Assessing Equity in the Accessibility to Urban Green Spaces According to Different Functional Levels
Abstract
1. Introduction
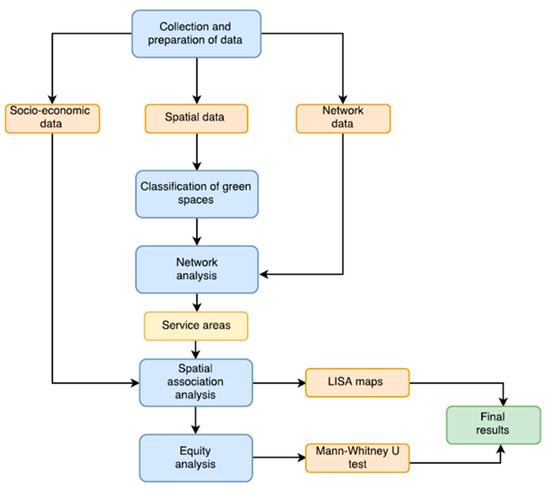
2. Methods
2.1. Assessing Equity in the Access to UGS According to Different Functional Levels
2.2. Classification of UGS
2.3. Measuring Accessibility to UGS Through Service Areas
2.4. Spatial Association and Equity Analyses
3. Case study: City of Barcelona (Spain)
3.1. Study Area
3.2. Data
3.3. Assessment of the Equity in the Access to UGS in Barcelona According to Different Functional Levels
4. Discussion
5. Conclusions
Author Contributions
Funding
Acknowledgments
Conflicts of Interest
References
- Shanahan, D.F.; Bush, R.; Gaston, K.J.; Lin, B.B.; Dean, J.; Barber, E.; Fuller, R.A. Health Benefits from Nature Experiences Depend on Dose. Sci. Rep. 2016, 6, 28551. [Google Scholar] [CrossRef]
- Kondo, M.; Fluehr, J.; McKeon, T.; Branas, C. Urban Green Space and Its Impact on Human Health. Int. J. Environ. Res. Public Health 2018, 15, 445. [Google Scholar] [CrossRef] [PubMed]
- Janhäll, S. Review on urban vegetation and particle air pollution—Deposition and dispersion. Atmos. Environ. 2015, 105, 130–137. [Google Scholar] [CrossRef]
- Bowler, D.E.; Buyung-Ali, L.; Knight, T.M.; Pullin, A.S. Urban greening to cool towns and cities: A systematic review of the empirical evidence. Landsc. Urban Plan. 2010, 97, 147–155. [Google Scholar] [CrossRef]
- Arnberger, A.; Eder, R. The influence of green space on community attachment of urban and suburban residents. Urban For. Urban Green. 2012, 11, 41–49. [Google Scholar] [CrossRef]
- Kaźmierczak, A. The contribution of local parks to neighbourhood social ties. Landsc. Urban Plan. 2013, 109, 31–44. [Google Scholar] [CrossRef]
- Beatley, T. (Ed.) Green Cities of Europe; Island Press/Center for Resource Economics: Washington, DC, USA, 2012; ISBN 978-1-59726-220-0. [Google Scholar]
- Taylor, L.; Hochuli, D.F. Defining greenspace: Multiple uses across multiple disciplines. Landsc. Urban Plan. 2017, 158, 25–38. [Google Scholar] [CrossRef]
- Van Herzele, A.; Wiedemann, T. A monitoring tool for the provision of accessible and attractive urban green spaces. Landsc. Urban Plan. 2003, 63, 109–126. [Google Scholar] [CrossRef]
- Russo, A.; Cirella, G. Modern Compact Cities: How Much Greenery Do We Need? Int. J. Environ. Res. Public Health 2018, 15, 2180. [Google Scholar] [CrossRef]
- Zhang, X.; Lu, H.; Holt, J.B. Modeling spatial accessibility to parks: A national study. Int. J. Health Geogr. 2011, 10, 31. [Google Scholar] [CrossRef]
- Fotheringham, A.S.; Wong, D.W.S. The Modifiable Areal Unit Problem in Multivariate Statistical Analysis. Environ. Plan. A 1991, 23, 1025–1044. [Google Scholar] [CrossRef]
- Coombes, E.; Jones, A.P.; Hillsdon, M. The relationship of physical activity and overweight to objectively measured green space accessibility and use. Soc. Sci. Med. 2010, 70, 816–822. [Google Scholar] [CrossRef] [PubMed]
- Ibes, D.C. A multi-dimensional classification and equity analysis of an urban park system: A novel methodology and case study application. Landsc. Urban Plan. 2015, 137, 122–137. [Google Scholar] [CrossRef]
- Caruso, G.; Cavailhès, J.; Peeters, D.; Thomas, I.; Frankhauser, P.; Vuidel, G. Greener and larger neighbourhoods make cities more sustainable! A 2D urban economics perspective. Comput. Environ. Urban Syst. 2015, 54, 82–94. [Google Scholar] [CrossRef]
- Burkart, K.; Meier, F.; Schneider, A.; Breitner, S.; Canário, P.; Alcoforado, M.J.; Scherer, D.; Endlicher, W. Modification of Heat-Related Mortality in an Elderly Urban Population by Vegetation (Urban Green) and Proximity to Water (Urban Blue): Evidence from Lisbon, Portugal. Environ. Health Perspect. 2016, 124, 927–934. [Google Scholar] [CrossRef]
- Zardo, L.; Geneletti, D.; Pérez-Soba, M.; Van Eupen, M. Estimating the cooling capacity of green infrastructures to support urban planning. Ecosyst. Serv. 2017, 26, 225–235. [Google Scholar] [CrossRef]
- Goméz, A.; Costa, C.; Santana, P. Acessibilidade e utilização dos espaços verdes urbanos nas cidades de Coimbra (Portugal) e Salamanca (Espanha). Finisterra 2014, 49, 49. [Google Scholar] [CrossRef]
- Talen, E.; Anselin, L. Assessing spatial equity: An evaluation of measures of accessibility to public playgrounds. Environ. Plan. A 1998, 30, 595–613. [Google Scholar] [CrossRef]
- Nicholls, S. Measuring the accessibility and equity of public parks: A case study using GIS. Manag. Leis. 2001, 6, 201–219. [Google Scholar] [CrossRef]
- Xiao, Y.; Wang, Z.; Li, Z.; Tang, Z. An assessment of urban park access in Shanghai—Implications for the social equity in urban China. Landsc. Urban Plan. 2017, 157, 383–393. [Google Scholar] [CrossRef]
- Dony, C.C.; Delmelle, E.M.; Delmelle, E.C. Re-conceptualizing accessibility to parks in multi-modal cities: A Variable-width Floating Catchment Area (VFCA) method. Landsc. Urban Plan. 2015, 143, 90–99. [Google Scholar] [CrossRef]
- Tilley, S.; Neale, C.; Patuano, A.; Cinderby, S. Older People’s Experiences of Mobility and Mood in an Urban Environment: A Mixed Methods Approach Using Electroencephalography (EEG) and Interviews. Int. J. Environ. Res. Public Health 2017, 14, 151. [Google Scholar] [CrossRef] [PubMed]
- Dunnett, N.; Swannnick, C.; Woolley, H. Improving Urban Parks, Play Areas and Green Spaces; Department for Transport, Local Government and the Regions: London, UK, 2002. [Google Scholar]
- Gupta, K.; Roy, A.; Luthra, K.; Maithani, S. Mahavir GIS based analysis for assessing the accessibility at hierarchical levels of urban green spaces. Urban For. Urban Green. 2016, 18, 198–211. [Google Scholar] [CrossRef]
- Rich, R.C. Equality and Urban Policy: The Distribution of Municipal Public Services. Am. Political Sci. Rev. 1978, 72, 1421–1423. [Google Scholar] [CrossRef]
- Byrne, J.; Wolch, J.; Holt, J.B.; Brooks, J.; McKenzie, T.; Lara, R.; Lurie, N.; Donovan, R.; Catellier, D. Nature, race, and parks: Past research and future directions for geographic research. Prog. Hum. Geogr. 2009, 33, 743–765. [Google Scholar] [CrossRef]
- Matthew McConnachie, M.; Shackleton, C.M. Public green space inequality in small towns in South Africa. Habitat Int. 2010, 34, 244–248. [Google Scholar] [CrossRef]
- Wüstemann, H.; Kalisch, D.; Kolbe, J. Access to urban green space and environmental inequalities in Germany. Landsc. Urban Plan. 2017, 164, 124–131. [Google Scholar] [CrossRef]
- Wang, C.-H.; Chen, N. A GIS-based spatial statistical approach to modeling job accessibility by transportation mode: Case study of Columbus, Ohio. J. Transp. Geogr. 2015, 45, 1–11. [Google Scholar] [CrossRef]
- Barbosa, O.; Tratalos, J.A.; Armsworth, P.R.; Davies, R.G.; Fuller, R.A.; Johnson, P.; Gaston, K.J. Who benefits from access to green space? A case study from Sheffield, UK. Landsc. Urban Plan. 2007, 83, 187–195. [Google Scholar] [CrossRef]
- Yang, Y.; Diez-Roux, A.V. Walking Distance by Trip Purpose and Population Subgroups. Am. J. Prev. Med. 2012, 43, 11–19. [Google Scholar] [CrossRef]
- Cvejić, R.; Eler, K.; Pintar, M.; Železnikar, Š.; Haase, D.; Kabisch, N.; Strohbach, M. A Tipology of Urban Green Spaces, Ecosystem Provisioning Services and Demands; Green Surge Project (2013–2017); Copenhagen, Denmark, 2015. [Google Scholar]
- Comber, A.; Brunsdon, C.; Green, E. Using a GIS-based network analysis to determine urban greenspace accessibility for different ethnic and religious groups. Landsc. Urban Plan. 2008, 86, 103–114. [Google Scholar] [CrossRef]
- Li, L.; Du, Q.; Ren, F. Assessing Spatial Accessibility to Hierarchical Urban Parks by Multi-Types of Travel Distance in. Int. J. Environ. Res. Public Health 2019, 16, 1038. [Google Scholar] [CrossRef] [PubMed]
- Hodgart, R.L. Optimizing Access to Public Services: A Review of Problems, Models and Methods of Locating Central Facilities. Prog. Geogr. 1978, 2, 17–48. [Google Scholar] [CrossRef]
- ESRI Service Area Analysis. Available online: https://desktop.arcgis.com/en/arcmap/latest/extensions/network-analyst/service-area.htm (accessed on 15 January 2017).
- ESRI ArcGIS Desktop. Available online: https://www.esri.com/ (accessed on 1 October 2016).
- Anselin, L. Local Indicators of Spatial Association-LISA. Geogr. Anal. 1995, 27, 93–115. [Google Scholar] [CrossRef]
- ESRI How Cluster and Outlier Analysis (Anselin Local Moran’s I) Works. Available online: http://desktop.arcgis.com/en/arcmap/latest/tools/spatial-statistics-toolbox/cluster-and-outlier-analysis-anselin-local-moran-s.htm (accessed on 1 June 2017).
- Talen, E. The social equity of urban service distribution: An exploration of park access in Pueblo, Colorado, and Macon, Georgia. Urban Geogr. 1997, 18, 521–541. [Google Scholar] [CrossRef]
- GeoDa GeoDa on GitHub, Version 1.6.7. Available online: http://geodacenter.github.io/index.html (accessed on 20 January 2017).
- Demographia World Urban Area: 12th Annual Edition. Available online: www.demographia.com/db-worldua.pdf (accessed on 6 January 2017).
- IDESCAT Official Statistics Website of Catalonia. Available online: http://www.idescat.cat/emex/?lang=en&id=080193 (accessed on 1 June 2017).
- ICGC Cartographic and Geologic Institute of Catalonia. Available online: http://www.icgc.cat/ (accessed on 1 October 2016).
- BCN Geoportal of the City of Barcelona. Available online: http://www.bcn.cat/geoportal/en/presentacio.html (accessed on 1 October 2016).
- OSM, OpenStreetMap. Available online: https://www.openstreetmap.org (accessed on 1 October 2016).
- MapZen MapZen. Available online: https://mapzen.com/ (accessed on 1 October 2016).
- Departament d’Estadística Department of statistics of the city of Barcelona. Available online: http://www.bcn.cat/estadistica/castella/index.htm (accessed on 12 January 2017).
- Gerrish, E.; Watkins, S.L. The relationship between urban forests and income: A meta-analysis. Landsc. Urban Plan. 2018, 170, 293–308. [Google Scholar] [CrossRef]
- Arnberger, A. Urban Densification and Recreational Quality of Public Urban Green Spaces—A Viennese Case Study. Sustainability 2012, 4, 703–720. [Google Scholar] [CrossRef]
- Levrel, H.; Cabral, P.; Feger, C.; Chambolle, M.; Basque, D. How to overcome the implementation gap in ecosystem services? A user-friendly and inclusive tool for improved urban management. Land Use Policy 2017, 68, 574–584. [Google Scholar] [CrossRef]
- Flouri, E.; Midouhas, E.; Joshi, H. The role of urban neighbourhood green space in children’s emotional and behavioural resilience. J. Environ. Psychol. 2014, 40, 179–186. [Google Scholar] [CrossRef]
- Jennings, V.; Bamkole, O. The Relationship between Social Cohesion and Urban Green Space: An Avenue for Health Promotion. Int. J. Environ. Res. Public Health 2019, 16, 452. [Google Scholar] [CrossRef]
- Hillman, M.; Adam, J.; Whitelegg, J. One False Move: A Study of Children’s Independent Mobility; Policy Studies: London, UK, 1990. [Google Scholar]
- Anguelovski, I.; Connolly, J.; Brand, A.L. From landscapes of utopia to the margins of the green urban life. City 2018, 22, 417–436. [Google Scholar] [CrossRef]







| UGS Functional Level | Maximum Distance (m) | Minimum Size (ha) |
|---|---|---|
| Residential | 150 | 0.1 |
| Neighborhood | 400 | 1 |
| Quarter | 800 | 5 |
| District | 1600 | 30 |
| City | 3200 | >60 |
| Data | Units |
|---|---|
| Demographic variables | |
| Population density | Inhabitants/km2 |
| Population under 15 | Percentage of the total population |
| Population over 60 | Percentage of the total population |
| Socioeconomic characteristics | |
| Income | Income by family unit; city average (%) = 100 |
| Other |
| UGS Type | Variable | High Access (Median) | Low Access (Median) | Mann-Whitney U | p-Value * | Equity |
|---|---|---|---|---|---|---|
| Residential | Income | 85.8 | 77.4 | 119 | 0.07472 | Yes |
| Pop. Density | 34,791.4 | 11,577.9921 | 89 | 0.006829 | No | |
| Younger than 15 | 12.6 | 12.7 | 190.5 | 0.7811 | Yes | |
| Older than 60 | 22.6 | 21.9 | 176.5 | 0.9186 | Yes | |
| Neighborhood | Income | 76.8 | 72.7 | 151.5 | 0.4054 | Yes |
| Pop. Density | 29,252.0817 | 19,202.6205 | 137 | 0.212 | Yes | |
| Younger than 15 | 13 | 14.1 | 233 | 0.2199 | Yes | |
| Older than 60 | 22.3 | 20.1 | 148 | 0.3499 | Yes | |
| Quarter | Income | 76.8 | 79.6 | 171 | 0.7951 | Yes |
| Pop. Density | 29,252.0817 | 25,839.6708 | 190 | 0.7951 | Yes | |
| Younger than 15 | 13.8 | 13.1 | 174.5 | 0.8723 | Yes | |
| Older than 60 | 21.2 | 20.6 | 166 | 0.6826 | Yes | |
| District | Income | 83.3 | 77.2 | 348 | 0.4316 | Yes |
| Pop. Density | 34,595.1836 | 20,741.8405 | 234 | 0.009549 | No | |
| Younger than 15 | 13.1 | 13.35 | 456.4 | 0.3744 | Yes | |
| Older than 60 | 22.9 | 19.85 | 202.5 | 0.002263 | No | |
| City | Income | 97.8 | 75.75 | 233 | 0.001968 | No |
| Pop. Density | 32,856.2615 | 23,775.7842 | 351 | 0.1471 | Yes | |
| Younger than 15 | 11.9 | 13.7 | 729.5 | 1.45 × 10−4 | No | |
| Older than 60 | 21.3 | 22.5 | 580.5 | 0.08445 | Yes |
© 2020 by the authors. Licensee MDPI, Basel, Switzerland. This article is an open access article distributed under the terms and conditions of the Creative Commons Attribution (CC BY) license (http://creativecommons.org/licenses/by/4.0/).
Share and Cite
Iraegui, E.; Augusto, G.; Cabral, P. Assessing Equity in the Accessibility to Urban Green Spaces According to Different Functional Levels. ISPRS Int. J. Geo-Inf. 2020, 9, 308. https://doi.org/10.3390/ijgi9050308
Iraegui E, Augusto G, Cabral P. Assessing Equity in the Accessibility to Urban Green Spaces According to Different Functional Levels. ISPRS International Journal of Geo-Information. 2020; 9(5):308. https://doi.org/10.3390/ijgi9050308
Chicago/Turabian StyleIraegui, Edorta, Gabriela Augusto, and Pedro Cabral. 2020. "Assessing Equity in the Accessibility to Urban Green Spaces According to Different Functional Levels" ISPRS International Journal of Geo-Information 9, no. 5: 308. https://doi.org/10.3390/ijgi9050308
APA StyleIraegui, E., Augusto, G., & Cabral, P. (2020). Assessing Equity in the Accessibility to Urban Green Spaces According to Different Functional Levels. ISPRS International Journal of Geo-Information, 9(5), 308. https://doi.org/10.3390/ijgi9050308

