Next Article in Journal
A GIS-Based Framework to Analyze the Behavior of Urban Greenery During Heatwaves Using Satellite Data
Previous Article in Journal
Multi-Objective Optimization of Urban Gas Station Site Selection Under Territorial Spatial Planning Constraints
 
 
Font Type:
Arial Georgia Verdana
Font Size:
Aa Aa Aa
Line Spacing:
Column Width:
Background:
Article

Improved Early-Stage Maize Row Detection Using Unmanned Aerial Vehicle Imagery

1
School of Resources and Environment, University of Electronic Science and Technology of China, Chengdu 611731, China
2
Yangtze Delta Region Institute (Huzhou), University of Electronic Science and Technology of China, Huzhou 313001, China
*
Author to whom correspondence should be addressed.
ISPRS Int. J. Geo-Inf. 2024, 13(11), 376; https://doi.org/10.3390/ijgi13110376
Submission received: 30 September 2024 / Revised: 15 October 2024 / Accepted: 28 October 2024 / Published: 29 October 2024

Abstract

Monitoring row centerlines during early growth stages is essential for effective production management. However, detection becomes more challenging due to weed interference and crop row intersection in images. This study proposed an enhanced Region of Interest (ROI)-based approach for detecting early-stage maize rows. It integrated a modified green vegetation index with a dual-threshold algorithm for background segmentation. The median filtering algorithm was also selected to effectively remove most noise points. Next, an improved ROI-based feature point extraction method was used to eliminate residual noises and extract feature points. Finally, the least square method was employed to fit the row centerlines. The detection accuracy of the proposed method was evaluated using the unmanned aerial vehicle (UAV) image data set containing both regular and intersecting crop rows. The average detection accuracy of the proposed approach was between 0.456° and 0.789° (the angle between the fitted centerline and the expert line), depending on whether crop rows were regular/intersecting. Compared to the Hough Transform (HT) algorithm, the results demonstrated that the proposed method achieved higher accuracy and robustness in detecting regular and intersecting crop rows. The proposed method in this study is helpful for refined agricultural management such as fertilization and irrigation. Additionally, it can detect the missing-seedling regions and replenish seedings in time to increase crop yields.

1. Introduction

In recent years, with continuous advancement of unmanned aerial vehicle (UAV) performance in stability, safety, and control, remote sensing monitoring technology based on UAV has progressed rapidly [1]. Due to its low cost, high-resolution data acquisition, and wide coverage [2], UAV technology is increasingly used in agricultural activities such as crop monitoring, crop classification, moisture estimation, pesticide spraying, farmland irrigation, and weed detection [3,4,5,6,7]. Crop row detection is crucial in precision agriculture [8] and is extensively applied in planting, fertilization, plant protection, weeding, and harvesting [9,10,11,12,13,14]. The core of crop row detection is the effective segmentation of crops from weeds. Moreover, numerous methods have been proposed [15]. AI-based algorithms have the problems of high hardware cost and low efficiency, el. [16,17], so the traditional methods for crop row detection are considered in this study. These methods are classified according to their detection principles, including the Hough Transform (HT), linear regression, stereo vision, horizontal strips, and blob analysis.
HT is one of the most widely used object detection algorithms, with crop row detection being one of its main applications in an image analysis, computer vision, and image processing [8]. Proposed by Richard Duda and Peter Hart in 1972, HT can detect straight lines as well as shapes like circles and ellipses through a voting process in complex parameter spaces [18]. Many researchers have optimized the HT algorithm for crop row detection [19,20,21]. Bakker et al. used HT to detect crop rows at various growth stages of sugar beet. However, linear structures on soil, like tracks left by agricultural machinery, may interfere with detection [22]. Hungwen Li et al. proposed the Fast Hough Transform (FHT), which reduced time complexity and improved computational efficiency and speed [23]. Xu et al. developed the Random Hough Transform (RHT) to address issues in memory storage, slow execution, and low resolution [24]. Despite these improvements, HT still faced problems, such as determining accumulator peaks and dealing with redundant lines.
Linear regression is a simple and strong real-time method for crop row detection, capable of fitting points into a line [25]. Montalvo et al. proposed a method to automatically extract maize crop centerlines under high weed pressure, segment crops, and weeds using a dual-threshold method, and ultimately fit the crop rows using the least square technique. Nevertheless, the algorithm’s performance was still notably affected by the presence of weed pixels. Keun Ha Choi et al. proposed a morphological-based method for extracting guidance lines from autonomous weeding robots in paddy fields [26]. In extracting these guidance lines, they employed robust regression to manage outliers and used a unit weight method to assign weights to observed values, effectively reducing noises and outliers, and enhancing the accuracy of the guidelines. However, it required the identification of all crop feature points first, and the results were easily affected by weed pixels.
The stereo vision method is effective when the crops and weeds exhibit significant height differences from the ground [27]. Kise et al. developed a stereo vision-based system for crop row navigation that accurately identified crop rows in a field by utilizing disparity images to calculate three-dimensional points representing crops. These points were then used to create elevation maps for extracting guidelines. However, this method was limited in cases where height differences were irregular or crops were very small [28,29]. Francisco Rovira-Mas et al. integrated stereo vision, position sensors, and inertial measurement units to construct a three-dimensional stereo image for precision agriculture [30]. Q. Wang et al. applied stereo vision to both straight and curved paths [31]. Although the method performed well on straight paths, it required further improvement for accurate detection on curved paths. As a result, the stereo vision methods were less suitable for early-stage crop row detection due to their limitations in handling small or irregular height differences.
The horizontal strip method can identify crop rows through an image analysis without the need for segmentation. It is applicable even when the crop rows in the image are not parallel. Søgaard et al. converted images to grayscale and divided them into 15 horizontal strips. For each strip, they calculated the centroid from all pixel values and fitted these centroids into crop row centerlines using weighted linear regression [32]. Zhang et al. extracted crop candidate points by dividing binary images into several horizontal strips. To eliminate the effects of weed pressure and crop gaps, the position clustering method and the shortest path method were employed to determine final feature points, and the least square method was adopted to detect crop rows [33]. However, it was susceptible to factors such as weeds, a partial absence of crop rows, and camera shaking [34].
The blob analysis method calculates the centroids of continuous white pixel areas and then fits them into the crop row centerline [35]. This method, along with its variations, has been widely applied in the field of crop row recognition [12,34]. Jiang et al. considered the row spacing of wheat, maize, and soybean; proposed an algorithm to extract crop feature points based on a Region of Interest (ROI); and used the least square method to fit crop rows [12]. Garcia-Santillan et al. used the method to detect curved and straight maize rows based on ROI, primarily suitable for early-growth crops [15]. The results showed that the approach not only achieved good detection results in regular crop rows but also performed well in irregular crop rows. Additionally, it can detect both straight and curved crop rows simultaneously present in an image. However, the effectiveness of this algorithm depends on the successful separation of weed and crop pixels.
In summary, the key problem in crop row detection is separating crops from weeds. Furthermore, most current studies primarily focus on straight or curved shapes, and the detection becomes challenging when crop rows intersect. The above problems exist in an actual environment. To improve the robustness of crop row detection in complex environments, this study proposes a crop row detection approach based on UAV imagery. The proposed method identifies all candidate points through an improved ROI-based feature point extraction method, with the least square method employed to fit the crop row centerlines. Additionally, this study implements the missing-seeding region detection method to locate areas with missing seedlings and calculates the number of missing seedlings, providing a scientific basis for follow-up seedling replenishment efforts.

2. Materials and Methods

2.1. Materials

The study area is located in southeastern Ontario, Canada, as shown in Figure 1.
The region has a temperate continental climate, characterized by warm summers and cold winters and significant temperature variations. Maize, soybeans, and wheat are the main crops grown in the region.
In this study, the maize-growing area was used to identify crops and detect the crop row centerlines. A DJI Phantom 4 UAV, equipped with a 5 K high-resolution digital camera and a Real-Time Kinematic (RTK) base station system, was employed. RGB images of early-growth maize seedlings were collected on 26 June and 2 July 2019. Data were captured under an atmospheric scenario featuring negligible to light wind conditions, minimal to absent cloud cover, a stable luminosity environment, and a high solar angle. UAV flight parameters were determined based on terrain conditions, weather, the shape of the study area, and other factors. The UAV flight occurred between 10 a.m. and 2 p.m. at an altitude of 30 m. The spatial resolution for all aerial images was 9 mm × 9 mm. All images captured had a 90% overlap on every side to ensure successful image stitching. The UAV images were RGB images with a size of 14,525 × 11,830 pixels. Each image was cropped into 675 smaller images, each measuring 581 × 455 pixels. The image data set included crop rows in various scenarios, with Figure 2 displaying some typical examples.

2.2. Image Preprocessing

The extraction of vegetation green information is affected by many factors, including image quality, light condition, vegetation, and soil type. Firstly, the resolution, sharpness, and noise level of an image significantly affect the extraction effect. Secondly, the incidence angle, intensity, and shadow effect of sunlight will change the spectral reflection characteristics of vegetation and further affect the extraction of green information. In addition, different vegetation types have their own unique spectral characteristics, which also affect the accuracy of information. Finally, soil color and moisture may interfere with the extraction of green information. Therefore, these factors should be considered comprehensively.
By researching the data type of this study, the Excess Green (ExG) vegetation index [36,37] was used, and the formula for it is
E x G = 2 g b r ,
where r, g, and b values range from 0 to 1, and their calculation formulas are
r = R R + G + B , g = G R + G + B , b = B R + G + B , r + g + b = 1 ,
where R , G , and   B are the normalized RGB coordinates within the range [0, 1], and are calculated as follows:
R = R R m , G = G G m , B = B B m .
where R m = G m = B m = 255 . Additionally, Romeo J. et al. demonstrated that the green spectral component g dominated among the three spectral components, averaging more than 36% compared to the other two [33]. Therefore, multiplying ExG by g yields an enhanced green component, termed ExGG, and its formula is
E x G G = E x G × g .
After grayscale processing, the images are binarized. Choosing an appropriate threshold is crucial for effective image segmentation. The Otsu method [38], which aims to maximize inter-class variance by evaluating all possible thresholds, is commonly used. However, the Otsu method has limitations, including high computational complexity and time consumption. To address these issues, this study combines the Otsu method with the particle swarm optimization (PSO) algorithm [39] (PSO-OTSU) for image segmentation. This integration significantly improves image segmentation accuracy and reduces both computational complexity and processing time.
In PSO, each particle has velocity and position attributes. During the update phase, particles adjust velocity V i and position X i to converge towards the optimal solution or near-optimal solution. The formulas for V i and X i are
V i = V i + C 1 × r a n d × p b e s t i X i + C 2 × r a n d × g b e s t i X i ,
X i = X i + V i ,
where i = 1 ,   2 , ,   N ; N represents the total number of particles in the swarm; and V i denotes the particle’s velocity, with V m a x > 0 . If V i > V m a x , then V i = V m a x . Rand represents a random number ranging from 0 to 1, X i denotes the particle’s current position, and C1 and C2 are learning factors, typically set to C 1 = C 2 = 2 . Combining Equations (5) and (6), the standard PSO formula is
V i = w × V i × r a n d × p b e s t i X i + C 2 × r a n d × g b e s t i X i ,
where w represents the inertia weight, a non-negative value that influences global and local search capabilities. After binarization using the PSO-OTSU algorithm, residual weed noise points may remain in the image, potentially interfering with subsequent crop row detection. To address this problem, the median filtering algorithm is chosen to effectively remove most noise points.

2.3. Feature Point Extraction

2.3.1. ROI-Based Feature Point Extraction Method

Before detecting the crop row centerlines, it is essential to first identify the crop row feature points. A binary image of size w × h pixels is divided into N segments along the crop row distribution direction, where N represents the number of crop rows and is determined using the vertical projection method [40]. Each segment of the image matrix is scanned row by row from bottom to top and left to right. The first white pixel scanned is the starting point of the crop row in the column.
After the starting point is established, other feature points are determined based on the primary direction of the crop row. The binary image is then divided into N1 horizontal strips, each with a height of h/N1 pixels. The finer the horizontal strip division, the more accurate the extracted feature points. To ensure the accuracy of the feature points, each horizontal strip must comprise more than a one-pixel row [32]. A micro-Region of Interest (micro-ROI) is selected above the starting point, and its height is equal to h/N1, which is the height of the horizontal strip. To ensure that each micro-ROI encompasses all white pixels within the strip, it is necessary to choose an appropriate width, Lw. Using the starting point as the center, a micro-ROI is constructed with a width of Lw/2 pixels on the left and right sides, and a height of h/N1 pixels, as illustrated in Figure 3.
The green cross point, the red cross point at the bottom, and the red cross point at the top denote the centroid, the starting point of this micro-ROI, and the starting point of the next micro-ROI. For each micro-ROI, the centroid is calculated to enhance the accuracy of the extracted feature point. The centroid calculation formula is
X c = 1 A i X i ; Y c = 1 A i Y i ,
where ( X i ,   Y i ) represent the coordinates of the white pixels within the micro-ROI, and A denotes the total number of white pixels in the micro-ROI. If there are no white pixels in the micro-ROI, it is considered a gap, and its center is taken as the centroid. To determine the starting point of the next micro-ROI, we find the point where the fitted line intersects the upper border of the current micro-ROI. This process is repeated iteratively until all centroid points of the crop rows in the column are obtained. This procedure is then applied to the remaining crop rows to extract all centroid points for the entire image.

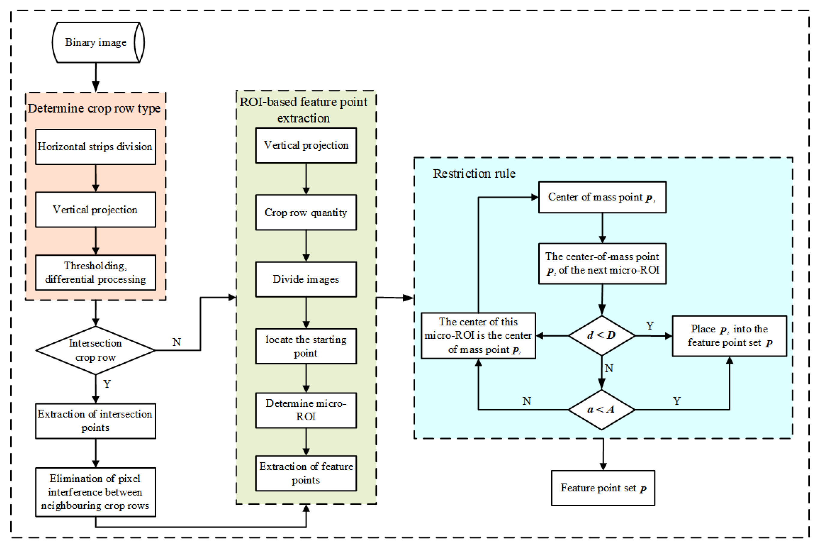
2.3.2. Improved ROI-Based Feature Point Extraction Method

To detect intersecting crop rows, while tackling the issue of residual noise points without being eliminated, this study proposes an improved ROI-based feature point extraction method, as illustrated in Figure 4.
Firstly, the method identifies the crop row type in the image. The horizontal projection of a binary image is considered. Let I(i, j) (i = 1, …, w; j = 1, …, h) denote the gray value of the pixel at the position (i, j), where w denotes the width of the image, and h denotes the height of the image. Let S(j) denote the horizontal cumulative sum of white pixels in the j-th column, and its formula is
S ( j ) = i = 1 w I i , j .
Let m denote the mean of S(j), and its formula is
m = 1 h i = 1 h S ( j ) .
If S(j) > m, then S(j) = m; otherwise, S(j) = 0. By analyzing rising points and falling points in the threshold curve, the midpoint and spacing between adjacent midpoints are determined, as depicted in Figure 5d. The crops in this study area are sown by machines, so the row spacing T of crops is relatively fixed. The number of intersecting crop rows can be estimated by comparing T with d1, d2, …, dn, and the positions of intersecting rows can be identified. The counting process of intersecting crop rows is illustrated in Figure 5.
If no intersecting crop rows are present, the ROI-based feature point extraction method is used to preliminarily identify all candidate points. To determine intersecting points, the process can be described as follows: horizontal strips of size w × h 1 , where h 1 = h/T, are created from bottom to top at intervals of T. All horizontal strips containing intersecting crop rows are extracted and subjected to the vertical projection method. Let S k ( j ) denote the cumulative sum of white pixels in the j-th column of the k-th horizontal strip in the vertical direction, and its formula is
S k ( j ) = i = h 1 ( k 1 ) + 1 h 1 k I i , j j = 1,2 , , w .
If S k ( j ) T/2, then S k ( j ) = T/2; otherwise, S k ( j ) = 0. If all S k ( j ) values are 0, this indicates the absence of intersecting crop rows in that strip. The differential function of the threshold curve, Diff(j), is calculated as follows:
D i f f j = S j S j 1 .
If Diff(j) > 0, it indicates an ascending point; if Diff(j) < 0, it indicates a descending point. The midpoint is computed to determine the x-coordinate of intersecting points. Within that horizontal strip, all white pixels at the x-coordinate of the midpoint are identified, and the y-coordinate mean is computed to determine the y-coordinate of intersecting points. The process is repeated to identify all intersecting points in each horizontal strip, and then to fit the crop row centerline. Since the robot performs seeding, watering, and fertilizing operations along the crop row centerline, it is crucial to eliminate interference from white pixels between adjacent crop rows. To locate the boundary area of intersecting crop rows, the following method is employed. In the image of this study, the crop rows are relatively parallel. By finding the horizontal strip with the most intersecting points, if the number of intersecting points is the same, the last one from the bottom up in the image is selected. All the intersections within the horizontal strip are initially fitted in a straight line, and then, the straight line is moved up or down a certain distance to divide the study area into upper, middle, and lower sections. For each section, the ROI-based feature point extraction method is applied to preliminarily identify all candidate feature points. The process for extracting intersecting points and detecting intersecting crop rows is illustrated in Figure 6.
Finally, all candidate points are subjected to constraint rules to obtain the precise feature points. The specific steps of the constraint rule are as follows: the distance d between the current centroid and the next centroid, as well as the angle a between the line connecting these two points and the vertical direction, are calculated. If d is less than the distance threshold D, the current centroid point is included in set P. If d exceeds D, and a is less than angle threshold A, the centroid is also included in P. Conversely, if a is greater than A, the centroid is considered far from the true crop row and is discarded. In this case, the center point of the micro-ROI is taken as the new centroid. The process is repeated until all feature points in the image are obtained.

2.4. Evaluation Work

In this study, the least square method is used to fit crop row centerlines, and its formula is
y = K x + Z .
where K and Z represent the slope and intercept of the crop row centerlines, respectively. θ represents the angle between the fitted crop row centerline and the expert line; a smaller angle indicates higher accuracy. Its expression is as follows:
θ = a r c t a n K a r c t a n K 1 .
where K and K1 represent the slope of the crop row centerline fitted and the expert line, respectively. Xtop and Xbottom denote the x-coordinate of the intersection point where the fitted line met the top and bottom edges of the image, respectively. Their expressions are as follows:
X t o p = Z K ,
X b o t t o m = h Z K .
where h represents the height of the image. The R2 is the determination coefficient of the fitted centerline, its value ranges from 0 to 1, and its expression is as follows:
R 2 = i f i y ¯ 2 i y i y ¯ 2 .
where y i , f i , and y ¯ denote the real observation value, predictive value, and mean of real observation values, respectively. The Average indicates the average of the data set. The standard deviation (SD) denotes the discrete degree of a data set, and its formula is as follows:
S D = 1 N i = 1 N ( x i x ¯ ) 2 .
where N denotes the size of the data set, and x ¯ denotes the mean of the data set.

2.5. Crop Row Detection and the Missing-Seedling Region Detection

After identifying the feature points, they are assigned to the corresponding crop rows and fitted using the least square method. The least square method is commonly used for data fitting and is primarily used to estimate the linear relationship between data points. The fitted line parameters are determined by minimizing the sum of squares of the distances from all data points to the fitted line, ensuring that the line is as close to the data point as possible.
Based on binary images and crop row centerlines, the missing-seedling region detection method (MSD) is applied to locate the missing-seedling region and calculate the missing-seedling rate. The seeding replenishment method is then used to predict the location where the seedings need to be replenished. The flowchart of the MSD is shown in Figure 7a.
The method identifies all gap areas between adjacent crops in each row primarily, defining these as missing-seeding regions. These gaps are continuous along the row direction, with lengths no less than the crop spacing Td, a predetermined parameter. By summing the distances d between adjacent plants that exceed Td, the sum is computed. The missing-seeding rate is then determined by calculating the ratio of the sum to the total length of all crop rows. The specific steps for the MSD are as follows:
  • Initialize the crop row counter i = 0, let d denote the distance between the feature point and the current point, let Td denote the distance threshold, and let   P 0 i denote the starting point of the i-th crop row.
  • Point P 0 i is the n-th feature point from the top of the crop row, where n = n( P 0 i ).
  • Search downward to find the (n − 1)-th feature point, and let n = n − 1.
  • Calculate the distance d. If d > Td, insert d into set D and insert the feature point and current point into sets P1 and P2, respectively; then, return to step 5. If d < T d , repeat step 3.
  • Check if n = 1. If not, return to step 3. If yes, the MSD for the i-th row is complete, and proceed to step 6.
  • Increment i by 1. If i = N, proceed to step 7. Otherwise, return to step 2 to continue analyzing other crop rows.
  • Sum all elements in set D to obtain the sum, and calculate the ratio of the sum to the total length of all crop rows in the image to determine the missing-seeding rate. The formula for the missing-seeding rate (MSR) is
M S R = s u m h × N ,
where h is the height of the crop row, and N is the number of crop rows. The set P1 and P2 contain the coordinates of the points adjacent to the missing plant positions, and set D contains the distances between corresponding elements of P1 and P2. P1, P2, and D have the same length, denoted as L.
The seeding replenishment method’s flowchart is shown in Figure 7b, and its specific steps are as follows:
  • Initialize i = 1, and t 1 represents the distance between adjacent crops in the study area.
  • If 2 < D   [ i ] / t 1 < 3, a seedling should be planted along the row centerline between seedlings P1 [i] and P2 [i]. If D   [ i ] / t 1 > 3, then ( D   [ i ] / t 1 − 1) seedlings should be planted.
  • Increment i by 1. If I = L + 1, the replanting for the current crop row is complete. Otherwise, return to step 2.

3. Results

3.1. Image Preprocessing Result

After ExGG was applied to the original image (e.g., Figure 2a), green vegetation (including maize seedlings and weeds) was highlighted. The result is shown in Figure 8a.
Figure 8a shows that after grayscale processing, the contrast between green vegetation and soil was not distinct, leading to poor segmentation. Consequently, the OTSU algorithm was used to binarize Figure 8a, converting the soil to black pixels, and green vegetation to white pixels, as illustrated in Figure 8b. However, significant noise remained, and the processing speed was relatively slow. To address the issue, we employed the PSO-OTSU method to obtain the optimal segmentation threshold. The result is presented in Figure 8c. It was evident that the PSO-OTSU method improved image segmentation compared to Figure 8b, achieving better optimization results. Meanwhile, due to the global search ability and parallel computation of the PSO algorithm, the processing speed was significantly increased by two times. However, the small-size noise in the background of Figure 8c would interfere with subsequent feature point extraction, and affect the accuracy of crop row centerlines. The median filtering algorithm was used to remove the remaining noise points in the image, and the specific effects are shown in Figure 8d. Comparison with Figure 8c showed that most of the small-size noises had been removed, though some residual noise remained.
Furthermore, the impact of residual weed noise on crop line detection was further analyzed. First, the binary image was averaged and cropped into N sections along the crop row distribution direction. Next, each image matrix was divided into several horizontal strips to construct micro-ROI for feature point extraction. Finally, the least square method was used to fit crop row centerlines. The binary image of a regular crop row was taken as an example to show the influence of residual noise. Results are shown in Figure 9. Red lines are expert lines, and green cross points and yellow lines were obtained using the ROI-based feature point extraction method.

3.2. Crop Row Detection

An improved ROI-based feature point extraction method was employed to eliminate residual noises, and obtain precise feature points in this study. The least square method was used to fit crop row centerlines, and the result is shown in Figure 10.
The expert lines were the reference lines to evaluate the detection accuracy of the ROI-based feature point extraction method before and after improvements. In detail, the detection accuracy was assessed by comparing the angle between the fitted line and the expert line. A smaller angle indicated that the fitted line was closer to the expert line, reflecting higher accuracy. In Figure 10, green cross points were obtained by the proposed method. Red, green, and yellow lines denote expert lines, ROI-based feature point extraction method outcomes, and the proposed method results, respectively. The corresponding linear parameters are shown in Table 1, and the relevant evaluation metrics are detailed in Table 2.
Xmean = (Xtop + Xbottom)/2 represented the average lateral position deviation of the fitted crop row. The evaluation index increase chart is shown in Figure 11.
For intersecting crop rows, the proposed method and the ROI-based feature point extraction method were used to fit crop row centerlines. The result is shown in Figure 12.
Red, green, and black lines are expert lines, the proposed method results, and the ROI-based feature point extraction method outcomes, respectively. The detailed data of the two methods before and after the improvements are shown in Table 3.

3.3. Comparison of Crop Row Detection Methods

In this study, the improved ROI-based feature point extraction method was used to obtain feature points. The least square method was applied to fit the crop row centerlines. The proposed method was compared with the HT algorithm, with the expert lines serving as the validation standard. The results are illustrated in Figure 13.
Red, green, and yellow lines are the expert lines, the proposed method results, and the HT algorithm outcomes, respectively. The corresponding accuracy assessment is provided in Table 4.
To further compare the effectiveness and stability of the proposed method, the ROI-based feature extraction method, and the HT algorithm, Table 2, Table 3 and Table 4 were organized into Figure 14.

3.4. Estimation of Missing-Seedling Rate

In this study, the MRD method was used to obtain the situation of crop seedling deficiencies. Combined with the crop spacing t1, the seeding replenishment method was proposed to determine the exact locations of the missing seedings. For each crop row, the missing-seedling rate was estimated by calculating the proportion of missing-seedling regions. Next, the length of the missing-seedling regions for each row was accumulated, and the overall missing-seedling rate for the entire region was computed using Equation (19). In this study, an example of a regular crop row, e.g., Figure 8d, was used to analyze the situation of crop seedling deficiencies. Figure 15 illustrates the missing-seedling regions and the seeding replenishment positions.
Green lines, red lines, and red cross points indicate row centerlines obtained by the proposed method, the missing-seedling regions, and the replanting positions of the seedlings, respectively. The missing-seedling rate for each crop row is labeled in the upper left corner. The computed MSR for the area shown in Figure 15 was 0.211, with 22 missing seedlings identified. The result closely matched that obtained by visual interpretation, validating the accuracy of the MSD in assessing maize seedling deficiencies.

4. Discussion

4.1. Noise Removal and Crop Row Detection

After the image preprocessing, there were residual noises. The noise points highlighted in the red box in Figure 9 are particularly pronounced, resulting in reduced accuracy of the detected centerline fitting. Compared with other fitted centerlines, B, E, and F had a larger angle between them and the expert lines, as observed in Figure 9. Specifically, the detection accuracies of fitted centerlines B, E, and F in Figure 9 were 1.239°, 1.367°, and 3.422°, respectively. The transverse position deviation values were 4.924 pixels, 5.432 pixels, and 13.616 pixels, respectively, and the corresponding R2 values were 0.462, 0.282, and 0.231, respectively. The result showed that residual noise had a great influence on crop row detection.
Combined with Figure 9 and Figure 10, it can be seen that the residual noise points in Figure 9, including the noise in the red box, were effectively removed through the proposed method. Moreover, the fitted lines obtained by the proposed method are closer to the expert lines, compared to the ROI-based feature point extraction method.
Table 1 reveals that with fitted centerlines B, E, and F, using before and after the improvement method, the slope difference |K1K2| was larger, with |K1K2| values of 14.351, 13.701, and 26.147, respectively. It indicated significant differences in the feature points obtained before and after the improvement method. Additionally, the slopes |K| and intercepts Z of the fitted centerlines using the proposed method were smaller than those obtained using the ROI-based method.
Figure 11 and Table 2 show that the fitted centerline A by the proposed method had the highest detection accuracy of 0.194°, with the smallest transverse position deviation of 0.772 pixels. Compared to the ROI-based feature point extraction method, improvements of 55.81% and 55.68% were observed. The R2 values for crop row centerlines E and F were 0.407 and 0.536, respectively, showing increases of 44.33% and 132% compared to the ROI-based method. The detection accuracies were 0.608° and 0.784°, representing improvements of 55.52% and 77.09%. The Xmean values were 2.214 and 3.113, with improvements of 55.56% and 77.14%, respectively. The results demonstrated the effectiveness of the proposed method in removing noise points. The Average and SD of the detection accuracy for crop row centerlines fitted by the proposed method were 0.571° and 0.189°, respectively, showing reductions of 55.73% and 79.41% compared to the ROI-based method. The Average and SD of the transverse position deviation were 2.268 and 0.752, respectively, with reductions of 55.78% and 79.43%. Meanwhile, the average R2 was 0.592, representing an increase of 30.97% over the ROI-based method. Overall, for the regular crop row, the proposed method significantly enhanced the detection accuracy of row centerlines, closely aligning with the expert line and verifying its effectiveness in improving feature point accuracy and the detection precision of crop rows.
Figure 12 indicates that the crop row centerlines fitted using both methods show higher accuracy in the upper region of the intersecting crop images. However, the fitting performance was poorer, and the transverse position deviation is larger in the lower region. The reason may be the interference from shadow pixels of the images, which are not orthophotos.
According to Table 3, the Average values of detection accuracy θ for the crop row centerlines fitted by the proposed method in Figure 12a–c were 0.456°, 0.694°, and 0.789°, respectively, showing improvements of 6.56%, 2.39%, and 19.49% over the ROI-based method. The Average values of R2 were 0.957, 0.851, and 0.915, representing increases of 19.5%, 2.23%, and 31.6%, respectively. The result indicated that the proposed method remained superior to the ROI-based method in handling intersecting crop rows. Furthermore, the proposed method not only performed well for regular crop rows but also demonstrated strong practicality and robustness when applied to intersecting crop rows.

4.2. Comparative Analysis of Crop Row Detection Methods

As shown in Figure 13, the crop row centerlines fitted by the proposed method exhibit a smaller angle deviation from the expert line, indicating higher fitting accuracy. In contrast, the crop row centerlines fitted by the HT algorithm are mostly located on the left or right side of the expert lines. The reason was that the HT algorithm relies solely on image edge information, which was susceptible to noise interference.
As can be seen from Table 4, for regular and intersecting crop rows, the Average and SD values of the proposed method were notably lower than those of the HT method. Moreover, the improvement in the Max value is more significant, which proves the advantage of the method in detection accuracy.
Figure 14 is the accuracy line plot of three methods including the proposed method, ROI-based feature point extraction method, and HT algorithm. It is evident from Figure 14 that for both regular and intersecting crop rows, the detection accuracy of the proposed method was the highest. For regular crop rows, the proposed method outperformed the HT algorithm, which in turn surpassed the ROI-based feature extraction method. The result demonstrated the effectiveness of the proposed method in noise reduction. In conclusion, comparison with the expert line validated that the proposed method exhibited superior performance and detection accuracy, compared to the HT algorithm.

4.3. Application of Crop Row Detection

Extracting the crop row centerlines can help determine the location and distribution of the plants, and adjust the fertilizer amount and irrigation water amount according to the density and distribution characteristics of the plants. It can ensure that the crops receive the appropriate nutrient and water supply, and finally improve the crop yield and quality. In addition, by extracting the crop row centerlines, the missing-seedling regions in the field can be accurately judged. Meanwhile, the seedings replenished can be accurately positioned to minimize the impact of the missing seedlings on the yield, ensuring uniform plant density in the whole field, and improving the overall yield [41,42]. Therefore, it is of great significance to accurately extract the crop row centerlines for early growing crops.

4.4. Limitations of the Study

The proposed method was aimed at the image of the research area with lower soil moisture, and the study only focused on maize, so future studies can further verify the effectiveness of this method on crops of other types. In addition, this study’s data involved the orthophoto image obtained by UAV. Otherwise, the transverse position deviation value of crop row centerlines detected may be larger. Moreover, this study cut each crop row on average and detected its intersection points. At the same time, this research studied crop seedling deficiency based on the extracted crop row centerlines. Therefore, this research was only effective for images with the same crop row spacing and straight crop row images.

5. Conclusions

To address the issues posed by weed interference and crop row intersection in images, this study proposed an improved ROI-based method for detecting early-stage maize rows. A modified vegetation index was used to extract all green vegetation (including weeds and crops) from the image. The PSO-OTSU algorithm was employed to achieve image segmentation. The median filtering algorithm was applied to remove most noise. Subsequently, an improved ROI-based feature point extraction method was used to eliminate residual noises and extract precise feature points. Finally, the least square method was employed to fit crop row centerlines. Based on these, the missing-seedling regions were detected and the number of missing seedlings was calculated, providing a scientific basis for the follow-up seedling replenishment work. The results showed that the average detection accuracy of the proposed approach ranged between 0.456° and 0.789°. Compared to the HT algorithm, the proposed method demonstrated lower Average and SD in detection accuracy assessment. In particular, improvements in Max values were significant, indicating the superior detection accuracy and robustness of the proposed method.
This study only focuses on one specific crop type, maize, and lacks research on other crop types. Therefore, future studies can further validate the effectiveness of the proposed method for other crop types. In addition, this study did not study the detection of curved crop rows. Future research can be extended in this direction, improve and innovate on the basis of existing methods, and evaluate the effectiveness and applicability of the proposed methods.

Author Contributions

Methodology, Lulu Xue; validation, Lulu Xue; formal analysis, Lulu Xue; investigation, Lulu Xue and Minfeng Xing; data curation, Lulu Xue and Minfeng Xing; writing—original draft preparation, Lulu Xue; writing—review and editing, Lulu Xue, Minfeng Xing, and Haitao Lyu; funding acquisition, Minfeng Xing. All authors have read and agreed to the published version of the manuscript.

Funding

This work was supported by the National Natural Science Foundation of China, grant number 42301372 and 41601373; and the Scientific Research Starting Foundation from Yangtze Delta Region Institute (Huzhou), University of Electronic Science and Technology of China, grant number U03210022.

Data Availability Statement

All datasets presented in this study are available upon request from the corresponding author.

Conflicts of Interest

The authors declare no conflicts of interest.

References

  1. Tian, Y.; Huang, H.; Zhou, G.; Zhang, Q.; Tao, J.; Zhang, Y.; Lin, J. Aboveground mangrove biomass estimation in Beibu Gulf using machine learning and UAV remote sensing. Sci. Total Environ. 2021, 781, 146816. [Google Scholar] [CrossRef]
  2. Shi, Y.; Thomasson, J.A.; Murray, S.C.; Pugh, N.A.; Rooney, W.L.; Shafian, S.; Rajan, N.; Rouze, G.; Morgan, C.L.; Neely, H.L. Unmanned aerial vehicles for high-throughput phenotyping and agronomic research. PLoS ONE 2016, 11, e0159781. [Google Scholar] [CrossRef] [PubMed]
  3. Dimyati, M.; Supriatna, S.; Nagasawa, R.; Pamungkas, F.D.; Pramayuda, R. A comparison of several uav-based multispectral imageries in monitoring rice paddy (a case study in paddy fields in tottori prefecture, Japan). ISPRS Int. J. Geo-Inf. 2023, 12, 36. [Google Scholar] [CrossRef]
  4. Wang, Z.; Zhao, Z.; Yin, C. Fine crop classification based on UAV hyperspectral images and random forest. ISPRS Int. J. Geo-Inf. 2022, 11, 252. [Google Scholar] [CrossRef]
  5. Bulanon, D.M.; Lonai, J.; Skovgard, H.; Fallahi, E. Evaluation of different irrigation methods for an apple orchard using an aerial imaging system. ISPRS Int. J. Geo-Inf. 2016, 5, 79. [Google Scholar] [CrossRef]
  6. Xing, M.; Yang, J.; Song, Y.; Shang, J.; Zhou, X.; Wang, J. Improved Leaf Area Index Retrieval Using 3-D Point Clouds from UAV Imagery. IEEE Geosci. Remote Sens. 2024, 21, 1–5. [Google Scholar] [CrossRef]
  7. Yang, J.; Xing, M.; Tan, Q.; Shang, J.; Song, Y.; Ni, X.; Wang, J.; Xu, M. Estimating Effective Leaf Area Index of Winter Wheat Based on UAV Point Cloud Data. Drones 2023, 7, 299. [Google Scholar] [CrossRef]
  8. Brisco, B.; Brown, R.; Hirose, T.; Mcnairn, H.; Staenz, K. Precision agriculture and the role of remote sensing: A review. Can. J. Remote Sens. 1998, 24, 315–327. [Google Scholar] [CrossRef]
  9. Burgos-Artizzu, X.P.; Ribeiro, A.; Tellaeche, A.; Pajares, G.; Fernández-Quintanilla, C. Improving weed pressure assessment using digital images from an experience-based reasoning approach. Comput. Electron. Agric. 2009, 65, 176–185. [Google Scholar] [CrossRef]
  10. Guerrero, J.M.; Pajares, G.; Montalvo, M.; Romeo, J.; Guijarro, M. Support vector machines for crop/weeds identification in maize fields. Expert Syst. Appl. 2012, 39, 11149–11155. [Google Scholar] [CrossRef]
  11. López-Granados, F. Weed detection for site-specific weed management: Mapping and real-time approaches. Weed Res. 2011, 51, 1–11. [Google Scholar] [CrossRef]
  12. Jiang, G.; Wang, Z.; Liu, H. Automatic detection of crop rows based on multi-ROIs. Expert Syst. Appl. 2015, 42, 2429–2441. [Google Scholar] [CrossRef]
  13. Montalvo, M.; Pajares, G.; Guerrero, J.M.; Romeo, J.; Guijarro, M.; Ribeiro, A.; Ruz, J.J.; Cruz, J. Automatic detection of crop rows in maize fields with high weeds pressure. Expert Syst. Appl. 2012, 39, 11889–11897. [Google Scholar] [CrossRef]
  14. Slaughter, D.C.; Giles, D.K.; Downey, D. Autonomous robotic weed control systems: A review. Comput. Electron. Agric. 2008, 61, 63–78. [Google Scholar] [CrossRef]
  15. García-Santillán, I.; Montalvo, M.; Guerrero, J.M.; Pajares, G. Automatic detection of curved and straight crop rows from images in maize fields. Biosyst. Eng. 2017, 156, 61–79. [Google Scholar] [CrossRef]
  16. Li, G.; Le, F.; Si, S.; Cui, L.; Xue, X. Image Segmentation-Based Oilseed Rape Row Detection for Infield Navigation of Agri-Robot. Agronomy 2024, 14, 1886. [Google Scholar] [CrossRef]
  17. Osco, L.P.; De Arruda, M.d.S.; Gonçalves, D.N.; Dias, A.; Batistoti, J.; De Souza, M.; Gomes, F.D.G.; Ramos, A.P.M.; De Castro Jorge, L.A.; Liesenberg, V. A CNN approach to simultaneously count plants and detect plantation-rows from UAV imagery. ISPRS J. Photogramm. 2021, 174, 1–17. [Google Scholar] [CrossRef]
  18. Duda, R.O.; Hart, P.E. Use of the Hough transformation to detect lines and curves in pictures. Commun. ACM 1972, 15, 11–15. [Google Scholar] [CrossRef]
  19. Marchant, J.A.; Brivot, R. Real-time tracking of plant rows using a Hough transform. Real-Time Imaging 1995, 1, 363–371. [Google Scholar] [CrossRef]
  20. Rovira-Más, F.; Zhang, Q.; Reid, J.; Will, J. Hough-transform-based vision algorithm for crop row detection of an automated agricultural vehicle. PIMech Eng. D-J. Aut. 2005, 219, 999–1010. [Google Scholar] [CrossRef]
  21. Åstrand, B.; Baerveldt, A.-J. A vision based row-following system for agricultural field machinery. Mechatronics 2005, 15, 251–269. [Google Scholar] [CrossRef]
  22. Bakker, T.; Wouters, H.; Van Asselt, K.; Bontsema, J.; Tang, L.; Müller, J.; Van Straten, G. A vision based row detection system for sugar beet. Comput. Electron. Agric. 2008, 60, 87–95. [Google Scholar] [CrossRef]
  23. Li, H.; Lavin, M.A.; Le Master, R.J. Fast Hough transform: A hierarchical approach. Comput. Vis. Graph. Image Process. 1986, 36, 139–161. [Google Scholar] [CrossRef]
  24. Xu, L.; Oja, E.; Kultanen, P. A new curve detection method: Randomized Hough transform (RHT). Pattern Recogn. Lett. 1990, 11, 331–338. [Google Scholar] [CrossRef]
  25. Billingsley, J.; Schoenfisch, M. The successful development of a vision guidance system for agriculture. Comput. Electron. Agric. 1997, 16, 147–163. [Google Scholar] [CrossRef]
  26. Choi, K.H.; Han, S.K.; Han, S.H.; Park, K.-H.; Kim, K.-S.; Kim, S. Morphology-based guidance line extraction for an autonomous weeding robot in paddy fields. Comput. Electron. Agric. 2015, 113, 266–274. [Google Scholar] [CrossRef]
  27. Romeo, J.; Pajares, G.; Montalvo, M.; Guerrero, J.; Guijarro, M.; Ribeiro, A. Crop row detection in maize fields inspired on the human visual perception. Sci. World J. 2012, 2012, 484390. [Google Scholar] [CrossRef]
  28. Kise, M.; Zhang, Q. Development of a stereovision sensing system for 3D crop row structure mapping and tractor guidance. Biosyst. Eng. 2008, 101, 191–198. [Google Scholar] [CrossRef]
  29. Kise, M.; Zhang, Q.; Más, F.R. A stereovision-based crop row detection method for tractor-automated guidance. Biosyst. Eng. 2005, 90, 357–367. [Google Scholar] [CrossRef]
  30. Rovira-Más, F.; Zhang, Q.; Reid, J.F. Stereo vision three-dimensional terrain maps for precision agriculture. Comput. Electron. Agric. 2008, 60, 133–143. [Google Scholar] [CrossRef]
  31. Wang, Q.; Zhang, Q.; Rovira-Más, F.; Tian, L. Stereovision-based lateral offset measurement for vehicle navigation in cultivated stubble fields. Biosyst. Eng. 2011, 109, 258–265. [Google Scholar] [CrossRef]
  32. Søgaard, H.T.; Olsen, H.J. Determination of crop rows by image analysis without segmentation. Comput. Electron. Agric. 2003, 38, 141–158. [Google Scholar] [CrossRef]
  33. Zhang, X.; Li, X.; Zhang, B.; Zhou, J.; Tian, G.; Xiong, Y.; Gu, B. Automated robust crop-row detection in maize fields based on position clustering algorithm and shortest path method. Comput. Electron. Agric. 2018, 154, 165–175. [Google Scholar] [CrossRef]
  34. Zhou, Y.; Yang, Y.; Zhang, B.; Wen, X.; Yue, X.; Chen, L. Autonomous detection of crop rows based on adaptive multi-ROI in maize fields. Int. J. Agric. Biol. Eng. 2021, 14, 217–225. [Google Scholar] [CrossRef]
  35. García-Santillán, I.; Guerrero, J.M.; Montalvo, M.; Pajares, G. Curved and straight crop row detection by accumulation of green pixels from images in maize fields. Precis. Agric. 2018, 19, 18–41. [Google Scholar] [CrossRef]
  36. Woebbecke, D.M.; Meyer, G.E.; Von Bargen, K.; Mortensen, D.A. Color indices for weed identification under various soil, residue, and lighting conditions. Trans. ASAE 1995, 38, 259–269. [Google Scholar] [CrossRef]
  37. Burgos-Artizzu, X.P.; Ribeiro, A.; Guijarro, M.; Pajares, G. Real-time image processing for crop/weed discrimination in maize fields. Comput. Electron. Agric. 2011, 75, 337–346. [Google Scholar] [CrossRef]
  38. Otsu, N. A threshold selection method from gray-level histograms. IEEE Trans. Syst. Man Cybern. 1979, 9, 62–66. [Google Scholar] [CrossRef]
  39. Marini, F.; Walczak, B. Particle swarm optimization (PSO). A tutorial. Chemometr. Intell. Lab. 2015, 149, 153–165. [Google Scholar] [CrossRef]
  40. Jiang, G.; Ke, X.; Du, S.; Chen, J. Detection algorithm of crop rows based on machine vision and randomized method. Trans. CSAM 2008, 39, 85–88. [Google Scholar] [CrossRef][Green Version]
  41. Pang, Y.; Shi, Y.; Gao, S.; Jiang, F.; Veeranampalayam-Sivakumar, A.-N.; Thompson, L.; Luck, J.; Liu, C.J. Improved crop row detection with deep neural network for early-season maize stand count in UAV imagery. Comput. Electron. Agric. 2020, 178, 105766. [Google Scholar] [CrossRef]
  42. Zhang, C.; Xie, X.; Zheng, Z.; Wu, X.; Wang, W.; Chen, L. A Plant Unit Relates to Missing Seeding Detection and Reseeding for Maize Precision Seeding. Agriculture 2022, 12, 1634. [Google Scholar] [CrossRef]
Figure 1. The location of the study area.
Figure 1. The location of the study area.
Ijgi 13 00376 g001
Figure 2. Crop row images under different intersecting situations: (a) regular crop row; (bd) intersecting crop rows of different types.
Figure 2. Crop row images under different intersecting situations: (a) regular crop row; (bd) intersecting crop rows of different types.
Ijgi 13 00376 g002
Figure 3. The determination of micro-ROIs. The green box is a micro-ROI. The green cross point, the red cross point at the bottom, and the red cross point at the top denote the centroid, the starting point of this micro-ROI, and the starting point of the next micro-ROI.
Figure 3. The determination of micro-ROIs. The green box is a micro-ROI. The green cross point, the red cross point at the bottom, and the red cross point at the top denote the centroid, the starting point of this micro-ROI, and the starting point of the next micro-ROI.
Ijgi 13 00376 g003
Figure 4. The flowchart of the improved ROI-based feature point extraction method.
Figure 4. The flowchart of the improved ROI-based feature point extraction method.
Ijgi 13 00376 g004
Figure 5. The counting process of intersecting crop rows: (a) grayscale images obtained with ExGG; (b) binary images; (c) the horizontal projection graph, where the red line represents the line with a threshold of T/2; (d) the threshold curve graph, where the red curve represents the threshold curve.
Figure 5. The counting process of intersecting crop rows: (a) grayscale images obtained with ExGG; (b) binary images; (c) the horizontal projection graph, where the red line represents the line with a threshold of T/2; (d) the threshold curve graph, where the red curve represents the threshold curve.
Ijgi 13 00376 g005
Figure 6. The process for extracting intersecting points and detecting intersecting crop rows: (a) the division of horizontal strips, where the red box represents the horizontal strip; (b) the determination of intersecting points for every intersecting crop row; (c) the location of all intersecting points in the image, where pentagram points represent intersecting points; (d) the elimination of interference pixels between adjacent crop rows; (e) the area division and crop row detection, where green lines represent crop row centerlines fitted.
Figure 6. The process for extracting intersecting points and detecting intersecting crop rows: (a) the division of horizontal strips, where the red box represents the horizontal strip; (b) the determination of intersecting points for every intersecting crop row; (c) the location of all intersecting points in the image, where pentagram points represent intersecting points; (d) the elimination of interference pixels between adjacent crop rows; (e) the area division and crop row detection, where green lines represent crop row centerlines fitted.
Ijgi 13 00376 g006
Figure 7. The flowchart of the missing-seedling application: (a) the missing-seedling region detection method; (b) the seeding replenishment method.
Figure 7. The flowchart of the missing-seedling application: (a) the missing-seedling region detection method; (b) the seeding replenishment method.
Ijgi 13 00376 g007
Figure 8. Image preprocessing: (a) grayscale image obtained with ExGG; (b) binary image obtained by OTSU algorithm; (c) binary image obtained by PSO-OTSU algorithm; (d) image obtained by median filtering algorithm.
Figure 8. Image preprocessing: (a) grayscale image obtained with ExGG; (b) binary image obtained by OTSU algorithm; (c) binary image obtained by PSO-OTSU algorithm; (d) image obtained by median filtering algorithm.
Ijgi 13 00376 g008
Figure 9. Crop row centerlines fitted by ROI-based feature point extraction method. Red lines are expert lines. Green cross points and yellow lines were obtained using ROI-based feature point extraction method. Points in the red boxes represent more significant noise points.
Figure 9. Crop row centerlines fitted by ROI-based feature point extraction method. Red lines are expert lines. Green cross points and yellow lines were obtained using ROI-based feature point extraction method. Points in the red boxes represent more significant noise points.
Ijgi 13 00376 g009
Figure 10. The comparison of crop row centerlines before and after the improvement method. Green cross points were obtained by the proposed method. Red, green, and yellow lines denote expert lines, ROI-based feature point extraction method outcomes, and the proposed method results, respectively.
Figure 10. The comparison of crop row centerlines before and after the improvement method. Green cross points were obtained by the proposed method. Red, green, and yellow lines denote expert lines, ROI-based feature point extraction method outcomes, and the proposed method results, respectively.
Ijgi 13 00376 g010
Figure 11. The evaluation index increase chart. The θ , Xmean, and R2 denote the detection accuracy, the average lateral position deviation, and the determination coefficient of crop row centerlines fitted, respectively. AG denote row centerlines fitted. The Average and SD denote evaluation index parameters.
Figure 11. The evaluation index increase chart. The θ , Xmean, and R2 denote the detection accuracy, the average lateral position deviation, and the determination coefficient of crop row centerlines fitted, respectively. AG denote row centerlines fitted. The Average and SD denote evaluation index parameters.
Ijgi 13 00376 g011
Figure 12. Intersecting crop row centerlines: (ac) different types of intersecting crop row centerlines. Red, green, and black lines are expert lines, the proposed method results, and the ROI-based feature point extraction method outcomes, respectively.
Figure 12. Intersecting crop row centerlines: (ac) different types of intersecting crop row centerlines. Red, green, and black lines are expert lines, the proposed method results, and the ROI-based feature point extraction method outcomes, respectively.
Ijgi 13 00376 g012
Figure 13. The detection result of different types of crop rows: (a) regular crop row centerlines; (bd) intersecting crop row centerlines of different types. Red, green, and yellow lines are expert lines, the proposed method results, and the HT algorithm outcomes, respectively.
Figure 13. The detection result of different types of crop rows: (a) regular crop row centerlines; (bd) intersecting crop row centerlines of different types. Red, green, and yellow lines are expert lines, the proposed method results, and the HT algorithm outcomes, respectively.
Ijgi 13 00376 g013
Figure 14. Accuracy line charts of crop rows in Figure 13. (ad) represent accuracy line diagram of the fitted crop row centerlines in Figure 13a–d, respectively. The Average, SD, and Max denote evaluation indicators.
Figure 14. Accuracy line charts of crop rows in Figure 13. (ad) represent accuracy line diagram of the fitted crop row centerlines in Figure 13a–d, respectively. The Average, SD, and Max denote evaluation indicators.
Ijgi 13 00376 g014
Figure 15. The missing-seedling regions and the seeding replenishment locations. Green lines, red lines, and red cross points indicate row centerlines obtained by the proposed method, the missing-seedling regions, and the replanting positions of the seedlings, respectively.
Figure 15. The missing-seedling regions and the seeding replenishment locations. Green lines, red lines, and red cross points indicate row centerlines obtained by the proposed method, the missing-seedling regions, and the replanting positions of the seedlings, respectively.
Ijgi 13 00376 g015
Table 1. Linear parameter table.
Table 1. Linear parameter table.
ParameterA 3B 3C 3D 3E 3F 3G 3
K1 1−40.666−28.456−39.953−31.574−26.008−14.079−37.602
Z1 12242.6823946.6348790.3569574.98510,150.2996765.85020,640.479
Xtop1 11.9494.3232.1092.4016.16912.9353.076
Xbottom1 11.5355.5244.3095.8344.69514.2972.645
K2 2−49.195−42.806−49.053−36.118−39.709−40.226−44.062
Z2 22669.5405814.77610,710.66810,920.90615,372.99318,922.12224,141.808
Xtop2 21.0651.4690.4391.5173.0342.7542.050
Xbottom2 20.4803.0183.8664.9061.7933.4711.897
|K1 1 − K2 2|8.52914.3519.1004.54413.70126.1476.461
1 Linear parameters of the fitted row centerlines by the ROI-based feature point extraction method; 2 linear parameters of the fitted row centerlines by the improved ROI-based feature point extraction method; 3 fitted row centerlines of the image from left to right.
Table 2. The table of evaluation index parameters for regular crop rows.
Table 2. The table of evaluation index parameters for regular crop rows.
ParametersA 3B 3C 3D 3E 3F 3G 3AverageSDMax
θ 1  10.439 1.239 0.808 1.037 1.3673.422 0.720 1.290 0.9183.422
θ 2  10.194 0.565 0.542 0.808 0.6080.784 0.497 0.571 0.1890.808
Xmean1 21.742 4.924 3.209 4.118 5.43213.616 2.860 5.1293.65513.616
Xmean2 20.772 2.243 2.153 3.212 2.4143.113 1.973 2.268 0.7523.212
R12 *0.466 0.462 0.565 0.590 0.2820.231 0.566 0.452 0.132 0.590
R22 *0.514 0.565 0.819 0.684 0.4070.536 0.615 0.592 0.122 0.819
1 The detection accuracy of crop row centerlines fitted before and after the improved method, respectively; 2 the average lateral position deviation of crop row centerlines fitted before and after the improved method, respectively; 3 fitted row centerlines of the image from left to right; * the R2 of crop row centerlines fitted before and after the improved method, respectively.
Table 3. The evaluation index parameters’ table for intersecting crop rows.
Table 3. The evaluation index parameters’ table for intersecting crop rows.
FigureEvaluation IndexAverageSDMax
Figure 12a θ 1  10.4880.2600.890
θ 2  10.4560.2860.948
R12 *0.8830.0350.99
R22 *0.9570.0270.993
Figure 12b θ 1  10.7110.6151.978
θ 2  10.6940.5741.994
R12 *0.8320.2050.983
R22 *0.8510.1950.989
Figure 12c θ 1   10.9800.8322.977
θ 2  10.7890.4211.374
R12 *0.8870.0960.996
R22 *0.9150.0840.995
1 The detection accuracy of crop row centerlines fitted before and after the improvement method, respectively; * the R2 of crop row centerlines fitted before and after the improvement method, respectively.
Table 4. The accuracy evaluation table.
Table 4. The accuracy evaluation table.
FigureMethodAverageSDMax
Figure 13aHT0.8550.5182.104
Proposed method0.5710.1890.808
Figure 13bHT0.7070.5401.720
Proposed method0.4560.2860.890
Figure 13cHT0.8890.7292.290
Proposed method0.6940.5741.994
Figure 13dHT0.8410.5462.100
Proposed method0.7890.4211.374
Disclaimer/Publisher’s Note: The statements, opinions and data contained in all publications are solely those of the individual author(s) and contributor(s) and not of MDPI and/or the editor(s). MDPI and/or the editor(s) disclaim responsibility for any injury to people or property resulting from any ideas, methods, instructions or products referred to in the content.

Share and Cite

MDPI and ACS Style

Xue, L.; Xing, M.; Lyu, H. Improved Early-Stage Maize Row Detection Using Unmanned Aerial Vehicle Imagery. ISPRS Int. J. Geo-Inf. 2024, 13, 376. https://doi.org/10.3390/ijgi13110376

AMA Style

Xue L, Xing M, Lyu H. Improved Early-Stage Maize Row Detection Using Unmanned Aerial Vehicle Imagery. ISPRS International Journal of Geo-Information. 2024; 13(11):376. https://doi.org/10.3390/ijgi13110376

Chicago/Turabian Style

Xue, Lulu, Minfeng Xing, and Haitao Lyu. 2024. "Improved Early-Stage Maize Row Detection Using Unmanned Aerial Vehicle Imagery" ISPRS International Journal of Geo-Information 13, no. 11: 376. https://doi.org/10.3390/ijgi13110376

APA Style

Xue, L., Xing, M., & Lyu, H. (2024). Improved Early-Stage Maize Row Detection Using Unmanned Aerial Vehicle Imagery. ISPRS International Journal of Geo-Information, 13(11), 376. https://doi.org/10.3390/ijgi13110376

Note that from the first issue of 2016, this journal uses article numbers instead of page numbers. See further details here.

Article Metrics

Back to TopTop