GIS-Based Spatial and Multi-Criteria Assessment of Riverine Flood Potential: A Case Study of the Nitra River Basin, Slovakia
Abstract
:1. Introduction
2. Materials and Methods
2.1. Stury Area
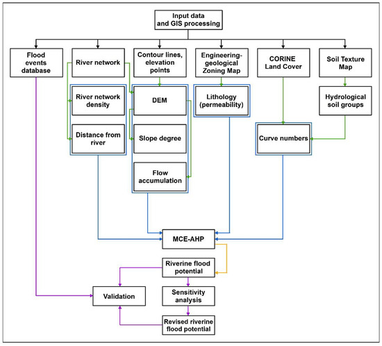
2.2. Methodological Workflow
2.3. Input Data and GIS Processing of Flood Conditioning Factors
2.4. Multi-Criteria Evaluation and Determination of Riverine Flood Potential
- (a)
- Decomposing a complex unstructured problem into simpler hierarchical components.
- (b)
- Creating and rating the criteria (in this case factors) and alternatives. In this context, the selected flood conditioning factors were reclassified (rated) into five classes expressing their susceptibility to flooding using the following scale (Table 2): 5—very high, 4—high, 3—moderate, 2—low, and 1—very low. The reclassification of flood-conditioning rasters was based on different techniques. In case of the slope angles, the reclassification was based on the work of Demek [52]. The elevations were reclassified to three intervals based on the work of Lukniš [53]. Factors of distance from river and river network density were reclassified based on the natural breaks (Jenks) classification method. The flow accumulation raster was manually reclassified such that it best corresponded to the river network from the topographic map 1:50,000. The curve numbers were classified to intervals based on their runoff potential (Table 2).
- (c)
- (d)
- (e)
- Calculation of consistency of the pair-wise evaluations using the consistency ratio (CR), which is defined by the following Equations (1) and (2) [25]:
2.5. Sensitivity Analysis of Factor Weights
3. Results and Discussion
3.1. Riverine Flood Potential
3.2. Validation of Flood Potential Map
3.3. Results of Sensitivity Analysis
3.4. Revised Riverine Flood Potential
4. Limitations and Conclusions
Supplementary Materials
Author Contributions
Funding
Data Availability Statement
Conflicts of Interest
References
- Smith, K.; Ward, R. Floods: Physical Processes and Human Impacts; John Wiley & Sons: Chicester, UK, 1998. [Google Scholar]
- Hirabayashi, Y.; Mahendran, R.; Koirala, S.; Konoshima, L.; Yamazaki, D.; Watanabe, S.; Kim, H.; Kanae, S. Global flood risk under climate change. Nat. Clim. Chang. 2013, 3, 816–821. [Google Scholar] [CrossRef]
- Directive 2007/60/EC of the European Parliament and of the Council of 23 October 2007 on the Assessment and Management of Flood Risks. Available online: http://eurlex.europa.eu/LexUriServ/LexUriServ.do?uri=OJ:L:2007:288:0027:0034:SK:PDF (accessed on 23 April 2021).
- Ministry of Environment of the Slovak Republic, Predbežné Hodnotenie Povodňového Rizika v Slovenskej Republike [Preliminary Flood Risk Assessment in the Slovak Republic]. 2011. Available online: http://www.minzp.sk/files/sekcia-vod/phpr_sr-textova-cast-oprava.pdf (accessed on 12 August 2021).
- Ministry of Environment of the Slovak Republic, Predbežné Hodnotenie Povodňového Rizika v Slovenskej Republike—Aktualizácia 2018 [Preliminary Flood Risk Assessment in the Slovak Republic—Update 2018]. 2018. Available online: http://www.minzp.sk/files/sekcia-vod/hodnotenierizika-2018/phpr_sr2018.pdf (accessed on 12 August 2021).
- Minár, J.; Trizna, M.; Barka, I.; Bonk, R. Povodňový Potenciál na ÚZEMÍ SLOVENSKA [Flood Potential in Slovakia]; Geo-grafika: Bratislava, Slovakia, 2005. [Google Scholar]
- Zaharia, L.; Costache, R.; Prăvălie, R.; Ioana-Toroimac, G. Mapping flood and flooding potential indices: A methodological approach to identifying areas susceptible to flood and flooding risk. Case study: The Prahova catchment (Romania). Front. Earth Sci. 2017, 11, 229–247. [Google Scholar] [CrossRef]
- Jacinto, R.; Grosso, N.; Reis, E.; Dias, L.; Santos, F.D.; Garrett, P. Continental Portuguese Territory Flood Susceptibility Index—Contribution to a vulnerability index. Nat. Hazards Earth Sys. Sci. 2015, 15, 1907–1919. [Google Scholar] [CrossRef] [Green Version]
- Vojtek, M.; Vojteková, J. Flood maps and their potential role in local spatial planning: A case study from Slovakia. Water Policy 2018, 20, 1042–1058. [Google Scholar] [CrossRef] [Green Version]
- Vojtek, M.; Vojteková, J.; Pham, Q.B.; Lee, S.; Arshad, A.; Costache, R.; Sahoo, S.; Linh, N.T.T.; Anh, D.T. Comparison of multi-criteria-analytical hierarchy process and machine learning-boosted tree models for regional flood susceptibility mapping: A case study from Slovakia. Geomat. Nat. Hazards Risk 2021, 12, 1153–1180. [Google Scholar] [CrossRef]
- Costache, R.; Zaharia, L. Flash-flood potential assessment and mapping by integrating the weights-of-evidence and frequency ratio statistical methods in GIS environment—Case study: âsca Chiojdului River catchment (Romania). J. Earth Syst. Sci. 2017, 126, 59. [Google Scholar] [CrossRef]
- Vojtek, M.; Vojteková, J. GIS-based Approach to Estimate Surface Runoff in Small Catchments: A Case Study. Quaest. Geogr. 2016, 35, 97–116. [Google Scholar] [CrossRef] [Green Version]
- Petrikovičová, L.; Rampašeková, Z.; Sobocká, J. A Detailed Identification of Erosionally Endangered Agricultural Land in Slovakia (Case Study of Nitra Upland). Sustainability 2020, 12, 4863. [Google Scholar] [CrossRef]
- Trpkošová, D.; Krásny, J.; Pavlíková, D. Rozdíly v odtokových poměrech z krystalinických a flyšových území na Moravě a ve Slezsku. J. Hydrol. Hydromech. 2008, 56, 201–210. [Google Scholar]
- Vojtek, M.; Vojteková, J. Land Use Change and Its Impact on Surface Runoff from Small Basins: A Case of Radiša Basin. Folia Geogr. 2019, 61, 104–125. [Google Scholar]
- Shrestha, S.; Cui, S.; Xu, L.; Wang, L.; Manandhar, B.; Ding, S. Impact of Land Use Change Due to Urbanisation on Surface Runoff Using GIS-Based SCS–CN Method: A Case Study of Xiamen City, China. Land 2021, 10, 839. [Google Scholar] [CrossRef]
- Eastman, J.R.; Weigen, J.; Kyem, P.A.; Toledano, J. Raster procedures for multi-criteria/multi-objective decisions. Photogramm. Eng. Remote Sens. 1995, 61, 539–547. [Google Scholar]
- Malczewski, J. GIS and Multicriteria Decision Analysis; John Wiley & Sons: Toronto, ON, Canada, 1999. [Google Scholar]
- Santos, P.P.; Reis, E.; Pereira, S.; Santos, M. A flood susceptibility model at the national scale based on multicriteria analysis. Sci. Total Environ. 2019, 667, 325–337. [Google Scholar] [CrossRef] [PubMed]
- Konečný, M.; Bandrova, T. Proposal for a Standard in Cartographic Visualization of Natural Risks and Disasters. Int. J. Urban Sci. 2006, 10, 130–139. [Google Scholar] [CrossRef]
- Malekinezhad, H.; Sepehri, M.; Pham, Q.B.; Hosseini, S.Z.; Meshram, S.G.; Vojtek, M.; Vojteková, J. Application of entropy weighting method for urban flood hazard mapping. Acta Geophys. 2021, 69, 841–854. [Google Scholar] [CrossRef]
- Li, X.; Yan, D.H.; Wang, K.; Weng, B.; Qin, T.; Liu, S. Flood risk assessment of global watersheds based on multiple machine learning models. Water 2019, 11, 1654. [Google Scholar] [CrossRef] [Green Version]
- Skilodimou, H.D.; Bathrellos, G.D.; Chousianitis, K.; Youssef, A.M.; Pradhan, B. Multi-hazard assessment modeling via multi-criteria analysis and GIS: A case study. Environ. Earth Sci. 2019, 77, 47. [Google Scholar] [CrossRef]
- Zardari, H.; Ahmed, K.; Shirazi, S.M.; Yusop, Z.B. Weighting Methods and their Effects on Multi-Criteria Decision Making Model Outcomes in Water Resources Management; Springer: London, UK, 2015. [Google Scholar]
- Saaty, T.L. The Analytic Hierarchy Process; McGraw Hill Company: New York, NY, USA, 1980. [Google Scholar]
- Das, S. Geographic information system and AHP-based flood hazard zonation of Vaitarna basin, Maharashtra, India. Arab. J. Geosci. 2018, 11, 576. [Google Scholar] [CrossRef]
- Mahmoud, S.H.; Gan, T.Y. Multi-criteria approach to develop flood susceptibility maps in arid regions of Middle East. J. Clean. Prod. 2018, 196, 216–229. [Google Scholar] [CrossRef]
- Kourgialas, N.N.; Karatzas, G.P. Flood management and a GIS modelling method to assess flood-hazard areas—A case study. Hydrol. Sci. J. 2011, 56, 212–225. [Google Scholar] [CrossRef]
- Wang, Y.; Hong, H.; Chen, W.; Li, S.; Pamučar, D.; Gigović, L.; Drobnjak, S.; Bui, D.T.; Duan, H. A Hybrid GIS Multi-Criteria Decision-Making Method for Flood Susceptibility Mapping at Shangyou, China. Remote Sens. 2019, 11, 62. [Google Scholar] [CrossRef] [Green Version]
- Dano, U.L.; Balogunm, A.L.; Matori, A.N.; Yusouf, K.W.; Abubakar, I.R.; Mohamed, M.A.S.; Aina, Y.A.; Pradhan, B. Flood Susceptibility Mapping Using GIS-Based Analytic Network Process: A Case Study of Perlis, Malaysia. Water 2019, 11, 615. [Google Scholar] [CrossRef] [Green Version]
- Kanani-Sadat, Y.; Arabsheibani, R.; Karimipour, F.; Nasseri, M. A new approach to flood susceptibility assessment in data-scarce and ungauged regions based on GIS-based hybrid multi criteria decision-making method. J. Hydrol. 2019, 572, 17–31. [Google Scholar] [CrossRef]
- Khosravi, K.; Shahabi, H.; Pham, B.T.; Adamowski, J.; Shirzadi, A.; Pradhan, B.; Dou, J.; Ly, H.B.; Gróf, G.; Ho, H.L.; et al. A comparative assessment of flood susceptibility modeling using Multi-Criteria Decision-Making Analysis and Machine Learning Methods. J. Hydrol. 2019, 573, 311–323. [Google Scholar] [CrossRef]
- Abdullah, M.F.; Siraj, S.; Hodgett, R.E. An Overview of Multi-Criteria Decision Analysis (MCDA) Application in Managing Water-Related Disaster Events: Analyzing 20 Years of Literature for Flood and Drought Events. Water 2021, 13, 1358. [Google Scholar] [CrossRef]
- Tabarestani, E.S.; Afzalimehr, H. A comparative assessment of multi-criteria decision analysis for flood susceptibility modelling. Geocarto Int. 2021, 1–24. [Google Scholar] [CrossRef]
- Arabameri, A.; Redzaei, K.; Cerdá, A.; Conoscenti, C.; Kalantari, Z. A comparison of statistical methods and multi-criteria decision making to map flood hazard susceptibility in Northern Iran. Sci. Total Environ. 2019, 660, 443–458. [Google Scholar] [CrossRef]
- Ali, S.A.; Parvin, F.; Pham, Q.B.; Vojtek, M.; Vojteková, J.; Costache, R.; Linh, N.T.T.; Nguyen, H.Q.; Ateeque, A.; Ghorbani, M.A. GIS-based comparative assessment of flood susceptibility mapping using hybrid multi-criteria decision-making approach, naive Bayes tree, bivariate statistics and logistic regression: A case of Topľa basin, Slovakia. Ecol. Indic. 2020, 117, 106620. [Google Scholar] [CrossRef]
- Santangelo, N.; Santo, A.; Di Crescenzo, G.; Foscari, G.; Liuzza, V.; Sciarrotta, S.; Scorpio, V. Flood susceptibility assessment in a highly urbanized alluvial fan: The case study of Sala Consilina (southern Italy). Nat. Hazards Earth Syst. Sci. 2011, 11, 2765–2780. [Google Scholar] [CrossRef] [Green Version]
- Rahmati, O.; Zeinivand, H.; Besharat, M. Flood hazard zoning in Yasooj region, Iran, using GIS and multi-criteria decision analysis. Geomat. Nat. Hazards Risk. 2016, 7, 1000–1017. [Google Scholar] [CrossRef] [Green Version]
- Termeh, S.V.R.; Kornejady, A.; Pourghasemi, H.R.; Keesstra, S. Flood susceptibility mapping using novel ensembles of adaptive neuro fuzzy inference system and metaheuristic algorithms. Sci. Total Environ. 2018, 615, 438–451. [Google Scholar] [CrossRef] [PubMed]
- Chapi, K.; Singh, V.P.; Shirzadi, A.; Shahabi, H.; Bui, D.T.; Pham, B.T.; Khosravi, K. A novel hybrid artificial intelligence approach for flood susceptibility assessment. Environ. Model. Softw. 2017, 95, 229–245. [Google Scholar] [CrossRef]
- Haghizadeh, A.; Siahkamari, S.; Hamzeh Haghiabi, A.; Rahmati, O. Forecasting flood-prone areas using Shannon’s entropy model. J. Earth Sys. Sci. 2017, 126, 39. [Google Scholar] [CrossRef]
- Tien Bui, D.; Khosravi, K.; Shahabi, H.; Daggupati, P.; Adamowski, J.F.; Melesse, A.M.; Pham, B.T.; Pourghasemi, H.R.; Mahmoudi, M.; Bahrami, S.; et al. Flood Spatial Modeling in Northern Iran Using Remote Sensing and GIS: A Comparison between Evidential Belief Functions and Its Ensemble with a Multivariate Logistic Regression Model. Remote Sens. 2019, 11, 1589. [Google Scholar]
- Das, S.; Gupta, A. Multi-criteria decision based geospatial mapping of flood susceptibility and temporal hydro-geomorphic changes in the Subarnarekha basin, India. Geosci. Front. 2021, 12, 101206. [Google Scholar] [CrossRef]
- Kourgialis, N.N.; Karatzas, G.P. A national scale flood hazard mapping methodology: The case of Greece—Protection and adaptation policy approaches. Sci. Total Environ. 2017, 601–602, 441–452. [Google Scholar] [CrossRef] [PubMed]
- Zhao, G.; Pang, B.; Xu, Z.; Yue, J.; Tu, T. Mapping flood susceptibility in mountainous areas on a national scale in China. Sci. Total Environ. 2018, 615, 1133–1142. [Google Scholar] [CrossRef] [PubMed]
- Mazúr, E.; Lukniš, M. Geomorfologické Členenie SSR a ČSSR. Časť Slovensko; Slovenská Kartografia: Bratislava, Slovakia, 1986. [Google Scholar]
- Solín, Ľ. Analýza výskytu povodňových situácií na Slovensku v období rokov 1996–2006. J. Hydrol. Hydromech. 2008, 56, 95–115. [Google Scholar]
- Cronshey, R.; McCuen, R.H.; Miller, N.; Rawls, W.; Robbins, S.; Woodward, D. Urban Hydrology for Small Watersheds (TR-55); Natural Resources Conservation Service: Washington, DC, USA, 1986.
- Čurlík, J.; Šály, R. Zrnitosť pôdy. In Atlas Krajiny Slovenskej Republiky; Hrnčiarová, T., Ed.; MŽP SR; SAŽP: Banská Bystrica, Slovakia, 2002. [Google Scholar]
- Hrnčiarová, T. Hodnotenie Potenciálnej Zraniteľnosti Zásob Podzemných vôd pre ekologické plánovanie krajiny. Životn. Prostr. 1993, 27, 311–314. [Google Scholar]
- Hrašna, M.; Klukanová, A. Inžinierskogeologická rajonizácia. In Atlas Krajiny Slovenskej Republiky; Hrnčiarová, T., Ed.; MŽP SR; SAŽP: Banská Bystrica, Slovakia, 2002. [Google Scholar]
- Demek, J. Manual of Detailed Geomorphological Mapping; Academia: Prague, Czech Republic, 1972. [Google Scholar]
- Lukniš, M. Reliéf. In Slovensko 2—Príroda; Lukniš, M., Ed.; Obzor: Bratislava, Slovakia, 1972; pp. 124–202. [Google Scholar]
- Drobne, S.; Lisec, A. Multi-attribute decision analysis in GIS: Weighted linear combination and ordered weighted averaging. Informatica 2009, 33, 459–474. [Google Scholar]
- Napolitano, P.; Fabbri, A.G. Single-parameter sensitivity analysis for aquifer vulnerability assessment using drastic and sintacs. In IAHS Publications-Series of Proceedings and Reports; IAHS Press: Wallingford, UK, 1996; Volume 235, pp. 559–566. [Google Scholar]
- Kazakis, N.; Kougias, I.; Patsialis, T. Assessment of flood hazard areas at a regional scale using an index-based approach and Analytical Hierarchy Process: Application in Rhodope–Evros region, Greece. Sci. Total Environ. 2015, 538, 555–563. [Google Scholar] [CrossRef] [PubMed]
- Hammami, S.; Zouhri, L.; Soussi, D.; Souei, A.; Zghibi, A.; Marzougui, A.; Dlala, U. Application of the GIS based multi-criteria decision analysis and analytical hierarchy process (AHP) in the flood susceptibility mapping (Tunisia). Arab. J. Geosci. 2019, 12, 653. [Google Scholar] [CrossRef]
- Tang, X.; Machimura, T.; Liu, W.; Li, J.; Hong, H. A novel index to evaluate discretization methods: A case study of flood susceptibility assessment based on random forest. Geosci. Front. 2021, 12, 101253. [Google Scholar] [CrossRef]
- Ajibade, F.O.; Ajibade, T.F.; Idowu, T.E.; Nwogwu, N.A.; Adelodun, B.; Lasisi, K.H.; Opafola, O.T.; Ajala, O.A.; Fadugba, O.G.; Adewumi, J.R. Flood-prone area mapping using GIS-based analytical hierarchy frameworks for Ibadan city, Nigeria. J. Multi-Criteria Decis. Anal. 2021. [Google Scholar] [CrossRef]
- Khosravi, K.; Nohani, E.; Maroufinia, E.; Pourghasemi, H.R. A GIS-based flood susceptibility assessment and its mapping in Iran: A comparison between frequency ratio and weights-of-evidence bivariate statistical models with multi-criteria decision-making technique. Nat. Hazards 2016, 83, 947–987. [Google Scholar] [CrossRef]
- Das, S. Geospatial mapping of flood susceptibility and hydro-geomorphic response to the floods in Ulhas basin, India. Remote Sens. App. Soc. Environ. 2019, 14, 60–74. [Google Scholar] [CrossRef]
- Tehrany, M.S.; Jones, S.; Shabani, F. Identifying the essential flood conditioning factors for flood prone area mapping using machine learning techniques. Catena 2019, 175, 174–192. [Google Scholar] [CrossRef]
- Charvat, K.; Kubicek, P.; Talhofer, V.; Konecny, M.; Jezek, J. Spatial Data Infrastructure and Geovisualization in Emergency Management. In Resilience of Cities to Terrorist and other Threats. NATO Science for Peace and Security Series Series C: Environmental Security; Pasman, H.J., Kirillov, I.A., Eds.; Springer: Dordrecht, The Netherlands, 2008; pp. 443–473. [Google Scholar]






| Source data | Format | Source | Derived Map |
|---|---|---|---|
| River network (Topographic map 1:50,000) | Vector (shapefile) | Geodetic and Cartographic Institute Bratislava | Elevation River network density Distance from river |
| Contour lines and elevation points (Topographic map 1:50,000) | Vector (shapefile) | Geodetic and Cartographic Institute Bratislava | Elevation Slope Flow accumulation |
| Engineering-geological Zoning Map (1:500,000) | Vector (shapefile) | Landscape Atlas of the Slovak Republic (2002) | Lithology |
| Land cover | Vector (shapefile) | CORINE Land Cover (2018) | Curve number |
| Soil Texture Map (1:500,000) | Vector (shapefile) | Landscape Atlas of the Slovak Republic (2002) | Curve number |
| Conditioning Factor | Interval | Rating |
|---|---|---|
| Slope (°) | 0.0–2.0 | 5 |
| 2.1–5.0 | 4 | |
| 5.1–15.0 | 3 | |
| 15.1–35.0 | 2 | |
| 35.1–44.2 | 1 | |
| River network density (km/km2) | 0.00–0.68 | 1 |
| 0.69–0.86 | 2 | |
| 0.87–1.06 | 3 | |
| 1.07–1.31 | 4 | |
| 1.32–1.65 | 5 | |
| Distance from river (m) | 0–213 | 5 |
| 214–521 | 4 | |
| 522–912 | 3 | |
| 913–1469 | 2 | |
| 1470–3021 | 1 | |
| Flow accumulation (pixels) | 0–250 | 1 |
| 251–500 | 2 | |
| 501–2500 | 3 | |
| 2501–50,000 | 4 | |
| 50,001–397,859 | 5 | |
| Elevation (m) | 108–300 | 5 |
| 301–800 | 3 | |
| 801–1346 | 1 | |
| Curve number | 56–59 | 1 |
| 60–64 | 2 | |
| 65–74 | 3 | |
| 75–84 | 4 | |
| 85–100 | 5 | |
| Lithology (degree of permeability) | Very high | 1 |
| High | 2 | |
| Moderate | 3 | |
| Low | 4 | |
| Very low | 5 |
| Normalized Weights | ||||||||
|---|---|---|---|---|---|---|---|---|
| Factors | Slope | River Network Density | Distance from River | Flow Accumulation | Elevation | Curve Number | Lithology | wi |
| Slope | 0.39 | 0.45 | 0.41 | 0.36 | 0.32 | 0.28 | 0.25 | 0.35 |
| River network density | 0.19 | 0.22 | 0.27 | 0.27 | 0.25 | 0.23 | 0.21 | 0.24 |
| Distance from river | 0.13 | 0.11 | 0.14 | 0.18 | 0.19 | 0.19 | 0.18 | 0.16 |
| Flow accumulation | 0.10 | 0.07 | 0.07 | 0.09 | 0.13 | 0.14 | 0.14 | 0.11 |
| Elevation | 0.08 | 0.06 | 0.05 | 0.05 | 0.06 | 0.09 | 0.11 | 0.07 |
| Curve number | 0.06 | 0.04 | 0.03 | 0.03 | 0.03 | 0.05 | 0.07 | 0.05 |
| Lithology | 0.06 | 0.04 | 0.03 | 0.02 | 0.02 | 0.02 | 0.04 | 0.03 |
| Natural Breaks (Jenks) | Equal Interval | Quantile | Geometric Interval | |||||
|---|---|---|---|---|---|---|---|---|
| Riverine Flood Potential Class | Area (km2) | Share on Basin Area (%) | Area (km2) | Share on Basin Area (%) | Area (km2) | Share on Basin Area (%) | Area (km2) | Share on Basin Area (%) |
| Very low | 437.7 | 9.75 | 53.3 | 1.19 | 894.5 | 19.93 | 507.6 | 11.31 |
| Low | 1090.3 | 24.29 | 681.0 | 15.17 | 901.2 | 20.08 | 1062.0 | 23.66 |
| Moderate | 1523.1 | 33.93 | 2411.8 | 53.74 | 814.5 | 18.15 | 516.6 | 11.51 |
| High | 975.6 | 21.74 | 1250.3 | 27.85 | 990.5 | 22.07 | 1442.5 | 32.14 |
| Very high | 461.6 | 10.29 | 91.8 | 2.05 | 887.5 | 19.77 | 959.6 | 21.38 |
| Natural Breaks (Jenks) | Equal Interval | Quantile | Geometric Interval | |||||
|---|---|---|---|---|---|---|---|---|
| Riverine Flood Potential Class | Flood Events | Flood Events (%) | Flood Events | Flood Events (%) | Flood Events | Flood Events (%) | Flood Events | Flood Events (%) |
| Very low | 0 | 0.00 | 0 | 0.00 | 0 | 0.00 | 0 | 0.00 |
| Low | 1 | 0.32 | 0 | 0.00 | 3 | 0.95 | 1 | 0.32 |
| Moderate | 39 | 12.30 | 40 | 12.62 | 9 | 2.84 | 3 | 0.95 |
| High | 66 | 20.82 | 149 | 47.00 | 46 | 14.51 | 53 | 16.72 |
| Very high | 211 | 66.56 | 128 | 40.38 | 259 | 81.70 | 260 | 82.01 |
| Factor | Subjective Weight (%) | Effective Weight (%) | |||
|---|---|---|---|---|---|
| Min | Max | Mean | Standard Deviation | ||
| Slope | 35 | 11.40 | 65.54 | 40.11 | 9.39 |
| River network density | 24 | 6.00 | 47.81 | 20.17 | 8.97 |
| Distance from river | 16 | 4.23 | 36.20 | 19.32 | 4.69 |
| Flow accumulation | 11 | 2.42 | 19.86 | 3.84 | 1.39 |
| Elevation | 7 | 4.90 | 20.71 | 9.98 | 1.76 |
| Curve number | 5 | 1.07 | 11.63 | 4.86 | 1.47 |
| Lithology | 3 | 0.61 | 7.89 | 1.72 | 1.09 |
| Natural Breaks (Jenks) | Equal Interval | Quantile | Geometric Interval | |||||
|---|---|---|---|---|---|---|---|---|
| Riverine Flood Potential Class | Area (km2) | Share on Basin Area (%) | Area (km2) | Share on Basin Area (%) | Area (km2) | Share on Basin Area (%) | Area (km2) | Share on Basin Area (%) |
| Very low | 351.2 | 7.82 | 39.4 | 0.88 | 823.1 | 18.34 | 171.3 | 3.82 |
| Low | 912.8 | 20.33 | 383.3 | 8.54 | 916.2 | 20.41 | 619.8 | 13.81 |
| Moderate | 1324.6 | 29.51 | 1997.8 | 44.51 | 941.1 | 20.97 | 914.0 | 20.36 |
| High | 1164.2 | 25.94 | 1708.5 | 38.07 | 992.2 | 22.11 | 1601.8 | 35.69 |
| Very high | 735.5 | 16.39 | 359.32 | 8.01 | 815.7 | 18.17 | 1181.3 | 26.32 |
| Natural Breaks (Jenks) | Equal Interval | Quantile | Geometric Interval | |||||
|---|---|---|---|---|---|---|---|---|
| Riverine Flood Potential Class | Flood Events | Flood Events (%) | Flood Events | Flood Events (%) | Flood Events | Flood Events (%) | Flood Events | Flood Events (%) |
| Very low | 0 | 0.00 | 0 | 0.00 | 0 | 0.00 | 0 | 0.00 |
| Low | 0 | 0.00 | 0 | 0.00 | 2 | 0.63 | 0 | 0.00 |
| Moderate | 9 | 2.84 | 6 | 1.89 | 16 | 5.05 | 2 | 0.63 |
| High | 75 | 23.66 | 141 | 44.48 | 49 | 15.46 | 38 | 11.99 |
| Very high | 233 | 73.50 | 170 | 53.63 | 250 | 78.86 | 277 | 87.38 |
Publisher’s Note: MDPI stays neutral with regard to jurisdictional claims in published maps and institutional affiliations. |
© 2021 by the authors. Licensee MDPI, Basel, Switzerland. This article is an open access article distributed under the terms and conditions of the Creative Commons Attribution (CC BY) license (https://creativecommons.org/licenses/by/4.0/).
Share and Cite
Vojtek, M.; Vojteková, J.; Pham, Q.B. GIS-Based Spatial and Multi-Criteria Assessment of Riverine Flood Potential: A Case Study of the Nitra River Basin, Slovakia. ISPRS Int. J. Geo-Inf. 2021, 10, 578. https://doi.org/10.3390/ijgi10090578
Vojtek M, Vojteková J, Pham QB. GIS-Based Spatial and Multi-Criteria Assessment of Riverine Flood Potential: A Case Study of the Nitra River Basin, Slovakia. ISPRS International Journal of Geo-Information. 2021; 10(9):578. https://doi.org/10.3390/ijgi10090578
Chicago/Turabian StyleVojtek, Matej, Jana Vojteková, and Quoc Bao Pham. 2021. "GIS-Based Spatial and Multi-Criteria Assessment of Riverine Flood Potential: A Case Study of the Nitra River Basin, Slovakia" ISPRS International Journal of Geo-Information 10, no. 9: 578. https://doi.org/10.3390/ijgi10090578
APA StyleVojtek, M., Vojteková, J., & Pham, Q. B. (2021). GIS-Based Spatial and Multi-Criteria Assessment of Riverine Flood Potential: A Case Study of the Nitra River Basin, Slovakia. ISPRS International Journal of Geo-Information, 10(9), 578. https://doi.org/10.3390/ijgi10090578
