Previous Issue
Volume 16, January
 
 

Biomolecules, Volume 16, Issue 2 (February 2026) – 3 articles

  • Issues are regarded as officially published after their release is announced to the table of contents alert mailing list.
  • You may sign up for e-mail alerts to receive table of contents of newly released issues.
  • PDF is the official format for papers published in both, html and pdf forms. To view the papers in pdf format, click on the "PDF Full-text" link, and use the free Adobe Reader to open them.
Order results
Result details
Section
Select all
Export citation of selected articles as:
14 pages, 3401 KB  
Article
Selective Complement Inhibition in Anti-p200 Pemphigoid: Immune Infiltrate Profiles and Therapeutic Implications Compared to Bullous Pemphigoid
by Shirin Emtenani, Tina Rastegar Lari, Charlotte Kiehne, Nina van Beek, Maike M. Holtsche and Enno Schmidt
Biomolecules 2026, 16(2), 182; https://doi.org/10.3390/biom16020182 - 23 Jan 2026
Abstract
Anti-p200 pemphigoid is an autoimmune blistering disease (AIBD) caused by autoantibodies against laminin β4 and/or γ1, and clinically resembles bullous pemphigoid (BP) as well as the inflammatory variant of epidermolysis bullosa acquisita (EBA). All three diseases show IgG and/or C3 deposition along the [...] Read more.
Anti-p200 pemphigoid is an autoimmune blistering disease (AIBD) caused by autoantibodies against laminin β4 and/or γ1, and clinically resembles bullous pemphigoid (BP) as well as the inflammatory variant of epidermolysis bullosa acquisita (EBA). All three diseases show IgG and/or C3 deposition along the cutaneous basement membrane zone (BMZ). Although complement activation is central to BP and EBA pathogenesis, its role in anti-p200 pemphigoid remains unclear. To investigate this, we analyzed inflammatory infiltrates in lesional and perilesional skin from anti-p200 pemphigoid patients (n = 11), revealing a neutrophil-predominant pattern, with mixed neutrophil–eosinophil infiltrates in 81% of cases, which contrasted with the eosinophil-rich infiltrates typical of BP. Infiltrating neutrophils expressed C5aR1 and C5aR2. Complement fixation test (CFT) of patient sera demonstrated C3c deposition at the BMZ in 40% (20/50) of anti-p200 pemphigoid cases and 87% (13/15) of BP cases. Patients in both cohorts could be stratified into high, mild, and non-complement-fixating groups. Pharmacological inhibition of C1s (sutimlimab), C3 (compstatin), C5 (tesidolumab), or C5aR1 (avacopan) significantly blocked C3c or C5 deposition in vitro. These findings indicate that selective blockade of the classical, alternative, or terminal complement pathways effectively prevents BMZ complement deposition, highlighting pathway-specific complement inhibition as a potential therapeutic strategy for anti-p200 pemphigoid. Full article
19 pages, 4121 KB  
Article
TRIC-A Loss Sensitizes the Heart to β-Adrenergic Stress and Drives Cardiomyocyte Death and Fibrosis
by Ki Ho Park, Daiju Yamazaki, Xinyu Zhou, Shinji Komazaki, Chengzhu Zhao, Miyuki Nishi, Jingsong Zhou, Hiroshi Takeshima and Jianjie Ma
Biomolecules 2026, 16(2), 181; https://doi.org/10.3390/biom16020181 - 23 Jan 2026
Abstract
Trimeric intracellular cation channel A (TRIC-A) provides counter-ion support for sarcoplasmic reticulum (SR) Ca2+ release, yet its physiological role in the intact heart under stress remains poorly defined. Here, we demonstrate that TRIC-A is essential for maintaining balanced SR Ca2+ release, [...] Read more.
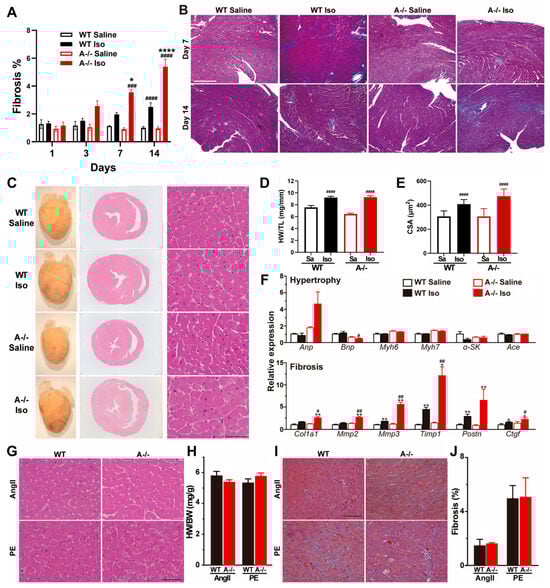
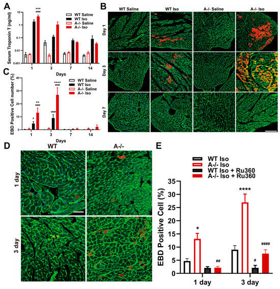
Trimeric intracellular cation channel A (TRIC-A) provides counter-ion support for sarcoplasmic reticulum (SR) Ca2+ release, yet its physiological role in the intact heart under stress remains poorly defined. Here, we demonstrate that TRIC-A is essential for maintaining balanced SR Ca2+ release, mitochondrial integrity, and cardiac resilience during β-adrenergic stimulation. Tric-a−/− cardiomyocytes exhibited Ca2+ transients evoked by electrical stimuli and exaggerated isoproterenol (ISO)-evoked Ca2+ release, consistent with SR Ca2+ overload. These defects were accompanied by selective upregulation of protein kinase A (PKA)-dependent phosphorylation of ryanodine receptor 2 (RyR2) (S2808) and phospholamban (PLB) (S16). Acute ISO challenge induced mitochondrial swelling, cristae disruption, and Evans Blue Dye uptake, and elevated circulating troponin T in Tric-a−/− hearts, hallmarks of necrosis-like cell death. Mitochondrial Ca2+ uptake inhibition with Ru360 markedly reduced membrane injury, establishing mitochondrial Ca2+ overload as the proximal trigger of cardiac cell death. With sustained β-adrenergic stimulation by ISO, Tric-a−/− hearts developed extensive interstitial and perivascular fibrosis without exaggerated hypertrophy. Cardiac fibroblasts lacked TRIC-A expression and displayed normal Ca2+ signaling and activation, indicating that fibrosis arises secondarily from cardiomyocyte injury rather than fibroblast-intrinsic abnormalities. These findings identify TRIC-A as a critical regulator of SR-mitochondrial Ca2+ coupling and a key molecular safeguard that protects the heart from catecholamine-induced injury and maladaptive remodeling. Full article
(This article belongs to the Special Issue Mitochondrial Calcium Signaling in Cardiac Health and Disease)
Show Figures

Figure 1

17 pages, 1352 KB  
Article
TrkB Agonist Treatment Decreases Hippocampal Testosterone Contents in a Sex-Dependent Manner Following Neonatal Hypoxia and Ischemia
by Nur Aycan, Irem Isik, Nur Sena Cagatay, Feyza Cetin, Teresita J. Valdes-Arciniega, Burak Ozaydin, Sefer Yapici, Robinson W. Goy, Luc Collo, Qianqian Zhao, Jens Eickhoff, Peter Ferrazzano, Jon E. Levine, Amita Kapoor and Pelin Cengiz
Biomolecules 2026, 16(2), 180; https://doi.org/10.3390/biom16020180 - 23 Jan 2026
Abstract
Hypoxia–ischemia (HI)-related brain injury impacts millions of neonates worldwide. Male neonates are two times more susceptible to developing HI. We have previously reported that the administration of the neurotrophin receptor tyrosine kinase B (TrkB) agonist 7,8-dihydroxyflavone (DHF) following neonatal HI increases hippocampal TrkB [...] Read more.
Hypoxia–ischemia (HI)-related brain injury impacts millions of neonates worldwide. Male neonates are two times more susceptible to developing HI. We have previously reported that the administration of the neurotrophin receptor tyrosine kinase B (TrkB) agonist 7,8-dihydroxyflavone (DHF) following neonatal HI increases hippocampal TrkB phosphorylation and improves hippocampal-dependent learning and memory in early adult life only in females. We hypothesize that sex differences in HI outcomes are due to alterations in neonatal hippocampal steroid content, mainly the neural testosterone. At postnatal day 9, C57BL/6J mice underwent sham and Vannucci’s HI surgeries and were treated either with DHF or vehicle control. Hippocampi and plasma were collected on days 1 and 3 post-HI and liquid chromatography tandem mass spectrometry was used to determine the testosterone (T), estradiol (E2), progesterone (P4), and corticosterone (CORT) contents in these samples. All hippocampal steroid contents were at least 10-fold higher than in plasma, suggesting neural synthesis. Males had higher hippocampal T content than females at 3 days post-HI. Treatment with DHF reduced T in the female hippocampi at 3 days post-HI, but not in males. These findings suggest that the neuroprotective effect of DHF in females may be mediated, at least in part, through the reduction in hippocampal T following HI. Full article
(This article belongs to the Special Issue Role of Neuroactive Steroids in Health and Disease: 2nd Edition)
Show Figures

Figure 1

Previous Issue
Back to TopTop