Abstract
Background: Low temperature stress is a major environmental challenge affecting the growth, metabolism, and survival of many aquaculture species, including Nile tilapia (Oreochromis niloticus). Understanding the molecular mechanisms underlying cold tolerance is therefore essential for improving fish resilience and aquaculture sustainability. Methods: In the present study, an acute cold stress model of Nile tilapia (Oreochromis niloticus) was established and it was found that uncoupling protein 1 (UCP1) was involved in the acute cold stress process of tilapia. Results: The upregulation of UCP1 in the liver under cold stimulation was regulated by stress hormones such as cortisol and adrenaline. UCP1 has a short half-life and is degraded by proteasomes. In tilapia primary hepatocytes, the addition of adrenergic receptor agonists resulted in mitochondrial membrane potential decreasing, while UCP1 siRNA transfection inhibited mitochondrial membrane potential. Biochemical characteristics indicate that UCP1 is a channel protein that mediates proton leakage. In addition, feeding and intraperitoneal injection of mitochondrial uncoupling agent BAM15 can alleviate the low-temperature stress of tilapia. Conclusions: UCP1 helps maintain the metabolic homeostasis of tilapia under acute cold stimulation and provides new insights into the mechanisms of cold resistance as well as potential treatment strategies in fish.
1. Introduction
Water temperature is one of the most critical environmental factors influencing the physiology, metabolism, and behavior of aquatic organisms. Exposure to low temperature disrupts normal metabolic processes [], weakens immune function [], induces oxidative stress and cellular damage [], and ultimately reduces the survival rate of fish. Nile tilapia (Oreochromis niloticus), characterized by its rapid growth and strong resistance to environmental stress, is one of the most commercially important freshwater fish worldwide []. The most suitable water temperature for tilapia growth is 25–35 °C, and the lethal temperature is about 10 °C []. Consequently, massive losses often occur during winter, making the improvement of cold tolerance a key challenge for the sustainable development of tilapia aquaculture.
With the advancement of high-throughput sequencing and proteomics technologies, new insights have been gained into gene expression changes under low-temperature stress [,]. Cold stress triggers complex physiological and biological processes, including mitochondrial functionality, metabolism of lipids and carbohydrates, antioxidant mechanisms, programmed cell death (apoptosis), and protein degradation []. Although numerous studies have explored these responses in tilapia [,], the key transcription factors and early-response genes regulating cold tolerance remain largely unknown. Therefore, more fundamental studies are required to elucidate the molecular mechanisms underlying cold adaptation in fish.
Mitochondria play a central role in cellular energy metabolism and homeostasis. Mitochondrial dysfunction can lead to insufficient ATP production, excessive reactive oxygen species, impaired immune function, and reduced survival under stress conditions [,]. Uncoupling proteins (UCPs) are mitochondrial inner membrane proteins that can dissipate the proton gradient, thereby regulating energy metabolism, reducing oxidative stress, and contributing to thermal adaptation. In mammals, the UCP family comprises UCP1–UCP6, among which UCP1 is a key thermogenic protein that maintains body temperature during cold exposure []. In addition to mammals, the UCPs have been found in both fish and plants []. Unlike mammals where UCP1 is mainly expressed in brown adipose tissue, in fish, UCP1 expression is highest in the liver []. The regulation of this protein varies with environmental and physiological factors such as dietary restriction and cold exposure, and the extent of regulation differs among tissues and species. Illustratively, in the liver of the Common carp (Cyprinus carpio), UCP1 mRNA peaked during summer but declined in winter []. However, ucp1 and ucp2 in the liver, ucp3 in the muscle of Chinese perch (Siniperca chuatsi) were significantly upregulated after long-term cold exposure []. Moreover, UCPs have been shown to maintain cellular homeostasis in the brain of zebrafish under cold stimulation [].
To date, most research on UCP1 in fish has focused on molecular cloning, tissue-specific expression, and expression changes under environmental challenges, whereas functional studies remain scarce [,,,]. Therefore, the purpose of this study was to investigate whether UCP1 participates in cold response and whether mitochondrial uncoupling to enhancing cold resistance by regulating liver metabolism of Nile tilapia.
2. Materials and Methods
2.1. Animals
All fishes were obtained from Guangdong Tilapia Breeding Farm (Guangdong Province, China). Nile tilapia were reared in recirculating freshwater tanks at 20 fishes per tank (40 cm × 50 cm × 60 cm), acclimated for ≥1 week at 28 °C under natural light cycles, and fed a commercial diet twice daily to satiation. Animal housing, use, and experimentation were approved by the Institutional Animal Care and Use Committee of Sun Yat-Sen University (Approval No: SYSU-IACUC-2023-B0453).
2.2. Molecular Identification of UCP1 in Nile Tilapia
The predicted nucleotide sequence of Nile tilapia UCP1 was obtained from the NCBI database (https://www.ncbi.nlm.nih.gov). RNA extraction and complementary DNA generation were performed as described previously []. Briefly, total RNA was isolated from different tissues using Trizol reagent (Invitrogen, Carlsbad, CA, USA). The NANODROP 2000 Spectrophotometer was used to determine the quantity of total RNA (Thermo, Waltham, MA, USA). The cDNAs were synthesized using M-MLV Reverse Transcriptase (Invitrogen, USA). The primers used for the UCP1 ORF clone were synthesized based on the predicted nucleotide sequence of the UCP1 (XM_005456938) and are shown in Table 1. PCR was used for the UCP1 clone. PCR products were purified with the E.Z.N.A. Gel Kit (OMEGA Bio-tek, Norcross, GA, USA) and ligated to the pCR2.1 vector for sequencing.
Table 1.
Primer sequences used for PCR.
2.3. Tissue Distribution of Nile Tilapia UCP1
Tissue (telencephalon, mesocerebrum, metencephalon, medulla oblongata, hypothalamus, pituitary, head kidney, kidney, liver, spleen, foregut, midgut, hindgut, fat, red muscle, white muscle) samples were collected in RNase-free Eppendorf, frozen by liquid nitrogen, and stored at −80 °C before extracting RNA. Semi-quantitative RT-PCR was performed for UCP1 mRNA. For the PCR procedure, 35 cycles of amplification were used for UCP1, and 20 cycles for 18S rRNA.
2.4. Cold Stress Treatment of Nile Tilapia
To investigate the specific impact of acute cold stress on function of the UCP1, Nile tilapia previously acclimated to 28 °C were subjected to a rapid temperature decline from 28 °C to 13 °C over a period of one hour with ice; the temperature was maintained at this level for 24 h using a Rising CL650 aquarium chiller (Rising, Shenzhen, China) []. The experimental temperature is determined based on our preliminary, unpublished data obtained under similar experimental settings.
2.5. Hepatocytes Isolation, Culture and Treatment
Nile tilapia hepatocyte isolation and culture were performed as described previously []. Livers were sliced (0.5 mm) using a McIlwain Tissue Chopper (Mickle Laboratory Engineering Co., Ltd., Surrey, UK) and digested with collagenase IV (0.5 mg/mL, Sigma, Cream Ridge, NJ, USA) and DNase II (20 U/mL, Worthington, Columbus, OH, USA) for 20 min at 28 °C with gentle shaking. The dispersed cells were filtered by different sizes of nylon gauze and purified by centrifugation at different speed (70× g, 50× g and 30× g, respectively). The cells were seeded into 24-well culture plates (8 × 105 cells/well) in L15 medium (added 1% penicillin-streptomycin and 10% fetal bovine serum) at a 28 °C incubator. Cold shock treatments were performed by incubating the cells in a biochemical incubator at 12 ± 1 °C for 24 h. The tested compounds (MedChemExpress, Monmouth Junction, NJ, USA) were as follows: cortisol (2 μM), L-Epinephrine Bitartrate (Epi, 1 μM), MG-132 (2 μM) and BAM15 (10 μM). Cells were harvested at 6 h and 24 h.
2.6. Quantitative Real-Time PCR
Gene expression was analyzed by qPCR using 10 μL of reaction mix containing 5 μL of SYBR Green mix (Dong Sheng Biotech, Guangzhou, China), 0.3 μL of each primer, 1 μL of cDNA, and 3.4 μL of water. RT-PCR assays of target and β-actin (reference) genes were performed using the Roche Light Cycler 480 (Roche, Rasel, Switzerland). Relative mRNA expressions were estimated using the 2−ΔΔCt approach. The oligonucleotide primer sequences utilized in this study are provided in Table 1.
2.7. siRNA Electroporation in Nile Tilapia Hepatocytes
Double-stranded siRNA directed against Nile tilapia UCP1 mRNA (sense strand: 5′-GCAGAGACAGCUGUGCUUUTT-3′, anti-sense strand: 5′-AAAGCACAGCUGUCUCUGCTT-3′) were obtained from GenePharma Corporation (Shanghai, China). As a control, the scrambled siRNA was provided by the GenePharma Corporation. The siRNA was used at a final concentration of 2.25 μM. Transient transfection of Nile tilapia hepatocytes with UCP1 siRNA, or control siRNA was performed using the Neon Transfection System (Invitrogen, USA). Briefly, the freshly isolated hepatocytes were counted and transferred into sterile EP tubes, centrifuged at 200 g for 5 min, and then resuspended with R-buffer at a concentration of 8 × cells/mL (for seeding into a 24-well plate). 5 μL of UCP1 siRNA or control siRNA was mixed with 100 μL of cell resuspension. The mixture was aspirated into the Gold-Tip of the MicroPorator Pipette for Neon Transfection. Following microinjection at 1200 V, 40 ms, 1 pulse, the 105 µL contents were promptly dispensed into a pre-filled 24-well plate with L15 medium with 10% FBS. Transfected cells were cultured and treated with 1 μM Epi for 16 h post-transfection.
2.8. Western Blot
Nile tilapia hepatocytes were lysed by RIPA lysis buffer (Beyotime Biotechnology, Shanghai, China) in the presence of 1% protease inhibitors (Biotool, Shanghai, China), and the protein level was quantified by a commercial bicinchoninic acid (BCA) assay kit (Beyotime Biotechnology, Shanghai, China). Proteins were separated by SDS-PAGE and transferred to PVDF membranes (Merck Millipore, Burlington, MA, USA). Membranes were blocked for 1 h with 5% non-fat milk in TBST. The following primary antibodies were used: UCP1 (Sigma, USA) and GAPDH (Cell Signaling Technology, Danvers, MA, USA). After incubating in 4 °C overnight with primary antibodies, the PVDF membranes were washed three times with TBST and incubated with the secondary antibodies. Blots were then incubated using the ECL immunoblotting detection system (Tanon, Shanghai, China). The band intensities were measured using ImageJ software (ImageJ 1.54d) for quantification.
2.9. Mitochondrial Membrane Potential (MMP)
The JC-1 Mitochondrial Membrane Potential Assay kit (Beyotime Biotechnology, Shanghai, China) was employed to assess. Nile tilapia hepatocytes MMP. In short, hepatocytes were plated (8 × cells/mL) in 24 wells, and after treatments, the detection of MMP was carried out according to the manufacturer’s protocol. Cells were photographed in red and green channels using a confocal microscope at a 63× oil immersion lens (Leica TSC SP8, Wetzlar, Germany).
2.10. ATP Assay
According to the kit instructions (Beyotime Biotechnology, Shanghai, China), cells or 20 mg tissue samples were collected in EP tubes, adding the appropriate amount of ATP lysate, blowing with a pipette gun or breaking with a tissue crusher to make the cells fully lysed, centrifuging the cells at 4 °C and 12,000× g for 5 min after lysis, and taking the supernatant for the subsequent ATP determination. RLU or CPM were measured by a microplate reader (Perklin Elmer Vivtor X5, Waltham, MA, USA) with a chemiluminescence meter (luminometer). Calculate the sample ATP concentration using the standard curve. To mitigate errors arising from variations in protein quantity during sample preparation, the ATP concentration can be normalized to nmol/mg of protein.
2.11. BAM15 Injection and Fed Experiment
Juvenile male Nile tilapia (Oreochromis niloticus, body weight: 10 ± 2 g) were used for the experiments. For the injection experiment, fishes were intraperitoneally (i.p.) injected with BAM15 (GLPBIO, Montclair, CA, USA) at doses of 0.2 mg/kg or 1 mg/kg body weight, administered 1 h before the cooling treatment. Control (vehicle) fishes received an injection of the same solvent used for BAM15 preparation, following the procedure described by Kenwood []. For the feeding experiment, fishes were fed a commercial diet (Feng Hua, Ningbo, China) either unsupplemented (control) or supplemented with BAM15 at 0.05% (w/w) for 7 consecutive days before acute cold exposure. The dietary supplementation level was determined based on doses reported in mice []. Following exposure to acute cold stress, samples were collected at 6 h and 24 h post-treatment.
2.12. Physiological Stress Indicator Analysis
Using 1 mL sterile syringes, blood was drawn from the tilapia and transferred into 1.5 mL sterile EP tubes. The samples were allowed to stand at room temperature for 2 h, followed by centrifugation at 3000× g for 15 min. The serum was carefully collected. Serum glucose levels were assayed using a commercial kit employing the glucose oxidase reaction (Beijing Boxbio Science & Technology Co., Ltd., Beijing, China), while serum lactate and triglycerides concentrations were quantified using a commercial lactic acid assay kit (Nanjing Jiancheng Bioengineering Institute, Nanjing, China).
2.13. H&E Staining
Intestinal samples were fixed in 4% paraformaldehyde, embedded in paraffin, and sectioned at 8 μm thickness. H&E staining was performed following the protocol of []. Slides were visualized under a light microscope (Nikon Eclipse Ni-E, Tokyo, Japan).
2.14. Statistical Analysis
All reported values are presented as the mean with the standard error of the mean (SEM) and were compared statistically using either the Student’s t-test or one-way ANOVA, followed by Duncan’s multiple range test for further analysis. All analyses were conducted using the SPSS Statistics 23 (IBM, Armonk, NY, USA).
3. Results
3.1. UCP1 Was Involved in Cold Stress Response in Nile Tilapia
The distribution characteristic of Nile tilapia ucp1 was confirmed by semi-quantitative PCR. Comparable to other teleost, ucp1 gene exhibits extensive expression across both central and peripheral tissues (Figure 1A), such as kidney, liver and gut, and with the lowest mRNA level in pituitary, red muscle, and white muscle (Figure 1A).
Figure 1.
UCP1 was involved in cold stress response in Nile tilapia. (A): Distribution of ucp1 in tissues. (B–E): Concentration of lactic acid, triglycerides, glucose, and cortisol in serum under acute cold stress (n = 8). (F): UCP1 mRNA in liver during acute cold stress (n = 4–6). (G): UCP1 mRNA level in hepatocytes suffered from 13 °C (cold stress) (n = 4). (H): Effect of serum incubation on hepatocytes UCP1 expression. The serum was obtained from Nile tilapia cultured at 28 °C (ctrl) and 13 °C (cold stress), and the concentration of serum was 10%, n = 5–6. (I) Effect of L-Epinephrine Bitartrate (Epi) and/or cortisol treatment on UCP1. All data were presented as means ± S.E.M. For (A–H), statistical significances were determined by Student’s t-test. * p < 0.05, ** p < 0.01, *** p < 0.001. For (I), statistical significances were determined by one-way analysis of variance followed by Duncan’s multiple range test, different letters stand for p < 0.05.
As UCP1 plays a thermogenic role in mammals, acute cold stimulation models were built in vivo and in vitro to determine whether UCP1 still serves the same function in Nile tilapia. Acute cold exposure dramatically reduced the amount of lactic acid in serum within 2 h and continued for 24 h (Figure 1B). While glucose and cortisol, the crucial mediators of stress response [], were markedly elevated while maintaining an up-regulated trend (Figure 1D,E), indicating the body was suffering from cold stress and the hormones may have affected metabolism. The triglyceride levels remained insignificantly altered (Figure 1C). At the same time, we observed that UCP1 mRNA in the liver, a crucial organ for metabolic adaptations to stresses and a primary target for cortisol, increased at 0.5 h after cold stimulation (Figure 1F), and remained higher than the control group for the following 24 h. However, hepatocytes ucp1 did not exhibit variations in a biochemical incubator at 13 °C compared to 28 °C (Figure 1G). Interestingly, it was significantly increased (Figure 1H) when incubated with cold-stressed Nile tilapia serum. These findings indicate that a non-cell autonomous process likely involves circulating substances to cause cold-induced UCP1 expression. As shown in Figure 1I, UCP1 mRNA was up-regulated at 6 h and 24 h treated with Epi and/or cortisol incubation, an adrenergic receptor agonist, confirming the effect of stress hormones in UCP1 expression. Furthermore, Epi and cortisol had additive effects when combined during incubation for 24 h.
3.2. UCP1 Acted on Cold Stress Response via Mitochondria Membrane Potential and Proteasome
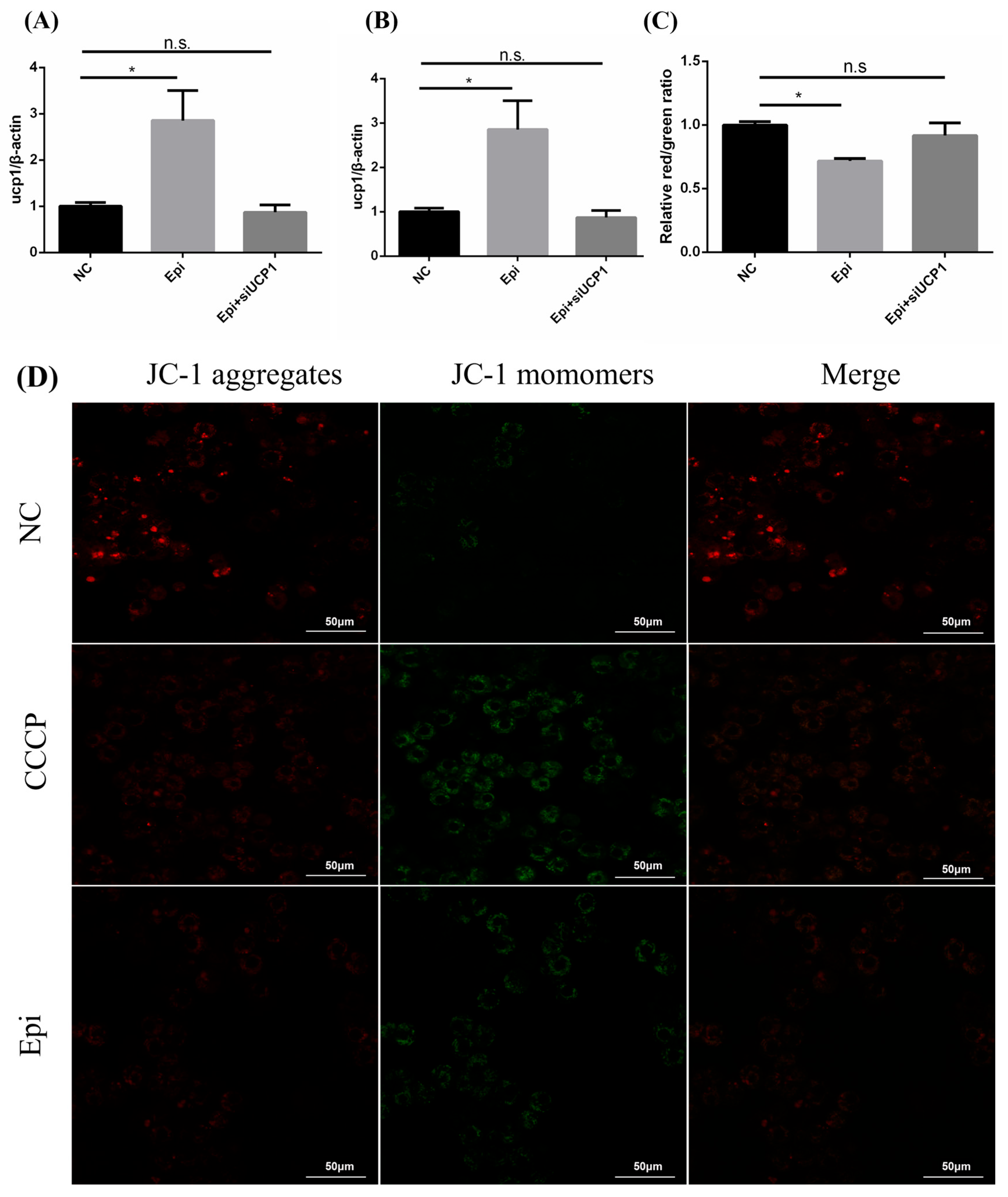
The Epi-induced upregulation of UCP1 in tilapia primary hepatocytes provides a model to investigate whether UCP1 mediates proton leak by examining MMP. It was found that MMP was inhibited by Epi treatment (Figure 2A,D). UCP1 siRNA was transfected by electroporation and significantly decreased UCP1 mRNA level (Figure 2B), and reversed mitochondrial potential compared to Epi treatment (Figure 2C). The above results demonstrate that UCP1 enhances mitochondrial proton leak in Nile tilapia hepatocytes. Despite an increase in UCP1 mRNA, protein level remained unaffected (Figure 2E). As seen in Figure 2F, protease inhibition during Epi treatment increased UCP1 protein levels, indicating the degradation of UCP1 mediated by the cytoplasmic proteasome.

Figure 2.
UCP1 is a functional and conservative uncoupling protein in Nile tilapia. (A,D) The mitochondrial membrane potential of hepatocytes treated with Epi (2 μM) for 24 h, CCCP (Carbonyl cyanide 3-chlorophenylhydrazone) served as a positive control in the assay to validate membrane depolarization, scale bar = 50 μm. (B,C) The expression of ucp1 and MMP in tilapia hepatocytes transfected with siRNA, and then exposed to Epi for 24 h. (n = 3–4). (E) Western blotting for UCP1 from hepatocytes treated with Epi (2 μM) for 24 h. (F) Western blotting for UCP1 in hepatocytes incubated with Epi (2 μM) and MG-132 (2 μM) for 24 h. (G,H) The concentration of ATP in the liver and hepatocytes, after acute cold exposure or co-treatment with Epi and MG132, respectively. Date was presented as means ± S.E.M. For (A–C), statistical significance was determined by ANOVA. For (G,H), statistical significances were determined by Student’s t-test. * Indicates different levels of significance. n.s., not significant.
Furthermore, in both the hepatocytes (Figure 2H) and the acute cold stimulation paradigm (Figure 2G), the ATP content decreased to varying degrees and then recovered to approximately the same level as the control group after 24 h. The signs all point to UCP1 as a conservative and functional uncoupling protein in the Nile tilapia.
3.3. UCP1 Participated in the Regulation of Glucose and Lipid Metabolism Under Cold Stress
Regulating lipid metabolism is a vital way to remission response under cold stress in fish [,,]; however, little is known about the upstream regulatory pathways of cold-induced lipid metabolism changes at present. Notably, during the 6 h cold exposure period, we detected significant upregulation of key genes regulating both lipid catabolism and anabolism (Figure 3A), gluconeogenesis and glycolysis (Figure 3B). These cortisol-mediated metabolic reprogramming effects on carbohydrate and lipid metabolism were sustained throughout the cold exposure paradigm (Figure 3C,D). To assess the potential UCP1 dependency of these metabolic shifts, we employed siRNA-mediated UCP1 knockdown in primary hepatocyte cultures. It was found that the expression of lipolysis-related enzymes, such as atgl, lpl, pparα, were UCP1-dependent decreased after siUCP1 (Figure 3E). However, not all enzyme expression changes (e.g., hsl, fasn) were directly correlated with UCP1 mRNA levels, indicating that more complex regulatory mechanisms may be involved. We observed UCP1-dependent regulation of key metabolic enzymes, with gluconeogenic enzymes (pck, g6pc) showing significant expression changes while glycogen synthase expression progressively declined (Figure 3F). UCP1 potentially regulates glucose and lipid metabolism via the metabolic pathway network (Figure 3G).

Figure 3.
UCP1 participated in the regulation of glucose and lipid metabolism in Nile tilapia under cold stress. (A,B) Genes related to lipid and glucose metabolism under 6 h. (C,D) Genes related to lipid and glucose metabolism under 24 h (n = 8–12). (E,F) Genes involved in glucose and lipid metabolism in cold-stimulated cell models after siUCP1 (n = 4–6). (G) Association between mitochondrial uncoupling and glucose/lipid metabolism. Fasn (fatty acid synthase), hsl (hormone-sensitive lipase), lpl (lipoprotein lipase), mgl (monoacylglycerol lipase), cpt1a (carnitine o-palmitoyl transferase 1), pck (phosphoenolpyruvate carboxy kinase), g6pc (glucose-6-phosphatase), pfk (phosphofructokinase-1), gys (glycogen synthase 1), atgl (adipose triglyceride lipase), ETC (electron transfer chain), TCA (tricarboxylic acid cycle), FFA (free fatty acid), TG (triglyceride), DAG (diacylglycerol), MAG (monoglyceride), OOA (Oxaloacetic acid), Arrows denote the progression between steps in the pathway. All data are expressed as mean ± S.E.M, one-way ANOVA, * p < 0.05, ** p < 0.01, *** p < 0.001.
3.4. Mitochondrial Uncoupling Mediated by BAM15 Enhanced Acute Cold Stress Tolerance
BAM15, a known and currently considered the safest mitochondrial uncoupler in mice, enhances oxygen consumption and tissue energy expenditure [,,]. As previously mentioned, UCP1-mediated changes in glucose and lipid metabolism contribute to cold resistance in tilapia. This study employs BAM15 to investigate whether enhanced mitochondrial uncoupling could improve cold tolerance in tilapia. The incubation of BAM15 reduced the mitochondrial membrane potential of hepatocytes (Figure 4A), indicating that BAM15 is an effective mitochondrial uncoupler in Nile tilapia. The group injected with BAM15 showed lower levels of glucose (Figure 4B,C), lactic acid (Figure 4D,E) than cold stress group. Those results demonstrate that BAM15 could protect the fish from acute cold stress through intraperitoneal injection.

Figure 4.
BAM15-mediated mitochondrial uncoupling increased acute cold stress tolerance. (A) BAM15 treatment reduced mitochondrial membrane potential of primary hepatocytes. Hepatocytes were treated with BAM15 for 4 h at the concentration of 10 μM. (B,C) are the serum glucose levels after 6 and 24 h of cold stimulation, respectively. (D,E) are the serum lactic acid levels after 6 and 24 h of cold stimulation. BAM15 was injected intraperitoneally 1 h before cold stimulation (n = 4–8). (F–H) are the levels of serum glucose and lactic acid, triglycerides in tilapia under cold stress after BAM15 feeding. (I) The expression of UCP1 mRNA in tilapia liver. (J) H&E staining of the foregut. Scale bar = 100 μm. TN: thermoneutrality (28 °C), n = 8–13. Data are expressed as mean ± standard error and analyzed by one-way ANOVA and Duncan’s multiple range test, * p < 0.05, ** p < 0.01, *** p < 0.001.
With the purpose of applying in economic fishery production, trace amounts of BAM15 were added to the commercial diet. Short-period BAM15 feeding before acute cold stress appreciably lessened the content of serum glucose compared to the commercial diet (Figure 4G), while the TG of serum decidedly rose in 6 h but not 24 h (Figure 4H). Similar as to intraperitoneal injection, lactic acid in serum had a declined tendency in BAM15-fed group (Figure 4I). In the meantime, the endogenous UCP1 mRNA level decreased in the liver after being fed the special diet added BAM15 under acute cold stress (Figure 4F). H&E staining results demonstrated that the foregut (Figure 4J), midgut and hindgut (Supplementary Figure S1) of tilapia fed with BAM15-supplemented diet exhibited a clear and intact structure without pathological alterations, indicating the safety of BAM15. All the signals above indicated that over response induced by acute cold stress was remissible in ways of intraperitoneal injection and peroral uncoupler agent BAM15 undeniably.
4. Discussion
In mammals, the functions of UCP proteins have been demonstrated in cellular processes ranging from thermogenesis to metabolism and antioxidant defense [,], but the physiological functions of UCP in fish is not yet confirmed. Previous investigations have demonstrated that various physiological states affect fish ucp1, such as fasting and cold stress. However, the degree of modulation exhibits considerable variability across UCP families in tissues and species []. In this study, we found that the Nile tilapia UCP1 was mainly expressed in the liver, kidney and the intestinal tract, which was similar to other fish [,], while the liver, kidney and intestine are all sensitive to a wide range of stressors [,,]. Taking all the results mentioned above into consideration, we speculate that the biological role of UCP1 in Nile tilapia is pressure resistance and homeostasis maintenance, which has been emphasized by Santos et al. [].
There has been much research exploring the expression of UCP1 under cold conditions in fish. We have noticed that most of the research was performed under chronic cold stress, or low temperature acclimation. And in most of the research, UCP1 was down-regulated [,]. In our study, a model of acute cold stimulation was established, in which UCP1 was upregulated in the liver, and this upregulation lasted for at least 24 h. Acute and chronic stress may have variant effects on fish endocrine and immune responses and metabolism [], which might explain the expression pattern of UCP1 in different cold conditions.
In mammals, the expression of UCP1 is governed by a complex interplay between the sympathetic nervous system and hormones []. Reports indicate that increased activities of sympathetic nerves upregulate UCP1 mRNA expression in response to cold exposure [], as well as β-adrenergic and thyroid-hormone stimulation []. While norepinephrine, epinephrine and cortisol level were also found elevated in cold-treated tilapia []. We also observed cortisol level increasing in our cold stress model. According to the different phenomena between straightforward cold stimulation and stress hormone treatment experiment in hepatocytes, we speculate that the expression of UCP1 is not directly regulated by cold stimulation but regulated by stress hormones. The different responses between low-temperature treatment and stress hormone treatment also suggest that more attention should be paid to the role of hormones when establishing cold stress models in vitro.
The mRNA level of UCP1 varies dynamically in response to environmental stress [], but the protein level of UCP1 was rarely detected in fish. It has been documented that the half-life of UCP1 is about 3 h [], and the half-life of UCP2 is 30 min in rat thymocytes []. The 26S proteasome is potentially involved in the degradation of short-lived proteins and is required for the degradation of UCP1 and UCP2 [,]. According to our research, UCP1 mRNA was increased after Epi treatment, but the protein level was not changed unless MG-132, the proteasome inhibitor, was used to block protein degradation. Based on these results, we hypothesize that, similar to mammals, the Nile tilapia UCP1 protein has a short half-life and is also degradated by proteasomes.
In mammals exposed to a cold environment, sympathetic nerves and adrenergic receptors on adipose tissue are activated. This activation triggers the AMPK signaling pathway, which promotes UCP1 expression [] and lipolysis, leading to the production of free fatty acids []. The proton conductance activity of UCP1 depends on the presence of free fatty acids and can be inhibited by purine nucleotides (e.g., ATP, ADP, GTP, and GDP) []. However, elevated levels of free fatty acids can counteract this inhibition []. Lipolysis and lipid synthesis are essential for fish to maintain energy homeostasis and physiological functions. Therefore, the high expression of lipolysis and adipogenesis in tilapia under cold stress may reflect a compensatory mechanism to meet increased energy demands. Our study confirmed activated lipolysis and elevated UCP1 expression, suggesting that Nile tilapia UCP1 may be regulated by fatty acids, similar to observations in Common carp []. In contrast, the expression of lipolysis-related enzymes and fatty acid synthase decreased after UCP1 knockdown. This reduction may be attributed to the decreased availability of fatty acids required for UCP1 activation, as well as impaired fatty acid utilization and accumulation. Reduced uncoupling restores intracellular energy levels and decreases AMPK-activated lipolysis []. This is consistent with studies showing that abnormal lipolysis activation causes excessive fat loss and higher mortality []. Additionally, acute cold stress in tilapia elevates blood glucose by increasing gluconeogenesis and reducing glycogen synthesis. These physiological mechanisms lead to glucose accumulation in the liver, which is subsequently released into the circulation and utilized by other tissues. In hepatocytes, UCP1 knockdown diminishes the uncoupling effect, resulting in sufficient ATP production to meet energy demands. Consequently, gluconeogenesis and glycolysis are substantially reduced, restoring the metabolic rate to a normal state.
The rapid alterations in serum levels of catecholamines and corticosteroid stress hormones accompany the primary stress response in fish, which leads to energy mobilization, glycogen stores reduction, and glycemia augmentation []. It has been shown that low temperature reduces the oxygen transfer efficiency of fish, which results in the accumulation of lactic acid, an aerobic metabolism product in fish []. Therefore, glucose and lactate can frequently serve as indicators of stress in fish [,], which were significantly higher in our acute cold model. A newly discovered mitochondrial protonophore uncoupler, BAM15, possesses the capability to safeguard mammals from cold-induced microtubule damage []. In the present study, BAM15 was verified as an efficient uncoupling agent to affect MMR in teleost hepatocytes for the first time. BAM15 injection and feed could inhibit the upregulation of glucose and lactic acid levels to a certain extent, which proves that BAM15 can alleviate the stress response of Nile tilapia to low temperature. Uncoupler was demonstrated as a new strategy to enhance cold resistance in fish.
Efficient and high-throughput transfection of nucleic acids into fish primary cells would be a valuable experimental tool for functional research. Viral vectors and lipid reagents have been employed for siRNA delivery in mammal cells, while these approaches exhibit limited transfection efficiency and high cytotoxicity in fish primary cells. The Neon™ Transfection System from Invitrogen is a cutting-edge next-generation electroporation method that has garnered significant attention for transfecting human primary cells [,]. No reports have demonstrated the application of Neon™ Transfection System on fish primary cells. Here, we found that the Neon™ Transfection System could efficiently transmit UCP1 siRNA to the Nile tilapia hepatocytes and alleviate the decrease in mitochondria membrane potential caused by UCP1. Electroporation stands as an effective method for siRNA delivery, albeit with potential drawbacks such as cell damage and ion imbalances [,]; however, optimization of the parameters for fish cells requires further investigation.
5. Conclusions
In conclusion, this study demonstrates that UCP1 is a functional and conserved protein in Nile tilapia. It contributes to resistance against acute cold stress by promoting mitochondrial uncoupling and regulating lipid and glucose metabolism. These findings enrich understanding of UCP1 function in teleost. However, regulatory factors upstream and downstream of UCP1 still need to be further confirmed in the future. These findings provide new insights into improving cold tolerance in Nile tilapia, which may contribute to reducing winter mortality and enhancing sustainability in aquaculture.
Supplementary Materials
The following supporting information can be downloaded at: https://www.mdpi.com/article/10.3390/metabo15100668/s1, Supplementary Figure S1. Midgut and Hindgut of tilapia.
Author Contributions
M.L. and J.J. served as the first authors and wrote this article, taking responsibility for the integrity of the data and the accuracy of the data analysis. C.L. finished partial cold stress experiments. R.C., Y.Y., X.Y. and W.F. collected the samples and assisted in all the experiments. C.S. provided valuable suggestions. W.L. designed this research, conducted formal analysis, served as the corresponding author, reviewed and revised the article, and acquired funding. All authors have read and agreed to the published version of the manuscript.
Funding
This work was supported by National Key R&D Program of China (2022YFF1000301), China Agriculture Research System of MOF and MARA (CARS-46), National Natural Science Foundation of China (32072968, 32373102) to Prof. Wensheng Li and 32102758 to Dr. Jirong Jia.
Institutional Review Board Statement
Animal housing, use and experimentation were approved by the Institutional Animal Care and Use Committee of Sun Yat-Sen University (Approval No: SYSU-IACUC-2023-B0453, approval date: 3 March 2023).
Informed Consent Statement
Not applicable.
Data Availability Statement
The data that support the findings of this study are available from the corresponding author upon reasonable request.
Acknowledgments
The authors would like to thank Zuyong He from School of Life Sciences, Sun Yat-Sen University, for his guidance and assistance regarding the Neon Transfection System.
Conflicts of Interest
The authors declare no conflicts of interest.
Abbreviations
The following abbreviations are used in this manuscript.
| Abbreviation | Definition |
| ATP | adenosine triphosphate |
| FoxO | Forkhead box o |
| H&E | Hematoxylin and Eosin staining |
| MAPK | mitogen-activated protein kinase |
| ORF | open reading frame |
| qPCR | quantitative real-time PCR |
| ROS | reactive oxygen species |
| P/S | Penicillin-Streptomycin |
| TBST | Tris-buffered saline with 0.05% Tween20 |
| SDS-PAGE | sodium dodecyl sulphate |
| GDP | Guanosine diphosphate |
References
- Clarke, A.; Johnston, N.M. Scaling of metabolic rate with body mass and temperature in teleost fish. J. Anim. Ecol. 1999, 68, 893–905. [Google Scholar] [CrossRef]
- Ndong, D.; Chen, Y.Y.; Lin, Y.H.; Vaseeharan, B.; Chen, J.C. The immune response of tilapia Oreochromis mossambicus and its susceptibility to Streptococcus iniae under stress in low and high temperatures. Fish Shellfish Immunol. 2007, 22, 686–694. [Google Scholar] [CrossRef] [PubMed]
- Lu, D.L.; Ma, Q.; Sun, S.X.; Zhang, H.; Chen, L.Q.; Zhang, M.L.; Du, Z.Y. Reduced oxidative stress increases acute cold stress tolerance in zebrafish. Comp. Biochem. Physiol. A-Mol. Integr. Physiol. 2019, 235, 166–173. [Google Scholar] [CrossRef] [PubMed]
- FAO. The State of World Fisheries and Aquaculture 2024. Available online: https://openknowledge.fao.org/bitstreams/66538eba-9c85-4504-8438-c1cf0a0a3903/download (accessed on 20 September 2024).
- Zhou, T.; Gui, L.; Liu, M.; Li, W.; Hu, P.; Duarte, D.F.C.; Niu, H.; Chen, L. Transcriptomic responses to low temperature stress in the Nile tilapia, Oreochromis niloticus. Fish Shellfish Immunol. 2019, 84, 1145–1156. [Google Scholar] [CrossRef]
- Yan, J.; Long, Y.; Zhou, T.; Ren, J.; Li, Q.; Song, G.; Cui, Z. Dynamic Phosphoproteome Profiling of Zebrafish Embryonic Fibroblasts during Cold Acclimation. Proteomics 2020, 20, e1900257. [Google Scholar] [CrossRef]
- Nitzan, T.; Kokou, F.; Doron-Faigenboim, A.; Slosman, T.; Biran, J.; Mizrahi, I.; Zak, T.; Benet, A.; Cnaani, A. Transcriptome Analysis Reveals Common and Differential Response to Low Temperature Exposure Between Tolerant and Sensitive Blue Tilapia (Oreochromis aureus). Front. Genet. 2019, 10, 100. [Google Scholar] [CrossRef]
- Qiang, J.; He, J.; Yang, H.; Wang, H.; Kpundeh, M.D.; Xu, P.; Zhu, Z.X. Temperature modulates hepatic carbohydrate metabolic enzyme activity and gene expression in juvenile GIFT tilapia (Oreochromis niloticus) fed a carbohydrate-enriched diet. J. Therm. Biol. 2014, 40, 25–31. [Google Scholar] [CrossRef]
- Qiang, J.; Wang, H.; Kpundeh, M.D.; He, J.; Xu, P. Effect of water temperature, salinity, and their interaction on growth, plasma osmolality, and gill Na+, K+-ATPase activity in juvenile GIFT tilapia Oreochromis niloticus (L.). J. Therm. Biol. 2013, 38, 331–338. [Google Scholar] [CrossRef]
- Picard, M.; Shirihai, O.S.; Gentil, B.J.; Burelle, Y. Mitochondrial morphology transitions and functions: Implications for retrograde signaling? Am. J. Physiol. Regul. Integr. Comp. Physiol. 2013, 304, R393–R406. [Google Scholar] [CrossRef]
- Nunnari, J.; Suomalainen, A. Mitochondria: In sickness and in health. Cell 2012, 148, 1145–1159. [Google Scholar] [CrossRef]
- Thomas, S.A.; Palmiter, R.D. Thermoregulatory and metabolic phenotypes of mice lacking noradrenaline and adrenaline. Nature 1997, 387, 94–97. [Google Scholar] [CrossRef]
- Brand, M.D.; Affourtit, C.; Esteves, T.C.; Green, K.; Lambert, A.J.; Miwa, S.; Pakay, J.L.; Parker, N. Mitochondrial superoxide: Production, biological effects, and activation of uncoupling proteins. Free Radic. Biol. Med. 2004, 37, 755–767. [Google Scholar] [CrossRef]
- Wen, Z.Y.; Liang, X.F.; He, S.; Li, L.; Shen, D.; Tao, Y.X. Molecular cloning and tissue expression of uncoupling protein 1, 2 and 3 genes in Chinese perch (Siniperca chuatsi). Comp. Biochem. Physiol. B-Biochem. Mol. Biol. 2015, 185, 24–33. [Google Scholar] [CrossRef]
- Jastroch, M.; Wuertz, S.; Kloas, W.; Klingenspor, M. Uncoupling protein 1 in fish uncovers an ancient evolutionary history of mammalian nonshivering thermogenesis. Physiol. Genom. 2005, 22, 150–156. [Google Scholar] [CrossRef]
- Tseng, Y.C.; Chen, R.D.; Lucassen, M.; Schmidt, M.M.; Dringen, R.; Abele, D.; Hwang, P.P. Exploring Uncoupling Proteins and Antioxidant Mechanisms under Acute Cold Exposure in Brains of Fish. PLoS ONE 2011, 6, e18180. [Google Scholar] [CrossRef]
- Qin, C.-J.; Wen, Z.-Y.; Wang, J.; He, Y.; Yuan, D.-Y.; Li, R. Uncoupling protein 1 in snakehead (Channa argus): Cloning, tissue distribution, and its expression in response to fasting and refeeding. Comp. Biochem. Physiol. A Mol. Integr. Physiol. 2018, 225, 1–6. [Google Scholar] [CrossRef] [PubMed]
- Murakami, M.; Ohi, M.; Ishikawa, S.; Shirai, M.; Horiguchi, H.; Nishino, Y.; Funaba, M. Adaptive expression of uncoupling protein 1 in the carp liver and kidney in response to changes in ambient temperature. Comp. Biochem. Physiol A Mol Integr. Physiol. 2015, 185, 142–149. [Google Scholar] [CrossRef] [PubMed]
- Yu, X.Z.; Xin, Y.; Cui, L.L.; Jia, J.R.; Yuan, X.; Fu, S.W.; Zhang, J.H.; Sun, C.Y.; Miao, X.J.; Li, W.S. Effects of neuropeptide Y as a feed additive on stimulating the growth of tilapia (Oreochromis niloticus) fed low fish meal diets. Peptides 2021, 138, 170505. [Google Scholar] [CrossRef]
- Liu, B.; Wang, M.Y.; Xie, J.; Xu, P.; Ge, X.P.; He, Y.J.; Liao, L.H.; Pan, L.K. Effects of Cold Stress on Serum Biochemical Parameters and Hepatic HSP70 Gene Expression in GIFT Tilapia (Oreochromis niloticus). Acta Ecol. Sin. 2011, 17, 4866–4873. [Google Scholar] [CrossRef]
- Zhang, Y.; Tang, Z.; Lin, W.; Yuan, X.; Jia, J.; Sun, C.; Li, W. Molecular identification, tissue distribution and functional analysis of somatostatin receptors (SSTRs) in red-spotted grouper (Epinephelus akaara). Gen. Comp. Endocrinol. 2019, 274, 87–96. [Google Scholar] [CrossRef]
- Kenwood, B.M.; Weaver, J.L.; Bajwa, A.; Poon, I.K.; Byrne, F.L.; Murrow, B.A.; Calderone, J.A.; Huang, L.; Divakaruni, A.S.; Tomsig, J.L.; et al. Identification of a novel mitochondrial uncoupler that does not depolarize the plasma membrane. Mol. Metab. 2014, 3, 114–123. [Google Scholar] [CrossRef] [PubMed]
- Alexopoulos, S.J.; Chen, S.Y.; Brandon, A.E.; Salamoun, J.M.; Byrne, F.L.; Garcia, C.J.; Beretta, M.; Olzomer, E.M.; Shah, D.P.; Philp, A.M.; et al. Mitochondrial uncoupler BAM15 reverses diet-induced obesity and insulin resistance in mice. Nat. Commun. 2020, 11, 2397. [Google Scholar] [CrossRef]
- Yu, Y.; Li, R.; Yu, X.; Hu, Y.; Liao, Z.; Li, W. Immuno-protective effect of neuropeptide Y immersion on the juvenile tilapia infected by Streptococcus agalactiae. Fish Shellfish Immunol. 2023, 141, 109072. [Google Scholar] [CrossRef]
- Nardocci, G.; Navarro, C.; Cortés, P.P.; Imarai, M.; Montoya, M.; Valenzuela, B.; Jara, P.; Acuña-Castillo, C.; Fernández, R. Neuroendocrine mechanisms for immune system regulation during stress in fish. Fish Shellfish Immunol. 2014, 40, 531–538. [Google Scholar] [CrossRef]
- Gracey, A.Y.; Fraser, E.J.; Li, W.; Fang, Y.; Taylor, R.R.; Rogers, J.; Brass, A.; Cossins, A.R. Coping with cold: An integrative, multitissue analysis of the transcriptome of a poikilothermic vertebrate. Proc. Natl. Acad. Sci. USA 2004, 101, 16970–16975. [Google Scholar] [CrossRef]
- Lermen, C.L.; Lappe, R.; Crestani, M.; Vieira, V.P.; Gioda, C.R.; Schetinger, M.R.C.; Baldisserotto, B.; Moraes, G.; Morsch, V.M. Effect of different temperature regimes on metabolic and blood parameters of silver catfish Rhamdia quelen. Aquaculture 2004, 239, 497–507. [Google Scholar] [CrossRef]
- Kyprianou, T.-D.; Pörtner, H.O.; Anestis, A.; Kostoglou, B.; Feidantsis, K.; Michaelidis, B. Metabolic and molecular stress responses of gilthead seam bream Sparus aurata during exposure to low ambient temperature: An analysis of mechanisms underlying the winter syndrome. J. Comp. Physiol. B 2010, 180, 1005–1018. [Google Scholar] [CrossRef]
- Axelrod, C.L.; King, W.T.; Davuluri, G.; Noland, R.C.; Hall, J.; Hull, M.; Dantas, W.S.; Zunica, E.R.M.; Alexopoulos, S.J.; Hoehn, K.L.; et al. BAM15-mediated mitochondrial uncoupling protects against obesity and improves glycemic control. EMBO Mol. Med. 2020, 12, e12088. [Google Scholar] [CrossRef] [PubMed]
- Jastroch, M.; Divakaruni, A.S.; Mookerjee, S.; Treberg, J.R.; Brand, M.D. Mitochondrial proton and electron leaks. Essays Biochem. 2010, 47, 53–67. [Google Scholar] [CrossRef] [PubMed]
- Mailloux, R.J.; Harper, M.E. Uncoupling proteins and the control of mitochondrial reactive oxygen species production. Free Radic. Biol. Med. 2011, 51, 1106–1115. [Google Scholar] [CrossRef]
- Santos, R.d.; Pecanha, F.L.; da-Silva, W.S. Functional characterization of an uncoupling protein in goldfish white skeletal muscle. J. Bioenerg. Biomembr. 2013, 45, 243–251. [Google Scholar] [CrossRef]
- Wang, Y.; Li, C.; Pan, C.; Liu, E.; Zhao, X.; Ling, Q. Alterations to transcriptomic profile, histopathology, and oxidative stress in liver of pikeperch (Sander lucioperca) under heat stress. Fish Shellfish Immunol. 2019, 95, 659–669. [Google Scholar] [CrossRef]
- Burka, J.F.; Briand, H.A.; Purcell, L.M.; Ireland, W.P. The effects of acute temperature change on smooth muscle contractility of rainbow trout (Oncorhynchus mykiss Walbaum) intestine. Fish Physiol. Biochem. 1993, 12, 53–60. [Google Scholar] [CrossRef]
- De Freitas Souza, C.; Baldissera, M.D.; Verdi, C.M.; Santos, R.C.V.; Da Rocha, M.; da Veiga, M.L.; da Silva, A.S.; Baldisserotto, B. Oxidative stress and antioxidant responses in Nile tilapia Oreochromis niloticus experimentally infected by Providencia rettgeri. Microb. Pathog. 2019, 131, 164–169. [Google Scholar] [CrossRef] [PubMed]
- Xu, Z.; Li, T.; Li, E.; Chen, K.; Ding, Z.; Qin, J.G.; Chen, L.; Ye, J. Comparative transcriptome analysis reveals molecular strategies of oriental river prawn Macrobrachium nipponense in response to acute and chronic nitrite stress. Fish Shellfish Immunol. 2016, 48, 254–265. [Google Scholar] [CrossRef] [PubMed]
- Cheng, Y.; Meng, Q.; Wang, C.; Li, H.; Huang, Z.; Chen, S.; Xiao, F.; Guo, F. Leucine deprivation decreases fat mass by stimulation of lipolysis in white adipose tissue and upregulation of uncoupling protein 1 (UCP1) in brown adipose tissue. Diabetes 2010, 59, 17–25. [Google Scholar] [CrossRef] [PubMed]
- Klingenspor, M. Cold-induced recruitment of brown adipose tissue thermogenesis. Exp. Physiol. 2003, 88, 141–148. [Google Scholar] [CrossRef]
- Silva, J.E. Thermogenic mechanisms and their hormonal regulation. Physiol. Rev. 2006, 86, 435–464. [Google Scholar] [CrossRef]
- Chen, W.H.; Sun, L.T.; Tsai, C.L.; Song, Y.L.; Chang, C.F. Cold-stress induced the modulation of catecholamines, cortisol, immunoglobulin M, and leukocyte phagocytosis in tilapia. Gen. Comp. Endocrinol. 2002, 126, 90–100. [Google Scholar] [CrossRef]
- Clarke, K.J.; Adams, A.E.; Manzke, L.H.; Pearson, T.W.; Borchers, C.H.; Porter, R.K. A role for ubiquitinylation and the cytosolic proteasome in turnover of mitochondrial uncoupling protein 1 (UCP1). Biochim. Biophys. Acta 2012, 1817, 1759–1767. [Google Scholar] [CrossRef]
- Rousset, S.; Mozo, J.; Dujardin, G.; Emre, Y.; Masscheleyn, S.; Ricquier, D.; Cassard-Doulcier, A.M. UCP2 is a mitochondrial transporter with an unusual very short half-life. FEBS Lett. 2007, 581, 479–482. [Google Scholar] [CrossRef] [PubMed]
- Azzu, V.; Brand, M.D. Degradation of an intramitochondrial protein by the cytosolic proteasome. J. Cell Sci. 2010, 123, 578–585. [Google Scholar] [CrossRef] [PubMed]
- Collins, S.; Cao, W.; Robidoux, J. Learning new tricks from old dogs: Beta-adrenergic receptors teach new lessons on firing up adipose tissue metabolism. Mol. Endocrinol. 2004, 18, 2123–2131. [Google Scholar] [CrossRef]
- Locke, R.M.; Rial, E.; Scott, I.D.; Nicholls, D.G. Fatty acids as acute regulators of the proton conductance of hamster brown-fat mitochondria. Eur. J. Biochem. 1982, 129, 373–380. [Google Scholar] [CrossRef]
- Klingenberg, M. UCP1—A sophisticated energy valve. Biochimie 2017, 134, 19–27. [Google Scholar] [CrossRef] [PubMed]
- Fromme, T.; Kleigrewe, K.; Dunkel, A.; Retzler, A.; Li, Y.; Maurer, S.; Fischer, N.; Diezko, R.; Kanzleiter, T.; Hirschberg, V.; et al. Degradation of brown adipocyte purine nucleotides regulates uncoupling protein 1 activity. Mol. Metab. 2018, 8, 77–85. [Google Scholar] [CrossRef]
- Jastroch, M.; Buckingham, J.A.; Helwig, M.; Klingenspor, M.; Brand, M.D. Functional characterisation of UCP1 in the common carp: Uncoupling activity in liver mitochondria and cold-induced expression in the brain. J. Comp. Physiol. B 2007, 177, 743–752. [Google Scholar] [CrossRef]
- Herzig, S.; Shaw, R.J. AMPK: Guardian of metabolism and mitochondrial homeostasis. Nat. Rev. Mol. Cell Biol. 2018, 19, 121–135. [Google Scholar] [CrossRef]
- Park, S.; Komatsu, T.; Kim, S.E.; Tanaka, K.; Hayashi, H.; Mori, R.; Shimokawa, I. Neuropeptide Y resists excess loss of fat by lipolysis in calorie-restricted mice: A trait potential for the life-extending effect of calorie restriction. Aging Cell 2017, 16, 339–348. [Google Scholar] [CrossRef]
- Sun, Z.; Tan, X.; Xu, M.; Liu, Q.; Ye, H.; Zou, C.; Ye, C. Liver transcriptome analysis and de novo annotation of the orange-spotted groupers (Epinephelus coioides) under cold stress. Comp. Biochem. Physiol Part D Genom. Proteom. 2018, 29, 264–273. [Google Scholar] [CrossRef]
- Islam, M.J.; Kunzmann, A.; Slater, M.J. Extreme winter cold-induced osmoregulatory, metabolic, and physiological responses in European seabass (Dicentrarchus labrax) acclimatized at different salinities. Sci. Total Environ. 2021, 771, 145202. [Google Scholar] [CrossRef] [PubMed]
- Pai-Po, L.; Lin, Y.H.; Chen, M.C.; Cheng, W.T. Dietary administration of sodium alginate ameliorated stress and promoted immune resistance of grouper Epinephelus coioides under cold stress. Fish. Shellfish. Immunol. 2017, 65, 127–135. [Google Scholar] [CrossRef]
- Ou, J.; Ball, J.M.; Luan, Y.; Zhao, T.; Miyagishima, K.J.; Xu, Y.; Zhou, H.; Chen, J.; Merriman, D.K.; Xie, Z.; et al. iPSCs from a Hibernator Provide a Platform for Studying Cold Adaptation and Its Potential Medical Applications. Cell 2018, 173, 851–863.e816. [Google Scholar] [CrossRef]
- Montoya, M.M.; Ansel, K.M. Small RNA Transfection in Primary Human Th17 Cells by Next Generation Electroporation. J. Vis. Exp. 2017, 122, e55546. [Google Scholar] [CrossRef]
- Ajit, A.; Santhosh Kumar, T.R.; Krishnan, L.K. Engineered Human Adipose-Derived Stem Cells Inducing Endothelial Lineage and Angiogenic Response. Tissue Eng. Part. C Methods 2019, 25, 148–159. [Google Scholar] [CrossRef]
- Hamm, A.; Krott, N.; Breibach, I.; Blindt, R.; Bosserhoff, A.K. Efficient transfection method for primary cells. Tissue Eng. 2002, 8, 235–245. [Google Scholar] [CrossRef] [PubMed]
- Jantsch, J.; Turza, N.; Volke, M.; Eckardt, K.U.; Hensel, M.; Steinkasserer, A.; Willam, C.; Prechtel, A.T. Small interfering RNA (siRNA) delivery into murine bone marrow-derived dendritic cells by electroporation. J. Immunol. Methods 2008, 337, 71–77. [Google Scholar] [CrossRef] [PubMed]
Disclaimer/Publisher’s Note: The statements, opinions and data contained in all publications are solely those of the individual author(s) and contributor(s) and not of MDPI and/or the editor(s). MDPI and/or the editor(s) disclaim responsibility for any injury to people or property resulting from any ideas, methods, instructions or products referred to in the content. |
© 2025 by the authors. Licensee MDPI, Basel, Switzerland. This article is an open access article distributed under the terms and conditions of the Creative Commons Attribution (CC BY) license (https://creativecommons.org/licenses/by/4.0/).