Alfalfa Xeno-miR168b Target CPT1A to Regulate Milk Fat Synthesis in Bovine Mammary Epithelial Cells
Abstract
1. Introduction
2. Materials and Methods
2.1. Alfalfa Extraction from Alfalfa
2.2. Blood and Milk Collection from Holstein Cows
2.3. Screening of Dairy Cows and qRT-PCR of Exogenous Xeno-miRNAs
2.4. Oxidation Experiment
2.5. Cell Culture and Transfection
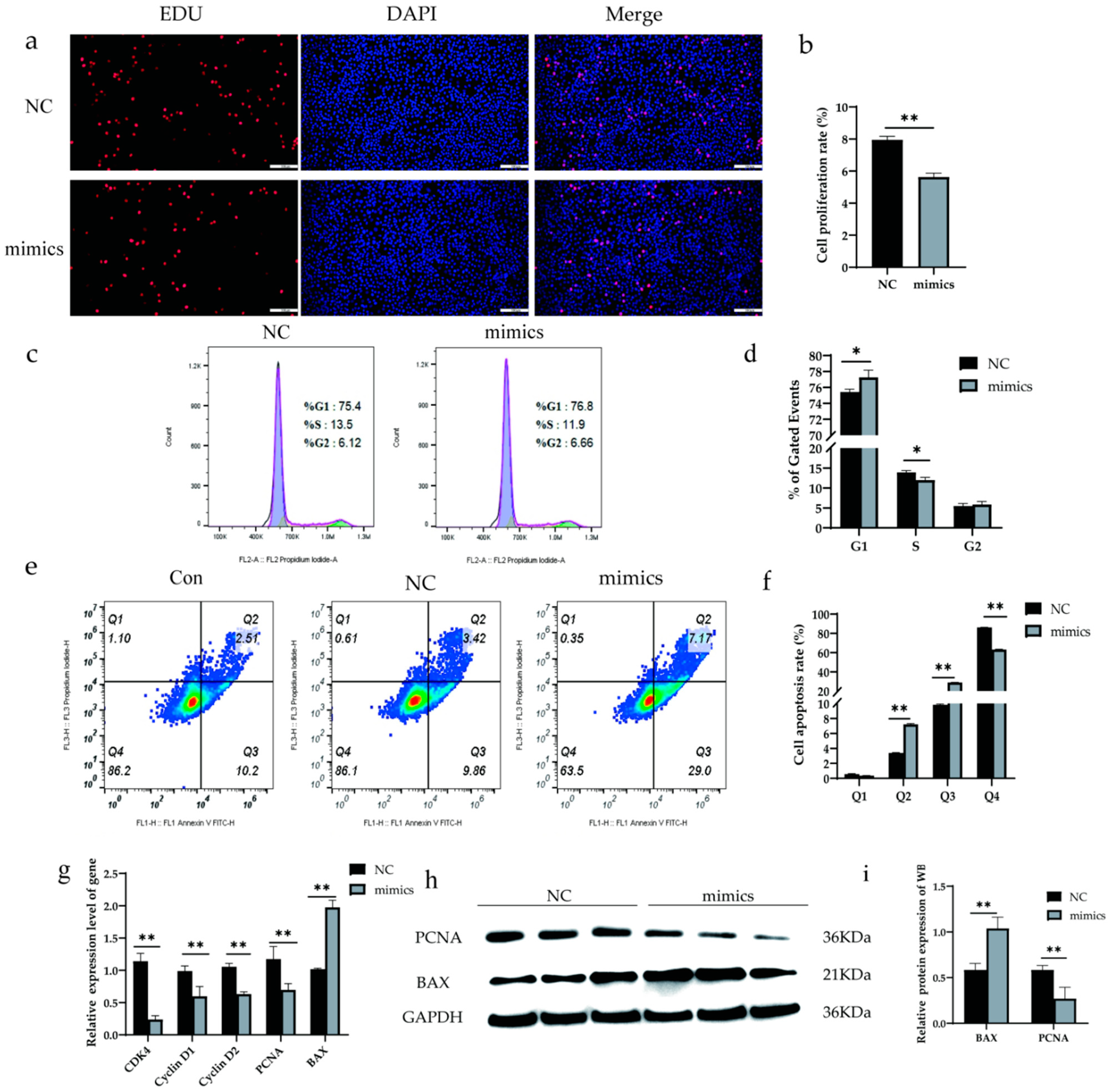
2.6. 5-Ethynyl-2′-Deoxyuridine (EdU) Staining
2.7. Cell Apoptosis and Cell Cycle Analysis
2.8. Gene Expression Assay
2.9. Western Blot Assay
2.10. Oil Red O Staining and Triglyceride Assay
2.11. Dual-Luciferase Reporter Gene Assays
2.12. Statistical Analysis
3. Results and Analysis
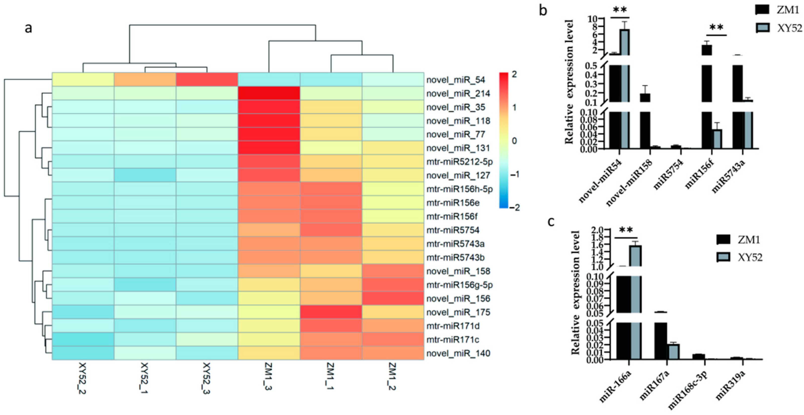
3.1. Alfalfa miRNA Screening
3.2. Xeno-miRNA Was Detected in Dairy Cow Milk and Blood
3.3. Xeno-miR168b Inhibited BMEC Proliferation but Promoted Apoptosis
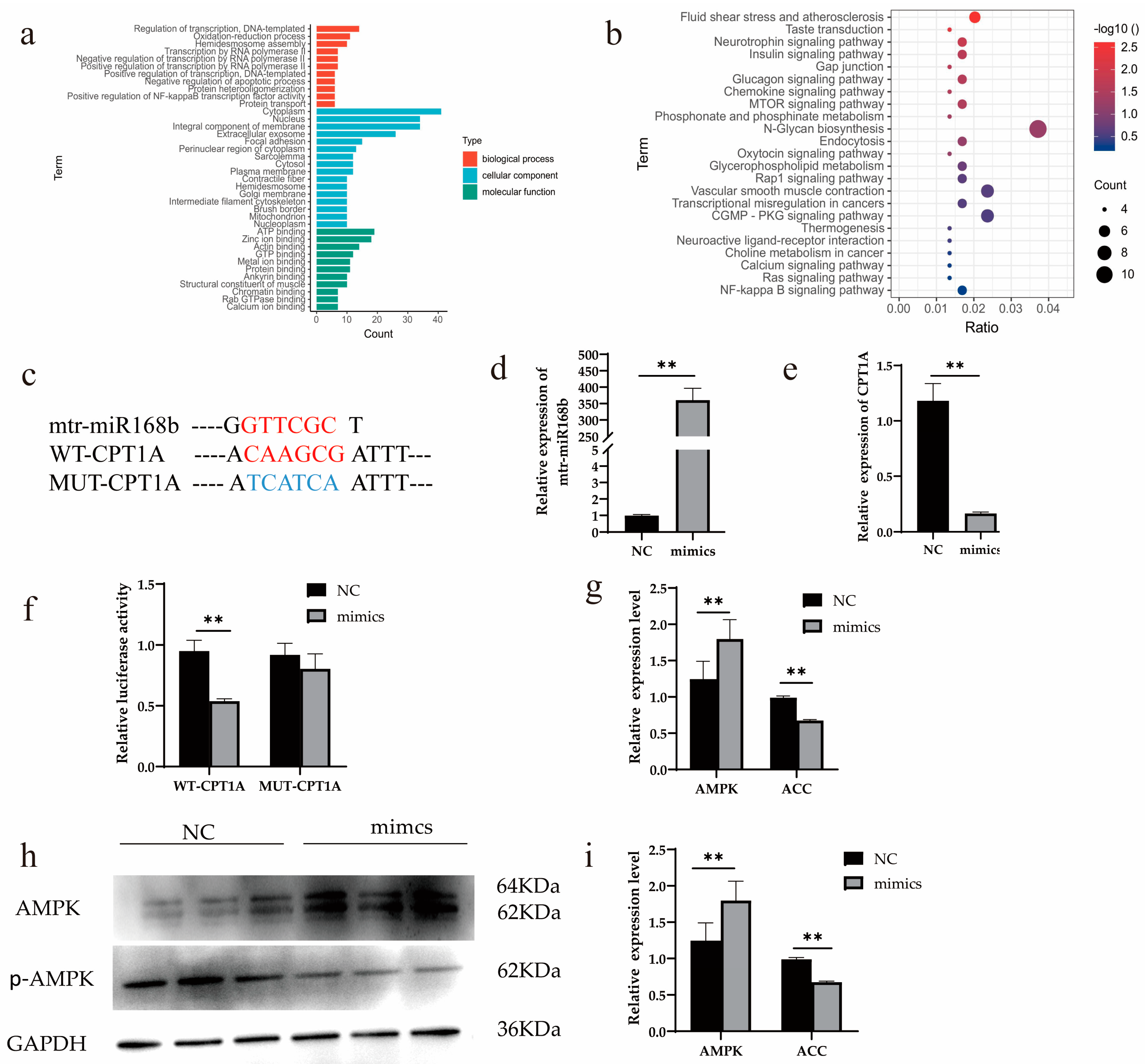
3.4. Xeno-miR168b Expression Regulated Genes Related to Lipid Metabolism in BMECs
3.5. Overexpression Xeno-miR168b Inhibited Lipid Droplet Formation and Reduced TG Content in BMECs
3.6. Xeno-miR168b Targeting CPT1A
3.7. CPT1A Silencing Inhibited Lipid Droplet Formation in BMECs
4. Discussion
5. Conclusions
Author Contributions
Funding
Institutional Review Board Statement
Data Availability Statement
Acknowledgments
Conflicts of Interest
References
- Friedman, R.C.; Farh, K.K.; Burge, C.B.; Bartel, D.P. Most mammalian mRNAs are conserved targets of microRNAs. Genome Res. 2009, 19, 92–105. [Google Scholar] [CrossRef] [PubMed]
- Tudisco, R.; Morittu, V.M.; Addi, L.; Moniello, G.; Grossi, M.; Musco, N.; Grazioli, R.; Mastellone, V.; Pero, M.E.; Lombardi, P.; et al. Influence of Pasture on Stearoyl-CoA Desaturase and miRNA 103 Expression in Goat Milk: Preliminary Results. Animals 2019, 9, 606. [Google Scholar] [CrossRef] [PubMed]
- Liu, J.; Wang, F.; Song, H.; Weng, Z.; Bao, Y.; Fang, Y.; Tang, X.; Shen, X. Soybean-derived gma-miR159a alleviates colon tumorigenesis by suppressing TCF7/MYC in mice. J. Nutr. Biochem. 2021, 92, 108627. [Google Scholar] [CrossRef]
- Yu, W.Y.; Cai, W.; Ying, H.Z.; Zhang, W.Y.; Zhang, H.H.; Yu, C.H. Exogenous Plant gma-miR-159a, Identified by miRNA Library Functional Screening, Ameliorated Hepatic Stellate Cell Activation and Inflammation via Inhibiting GSK-3beta-Mediated Pathways. J. Inflamm. Res. 2021, 14, 2157–2172. [Google Scholar] [CrossRef]
- Zhou, Z.; Li, X.; Liu, J.; Dong, L.; Chen, Q.; Liu, J.; Kong, H.; Zhang, Q.; Qi, X.; Hou, D.; et al. Honeysuckle-encoded atypical microRNA2911 directly targets influenza A viruses. Cell Res. 2015, 25, 39–49. [Google Scholar] [CrossRef]
- Zhou, Z.; Zhou, Y.; Jiang, X.M.; Wang, Y.; Chen, X.; Xiao, G.; Zhang, C.Y.; Yi, Y.; Zhang, L.K.; Li, L. Decreased HD-MIR2911 absorption in human subjects with the SIDT1 polymorphism fails to inhibit SARS-CoV-2 replication. Cell Discov. 2020, 6, 63. [Google Scholar] [CrossRef]
- Zhang, L.; Hou, D.; Chen, X.; Li, D.; Zhu, L.; Zhang, Y.; Li, J.; Bian, Z.; Liang, X.; Cai, X.; et al. Exogenous plant MIR168a specifically targets mammalian LDLRAP1: Evidence of cross-kingdom regulation by microRNA. Cell Res. 2012, 22, 107–126. [Google Scholar] [CrossRef] [PubMed]
- Chen, T.; Ma, F.; Peng, Y.; Sun, R.; Xi, Q.; Sun, J.; Zhang, J.; Zhang, Y.; Li, M. Plant miR167e-5p promotes 3T3-L1 adipocyte adipogenesis by targeting beta-catenin. Vitr. Cell Dev. Biol. Anim. 2022, 58, 471–479. [Google Scholar] [CrossRef] [PubMed]
- Li, M.; Wei, L.; Chen, T.; He, J.; Xi, Q.; Zhang, J.; Zhang, Y. Effects of maize RNA on fat deposition of mice. Chin. J. Anim. Nutr. 2021, 33, 1091–1099. [Google Scholar]
- Luo, Y.; Wang, P.; Wang, X.; Wang, Y.; Mu, Z.; Li, Q.; Fu, Y.; Xiao, J.; Li, G.; Ma, Y.; et al. Detection of dietetically absorbed maize-derived microRNAs in pigs. Sci. Rep. 2017, 7, 645. [Google Scholar] [CrossRef]
- Lukasik, A.; Zielenkiewicz, P. In silico identification of plant miRNAs in mammalian breast milk exosomes--a small step forward? PLoS ONE 2014, 9, e99963. [Google Scholar] [CrossRef] [PubMed]
- Kosaka, N.; Izumi, H.; Sekine, K.; Ochiya, T. microRNA as a new immune-regulatory agent in breast milk. Silence 2010, 1, 7. [Google Scholar] [CrossRef] [PubMed]
- Wang, D.; Liang, G.; Wang, B.; Sun, H.; Liu, J.; Guan, L.L. Systematic microRNAome profiling reveals the roles of microRNAs in milk protein metabolism and quality: Insights on low-quality forage utilization. Sci. Rep. 2016, 6, 21194. [Google Scholar] [CrossRef]
- Niu, M.; Harvatine, K.J. The effects of feeding a partial mixed ration plus a top-dress before feeding on milk production and the daily rhythm of feed intake and plasma hormones and metabolites in dairy cows. J. Dairy Sci. 2018, 101, 164–171. [Google Scholar] [CrossRef] [PubMed]
- Wang, Y.; Guo, W.; Tang, K.; Wang, Y.; Zan, L.; Yang, W. Bta-miR-34b regulates milk fat biosynthesis by targeting mRNA decapping enzyme 1A (DCP1A) in cultured bovine mammary epithelial cells. J. Anim. Sci. 2019, 97, 3823–3831. [Google Scholar] [CrossRef] [PubMed]
- Liu, L.; Zhang, L.I.; Lin, Y.E.; Bian, Y.; Gao, X.; Qu, B.O.; Li, Q. 14-3-3gamma regulates cell viability and milk fat synthesis in lipopolysaccharide-induced dairy cow mammary epithelial cells. Exp. Ther. Med. 2016, 11, 1279–1287. [Google Scholar] [CrossRef]
- Shingfield, K.J.; Reynolds, C.K.; Hervas, G.; Griinari, J.M.; Grandison, A.S.; Beever, D.E. Examination of the persistency of milk fatty acid composition responses to fish oil and sunflower oil in the diet of dairy cows. J. Dairy Sci. 2006, 89, 714–732. [Google Scholar] [CrossRef]
- Yang, J.; Refat, B.; Guevara-Oquendo, V.H.; Yu, P. Lactational performance, feeding behavior, ruminal fermentation and nutrient digestibility in dairy cows fed whole-plant faba bean silage-based diet with fibrolytic enzyme. Animal 2022, 16, 100606. [Google Scholar] [CrossRef]
- Zhang, S.Z.; Penner, G.B.; Abdelqader, M.; Oba, M. Effects of feeding alfalfa hay on chewing, rumen pH, and milk fat concentration of dairy cows fed wheat dried distillers grains with solubles as a partial substitute for barley silage. J. Dairy Sci. 2010, 93, 3243–3252. [Google Scholar] [CrossRef]
- Kahyani, A.; Ghorbani, G.R.; Khorvash, M.; Nasrollahi, S.M.; Beauchemin, K.A. Effects of alfalfa hay particle size in high-concentrate diets supplemented with unsaturated fat: Chewing behavior, total-tract digestibility, and milk production of dairy cows. J. Dairy Sci. 2013, 96, 7110–7119. [Google Scholar] [CrossRef]
- Sirait, J.; Tarigan, A.; Simanihuruk, K. Pemanfaatan alfalfa yang ditanam di dataran tinggi Tobasa, Provinsi Sumatera Utara untuk pakan kambing Boerka sedang tumbuh. JITV 2011, 16, 294–303. [Google Scholar]
- Musco, N.; Tudisco, R.; Grossi, M.; Mastellone, V.; Morittu, V.M.; Pero, M.E.; Wanapat, M.; Trinchese, G.; Cavaliere, G.; Mollica, M.P.; et al. Effect of a high forage: Concentrate ratio on milk yield, blood parameters and oxidative status in lactating cows. Anim. Prod. Sci. 2020, 60, 1531–1538. [Google Scholar] [CrossRef]
- Huynh, H.T.; Robitaille, G.; Turner, J.D. Establishment of bovine mammary epithelial cells (MAC-T): An in vitro model for bovine lactation. Exp. Cell Res. 1991, 197, 191–199. [Google Scholar] [CrossRef] [PubMed]
- Hou, X.; Lin, L.; Xing, W.; Yang, Y.; Duan, X.; Li, Q.; Gao, X.; Lin, Y. Spleen tyrosine kinase regulates mammary epithelial cell proliferation in mammary glands of dairy cows. J. Dairy Sci. 2016, 99, 3858–3868. [Google Scholar] [CrossRef] [PubMed]
- Peng, M.Y. Intervention of Ginseng Decoction and its microRNAs on Qi-Deficient Fatigue Mice and Study on Cross-Kingdom Regulation of Ginseng microRNAs. Master’s Thesis, Guangdong Pharmaceutical University, Guangzhou, China, 2020. [Google Scholar]
- Mu, Z.P. Identification of Food-Derived Exogenous Plant miRNAs in Swine. Master’s Thesis, Sichuan Agricultural University, Yaan, China, 2013. [Google Scholar]
- Link, J.; Thon, C.; Schanze, D.; Steponaitiene, R.; Kupcinskas, J.; Zenker, M.; Canbay, A.; Malfertheiner, P.; Link, A. Food-Derived Xeno-microRNAs: Influence of Diet and Detectability in Gastrointestinal Tract-Proof-of-Principle Study. Mol. Nutr. Food Res. 2019, 63, e1800076. [Google Scholar] [CrossRef]
- Liang, G.; Zhu, Y.; Sun, B.; Shao, Y.; Jing, A.; Wang, J.; Xiao, Z. Assessing the survival of exogenous plant microRNA in mice. Food Sci. Nutr. 2014, 2, 380–388. [Google Scholar] [CrossRef]
- Liang, H.; Zhang, S.; Fu, Z.; Wang, Y.; Wang, N.; Liu, Y.; Zhao, C.; Wu, J.; Hu, Y.; Zhang, J.; et al. Effective detection and quantification of dietetically absorbed plant microRNAs in human plasma. J. Nutr. Biochem. 2015, 26, 505–512. [Google Scholar] [CrossRef]
- Evers, S.H.; Delaby, L.; Pierce, K.M.; Carthy, B.M.; Coffey, E.L.; Horan, B. An evaluation of detailed animal characteristics influencing the lactation production efficiency of spring-calving, pasture-based dairy cattle. J. Dairy Sci. 2022, S0022-0302(22)00719-6. [Google Scholar] [CrossRef]
- Tontonoz, P.; Spiegelman, B.M. Fat and beyond: The diverse biology of PPARgamma. Annu. Rev. Biochem. 2008, 77, 289–312. [Google Scholar] [CrossRef]
- Marzano, F.; Caratozzolo, M.F.; Consiglio, A.; Licciulli, F.; Liuni, S.; Sbisà, E.; D’Elia, D.; Tullo, A.; Catalano, D. Plant miRNAs Reduce Cancer Cell Proliferation by Targeting MALAT1 and NEAT1: A Beneficial Cross-Kingdom Interaction. Front. Genet. 2020, 11, 552490. [Google Scholar] [CrossRef]
- Liu, L.; Wang, Y.D.; Wu, J.; Cui, J.; Chen, T. Carnitine palmitoyltransferase 1A (CPT1A): A transcriptional target of PAX3-FKHR and mediates PAX3-FKHR-dependent motility in alveolar rhabdomyosarcoma cells. BMC Cancer 2012, 12, 154. [Google Scholar] [CrossRef] [PubMed]
- Robitaille, J.; Houde, A.; Lemieux, S.; Perusse, L.; Gaudet, D.; Vohl, M.C. Variants within the muscle and liver isoforms of the carnitine palmitoyltransferase I (CPT1) gene interact with fat intake to modulate indices of obesity in French-Canadians. J. Mol. Med. 2007, 85, 129–137. [Google Scholar] [CrossRef] [PubMed]
- Zhang, R.; Mu, H.; Li, Z.; Zeng, J.; Zhou, Q.; Li, H.; Wang, S.; Li, X.; Zhao, X.; Sun, L.; et al. Oral administration of branched-chain amino acids ameliorates high-fat diet-induced metabolic-associated fatty liver disease via gut microbiota-associated mechanisms. Front. Microbiol. 2022, 13, 920277. [Google Scholar] [CrossRef] [PubMed]
- St, A.C.; Fisher, A.L.; Hernandez, J.A.; Broderick, T.L.; Al-Nakkash, L. Mitigation of MAFLD in High Fat-High Sucrose-Fructose Fed Mice by a Combination of Genistein Consumption and Exercise Training. Diabetes Metab. Syndr. Obes. 2022, 15, 2157–2172. [Google Scholar]
- Viollet, B.; Mounier, R.; Leclerc, J.; Yazigi, A.; Foretz, M.; Andreelli, F. Targeting AMP-activated protein kinase as a novel therapeutic approach for the treatment of metabolic disorders. Diabetes Metab. 2007, 33, 395–402. [Google Scholar] [CrossRef]
- Bao, Q.; Shen, X.; Qian, L.; Gong, C.; Nie, M.; Dong, Y. Anti-diabetic activities of catalpol in db/db mice. Korean J. Physiol. Pharmacol. 2016, 20, 153–160. [Google Scholar] [CrossRef]
- Meng, Q.; Qi, X.; Fu, Y.; Chen, Q.; Cheng, P.; Yu, X.; Sun, X.; Wu, J.; Li, W.; Zhang, Q.; et al. Flavonoids extracted from mulberry (Morus alba L.) leaf improve skeletal muscle mitochondrial function by activating AMPK in type 2 diabetes. J. Ethnopharmacol. 2020, 248, 112326. [Google Scholar] [CrossRef]
- Kim, M.K.; Kim, S.H.; Yu, H.S.; Park, H.G.; Kang, U.G.; Ahn, Y.M.; Kim, Y.S. The effect of clozapine on the AMPK-ACC-CPT1 pathway in the rat frontal cortex. Int. J. Neuropsychopharmacol. 2012, 15, 907–917. [Google Scholar] [CrossRef]
- Ji, H.; Friedman, M.I. Reduced hepatocyte fatty acid oxidation in outbred rats prescreened for susceptibility to diet-induced obesity. Int. J. Obes. 2008, 32, 1331–1334. [Google Scholar] [CrossRef][Green Version]
- Pan, Q. The Research on Mechanism of Bta-miR-224 Regulating Triglycerideogenesis and Apoptosis in Dairy Cow Mammary Epithelial cells. Master’s Thesis, Heilongjiang Bayi Agricultural University, Daqing, China, 2017. [Google Scholar]
- Bruun, G.H.; Doktor, T.K.; Andresen, B.S. A synonymous polymorphic variation in ACADM exon 11 affects splicing efficiency and may affect fatty acid oxidation. Mol. Genet. Metab. 2013, 110, 122–128. [Google Scholar] [CrossRef]
- Arunath, V.; Manoj, S.L.; Gundararajah, G. A novel mutation in ACADVL causing very long-chain acyl-coenzyme-A dehydrogenase deficiency in a South Asian pediatric patient: A case report and review of the literature. J. Med. Case Rep. 2021, 15, 441. [Google Scholar] [CrossRef] [PubMed]
- Ghorbani, H.; Kazemi-Bonchenari, M.; HosseinYazdi, M.; Mahjoubi, E. Effects of various fat delivery methods in starter diet on growth performance, nutrients digestibility and blood metabolites of Holstein dairy calves. Anim. Feed. Sci. Technol. 2020, 262, 114429. [Google Scholar] [CrossRef]
- Berends, H.; Vidal, M.; Terré, M.; Leal, L.N.; Martín-Tereso, J.; Bach, A. Effects of fat inclusion in starter feeds for dairy calves by mixing increasing levels of a high-fat extruded pellet with a conventional highly fermentable pellet. J. Dairy Sci. 2018, 101, 10962–10972. [Google Scholar] [CrossRef] [PubMed]
- Nocek, J.E.; Kesler, E.M. Growth and Rumen Characteristics of Holstein Steers Fed Pelleted or Conventional Diets. J. Dairy Sci. 1980, 63, 249–254. [Google Scholar] [CrossRef]
- Karimi, A.; Alijoo, Y.A.; Kazemi, B.M.; Mirzaei, M.; Sadri, H. Effects of supplemental fat sources and forage feeding levels on growth performance, nutrient digestibility, ruminal fermentation, and nitrogen utilization in dairy calves. Animal 2021, 15, 100179. [Google Scholar] [CrossRef]
- Panahiha, P.; Hamidreza, M.A.; Mehdi, K.B.; Aschenbacg, J.R. Growth performance, nutrient digestibility, and ruminal fermentation of dairy calves fed starter diets with alfalfa hay versus corn silage as forage and soybean oil versus palm fatty acids as fat source. J. Dairy Sci. 2022, 105, 9597–9609. [Google Scholar] [CrossRef] [PubMed]
- Suwignyo, B.; Suryanto, E.; Samur, S.I.N.; Hanim, C. The effect of hay alfalfa (Medicago sativa L.) supplementation in different basal feed on the feed intake (FI), body weight, and feed conversion ratio of hybrid ducks. IOP Conf. Ser. Earth Environ. Sci 2021, 686, 012039. [Google Scholar] [CrossRef]
- Samur, S.I.N.; Suwignyo, B.; Suryanto, E. The effect of Alfalfa (Medicago sativa L.) on different basal feeds for hybrid duck performance. E3S Web Conf. 2020, 200, 3013. [Google Scholar] [CrossRef]
- Shi, Y.; Guo, R.; Wang, X.; Yuan, D.; Zhang, S.; Wang, J.; Yan, X.; Wang, C. The regulation of alfalfa saponin extract on key genes involved in hepatic cholesterol metabolism in hyperlipidemic rats. PLoS ONE 2014, 9, e88282. [Google Scholar] [CrossRef]
- Suwignyo, B.; Rini, E.A.; Helmiyati, S. The profile of tropical alfalfa in Indonesia: A review. Saudi J. Biol. Sci. 2023, 30, 10304. [Google Scholar] [CrossRef]










| ID | Calving Date | Parity | Calving Interval (days) | Lactation Days |
|---|---|---|---|---|
| 0001 | 19 July 2021 | 4 | 371 | 120 |
| 0002 | 12 July 2021 | 4 | 340 | 127 |
| 0003 | 13 May 2021 | 4 | 364 | 187 |
| 0004 | 12 July 2021 | 4 | 426 | 127 |
| 0005 | 15 May 2021 | 4 | 381 | 185 |
| 0006 | 31 July 2021 | 4 | 364 | 108 |
| Item | Content | Nutrient Level | Content |
|---|---|---|---|
| Alfalfa | 6.00 | Milk net energy production (NEL)/(MJ/kg−1) | 7.78 |
| Corn silage | 50.00 | Crude protein (CP) | 17.2 |
| Cottonseed | 1.00 | Neutral detergent fiber (NDF) | 27.5 |
| Beet granules | 1.60 | Fat | 3.9 |
| Wet beer lees | 10.00 | Acid detergent fiber (ADF) | 21.7 |
| Tablet corn | 4.00 | Ca | 0.53 |
| 5% premix | 26.96 | P | 0.36 |
| miRNA Name | Primer Sequence (5′-3′) |
|---|---|
| U6 | F: GCTTCGGCAGCACATATACTAAAAT R: CGCTTCACGAATTTGCGTGTCAT |
| mtr-miR168b | F: CATGTGTCGCTTGGTGCAG R: AGTGCAGGGTCCGAGGTATT RT: GTCGTATCCAGTGCAGGGTCCGAGGTATTCGCACT GGATACGACTTCCCGAC |
| mtr-miR166a | F: CACAGTTCGGACCAGGCTT R: AGTGCAGGGTCCGAGGTATT RT: GTCGTATCCAGTGCAGGGTCCGAGGTATTCGCACT GGATACGACGGGGAATG |
| mtr-miR168c-3p | F: CATAGACCCGCCTTGCATC R: AGTGCAGGGTCCGAGGTATT RT: GTCGTATCCAGTGCAGGGTCCGAGGTATTCGCACTG GATACGACATTCAGTT |
| mtr-miR156f | F: CCGTTGACAGAAGATAGAGAGCAC R: ATCCAGTGCAGGGTCCGAGG RT: GTCGTATCCAGTGCAGGGTCCGAGGTATTCGCACT GGATACGACGTGCTC |
| mtr-novel-miR54 | F: CCAAGTCCTTGTGTTGCATCTC R: ATCCAGTGCAGGGTCCGAGG RT: GTCGTATCCAGTGCAGGGTCCGAGGTATTCGCACT GGATACGACGAGATG |
| bta-miR-16a | F: GCCCGTAGCAGCACGTAAAT R: TGTCGTGGAGTCGGCAAT RT: CTCAACTGGTGTCGTGGAGTCGGCAATTCAGTTG AGTCAGAC |
| Gene | Primer Sequence (5′-3′) |
|---|---|
| GAPDH | F: GGCATCGTGGAGGGACTTATG R: GCCAGTGAGCTTCCCGTTGAG |
| CDK4 | F: GTGACAAGTGGTGGGACAGT R: GATACAGCCAACGCTCCACA |
| Cyclin D1 | F: CATGAACTACCTGGACCGCT R: TCTTGGAGAGGAAGTGCTCG |
| Cyclin D2 | F: CACCGATGTGGATTGCCTCA R: TCCAGCTCATCCTCCGACTT |
| PCNA | F: GAACCTCACCAGCATGTCCA R: ACGTGTCCGCGTTATCTTCA |
| BAX | F: GAGATGAATTGGACAGTAACA R: TTGAAGTTGCCGTCAGAA |
| PPARγ | F: AAAGGAGAGCCTGAACTTGGAG R: TCTGAACTGTGCTGTGGCAA |
| SCD1 | F: ACATTGATCCCCACCTGCAA R: AAACGTCATTCTGGAACGGC |
| CEBP/β | F: TGGTGAATAGTGCTGCCCAT R: GGTGGTAGTTGTGGAAGCCC |
| SREBP1 | F: CAATGTGTGAGAAGGCCAGT R: ACAAGGAGCAGGTCACACAG |
| CD36 | F: TCCTGGACCCTGAACACT R: ATAATGCCTTGCTGATGC |
| CPT2 | F: CCTTCCTTCCTGTCTTGGTATG R: TTCAGAGGCACTCACAATGTTC |
| ACADM | F: CCAAAGACAGAAAAGAAG R: TATACAACAGACCAAAGG |
| ACADVL | F: TACCCTCAACGGAAGCAA R: TGTTGGCACTCACCATGTAC |
| ACADL | F: AGGGAAATGTATTGGTGC R: CTGGCTGAAACTGCTATCT |
| CPT1A | F: TTGCGGCCGC CTTAAGGGACAAGCGATT R: CCTCGAG CAGTCTGATGGAAGGGAA |
| AMPK | F: TCTGCCGTGGATTACTGT R: AGCCTGCCTGAGATGACT |
| ACC | F: CCACGGAACCTTGACTACGA R: CATCAGCGACAGATGCGATA |
| miRNA | Sequence (5′-3′) | TPM in ZM1 | TPM in XY52 |
|---|---|---|---|
| mtr-miR5743a | TGAGAACTGTTTTCCGCACCTT | 6019.36 | 61.23 |
| mtr-miR5743b | TGAGAACTGTTTTCCGCACCTT | 6019.36 | 61.23 |
| novel_miR_158 | AAAGGAUCAUUGGAUAAGUUC | 1034.19 | 57.55 |
| mtr-miR5754 | TATTGCACTCATCTTCCATGGC | 904.99 | 6.80 |
| novel_miR_54 | AAGUCCUUGUGUUGCAUCUC | 645.52 | 1877.09 |
| mtr-miR156f | TTGACAGAAGATAGAGAGCAC | 163.666 | 10.66 |
| mtr-miR156e | TTGACAGAAGATAGAGAGCAC | 163.66 | 10.66 |
| mtr-miR156h-5p | TTGACAGAAGATAGAGAGCAC | 163.66 | 10.66 |
| ID | Item | Milk Production/kg | Fat Percentage | Protein Percentage | Lactose Percentage | Total Solids |
|---|---|---|---|---|---|---|
| 0001 | High-milk fat group | 44.7 | 4.22 | 3.27 | 5.78 | 14.62 |
| 0002 | 43.8 | 4.21 | 3.24 | 4.32 | 13.44 | |
| 0003 | 34.9 | 4.27 | 3.26 | 5.21 | 15.21 | |
| 0004 | Low-milk fat group | 33.0 | 3.42 | 3.1 | 5.38 | 13.32 |
| 0005 | 31.2 | 3.50 | 3.09 | 5.59 | 13.88 | |
| 0006 | 29.8 | 3.58 | 3.21 | 4.79 | 13.19 |
Disclaimer/Publisher’s Note: The statements, opinions and data contained in all publications are solely those of the individual author(s) and contributor(s) and not of MDPI and/or the editor(s). MDPI and/or the editor(s) disclaim responsibility for any injury to people or property resulting from any ideas, methods, instructions or products referred to in the content. |
© 2023 by the authors. Licensee MDPI, Basel, Switzerland. This article is an open access article distributed under the terms and conditions of the Creative Commons Attribution (CC BY) license (https://creativecommons.org/licenses/by/4.0/).
Share and Cite
Jia, J.; Duan, H.; Liu, B.; Ma, Y.; Ma, Y.; Cai, X. Alfalfa Xeno-miR168b Target CPT1A to Regulate Milk Fat Synthesis in Bovine Mammary Epithelial Cells. Metabolites 2023, 13, 76. https://doi.org/10.3390/metabo13010076
Jia J, Duan H, Liu B, Ma Y, Ma Y, Cai X. Alfalfa Xeno-miR168b Target CPT1A to Regulate Milk Fat Synthesis in Bovine Mammary Epithelial Cells. Metabolites. 2023; 13(1):76. https://doi.org/10.3390/metabo13010076
Chicago/Turabian StyleJia, Jingying, Hongjuan Duan, Baobao Liu, Yanfen Ma, Yun Ma, and Xiaoyan Cai. 2023. "Alfalfa Xeno-miR168b Target CPT1A to Regulate Milk Fat Synthesis in Bovine Mammary Epithelial Cells" Metabolites 13, no. 1: 76. https://doi.org/10.3390/metabo13010076
APA StyleJia, J., Duan, H., Liu, B., Ma, Y., Ma, Y., & Cai, X. (2023). Alfalfa Xeno-miR168b Target CPT1A to Regulate Milk Fat Synthesis in Bovine Mammary Epithelial Cells. Metabolites, 13(1), 76. https://doi.org/10.3390/metabo13010076

