Explainable AI and Multi-Agent Systems for Energy Management in IoT-Edge Environments: A State of the Art Review
Abstract
1. Introduction
2. Fundamentals and Context
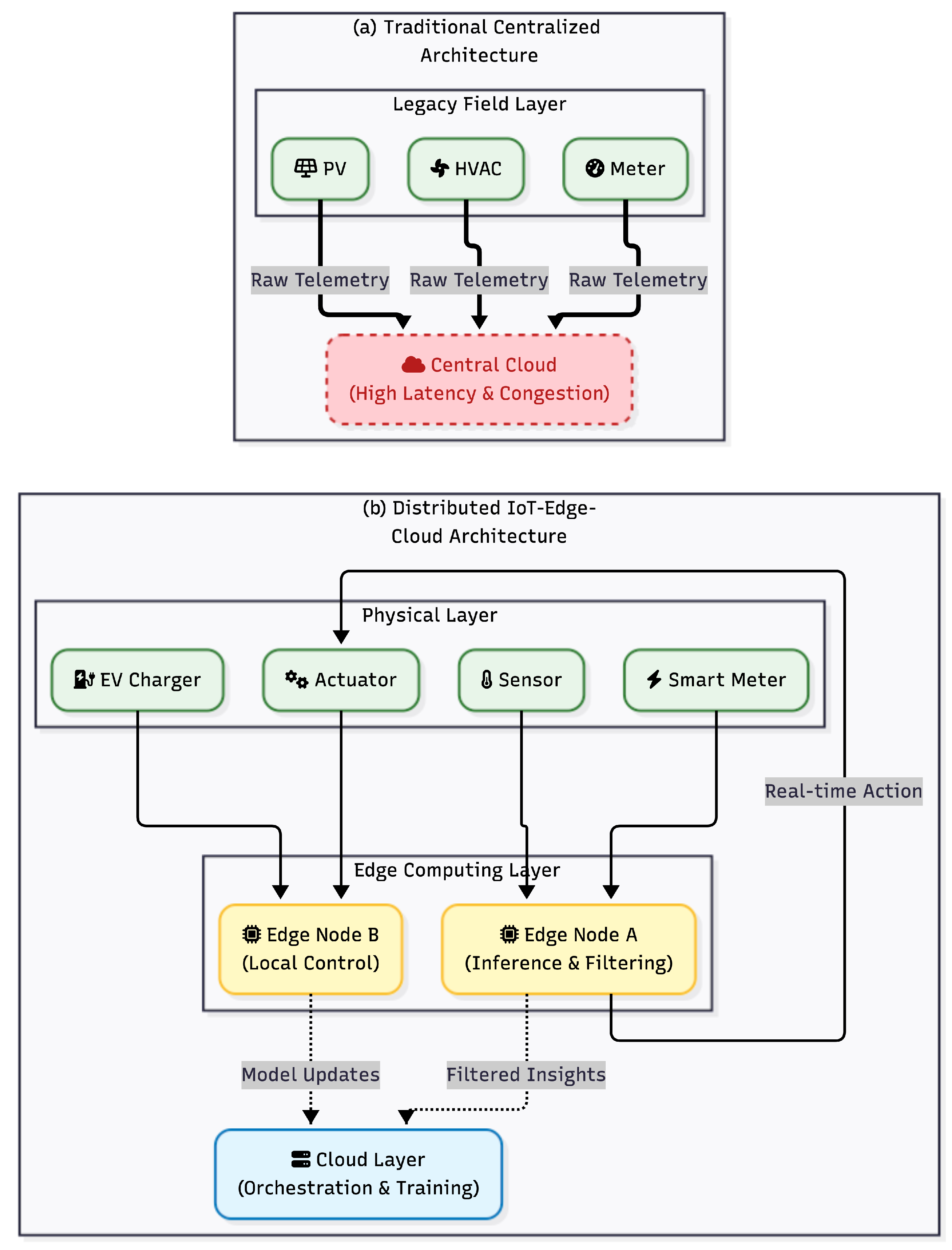
2.1. Evolution from Centralized to Distributed Architectures
2.1.1. Centralized EMS/BMS Systems
2.1.2. Distributed IoT, Edge, Cloud Paradigms
2.2. Multi-Agent Systems for Energy Management
Agent Coordination Mechanisms
2.3. Communication Protocols and Deployment
2.3.1. MQTT for Lightweight Messaging
2.3.2. BACnet and Building Automation Interoperability
2.3.3. Semantic Interoperability and Modeling
2.4. Edge AI Platforms and Hardware
Low-Power Embedded Systems
3. State of the Art in AI for Energy Prediction and Optimization
3.1. Energy Prediction Models
3.1.1. Statistical Time Series Approaches
3.1.2. Machine Learning Regression Models
3.2. Optimization and Control Methods
3.2.1. Mathematical Optimization Strategies
3.2.2. Heuristic and Metaheuristic Strategies
3.3. Multi-Agent Approaches in Energy Systems
Distributed Coordination Strategies
3.4. Metrics and Datasets
3.4.1. Accuracy and Forecast Error Metrics
3.4.2. Energy Savings and Economic Impact
3.5. Critical Synthesis and Practitioner’s Guide
3.5.1. Accuracy vs. Complexity Trade-Offs
3.5.2. Edge Feasibility and Latency
3.5.3. Decision Framework
4. Toward an Explainable and Distributed Framework
4.1. Design Objectives
4.1.1. Accuracy and Model Reliability
4.1.2. Latency Constraints in Edge Environments
4.1.3. Operational Workflow: The Teacher-Student Co-Evolution
- 1.
- Global Training: The Cloud Teacher aggregates gradient updates from federated agents to refine a generalized global strategy without accessing raw local data [60].
- 2.
- Distillation and Deployment: The Teacher’s policy is compressed via knowledge distillation into a compact Student model that mimics the Teacher’s decision boundaries but with significantly fewer parameters. This Student model is transmitted downstream via MQTT to Edge Agents.
- 3.
- Local Inference and Adaptation: The Edge Agent executes the Student model for real-time control. If site-specific performance drifts (e.g., due to unique occupancy patterns), the Edge agent performs “personalized fine-tuning” and uploads only the weight deltas back to the Cloud to update the Teacher [60].
4.2. Integration of MAS with Explainable AI
Agent Roles and Responsibilities
4.3. Evaluation Guidelines
4.3.1. Benchmarking on Edge Hardware
4.3.2. Key Performance Indicators for Energy AI
5. Discussion and Research Gaps
5.1. Trade-Offs in Model Complexity and Latency
5.2. Challenges in Time Series Explainability
5.3. Challenges in Explainable Reinforcement Learning
5.4. Federated Learning for Edge-Based Energy AI
6. Conclusions
Author Contributions
Funding
Data Availability Statement
Conflicts of Interest
Abbreviations
| AI | Artificial Intelligence |
| ANN | Artificial Neural Network |
| BACnet | Building Automation and Control Networks |
| BEMS | Building Energy Management System |
| DER | Distributed Energy Resources |
| DL | Deep Learning |
| DRL | Deep Reinforcement Learning |
| EMS | Energy Management System |
| FL | Federated Learning |
| IoT | Internet of Things |
| LSTM | Long Short-Term Memory |
| MAE | Mean Absolute Error |
| MAPE | Mean Absolute Percentage Error |
| MARL | Multi-Agent Reinforcement Learning |
| MAS | Multi-Agent System |
| MILP | Mixed-Integer Linear Programming |
| MPC | Model Predictive Control |
| MQTT | Message Queuing Telemetry Transport |
| RMSE | Root Mean Square Error |
| SVM | Support Vector Machine |
| SVR | Support Vector Regression |
| XAI | Explainable Artificial Intelligence |
References
- González-Briones, A.; De La Prieta, F.; Mohamad, M.S.; Omatu, S.; Corchado, J.M. Multi-Agent Systems Applications in Energy Optimization Problems: A State-of-the-Art Review. Energies 2018, 11, 1928. [Google Scholar] [CrossRef]
- Al Sayed, K.; Boodi, A.; Sadeghian Broujeny, R.; Beddiar, K. Reinforcement learning for HVAC control in intelligent buildings: A technical and conceptual review. J. Build. Eng. 2024, 95, 110085. [Google Scholar] [CrossRef]
- Ramesh, S.; Sukanth, B.N.; Sathyavarapu, S.J.; Sharma, V.; Nippun Kumaar, A.A.; Khanna, M. Comparative analysis of Q-learning, SARSA, and deep Q-network for microgrid energy management. Sci. Rep. 2025, 15, 694. [Google Scholar] [CrossRef]
- Alhasnawi, B.N.; Jasim, B.H.; Esteban, M.D.; Guerrero, J.M. A Novel Smart Energy Management as a Service over a Cloud Computing Platform for Nanogrid Appliances. Sustainability 2020, 12, 9686. [Google Scholar] [CrossRef]
- Noorchenarboo, M.; Grolinger, K. Explaining deep learning-based anomaly detection in energy consumption data by focusing on contextually relevant data. Energy Build. 2025, 328, 115177. [Google Scholar] [CrossRef]
- Alsaigh, R.; Mehmood, R.; Katib, I. AI explainability and governance in smart energy systems: A review. Front. Energy Res. 2023, 11, 1071291. [Google Scholar] [CrossRef]
- Salih, A.M.; Raisi-Estabragh, Z.; Galazzo, I.B.; Radeva, P.; Petersen, S.E.; Lekadir, K.; Menegaz, G. A Perspective on Explainable Artificial Intelligence Methods: SHAP and LIME. Adv. Intell. Syst. 2025, 7, 2400304. [Google Scholar] [CrossRef]
- Moraliyage, H.; Dahanayake, S.; De Silva, D.; Mills, N.; Rathnayaka, P.; Nguyen, S.; Alahakoon, D.; Jennings, A. A Robust Artificial Intelligence Approach with Explainability for Measurement and Verification of Energy Efficient Infrastructure for Net Zero Carbon Emissions. Sensors 2022, 22, 9503. [Google Scholar] [CrossRef]
- Larian, H.; Safi-Esfahani, F. InTec: Integrated things-edge computing: A framework for distributing machine learning pipelines in edge AI systems. Computing 2024, 107, 41. [Google Scholar] [CrossRef]
- Zhu, D.; Yang, B.; Liu, Y.; Wang, Z.; Ma, K.; Guan, X. Energy management based on multi-agent deep reinforcement learning for a multi-energy industrial park. Appl. Energy 2022, 311, 118636. [Google Scholar] [CrossRef]
- Wilk, P.; Wang, N.; Li, J. A multi-agent deep reinforcement learning based energy management for behind-the-meter resources. Electr. J. 2022, 35, 107129. [Google Scholar] [CrossRef]
- Sittón-Candanedo, I.; Alonso, R.S.; García, O.T.; Muñoz, L.; Rodríguez-González, S. Edge Computing, IoT and Social Computing in Smart Energy Scenarios. Sensors 2019, 19, 3353. [Google Scholar] [CrossRef] [PubMed]
- Wilk, P.; Wang, N.; Li, J. Multi-Agent Reinforcement Learning for Smart Community Energy Management. Energies 2024, 17, 5211. [Google Scholar] [CrossRef]
- Jamjuntr, P.; Techawatcharapaikul, C.; Suanpang, P. Adaptive Multi-Agent Reinforcement Learning for Optimizing Dynamic Electric Vehicle Charging Networks in Thailand. World Electr. Veh. J. 2024, 15, 453. [Google Scholar] [CrossRef]
- Ajagekar, A.; Decardi-Nelson, B.; You, F. Energy management for demand response in networked greenhouses with multi-agent deep reinforcement learning. Appl. Energy 2024, 355, 122349. [Google Scholar] [CrossRef]
- Ekanayaka Gunasinghalge, L.U.G.; Alazab, A.; Talukder, M.A. Artificial intelligence for energy optimization in smart buildings: A systematic review and meta-analysis. Energy Inform. 2025, 8, 135. [Google Scholar] [CrossRef]
- Moveh, S.; Merchán-Cruz, E.A.; Abuhussain, M.; Dodo, Y.A.; Alhumaid, S.; Alhamami, A.H. Deep Learning Framework Using Transformer Networks for Multi Building Energy Consumption Prediction in Smart Cities. Energies 2025, 18, 1468. [Google Scholar] [CrossRef]
- Charbonnier, F.; Morstyn, T.; McCulloch, M.D. Scalable multi-agent reinforcement learning for distributed control of residential energy flexibility. Appl. Energy 2022, 314, 118825. [Google Scholar] [CrossRef]
- Han, Y.; Meng, J.; Luo, Z. Multi-Agent Deep Reinforcement Learning for Blockchain-Based Energy Trading in Decentralized Electric Vehicle Charger-Sharing Networks. Electronics 2024, 13, 4235. [Google Scholar] [CrossRef]
- Liu, J.; Ma, Y.; Chen, Y.; Zhao, C.; Meng, X.; Wu, J. Multi-agent deep reinforcement learning-based cooperative energy management for regional integrated energy system incorporating active demand-side management. Energy 2025, 319, 135056. [Google Scholar] [CrossRef]
- Aguilar, J.; Garces-Jimenez, A.; R-Moreno, M.D.; García, R. A systematic literature review on the use of artificial intelligence in energy self-management in smart buildings. Renew. Sustain. Energy Rev. 2021, 151, 111530. [Google Scholar] [CrossRef]
- Jung, S.W.; An, Y.Y.; Suh, B.; Park, Y.; Kim, J.; Kim, K.I. Multi-Agent Deep Reinforcement Learning for Scheduling of Energy Storage System in Microgrids. Mathematics 2025, 13, 1999. [Google Scholar] [CrossRef]
- Jendoubi, I.; Bouffard, F. Multi-agent hierarchical reinforcement learning for energy management. Appl. Energy 2023, 332, 120500. [Google Scholar] [CrossRef]
- Condon, F.; Martínez, J.M.; Eltamaly, A.M.; Kim, Y.C.; Ahmed, M.A. Design and Implementation of a Cloud-IoT-Based Home Energy Management System. Sensors 2023, 23, 176. [Google Scholar] [CrossRef] [PubMed]
- Cicceri, G.; Tricomi, G.; D’Agati, L.; Longo, F.; Merlino, G.; Puliafito, A. A Deep Learning-Driven Self-Conscious Distributed Cyber-Physical System for Renewable Energy Communities. Sensors 2023, 23, 4549. [Google Scholar] [CrossRef] [PubMed]
- Kaewdornhan, N.; Chatthaworn, R. Predictive Energy Management for Microgrid Using Multi-Agent Deep Deterministic Policy Gradient With Random Sampling. IEEE Access 2024, 12, 95071–95090. [Google Scholar] [CrossRef]
- Yaïci, W.; Krishnamurthy, K.; Entchev, E.; Longo, M. Recent Advances in Internet of Things (IoT) Infrastructures for Building Energy Systems: A Review. Sensors 2021, 21, 2152. [Google Scholar] [CrossRef] [PubMed]
- González-Briones, A.; Prieto, J.; De La Prieta, F.; Herrera-Viedma, E.; Corchado, J.M. Energy Optimization Using a Case-Based Reasoning Strategy. Sensors 2018, 18, 865. [Google Scholar] [CrossRef]
- Gaitan, N.C.; Ungurean, I. BACnet Application Layer over Bluetooth—Implementation and Validation. Sensors 2021, 21, 538. [Google Scholar] [CrossRef]
- Bonino, D.; Corno, F.; De Russis, L. A Semantics-Rich Information Technology Architecture for Smart Buildings. Buildings 2014, 4, 880–910. [Google Scholar] [CrossRef]
- Hernández, J.L.; García, R.; Schonowski, J.; Atlan, D.; Chanson, G.; Ruohomäki, T. Interoperable Open Specifications Framework for the Implementation of Standardized Urban Platforms. Sensors 2020, 20, 2402. [Google Scholar] [CrossRef] [PubMed]
- Teixeira, B.; Pinto, T.; Silva, F.; Santos, G.; Praça, I.; Vale, Z. Multi-Agent Decision Support Tool to Enable Interoperability among Heterogeneous Energy Systems. Appl. Sci. 2018, 8, 328. [Google Scholar] [CrossRef]
- Soro, S. TinyML for Ubiquitous Edge AI. arXiv 2021, arXiv:2102.01255. [Google Scholar] [CrossRef]
- Wiese, P.; İslamoğlu, G.; Scherer, M.; Macan, L.; Jung, V.J.B.; Burrello, A.; Conti, F.; Benini, L. Toward Attention-Based TinyML: A Heterogeneous Accelerated Architecture and Automated Deployment Flow. IEEE Des. Test 2025, 42, 63–72. [Google Scholar] [CrossRef]
- Zheng, P.; Zhou, H.; Liu, J.; Nakanishi, Y. Interpretable building energy consumption forecasting using spectral clustering algorithm and temporal fusion transformers architecture. Appl. Energy 2023, 349, 121607. [Google Scholar] [CrossRef]
- Darvishvand, L.; Kamkari, B.; Huang, M.J.; Hewitt, N.J. A systematic review of explainable artificial intelligence in urban building energy modeling: Methods, applications, and future directions. Sustain. Cities Soc. 2025, 128, 106492. [Google Scholar] [CrossRef]
- Shariff, S.M. Autoregressive Integrated Moving Average (ARIMA) and Long Short-Term Memory (LSTM) Network Models for Forecasting Energy Consumptions. Eur. J. Electr. Eng. Comput. Sci. 2022, 6, 7–10. [Google Scholar] [CrossRef]
- Huang, J.; Kaewunruen, S. Forecasting Energy Consumption of a Public Building Using Transformer and Support Vector Regression. Energies 2023, 16, 966. [Google Scholar] [CrossRef]
- Mishra, A.; Lone, H.R.; Mishra, A. DECODE: Data-driven energy consumption prediction leveraging historical data and environmental factors in buildings. Energy Build. 2024, 307, 113950. [Google Scholar] [CrossRef]
- Zharova, A.; Boer, A.; Knoblauch, J.; Schewina, K.I.; Vihs, J. An explainable multi-agent recommendation system for energy-efficient decision support in smart homes. Environ. Data Sci. 2024, 3, e7. [Google Scholar] [CrossRef]
- Bui, V.; Le, N.T.; Nguyen, V.H.; Kim, J.; Jang, Y.M. Multi-Behavior with Bottleneck Features LSTM for Load Forecasting in Building Energy Management System. Electronics 2021, 10, 1026. [Google Scholar] [CrossRef]
- Mahjoub, S.; Chrifi-Alaoui, L.; Marhic, B.; Delahoche, L. Predicting Energy Consumption Using LSTM, Multi-Layer GRU and Drop-GRU Neural Networks. Sensors 2022, 22, 4062. [Google Scholar] [CrossRef] [PubMed]
- Xu, X.; Jia, Y.; Xu, Y.; Xu, Z.; Chai, S.; Lai, C.S. A Multi-Agent Reinforcement Learning-Based Data-Driven Method for Home Energy Management. IEEE Trans. Smart Grid 2020, 11, 3201–3211. [Google Scholar] [CrossRef]
- Zhang, L.; Chen, Z. Large language model-based interpretable machine learning control in building energy systems. Energy Build. 2024, 313, 114278. [Google Scholar] [CrossRef]
- Mouakher, A.; Inoubli, W.; Ounoughi, C.; Ko, A. Expect: EXplainable Prediction Model for Energy ConsumpTion. Mathematics 2022, 10, 248. [Google Scholar] [CrossRef]
- Cui, F.; An, D.; Xi, H. Integrated energy hub dispatch with a multi-mode CAES-BESS hybrid system: An option-based hierarchical reinforcement learning approach. Appl. Energy 2024, 374, 123950. [Google Scholar] [CrossRef]
- Mocanu, E.; Mocanu, D.C.; Nguyen, P.H.; Liotta, A.; Webber, M.E.; Gibescu, M.; Slootweg, J.G. On-Line Building Energy Optimization Using Deep Reinforcement Learning. IEEE Trans. Smart Grid 2019, 10, 3698–3708. [Google Scholar] [CrossRef]
- Liang, Z.; Chung, C.Y.; Zhang, W.; Wang, Q.; Lin, W.; Wang, C. Enabling High-Efficiency Economic Dispatch of Hybrid AC/DC Networked Microgrids: Steady-State Convex Bi-Directional Converter Models. IEEE Trans. Smart Grid 2025, 16, 45–61. [Google Scholar] [CrossRef]
- Gao, G.; Li, J.; Wen, Y. DeepComfort: Energy-Efficient Thermal Comfort Control in Buildings Via Reinforcement Learning. IEEE Internet Things J. 2020, 7, 8472–8484. [Google Scholar] [CrossRef]
- Yao, L.; Liu, P.Y.; Teo, J. Hierarchical multi-agent deep reinforcement learning with adjustable hierarchy for home energy management systems. Energy Build. 2025, 331, 115391. [Google Scholar] [CrossRef]
- Deng, J.; Wang, X.; Meng, F. A novel safe multi-agent deep reinforcement learning-based method for smart building energy management. Energy Build. 2025, 347, 116256. [Google Scholar] [CrossRef]
- Bayasgalan, A.; Park, Y.S.; Koh, S.B.; Son, S.Y. Comprehensive Review of Building Energy Management Models: Grid-Interactive Efficient Building Perspective. Energies 2024, 17, 4794. [Google Scholar] [CrossRef]
- Maarif, M.R.; Saleh, A.R.; Habibi, M.; Fitriyani, N.L.; Syafrudin, M. Energy Usage Forecasting Model Based on Long Short-Term Memory (LSTM) and eXplainable Artificial Intelligence (XAI). Information 2023, 14, 265. [Google Scholar] [CrossRef]
- Natarajan, Y.; Sri Preethaa, K.R.; Wadhwa, G.; Choi, Y.; Chen, Z.; Lee, D.E.; Mi, Y. Enhancing Building Energy Efficiency with IoT-Driven Hybrid Deep Learning Models for Accurate Energy Consumption Prediction. Sustainability 2024, 16, 1925. [Google Scholar] [CrossRef]
- Pinheiro, M.G.; Madeira, S.C.; Francisco, A.P. Short-term electricity load forecasting—A systematic approach from system level to secondary substations. Appl. Energy 2023, 332, 120493. [Google Scholar] [CrossRef]
- Oulefki, A.; Amira, A.; Kurugollu, F.; Soudan, B. Dataset of IoT-based energy and environmental parameters in a smart building infrastructure. Data Brief 2024, 56, 110769. [Google Scholar] [CrossRef]
- Tan, M.; Zhao, J.; Liu, X.; Su, Y.; Wang, L.; Wang, R.; Dai, Z. Federated Reinforcement Learning for smart and privacy-preserving energy management of residential microgrids clusters. Eng. Appl. Artif. Intell. 2025, 139, 109579. [Google Scholar] [CrossRef]
- Li, Y.; He, S.; Li, Y.; Shi, Y.; Zeng, Z. Federated Multiagent Deep Reinforcement Learning Approach via Physics-Informed Reward for Multimicrogrid Energy Management. IEEE Trans. Neural Netw. Learn. Syst. 2024, 35, 5902–5914. [Google Scholar] [CrossRef]
- Ji, W.; Cao, Z.; Li, X. Small Sample Building Energy Consumption Prediction Using Contrastive Transformer Networks. Sensors 2023, 23, 9270. [Google Scholar] [CrossRef]
- Chen, Z.; He, J.; Yu, L.; Zhao, Q. Personalized Federated Deep Reinforcement Learning for Smart Home Energy Management. IFAC-PapersOnLine 2025, 59, 193–198. [Google Scholar] [CrossRef]
- Rando Mazzarino, P.; Macii, A.; Bottaccioli, L.; Patti, E. A Multi-Agent Framework for Smart Grid Simulations: Strategies for power-to-heat flexibility management in residential context. Sustain. Energy Grids Netw. 2023, 34, 101072. [Google Scholar] [CrossRef]
- Afrasiabi, M.; Mohammadi, M.; Rastegar, M.; Kargarian, A. Multi-agent microgrid energy management based on deep learning forecaster. Energy 2019, 186, 115873. [Google Scholar] [CrossRef]
- Maguluri, L.P.; Umasankar, A.; Vijendra Babu, D.; Anselin Nisha, A.S.; Prabhu, M.R.; Tilwani, S.A. Coordinating electric vehicle charging with multiagent deep Q-networks for smart grid load balancing. Sustain. Comput. Inform. Syst. 2024, 43, 100993. [Google Scholar] [CrossRef]
- Das, H.P.; Lin, Y.W.; Agwan, U.; Spangher, L.; Devonport, A.; Yang, Y.; Drgoňa, J.; Chong, A.; Schiavon, S.; Spanos, C.J. Machine Learning for Smart and Energy-Efficient Buildings. Environ. Data Sci. 2024, 3, e1. [Google Scholar] [CrossRef]
- Wang, R.; Bai, L.; Rayhana, R.; Liu, Z. Personalized federated learning for buildings energy consumption forecasting. Energy Build. 2024, 323, 114762. [Google Scholar] [CrossRef]








| Model Type | Strengths | Limitations | Typical Data & Suitability |
|---|---|---|---|
| Support Vector Regression (SVR) [21,38] | Handles non-linear patterns; strong accuracy on medium datasets | High memory footprint; slow training on large datasets | Requires historical load/weather data; moderate for edge, strong for cloud. |
| Decision Trees/Random Forest [39,40] | Interpretable splits (trees); ensembles improve accuracy | Boosting reduces transparency; risk of overfitting | Mixed categorical + numerical features; shallow trees fit edge. |
| ANN/MLP/LSTM [41,42] | Learns complex non-linear relationships; flexible architecture | Opaque without XAI; requires large datasets | Time series with lagged features; cloud-preferred, edge via distillation. |
| k-NN Regression [40,41] | Simple implementation; adapts to recurring patterns | Very slow inference at scale; sensitive to feature scaling | High-resolution historical patterns; poor edge suitability (memory intensive). |
| Extreme Learning Machines (ELM) [43] | Extremely fast training; stable under dynamic conditions | Limited expressivity vs. deep networks | Standard regression inputs; excellent for ultra-low-power edge hardware. |
| Symbolic/Interpretable Models [5,44] | High interpretability; compact functional forms | Underperforms deep models in highly non-linear regimes | Structured features; highly suitable for regulated edge environments. |
| Method Category | Key Techniques | Data & Computational Characteristics | Interpretability | Typical Applications |
|---|---|---|---|---|
| Statistical Models [17,37] | ARIMA, SARIMA, STL, Exponential Smoothing | Historical time series with trends/seasonality; very low computational cost | High (explicit mathematical structure) | Short-term load forecasting, baselining, anomaly detection |
| Classical Machine Learning [38,39] | SVR, Random Forests, Gradient Boosting | Feature-engineered datasets; low–medium computation | Medium (partially interpretable) | Building forecasting, anomaly detection, medium-term planning |
| Deep Learning [17,41,42] | LSTM, GRU, CNN, Transformer architectures | Large multivariate sequences; high training cost, medium–high inference cost | Low (requires XAI tools [7]) | DER management, multi-horizon forecasting, high variability scenarios |
| Hybrid/Decomposition [23,35] | STL + ML, Wavelet + NN, EMD + RF | Requires decomposition + ML; medium–high computation | Medium–high (transparent deterministic part + ML residuals) | UBEM, systems with strong periodicity |
| Heuristic/Metaheuristic [28,46] | GA, PSO, ACO, Differential Evolution | Little or no training data; medium computation per run | Low–medium (rules interpretable; stochastic search opaque) | DER scheduling, peak shaving, load shifting, resource allocation |
| Reinforcement Learning/MARL [3,13,47] | Q-learning, PPO, DQN, MADDPG, MAPPO | Interaction/simulation data; high training cost, medium inference cost | Low (policies require XAI [6]) | Real-time control, EV coordination, storage dispatch, demand response |
| Method Type | Strengths | Limitations | Suitable Deployment |
|---|---|---|---|
| Mathematical Optimization (Convex, MILP) [48] | Rigorous optimality guarantees; high efficiency for convex problems; standard for economic dispatch | Requires explicit physical models; computationally expensive for non-convex formulations | Cloud or high-performance edge gateways (requires solvers) |
| Heuristic Strategies [21,28] | Extremely lightweight; fast execution; appropriate for constrained devices | Limited adaptability; may fail under unseen conditions | Edge devices; microcontrollers; rule-based BEMS |
| Metaheuristics (GA, PSO) [46] | Handle non-linear, multi-objective problems; good under uncertainty | Higher computational load; convergence not guaranteed | Edge servers; fog layer; cloud for large populations |
| Model Predictive Control (MPC) [3,44] | Strong performance with physical constraints; robust control behavior | High computational demand; real-time MPC difficult at the edge | Cloud or high-end edge servers |
| Reinforcement Learning (RL/DRL) [3,47,49] | Learns adaptive policies; excellent for dynamic environments | Requires large data; opaque without XAI; poor fit for MCUs | Edge servers for inference; cloud for training |
| Hybrid Methods (MPC+RL) [23,46] | Combine stability (MPC) with adaptability (RL); improved robustness | High implementation complexity | Distributed across cloud–edge tiers |
| Operational Scenario/Constraint | Recommended Methodology | Critical Justification & Trade-Off |
|---|---|---|
| Single Building Limited historical data; emphasis on interpretability | SVR or XGBoost | Outperforms Deep Learning on small datasets; lower training cost but requires manual feature engineering [38]. |
| Multi-Building/Urban Scale High-dimensional data; complex spatio-temporal dependencies | Transformers (e.g., TFT) | Captures long-range dependencies and cross-series correlations; high computational cost justified by accuracy gain [17,35]. |
| Ultra-Low Power Edge Battery-operated MCUs (<10 mW); strict memory limits | TinyML/Heuristics | Only feasible option for inference on microcontrollers; trades precision for autonomy [33,34]. |
| Real-Time Control Unknown system dynamics; continuous adaptation needed | Deep Reinforcement Learning (DRL) | Learns optimal policies without a physical model; requires extensive training stability measures [3]. |
| Privacy-Critical Residential data cannot leave the premise | Federated Learning (FL) | Collaborative training without sharing raw data; introduces communication overhead vs. centralized training [57,58]. |
| MAS Scenario | Primary Objectives & Key References |
|---|---|
| Building-Level MAS | Cost minimization; comfort preservation; DR participation [50,51,60]. |
| District/Community MAS | Coordinated load shifting; shared storage optimization; cross-building flexibility [13,57,61]. |
| Microgrid MAS | Stability; voltage/frequency support; optimal DER dispatch; P2P transactions [22,26,62]. |
| RIES (Regional Systems) | Multi-carrier coordination (gas/heat/power); resilience [20,46]. |
| Electric Mobility MAS | EV charging coordination; congestion mitigation; price-driven scheduling [14,19,63]. |
| Energy Market MAS | Bidding optimization; revenue maximization; risk-aware trading [10,58]. |
Disclaimer/Publisher’s Note: The statements, opinions and data contained in all publications are solely those of the individual author(s) and contributor(s) and not of MDPI and/or the editor(s). MDPI and/or the editor(s) disclaim responsibility for any injury to people or property resulting from any ideas, methods, instructions or products referred to in the content. |
© 2026 by the authors. Licensee MDPI, Basel, Switzerland. This article is an open access article distributed under the terms and conditions of the Creative Commons Attribution (CC BY) license.
Share and Cite
Álvarez-López, C.; González-Briones, A.; Li, T. Explainable AI and Multi-Agent Systems for Energy Management in IoT-Edge Environments: A State of the Art Review. Electronics 2026, 15, 385. https://doi.org/10.3390/electronics15020385
Álvarez-López C, González-Briones A, Li T. Explainable AI and Multi-Agent Systems for Energy Management in IoT-Edge Environments: A State of the Art Review. Electronics. 2026; 15(2):385. https://doi.org/10.3390/electronics15020385
Chicago/Turabian StyleÁlvarez-López, Carlos, Alfonso González-Briones, and Tiancheng Li. 2026. "Explainable AI and Multi-Agent Systems for Energy Management in IoT-Edge Environments: A State of the Art Review" Electronics 15, no. 2: 385. https://doi.org/10.3390/electronics15020385
APA StyleÁlvarez-López, C., González-Briones, A., & Li, T. (2026). Explainable AI and Multi-Agent Systems for Energy Management in IoT-Edge Environments: A State of the Art Review. Electronics, 15(2), 385. https://doi.org/10.3390/electronics15020385
