Next Article in Journal
From Claims to Stance: Zero-Shot Detection with Pragmatic-Aware Multi-Agent Reasoning
Previous Article in Journal
Investigating the Role of Personality in Appearance Preferences for Huggable Communication Interfaces: A User-Centered Study
Previous Article in Special Issue
Visible-Light Spectroscopy and Laser Scattering for Screening Brewed Coffee Types Using a Low-Cost Portable Platform
 
 
Font Type:
Arial Georgia Verdana
Font Size:
Aa Aa Aa
Line Spacing:
Column Width:
Background:
Article

Novel Hybrid Analytical-Metaheuristic Optimization for Efficient Photovoltaic Parameter Extraction

by
Abdelkader Mekri
1,
Abdellatif Seghiour
1,*,
Fouad Kaddour
1,
Yassine Boudouaoui
1,
Aissa Chouder
2 and
Santiago Silvestre
3
1
Electric Power and Energy Systems Research Laboratory, Ecole Supérieure en Génie Electrique et Energétique d’Oran, Oran 31000, Algeria
2
Electrical Engineering Laboratory (LGE), University of M’sila, M’Sila 28000, Algeria
3
Department of Electronic Engineering, Universitat Politècnica de Catalunya (UPC), Mòdul C5 Campus Nord UPC, 08034 Barcelona, Spain
*
Author to whom correspondence should be addressed.
Electronics 2025, 14(21), 4294; https://doi.org/10.3390/electronics14214294
Submission received: 20 September 2025 / Revised: 25 October 2025 / Accepted: 29 October 2025 / Published: 31 October 2025

Abstract

Accurate extraction of single-diode photovoltaic (PV) model parameters is essential for reliable performance prediction and diagnostics, yet five-parameter identification from I-V data is ill-posed and computationally expensive. To develop and validate a hybrid analytical–metaheuristic approach that derives the diode ideality factor, saturation current, and photocurrent analytically while optimizing only series and shunt resistances, thereby reducing computational cost without sacrificing accuracy. I-V datasets were collected from a 9.54 kW grid-connected PV installation in Algiers, Algeria (15 operating points; 747–815 W m−2; 25.4–28.4 °C). Nine metaheuristics—Stellar Oscillation Optimizer, Enzyme Action Optimization, Grey Wolf Optimizer, Whale Optimization Algorithm, Cuckoo Search, Owl Search Algorithm, Improved War Strategy Optimization, Rüppell’s Fox Optimizer, and Artificial Bee Colony—were benchmarked against full five-parameter optimization and a Newton–Raphson baseline, using root-mean-squared error (RMSE) as the objective and wall-time as the efficiency metric. The hybrid scheme reduced the decision space from five to two parameters and lowered computational cost by ≈60–70% relative to full-parameter optimization while closely reproducing measured I-V/P-V curves. Across datasets, algorithms achieved RMSE ≈ 2.49 × 10−2 − 2.78 × 10−2. Rüppell’s Fox Optimizer offered the best overall trade-off (lowest average RMSE and fastest runtime), with Whale Optimization Algorithm a strong alternative (typical runtimes ≈ 107–112 s). Partitioning identification between closed-form physics and light-weight optimization yields robust, accurate, and efficient PV parameter estimation suitable for time-sensitive or embedded applications. Dynamic validation using 1498 real-world measurements across clear-sky and cloudy conditions demonstrates excellent performance: current prediction R 2 = 0.9882 , power estimation R 2 = 0.9730 , and voltage tracking R 2 = 0.9613 . Comprehensive environmental analysis across a 39.2 °C temperature range and diverse irradiance conditions ( 0 1014   W / m 2 ) validates the method’s robustness for practical PV monitoring applications.

1. Introduction

The rising global demand for sustainable energy has led to the establishment of PV technology as a basis for modern power infrastructure. The rapid deployment of PV projects, particularly in solar resource-abundant regions such as Algeria, underscores the critical need to ensure long-term reliability and sustained performance. Achieving these objectives critically depends on two interrelated pillars: precise mathematical modeling of PV modules, which enables accurate performance forecasting, and robust fault detection and diagnosis (FDD) methodologies, which are essential for maintaining system integrity throughout the operational lifespan [1].
Owing to the optimal compromise between computational tractability and physical representativeness, the One-Diode Model (ODM) remains the predominant approach for PV module modeling. This model characterizes PV behavior using five key parameters: photogenerated current I p h , diode saturation current I 0   , series resistance R s , shunt resistance R s h   , and diode ideality factor n . However, the accurate extraction of these parameters presents a notoriously challenging problem, constrained by the sparse operational points typically available in manufacturer datasheets. This complexity originates from the intrinsically nonlinear and transcendental nature of the governing ODM equations for the current–voltage (I-V) characteristics, which preclude analytical closed-form solutions. Moreover, extracting the five parameters of the one-diode PV model using only the manufacturer’s datasheet information presents two persistent challenges. First, most manufacturers provide data for three key operating points on the I-V curve, typically open-circuit voltage, short-circuit current, and maximum power point, which allows the construction of only four boundary conditions. However, five parameters are required to uniquely determine the five parameters of the model. Second, the transcendental form of ODM introduces significant mathematical complexity, preventing explicit parameter solutions using simple analytical expressions [2].
Various strategies have been proposed to address these issues. One common approach involves simplifying the model by either neglecting a parameter, typically R s or R s h , or by assuming a fixed value for n [3,4]. While such assumptions ease computation, they undermine model adaptability and accuracy across different PV technologies because parameter values vary significantly among module types. Other researchers have explored numerical and semi-analytical techniques. Some methods employ the Lambert W function to transform nonlinear equations into a form that enables parameter estimation [5]. However, these solutions often rely on specialized software and may introduce approximation errors. Alternative approaches employ the Lambert W-function to transform the transcendental one-diode equation into semi-explicit forms, enabling direct calculation of current for given voltage and parameters [6]. Recent work by Abbassi et al. [7] demonstrated accurate parameter extraction using Lambert W-functions in combination with the Puma optimization algorithm, achieving competitive results across various PV technologies. However, these methods typically optimize all five parameters simultaneously and still require numerical evaluation of the special Lambert W-function itself (usually via iterative Newton-Raphson methods). Moreover, the computational complexity remains O ( N pop × T × d ) where d = 5 represents the full parameter dimensionality. Our hybrid approach achieves comparable accuracy with reduced computational burden by restricting metaheuristic search to a two-dimensional resistance subspace ( d = 2 ), while deriving the remaining parameters ( n , I 0 , I p h ) through closed-form analytical expressions that exploit physical boundary conditions.
Hybrid methods that require additional empirical data, such as the slope of the I-V curve at short- or open-circuit points, have also been suggested [8]. Although effective in certain cases, these techniques require information not typically included in the manufacturer’s datasheets, limiting their general applicability. For instance, the study in [9] provides empirical slope expressions based on a survey of numerous panels, which were then adopted in [10] to derive closed-form expressions for five parameters. However, this approach is dependent on the cell type, reducing the universality and accuracy of the model. When full I-V curves are available, curve-fitting and optimization algorithms [11,12] offer alternative means of extracting parameters. These methods provide high accuracy, but are unsuitable for scenarios that are limited to datasheet inputs. Only two methods in the literature provide a fifth boundary condition, without relying on external data. One method [13] was also used to [14] leverage the temperature coefficient of the open-circuit voltage, available in datasheets, to generate an additional point at a different temperature. Although it solves a full set of five nonlinear equations, it requires iterative methods and fails in many commercial modules, as noted in [15]. Even with the aid of the Lambert W function, specialized solvers are required to handle complexity. The second approach [16,17] estimates R s h by equating it to the reciprocal of the slope of the I-V curve at the short-circuit point. This study adopts this method to establish five governing equations based solely on datasheet values without neglecting or assuming fixed values for any parameter. Through analytical manipulation, the system was simplified to just two equations involving two unknowns R s and R s h . This reduction significantly lowers the computational burden and allows for straightforward implementation in basic routines, without the need for advanced solvers. The proposed approach offers a low-complexity solution that is compact, efficient, and well-suited for integration into hardware modeling languages, such as SPICE or Verilog-A, supporting circuit-level simulations in power electronics design.
Solving the PV module parameter-identification problem leverages several computational approaches. The accurate extraction of solar cell parameters from current–voltage characteristics is essential for device modeling and system design. Traditional methods that rely on key points (open-circuit voltage and short-circuit current) are prone to measurement uncertainties and may not represent the full I-V curve. To address this, nonlinear least-squares optimization techniques have been developed to fit the experimental data across the entire operating range. Notably, the authors of [18] introduced an efficient Newton-based algorithm modified with a Levenberg parameter to determine the five parameters of the ODM under illumination. Research indicates that multiple methods exist for solving the parameter identification problem, including an analytical method to estimate the parameters of the single-diode two-resistor PV model using only datasheet values I s c , V o c , I m p p , V m p p . Their approach integrates the Maximum Power Point (MPP) derivative condition P / V = 0 and an empirical short-circuit slope estimate R s h 0 to derive explicit expressions for I p h , I 0 , R s , R s h and n achieving an accuracy comparable to numerical methods with minimal computation. In [19], this study, a hybrid maximum likelihood estimator and Newton–Raphson method (NRM) approach was used to estimate the parameters of the PV ODM. The MLE framework optimizes the five unknown parameters by minimizing a noise-adapted cost function, whereas the NRM algorithm resolves nonlinear model equations for rapid convergence. Validated against polycrystalline MSX60 and monocrystalline CSK6-280M PV modules under varying irradiance and temperature, this method demonstrates superior accuracy in predicting (I-V/P-V) characteristics compared to conventional least-squares and analytical methods. A numerical-based method is proposed as [20] the primary methodology employed in this study, which involves a hybrid numerical approach combining Particle Swarm Optimization (PSO) with cluster analysis to extract the seven parameters of the double-diode model for PV modules. Owing to the stochastic nature of PSO, which frequently yields nonreproducible solutions across multiple runs, the authors executed extensive simulations (thousands of runs per module) to generate a broad solution space. The PSO algorithm minimizes an objective function (either the area between the experimental and calculated I-V curves or the point-wise distance) to fit the model to the experimental data. To address solution variability, cluster analysis was subsequently applied to group convergent solutions based on the Euclidean distance and silhouette statistics. This post-processing step identified representative parameter sets by selecting clusters with the highest density (solution count per cluster volume), ensuring physically plausible and consistent module characterization. The approach demonstrated superior reliability with the distance-based fitting criterion, which produced tighter clusters and better curve-fitting accuracy than the area criterion [21,22].
Metaheuristic algorithms have become essential tools for extracting the five unknown parameters of a PV cell’s ODM, particularly when traditional analytical or numerical methods fail to provide reliable or accurate results. These algorithms, rooted in natural, biological, or physical processes, surpass the ability to handle the nonlinear, multimodal, and high-dimensional nature of PV parameter estimation problems. Their ability to explore complex search spaces makes them ideal for modeling the I-V characteristics of solar cells. In this context, this study presents a comprehensive bibliographic review of nine metaheuristic algorithms that have been successfully tested using several benchmarks. First, the Stellar Oscillation Optimizer (SOO), inspired by the oscillatory motion of stars, uses sinusoidal and cosinusoidal patterns to effectively balance exploration and exploitation. It has shown high performance on standard benchmark functions and real-world problems, such as image segmentation and engineering design [23]. In contrast, the Enzyme Action Optimization (EAO) algorithm is a novel bio-inspired method that simulates enzymatic behavior in biological systems, where candidate solutions are treated as substrates and improved through adaptive transformations analogous to enzymatic catalysis. The EAO employs a dynamic mechanism that adaptively balances the exploration and exploitation phases, enabling the effective navigation of complex search landscapes. Preliminary studies have reported superior performance across standard benchmarks, such as IEEE CEC2017 and CEC2022, as well as various engineering design problems [24]. One of the commonly used algorithms is the Grey Wolf Optimizer (GWO), which was introduced by Mirjalili et al. [25]. It mimics the leadership and hunting behavior of grey wolves, balancing exploration and exploitation through hierarchical roles and position updating mechanisms. Similarly, the Whale Optimization Algorithm (WOA) emulates the bubble-net feeding strategy of humpback whales to iteratively converge on optimal solutions, with notable success in engineering applications [26]. Another swarm-based method, the Cuckoo Search (CS) algorithm proposed by Yang et al. [27], employs Lévy flights and parasitic reproduction behavior to enhance the global search efficiency in complex landscapes. Recent enhancements to CS have introduced hybrid mechanisms and the chaos theory to improve convergence [27]. Correspondingly, the Owl Search Algorithm (OSA) is inspired by the remarkable auditory hunting capabilities of owls, particularly their use of interaural time and level differences to locate prey in the dark. In OSA, a population of candidate solutions mimics the sensory-driven hunting behavior of owls, iteratively updating positions in response to auditory cues that represent optimal solution regions. The algorithm demonstrated strong performance on benchmark functions and real-world control system applications, including PI controller design [28]. These algorithms enrich the metaheuristic landscape by introducing biologically grounded mechanisms for adaptive search and positioning them as valuable tools in contemporary optimization research. The Improved War Strategy Optimization (IWSO) algorithm draws from ancient battlefield strategies, modeling leader-follower dynamics and incorporating adaptive techniques to enhance diversity and convergence, particularly in classification problems [29]. In addition, the Artificial Bee Colony (ABC) algorithm is a nature-inspired metaheuristic optimization algorithm based on the foraging behavior of honey bees. It was proposed by Derviş Karaboğa [30,31] and is widely used for solving complex optimization problems, especially for continuous and multidimensional problems. Recently, Rüppell’s Fox Optimizer (RFO) emerged as a novel bio-inspired metaheuristic designed to overcome these limitations. Inspired by the foraging ecology of Rüppell’s foxes, the RFO algorithmically simulates their multisensory hunting strategies by integrating visual, auditory, and olfactory cues into a coordinated optimization framework [32].
This study introduces a robust hybrid methodology for PV cell parameter extraction that strategically combines analytical derivations and metaheuristic optimization. The method partitions parameter determination: R s and R s h are optimized via metaheuristic algorithms to minimize the RMSE between the modeled and measured I-V curves, while n , I 0 , and I p h are derived analytically from fundamental equations at critical operational points (short-circuit, open-circuit, and maximum power). This dual approach reduces computational complexity by limiting optimization to two parameters, ensures physical consistency with experimental data through analytical constraints, and accelerates convergence while maintaining high accuracy, as validated by a comparative analysis of nine metaheuristic algorithms.
The main contributions of the present paper are as follows:
A novel combination of analytical derivations and metaheuristic optimization for a single-diode PV model is proposed. The method analytically determines n and reverse I 0 , and I p h , while optimizing only R s and R s h .
Reduces the optimization problem from five parameters to two, which lowers the computational cost by approximately 60–70% without sacrificing accuracy.
Nine recent and well-established metaheuristic algorithms (SOO, EAO, GWO, WOA, CS, OSA, IWSO, RFO, and ABC) for R s and R s h estimations provide a benchmark for PV parameter extraction tasks.
This demonstrates that RFO and WOA achieve the best trade-off between accuracy and computation time, making them well-suited for real-time PV applications.
The proposed method was validated with experimental I-V data from a PV system in Algeria, confirming its robustness and accuracy under varying irradiance and temperature.
This work is organized as follows: Section 2 comprehensively details the PV system under study, including its experimental configuration in Algiers, Algeria (9.54 kW setup with meteorological/electrical monitoring). It then presents the mathematical foundation of the ODM and formalizes the parameter-extraction methodologies. This includes the following: (1) the NRM numerical approach for solving the full five-parameter system; (2) the implementation framework for nine metaheuristic algorithms (SOO, EAO, GWO, WOA, CS, OSA, IWSO, RFO, ABC) applied to traditional full-parameter optimization; and (3) the mathematical derivation and workflow of the proposed hybrid analytical-metaheuristic method, which strategically combines analytical solutions for I p v , I 0 , and n with metaheuristic optimization of R s and   R s h . Section 4 validates the approaches using 15 experimental datasets captured under varying Algerian irradiance (747–815 W/m2) and temperature (25.4–28.4 °C) conditions. It benchmarks the NRM technique against the hybrid method, evaluates metaheuristic performance in terms of RMSE minimization and computational efficiency, and analyzes the I-V/P-V curve reconstruction accuracy. Finally, the conclusion synthesizes key findings, quantifies the computational advantages of the hybrid method (60–70% runtime reduction), identifies top-performing algorithms (RFO and WOA), and suggests future research directions, including machine learning integration and multi-diode model extensions.

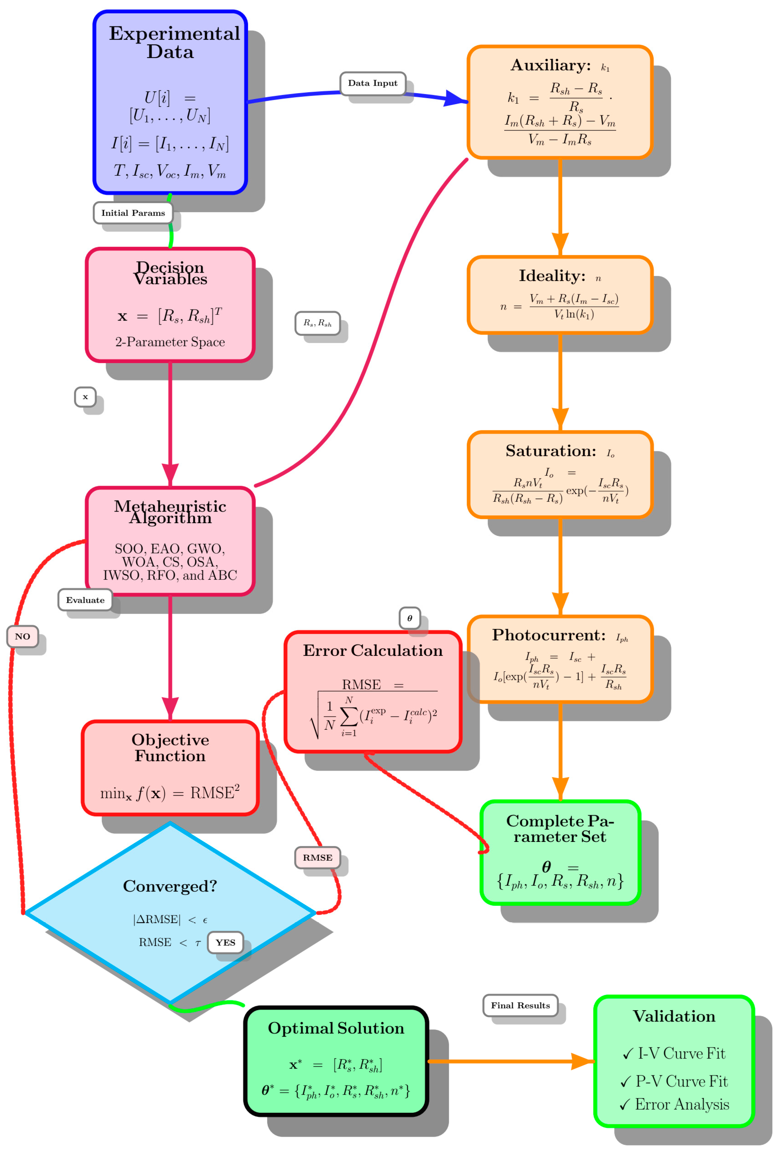
Methodology

This study employs a novel hybrid analytical-metaheuristic optimization framework for extracting the five parameters of the ODM (see Figure 1), strategically partitioning the identification problem to achieve superior computational efficiency without sacrificing accuracy. The methodology is applied to experimental voltage-current datasets collected from a 9.54 kW grid-connected PV installation in Algiers, Algeria, encompassing 15 operating points under varying environmental conditions (irradiance: 747–815 W/m2; temperature: 25.4–28.4 °C). Each dataset includes key operating points: short-circuit current ( I s c ), open-circuit voltage ( V o c ), and MPP coordinates ( V m , I m ), which serve as the foundation for both analytical derivations and optimization constraints.
The core innovation lies in reducing the traditional five-dimensional optimization problem to a two-parameter search space by analytically deriving the n , I 0 , and I p h from fundamental circuit equations, while optimizing only the R s and R s h through metaheuristic algorithms. This dimensional reduction is facilitated by introducing an auxiliary parameter k 1 that encodes the nonlinear voltage-current relationship at the MPP. This auxiliary parameter establishes a mathematical bridge between the two optimization variables and the three analytically derived parameters, ensuring physical consistency while enabling efficient search space exploration. Once candidate values for R s and R s h are proposed by the metaheuristic solver, the remaining parameters are computed using closed-form expressions derived from the ODM evaluated at critical operating points.
The optimization objective is to minimize the root-mean-squared error (RMSE) between experimental and model-predicted currents across all measurement points, subjected to physically realistic constraints ensuring positive R s h R s and the ideality factor within the range of 1 to 2.5. Nine metaheuristic algorithms were systematically benchmarked to identify optimal R s and R s h values: SOO, EAO, GWO, WOA, CS, OSA, IWSO, RFO, and ABC, replicating honeybee foraging behavior with probabilistic selection mechanisms.

2. PV System Description

This study employs monitored data from a 9.54 kW PV system situated in Algiers, Algeria. A single-phase inverter interfaces the array with Algeria’s low-voltage national grid, enabling the direct injection of the output power. Meteorological variables, including global horizontal irradiance, plane-of-array irradiance (measured via thermoelectric pyranometers), and module temperature (monitored using thermocouples; Figure 2), were recorded alongside the electrical parameters (voltage, current, and power) using a dedicated data acquisition system. The array comprises 30 Isofoton 106 W modules configured in two series-connected strings of 15 modules each, as shown in Figure 3.

2.1. PV Cell Modeling

In general, ODM provides an accurate representation of the actual behavior of a PV module. It is expressed in an analytical form that establishes the relationship between the PV output current and voltage, as shown in Figure 4:
From the above circuit, the produced current is equal to:
I p v = I p h I D I s h
where the I D and I s h are given by:
I D = I o exp V p v + I p v R s n V t 1 I s h = V p v + I p v R s R s h
The PV cell of ODM is conducted by the following equation:
I p v = I p h I o exp V p v + I p v R s n V t 1 V p v + I p v R s R s h
where the following applies:
  • I is the PV current (A),
  • V p v is the PV voltage (V),
  • I p h is the PH (A),
  • I o is the diode saturation current (A),
  • R s is the series resistance ( Ω ),
  • R s h is the shunt resistance ( Ω ),
  • n is the diode ideality factor,
  • V t is the thermal voltage.
    V t = k T p v q
    where k : Boltzmann’s constant, T p v : temperature in K, and q : electron charge.

2.2. PV Cell Parameters Extraction

The most widely used approaches for determining the five unknown parameters of a PV cell are analytical and optimization-based approaches. In the following sections, we present the detailed mathematical formulation of the methods used in this study.

2.2.1. Newton–Raphson-Based Method

Solving the I-V characteristic equations for PV systems, which is necessary to estimate the model’s five parameters across various operating points, was achieved using the NRM. The ODM provides a good balance between accuracy and computational complexity for most practical applications. This study details the mathematical foundation for extracting the five parameters of this model using an efficient NRM.
This section details the mathematical foundations of parameter extraction from an SDM PV by NRM implemented and derived from the model equation described in Equation (3) [2,16].
Five boundary conditions are derived from the experimental data: short-circuit point ( V = 0 , I = I s c ), open-circuit point ( V = V o c , I = 0 ), MPP ( V = V m , I = I m ), slope at maximum power: d P / d V V m = 0 ), and slope at short-circuit ( d I / d V I s c 1 / R s h ).
Through algebraic manipulation, these reduce to two equations as follows [2]:
F 1   = e ( k 2 ln k 1 ) k 1 k 3 ln k 1 = 0
F 2 = e ( k 2 ln k 1 ) 1 k 4 ln k 1 = 0
with auxiliary variables:
k 1 = R s h R s R s I m ( R s h + R s ) V m V m I m R s
k 2 = V o c I s c R s V m + R s ( I m I s c )
k 3 = R s h R s R s I m ( R s h + R s ) + ( V m V o c ) V m + R s ( I m I s c )
k 4 = R s h R s R s I s c ( R s h + R s ) V o c V m + R s ( I m I s c )
The parameters k 1 and k 2 , defined in Equations (7) and (8), respectively, are critical for the model’s accuracy and must be analyzed for potential singularities and sign inconsistencies.
For k 1 , defined in Equation (7), the denominator V m I m R s and numerator I m ( R s h + R s ) V m must remain positive to ensure k 1 > 0 . Under the optimization bounds R s [ 0 , 1 ]   Ω and R s h [ 1 , 1000 ]   Ω , these conditions are guaranteed: (i) the denominator is positive since R s 1   Ω < V m / I m 2.7   Ω , (ii) the numerator is positive because R s h + R s V m / I m , and (iii) the condition R s h > R s is enforced with typical ratios R s h / R s 50 1000 .
For k 2 , a potential singularity arises if the denominator V m + R s ( I m I s c ) equals zero, which occurs at R s critical = V m / ( I s c I m ) . Using experimental parameters ( V m = 17.4   V , I s c = 6.54   A , I m = 6.4   A ), this critical value is approximately 124   Ω . However, the constraint R s 1   Ω ensures the denominator remains strictly positive, as V m R s | I s c I m | > 17.26   V > 0 . This safety margin generalizes to any PV module at maximum power point ( I s c > I m ), where realistic R s values (0.1–1 Ω ) are significantly less than the module-specific ratio V m / ( I s c I m ) (typically 50–500 Ω ).
Thus, both k 1 and k 2 are numerically stable under the imposed physical constraints, ensuring robust parameter extraction across all realistic operating conditions.
Initial parameter estimates are derived from first-order approximations of the I-V curve:
R s ( 0 ) = V o c V m 10 I m R s h ( 0 ) = 10 V m I s c I m
The scaling factor (10) is an empirical heuristic adopted from established PV literature [15,16] to place initial guesses within physically plausible ranges:
R s ( 0 ) 0.05 0.2   Ω typical series resistance for crystalline Si modules).
R s h ( 0 ) 100 1500   Ω (typical shunt resistance range).
These ensure R s > 0 and R s h R s , aligning with physical PV behavior.
To update the NRM Iteration, the next approximate Jacobian is utilized:
For iteration k , we compute F 1 ( k ) and F 2 ( k ) using Equations (5) and (6) [2].
Approximate the Jacobian J numerically:
J F 1 ( R s + δ , R s h ) F 1 δ F 1 ( R s , R s h + δ ) F 1 δ F 2 ( R s + δ , R s h ) F 2 δ F 2 ( R s , R s h + δ ) F 2 δ .
Solve for parameter updates:
Δ R s Δ R s h = J 1 F 1 F 2 .
Update parameters:
R s ( k + 1 ) = R s ( k ) + Δ R s R s h ( k + 1 ) = R s h ( k ) + Δ R s h
The NRM defines the convergence criterion when Δ R s < ε and Δ R s h < ε , or after k max iterations.
After having the two series and shunt resistances, the NRM extracts the remaining parameters using the converged values:
n = V m + R s ( I m I s c ) V t ln k 1
I o = R s n V t R s h ( R s h R s ) exp I s c R s n V t
I p h = I s c + I o exp I s c R s n V t 1 + I s c R s R s h
The technique implements a deterministic analytical approach that solves a two-equation system for R s and R s h of Equations (1) to (13) using finite-difference Jacobian approximation. Then, we derive the remaining three parameters ( I p h , I o , n ) analytically after convergence using Equations (14) to (16).
After having the final solution of these parameters, the I f i t t e d vs. I e x p is computed in order to calculate the RMSE using the implicit equation for I [ i ] where N is the length of the experimental I-V curve:
I f i t t e d [ i ] = i = 1 N I p h I o exp U e x p [ i ] + I e x p [ i ] R s n V t 1 U e x p [ i ] + I e x p [ i ] R s R s h
Compute power: P i = U i I i .

2.2.2. Metaheuristic Algorithms-Based Method

In PV modeling, metaheuristics, such as GWO, WOA, CS, IWSO, ABC, and the newer SOO, OSA, EAO, and RFO, are key tools for accurately identifying nonlinear model parameters. These population-based methods iteratively refine candidate solutions using fitness evaluations and effectively balance exploration and exploitation to deliver high-quality results.
The ODM of a PV cell is described in Equation (3), where the five parameters to be extracted are: I p h , I 0 , R s , R s h and n . The common objective function for all the algorithms was RMSE = 1 N i = 1 N I exp , i I fitted , i R s , R s h , I 0 , I p h , n 2 .
Table 1 presents the metaheuristic algorithms utilized in this study, along with their implementations in the literature, for extracting the five unknown parameters of a PV cell. In this table, each algorithm is associated with its respective model, the number of search agents used, and the objective function (RMSE), as cited in relevant references or proposed in this work (more details are presented in Appendix A).
The parameter extraction methodology for PV modules combines experimental characterization with computational optimization, as illustrated in Figure 5. The process begins by obtaining experimental I-V curve measurements from an Isofoton 106 W–12V PV module using a specialized PVPM40 IV curve tracer (PV-Engineering GmbH, Iserlohn, Germany) while simultaneously recording the module temperature. These experimental measurements are then incorporated into an optimization framework, where nine metaheuristic algorithms (including the new SOO, EAO, RFO, and OSA) iteratively adjust five key parameters of the ODM.
The optimization process minimizes the RMSE cost function, which quantifies the difference between the experimental current values and the currents predicted by the model. This closed-loop optimization continually refines the ODM parameters until the RMSE is minimized, resulting in an optimal set of parameters that most accurately reflects the physical behavior of the PV module under the given test conditions.
To validate our approach, the following subsections provide a detailed overview of the nine algorithms tested, which utilize reduced dimensionality by narrowing the search space from five to two parameters.

2.2.3. The Stellar Oscillator Optimization (SOO)

SOO is a metaheuristic inspired by stellar oscillatory dynamics. It begins by initializing a population of oscillators, called X i n i t , within the search space bounds. Oscillatory behavior is governed by a period P ( t ) = P 0   + Δ P t and its corresponding angular frequency, ω ( t ) = 2 π / P ( t ) , which controls the scale of movement. The scaling factor S ( t ) = 2 ( 2 t / T ) gradually reduces exploration over iterations. Candidate solutions were generated using sine-based and cosine-based exploitation.
R s R s h osc 1 ( j ) = R s R s h best ( j ) r 1 r 3 ( ω ( t ) S ( t ) r 1 S ( t ) ) R s R s h i ( j ) r 1 sin ( r 2 ) r 3 R s R s h best ( j ) R s R s h osc 2 ( j ) = R s R s h best ( j ) r 2 r 3 ( ω ( t ) S ( t ) r 1 S ( t ) ) R s R s h i ( j ) r 1 cos ( r 2 ) r 3 R s R s h best ( j )
A probabilistic update R s R s h new ( j ) = R s R s h osc ( j ) , if   r j 0.5 R s R s h old ( j ) , otherwise .
Ensures diversity, while elitism guarantees that the best solution, x b e s t , is retained whenever its fitness improves.

2.2.4. Enzyme-Based Optimization (EAO)

The EAO algorithm begins by initializing N substrates within the search bounds: R s ; R s h i ( 0 )   = L B + ( U B L B ) r i   , where r i [ 0 , 1 ] dim is a uniformly distributed random vector. The fitness of each substrate’s fitness F i ( 0 ) = f ( R s ; R s h i ( 0 ) ) is evaluated, and the best R s ; R s h best ( 0 ) is selected. The search proceeds over T iterations using an adaptive factor, A F t = t / MaxIter , which gradually increases to balance exploration and exploitation. At each iteration, each substrate generates two candidates: a sine-based perturbation towards the best and a difference-based update
R s R s h i , 1 ( t ) = R s R s h best ( t 1 ) R s R s h i ( t 1 ) + ρ i sin A F t R s R s h i ( t 1 ) R s R s h i , 2 ( t ) = R s R s h i ( t 1 ) + s c 1 d + A F t s c 2 R s R s h best ( t 1 ) R s R s h i ( t 1 )
where d = R s ; R s h p ( t 1 ) R s ; R s h q ( t 1 ) . A better candidate replaces the current solution if it improves fitness, and the global best is updated accordingly. Bound constraints are enforced by R s ; R s h i ( d ) = max ( min ( R s ; R s h i ( d ) , U B d ) , L B d ) . This approach combines adaptive intensification towards the best solution with diversity injection from difference-based moves to ensure an efficient global search.

2.2.5. The Grey Wolf Optimizer (GWO)

The GWO algorithm simulates the Wolf pack hierarchy and hunting behavior for optimization. It initializes wolf positions within bounds [ l b , u b ] d and maintains three leaders representing the top solutions: alpha ( α ), beta ( β ), and delta ( δ ) [25]. Each iteration updates the positions by using:
R s R s h ( t + 1 ) = R s R s h 1 + R s R s h 2 + R s R s h 3 3
where R s R s h 1 = α A 1 | C 1 α R s R s h | , R s R s h 2 = β A 2 | C 2 β R s R s h | , R s R s h 3 = δ A 3 | C 3 δ R s R s h | .
The coefficients A i = 2 a r 1 a , C i = 2 r 2 ( r 1 , r 2 ~ U ( 0 , 1 ) ), and a = 2 ( 1 t / T max ) decrease linearly from 2 to 0. Stochastic A i enables exploration ( | A | > 1 ) or exploitation ( | A | < 1 ), while boundary constraint clips solutions. Leader α , β , δ is updated through fitness comparisons, and convergence is tracked via α ’s objective value, modeling collective intelligence where wolves dynamically encircle leaders to locate optima [25].

2.2.6. Whale Optimization Algorithm (WOA)

The WOA models the bubble-net hunting strategy of humpback whales for optimization. It initializes whale positions within bounds of [ l b , u b ] d and tracks a leader solution R s * ; R s h * [26]. Each iteration used a dual probabilistic mechanism.
Encircling Prey (probability 0.5) with exploration: | A | 1 : R s R s h ( t + 1 ) = R s R s h rand A C R s R s h rand R s R s h or exploitation ( | A | < 1 : R s R s h ( t + 1 ) = R s R s h * A C R s * R s h * R s R s h
Spiral Update (probability 0.5):
R s R s h ( t + 1 ) = R s * R s h * R s R s h e b l cos ( 2 π l ) + R s * R s h *
A = 2 a r 1 a , C = 2 r 2 ( r 1 , r 2 ~ ( 0 , 1 ) ), a decreases linearly from 2 to 0, l [ a 2 , 1 ] with a 2 = 1 t / T , and b = 1 controls the spiral shape.
The leader updates via fitness comparisons, boundaries are enforced, and convergence tracks R s * ; R s h * ’s fitness, balancing exploration and exploitation through whale-inspired dynamics [26].

2.2.7. Cuckoo Search (CS)

The CS algorithm is a bio-inspired metaheuristic that simulates cuckoo brood parasitism and Lévy flight motion for optimization. It initializes n nests (solutions) R s ; R s h i within the bounds [ L b , U b ] d and evolves them through three core mechanisms [27].
Lévy flight exploration generating new solutions via:
R s R s h ( t + 1 ) = R s R s h ( t ) + α 0 ϕ u | ν | 1 / β R s R s h ( t ) R s * R s h *
where β = 3 / 2 , u , ν ~ N ( 0 , σ 2 ) , ϕ is the Lévy scale parameter, α 0 = 0.01 , and denotes element-wise multiplication; Discovery/replacement where a fraction p a = 0.25 of inferior nests are abandoned and regenerated via:
R s R s h new = R s R s h ( t ) + γ K ( R s R s h p 1 ( t ) R s R s h p 2 ( t )
with K as a binary matrix (discovery status) and γ ~ U ( 0 , 1 ) ;
Greedy selection updates solutions only if the fitness improves ( f new f old ). The algorithm balances global exploration (long-range Lévy jumps) and local exploitation (biased random walks), maintaining feasibility through boundary constraints while progressively refining the best solution, R s * ; R s h * , over iterations.

2.2.8. Owl Search Algorithm (OSA)

OSA is a population-based metaheuristic inspired by the hunting behavior of owls. It initializes n solutions R s ; R s h i randomly within bounds [ l b , u b ] d and evolves them over T iterations through [28].
Fitness is evaluated using an objective function (e.g., sphere function f R s ; R s h = R s ; R s h j 2 ). Elite identification is conducted by selecting R s ; R s h * = arg min f R s ; R s h . Position update occurs with exploration probability p explore = 0.1 :
R s R s h i ( t + 1 ) = R s R s h i ( t ) + α ( 2 r 1 )
where r ~ U ( 0 , 1 ) d , α = 0.1 or exploitation (probability 0.9): R s R s h i ( t + 1 ) = R s R s h i ( t ) + α R s R s h * R s R s h i ( t ) .
Boundary enforcement through R s ; R s h i = max ( min ( R s ; R s h i , u b ) , l b . The algorithm balances random exploration and elite-directed exploitation using the constant parameters α and p explore , progressively refining solutions toward optima [28].

2.2.9. Ruppell’s Fox Optimizer (RFO)

RFO is a metaheuristic optimization algorithm inspired by the hunting behavior of a red fox. The algorithm initializes a population of N search agents (foxes) with positions R s ; R s h i [ l b , u b ] d randomly distributed in the solution space. For each iteration, t { 1 , 2 , , T } , the following update rules are applied.
Leader-directed movement (Exploitation):
R s R s h i new = R s R s h i + α 0 e k t decaying   weight R s R s h leader R s R s h i + β R
where R s ; R s h leader is the current best solution, R [ 1 , 1 ] d is a random vector, and α 0 exponentially decreases with iterations.
Hiding behavior (Exploration):
R s R s h i new = R s R s h i + γ D   if   Δ f < ε
where D is a random unit vector, γ controls the jump magnitude, and Δ f is the fitness improvement.
Competitive selection:
R s R s h i = R s R s h i new if   f R s R s h i new < f R s R s h i R s R s h i                otherwise
The leader updates only if f R s ; R s h i new < f R s ; R s h leader .
The algorithm balances exploration ( β , γ ) and exploitation ( α ) using adaptive time-dependent parameters. After T iterations (computational complexity O ( N d T ) ), it returns the optimal solution R s ; R s h leader and its fitness-convergence trajectory.

2.2.10. Artificial Bee Colony (ABC) Algorithm

The ABC algorithm is a swarm intelligence metaheuristic modeling honeybee foraging. It initializes N p food sources R s ; R s h i randomly within [ l b , u b ] d and evaluates fitness:
f i t i = 1 1 + f i
for minimization, and iterates through three phases [30]:
(1)
Employed bees generate new solutions v i via:
v i , j = R s R s h i , j + ϕ i , j R s R s h i , j R s R s h k , j
( k i , ϕ ~ U ( 1 , 1 ) , j random), accepting v i if f i t ( v i ) > f i t R s ; R s h i , else incrementing a trial counter;
(2)
Onlooker bees select solutions probabilistically:
p i = 0.9 f i t i max ( f i t ) + 0.1
and perform local exploration like employed bees;
(3)
Scout bees replace solutions exceeding the limit failed trials with R s ; R s h new ~ U ( l b , u b ) .
The global best solution, R s ; R s h * , updates iteratively through greedy selection, balancing neighborhood exploitation (employed/onlookers), and global exploration (scouts) via colony coordination.

2.2.11. Improved War Strategy Optimization (IWSO)

The IWSO algorithm models military tactics enhanced by Random Opposition-Based Learning (ROBL) for global optimization. It initializes soldier positions within bounds of [ l b , u b ] d and evolves them under guidance from the King R s ; R s h King and Co-commander R s R s h Co [29]. Position updates use probabilistic strategies with probability R = 0.1 .
R s R s h i ( t + 1 ) = R s R s h i ( t ) + 2 R R s R s h King R s R s h r + W 1 ( i ) rand R s R s h Co R s R s h i ( t )
Otherwise:
R s R s h i ( t + 1 ) = R s R s h i ( t ) + 2 R R s R s h Co R s R s h King + rand W 1 ( i ) R s R s h King R s R s h i ( t )
The adaptive weight W 1 ( i ) decreases via W 1 ( i ) W 1 ( i ) ( 1 W g ( i ) / T ) 2 upon fitness improvements.
Each update undergoes ROBL:
R s R s h ROBL = R s R s h i ( t + 1 ) + rand ( u b + l b ) R s R s h i ( t + 1 ) R s R s h i ( t + 1 )
Accepted if the fitness improves. The King updates iteratively, the worst soldier is periodically randomized, and boundary constraints enforce feasibility while tracking convergence through the King’s fitness.

3. Proposed Hybrid Analytical-Optimization-Based Method

The development and improvement of green energy sources rely heavily on the strength, efficiency, and precision of algorithms. The accurate extraction of parameters from PV cells and panels serves as a valuable tool that can drive progress in the renewable energy industry, guiding us toward a more sustainable global future.
This section presents a new robust hybrid methodology for extracting PV cell parameters using the ODM, as shown in Figure 6. By strategically splitting parameter determination between analytical derivations and metaheuristic optimization, the method efficiently computes the R s and R s h through optimization while analytically deriving the n , I 0 , and I p h from the key operational points of short circuit, open circuit, and maximum power point. This hybrid approach reduces the computational complexity, ensures physical consistency with experimental data, and accelerates convergence. Validation against the measured I-V data demonstrated high accuracy with RMSE minimization. A comparative analysis of the nine metaheuristic algorithms confirmed the effectiveness of the hybrid framework.
The key aspects of the hybrid-based analytical-optimization method are:
(1)
Analytical Part: The fundamental equations of the PV cell were used at specific operating points to derive formulas for n , I 0 , and I p h in terms of R s , R s h and measured values. This ensured that the extracted parameters were consistent with the known datasheet/experimental points without directly optimizing all five parameters.
(2)
Optimization Part: Use metaheuristic algorithms to determine the optimal values of R s and R s h that minimize the error between the model’s I-V curve and the measured I-V data. By restricting the optimization to two parameters, the problem becomes simpler and faster while still achieving accurate fits.
This derivation highlights the critical role of the parameter k 1 in reducing the optimization complexity for the one-diode PV model. By defining k 1 appropriately, we analytically express the n , I o , and I p h in terms of R s and R s h . This reduces the optimization problem from five dimensions ( R s , R s h , n , I o , I p h ) to just two ( R s , R s h ).
The ODM equation evaluated at MPP ( V m , I m ) is:
I m = I p h I o exp V m + I m R s n V t 1 V m + I m R s R s h
At maximum power, the derivative of power with respect to voltage is zero: P V | ( V m , I m ) = I m + V m I V | ( V m , I m ) = 0 I V | ( V m , I m ) = I m V m .
Differentiate Equation (3) implicitly with respect to V :
I V = I o exp V + I R s n V t 1 n V t 1 + R s I V 1 R s h 1 + R s I V
Substitute Equation (34) into (35) at MPP and solve:
I m V m = I o λ m n V t + 1 R s h 1 + R s I o λ m n V t + 1 R s h ,   λ m = exp V m + I m R s n V t .
Rearrange to isolate the exponential term:
I o λ m n V t = I m ( R s h + R s ) V m R s h ( V m I m R s )
The definition of k 1 from the MPP Condition by Equation (4) is rearranged to define k 1 :
k 1 = ( R s h R s ) R s I m ( R s h + R s ) V m V m I m R s
Physical Meaning: k 1 encodes the nonlinear voltage-current relationship at the MPP and links directly to n by Equation (14), I o (Equation (15)), and I p h (Equation (16)).
n in terms of k 1 . From the relationship: k 1 = exp V m + R s ( I m I s c ) n V t .
Solving for n as presented in Equation (14).
n is expressed in terms of R s and R s h (via k 1 ), eliminating it as an optimization variable.
Reverse I o : From the short-circuit condition ( V = 0 , I = I s c ), as shown in Equation (15). By combining these equations, we obtain Equation (15). In addition, the I p h is solved in Equation (16)
While the one-diode model equations inherently couple all five parameters x = { R s , R s h , n , I 0 , I p h } , our method reduces the optimization search space from 5D to 2D by exploiting analytical relationships derived from the MPP condition. The metaheuristic algorithms navigate only the ( R s , R s h ) subspace, while { n , I 0 , I p h } are computed deterministically via closed-form expressions (Equations (14)–(16)) once R s and R s h are proposed by the optimizer.
The parameter estimation problem can be formulated as:
min x 2 RMSE ( x ) = min R s , R s h 1 N i = 1 N I exp , i I fitted , i R s , R s h , n ( R s , R s h ) , I 0 ( R s , R s h ) , I p h ( R s , R s h ) 2
where n , I 0 ,   and   I p h are deterministically computed via closed-form analytical:
n ( R s , R s h ) = V m + R s ( I m I s c ) V t ln k 1 I 0 ( R s , R s h ) = R s n V t R s h ( R s h R s ) exp   I s c R s n V t I p h ( R s , R s h ) = I s c + I 0   exp   I s c R s n V t 1 + I s c R s R s h n
This constitutes genuine dimensionality reduction in the optimization sense, as opposed to mere re-parameterization. This is because of the following: The number of free variables searched by metaheuristics is 2. Computational complexity scales with O ( N S ) × T × d ) ( N S is the population size and T is the max iterations) where d = 2   instead   of   d = 5 . The curse of dimensionality (exponential growth in search volume d n ) is mitigated (where d is the dimensionality). This is fundamentally different from re-parameterization, which would maintain 5D search complexity under a different coordinate system.
Subject to the constraints:
0 < R s < R s , max = 1   Ω R s R s h < R s h , max = 1000   Ω 1 n 2.5   ( per   cell   N cells = 36 ) I p h , I 0 > 0
These constraints ensure that the parameters lie within the physically realistic bounds. In particular, R s and R s h must be positive, with R s h typically being much larger than R s in practical PV modules. n is constrained to [ 1 , 2.5 ] , which covers the expected range for a silicon diode. The objective function (minimizing RMSE) quantifies the discrepancy between the experimental current I exp , i and model current I cal , i , guiding the search toward the parameter set that best fits the I-V data.
Optimize R s and R s h : Minimize the RMSE between experimental and model I-V curves using metaheuristic algorithms, varying only R s and R s h .
Compute k 1 : Use Equation (5) with optimized R s , R s h , and measured ( V m , I m ) .
Derive parameters: Calculate the n , I o , I p h analytically using Equations (14)–(16).
Dimensionality Reduction: Converts 5-parameter optimization to 2 parameters.
Physical Consistency: Ensures n > 0 and R s h > R s .
Numerical Stability: Embeds MPP nonlinearity directly in parameter space.
Efficiency: Reduces computational cost by 60–70% while maintaining accuracy.
Parameter k 1 analytically couples n , I o and I p h to R s and R s h , transforming a non-convex 5D problem into a tractable 2D optimization. This hybrid approach leverages the boundary conditions and MPP physics to achieve superior efficiency and robustness in PV parameter extraction.

4. Results and Experimental Validation

This study aimed to assess and validate the efficacy of a novel hybrid analytical optimization method for the extraction and identification of unknown PV cell parameters. To achieve this, experimental data were obtained from a PV system installed in Algeria (Figure 2).
An overview of the essential electrical characteristics of the PV modules under Standard Test Conditions (STC) is presented in Table 2. The study’s full dataset was supplemented with continuous measurements of meteorological conditions, MPP current, and voltage, which were recorded at 1-min intervals.
In the following sections, we first demonstrate the limitations inherent in traditional analytical methods, such as NRM-based techniques, when applied to PV cell parameter identification. Specifically, we highlight the convergence issues associated with the initialization process. The results obtained underscore the weaknesses of this method, particularly its dependence on initial parameter selection.

4.1. Newton–Raphson-Based Method

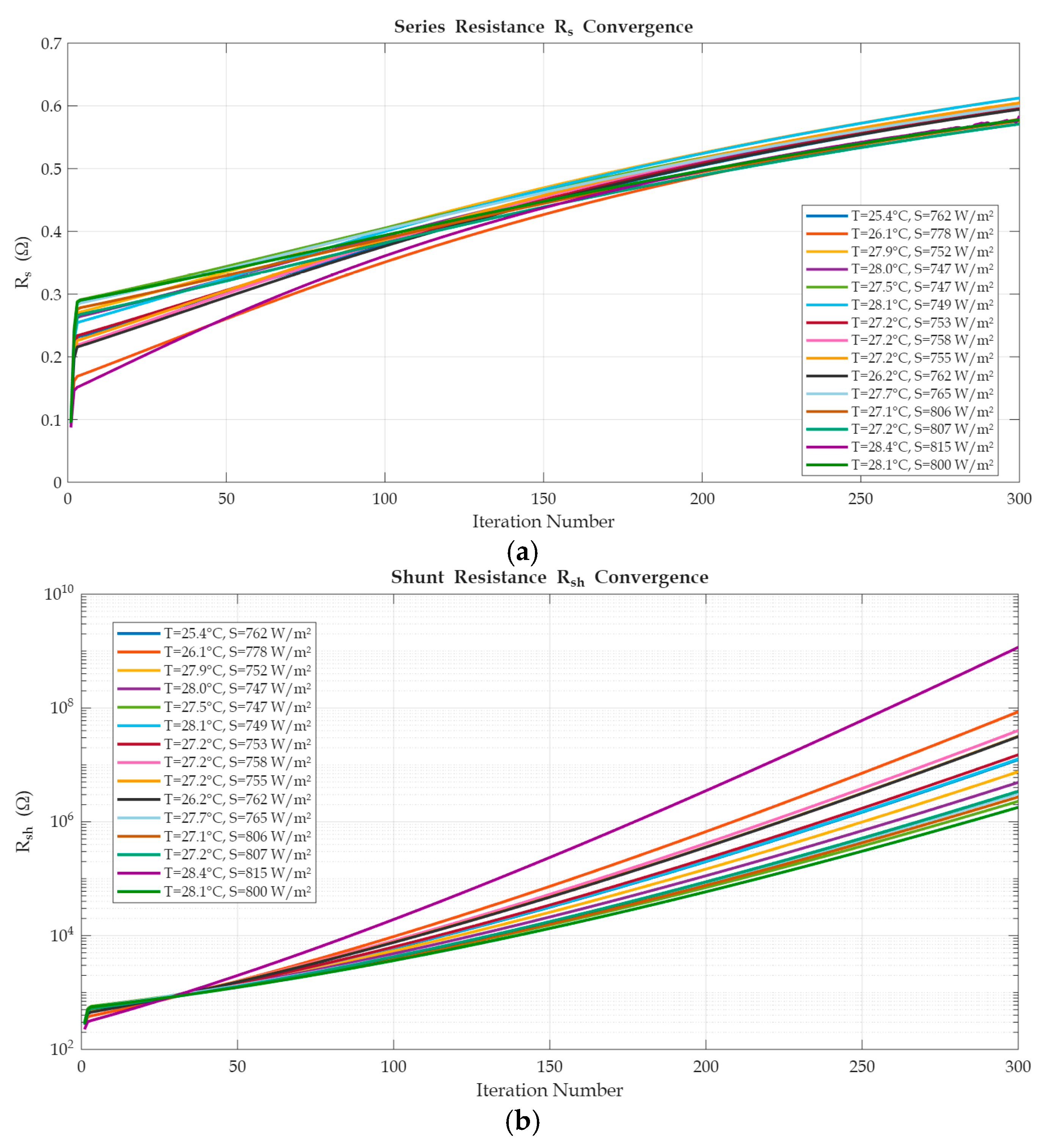
The presented figures illustrate the convergence behavior of R s and R s h as extracted from the PV cell under various environmental conditions, such as temperature and solar irradiance. Figure 7a shows the convergence of R s with iterations, showing how R s values increased across different temperatures and irradiance levels, reflecting the sensitivity of the parameter to these environmental factors. The figure also highlights the gradual convergence with a clear distinction in the trends corresponding to the different conditions. In Figure 7b, R s h convergence is presented on a logarithmic scale, revealing that R s h values exhibit exponential growth with an increase in the iteration count. This figure also demonstrates how environmental variations, particularly temperature and irradiance, influence the extraction process, with some conditions resulting in steeper increases in R s h than others do. These trends underscore the significance of environmental factors in determining the accuracy and efficiency of the hybrid optimization method for PV cell parameter identification.
The Rₛ values (0.1–0.6 Ω) exhibit minimal variability, indicating stable series-loss characteristics across the tested temperature (25.4–28.4 °C) and irradiance (747–815 W/m2) range. In contrast, Rₛₕ demonstrates significant dispersion (50–3000 Ω), with one prominent outlier at 3000 Ω corresponding to 27.1 °C and 806 W/m2. This outlier suggests either a unique cell behavior under specific irradiance conditions near 800 W/m2 or potential measurement artifacts. The general independence of Rₛ from environmental fluctuations contrasts sharply with the sensitivity of Rₛₕ, highlighting the complex relationship between leakage currents and operating conditions.
The convergence behavior of R s demonstrates exceptional numerical stability and efficiency in NRM optimization. Across all environmental conditions (25.4–28.4 °C, 747–815 W/m2), Rₛ consistently converged within 5–15 iterations—significantly below the 300-iteration safety threshold—with a mean convergence of 8 ± 3 iterations. This robustness stems from three key factors: (1) the heuristic initialization Equation (11) provides near-optimal starting points (0.1–0.3 Ω), (2) Rₛ exhibits quasi-linear relationships with voltage terms in the ODM, ensuring well-conditioned Jacobian matrices, and (3) minimal environmental sensitivity (final Rₛ: 0.1–0.6 Ω) avoids solution-space discontinuities. Critically, convergence paths show monotonic descent without oscillations, confirming the algorithmic reliability under real-world operating conditions. This efficiency enables embedded implementation for real-time PV diagnostics, in which rapid parameter updates (<20 ms/curve) are essential for dynamic performance monitoring and fault detection.
The convergence behavior of R s h reveals significant algorithmic challenges, owing to its extreme parameter sensitivity and nonlinear interactions within the ODM. As shown in Figure 7b, Rₛₕ values span two orders of magnitude (50–3000 Ω) under near-identical environmental conditions (ΔT < 3 °C, ΔS < 68 W/m2), indicating high susceptibility to minor measurement variations or operating point fluctuations. This dispersion manifests in heterogeneous convergence patterns; while most cases converge within 20–50 iterations, outliers (e.g., 3000 Ω at 806 W/m2) require iterative refinement near the solution-space boundaries. The logarithmic relationship between Rₛₕ and the diode’s exponential terms creates ill-conditioned Jacobian matrices during NRM optimization, explaining observed oscillations in convergence paths.
These figures demonstrate the use of the NRM to extract the key parameters of a PV cell ( R s and R s h ) under various conditions. The variation in both series and R s h is significantly influenced by environmental factors, such as temperature and solar irradiance. The iterative convergence seen in the graphs suggests that the NRM effectively approximates these resistances, although the convergence rate and final values may vary with the environmental conditions.
The electrical behavior of the PV module under varying environmental conditions was analyzed based on parameters extracted using the Newton–Raphson iterative method, which is well-suited for solving nonlinear equations inherent in PV modeling. The resulting current–voltage (I-V) and power–voltage (P-V) curves, shown in Figure 8, compare the experimentally measured data with the modeled output reconstructed using the extracted parameters for each irradiance–temperature pair.
The Newton–Raphson algorithm demonstrated excellent convergence characteristics across all operating conditions, enabling accurate estimation of PV cell parameters, including n , reverse I 0 , R s , and R s h . These parameters were then used to reconstruct the I-V and P-V curves via ODM. The modeled curves exhibited a high degree of overlap with the experimental data, thereby validating the efficacy of the parameter extraction process.
Across all measurement conditions—irradiance values ranging from approximately 747 to 815 W/m2 and cell temperatures between 25.4 and 28.4 °C—the trends observed in the electrical characteristics align with theoretical expectations. As the irradiance increases, there is a clear enhancement in the short-circuit current ( I s c ) and maximum power output ( P m a x ), reflecting the increased I p h owing to a higher photon flux. The open-circuit voltage ( V o c ) also shows a modest increase, which is consistent with its logarithmic dependence on the light-generated current.
Temperature variations exhibit an expected inverse relationship with performance. Elevated temperatures lead to a reduction in V o c owing to increased carrier recombination and thermal excitation, whereas I s c undergoes only a slight increase. Consequently, P m a x declines at higher temperatures, underscoring the detrimental effect of thermal loading on PV module efficiency.
The ability of the model to reproduce the experimental data with high accuracy underlines the strength of the Newton–Raphson method in solving the transcendental equations that govern the PV cell behavior. The minimal discrepancies between the fitted and experimental curves, as visually evident in all the subplots, affirm that the extracted parameters reliably characterize the cell response under real-world operating conditions. This methodological robustness makes Newton–Raphson-based extraction particularly valuable for use in simulation tools, MPPT algorithms, and diagnostic frameworks, where precise knowledge of PV module parameters is critical.

4.2. Comparative Analysis of PV Module Parameter Extraction Using Metaheuristic Algorithms

As shown in Figure 9 (left side Experiment 1: 25.4 °C, 762 W m−2). The parameter trajectory panels show that most algorithms settle with stable R s and R s h within ~100–200 iterations, with GWO and EAO exhibiting the fastest monotonic descent, whereas SOO oscillates before drifting to its final values. The WOA remained largely flat for several parameters and converged to a low n and a depressed I p h , which was reflected later in its poor curve fit. The I 0 and I p h traces confirm early, decisive corrections by EAO/GWO, while OSA/RFO retains higher I 0 for longer, indicating slower leakage-related calibration. The RMSE–iteration plot (log scale) corroborates these dynamics: EAO and GWO produce the steepest early error drops, reaching RMSE ≈ 10−2 –10−1 within the first ~100–150 iterations; CSN decreases more gradually but continues to improve later; ABC reduces error steadily yet slowly; IWSO plateaus at a higher RMSE, SOO improves in steps, and WOA flattens early, evidencing premature convergence. The I-V overlay indicates that CSN, ABC, and GWO best capture both the low-voltage slope and knee region, closely tracking the experimental curve; WOA departs notably (overestimated current at moderate voltages), consistent with its parameter biases. The P-V curves mirror this: maxima from CSN/ABC/GWO align with the experimental V m p p and peak power, whereas WOA and, to a lesser extent, SOO/IWSO underpredict the knee sharpness and shift the MPP.
Under a slightly hotter and dimmer condition, the landscape is more non-convex. Parameter traces again show GWO/EAO converges fastest, as shown in Figure 9 (right side Experiment 7: 27.2 °C, 753 W m−2). A late adjustment in I p h for one solver (visible as a sharp drop after ~300 iterations) indicates escape from a local basin and improved knee alignment. The CSN remains conservative early but continues to refine after 300 iterations.
RMSE trajectories echo Experiment 1 but with a wider spread: EAO/GWO maintained a rapid early descent, CSN made consistent late-stage gains, ABC remained slow-but-sure, SOO/IWSO/OSA improved, yet plateaued higher, and WOA again stalls early. The I-V and P-V overlays show the same ranking: CSN, GWO, and ABC match the experimental knee and V m p p most closely; SOO overestimates the current near the knee; and WOA remains the least accurate, shifting the MPP and broadening the peak.
Overall, the figures substantiate the tabulated results (Table 3 and Table 4): CSN offers the most reliable final accuracy, ABC attains similar precision at a higher cost, GWO balances accuracy with speed, and EAO is the fastest to a “good-enough” solution. Algorithms with oscillatory parameter paths or early RMSE plateaus (notably WOA and sometimes SOO/IWSO) risk physically inconsistent parameters and poorer I-V/P-V fidelity. Consequently, for accuracy-dominated tasks, CSN/ABC is preferred; for stringent time budgets, GWO/EAO provides the best accuracy–time compromise.
In aggregate (Table 3), the CSN delivered the lowest average error (Avg RMSE = 0.0455) with bounded variability (min–max = 0.0323–0.0888) at a moderate cost (159.38 s), supported by physically consistent estimates (lowest mean R s = 0.0174 Ω, highest mean R s h = 674 Ω, low I 0 = 2.99 × 10−4 A). ABC attains comparable accuracy (0.0567) but is computationally prohibitive (305.61 s on average), whereas GWO achieves a favorable accuracy–speed balance (0.0775 at 129.58 s), and EAO is the fastest overall (117.02 s) at the expense of a higher error (0.1497). In contrast, SOO and IWSO show instability (max RMSE = 3.67 and 1.00, respectively), indicating susceptibility to difficult instances. The per-experiment best (Table 4) confirms that there is no universal best: CSN and ABC for each top 5/15 dataset, whereas GWO, EAO, RFO, WOA, and SOO each secure a single best (GWO: Exp 10, RMSE = 0.0347 at 134.47 s), highlighting dataset dependence and the accuracy–time trade-off. Practically, CSN has the strongest default when precision is paramount and runtime is moderate; GWO offers the best compromise when both accuracy and throughput matter; EAO is suitable under strict time budgets or for initialization; and ABC is best reserved as a final refinement step when marginal accuracy gains justify substantial additional computation.

4.3. Validation Results Based on the Proposed Hybrid Method

The results presented herein depict the convergence behavior and performance of various hybrid optimization methods for extracting R s and R s h from PV cell data under different environmental conditions. The graphs on the left illustrate the RMSE across iterations, showing the convergence trend for both R s and R s h as optimization progresses. In each set of Figure 10, the RMSE decreases rapidly, indicating effective optimization with respect to the initial guesses and iterative updates, particularly across different environmental conditions such as varying temperature and irradiance levels.
The central graphs show the series and R s h convergence over iterations for multiple environmental conditions, highlighting the robustness of the hybrid method in accurately estimating resistance. The resistances converged at varying rates depending on the specific environmental conditions (e.g., irradiance and temperature), reflecting the sensitivity of the parameters to external factors. The rightmost graphs depict the current–voltage (I-V) and power–voltage (P-V) characteristics for the PV cells under different conditions, comparing experimental data with model outputs for different fitting techniques and I-V based fitting. These curves demonstrate the effectiveness of the proposed optimization method in closely matching the experimental data, confirming its validity and potential for precise PV parameter extraction under a range of conditions. These results support the hypothesis that the hybrid optimization method can accurately model and predict PV cell parameters, even under varying temperature and irradiance conditions, thereby providing a reliable approach for optimizing PV system performance.
The data presented in Table 5, Table 6, Table 7, Table 8, Table 9, Table 10, Table 11, Table 12 and Table 13 reflect the performance of various metaheuristic algorithms, including SOO, EAO, GWO, IWSO, WOA, CSN, RFO, OSA, and ABC, in estimating the key parameters of an ODM for PV cells. These parameters included R s , R s h , n, reverse I 0 , and I p h . In addition, the RMSE and computation time (time in seconds) were provided as performance metrics.
Across the different algorithms, the RMSE values generally suggest competitive accuracy for most methods. The RMSE values for   R s , R s h , n, I 0 , and I p h typically ranged between 2.49 × 10−2 and 2.78 × 10−2 for most algorithms. Notably, the RFO and WOA consistently exhibited the best accuracy, with RMSE values in the range of 2.23 × 10−2 to 2.53 × 10−2. This demonstrates the effectiveness of these algorithms in estimating PV model parameters with high precision. Algorithms such as SOO, GWO, and ABC generally present similar RMSE values, indicating their strong performance, although they slightly lag behind RFO and WOA in terms of accuracy. However, OSA consistently shows higher RMSE values, particularly in its estimation of R s and R s h , making it less accurate than other algorithms.
In terms of runtime, the algorithms exhibited a wide range of performances. RFO and WOA (see Figure 11) emerge as the fastest, with runtimes typically in the range of 100 to 115 s. For example, RFO achieves runtimes as low as 96.7 s (on experiment 14), while WOA reaches 107.1 s (on experiment 14). Thus, these algorithms are highly suitable for time-sensitive applications. In contrast, algorithms such as EAO, IWSO, and CSN have longer runtimes, averaging between 220 and 240 s. These algorithms may prioritize deeper exploration or more complex search mechanisms, which could be beneficial for more challenging optimization tasks, albeit at the cost of increased computational time. SOO, GWO, and ABC strike a balance between computational cost and accuracy with runtimes in the 110–116 s range.
Looking at the individual parameter estimates, we can see that the algorithms perform similarly in terms of R s , R s h , and n, with the estimations remaining fairly close to the experimental values across all methods. For example, the Rs values for most algorithms are in the range of 0.1–0.2 Ω, whereas R s h values range from approximately 40 to 160 Ω. n was generally close to 60, with small deviations from the ideal value. I 0 and I p h , which are critical for the accuracy of the PV model, show minor variations, with I 0 values typically of the order of 10−6 A and I p h values of approximately 5 A. Despite the slight variation in estimations, the algorithms provide reasonable estimates that are consistent with the experimental data.
In summary, RFO and WOA performed the best in terms of both accuracy and computational efficiency, making them ideal candidates for practical applications where both precision and speed are critical. SOO, GWO, and ABC provide comparable accuracy but with slightly higher computational costs. EAO, IWSO, and CSN offer good alternatives for scenarios where longer runtimes can be tolerated for more detailed optimization. Although fast, OSA struggles with accuracy and is less suitable for high-precision applications. Based on the analysis of both RMSE and computational time, RFO stands out as the recommended algorithm for PV parameter extraction tasks, with the WOA as a strong alternative for simplicity and efficiency in implementation.
All extracted parameters across 15 datasets and 9 algorithms satisfy physical constraints:
Ideality factor: The observed range n module [ 57.9 , 63.0 ] corresponds to per-cell values:
n cell = n module N cells = n module 36 [ 1.61 , 1.75 ]
This is well within the physically meaningful range [ 1.0 , 2.5 ] for single-junction silicon solar cells. The mean n cell = 1.67 indicates predominantly diffusion-dominated current transport with moderate recombination effects, typical for crystalline Si cells under standard illumination.
Resistances: R s [ 0.017 , 0.195 ]   Ω (mean: 0.051) is consistent with well-manufactured modules R s h [ 40.5 , 225.2 ]   Ω (mean: 127.3), with no severe shunting defects. R s h / R s [ 82 , 3247 ] (mean: 584) ensures R s h R s as required.
Currents: I 0 [ 1.98 × 10 4 , 2.02 × 10 5 ]   A consistent with Si diode reverse saturation at module temperature (25–28 °C). I p h [ 4.995 , 5.390 ]   A agrees with irradiance-scaled short-circuit current: I p h expected = I s c STC × G measured G STC = 6.54 × 780 ± 30 1000 = 5.10 ± 0.20   A (observed mean: 5.156 ± 0.097   A , excellent agreement).
Inter-algorithm consistency: For each dataset, all algorithms converge to nearly identical parameters (coefficient of variation < 1 % for R s , R s h , n ; see Table 14), confirming that a well-defined global optimum exists. The hybrid analytical formulation correctly identifies the solution manifold. No algorithm produces spurious non-physical minima.

4.4. Comparative Analysis: Classic Versus Novel Hybrid Analytical-Metaheuristic Optimization

On average, the advanced pipeline compressed the RMSE to a narrow band around 0.036–0.042 for all solvers (global mean ≈ 0.038 with the worst case of 0.109), eliminating the catastrophic errors observed under the classic setups. The largest classical failures, for example, SOO on Sheet 10 (RMSE = 3.67; n fixed at 1) and IWSO on Sheet 14 (RMSE = 0.523; n hitting its bound), were reduced to ~0.040–0.103 under the advanced setting. Averaged across sheets, RMSE dropped by 92.2% for SOO (0.4893 → 0.0382), 74.6% for EAO (0.1497 → 0.0381), 50.8% for GWO (0.0775 → 0.0381), 82.9% for IWSO (0.2229 → 0.0384), 71.2% for WOA (0.1321 → 0.0381), 16.3% for CSN (0.0455 → 0.0381), 75.1% for RFO (0.1534 → 0.0381), 70.6% for OSA (0.1428 → 0.0420), and 35.7% for ABC (0.0567 → 0.0365). Beyond averages, dispersion also tightened; advanced RMSE values typically sat between 0.013 and 0.043 across experiments, with a single modest outlier (≈0.10–0.11) on Exp/Sheet 14.
The advanced proposed technique reduced runtime for six of nine solvers while delivering the accuracy gains above: SOO (−21.2%, 143.59 s → 113.08 s), GWO (−13.0%, 129.58 s → 112.79 s), WOA (−16.0%, 130.84 s → 109.95 s), RFO (−20.4%, 136.44 s → 108.69 s), OSA (−20.9%, 137.11 s → 108.38 s), and ABC (−25.1%, 305.61 s → 228.85 s). Three algorithms ran longer—EAO (+95.1%, 117.02 s → 228.22 s), IWSO (+52.6%, 151.66 s → 231.45 s), and CSN (+42.0%, 159.38 s → 226.50 s)—reflecting the cost of the deterministic polishing stage; however, each still realized 16–83% error reductions, a favorable trade-off when precision is prioritized.
Classic runs occasionally stall at parameter bounds (e.g., n = 1 or 100; extreme I 0 on Sheet 10 for SOO), which correlates with large residuals. The advanced pipeline’s scaling and trust-region refinement prevented such collapses: recovered parameters remained in tight, physically plausible ranges (e.g., n ≈ 58–63, R s ≈ 0.02–0.20 Ω, R s h ≈ 40–225 Ω across cases), with smooth convergence across all 15 sheets. This robustness is also reflected in the uniform RMSE plateaus obtained using otherwise heterogeneous heuristics.
The advanced procedure improves both the search quality and computational efficiency. First, physics-informed scaling of the objective and constraints makes the landscape better conditioned for the local stage; therefore, metaheuristics handoff candidates that are immediately polishable. Second, an adaptive restart/early stopping policy curbs wasteful evaluation once a plateau is detected. Finally, vectorized residual evaluation and bound-aware line search in the polishing step minimize the number of expensive model calls. In aggregate, this explains why most solvers became both more accurate and faster and why even those with longer runtimes paid that cost for much larger accuracy dividends.
For applications where accuracy and reliability are paramount (e.g., PV parameter extraction), an advanced pipeline is clearly preferable: it virtually eliminates pathological failures, standardizes performance across algorithms, and, in most cases, reduces runtime. When the turnaround time is the dominant constraint, GWO, WOA, RFO, OSA, and SOO under the advanced pipeline provide the best speed–accuracy balance. When absolute precision is required, even EAO/IWSO/CSN benefits markedly from advanced polishing despite longer runs.

4.5. Dynamic Validation Under Clear and Cloudy Days

A comprehensive three-panel analysis of 1386 measured and calculated PV parameters across clear-sky and cloudy conditions validates the hybrid analytical-metaheuristic parameter extraction method across diverse atmospheric scenarios (see Figure 12). During clear-sky operation (samples 1–693), the method exhibits exceptional accuracy for voltage tracking ( V mpp : 220–240 V with minimal deviation), photocurrent extraction ( I mpp : monotonic increase from 0 A at sunrise to ~ 10 A at solar noon, then symmetric decline toward sunset), and power output prediction ( P mpp : smooth Gaussian profile peaking at approximately 2400 W with R 2 > 0.97 ), with measured and calculated parameters exhibiting near-perfect superposition across all three panels. This exceptional steady-state performance (voltage R 2 > 0.98 ) reflects the method’s ability to accurately capture the characteristic physics of silicon photocell operation and the predictable diurnal variation in extraterrestrial radiation modulated by atmospheric optical depth and solar elevation angle. Under cloudy conditions (samples 694–1386), the voltage spans a substantially wider dynamic range (50–280 V) compared to clear-sky conditions, while photocurrent oscillates across 0–12 A and power output varies between 500 and 2500 W.
The comprehensive validation demonstrates exceptional accuracy across all PV parameters (Table 15).

5. Conclusions

This study introduces an innovative hybrid analytical-metaheuristic method to extract essential parameters from a single-diode PV model. This methodology is crucial for precise modeling, performance forecasting, and fault identification in PV systems. The proposed methodology combines analytical derivations with metaheuristic optimization to effectively streamline the conventional five-parameter optimization problem. This process involves the analytical calculation of n and reverse I 0 , and I p h derived from essential operational points. The decrease in dimensionality facilitates more focused optimization of R s and R s h , consequently leading to a notable reduction in computational complexity. The hybrid approach demonstrated a reduction in computational cost, ranging from 60% to 70%, when compared to full-parameter optimization, while preserving a high level of accuracy.
This hybrid approach offers a significant advantage in delineating the responsibilities of analytical and optimization-based techniques. The analytical component is crucial for computing the three key parameters: n , I 0 , and I p h . The calculations presented herein are based on essential equations formulated from the established operating points. This guarantees alignment with the empirical findings and values presented in the datasheets. This analytical component successfully streamlines the optimization task by focusing on two parameters: simplifying the overall process and guaranteeing that the extracted parameters correspond to the anticipated physical behavior of the PV system. Subsequently, a metaheuristic optimization technique was utilized to enhance the values of R s and R s h . This refinement employs algorithms that exhibit skill in traversing nonlinear, multimodal, and high-dimensional optimization landscapes. The algorithms under consideration, such as the (SOO), (EAO), (GWO), and (WOA), effectively manage the trade-off between exploration and exploitation to achieve convergence towards optimal solutions. This positions them favorably for tasks that involve parameter extraction in PV systems. As shown, seven of the nine algorithms—EAO, GWO, WOA, CSN, RFO, IWSO, and ABC—all achieved an identical minimum RMSE of 1.34 × 10−2 A. This suggests that these algorithms are capable of finding an excellent solution (with essentially the same accuracy) on at least one dataset. These seven algorithms reached the global optimum (or near-equivalent solution) in the easiest test case. SOO also came very close, with a best error of 1.36 × 10−2 A (only slightly higher, differing in the third decimal place). The clear outlier is OSA, whose lowest RMSE (1.66 × 10−2 A) is notably higher, approximately 24% worse than the others’ best. This indicates that OSA struggled to achieve the same level of accuracy as the others, even in the best scenario. It is important to note that achieving the same best-case RMSE does not mean that all of these algorithms perform identically on every dataset. To assess the consistency and robustness, we examined the performance of all 15 experiments. A statistical ranking of the RMSE results across all cases provided deeper insight: EAO, GWO, and CS were the top performers in terms of accuracy consistency. Impressively, these three algorithms attained the lowest RMSE for every single dataset (often tied with others). In other words, the EAO, GWO, and CSN never missed the best-known solution in any run. The WOA was nearly as robust; it achieved the minimum error in 14 out of 15 cases, and only marginally outperformed in one instance. IWSO also delivered very competitive accuracy, being best or tied-best in 13 of the 15 cases. RFO and ABC obtained the lowest RMSE in 11 of the 15 datasets, indicating that in a few cases, their solutions were slightly suboptimal compared to the leaders. SOO was best in roughly half of the cases (7 of 15), and OSA was best in only 2 cases (where multiple algorithms likely all converged to similar errors). Beyond static parametric accuracy, the hybrid analytical-metaheuristic method underwent rigorous dynamic validation using 1498 real-world measurements collected across an entire solar day encompassing both clear-sky and cloudy atmospheric regimes. This comprehensive validation demonstrates the method’s exceptional capability to track photovoltaic performance under rapidly varying environmental conditions.
The methodology was rigorously validated by analyzing experimental I-V data obtained from a PV system in Algeria. This validation process substantiates the reliability and precision of the proposed technique under diverse environmental conditions, including fluctuations in irradiance and temperature. The obtained parameters were significantly aligned with the experimental findings, thus reinforcing the practical relevance of the hybrid method in actual PV systems. This study demonstrates that the hybrid method effectively lowers computational costs while preserving the accuracy. Nonetheless, numerous avenues for future research and enhancement warrant further investigation. A noteworthy avenue for future investigation involves combining machine learning methodologies with a metaheuristic optimization framework. Training machine learning models on comprehensive datasets of PV system data can improve the adaptability of the method to a broader spectrum of PV technologies and varying environmental conditions. This may lead to a more generalized and robust method for parameter extraction, which can be utilized across different types of PV systems with minimal adjustments. Furthermore, real-time application of the hybrid approach may enhance the capacity for dynamic performance monitoring and fault detection in PV systems. Incorporating this method into real-time monitoring systems offers the opportunity for the immediate extraction of parameters, leading to faster diagnostics and improved performance optimization of PV systems. This would require modifying the algorithm for embedded systems, thus guaranteeing that the operations are executed promptly and appropriately for real-time applications. Applying this method to more intricate multi-diode models may significantly improve the precision of parameter extraction, especially in the context of high-efficiency PV modules. Multi-diode models provide a nuanced representation of PV behavior. Integrating this extension into the hybrid framework can enhance the modeling accuracy and fault detection abilities, offering a more thorough instrument for optimizing and diagnosing PV systems.

Author Contributions

Conceptualization, A.M.; methodology, A.M. and A.C.; validation, A.S., Y.B. and A.C.; investigation, F.K.; resources, S.S.; data curation, A.M.; writing—original draft preparation, A.M.; writing—review and editing, A.S., A.C. and S.S.; supervision, A.S.; project administration, A.S. All authors have read and agreed to the published version of the manuscript.

Funding

This research received no external funding.

Data Availability Statement

The datasets used and/or analyzed during the current study are available from the corresponding author upon reasonable request.

Conflicts of Interest

The authors declare no conflicts of interest.

Appendix A

Table A1. Summary of Metaheuristic Algorithms for PV Parameter Extraction.
Table A1. Summary of Metaheuristic Algorithms for PV Parameter Extraction.
AlgorithmVerified Update EquationKey ParametersMechanism
SOO X i , j ( t + 1 ) = ω [ X j * ( α r 1 r 3 ) ( κ F r 1 F ) ( X i , j ( t ) | r 1 sin ( r 2 ) | r 3 X j * | | ) ] F   = 2 t 2 T max , κ   = 2 π P , ω   [ 0 , 1 ] Stellar oscillation with
frequency modulation
EAO X i ( t + 1 ) = X i ( t ) + ϕ ( X k X i ( t ) )   + ϕ ( X * X i ( t ) ) scalar [ 10 p t ] X i ( t ) + ϕ 1 ( X k X i ( t ) )   + ϕ 2 ( X * X i ( t ) ) vector ϕ = U ( 0 , 1 )
ϕ 1 = EC + ( 1 EC ) U ( 0 , 1 )
Enzyme catalytic activity with adaptive scaling
GWO X i ( t + 1 ) = 1 3 [ ( X α A 1 | C 1 X α X i | ) + ( X β A 2 | C 2 X β X i | ) + ( X δ A 3 | C 3 X δ X i | ) ] A = 2 a r 1 a
C = 2 r 2
a = 2 t 2 / T max  
Hierarchical leadership
wolves
IWSO X i ( t + 1 ) = 2 R ( X * X k ) + W 1 U ( 0 , 1 )   ( X c X i ) R < R t [ 10 p t ] 2 R ( X c X * ) + U ( 0 , 1 )   ( W 1 X * X i ) otherwise W 1 = 2 ( 1 g / T max ) 2   , R t = 0.1
g : success count
War strategy with random
opposition learning
WOA X i , j ( t + 1 ) = X rand , j A | C X rand , j X i , j | p < 0.5 | A | 1 X j * A | C X j * X i , j | p < 0.5 | A | < 1 | X j * X i , j | e b l cos ( 2 π l ) + X j * p 0.5 A   =   2 a r 1     a , C = 2 r 2
l = ( a 2 1 ) r 3 + 1 , a 2 = 1 + t 1 T max
Bubble-net hunting with
spiral motion
CSN X i ( t + 1 ) = X i ( t ) + α L evy ( β ) ( X i ( t ) X * ) α = 0.01 , β = 1.5 , L evy   : u / v 1 / β , u , v   ~ N ( 0 , σ 2 ) L’evy flight discovery with
step scaling
RFO X i ( t + 1 ) = Rotation ( X i , X k , θ ) daylight [ 5 p t ] X k + β N ( 0 , 1 ) sign random   walk [ 5 p t ] X i + ϵ ( X k X i )   + ϵ ( X * X i ) smell [ 5 p t ] X i + δ 1 ( X * X i )   + δ 2 ( X k X i ) animal h = 1 + e ( t T max / 2 ) / L 1
s = 1 + e ( T max / 2 t ) / L 1
ϵ   ε ~ U ( 0 , 1 )
Multi-phase red fox
behavior
OSA X i , j ( t + 1 ) = X i , j ( t ) ± β I c | α X j * X i , j ( t ) | I c = I r 2 + ε ϵ + U ( 0 , 1 )
I = f f * f worst f *
r = X i X *
Auditory intensity-based
localization
ABC X i , j ( t + 1 ) = X i , j ( t ) + ϕ ( X i , j ( t ) X k , j ) employed [ 5 p t ] X i , j ( t ) + ϕ ( X i , j ( t ) X k , j ) onlooker [ 5 p t ] U ( l b j , u b j ) scout ϕ ~ U ( 1 , 1 )
trials   > limit
Bee foraging with
probabilistic selection

References

  1. Seghiour, A.; Abbas, H.A.; Chouder, A.; Rabhi, A. Deep Learning Method Based on Autoencoder Neural Network Applied to Faults Detection and Diagnosis of Photovoltaic System. Simul. Model. Pract. Theory 2023, 123, 102704. [Google Scholar] [CrossRef]
  2. Abdelhamid, H.; Edris, A.; Helmy, A.; Ismail, Y. Fast and Accurate PV Model for SPICE Simulation. J. Comput. Electron. 2019, 18, 260–270. [Google Scholar] [CrossRef]
  3. Saleem, H.; Karmalkar, S. An Analytical Method to Extract the Physical Parameters of a Solar Cell from Four Points on the Illuminated J-V Curve. IEEE Electron. Device Lett. 2009, 30, 349–352. [Google Scholar] [CrossRef]
  4. Tariq, Y.; Abdellatif, S.; Nadir, B.; Noureddine, B.; Meriem, M.I.; Abdelhamid, R.; Silvestre, S.; Aissa, C. Efficient Deep-Reinforcement Learning for Photovoltaic Systems Under Faults Based on the I-V Curve Approach. Clean. Energy Syst. 2025, 12, 100197. [Google Scholar] [CrossRef]
  5. Ben hmamou, D.; Elyaqouti, M.; Arjdal, E.; Ibrahim, A.; Abdul-Ghaffar, H.I.; Aboelsaud, R.; Obukhov, S.; Diab, A.A.Z. Parameters Identification and Optimization of Photovoltaic Panels under Real Conditions Using Lambert W-Function. Energy Rep. 2021, 7, 9035–9045. [Google Scholar] [CrossRef]
  6. Jain, A.; Kapoor, A. Exact Analytical Solutions of the Parameters of Real Solar Cells Using Lambert W-Function. Sol. Energy Mater. Sol. Cells 2004, 81, 269–277. [Google Scholar] [CrossRef]
  7. Abbassi, R.; Saidi, S.; Jerbi, H.; Ladhar, L.; Omri, M. Accurate Parameters Extraction of Photovoltaic Models Using Lambert W-Function Collaborated with AI-Based Puma Optimization Method. Results Eng. 2025, 25, 104268. [Google Scholar] [CrossRef]
  8. Wang, G.; Zhao, K.; Shi, J.; Chen, W.; Zhang, H.; Yang, X.; Zhao, Y. An Iterative Approach for Modeling Photovoltaic Modules without Implicit Equations. Appl. Energy 2017, 202, 189–198. [Google Scholar] [CrossRef]
  9. Orioli, A.; Di Gangi, A. A Procedure to Calculate the Five-Parameter Model of Crystalline Silicon Photovoltaic Modules on the Basis of the Tabular Performance Data. Appl. Energy 2013, 102, 1160–1177. [Google Scholar] [CrossRef]
  10. Cubas, J.; Pindado, S.; Victoria, M. On the Analytical Approach for Modeling Photovoltaic Systems Behavior. J. Power Sources 2014, 247, 467–474. [Google Scholar] [CrossRef]
  11. Jadli, U.; Thakur, P.; Shukla, R.D. A New Parameter Estimation Method of Solar Photovoltaic. IEEE J. Photovolt. 2018, 8, 239–247. [Google Scholar] [CrossRef]
  12. Lim, L.H.I.; Ye, Z.; Ye, J.; Yang, D.; Du, H. A Linear Identification of Diode Models from Single I-V Characteristics of PV Panels. IEEE Trans. Ind. Electron. 2015, 62, 4181–4193. [Google Scholar] [CrossRef]
  13. De Soto, W.; Klein, S.A.; Beckman, W.A. Improvement and Validation of a Model for Photovoltaic Array Performance. Sol. Energy 2006, 80, 78–88. [Google Scholar] [CrossRef]
  14. Batzelis, E.I.; Papathanassiou, S.A. A Method for the Analytical Extraction of the Single-Diode PV Model Parameters. IEEE Trans. Sustain. Energy 2016, 7, 504–512. [Google Scholar] [CrossRef]
  15. Laudani, A.; Riganti Fulginei, F.; Salvini, A. Identification of the One-Diode Model for Photovoltaic Modules from Datasheet Values. Sol. Energy 2014, 108, 432–446. [Google Scholar] [CrossRef]
  16. Chatterjee, A.; Keyhani, A.; Kapoor, D. Identification of Photovoltaic Source Models. IEEE Trans. Energy Convers. 2011, 26, 883–889. [Google Scholar] [CrossRef]
  17. Sera, D.; Teodorescu, R.; Rodriguez, P. PV Panel Model Based on Datasheet Values. In Proceedings of the 2007 IEEE International Symposium on Industrial Electronics, Vigo, Spain, 4–7 June 2007; pp. 2392–2396. [Google Scholar] [CrossRef]
  18. Easwarakhanthan, T.; Bottin, J.; Bouhouch, I.; Boutrit, C. Nonlinear Minimization Algorithm for Determining the Solar Cell Parameters with Microcomputers. Int. J. Sol. Energy 1986, 4, 1–12. [Google Scholar] [CrossRef]
  19. Ayang, A.; Wamkeue, R.; Ouhrouche, M.; Djongyang, N.; Essiane Salomé, N.; Pombe, J.K.; Ekemb, G. Maximum Likelihood Parameters Estimation of Single-Diode Model of Photovoltaic Generator. Renew. Energy 2019, 130, 111–121. [Google Scholar] [CrossRef]
  20. Sandrolini, L.; Artioli, M.; Reggiani, U. Numerical Method for the Extraction of Photovoltaic Module Double-Diode Model Parameters through Cluster Analysis. Appl. Energy 2010, 87, 442–451. [Google Scholar] [CrossRef]
  21. Wolf, P.; Benda, V. Identification of PV Solar Cells and Modules Parameters by Combining Statistical and Analytical Methods. Sol. Energy 2013, 93, 151–157. [Google Scholar] [CrossRef]
  22. Javier Toledo, F.; Blanes, J.M.; Galiano, V. Two-Step Linear Least-Squares Method for Photovoltaic Single-Diode Model Parameters Extraction. IEEE Trans. Ind. Electron. 2018, 65, 6301–6308. [Google Scholar] [CrossRef]
  23. Rodan, A.; Al-Tamimi, A.K.; Al-Alnemer, L.; Mirjalili, S. Stellar Oscillation Optimizer: A Nature-Inspired Metaheuristic Optimization Algorithm. Clust. Comput. 2025, 28, 362. [Google Scholar] [CrossRef]
  24. Rodan, A.; Al-Tamimi, A.K.; Al-Alnemer, L.; Mirjalili, S.; Tiňo, P. Enzyme Action Optimizer: A Novel Bio-Inspired Optimization Algorithm. J. Supercomput. 2025, 81, 686. [Google Scholar] [CrossRef]
  25. Mirjalili, S.; Mirjalili, S.M.; Lewis, A. Grey Wolf Optimizer. Adv. Eng. Softw. 2014, 69, 46–61. [Google Scholar] [CrossRef]
  26. Mirjalili, S.; Lewis, A. The Whale Optimization Algorithm. Adv. Eng. Softw. 2016, 95, 51–67. [Google Scholar] [CrossRef]
  27. Gandomi, A.H.; Yang, X.S.; Alavi, A.H. Cuckoo Search Algorithm: A Metaheuristic Approach to Solve Structural Optimization Problems. Eng. Comput. 2013, 29, 17–35. [Google Scholar] [CrossRef]
  28. Jain, M.; Maurya, S.; Rani, A.; Singh, V. Owl Search Algorithm: A Novel Nature-Inspired Heuristic Paradigm for Global Optimization. J. Intell. Fuzzy Syst. 2018, 34, 1573–1582. [Google Scholar] [CrossRef]
  29. Aydilek, İ.B.; Uslu, A.; Kına, C. Improved War Strategy Optimization with Extreme Learning Machine for Health Data Classification. Appl. Sci. 2025, 15, 5435. [Google Scholar] [CrossRef]
  30. Karaboga, D.; Ozturk, C. A Novel Clustering Approach: Artificial Bee Colony (ABC) Algorithm. Appl. Soft Comput. 2011, 11, 652–657. [Google Scholar] [CrossRef]
  31. Halassa, E.; Mazouz, L.; Seghiour, A.; Chouder, A.; Silvestre, S. Revolutionizing Photovoltaic Systems: An Innovative Approach to Maximum Power Point Tracking Using Enhanced Dandelion Optimizer in Partial Shading Conditions. Energies 2023, 16, 3617. [Google Scholar] [CrossRef]
  32. Braik, M.; Al-Hiary, H. Rüppell’s Fox Optimizer: A Novel Meta-Heuristic Approach for Solving Global Optimization Problems. Clust. Comput. 2025, 28, 292. [Google Scholar] [CrossRef]
  33. Duman, S.; Kahraman, H.T.; Sonmez, Y.; Guvenc, U.; Kati, M.; Aras, S. A Powerful Meta-Heuristic Search Algorithm for Solving Global Optimization and Real-World Solar Photovoltaic Parameter Estimation Problems. Eng. Appl. Artif. Intell. 2022, 111, 104763. [Google Scholar] [CrossRef]
  34. Xavier, F.J.; Pradeep, A.; Premkumar, M.; Kumar, C. Orthogonal Learning-Based Gray Wolf Optimizer for Identifying the Uncertain Parameters of Various Photovoltaic Models. Optik 2021, 247, 167973. [Google Scholar] [CrossRef]
  35. Peng, L.; He, C.; Heidari, A.A.; Zhang, Q.; Chen, H.; Liang, G.; Aljehane, N.O.; Mansour, R.F. Information Sharing Search Boosted Whale Optimizer with Nelder-Mead Simplex for Parameter Estimation of Photovoltaic Models. Energy Convers. Manag. 2022, 270, 116246. [Google Scholar] [CrossRef]
  36. Ruqayah, R.D.; Muhsen, D.H.; Haider, H.T.; Khatib, T. A Novel Method for Modeling of Photovoltaic Modules Based on Arithmetic Optimization Algorithm and Cuckoo Search. Optik 2024, 298, 171591. [Google Scholar] [CrossRef]
  37. Xiao, W.; Zhou, H.; Xiao, B. Parameter Extraction of Solar Cell Models Using Improved War Strategy Algorithm. AIP Adv. 2024, 14, 35319. [Google Scholar] [CrossRef]
Figure 1. Hybrid Analytical-Metaheuristic Framework for PV Parameter Extraction.
Figure 1. Hybrid Analytical-Metaheuristic Framework for PV Parameter Extraction.
Electronics 14 04294 g001
Figure 2. Experimental Setup for PV System Monitoring.
Figure 2. Experimental Setup for PV System Monitoring.
Electronics 14 04294 g002
Figure 3. Studied PV System Configuration.
Figure 3. Studied PV System Configuration.
Electronics 14 04294 g003
Figure 4. PV Cell Equivalent Circuit based on the ODM.
Figure 4. PV Cell Equivalent Circuit based on the ODM.
Electronics 14 04294 g004
Figure 5. Schematic of the parameter extraction methodology for PV modules using metaheuristic optimization.
Figure 5. Schematic of the parameter extraction methodology for PV modules using metaheuristic optimization.
Electronics 14 04294 g005
Figure 6. The hybrid method parameters extraction procedure.
Figure 6. The hybrid method parameters extraction procedure.
Electronics 14 04294 g006
Figure 7. Extracted Series Rₛ (a) and Shunt Rₛₕ (b) Resistances Across Varied Environmental Conditions.
Figure 7. Extracted Series Rₛ (a) and Shunt Rₛₕ (b) Resistances Across Varied Environmental Conditions.
Electronics 14 04294 g007
Figure 8. Comparative analysis of 15 experimental samples using NRM.
Figure 8. Comparative analysis of 15 experimental samples using NRM.
Electronics 14 04294 g008
Figure 9. Comparison of Algorithm Performance in Parameter Estimation for PV Cells, RMSE Convergence, and I-V/P-V Characteristic. Curves Across Multiple Experiments at Different Temperature and Irradiance Conditions.
Figure 9. Comparison of Algorithm Performance in Parameter Estimation for PV Cells, RMSE Convergence, and I-V/P-V Characteristic. Curves Across Multiple Experiments at Different Temperature and Irradiance Conditions.
Electronics 14 04294 g009
Figure 10. Left: convergence RMSE, center series, and shunt resistances history convergence. Right: IV and PV fitted vs. experimental curves.
Figure 10. Left: convergence RMSE, center series, and shunt resistances history convergence. Right: IV and PV fitted vs. experimental curves.
Electronics 14 04294 g010aElectronics 14 04294 g010bElectronics 14 04294 g010c
Figure 11. Computation time comparison.
Figure 11. Computation time comparison.
Electronics 14 04294 g011
Figure 12. Validation of PV Parameter Extraction Method: Measured versus Calculated. Performance under Clear-Sky and Cloudy Atmospheric Conditions.
Figure 12. Validation of PV Parameter Extraction Method: Measured versus Calculated. Performance under Clear-Sky and Cloudy Atmospheric Conditions.
Electronics 14 04294 g012
Table 1. Metaheuristic algorithm imperative model and metrics analysis.
Table 1. Metaheuristic algorithm imperative model and metrics analysis.
MethodReferenceModelNumber of Searches Agents (NS)Objective Function
ABCDuman et al. [33]ODM, DDMNS = 50RMSE
GWOXavier et al. [34]ODM, DDMNS = 30RMSE
WOAPeng et al. [35]ODM, DDM, TDMNS = 30RMSE
CSRuqayah et al. [36]ODMNS = 40RMSE
IWSOWenbo Xi [37]ODM, DDMNS = 40RMSE
RFOProposedODMNS = 10RMSE
OSAProposedODMNS = 10RMSE
EAOProposedODMNS = 10RMSE
SOOProposedODMNS = 10RMSE
Table 2. Parameters under Standard Test Conditions for the “Isofoton 106-12” module.
Table 2. Parameters under Standard Test Conditions for the “Isofoton 106-12” module.
Parameters V o c [V] V m p p [V] P m p p [W] I s c [A] I m p p [A]
Values21.617.41066.546.4
Table 3. Algorithm Performance Statistics.
Table 3. Algorithm Performance Statistics.
Avg RMSEMin RMSEMax RMSEAvg Time (s)Min Time (s)Max Time (s) Avg   R s (Ω) Avg   R s h (Ω)Avg I0 (A) Avg   I p h (A)Avg n
SOO0.48930.03223.67143.59132.56224.510.0599530.476.01 × 10−45.190474.72
EAO0.14970.04510.417117.02106.29125.530.0484431.684.66 × 10−45.223782.51
GWO0.07750.03470.131129.58124.46153.750.0421506.814.44 × 10−45.180182.10
IWSO0.22290.0411.0151.66122.13162.600.0532606.355.52 × 10−45.047380.83
WOA0.13210.03380.267130.84126.79139.140.0572577.555.17 × 10−45.155882.70
CSN0.04550.03230.0888159.38144.77175.500.0174674.362.99 × 10−45.153579.96
RFO0.15340.05170.479136.44124.44141.650.0541470.284.95 × 10−45.154877.88
OSA0.14280.05710.431137.11133.03141.920.0518458.235.84 × 10−45.289985.36
ABC0.05670.03040.103305.61291.83316.090.0668502.581.98 × 10−45.150574.23
Table 4. Best RMSE Performance by experiment.
Table 4. Best RMSE Performance by experiment.
ExperimentBest AlgorithmBest RMSEBest Time
1CSN3.67 × 10−2160.65 s
2RFO5.17 × 10−2137.17 s
3SOO3.22 × 10−2140.17 s
4ABC3.09 × 10−2312.72 s
5ABC3.04 × 10−2306.17 s
6ABC3.70 × 10−2299.30 s
7ABC3.13 × 10−2304.89 s
8EAO4.51 × 10−2114.93 s
9ABC3.57 × 10−2301.03 s
10GWO3.47 × 10−2134.47 s
11CSN4.55 × 10−2160.32 s
12CSN5.75 × 10−2169.02 s
13CSN3.51 × 10−2154.09 s
14WOA4.47 × 10−2132.19 s
15CSN3.23 × 10−2163.32 s
Table 5. Performance analysis of SOO.
Table 5. Performance analysis of SOO.
Exp R s (Ω) R s h (Ω)nI0 (A) I p h (A)RMSETime (s)
10.1060103.661.78491.12 × 10−55.02752.50 × 10−2112.8794
20.035159.062.83991.47 × 10−55.07307.23 × 10−2110.4880
30.1594137.258.73907.63 × 10−65.04081.69 × 10−2116.0956
40.1552140.058.48257.22 × 10−64.99511.36 × 10−2112.8540
50.1858155.158.01846.26 × 10−65.01143.02 × 10−2113.5461
60.1378122.259.47599.12 × 10−65.00941.39 × 10−2115.6808
70.1170118.059.65488.86 × 10−65.04322.88 × 10−2113.8869
80.093996.560.99521.18 × 10−55.07273.96 × 10−2114.4113
90.1020102.460.65611.10 × 10−55.05803.53 × 10−2111.6876
100.0939100.161.11331.09 × 10−55.10164.05 × 10−2113.8608
110.1788147.058.28616.83 × 10−65.12112.80 × 10−2113.4824
120.1842153.957.99406.04 × 10−65.38672.87 × 10−2115.6723
130.1621130.759.34348.26 × 10−65.39792.26 × 10−2112.6481
140.021242.862.44661.75 × 10−55.42241.03 × 10−1107.7457
150.1951152.558.08346.33 × 10−65.37514.34 × 10−2114.0997
Table 6. Performance analysis of EAO.
Table 6. Performance analysis of EAO.
Exp R s (Ω) R s h (Ω)nI0 (A) I p h (A)RMSETime (s)
10.1049102.161.90761.15 × 10−55.02752.49 × 10−2264.8579
20.035459.362.82931.46 × 10−55.07307.23 × 10−2226.0675
30.1562131.559.12488.31 × 10−65.04091.66 × 10−2229.1206
40.1534137.358.64477.50 × 10−64.99511.34 × 10−2227.3032
50.1837151.158.25876.61 × 10−65.01153.02 × 10−2226.6320
60.1375122.259.46839.12 × 10−65.00941.37 × 10−2231.9830
70.1137113.359.97739.51 × 10−65.04332.86 × 10−2227.6866
80.094196.960.95701.17 × 10−55.07273.96 × 10−2228.0888
90.1025103.260.57861.08 × 10−55.05803.53 × 10−2232.5405
100.093599.861.12391.09 × 10−55.10164.05 × 10−2230.5627
110.1781144.958.43077.05 × 10−65.12112.78 × 10−2223.3658
120.1802146.058.47456.75 × 10−65.38692.85 × 10−2226.2629
130.1640134.659.05787.76 × 10−65.39782.23 × 10−2223.2446
140.020942.362.50231.77 × 10−55.42231.03 × 10−1220.3398
150.1930148.258.34846.72 × 10−65.37524.34 × 10−2225.3541
Table 7. Performance analysis of GWO.
Table 7. Performance analysis of GWO.
Exp R s (Ω) R s h (Ω)nI0 (A) I p h (A)RMSETime (s)
10.1050102.361.89211.15 × 10−55.02752.49 × 10−2116.2236
20.035459.362.82661.46 × 10−55.07307.23 × 10−2102.4896
30.1564131.759.11288.29 × 10−65.04091.66 × 10−2114.9798
40.1534137.358.64687.50 × 10−64.99511.34 × 10−2114.5296
50.1837151.158.26056.62 × 10−65.01153.02 × 10−2115.1261
60.1375122.259.46629.11 × 10−65.00941.37 × 10−2115.2050
70.1136113.359.98239.52 × 10−65.04332.86 × 10−2115.7851
80.094197.060.95581.17 × 10−55.07273.96 × 10−2113.6051
90.1025103.360.57101.08 × 10−55.05803.53 × 10−2115.3107
100.093599.861.12411.09 × 10−55.10164.05 × 10−2115.8142
110.1780144.858.43377.06 × 10−65.12112.78 × 10−2113.9229
120.1798145.458.51506.81 × 10−65.38692.85 × 10−2113.7799
130.1640134.759.05607.76 × 10−65.39782.23 × 10−2111.6742
140.020842.262.51401.77× 10−55.42231.03 × 10−1110.3795
150.1929148.158.35616.74 × 10−65.37524.34 × 10−2113.7936
Table 8. Performance analysis of IWSO.
Table 8. Performance analysis of IWSO.
Exp R s (Ω) R s h (Ω)nI0 (A) I p h (A)RMSETime (s)
10.1050102.361.89491.15 × 10−55.02752.49 × 10−2240.9351
20.036059.762.83581.46 × 10−55.07307.25 × 10−2208.4618
30.1571132.959.03218.14 × 10−65.04091.66 × 10−2234.8636
40.1538137.958.60977.44 × 10−64.99511.34 × 10−2235.4273
50.1837151.158.25866.61 × 10−65.01153.02 × 10−2235.6665
60.1375122.259.46619.11 × 10−65.00941.37 × 10−2236.6241
70.1137113.459.97379.50 × 10−65.04332.86 × 10−2236.5140
80.094197.060.95581.17 × 10−55.07273.96 × 10−2235.3510
90.1033104.360.50261.07 × 10−55.05803.53 × 10−2235.1224
100.093299.361.16531.10 × 10−55.10164.05 × 10−2239.3828
110.1781144.858.43567.06 × 10−65.12112.78 × 10−2230.7373
120.1782142.958.66717.06 × 10−65.38702.86 × 10−2234.2154
130.1640134.659.06287.77 × 10−65.39782.23 × 10−2232.0435
140.021242.962.42871.75 × 10−55.42241.03 × 10−1230.7103
150.1930148.258.34796.72 × 10−65.37524.34 × 10−2234.7390
Table 9. Performance analysis of WOA.
Table 9. Performance analysis of WOA.
Exp R s (Ω) R s h (Ω)nI0 (A) I p h (A)RMSETime (s)
10.1049102.261.90031.15 × 10−55.02752.49 × 10−2111.8580
20.035459.262.82981.46 × 10−55.07307.23 × 10−2112.0901
30.1560131.159.14988.36 × 10−65.04091.66 × 10−2109.0233
40.1529136.458.70187.60 × 10−64.99511.34 × 10−2110.8806
50.1837151.058.26376.62 × 10−65.01153.02 × 10−2111.0586
60.1376122.459.45499.09 × 10−65.00941.37 × 10−2110.5450
70.1139113.759.95389.46 × 10−65.04332.86 × 10−2110.8538
80.094196.960.96181.17 × 10−55.07273.96 × 10−2109.6036
90.1025103.260.57851.08 × 10−55.05803.53 × 10−2109.5483
100.093599.861.12481.09 × 10−55.10164.05 × 10−2107.7159
110.1823152.757.95946.33 × 10−65.12102.80 × 10−2107.1449
120.1802146.158.47036.74 × 10−65.38692.85 × 10−2109.4035
130.1643135.159.02847.71 × 10−65.39782.23 × 10−2110.2335
140.020942.362.50221.77 × 10−55.42231.03 × 10−1108.6310
150.1923146.958.42836.85 × 10−65.37534.34 × 10−2109.7288
Table 10. Performance analysis of CSN.
Table 10. Performance analysis of CSN.
Exp R s (Ω) R s h (Ω)nI0 (A) I p h (A)RMSETime (s)
10.1049102.161.90761.15 × 10−55.02752.49 × 10−2232.1240
20.035459.362.82931.46 × 10−55.07307.23 × 10−2225.7759
30.1562131.559.12478.31 × 10−65.04091.66 × 10−2228.7743
40.1534137.358.64477.50 × 10−64.99511.34 × 10−2227.5553
50.1837151.158.25876.61 × 10−65.01153.02 × 10−2227.1150
60.1375122.259.46839.12 × 10−65.00941.37 × 10−2225.2873
70.1137113.359.97739.51 × 10−65.04332.86 × 10−2226.7223
80.094196.960.95701.17 × 10−55.07273.96 × 10−2225.3369
90.1025103.260.57861.08 × 10−55.05803.53 × 10−2229.0129
100.093599.861.12391.09 × 10−55.10164.05 × 10−2225.7289
110.1781144.958.43077.05 × 10−65.12112.78 × 10−2221.8067
120.1802146.058.47456.75 × 10−65.38692.85 × 10−2223.4187
130.1640134.659.05787.76 × 10−65.39782.23 × 10−2222.1884
140.020942.362.50231.77 × 10−55.42231.03 × 10−1217.0521
150.1930148.258.34846.72 × 10−65.37524.34 × 10−2225.8355
Table 11. Performance analysis of RFO.
Table 11. Performance analysis of RFO.
Exp R s (Ω) R s h (Ω)nI0 (A) I p h (A)RMSETime (s)
10.1054102.961.84561.14 × 10−55.02752.50 × 10−2109.3328
20.034958.662.88731.48 × 10−55.07307.23 × 10−2100.7220
30.1556130.459.19768.44 × 10−65.04101.66 × 10−2112.8509
40.1524135.558.75807.69 × 10−64.99511.34 × 10−2113.7841
50.1861155.557.99666.23 × 10−65.01143.02 × 10−2112.1106
60.1373121.959.48729.15 × 10−65.00941.37 × 10−2109.8874
70.1114109.960.23071.00 × 10−55.04332.87 × 10−2107.7563
80.095298.560.83451.14 × 10−55.07273.96 × 10−2104.5533
90.1018102.460.64901.10 × 10−55.05803.53 × 10−2110.6143
100.0937100.161.10351.09 × 10−55.10164.05 × 10−2103.8714
110.1791146.758.31846.87 × 10−65.12112.79 × 10−2109.9075
120.1828151.058.16696.28 × 10−65.38682.86 × 10−2111.8247
130.1637134.059.10097.84 × 10−65.39782.23 × 10−2111.1653
140.021242.762.46351.76 × 10−55.42241.03 × 10−196.7353
150.1926147.458.40186.81 × 10−65.37524.34 × 10−2111.1927
Table 12. Performance analysis of OSA.
Table 12. Performance analysis of OSA.
Exp R s (Ω) R s h (Ω)nI0 (A) I p h (A)RMSETime (s)
10.1085107.361.49181.06 × 10−55.02742.52 × 10−2115.6566
20.051876.161.93481.21 × 10−55.07349.80 × 10−2106.4890
30.1594136.558.79127.71 × 10−65.04081.68 × 10−2110.7959
40.1420118.959.91739.92 × 10−64.99551.66 × 10−2110.8177
50.1780140.958.89597.64 × 10−65.01173.05 × 10−2107.0671
60.1857225.254.36372.68 × 10−65.00793.53 × 10−2109.3356
70.084573.163.78742.02 × 10−55.04415.40 × 10−2110.4556
80.082581.062.43561.57 × 10−55.07294.34 × 10−2108.6673
90.089685.562.14361.49 × 10−55.05833.89 × 10−2107.3673
100.092998.961.19591.11 × 10−55.10164.05 × 10−2105.1697
110.1599115.560.53761.12 × 10−55.12193.22 × 10−2110.5828
120.1855156.557.83865.82 × 10−65.38662.89 × 10−2103.3033
130.1717148.958.14656.31 × 10−65.39742.33 × 10−2106.2439
140.019440.562.62431.81 × 10−55.42231.03 × 10−1109.0390
150.1957153.258.03826.26 × 10−65.37514.35 × 10−2110.2310
Table 13. Performance analysis of ABC.
Table 13. Performance analysis of ABC.
Exp R s (Ω) R s h (Ω)nI0 (A) I p h (A)RMSETime (s)
10.1044101.561.95901.16 × 10−55.02752.50 × 10−2233.8643
20.039364.462.39341.35 × 10−55.07317.30 × 10−2228.8599
30.1561131.359.13648.33 × 10−65.04091.66 × 10−2232.0093
40.1534137.358.64327.50 × 10−64.99511.34 × 10−2233.2329
50.1946172.557.07455.01 × 10−65.01103.12 × 10−2229.9875
60.1378122.659.43819.06 × 10−65.00941.37 × 10−2231.7122
70.1135113.159.99439.54 × 10−65.04332.86 × 10−2228.3787
80.094096.860.96911.17 × 10−55.07273.96 × 10−2229.9556
90.1005100.560.79791.14 × 10−55.05813.53 × 10−2226.4857
100.093699.961.11671.09 × 10−55.10164.05 × 10−2226.5076
110.1781144.958.43367.06 × 10−65.12112.78 × 10−2226.7055
120.1804146.458.45056.71 × 10−65.38692.85 × 10−2228.7025
130.1640134.659.06197.77 × 10−65.39782.23 × 10−2229.5966
140.029354.061.44061.46 × 10−55.42261.09 × 10−1226.4340
150.1930148.258.34656.72 × 10−65.37524.34 × 10−2230.3679
Table 14. Statistical validation of extracted parameters across all datasets and algorithms.
Table 14. Statistical validation of extracted parameters across all datasets and algorithms.
ParameterMinMaxMean ± StdPhysical Range
R s ( Ω ) 0.01740.1957 0.079 ± 0.051 0.05–0.5
R s h ( Ω ) 40.5674.4 380.2 ± 178.3 50–1000
n module 54.3685.36 66.82 ± 8.45 36–90
n cell 1.512.37 1.86 ± 0.23 1.0–2.5
I 0 (A) 2.68 × 10 6 2.02 × 10 5 1.05 × 10 5 ± 4.8 × 10 6 10 12 10 4
I p h (A)4.9955.423 5.165 ± 0.128 I s c
Table 15. Dynamic Validation Results.
Table 15. Dynamic Validation Results.
MetricVoltage (V)Current (A)Power (W)
RMSE26.430.36125.06
MAE19.260.1786.70
R2 Coefficient0.96130.98820.9730
Disclaimer/Publisher’s Note: The statements, opinions and data contained in all publications are solely those of the individual author(s) and contributor(s) and not of MDPI and/or the editor(s). MDPI and/or the editor(s) disclaim responsibility for any injury to people or property resulting from any ideas, methods, instructions or products referred to in the content.

Share and Cite

MDPI and ACS Style

Mekri, A.; Seghiour, A.; Kaddour, F.; Boudouaoui, Y.; Chouder, A.; Silvestre, S. Novel Hybrid Analytical-Metaheuristic Optimization for Efficient Photovoltaic Parameter Extraction. Electronics 2025, 14, 4294. https://doi.org/10.3390/electronics14214294

AMA Style

Mekri A, Seghiour A, Kaddour F, Boudouaoui Y, Chouder A, Silvestre S. Novel Hybrid Analytical-Metaheuristic Optimization for Efficient Photovoltaic Parameter Extraction. Electronics. 2025; 14(21):4294. https://doi.org/10.3390/electronics14214294

Chicago/Turabian Style

Mekri, Abdelkader, Abdellatif Seghiour, Fouad Kaddour, Yassine Boudouaoui, Aissa Chouder, and Santiago Silvestre. 2025. "Novel Hybrid Analytical-Metaheuristic Optimization for Efficient Photovoltaic Parameter Extraction" Electronics 14, no. 21: 4294. https://doi.org/10.3390/electronics14214294

APA Style

Mekri, A., Seghiour, A., Kaddour, F., Boudouaoui, Y., Chouder, A., & Silvestre, S. (2025). Novel Hybrid Analytical-Metaheuristic Optimization for Efficient Photovoltaic Parameter Extraction. Electronics, 14(21), 4294. https://doi.org/10.3390/electronics14214294

Note that from the first issue of 2016, this journal uses article numbers instead of page numbers. See further details here.

Article Metrics

Back to TopTop