Energy Efficient Load-Balancing Mechanism in Integrated IoT–Fog–Cloud Environment
Abstract
1. Introduction
Problem Statement
- Investigate the existing literature on the IoT–fog–cloud architecture and models considering energy factors.
- The three significant issues covered in this article are load balancing, energy consumption, and computation delay or latency.
- An energy-efficient and load-balanced mechanism for fog environments, considering available CPU capacity.
- Performance evaluation of the proposed mechanism with existing techniques.
2. Related Work
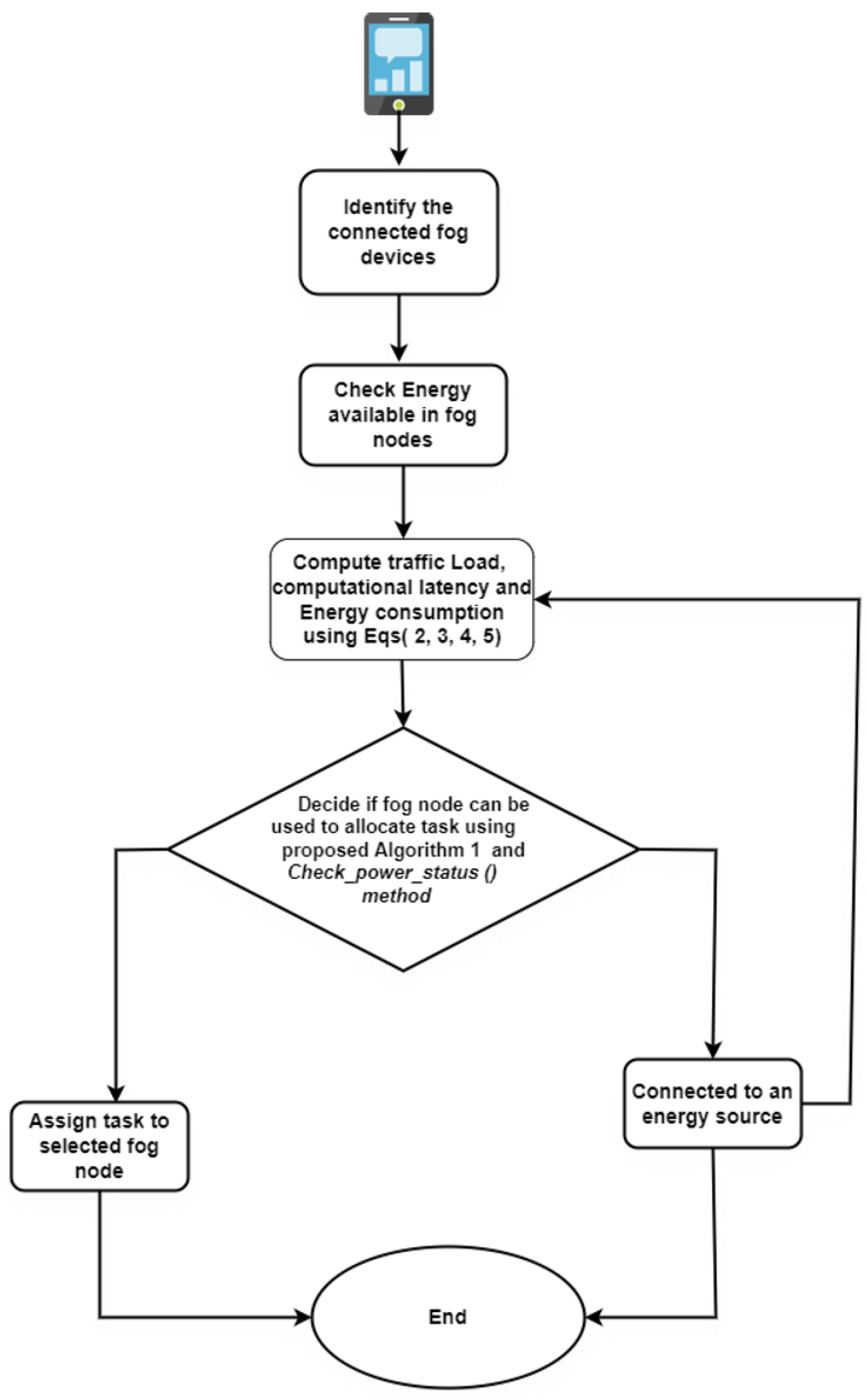
3. Methodology
- A.
- Fog nodes are prioritized overcloud nodes. When data flows are imbalanced at fog devices or gateways, data will be forwarded to the cloud to utilize cloud nodes.
- B.
- Cloud nodes will be utilized only when fog nodes are congested or drained of power.
- C.
- Computational delay and latency, load balancing, and energy usage are computed in the IoT–fog–cloud network.
- D.
- A few fog nodes or gateways can be deactivated when the computing demand is low to conserve energy.
System Model
- i.
- Transmission Model
- ii.
- Fog device computational delay
- iii.
- IoT–Fog System Energy Consumption Model
- iv.
- Modeling for Load Balancing in IoT–Fog–Cloud Environment
| Algorithm 1: Proposed Algorithm for Load Balancing |
Data Input: fog nodes, IoT nodes, Cloud nodes Output: node lifetime, Power_Status; Node_lifetime =
|
4. Experimental Setup for Simulations
Performance Evaluation
- i.
- Network lifetime: It represents the lifespan of devices in the network. When an average number of devices are not functional, network partitioning occurs [13]. Network lifetime can be computed as follows:
- ii.
- Total energy consumption: It represents the overall power consumed in the IoT–fog–cloud environment. The overall energy [35] usage of all devices can be computed using Equation (4). Due to the increased energy of fog nodes, the suggested technique saves energy and increases network longevity, as shown in Figure 3.
- iii.
- Average Delay: It consists of both transmission and Computational delay in IoT–fog–cloud operation [36]. It can be calculated using Equations (2) and (3).
- iv.
- Response time: It represents the response time of all tasks (T) up to the present interval [37]. The average response time can be computed as follows:
5. Results and Discussion
6. Conclusions
Author Contributions
Funding
Data Availability Statement
Conflicts of Interest
References
- Ma, K.; Bagula, A.; Nyirenda, C.; Ajayi, O. An IoT-based fog computing model. Sensors 2019, 19, 2783. [Google Scholar] [CrossRef] [PubMed]
- Sulimani, H.; Alghamdi, W.Y.; Jan, T.; Bharathy, G.; Prasad, M. Sustainability of Load Balancing Techniques in Fog Computing Environment. Procedia Comput. Sci. 2021, 191, 93–101. [Google Scholar] [CrossRef]
- Oueis, J.; Strinati, E.C.; Barbarossa, S. The fog balancing: Load distribution for small cell cloud computing. In Proceedings of the 2015 IEEE 81st Vehicular Technology Conference (VTC Spring), Glasgow, UK, 11–14 May 2015; pp. 1–6. [Google Scholar]
- Chiang, M.; Zhang, T. Fog and IoT: An overview of research opportunities. IEEE Internet Things J. 2016, 3, 854–864. [Google Scholar] [CrossRef]
- Liu, Y.; Fieldsend, J.E.; Min, G. A framework of fog computing: Architecture, challenges, and optimization. IEEE Access 2017, 5, 25445–25454. [Google Scholar] [CrossRef]
- Mahmoud, M.M.; Rodrigues, J.J.; Saleem, K.; Al-Muhtadi, J.; Kumar, N.; Korotaev, V. Towards energy-aware fog-enabled cloud of things for healthcare. Comput. Electr. Eng. 2018, 67, 58–69. [Google Scholar] [CrossRef]
- Díaz, M.; Martín, C.; Rubio, B. State-of-the-art, challenges, and open issues in the integration of the Internet of things and cloud computing. J. Netw. Comput. Appl. 2016, 67, 99–117. [Google Scholar] [CrossRef]
- Zukerman, M. Introduction to Queueing Theory and Stochastic Teletraffic Models. arXiv 2019, arXiv:1307.2968. [Google Scholar]
- Oma, R.; Nakamura, S.; Duolikun, D.; Enokido, T.; Takizawa, M. An energy-efficient model for fog computing in the internet of things (IoT). Internet Things 2018, 1, 14–26. [Google Scholar] [CrossRef]
- Abidoye, A.P.; Kabaso, B. Energy-efficient hierarchical routing in wireless sensor networks based on fog computing. EURASIP J. Wirel. Commun. Netw. 2021, 2021, 8. [Google Scholar] [CrossRef]
- Batista, E.; Figueiredo, G.; Prazeres, C. Load balancing between fog and cloud in fog of things based platforms through software-defined networking. J. King Saud Univ. Comput. Inf. Sci. 2022, 34, 7111–7125. [Google Scholar] [CrossRef]
- Ogungbe, A. Energy Optimization in Fog Computing to Improve Quality of Service. Ph.D. Dissertation, National College of Ireland, Dublin, Ireland, 2020. [Google Scholar]
- Awotunde, J.B.; Folorunso, S.O.; Imoize, A.L.; Odunuga, J.O.; Lee, C.C.; Li, C.T.; Do, D.T. An Ensemble Tree-Based Model for Intrusion Detection in Industrial Internet of Things Networks. Appl. Sci. 2023, 13, 2479. [Google Scholar] [CrossRef]
- Botta, A.; De Donato, W.; Persico, V.; Pescapé, A. Integration of cloud computing and internet of things: A survey. Future Gener. Comput. Syst. 2016, 56, 684–700. [Google Scholar] [CrossRef]
- Liu, L.; Chang, Z.; Guo, X.; Mao, S.; Ristaniemi, T. Multiobjective optimization for computation offloading in fog computing. IEEE Internet Things J. 2017, 5, 283–294. [Google Scholar] [CrossRef]
- Fan, Q.; Ansari, N. Throughput aware and green energy aware user association in heterogeneous networks. In Proceedings of the 2017 IEEE International Conference on Communications (ICC), Paris, France, 21–25 May 2017; pp. 1–6. [Google Scholar]
- Rehman, A.U.; Ahmad, Z.; Jehangiri, A.I.; Ala’Anzy, M.A.; Othman, M.; Umar, A.I.; Ahmad, J. Dynamic Energy Efficient Resource Allocation Strategy for Load Balancing in Fog Environment. IEEE Access 2020, 8, 199829–199839. [Google Scholar] [CrossRef]
- Suganuma, T.; Oide, T.; Kitagami, S.; Sugawara, K.; Shiratori, N. Multiagent-based flexible edge computing architecture for IoT. IEEE Netw. 2018, 32, 16–23. [Google Scholar] [CrossRef]
- Kumar, A.; Sharma, S.; Goyal, N.; Gupta, S.K.; Kumari, S.; Kumar, S. Energy-efficient fog computing in Internet of Things based on Routing Protocol for Low-Power and Lossy Network with Contiki. Int. J. Commun. Syst. 2022, 35, e5049. [Google Scholar] [CrossRef]
- Deng, R.; Lu, R.; Lai, C.; Luan, T.H.; Liang, H. Optimal workload allocation in fog-cloud computing toward balanced delay and power consumption. IEEE Internet Things J. 2016, 3, 1171–1181. [Google Scholar] [CrossRef]
- Awotunde, J.B.; Ayo, F.E.; Panigrahi, R.; Garg, A.; Bhoi, A.K.; Barsocchi, P. A Multi-level Random Forest Model-Based Intrusion Detection Using Fuzzy Inference System for Internet of Things Networks. Int. J. Comput. Intell. Syst. 2023, 16, 31. [Google Scholar] [CrossRef]
- Fu, X.; Pace, P.; Aloi, G.; Li, W.; Fortino, G. Cascade failures analysis of Internet of Things under global/local routing mode. IEEE Sens. J. 2021, 22, 1705–1719. [Google Scholar] [CrossRef]
- Fu, X.; Wang, Y.; Yang, Y.; Postolache, O. Analysis on cascading reliability of edge-assisted Internet of Things. Reliab. Eng. Syst. Saf. 2022, 223, 108463. [Google Scholar] [CrossRef]
- Shuaib, M.; Bhatia, S.; Alam, S.; Masih, R.K.; Alqahtani, N.; Basheer, S.; Alam, M.S. An Optimized, Dynamic, and Efficient Load-Balancing Framework for Resource Management in the Internet of Things (IoT) Environment. Electronics 2023, 12, 1104. [Google Scholar] [CrossRef]
- Kaur, M.; Aron, R. Focalb: Fog computing architecture of load balancing for scientific workflow applications. J. Grid Comput. 2021, 19, 40. [Google Scholar] [CrossRef]
- Jia, M.; Cao, J.; Liang, W. Optimal cloudlet placement and user to cloudlet allocation in wireless metropolitan area networks. IEEE Trans. Cloud Comput. 2015, 54, 725–737. [Google Scholar] [CrossRef]
- Ajagbe, S.A.; Ayegboyin, M.O.; Idowu, I.R.; Adeleke, T.A.; Thanh, D.N.H. Investigating Energy Efficiency of Mobile Ad-hoc Network (MANET) Routing Protocols. Informatica 2022, 46, 269–275. [Google Scholar] [CrossRef]
- Wang, Y.; Lin, X.; Pedram, M. A nested two stage game-based optimization framework in mobile cloud computing system. In Proceedings of the 2013 IEEE Seventh International Symposium on Service-Oriented System Engineering, San Francisco, CA, USA, 25–28 March 2013; pp. 494–502. [Google Scholar]
- Maswood, M.M.S.; Rahman, M.R.; Alharbi, A.G.; Medhi, D. A Novel Strategy to Achieve Bandwidth Cost Reduction and Load Balancing in a Cooperative Three-Layer Fog-Cloud Computing Environment. IEEE Access 2020, 8, 113737–113750. [Google Scholar] [CrossRef]
- Asghar, A.; Abbas, A.; Khattak, H.A.; Khan, S.U. Fog Based Architecture and Load Balancing Methodology for Health Monitoring Systems. IEEE Access 2021, 9, 96189–96200. [Google Scholar] [CrossRef]
- Singh, J.; Singh, P.; Amhoud, E.M.; Hedabou, M. Energy-Efficient and Secure Load Balancing Technique for SDN-Enabled Fog Computing. Sustainability 2022, 14, 12951. [Google Scholar] [CrossRef]
- Sanjay, A.; Vijarania, M.; Jaglan, V. Security surveillance and home automation system using IoT. EAI Endorsed Trans. Smart Cities 2020, 5, 1–6. [Google Scholar] [CrossRef]
- Vijarania, M.; Agrawal, A.; Sharma, M.M. Task scheduling and load balancing techniques using genetic algorithm in cloud computing. In Soft Computing: Theories and Applications: Proceedings of SoCTA 2020; Springer: Singapore, 2021; Volume 2, pp. 97–105. [Google Scholar]
- Awotunde, J.B.; Arowolo, M.O.; Imoize, A.L.; Farhaoui, Y.; Adeniyi, A.E. A Machine Learning-Based Model for Energy Efficiency Classification of an Unmanned Aerial Vehicle. In Artificial Intelligence and Smart Environment: ICAISE’2022; Springer International Publishing: Cham, Switzerland, 2023; pp. 54–63. [Google Scholar]
- Vijarania, M.; Dahiya, N.; Dalal, S.; Jaglan, V. WSN based efficient multi-metric routing for IoT networks. In Green Internet of Things for Smart Cities; CRC Press: Boca Raton, FL, USA, 2021; pp. 249–262. [Google Scholar]
- Hassija, S.; Arora, Y.; Tripathi, K.; Vijarania, M. A Review on Congestion Control Using Routing Technique and Machine Learning. In Proceedings of the Third International Conference on Information Management and Machine Intelligence: ICIMMI 2021, Jaipur, India, 23–24 December 2021; pp. 431–443. [Google Scholar]
- Vijarania, M.; Jaglan, V.; Mishra, B.K. The modelling of an energy efficient algorithm considering the temperature effect on the lifetime of a node in a wireless network. Int. J. Grid High Perform. Comput. 2020, 12, 87–101. [Google Scholar] [CrossRef]







| References | Methodology Adopted | Features/Parameters | Limitation |
|---|---|---|---|
| [3] | Proposed low-complexity techniques for load balancing and cluster formation for fog environment | Quality of experience, network performance, latency | The proposed algorithm is not efficient and works well with large clusters |
| [5] | A framework for optimized resource allocation is proposed and formulated the optimization problem using a genetic algorithm | Latency, optimized resource allocation, privacy, and fault tolerance | Results are computed using a lower number of nodes |
| [6] | Presented an algorithm for allocating tasks using an energy-aware policy | Energy consumption, round-trip delay | Dynamic conditions of the network were not taken into account |
| [9] | Developed TBFC, i.e., tree-based fog computing model | Execution time and total electric energy consumption | Proposed techniques do not consider the imbalanced tree of fog, child nodes, and edge nodes |
| [10] | Fog computing-based energy-efficient hierarchical routing strategies for WSN are proposed | Network lifetime, packet loss, and energy consumption | Lacks optimal resource allocation, and fog node is assumed to be balanced |
| [13] | In fog computing, an energy-aware and load-balanced algorithm is suggested to assign tasks to fog nodes. | Energy consumed, network cost, execution time, and load scheduling | Limited fog devices, and performance was not evaluated under different dynamic scenarios |
| [16] | Proposed the utilization of queuing models to investigate the transmission delays, energy usage, and cost incurred for offloading tasks in the cloud–fog scenarios | Power consumption, latency, and cost | A simulation was performed in the restricted environment |
| [17] | Devised a strategy for a heterogeneous network to improvise green energy utilization and flow level throughput | Throughput and power consumption | Limited to the extent of architecture |
| [18] | Focused on efficient load balancing for fog environment and devised the Dynamic Energy-Efficient Resource Allocation strategy | Computational cost, load balancing, and energy consumption | Lack of fault tolerance |
| [21] | An efficient framework is presented that considers the trade-off of power usage and delay in the integrated cloud–fog computing structure | Power consumption and delay | Optimization is not achieved in a distributed environment |
| [23] | A dynamic energy-efficient load balancing mechanism is proposed to deal with IoT resource allocation dynamically | Energy utilization, load balancing, and cost of computing | Service migration and security concerns |
| [25] | A potential mechanism for cascading failure in edge-assisted IoT is proposed | Real-time data packets and link congestion | Varied network configurations with different topologies are not considered |
| Parameter | Values Used for Simulation |
|---|---|
| Total end devices | 50 to 100 |
| Total fog devices (F) | 10 to 100 |
| CPU frequency in cloud servers | 100 × 109 [cyc/sec] |
| Total gateway devices (G) | 2 |
| The average number of incoming tasks (λi) | 50 [tasks/sec] |
| Maximum channel bandwidth | 30 MHz |
| Total cloud servers (S) | 5 |
| CPU frequency in end devices | 500 × 106 [cyc/sec] |
| CPU frequency in fog devices | 50 × 109 [cyc/sec] |
| Processing energy usage | 0.5 Joules |
| The transmission power of end devices | mW |
Disclaimer/Publisher’s Note: The statements, opinions and data contained in all publications are solely those of the individual author(s) and contributor(s) and not of MDPI and/or the editor(s). MDPI and/or the editor(s) disclaim responsibility for any injury to people or property resulting from any ideas, methods, instructions or products referred to in the content. |
© 2023 by the authors. Licensee MDPI, Basel, Switzerland. This article is an open access article distributed under the terms and conditions of the Creative Commons Attribution (CC BY) license (https://creativecommons.org/licenses/by/4.0/).
Share and Cite
Vijarania, M.; Gupta, S.; Agrawal, A.; Adigun, M.O.; Ajagbe, S.A.; Awotunde, J.B. Energy Efficient Load-Balancing Mechanism in Integrated IoT–Fog–Cloud Environment. Electronics 2023, 12, 2543. https://doi.org/10.3390/electronics12112543
Vijarania M, Gupta S, Agrawal A, Adigun MO, Ajagbe SA, Awotunde JB. Energy Efficient Load-Balancing Mechanism in Integrated IoT–Fog–Cloud Environment. Electronics. 2023; 12(11):2543. https://doi.org/10.3390/electronics12112543
Chicago/Turabian StyleVijarania, Meenu, Swati Gupta, Akshat Agrawal, Matthew O. Adigun, Sunday Adeola Ajagbe, and Joseph Bamidele Awotunde. 2023. "Energy Efficient Load-Balancing Mechanism in Integrated IoT–Fog–Cloud Environment" Electronics 12, no. 11: 2543. https://doi.org/10.3390/electronics12112543
APA StyleVijarania, M., Gupta, S., Agrawal, A., Adigun, M. O., Ajagbe, S. A., & Awotunde, J. B. (2023). Energy Efficient Load-Balancing Mechanism in Integrated IoT–Fog–Cloud Environment. Electronics, 12(11), 2543. https://doi.org/10.3390/electronics12112543

