Research on Braking Efficiency of Master-Slave Electro-Hydraulic Hybrid Electric Vehicle
Abstract
:1. Introduction
1.1. Current Status of Research
1.2. Contribution of This Paper
- A novel MSEHH-EV based on the planetary gear is proposed;
- A braking energy recovery control strategy matching the MSEHH-EV is designed, which is capable of braking mode switching by threshold setting;
- A joint simulation with AMESim and Simulink verifies the correctness of the vehicle and the feasibility of the corresponding braking energy recovery control strategy, and the simulation results showed that the model vehicle had better braking performance than EVs;
1.3. Article Structure
2. System Composition and Working Principle
2.1. Composition of the System
2.2. Working Principle of Planetary Gear
3. Braking Mode Analysis
4. Theoretical Modeling and Strategy Design
4.1. Model Establishment
4.1.1. Electric Energy Module Modeling
4.1.2. Hydraulic Energy Module Modeling
4.1.3. Other Basic Parameters
4.2. Braking Force Distribution
- (1)
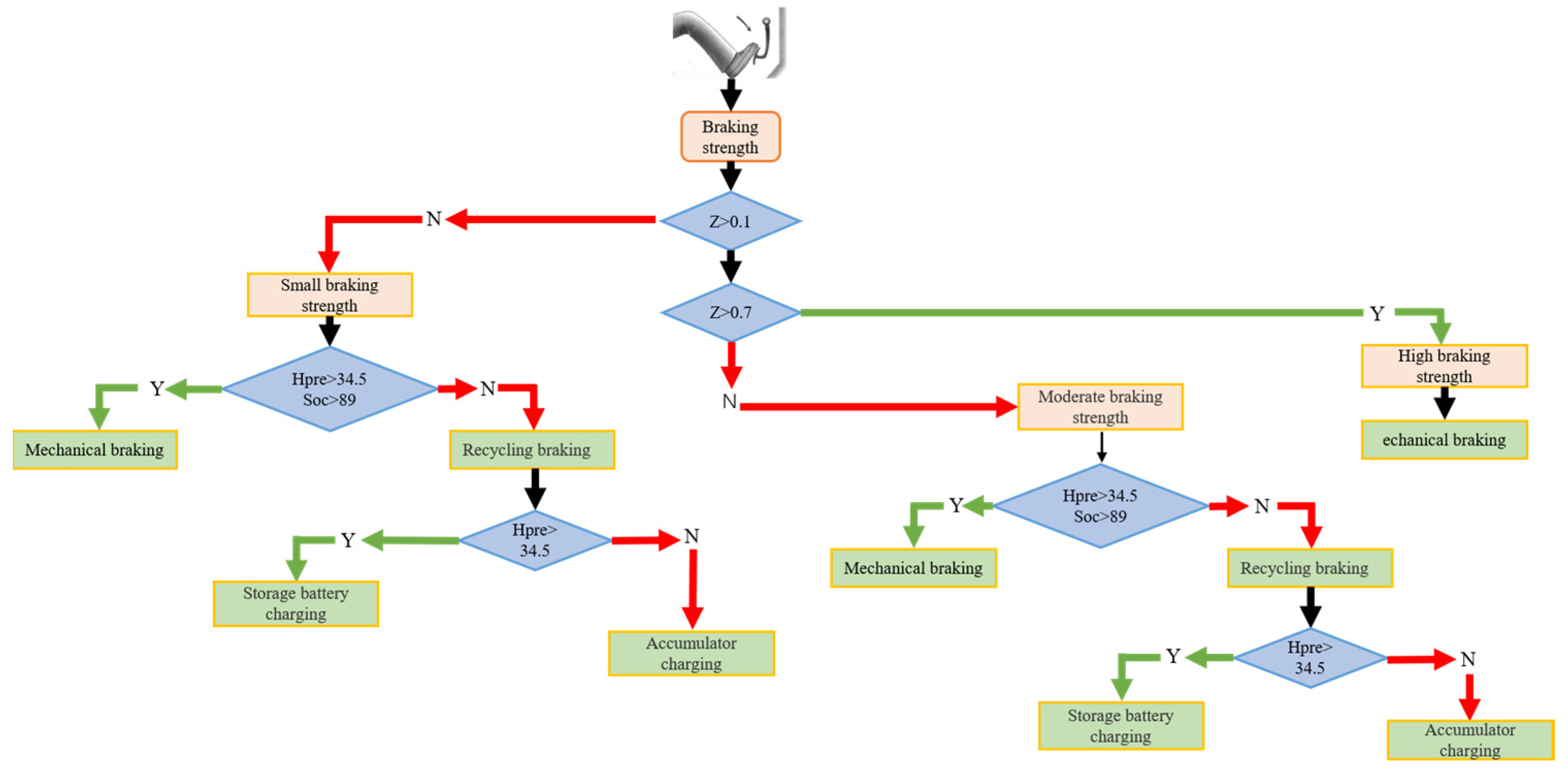
- Under small braking intensity: Z ≤ 0.1
- (2)
- Under medium braking intensity: 0.1 < Z < 0.7
- (3)
- Under emergency braking strength: Z ≥ 0.7
4.3. Control Strategy Design
4.3.1. Control Strategy Logic
4.3.2. Implementation of the Control Strategy
- (1)
- Stop mode: All output signals are 0.
- (2)
- Hydraulic drive mode: all output signals are 0, the hydraulic pump/motor is in working state, and the SOC of the accumulator can be described as:where Cp is Current Pressure; Gpp is Gas pre-charge pressure; and Maxp is Maximum pressure.The hydraulic pump/motor displacement V = 100 mL/r.The torque calculation formula is:where β is the hydraulic pump swashplate opening (−1, 1).
- (3)
- Motor drive mode: Based on the received Acc from the driver module, the motor torque required under the current operating conditions is output by multiplying the motor’s external characteristic curve by:where the torque at the current speed and voltage is T; The actual torque output signal of the motor is Tm, and the Unit is N•m.
- (4)
- Electro-hydraulic hybrid drive mode: The hydraulic motors and electric motors work together to power the vehicle. The hydraulic system and motor system distribute torque in a 1:1 electro-hydraulic ratio. Because torque is proportional to power. Therefore, if you control the power distribution, you control the torque distribution. The motor torque is the accelerator pedal signal multiplied by the motor external characteristic curve to get the demand torque under the current working speed, then, 50% torque allocate to the electric motor, and the swashplate opening of the hydraulic motor is calculate as follows:
- (5)
- MB: No output of motor torque and swashplate angle, the only output of br signal. The current br signal is multiplied by the maximum braking torque of the front axle to get the braking torque required for the current working condition and output to the vehicle brake:where Tb is the braking torque required to be provided by the vehicle brake.
- (6)
- EERB: control motor torque to achieve the purpose of motor output negative torque recovery braking energy. The current brake pedal signal is multiplied by 1000 to get the required braking torque at the axle of the current operational states. The torque provided by the current motor can be obtained through the motor external characteristic curve. Compare the torque between them, if the torque provided by the motor is less than the required braking torque, the motor operates at the current torque that it can provide, and insufficient torque is compensated by friction braking of the vehicle mechanical brake. When the torque provided by the motor is greater than or equal to the braking torque required, then output the motor torque of the braking torque currently required.
- (7)
- HERB: first calculate the braking torque required at the axle under current operating conditions. Then calculate the torque that can be delivered to the axle by the hydraulic pump/motor under the current pressure. If the torque provided by the hydraulic pump is less than the required braking torque, the hydraulic pump calculates the swashplate angle based on the current torque provided, and insufficient torque is compensated by friction braking of the vehicle brake. If the torque provided by the hydraulic pump is greater than the required braking torque, the hydraulic pump calculates the swashplate angle according to the braking torque required by the axle.
5. Modeling and Simulation
6. Conclusions and Prospect
Author Contributions
Funding
Conflicts of Interest
References
- Hong, J.; Wang, Z.; Chen, W.; Wang, L.; Lin, P.; Qu, C. Online accurate state of health estimation for battery systems on real-world electric vehicles with variable driving conditions considered. J. Clean. Prod. 2021, 294, 125814. [Google Scholar] [CrossRef]
- Kouchachvili, L.; Yaici, W.; Entchev, E. Hybrid battery/supercapacitor energy storage system for the electric vehicles. J. Power Sources 2018, 374, 237–248. [Google Scholar] [CrossRef]
- Hong, J.; Wang, Z.; Ma, F.; Yang, J.; Xu, X.; Qu, C.; Zhou, Y. Thermal Runaway Prognosis of Battery Systems Using the Modified Multi-Scale Entropy in Real-World Electric Vehicles. IEEE Trans. Transp. Electrif. 2021, 7, 2269–2278. [Google Scholar] [CrossRef]
- Hong, J.; Wang, Z.; Yao, Y. Fault prognosis of battery system based on accurate voltage abnormity prognosis using long short-term memory neural networks. Appl. Energy 2019, 251, 113381. [Google Scholar] [CrossRef]
- Hong, J.; Wang, Z.; Zhang, T.; Yin, H.; Zhang, H.; Huo, W. Research on Performance Simulation of Load Isolation Pure Electric Driving Vehicles. Energy Procedia 2016, 104, 544–549. [Google Scholar] [CrossRef]
- Wang, W.; Li, Y.; Shi, M.; Song, Y. Optimization and control of battery-flywheel compound energy storage system during an electric vehicle braking. Energy 2021, 226, 120404. [Google Scholar] [CrossRef]
- Sharma, S.; Panwar, A.K.; Tripathi, M.M. Storage technologies for electric vehicles. J. Traffic Transp. Eng. 2020, 7, 340–361. [Google Scholar] [CrossRef]
- Yang, N.A.; Luo, C.; Li, P. Design and performance analysis on a new electro-hydraulic hybrid transmission system. Int. J. Electr. Hybrid Veh. 2017, 9, 134. [Google Scholar] [CrossRef]
- Honey, E.; Suh, I.-S. A feasibility study of an electric–hydraulic hybrid powertrain for passenger vehicles. Proc. Inst. Mech. Eng. Part D J. Automob. Eng. 2015, 229, 1894–1906. [Google Scholar] [CrossRef]
- Hwang, H.-Y.; Lan, T.-S.; Chen, J.-S. Optimization and Application for Hydraulic Electric Hybrid Vehicle. Energies 2020, 13, 322. [Google Scholar] [CrossRef] [Green Version]
- Hong, J.; Ma, F.; Xu, X.; Yang, J.; Zhang, H. A novel mechanical-electric-hydraulic power coupling electric vehicle considering different electrohydraulic distribution ratios. Energy Convers. Manag. 2021, 249, 114870. [Google Scholar] [CrossRef]
- Yang, J.; Zhang, T.; Zhang, H.; Hong, J.; Meng, Z. Research on the Starting Acceleration Characteristics of a New Mechanical–Electric–Hydraulic Power Coupling Electric Vehicle. Energies 2020, 13, 6279. [Google Scholar] [CrossRef]
- Borhan, H.; Vahidi, A.; Phillips, A.M.; Kuang, M.L.; Kolmanovsky, I.V.; Di Cairano, S. MPC-Based Energy Management of a Power-Split Hybrid Electric Vehicle. IEEE Trans. Control Syst. Technol. 2012, 20, 593–603. [Google Scholar] [CrossRef]
- Hong, S.; Kim, H.; Kim, J. Motor control algorithm for an optimal engine operation of power split hybrid electric vehicle. Int. J. Automot. Technol. 2015, 16, 97–105. [Google Scholar] [CrossRef]
- Zhang, P.; Yan, F.; Du, C. A comprehensive analysis of energy management strategies for hybrid electric vehicles based on bibliometrics. Renew. Sustain. Energy Rev. 2015, 48, 88–104. [Google Scholar] [CrossRef]
- Yang, J.; Zhang, T.; Hong, J.; Zhang, H.; Zhao, Q.; Meng, Z. Research on Driving Control Strategy and Fuzzy Logic Optimization of a Novel Mechatronics-Electro-Hydraulic Power Coupling Electric Vehicle. Energy 2021, 233, 121221. [Google Scholar] [CrossRef]
- Bedir, A.; Alouani, A.T. A simple power based control strategy for hybrid electric vehicles. In Proceedings of the 2009 IEEE Vehicle Power and Propulsion Conference, Dearborn, MI, USA, 7–10 September 2009; pp. 803–807. [Google Scholar] [CrossRef]
- Deng, T.; Huang, X. Research on Energy Management Strategy of Hybrid Electric Vehicle. MATEC Web Conf. 2015, 22, 03005. [Google Scholar] [CrossRef] [Green Version]
- Zhang, Y.; Chu, L.; Fu, Z.; Xu, N.; Guo, C.; Zhang, X.; Chen, Z.; Wang, P. Optimal energy management strategy for parallel plug-in hybrid electric vehicle based on driving behavior analysis and real time traffic information prediction. Mechatronics 2017, 46, 177–192. [Google Scholar] [CrossRef]
- Hong, J.; Wang, Z.; Zhang, T.; Yin, H.; Zhang, H.; Huo, W.; Zhang, Y.; Li, Y. Research on integration simulation and balance control of a novel load isolated pure electric driving system. Energy 2019, 189, 116220. [Google Scholar] [CrossRef]
- Geng, C.; Ning, D.; Guo, L.; Xue, Q.; Mei, S. Simulation Research on Regenerative Braking Control Strategy of Hybrid Electric Vehicle. Energies 2021, 14, 2202. [Google Scholar] [CrossRef]
- Jiang, Y.; Zheng, Y.; Guo, Y.; Cong, M. Regenerative Braking Control Strategy to Improve Braking Energy Recovery of Pure Electric Bus. SAE Int. J. Veh. Dyn. Stability NVH 2020, 4, 221–231. [Google Scholar] [CrossRef]
- Zhang, Z.; Chen, J.; Wu, B. The control strategy of optimal brake energy recovery for a parallel hydraulic hybrid vehicle. Proc. Inst. Mech. Eng. Part D J. Automob. Eng. 2012, 226, 1445–1453. [Google Scholar] [CrossRef]
- Wang, W.; Guo, C.; Qu, F.; Ma, H. Analysis the Effect of Braking Force Distribution Strategy on Energy Recovery Results Considering The Front or Rear Shaft Drives. In Proceedings of the 2019 IEEE 2nd International Conference on Electronic Information and Communication Technology (ICEICT), Harbin, China, 20–22 January 2019; pp. 862–867. [Google Scholar] [CrossRef]
- Deng, T.; Lin, C.; Chen, B.; Ma, C. Regenerative braking control strategy based on joint high-efficiency optimization. Adv. Mech. Eng. 2016, 8, 168781401667353. [Google Scholar] [CrossRef] [Green Version]
- Meng, Z.; Zhang, T.; Zhang, H.; Zhao, Q.; Yang, J. Energy Management Strategy for an Electromechanical-Hydraulic Coupled Power Electric Vehicle Considering the Optimal Speed Threshold. Energies 2021, 14, 5300. [Google Scholar] [CrossRef]
- Yin, J.; Chen, X.B.; Shu, T.; Ning, G.B. A Novel Planetary Gear Hybrid Powertrain. Appl. Mech. Mater. 2013, 278–280, 22–26. [Google Scholar] [CrossRef]
- Ji, F.Z.; Zhou, X.X.; Zhu, W.B. Coordinate Control of Electro-Hydraulic Hybrid Brake of Electric Vehicles Based on Carsim. Appl. Mech. Mater. 2014, 490–491, 1120–1125. [Google Scholar] [CrossRef]









| Parameters | Value |
|---|---|
| Overall vehicle mass | 1026 kg |
| Maximum speed | 150 m/s |
| Windward area | 2.26 m2 |
| Power battery voltage | 310 V |
| Hydraulic pump/motor displacement | 100 cc/rev |
| Transmission efficiency | 0.85 |
| Main Features | UDDS | WLTC | NEDC |
|---|---|---|---|
| Running time/s | 1370 | 1800 | 1180 |
| Mileage/km | 12.07 | 23.27 | 11.007 |
| Max speed/(km/h) | 91.2 | 131.3 | 120 |
| Average speed/(m/s) | 31.5 | 46.54 | 33.68 |
| Component | 2 | 4 | 2 |
| Main features | UDDS | WLTC | NEDC |
| Operation Condition | Braking Distance Reduction | Reduce Energy Consumption |
|---|---|---|
| UDDS | 15.65 m | 17.766% |
| NEDC | 21.97 m | 11.358% |
| WLTC | 21.45 m | 9.427% |
Publisher’s Note: MDPI stays neutral with regard to jurisdictional claims in published maps and institutional affiliations. |
© 2022 by the authors. Licensee MDPI, Basel, Switzerland. This article is an open access article distributed under the terms and conditions of the Creative Commons Attribution (CC BY) license (https://creativecommons.org/licenses/by/4.0/).
Share and Cite
Wang, J.; Zhang, T.; Zhang, H.; Yang, J.; Zhang, Z.; Meng, Z. Research on Braking Efficiency of Master-Slave Electro-Hydraulic Hybrid Electric Vehicle. Electronics 2022, 11, 1918. https://doi.org/10.3390/electronics11121918
Wang J, Zhang T, Zhang H, Yang J, Zhang Z, Meng Z. Research on Braking Efficiency of Master-Slave Electro-Hydraulic Hybrid Electric Vehicle. Electronics. 2022; 11(12):1918. https://doi.org/10.3390/electronics11121918
Chicago/Turabian StyleWang, Junyi, Tiezhu Zhang, Hongxin Zhang, Jian Yang, Zhen Zhang, and Zewen Meng. 2022. "Research on Braking Efficiency of Master-Slave Electro-Hydraulic Hybrid Electric Vehicle" Electronics 11, no. 12: 1918. https://doi.org/10.3390/electronics11121918
APA StyleWang, J., Zhang, T., Zhang, H., Yang, J., Zhang, Z., & Meng, Z. (2022). Research on Braking Efficiency of Master-Slave Electro-Hydraulic Hybrid Electric Vehicle. Electronics, 11(12), 1918. https://doi.org/10.3390/electronics11121918

