Next Article in Journal
Multiple Scattering by Two PEC Spheres Using Translation Addition Theorem
Previous Article in Journal
Through-the-Wall Micro-Doppler De-Wiring Technique via Cycle-Consistent Adversarial Network
Previous Article in Special Issue
SCMA Codebook Design Based on Decomposition of the Superposed Constellation for AWGN Channel
 
 
Font Type:
Arial Georgia Verdana
Font Size:
Aa Aa Aa
Line Spacing:
Column Width:
Background:
Article

Forward-Reverse Orthogonal Matching Pursuit-Union-Subspace Pursuit-Based Multiuser Detector for Uplink Grant-Free NOMA Networks

by
Olutayo Oyeyemi Oyerinde
School of Electrical and Information Engineering, University of the Witwatersrand, Johannesburg 2050, South Africa
Electronics 2022, 11(1), 125; https://doi.org/10.3390/electronics11010125
Submission received: 21 October 2021 / Revised: 11 November 2021 / Accepted: 15 November 2021 / Published: 31 December 2021
(This article belongs to the Special Issue Access Technology in 5G and Mobile Communication Networks)

Abstract

:
Multiuser Detection (MUD) is quite challenging in uplink grant-free non-orthogonal multiple access wireless communication networks in which users sporadically transmit data. The reason for this is that the base station (BS) must perform detection of both multiuser activity and user signals concurrently, because knowledge of user activity status is not available at the BS. In this paper, a new multiuser detector, named the Forward-Reverse Orthogonal Matching Pursuit–Union–Subspace pursuit (FROMPUS)-based MUD, is proposed. The detector takes advantage of the concept of an initial support set. This serves as initial knowledge that is then employed in the reconstruction of active users’ signals. In addition, the detector uses the “serial-include” technique of incorporating a likely support set element candidates and a reliability testing procedure in which the most prominent elements of the support set are selected. To assess the performance of the proposed detector, computer simulations are performed. The results obtained for various parameter settings show that the FROMPUS performs better than any of the other five detectors considered in this paper. However, this excellent performance comes with a slightly higher computational complexity cost. Nonetheless, the cost is inconsequential, since the detector operates at the BS where complexity is of low priority in comparison to performance.

1. Introduction

The advent of the fifth and beyond fifth generation (5G) of wireless communication networks brings along with it the massive connectivity of users and devices, short message packets, low latency, sporadic communication, and low power, just to mention a few aspects. One of the frontrunners among the technologies that make all of these possibilities a reality is the non-orthogonal multiple access (NOMA) scheme for multiuser transmission in networks. The NOMA scheme has become the transmission scheme of choice due to some downsides associated with its orthogonal multiple access (OMA) scheme counterparts, which were used in previous generations of wireless communication networks. Some of these downsides include restriction to the number of users that OMA’s available resources can simultaneously cater for, and the use of dedicated feedback path-based scheduling techniques, resulting in additional overhead in terms of signally for orthogonality maintenance, just to mention a few. On the other hand, the NOMA-based 5G wireless communication network [1,2,3,4,5,6,7,8,9,10] is capable of supporting multiple users’ connectivity via non-orthogonal resources.
One of the major signal processing tasks that is required for optimal performance of NOMA-based 5G wireless networks is the detection of multiple signals with the aid of a multiuser detector (MUD). This detection is more challenging in the uplink grant-free (GF) transmission mode employed in NOMA systems. Usually, GF-free access is considered in uplink in a bid to reduce signaling overhead in the system. In the uplink GF-NOMA system, prior knowledge of user activity is not available at the base station (BS), because each active user sends their information data without needing to obtain permission via an uplink grant request. Consequently, the BS must implement detection of both multiuser activity and user signals at the same time. There have been different approaches and algorithms developed to implement multiuser detection in uplink GF-NOMA wireless communication networks in the literature. Some of these are presented below.
The first category is those techniques that employ multiple measurement vector (MMV) models in the design of the MUD. In [11], the authors develop a simultaneous orthogonal matching pursuit (SOMP)-based MUD to recover the transmitted signal by converting the single measurement vector (SMV) model into an MMV model. The authors in [12] adopt a differential OMP algorithm to develop a MUD scheme for a system with an MMV model. In [13], a compressive MUSIC-based MUD is constructed on a compressive MUSIC algorithm, a deterministic extension of compressive sensing (CS), to achieve detection of transmitted signals in the uplink NOMA system. A joint sparsity-based greedy algorithm recovery is proposed in [14] for MMV problems, named SOMP-EXT, which operates based on the mechanism of SOMP. The main function of this algorithm is to estimate the ratios of a posteriori probability for each of the sparse signals and return the extrinsic information via an iterative mechanism.
One of the common drawbacks of the aforementioned methods is the huge associated computational complexity involved as a result of the multiple measurement vector-based models that are used, with no significant performance justifying the huge computational cost. Hence, not many works have been documented in this area.
The second category includes techniques that employ the SMV model. Among the works in this category is that presented in [15], in which a compressive sensing algorithm without knowledge of the sparsity level, as proposed in [14], is extended for the estimation of multiuser activity and the detection of users’ signals in uplink GF-NOMA systems. Another is the method presented in [16], in which an iterative order recursive least square (IORLS) algorithm that uses sparsity for each frame is proposed. The IORLS recursively uses a modified orthogonal matching pursuit (OMP) mechanism within a frame to extract the sparsity support information. In [17], the authors put forward an MUD scheme that switches between traditional detection techniques and the CS-based reconstruction algorithm. The switching is conditioned on the sparsity level of the signals that are to be detected: when sparse signals are involved, the CS-base reconstruction mechanism is activated; however, when non-sparse signals are to be processed, the traditional estimation method kicks in. The major drawback of this approach is that it is highly computationally costly. In [18], CS-based detection and multicarrier access schemes are combined in the context of machine-type communication (MTC) systems. In this method, the authors exploit the inherent sparsity of sporadic transmission of MTC in the users’ signals received at the receiver in the system. In [19], the authors propose an MUD based on the structured matching pursuit (SMP) algorithm for joint estimation of both users’ transmitted signals and their corresponding activities in continuous time slots. Temporal correlation of the sets of active users is employed in [20] to construct a dynamic CS (DCS)-based MUD. This was employed to realize the detection of both user data and user activities in communication networks. In [21], the authors propose a combination of a channel estimation scheme and a multiuser detection (MUD) technique for scenarios in which users are either active or inactive in a frame in uplink GF-NOMA communication networks. In [22], a comparative study of three CS algorithm-based MUDs for uplink GF-NOMA communication networks is presented. In both [23] and [24], amended implementations of both subspace pursuit (SP) and orthogonal matching pursuit (OMP) are used by the author to develop the proposed MUDs. A newly developed iterative hard thresholding-based accelerated step-size (IHT_ASS) algorithm is used to construct the proposed MUD scheme documented in [25]. In [26], NOMA-based code domain networks are analyzed for both cases in which the networks are overloaded and cases where they are underloaded in an uplink GF-NOMA system in which the schemes are subjected to similar MUD schemes. In [27], two amended classical SP and OMP algorithms are jointly used to develop a new MUD scheme for uplink GF-NOMA. This is employed purposefully for both detection of user data and estimation of user activities. The authors in [28] develop two user activity detection algorithms by using the dynamic channel tap delays as prior information for detection purposes. In [29], the authors propose active user detection (AUD) based on the expectation propagation (EP) algorithm and combine it with the channel estimation method for massive machine-type communication (mMTC) networks. The proposed expectation propagation algorithm is a Bayesian framework that is highly costly in terms of computational complexity. An intelligent reflecting surface (IRS)-based MUD method is proposed for use in ultra-reliable and low-latency communications (URLLC) in [30]. Faster-than-Nyquist (FTN)-NOMA uplink is investigated in [31] in terms of random access, in which user activity detection is combined with user signal detection using a factor graph mechanism. The proposed method is based on the expectation-maximization (EM) algorithm, which is combined with the message passing algorithm. The multiuser detection using the proposed scheme requires a prohibitively high computational complexity cost. The same authors in [31] propose a receiver that executes the reconstruction of channel state information, detection of user activities, and decoding of transmitted user signals in [32]. In a bid to mitigate user interference in NOMA systems, the authors in [33] propose a multiuser detection (MUD) based on a demodulation-based minimum mean square error scheme together with a successive interference cancellation method. However, in [34], gradient information is used by the authors to develop a gradient descent-based gradient pursuit (GDGP)-based MUD for mMTC networks. Multiuser detection is proposed in [35] for another counterpart of NOMA, the interleave-division multiple access (IDMA) scheme. The authors incorporated compressed sensing into the proposed “current chip-by-chip (CBC) iterative detector”, which jointly performs user activity and data detection. In the same version of the NOMA scheme considered in [35], the authors in [36] analyzed all available options for designing address generation units for multiuser detectors. Thereafter, a complexity reduction technique is applied to those designs.
Among these techniques, some perform well, but with huge inherent computational complexity costs, while others perform poorly, with low computational complexity costs. Some of the above-mentioned methods exhibit both downsides.
This paper proposes a new MUD that exhibits improved performance and acceptable computational complexity in comparison with some existing MUDs in the literature. To achieve this, the SMV model for the uplink GF-NOMA system is considered, in which a novel MUD based on a fusion of some existing traditional compressive sensing algorithms is developed. The proposed detector is named the Forward-Reverse OMP-Union-SP (FROMPUS)-based MUD. The proposed MUD is based on the fused modified OMP- modified SP algorithm described in [27], which is mainly used for the initialization of the proposed FROMPUS-based MUD. The traditional OMP and SP algorithms generally detect signal elements serially, in line with corresponding decrease in amplitude. The performance of this systematic selection relies on the system’s uncertainty level. However, for a sparse system like uplink GF-NOMA systems, the maximum amplitude-based selection mechanism tends to fail to detect the exact elements. Consequently, the procedure incorrectly incorporates incorrect elements into the support set. In developing the proposed FROMPUS-based MUD, the “serial include” mechanism of incorporating probable support set elements is referred to as “Forward-Include”. In essence, this paper’s main contribution, which is an extension of the work presented in [27], is the development of a novel FROMPUS-based MUD that is both serial and reversible in operation, in a bid to reduce errors in the initial support set. This is achieved by taking advantage of the good aspects during the initialization stage. Furthermore, the temporal correlation of active users is also exploited by the FROMPUS-based MUD to enhance its performance. The performance of the proposed FROMPUS-based MUD algorithm is presented and compared with other considered MUDs in the context of uplink GF-NOMA wireless communication networks. Some insights into the computational complexity costs of all of the MUDs are also presented.
The remainder of this paper is arranged as follows. The next section focuses on typical uplink GF-NOMA communication networks, while Section 3 dwells on the proposed FROMPUS-based MUD for uplink GF-NOMA communication systems. The computer simulation results for the proposed MUD and other MUDs are presented in Section 4. The computational complexity costs of all of the MUDs are briefly presented in Section 5. Section 6 concludes the paper with some insights into future research directions.

2. Uplink GF-NOMA Network System Model

A typical uplink GF-NOMA network is shown in Figure 1. In this network, users come on and off for transmission purposes in a random manner, without needing to apply for transmission grant permission. The network is made up of a single base station (BS) that the users in the networks can connect with. The active users are the nodes that are transmitting signals to the BS, and the users corresponding to nodes that are silent or are not transmitting signals to the BS in any given time slot are referred to as inactive users. Since the activities of users in networks are sporadic, the BS has the enormous task of identifying the users that are active, and simultaneously recovering the transmitted signals of the users.
The system model is assumed to comprise U total users. These users are distributed in the network randomly, connecting to the BS in a GF-free transmission mode. It is further assumed that each of the user nodes that are connected to the BS possesses a single antenna. Supposing that modulation and channel coding procedures have been completed, the symbol of an active user’s transmitted information can be represented as x u . This symbol is assumed to be from a signal constellation set that is complex, such as M-phase shift keying (M-PSK). In this network, each of the users is allocated their corresponding spreading sequence. The unique spreading sequence allocated to the uth user symbol x u is given by an N-dimensional complex-valued vector,   c u . One of the qualities of the NOMA multiuser transmission scheme, in comparison with its OMA counterpart, is the capacity to allow overloading in the system. In such a scenario, the available number of resources (e.g., subcarriers) is less than the number of users U, i.e., N < U. The signals of all of the active users in the networks are superimposed, and they all, at the same time, propagate over N subcarriers via the wireless fading channels. In the course of a random access scenario, the uth user transmits over T continuous time slots.
By following a signal model based on a single measurement vector (SMV) that is similar to that followed in most of the reviewed papers, on the n t h subcarrier at the BS, the signal received at the receiver y n is given as:
y n = u U g n , u c n , u x u + w n ,  
where parameter g n , u represents the fading channel’s gain of the uth user at the nth subcarrier to the BS. The gains g n , u are independently complex distributions with mean zero and unit variance, ( 0 ,   1 ) . Furthermore, in (1), c n , u represents the nth element of the spreading vector c u , and w n is the nth subcarrier component of the noise, which is complex and has a Gaussian distribution ( 0 ,   σ 2 ) . If all y n , x u , and w n are arranged in their corresponding vectors y = [ y 1 ,   y 2 ,   ,   y N ] T r , x = [ x 1 ,   x 2 ,   ,   x U ] T r , and w = [ w 1 ,   w 2 ,   ,   w N ] T r , respectively, then Equation (1) can be re-written as:
y = H x + w .
The parameter H in Equation (2) is a matrix of size N × U with h n , u = g n , u c n , u , the matrix’s element, situated on the uth column and nth row. The operator [ . ] T r is the transpose.

3. The Proposed Detector for Uplink GF-NOMA Networks: FROMPUS

In this section, the proposed Forward-Reverse OMP-Union-SP (FROMPUS)-based MUD is developed. As previously mentioned, in any uplink GF-NOMA system, the precise number of active users at any given time will be significantly lower than the total number of users in the coverage area of the BS in a particular network. In terms of massive internet of things (IoT), as is the case in mMTC-based 5G wireless systems, with the associated massive connectivity (with the presence of large numbers of users), in a particular time slot, there are only a few users that are transmitting information data. In this type of uplink GF mode of transmission, signal processing in terms of multiuser detection becomes what is known as a sparse signal recovery problem. Moreover, given that users can be sporadically active and inactive in the networks in practical communication scenarios, in adjacent time slots, some users will be present in the networks that will be transmitting their information data with a significantly high probability. Accordingly, in several continuous time slots in the systems, active user sets will temporarily correlate with each other. In constructing the proposed FROMPUS-based MUD, a dynamic model is assumed for uplink GF-NOMA systems, where it operates in a continuous time slot. At the t-th time index, the transmitted signal can be denoted as x [ t ] , then the collective transmitted signals X can be represented as X = [ x [ 1 ] ,   x [ 2 ] ,   ,   x [ T ] ] . From the signal received at the BS, Y = [ y [ 1 ] ,   y [ 2 ] ,   ,   y [ T ] ] , in the T continuous time slots, where t = 1 ,   2 ,   ,   T , the signal X is to be recovered. At the t-th time slot, the signal received at the BS can be expressed as:
y [ t ] = H [ t ] x [ t ] + w [ t ] ,   for   all   t   ,  
with H [ t ] standing for the corresponding measurement channel matrix, which is complex, at the t-th time index. The Gaussian noise vector is represented by the parameter w [ t ] in Equation (1) at the t-th time index. By representing sparsity’s level of x [ t ] as , the support set, ζ [ t ] of active users can be written as:
ζ [ t ] = { u : x u [ t ] 0 ,   u { 1 ,   2 ,   ,   U } } .  
In Equation (4), x u [ t ] is the transmitted signal of the uth user from among all of the transmitted signals’ vector x [ t ] of all users. The complement of Equation (4) is given as:
ζ c [ t ] = { u : x u [ t ] = 0 ,   u { 1 ,   2 ,   ,   U } } .  
With the idea of the support set, the active component of x [ t ] can be denoted as x ζ [ t ] [ t ] , referring to the selection of non-zero components of x [ t ] , active users. As a result, x ζ c [ t ] [ t ] = 0 . In this paper, the idea of an initial support set ζ i n i , serving as the initial knowledge employed by a reconstruction algorithm to enhance the detection process, is introduced. Since users can randomly be active and inactive in the system in practical communication scenarios, in the adjacent time slots, some users will be transmitting data with a significantly high likelihood, leading to active user sets within several continuous time slots in the network being temporarily correlated with each other. Consequently, by sharing support set information among these active users, estimation of some parts of the a priori support set can be obtained and then employed as an initialization parameter to enhance detection processing. Therefore, the idea of the initial support set is introduced as:
ζ i n i = ζ c o r r       ζ e r r ,  
where ζ c o r r is the correct support set estimate and ζ e r r is the erroneous estimated support set. Insofar as the support set has been determined, the related values of the signal can be easily estimated using the least square (LS)-based estimator. Hence, once the perfect initial support set ζ i n i , as expressed in Equation (6), has been found, the performance of greedy algorithms at detecting users’ transmitted signals in the networks can be improved. It should be noted that greedy algorithm approaches can be serial (one-by-one selection of support set) or parallel (simultaneous selection of multiple support set elements), and reversible (during which previously selected elements of the support set can be eliminated later if determined to be undependable) or irreversible (where elements added to the support set remain permanent) [37]. The proposed FROMPUS-based MUD falls into the group of serial pursuit greedy algorithms and uses reversible support set reconstruction mechanisms.
By following a similar concept to that in [37], in the development of the proposed FROMPUS-based MUD, the “serial-include” technique of incorporating probable candidate elements into the support set is called “Forward-Include”. The union of the outputs of the modified OMP and modified SP algorithms is employed in the “Forward-Include” node of the proposed FROMPUS-based MUD. Following this is the reliability testing procedure, in which the most significant i t h element of the support set is selected from ( i + 1 ) elements. This process is referred to as “Reverse-Select”. The final stage is the detection of the sparse active user signals with the aid of the least square algorithm, using the refined support set from the “Reverse-Select” node. Each of these nodes is detailed below.

3.1. Node A: Fused Modified OMP-Modified SP

This node is at the initialization stage of the proposed FROMPUS-based MUD. Its inputs are Y = [ y [ 1 ] ,   y [ 2 ] ,   ,   y [ T ] ] , H = [ H [ 1 ] ,   H [ 2 ] ,   ,   H [ T ] ] , ζ i n i , active user side information, s i (assumed known), and the value of T continuous time slots. This node is presented as Algorithm 1. Each constituent Modified OMP algorithm and Modified SP algorithm (interested readers should consult [27] for their details) generates its corresponding estimated support sets in steps 3 and 4. These are then employed in step 5 in a union/fusion to generate the initial support set, followed by the LS process for the initial estimate of active user signals in step 6. Step 7 is the formation of the set of indices that corresponds to the component of the temporal signal’s estimate with largest amplitude. This is formed as s u p p ( x ˜ ,   ) in a bid to obtain a refined support set. This refined support set is employed by the “Forward-Include” node of the proposed FROMPUS-based MUD.
Algorithm 1 Fused Modified OMP-Modified SP
Input: Y = [ y [ 1 ] ,     y [ 2 ] ,   ,   y [ T ] ] , H = [ H [ 1 ] ,     H [ 2 ] ,   ,   H [ T ] ] , T , ζ i n i ,   , s i
Output: ζ 0 , r 0
Initialization: i 1 ; ξ ˇ [ i ] ζ i n i , x ` [ i ] 0
Iteration:
Support sets from the Modified SP and Modified OMP [27]:
1. for t = 1   to   T     do
2.  i i + 1
3.  ξ ˇ M O D S P [ t ] [ i ] M O D _ S P ( Y ,   H ,   T ,   , s i ,   ξ ^ [ t ] [ i 1 ] )
4.  ξ ˇ M O D O M P [ t ] [ i ] M O D _ O M P ( Y ,   H ,   T ,   , s i ,   ξ ^ [ t ] [ i 1 ] )
Fusion Strategy: 45002
5.  Ψ ˜ [ t ] [ i ] ξ ˇ A m d S P [ t ] [ i ]   ξ ˇ A m d O M P [ t ] [ i ]
6.  x ˜ Ψ ˜ [ t ] [ i ] ( H [ t ] ) ς ¯ [ t ] [ i ] y [ t ] ;  x ˜ Ψ ˜ c [ t ] [ i ] 0
7.  ξ ˇ [ t ] [ i ] s u p p ( x ˜ Ψ ˜ [ t ] [ i ] , )
8.  x ` ξ ^ [ t ] [ i ] ( H [ t ] ) ξ ˇ [ t ] [ i ] y [ t ] ;  x ˜ ξ ^ c [ t ] [ i ] 0
9.  x ` [ t ] [ i ] x ` ξ ˇ [ t ] [ i ]
10.  r [ t ] [ i ] y [ t ] H [ t ] x ` [ t ] [ i ] = y [ t ] H [ t ] ( H [ t ] ) ξ ˇ [ t ] [ i ] y [ t ]
Residue:
11. if ( r [ t ] [ i ] 2 r [ t 1 ] [ i ] 2 )   &   ( i > (   + 1 ) )
12.  r [ t ] [ i ] r [ t ] [ i 1 ]
13.  ζ 0 ξ ˇ [ t ] [ i ]
14.  r 0 r [ t ] [ i ]
15. break
16. end if
17. end for
18. return ζ 0 , r 0

3.2. Node B: Forward-Include

The Forward-Include strategy is similar to steps 7, 8, and 10 of the Fused Modified OMP-Modified SP node of the proposed FROMPUS-based MUD, summarized in Algorithm 1, with only the inclusion of a union step. The inputs into this node include Y = [ y [ 1 ] ,   y [ 2 ] ,   ,   y [ T ] ] , H = [ H [ 1 ] ,   H [ 2 ] ,   ,   H [ T ] ] , continuous time slots T , and the outputs of the Fused Modified OMP-Modified SP node, ζ j [ t ] ζ 0 , r j [ t ] r 0 . The focus of this node is on the selection of the highest amplitude-based element in a bid to select the correct element of the active users support set. This procedure is documented as Algorithm 2. In step 2 of Algorithm 2, the set of indices relating to the component of ( H [ t ] ) r j with the largest amplitude is estimated. In step 3, the union of the result of step 2 and the support set from the Fused Modified OMP-Modified SP node of the proposed FROMPUS-based MUD is computed, while the residual signal is obtained in step 4.
Algorithm 2 Forward-Include
Input:   Y = [ y [ 1 ] ,     y [ 2 ] ,   ,   y [ T ] ] ,   H = [ H [ 1 ] ,     H [ 2 ] ,   ,   H [ T ] ] , ζ j [ t ] , r j [ t ] ,   T
Output: r j + 1 [ t ] , ζ j + 1 [ t ]
1. for t = 1   t o   T     d o
2.  m a x [ t ] s u p p ( ( H [ t ] ) r j [ t ] ,     1 ) : ( . ) is matrix pseudo-inverse
3.  ζ j + 1 [ t ] ζ j [ t ]   m a x [ t ]
Residue:
4.  r j + 1 [ t ] y [ t ] H [ t ] ( H [ t ] ) ζ j + 1 [ t ] y [ t ]
5. end for
6. return r j + 1 [ t ] , ζ j + 1 [ t ]

3.3. Node C: Reverse-Select

This node is mainly for reliability testing. If there are errors in the ζ i n i used in the Fused Modified OMP-Modified SP node, these errors will likely propagate to the Fused Modified OMP-Modified SP node’s output,   ζ 0 . Hence, there is a need to execute an ordering procedure that will help to arrange the corresponding residual vectors appropriately, which is essential for reliability testing. This is the purpose of this node, which is given as Algorithm 3. The finally computed support set, ζ f i n [ t ] , in step 3 is employed by the proposed FROMPUS-based MUD to compute the active users’ transmitted signals.
Algorithm 3 Reverse-Select
Input:   Y = [ y [ 1 ] ,     y [ 2 ] ,   ,   y [ T ] ] ,   H = [ H [ 1 ] ,     H [ 2 ] ,   ,   H [ T ] ] , ζ j + 1 [ t ] ,   T ,   j
Output: r f i n [ t ] , ζ f i n [ t ]
1. for t = 1   t o   T     d o
2.  x ¯ ζ j + 1 [ t ] ( H [ t ] ) ζ j + 1 [ t ] y [ t ] ;  x ¯ ζ j + 1 c [ t ] 0 , ( . ) is matrix pseudo-inverse
3.  ζ f i n [ t ] s u p p ( x ¯ ζ j + 1 [ t ] ,     j ) , Final support set for the estimation of the active user’s signal
Residue:
4.  r f i n [ t ] y [ t ] H [ t ] ( H [ t ] ) ζ f i n [ t ] y [ t ] , Final residual signal
5. end for
6. return r f i n [ t ] , ζ f i n [ t ]
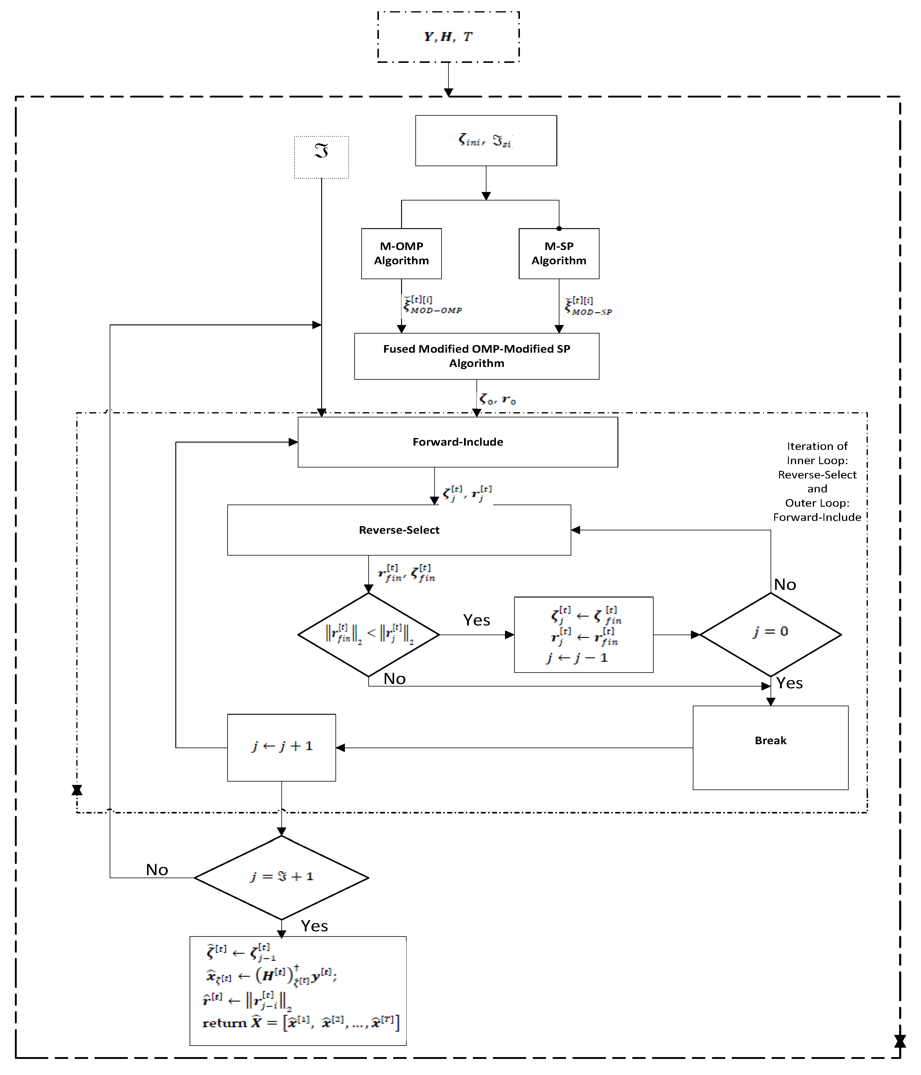
The full proposed FROMPUS-based MUD is represented in Algorithm 4, noting that r j [ t ] , r j + 2 [ t ] , and r f i n [ t ] are the initially estimated, intermediate estimated, and finally estimated temporary residual signals, respectively. Similarly, ζ j [ t ] , ζ j + 1 [ t ] ,   and   ζ f i n [ t ] are the initially estimated, intermediate estimated, and finally estimated active user support sets, respectively. The active users’ signals are detected using the LS-based procedure in step 18 and are returned in step 20 of the proposed MUD. The full proposed FROMPUS-based MUD algorithm is illustrated in a block diagram in Figure A1 of Appendix A.
Algorithm 4 The proposed FROMPUS-based MUD
Input: Y = [ y [ 1 ] ,     y [ 2 ] ,   ,   y [ T ] ] , H = [ H [ 1 ] ,     H [ 2 ] ,   ,   H [ T ] ] , T , ζ i n i ,   , s i ,   j
Output: X ^ = [ x ^ [ 1 ] ,     x ^ [ 2 ] ,   ,   x ^ [ T ] ]
Node A: Initialization:
1. ( ζ 0 , r 0 )     Fused Modified OMP-Modified SP (   Y ,   H ,   T , ζ i n i ,   , s i )
2.  ζ j [ t ] ζ 0 , r j [ t ] r 0 , j
Iteration:
3. Repeat
Node B:
4. ( r j + 1 [ t ] , ζ j + 1 [ t ]   Forward-Include (   Y ,   H ,   T , ζ j [ t ] , r j [ t ] )
5. Repeat
Node C:
6. ( r f i n [ t ] , ζ f i n [ t ] )     Reverse-Select (   Y ,   H ,   T , ζ j + 1 [ t ] ,   j )
7. if ( r f i n [ t ] 2 < r j [ t ] 2 ) then
8.  ζ j [ t ] ζ   f i n [ t ]
9.  r j [ t ] r f i n [ t ]
10.  j j 1
11. else
12. break
13. end if
14. until ( j = 0 )
15.  j j + 1
16. until j = + 1
17.  ζ ^ [ t ] ζ j 1 [ t ]
18.  x ^ ζ ^ [ t ] ( H [ t ] ) ζ ^ [ t ] y [ t ] ;  x ^ ζ ^ c [ t ] 0
19.  r ^ [ t ] r j i [ t ] 2
20. return X ^ = [ x ^ [ 1 ] ,     x ^ [ 2 ] ,   ,   x ^ [ T ] ]

4. Computer Simulation Results

This section details the computer simulations carried out in a bid to document the performance of the proposed FROMPUS-based MUD compared with some other previously greedy algorithm-based MUDs considered in the literature. These MUDs are the OMP-based MUD and Comp Efficient OMP-based MUD presented in [22], the modified subspace pursuit-based MUD [23], the modified orthogonal matching pursuit-based MUD [24], and the SOMP-based MUD developed for signal recovery in an MMV model [11]. In the simulation results, an oracle least square (Oracle LS) algorithm-based MUD that possesses both accurate knowledge of the positions of the elements in X that are non-zero as well as the correct support set of the users is employed for benchmarking the performance of the proposed FROMPUS-based MUD and the other MUDs. In the simulated uplink GF-NOMA network, the modulation scheme assumed is quadrature phase-shift keying (QPSK). The continuous time slots are initially fixed at T = 7 , while the available resources, the subcarriers, are fixed at N = 100 . The sparsity level of x [ t ] , the number of active users, is also initially fixed at = 20 , and the other parameters are set as follows. The total number of users U in the GF-NOMA network is initially set at 50 and then changed for subsequent simulations in order to obtain the results presented in this section. In most works in the literature focusing on uplink GF-NOMA networks, the general belief on the basis of various simulations carried out is that the major benefit of the NOMA system is the system’s capability with respect to overloading capacity. As a result, the comparative performances of the proposed FROMPUS-based MUD and the other MUDs are documented in terms of the percentage overloading factor, expressed as:
Percentage   overloading   factor = ( U N × 100 ) % .  
This overloading factor is obtained by increasing the total number of users U in the subsequent simulations from the initially set value of 50 up to a maximum of 400. Furthermore, in the computer simulation, the channel matrix H is assumed to be known, and satisfies the restricted isometry property (RIP) condition with a high probability, which allows for accurate recovery of signals that are sparse [38]. The various results presented in this section are aimed at identifying the impacts of variations of system parameters on the performances of both the FROMPUS-based MUD and the other MUDs. The first set of results displayed in Figure 2 shows the achievable bit error rate (BER) versus signal-to-noise ratio (SNR) performance of the proposed FROMPUS-based MUD in an uplink GF-NOMA system in comparison with the other five MUDs. The results are for a scenario in which the uplink GF-NOMA network is overloaded, similar to what can occur in any OMA-based network. In this instance, the MUDs that perform poorly are the OMP-based MUD, the Comp Efficient OMP-based MUD, and the SOMP-based MUD [11]. The worst performance is shown by the SOMP-based MUD, which is understandable, since it was originally designed to operate for signal recovery in an MMV model, rather than the SMV model considered in this paper. The proposed FROMPUS-based MUD shows the best performance out of all of the MUDs investigated in this paper, especially at higher SNR, while the Modified OMP-based MUD and the Modified SP-based MUD are the next best-performing MUDs, respectively. The results in Figure 3 illustrate the performances of all of the MUDs when the uplink GF-NOMA network is fully loaded. The performances of all of the MUDs follow the same trends when compared with the results presented in Figure 2. However, in Figure 4a,b, which shows the comparative performances of all of the MUDs when the network is overloaded with an overloading factor of 150%, it can be seen that the general performances of all of the MUDs are not as good as those presented in Figure 2 and Figure 3. These results show that all of the MUDs find it difficult to recover the active users’ transmitted signals in an overloading scenario. Under these conditions, it can be seen from Figure 4a that the proposed FROMPUS-based MUD still outperforms the Modified OMP-based MUD and the Modified SP-based MUD by 0.6 dB and 1.0 dB, respectively, and the other MUDs by 3.6 dB at a BER of 10−2. In Figure 4b, the proposed FROMPUS-based MUD still outperforms the Modified OMP-based MUD and the Modified SP-based MUD by 0.7 dB and 1.6 dB, respectively, and the other MUDs by over 4.0 dB at a BER of 10−2. The MUDs are assessed at a higher overloading factor of 300%, which is more aligned with massive connectivity in a typical uplink GF-NOMA network. The number of active users in the network is fixed at both = 20 and = 30 , and the corresponding results are as shown in Figure 5a,b, respectively. With the other parameters fixed and the number of active users increased to = 30 , the performances of all of the MUDs deteriorate, with the Modified OMP-based MUD being affected significantly. The proposed FROMPUS-based MUD still shows exceptional performance at this stage, with a performance about 1.2 dB and 1.5 dB better than that of the Modified OMP-based MUD and that of the Modified SP-based MUD, respectively, and outperforms the other MUD by over 4.0 dB at a BER of 10−2 in Figure 5a. The performance of the proposed FROMPUS-based MUD is better than that of the Modified SP-based MUD and the Modified OMP-based MUD, by about 1.0 dB and 2.0 dB, respectively, and is about 4.2 dB better than the other MUD at a BER of 10−1.
The next set of results, shown in Figure 6a–c, are obtained when the MUDs are employed in the uplink GF-NOMA network for different values of the continuous time slots: T = 5 , T = 10 , and T = 15 , respectively. The overloading factor is fixed at 200%, and the number of active users is fixed at = 20 . When the continuous time slot’s value changes from T = 5 to T = 10 , there is no obvious change in the performance of any of the MUDs. However, when the continuous time slot’s value changes to T = 15 , the performances of all of the MUDs slightly improve, taking advantage of the slightly longer time slots. The last set of results in Figure 7a,b shows the effects of increasing the overloading factor to more than 300, and increasing the number of active users to more than 30. In Figure 7a, it can be seen that when the overloading factor is increased to 400% and the number of active users is fixed as 30, the performances of all of the MUDs deteriorates, with the proposed FROMPUS-based MUD still showing better performance than the other MUDs at higher SNR. It should be noted that most of the results presented in the literature are for overloading factors between 100% and 300%. Furthermore, as the number of active users increases to 40 from 20 with the overloading factor fixed at 200% (in comparison with Figure 4b), similar performance deteriorations are seen in all of the MUDs for the scenarios considered in this paper, while the proposed FROMPUS-based MUD still exhibits better performance than the other MUDs at higher SNR.

5. Computational Complexity Analysis

This section presents the order of computational complexity cost for each of the MUDs, computer simulation results of which are documented in Section 4. The least expensive MUD in terms of computational complexity cost is the Comp Efficient OMP-based MUD, with a computational complexity cost of order O   ( U l o g U ) . The OMP-based MUD has a complexity cost of O ( N 2 ) . The complexity cost of the SOMP-based MUD is O ( N U 2 ) . The Modified OMP-based MUD has a complexity cost of order O ( ( N U + 2 N ) ) , while the complexity cost of the Modified SP-based MUD is O ( ( N U + 2 + N ) ) . The proposed FROMPUS-based MUD’s complexity cost is higher than all of the other MUDs except for the SOMP-based MUD, with its computational complexity cost estimated to be on about an order of O ( ( 5 N U + ( + N + N ) ) ) . Given the advances in integrated circuit technology, the use of the FROMPUS-based MUD in uplink GF-NOMA networks will not be impeded by its computational complexity cost to a degree acceptable at the BS. Comparative complexity costs, along with some numerical results for all of the MUDs, are shown in Table 1.

6. Conclusions and Future Works

Different MUDs have been proposed in the literature, with some suffering from poor performance and some showing good performance but suffering from high computational complexity costs. This paper presents a new multiuser detector named Forward-Reverse OMP-Union-SP (FROMPUS)-based MUD. The proposed method shows good performance and also exhibits acceptable computational complexity cost in comparison with the other MUDs considered in this paper. For the detection procedure, FROMPUS exploits the idea of an initial support set, which serves as initial knowledge and is employed in the reconstruction of the active users’ transmitted signals. This enhances the detection process of FROMPUS. Furthermore, FROMPUS takes advantage of the “serial include” technique of incorporating a potential candidate element in the support, as well as the reliability testing procedure in which the most prominent support set elements are selected from a pool of available elements. From the simulation results presented, it is evident that FROMPUS employs these features to enhance its performances: the FROMPUS-based MUD shows excellent performance in comparison with the other MUDs considered in this paper. However, the only downside of the proposed FROMPUS-based MUD is its slightly high computational complexity cost in comparison with some of the detectors considered in this paper. On the other hand, the computational complexity cost can be compromised in situations where the performance of MUD is the main priority, especially at the base station, where the detection process is performed in the context of uplink GF-NOMA wireless communication networks. Based on these results, the proposed detector is a good candidate for 5G and beyond 5G wireless networks with multiple access-based NOMA schemes.
In terms of future research directions, the immediate focus will be directed towards the reduction of the computational complexity cost of the proposed FROMPUS-based MUD without compromising its overall performance. Furthermore, the proposed FROMPUS-based MUD will need to be investigated for massive multiple-input multiple-output-NOMA (massive MIMO-NOMA) and millimeter wave-based multiuser wireless communication networks.

Funding

This research was funded by the National Research Foundation (NRF) of South Africa through both NRF Competitive Program (funding) for Rated Researchers with grant number 118547 and funding based on the NRF, South Africa/NCBR, Poland joint science, and technology research collaboration with grant number 118678.

Data Availability Statement

Data sharing is not applicable to this article.

Acknowledgments

The author would like to thank Pasi Fränti of the School of Computing, University of Eastern Finland who sacrificially read through the manuscript and provided some technical suggestions that have improved the quality of this paper. Special thanks to the handling editor and the anonymous reviewers for their constructive comments.

Conflicts of Interest

The author declares no conflict of interest.

Appendix A

In this section, a block diagram illustrating the operations of the proposed FROMPUS-based MUD is presented in Figure A1. As can be seen from the block diagram, the operations of the MUD commence with initialization, which is based on the Fused Modified OMP-Modified SP. Its outputs are transmitted into the “Forward-Include” unit of the MUD, which selects the highest amplitude-based element in a bid to select the correct element of the active users support set. Its output is used by the “Reverse-Select” unit of the MUD, which simply performs a reliability test. The support set computed by this unit is employed by the FROMPUS to compute the desired active users’ transmitted signals.
Figure A1. Block diagram of the FROMPUS-based MUD.
Figure A1. Block diagram of the FROMPUS-based MUD.
Electronics 11 00125 g0a1

References

  1. Chen, Y.; Bayesteh, A.; Wu, Y.; Ren, B.; Kang, S.; Sun, S.; Xiong, Q.; Qian, C.; Yu, B.; Ding, Z.; et al. Toward the Standardization of Non-Orthogonal Multiple Access for Next Generation Wireless Networks. IEEE Commun. Mag. 2018, 56, 19–27. [Google Scholar] [CrossRef]
  2. Ding, Z.; Lei, X.; Karagiannidis, G.K.; Schober, R.; Yuan, J.; Bhargava, V.K. A Survey on Non-Orthogonal Multiple Access for 5G Networks: Research Challenges and Future Trends. IEEE J. Sel. Areas Commun. 2017, 35, 2181–2195. [Google Scholar] [CrossRef] [Green Version]
  3. Ding, Z.; Fan, P.; Poor, H.V. Impact of User Pairing on 5G Nonorthogonal Multiple-Access Downlink Transmissions. IEEE Trans. Veh. Technol. 2016, 65, 6010–6023. [Google Scholar] [CrossRef]
  4. Du, Y.; Dong, B.H.; Chen, Z.; Fang, J.; Yang, L. Shuffled multiuser detection schemes for uplink sparse code multiple access systems. IEEE Communs. Lett. 2016, 20, 1231–1234. [Google Scholar] [CrossRef]
  5. Ding, Z.G.; Dai, L.L.; Poor, H.V. MIMO-NOMA design for small packet transmission in the Internet of Things. IEEE Access 2016, 4, 1393–1405. [Google Scholar] [CrossRef]
  6. Ding, Z.; Schober, R.; Poor, H.V. A general MIMO framework for NOMA downlink and uplink transmission based on signal alignment. IEEE Trans. Wirel. Commun. 2016, 15, 4438–4454. [Google Scholar] [CrossRef] [Green Version]
  7. Dai, L.; Wang, B.; Yuan, Y.; Han, S.; Chih-Lin, I.; Wang, Z. Nonorthogonal multiple access for 5G: Solutions, challenges, opportunities and future research trends. IEEE Commun. Mag. 2015, 53, 74–81. [Google Scholar] [CrossRef]
  8. Nikopour, H.; Baligh, H. Sparse code multiple access. In Proceedings of the IEEE 24th International Symposium on Personal Indoor Mobile Radio Communications (PIMRC), London, UK, 8–11 September 2013; pp. 332–336. [Google Scholar]
  9. Dai, X.; Chen, S.; Sun, S.; Kang, S.; Wang, Y.; Shen, Z.; Xu, J. Successive interference cancelation amenable multiple access (SAMA) for future wireless communications. In Proceedings of the IEEE International Conference on Communication Systems (ICCS’14), Macau, China, 19–21 November 2014; pp. 1–5. [Google Scholar]
  10. Au, K.; Zhang, L.; Nikopour, H.; Yi, E.; Bayesteh, A.; Vilaipornsawai, U.; Ma, J.; Zhu, P. Uplink contention based SCMA for 5G radio access. In Proceedings of the IEEE Globecom Workshops (GC Wkshps’14), Austin, TX, USA, 8–12 December 2014; pp. 1–5. [Google Scholar]
  11. Liu, J.; Cheng, H.; Liao, C.; Wu, A.A. Scalable compressive sensing based multi-User detection scheme for Internet-Of-Things applications. In Proceedings of the 2015 IEEE Workshop on Signal Processing Systems (SiPS), Hangzhou, China, 14–16 October 2015; pp. 1–6. [Google Scholar]
  12. Zhu, X.; Dai, L.; Dai, W.; Wang, Z.; Moonen, M. Tracking a dynamic sparse channel via differential orthogonal matching pursuit. In Proceedings of the MILCOM, Tampa, FL, USA, 26–28 October 2015; pp. 792–797. [Google Scholar]
  13. Oyerinde, O.O. Multiuser Detection schemes based on families of OMP and MUSIC algorithms for Uplink Grant free NOMA systems. Int. J. Sens. Wirel. Commun. Control 2020, 10, 1–10. [Google Scholar] [CrossRef]
  14. Yu, N.Y. A Fast and Noise-Robust Algorithm for Joint Sparse Recovery through Information Transfer. IEEE Accesss 2019, 7, 37735–37748. [Google Scholar] [CrossRef]
  15. Yu, N.Y. Multiuser Activity and Data Detection via Sparsity-Blind Greedy Recovery for Uplink Grant-Free NOMA. IEEE Commun. Lett. 2019, 2082–2085. [Google Scholar] [CrossRef]
  16. Abebe, A.T.; Kang, C.G. Iterative order recursive least square estimation for exploiting frame-Wise sparsity in compressive sensing based MTC. IEEE Commun. Lett. 2016, 20, 1018–1021. [Google Scholar] [CrossRef]
  17. Shim, B.; Song, B. Multiuser detection via compressive sensing. IEEE Commun. Lett. 2012, 16, 972–974. [Google Scholar]
  18. Monsees, F.; Woltering, M.; Bockelmann, C.; Dekorsy, A. Compressive sensing multi-user detection for multicarrier systems in sporadic machine type communication. In Proceedings of the IEEE Vehicular Technology Conference (IEEE VTC 2015 Spring), Glasgow, UK, 11–14 May 2015; Volume 2016, pp. 1–5. [Google Scholar]
  19. Wang, B.C.; Dai, L.L.; Mir, T.; Wang, Z.C. Joint user activity and data detection based on structured compressive sensing for NOMA. IEEE Commun. Lett. 2016, 20, 1473–1476. [Google Scholar] [CrossRef]
  20. Wang, B.C.; Dai, L.L.; Zhang, Y.; Mir, T.; Li, J.J. Dynamic compressive sensing-based multi-user detection for uplink grant-free NOMA. IEEE Commun. Lett. 2016, 20, 2320–2323. [Google Scholar] [CrossRef]
  21. Du, Y.; Dong, B.; Zhu, W.; Gao, P.; Chen, Z.; Wang, X.; Fang, J. Joint Channel Estimation and Multiuser Detection for Uplink Grant-Free NOMA. IEEE Wirel. IEEE Commun. Lett. 2018, 99, 1–34. [Google Scholar] [CrossRef]
  22. Oyerinde, O.O. Compressive Sensing Algorithms for Multiuser Detection in Uplink Grant Free NOMA Systems. In Proceedings of the IEEE 89th Vehicular Technology Conference (VTC) 2019, Kuala Lumpur, Malaysia, 28 April–1 May 2019; pp. 1–6. [Google Scholar]
  23. Oyerinde, O.O. Multiuser Detector for Uplink Grant Free NOMA Systems based on Modified Subspace Pursuit Algorithm. In Proceedings of the 12th International Conference on Signal Processing and Communication Systems (ICSPCS), Cairns, Australia, 17–19 December 2018; pp. 1–5. [Google Scholar]
  24. Oyerinde, O.O. Modified Orthogonal Matching Pursuit (MOMP)-based Multiuser Detector for Uplink NOMA Systems. In Proceedings of the 13th International Conference on Signal Processing and Communication Systems (ICSPCS’2019), Gold Coast, Australia, 16–18 December 2019; pp. 1–5. [Google Scholar]
  25. Oyerinde, O.O. Iterative Hard Thresholding-Based Multiuser Detector for Uplink Grant Free NOMA Systems. In Proceedings of the IEEE Africon Accra, Accra, Ghana, 25–27 September 2019; pp. 1–5. [Google Scholar]
  26. Oyerinde, O.O. Comparative study of Overloaded and Underloaded NOMA schemes with two Multiuser Detectors. In Proceedings of the IEEE Wireless Africa (WAC), Pretoria, South Africa, 18–20 August 2019; pp. 1–5. [Google Scholar]
  27. Oyerinde, O.O. Multiuser Detector based on Fused Amended Orthogonal Matching Pursuit and Subspace Pursuit Algorithms for Uplink Grant-Free NOMA Wireless Communication Systems. In Proceedings of the 2020 IEEE 91st Vehicular Technology Conference (VTC2020-Spring), Antwerp, Belgium, 25–28 May 2020; pp. 1–6. [Google Scholar] [CrossRef]
  28. Wang, Y.; Zhu, X.; Lim, E.G.; Wei, Z.; Liu, Y.; Jiang, Y. Compressive Sensing based User Activity Detection and Channel Estimation in Uplink NOMA Systems. In Proceedings of the 2020 IEEE Wireless Communications and Networking Conference (WCNC), Seoul, Korea, 25–28 May 2020; pp. 1–6. [Google Scholar] [CrossRef]
  29. Ahn, J.; Shim, B.; Lee, K.B. EP-Based Joint Active User Detection and Channel Estimation for Massive Machine-Type Communications. IEEE Trans. Commun. 2019, 67, 5178–5189. [Google Scholar] [CrossRef]
  30. Feng, L.; Que, X.; Yu, P.; Li, W.; Qiu, X. IRS Assisted Multiple User Detection for Uplink URLLC Non-Orthogonal Multiple Access. In Proceedings of the IEEE INFOCOM 2020-IEEE Conference on Computer Communications Workshops (INFOCOM WKSHPS), Toronto, ON, Canada, 6–9 July 2020; pp. 1314–1315. [Google Scholar] [CrossRef]
  31. Yuan, W.; Wu, N.; Guo, Q.; Ng, D.W.K.; Yuan, J.; Hanzo, L. Iterative Joint Channel Estimation, User Activity Tracking and Data Detection for FTN-NOMA Systems Supporting Random Access. IEEE Trans. Commun. 2020, 68, 2963–2977. [Google Scholar] [CrossRef] [Green Version]
  32. Yuan, W.; Wu, N.; Yuan, J.; Ng, D.W.K.; Hanzo, L. Joint Data and Active User Detection for Grant-Free FTN-NOMA in Dynamic Networks. In Proceedings of the ICC 2020–2020 IEEE International Conference on Communications (ICC), Dublin, Ireland, 7–11 June 2020; pp. 1–6. [Google Scholar] [CrossRef]
  33. Shiono, S.; Sanada, Y.; Kimura, R.; Matsuda, H.; Sawai, R. Latency of Uplink Non-Orthogonal Multiple Access Grant-Free Transmission with Multiuser Detection in Base Station. In Proceedings of the 2019 IEEE 90th Vehicular Technology Conference (VTC2019-Fall), Honolulu, HI, USA, 22–25 September 2019; pp. 1–5. [Google Scholar] [CrossRef]
  34. Jiang, F.; Zheng, G.; Hu, Y.; Wang, Y.; Xu, Y. Low-Complexity Multi-User Detection Based on Gradient Information for Uplink Grant-Free NOMA. IEEE Access 2020, 8, 137438–137448. [Google Scholar] [CrossRef]
  35. Li, B.; Du, R.; Kang, W.; Liu, G. Multi-User Detection for Sporadic IDMA Transmission Based on Compressed Sensing. Entropy 2017, 19, 334. [Google Scholar] [CrossRef] [Green Version]
  36. Kong, B.Y. Low-Complexity Address Generation for Multiuser Detectors in IDMA Systems. Electronics 2020, 9, 2069. [Google Scholar] [CrossRef]
  37. Sundman, D.; Chatterjee, S.; Skoglund, M. FROGS: A serial reversible greedy search algorithm. In Proceedings of the 2012 Swedish Communication Technologies Workshop (Swe-CTW), Lund, Sweden, 24–26 October 2012; pp. 40–45. [Google Scholar] [CrossRef] [Green Version]
  38. Han, Z.; Li, H.; Yin, W. Compressive Sensing for Wireless Networks; Cambridge University Press: Cambridge, UK, 2013. [Google Scholar]
Figure 1. Typical Uplink GF-NOMA network with a small number of active users among multiple inactive users.
Figure 1. Typical Uplink GF-NOMA network with a small number of active users among multiple inactive users.
Electronics 11 00125 g001
Figure 2. Achievable BER versus SNR performance of the FROMPUS-based MUD in comparison with five other MUDs: overloading factor = 50%, = 20 , and T = 7 .
Figure 2. Achievable BER versus SNR performance of the FROMPUS-based MUD in comparison with five other MUDs: overloading factor = 50%, = 20 , and T = 7 .
Electronics 11 00125 g002
Figure 3. Achievable BER versus SNR performance of the FROMPUS-based MUD in comparison with five other MUDs: overloading factor = 100%, = 20 , and T = 7 .
Figure 3. Achievable BER versus SNR performance of the FROMPUS-based MUD in comparison with five other MUDs: overloading factor = 100%, = 20 , and T = 7 .
Electronics 11 00125 g003
Figure 4. Achievable BER versus SNR performance of the FROMPUS-based MUD in comparison with five other MUDs, = 20 , and T = 7 : (a) overloading factor = 150%; (b) overloading factor = 200%.
Figure 4. Achievable BER versus SNR performance of the FROMPUS-based MUD in comparison with five other MUDs, = 20 , and T = 7 : (a) overloading factor = 150%; (b) overloading factor = 200%.
Electronics 11 00125 g004
Figure 5. Achievable BER versus SNR performance of the FROMPUS-based MUD in comparison with five other MUDs, overloading factor = 300%, T = 7 : (a) = 20 ; (b) = 30 .
Figure 5. Achievable BER versus SNR performance of the FROMPUS-based MUD in comparison with five other MUDs, overloading factor = 300%, T = 7 : (a) = 20 ; (b) = 30 .
Electronics 11 00125 g005
Figure 6. Achievable BER versus SNR performance of the FROMPUS-based MUD in comparison with five other MUDs, overloading factor = 200%, = 20 : (a) T = 5 ; (b) T = 10 ; (c) T = 15 .
Figure 6. Achievable BER versus SNR performance of the FROMPUS-based MUD in comparison with five other MUDs, overloading factor = 200%, = 20 : (a) T = 5 ; (b) T = 10 ; (c) T = 15 .
Electronics 11 00125 g006aElectronics 11 00125 g006b
Figure 7. Achievable BER versus SNR performance of the FROMPUS-based MUD in comparison with five other MUDs, T = 5 : (a) overloading factor = 400%, = 30 ; (b) overloading factor = 200%, = 40 .
Figure 7. Achievable BER versus SNR performance of the FROMPUS-based MUD in comparison with five other MUDs, T = 5 : (a) overloading factor = 400%, = 30 ; (b) overloading factor = 200%, = 40 .
Electronics 11 00125 g007
Table 1. Comparative computational complexity costs.
Table 1. Comparative computational complexity costs.
MUD DetectorOrder of Complexity Cost Numerical   Results   ( N = 100 ,   U = 300 ,   = 20 )
Comp Efficient OMP U l o g U 1 711
OMP N 2 40,000
SOMP N U 2 12,000,000
Modified OMP ( N U + 2 N ) 1,400,000
Modified SP ( N U + 2 + N ) 648,000
FROMPUS ( 5 N U + ( + N + N ) ) 3,848,000
Publisher’s Note: MDPI stays neutral with regard to jurisdictional claims in published maps and institutional affiliations.

Share and Cite

MDPI and ACS Style

Oyerinde, O.O. Forward-Reverse Orthogonal Matching Pursuit-Union-Subspace Pursuit-Based Multiuser Detector for Uplink Grant-Free NOMA Networks. Electronics 2022, 11, 125. https://doi.org/10.3390/electronics11010125

AMA Style

Oyerinde OO. Forward-Reverse Orthogonal Matching Pursuit-Union-Subspace Pursuit-Based Multiuser Detector for Uplink Grant-Free NOMA Networks. Electronics. 2022; 11(1):125. https://doi.org/10.3390/electronics11010125

Chicago/Turabian Style

Oyerinde, Olutayo Oyeyemi. 2022. "Forward-Reverse Orthogonal Matching Pursuit-Union-Subspace Pursuit-Based Multiuser Detector for Uplink Grant-Free NOMA Networks" Electronics 11, no. 1: 125. https://doi.org/10.3390/electronics11010125

APA Style

Oyerinde, O. O. (2022). Forward-Reverse Orthogonal Matching Pursuit-Union-Subspace Pursuit-Based Multiuser Detector for Uplink Grant-Free NOMA Networks. Electronics, 11(1), 125. https://doi.org/10.3390/electronics11010125

Note that from the first issue of 2016, this journal uses article numbers instead of page numbers. See further details here.

Article Metrics

Back to TopTop