Identifying Hotspots and Most Relevant Flows for Red and White Wine Production in Brazil through Life Cycle Assessment: A Case Study
Abstract
1. Introduction
2. Wine Production LCA Review
3. Materials and Methods
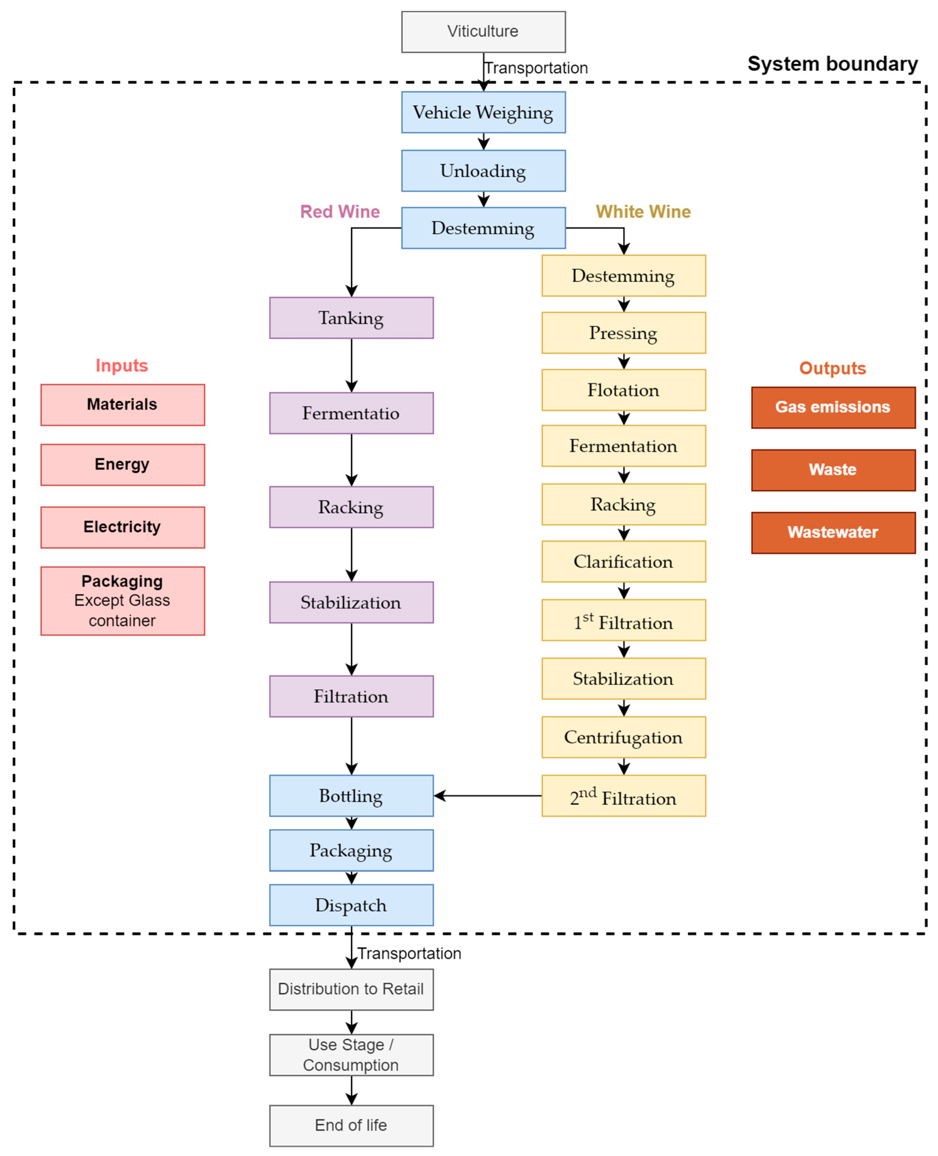
3.1. Life Cycle Inventory
- (a)
- Used Lubricating Oil: This waste was sent for re-refining, utilizing a combination of 70% recycled lubricating oil and 30% used petroleum coke.
- (b)
- Hazardous and Non-Hazardous Waste: These wastes were sent for co-processing in the cement industry. According to Resolution Consema RS 02/2000 [49], it is considered that 0.27 kcal of heating is avoided for each kilogram of waste processed.
- (c)
- Wood: This waste was recycled, with the practice estimated to avoid the extraction of 527 kg of wood per cubic meter of pallet.
- (d)
- Other types of Waste: These were sent to recycling.
3.2. Life Cycle Inventory Analysis
- Climate change as global warming;
- Particulate matter as fine particulate matter formation;
- Resource use, fossil as fossil resource scarcity;
- Acidification of terrestrial and freshwater as terrestrial acidification, freshwater ecotoxicity, and freshwater eutrophication.
4. Results and Discussion
4.1. Comparison with Other Countries
4.2. Hotspots and Most Significant Flows
5. Conclusions
Supplementary Materials
Author Contributions
Funding
Data Availability Statement
Acknowledgments
Conflicts of Interest
References
- OIV. World Statistics. 2023. Available online: https://www.oiv.int/what-we-do/global-report?oiv (accessed on 26 April 2023).
- IBGE. SIDRA—Table6588—Série Histórica da Estimativa Anual da Área Plantada, Área Colhida, Produção e Rendimento Médio dos Produtos das Lavouras. 2022. Available online: https://sidra.ibge.gov.br/tabela/6588 (accessed on 26 April 2023).
- EMBRAPA. Brazilian Viticulture: Panorama 2020. Technical Communiqué n° 223. Bento Gonçalves. 2021. Available online: https://www.infoteca.cnptia.embrapa.br/infoteca/bitstream/doc/1135990/1/ComTec-223-21.pdf (accessed on 26 April 2023).
- SEBRAE. Business Environment—Companies—RS. 2023. Available online: https://datasebrae.com.br/empresas-rs/ (accessed on 26 March 2024).
- Mello, L.M.; Machado, C.A. Viticultural Registry of Rio Grande do Sul—2013 to 2015. Embrapa. 2017. Available online: http://www.cnpuv.embrapa.br/cadastro-viticola/rs-2013-2015/dados/obracompleta.html (accessed on 26 April 2023).
- OIV. Resolution OIV-CST 431/2011. General Principles of the OIV Greenhouse Gas Accounting Protocol for the Vine and Wine Sector. 2011. Available online: https://www.oiv.int/js/lib/pdfjs/web/viewer.html?file=/public/medias/2107/oiv-cst-431-2011-en.pdf (accessed on 26 April 2023).
- OIV. Resolution OIV-CST 503ab-2015. Greenhouse Gas Accounting in the Vine and Wine Sector—Recognized Gases and Inventory of Emissions and Sequestrations. 2015. Available online: https://www.oiv.int/public/medias/2112/oiv-cst-503ab-2015-en.pdf (accessed on 26 April 2023).
- Hunziker, P.; Svinarchuk, T. OIV Collective Expertise. Methodological Recommendations for Accounting for GHG balance in the Vitivinicultural Sector. Paris, França. 2017. Available online: https://www.oiv.int/public/medias/5519/methodological-ghg-balance.pdf (accessed on 26 April 2022).
- Moscovici, D.; Reed, A. Comparing wine sustainability certifications around the world: History, status and opportunity. J. Wine Res. 2018, 29, 1–25. [Google Scholar] [CrossRef]
- Garcia, A.S.M.; Alcarac, J.L.G.; Aryanfar, Y.; Reza, J.R.D.; Happonen, A.; Fernández, J.B. Life Cycle Assessment in The Wine Industry—A Bibliometric Analysis. In Proceedings of the International Conference on Industrial Engineering and Operations Management, Monterrey, Mexico, 3–5 November 2021; Available online: http://ieomsociety.org/proceedings/2021monterrey/365.pdf (accessed on 26 April 2022).
- de Souza, L.S.M.; Nunes, A.O.; Giusti, G.; Saavedra, Y.M.; Rodrigues, T.O.; Braga, T.E.N.; Silva, D.A.L. Evaluating and ranking secondary data sources to be used in the Brazilian LCA database—“SICV Brasil”. Sustain. Prod. Consum. 2021, 26, 160–171. [Google Scholar] [CrossRef]
- Ferrara, C.; De Feo, G. Life Cycle Assessment Application to the Wine Sector: A Critical Review. Sustainability 2018, 10, 395. [Google Scholar] [CrossRef]
- de Souza, C.G.; Barbastefano, R.G.; Teixeira, R.C. Life cycle assessment research in Brazil: Characteristics, interdiciplinarity, and applications. Int. J. Life Cycle Assess. 2017, 22, 266–276. [Google Scholar] [CrossRef]
- Dal Molin, N. Avaliação da Atividade Vitivinícola na Serra Gaúcha com Vistas à Elaboração de Inventários do Ciclo de Vida da Cadeia Produtiva. Dissertação (Mestrado)—Universidade de Caxias do Sul, Programa de Pós-Graduação em Engenharia e Ciências Ambientais. 2021. Available online: https://repositorio.ucs.br/xmlui/bitstream/handle/11338/9140/Disserta%C3%A7%C3%A3o%20Naiara%20Dal%20Molin.pdf?sequence=1eisAllowed=y (accessed on 26 April 2022).
- Silva, P.H.; Gasparotto, F.; Emanuelli, I.P.; Filho, E.S.; Yamaguchi, N.U. Análise de ciclo de vida da viticultura: Estado da arte. Rev. Valore 2019, 4, 289–301. [Google Scholar] [CrossRef]
- Dicezare, F.W. Análise de Ciclo de Vida de Garrafas de Vinho na Cidade de São Paulo: Consequências e Oportunidades Através da Economia Circular (TCC). São Paulo. 2019. Available online: https://bdta.aguia.usp.br/item/002985463 (accessed on 26 April 2022).
- Letamendi, J.; Sevigne-Itoiz, E.; Mwabonje, O. Environmental impact analysis of a Chilean organic wine through a life cycle assessment. J. Clean. Prod. 2022, 371, 133368. [Google Scholar] [CrossRef]
- UNFCCC. Brazil’s Nationally Determined Contribution (NDC). 2021. Available online: https://www4.unfccc.int/sites/ndcstaging/PublishedDocuments/Brazil%20First/Brazil%20First%20NDC%20(Updated%20submission).pdf (accessed on 26 April 2022).
- BRAZIL. Law No. 12,187, of December 29, 2009. Establishes the National Policy on Climate Change—PNMC and Other Provisions. Brasilia. 2009. Available online: http://www.planalto.gov.br/ccivil_03/_ato2007-2010/2009/lei/l12187.htm (accessed on 26 April 2023).
- BRAZIL. Decree No. 9,578, of November 22, 2018. It Consolidates Normative Acts Issued by the Federal Executive Branch that Provide for the National Fund on Climate Change, Dealt with in Law No. 12,114, of December 9, 2009, and the National Policy on Climate Change, Dealt with in Law No. 12,187. Brasilia. 2018. Available online: http://www.planalto.gov.br/ccivil_03/_Ato2015-2018/2018/Decreto/D9578.htm#art25 (accessed on 26 April 2022).
- Aurent, A.; Olsen, S.I.; Hauschild, M.Z. Limitations of Carbon Footprint as Indicator of Environmental Sustainability. Environ. Sci. Technol. 2012, 46, 4100–4108. [Google Scholar] [CrossRef] [PubMed]
- ISO 14040:2006; Life Cycle Assessment. Principles and Framework. International Organization for Standardization: Geneva, Switzerland, 2006.
- European Commission. Communication from the Commission to the Council and the European Parliament—Integrated Product Policy—Building on Environmental Life-Cycle Thinking; European Commission: Bruxelles, Belgium, 2013. [Google Scholar]
- Harb, W.; Zaydan, R.; Vieira, M. Improving environmental performance in wine production by life cycle assessment: Case of Lebanese wine. Int. J. Life Cycle Assess. 2021, 26, 1146–1159. [Google Scholar] [CrossRef]
- Casolani, N.; D’Eusanio, M.; Liberatore, L.; Raggi, A.; Petti, L. Life Cycle Assessment in the wine sector: A review on inventory phase. J. Clean. Prod. 2022, 379, 134404. [Google Scholar] [CrossRef]
- Jourdaine, M.; Loubet, P.; Trebucq, S.; Sonnemann, G. A detailed quantitative comparison of the life cycle assessment of bottled wines using an original harmonization procedure. J. Clean. Prod. 2020, 250, 119472. [Google Scholar] [CrossRef]
- da Silva, L.P.; da Silva, J.C.E. Evaluation of the carbon footprint of the life cycle of wine production: A review. Clean. Circ. Bioeconomy 2022, 2, 100021. [Google Scholar] [CrossRef]
- Iannone, R.; Miranda, S.; Riemma, S.; De Marco, I. Improving environmental performances in wine production by a life cycle assessment analysis. J. Clean. Prod. 2016, 111, 172–180. [Google Scholar] [CrossRef]
- Econodata. Ranking of the 500 Largest Wineries in Brazil by Revenue. 2024. Available online: https://www.econodata.com.br/maiores-empresas/todo-brasil/vinicola (accessed on 30 May 2024).
- Forbes. Salton Winery Achieves Historic Record Revenue of R$ 500 Million in 2022. 2023. Available online: https://forbes.com.br/forbesagro/2023/01/vinicola-salton-fatura-recorde-historico-de-r-500-milhoes-em-2022/ (accessed on 30 May 2024).
- Vázquez-Rowe, I.; Villanueva-Rey, P.; Moreira, M.T.; Feijoo, G. Environmental analysis of Ribeiro wine from a timeline perspective: Harvest year matters when reporting environmental impacts. J. Environ. Manag. 2012, 98, 73–83. [Google Scholar] [CrossRef] [PubMed]
- Point, E.; Tyedmers, P.; Naugler, C. Life cycle environmental impacts of wine production and consumption in Nova Scotia, Canada. J. Clean. Prod. 2012, 27, 11–20. [Google Scholar] [CrossRef]
- Martins, A.A.; Araújo, A.R.; Graça, A.; Caetano, N.S.; Mata, T.M. Towards sustainable wine: Comparison of two Portuguese wines. J. Clean. Prod. 2018, 183, 662–676. [Google Scholar] [CrossRef]
- Pizzigallo, A.; Granai, C.; Borsa, S. The joint use of LCA and emergy evaluation for the analysis of two Italian wine farms. J. Environ. Manag. 2008, 86, 396–406. [Google Scholar] [CrossRef] [PubMed]
- Villanueva-Rey, P.; Vázquez-Rowe, I.; Moreira, M.T.; Feijoo, G. Comparative life cycle assessment in the wine sector: Biodynamic vs. conventional viticulture activities in NW Spain. J. Clean. Prod. 2014, 65, 330–341. [Google Scholar] [CrossRef]
- Falcone, G.; De Luca, A.I.; Stillitano, T.; Strano, A.; Romeo, G.; Gulisano, G. Assessment of Environmental and Economic Impacts of Vine-Growing Combining Life Cycle Assessment, Life Cycle Costing and Multicriterial Analysis. Sustainability 2016, 8, 793. [Google Scholar] [CrossRef]
- European Commission. Product Environmental Footprint Category Rules (PEFCR) for Still and Sparkling Wine, 2nd ed.; European Commission: Bruxelles, Belgium, 2020; Available online: https://ec.europa.eu/environment/eussd/smgp/pdf/PEFCR%20_Wine_Feb2020.pdf (accessed on 26 April 2023).
- Cichelli, A.; Pattara, C.; Petrella, A. Sustainability in Mountain Viticulture. The Case of the Valle Peligna. Agric. Agric. Sci. Procedia 2016, 8, 65–72. [Google Scholar] [CrossRef]
- Laca, A.; Gancedo, S.; Laca, A.; Díaz, M. Assessment of the environmental impacts associated with vineyards and winemaking. A case study in mountain areas. Environ. Sci. Pollut. Res. 2021, 28, 1204–1223. [Google Scholar] [CrossRef] [PubMed]
- Meneses, M.; Torres, C.; Castells, F. Sensitivity analysis in a life cycle assessment of an aged red wine production from Catalonia, Spain. Sci. Total. Environ. 2016, 562, 571–579. [Google Scholar] [CrossRef] [PubMed]
- Montalvo, F.F.; García-Alcaraz, J.L.; Cámara, E.M.; Jiménez-Macías, E.; Blanco-Fernández, J. Environmental impact of wine fermentation in steel and concrete tanks. J. Clean. Prod. 2021, 278, 123602. [Google Scholar] [CrossRef]
- Flor, F.; Leiva, F.; García, J.; Martínez, E.; Jiménez, E.; Blanco, J. Environmental impact of oak barrels production in Qualified Designation of Origin of Rioja. J. Clean. Prod. 2017, 167, 208–217. [Google Scholar] [CrossRef]
- Margallo, M.; Aldaco, R.; Barceló, A.; Diban, N.; Ortiz, I.; Irabien, A. Life cycle assessment of technologies for partial dealcoholisation of wines. Sustain. Prod. Consum. 2015, 2, 29–39. [Google Scholar] [CrossRef]
- Litskas, V.D.; Tzortzakis, N.; Stavrinides, M.C. Determining the Carbon Footprint and Emission Hotspots for the Wine Produced in Cyprus. Atmosphere 2020, 11, 463. [Google Scholar] [CrossRef]
- Ponstein, H.J.; Meyer-Aurich, A.; Prochnow, A. Greenhouse gas emissions and mitigation options for German wine production. J. Clean. Prod. 2019, 212, 800–809. [Google Scholar] [CrossRef]
- Zhang, C.; Rosentrater, K.A. Estimating Economic and Environmental Impacts of Red-Wine-Making Processes in the USA. Fermentation 2019, 5, 77. [Google Scholar] [CrossRef]
- Bonamente, E.; Scrucca, F.; Rinaldi, S.; Merico, M.C.; Asdrubali, F.; Lamastra, L. Environmental impact of an Italian wine bottle: Carbon and water footprint assessment. Sci. Total Environ. 2016, 560–561, 274–283. [Google Scholar] [CrossRef] [PubMed]
- Pbghg Protocol. Calculation Tool 2023.0.1. 2023. Available online: https://eaesp.fgv.br/centros/centro-estudos-sustentabilidade/projetos/programa-brasileiro-ghg-protocol (accessed on 26 April 2023).
- Rio Grande do Sul. Resolution Consema 02 of May 15, 2000. Provides Norms on Environmental Licensing for Co-Processing Waste in Clinker Kilns. 2020. Available online: https://famurs.com.br/uploads/paginadinamica/35415/Resoluo_Consema_479_2022.pdf (accessed on 26 April 2023).
- Ecoinvent. Introduction to the Database. 2024. Available online: https://support.ecoinvent.org/introduction-to-the-database (accessed on 30 May 2024).
- NIPHE, National Institute for Public Health and the Environment, Netherlands. Normalization Scores ReCiPe 2016. 2020. Available online: https://www.rivm.nl/en/documenten/normalization-scores-recipe-2016 (accessed on 26 April 2023).
- OPENLCA. OpenLCA Methods 2.1.3. 2023. Available online: https://nexus.openlca.org/ (accessed on 30 May 2024).
- Zampori, L.; Saouter, E.; Schau, E.; Cristobal, J.; Castellani, V.; Sala, S. Guide for Interpreting Life Cycle Assessment Result. 2016. Available online: https://publications.jrc.ec.europa.eu/repository/bitstream/JRC104415/lb-na-28266-en-n.pdf (accessed on 26 April 2023).
- Huijbregts, M.A.J.; Steinmann, Z.J.N.; Elshout, P.M.F.; Stam, G.; Verones, F.; Vieira, M.; Zijp, M.; Hollander, A.; van Zelm, R. ReCiPe2016: A harmonised life cycle impact assessment method at midpoint and endpoint level. Int. J. Life Cycle Assess. 2017, 22, 138–147. [Google Scholar] [CrossRef]
- ISO 14025:2006; Environmental Labels and Declarations—Type III Environmental Declarations—Principles and Procedures. International Organization for Standardization: Geneva, Switzerland, 2006.
- D’Ammaro, D.; Capri, E.; Valentino, F.; Grillo, S.; Fiorini, E.; Lamastra, L. A multi-criteria approach to evaluate the sustainability performances of wines: The Italian red wine case study. Sci. Total Environ. 2021, 799, 149446. [Google Scholar] [CrossRef] [PubMed]
- MME, Ministry of Mines and Energy of Brazil. State Electrical Matrices 2016–Year Ref. 2015. 2016. Available online: https://www.gov.br/mme/pt-br/assuntos/secretarias/spe/publicacoes/matrizes-energeticas-estaduais/03-matrizes-eletricas-estaduais-2016-ano-ref-2015-pdf.pdf/view (accessed on 26 April 2023).

| Product | Red Wine | White Wine | Sparkling Wine | Juice | Total |
|---|---|---|---|---|---|
| Total (L) | 6,296,723 | 1,374,511 | 6,619,551 | 6,820,720 | 21,111,504 |
| Percentage | 29.8% | 6.5% | 31.4% | 32.3% | 100% |
| Parameter | Diesel (kg/LDiesel) | Liquefied Natural Gas (kg/kgLNG) |
|---|---|---|
| CO2 | 2.61109 | 2.93 |
| CH4 | 0.00035 | 0.00288 |
| N2O | 0.0000212 | 0.0000093 |
| Input Parameter | Amount | Unit | Output Parameter | Amount | Unit |
|---|---|---|---|---|---|
| Ammonia | 3.30 × 10−6 | kg | Gas: NH3 | 1.40 × 10−6 | kg |
| Bentonite | 0.00032 | kg | Gas: CH4 | 2.94 × 10−6 | kg |
| Cardboard (box) | 0.0278 | kg | Gas: CO2 (biogenic) | 0.06453 | kg |
| Clarifying | 9.00 × 10−4 | kg | Gas: CO2 (fossil) | 0.00189 | kg |
| Cmc emercel | 3.76 × 10−5 | kg | Gas: N2 | 0.03011 | kg |
| CO2 (liquid) | 0.0447 | kg | Gas: N2O | 1.03 × 10−8 | kg |
| diatomaceous earth | 0.00057 | kg | Glass waste | 0.00224 | kg |
| Diesel | 1.29 × 10−7 | kg | Hazardous waste 1 | 0.00149 | kg |
| Electric energy lighting | 0.4034 | MJ | Lubricating oil packaging | 0.00167 | |
| Electric power equipment | 2.6347 | MJ | Metallic waste | 0.00045 | kg |
| Enzymes | 0.00021 | kg | Plastic waste | 0.00159 | kg |
| Gum arabic | 0.00064 | kg | Sewage sludge | 2.00625 | kg |
| Lactic acid bacteria | 2.21 × 10−5 | kg | Sewage sludge moisture | 4.18 | kg |
| Liquefied petroleum gas | 0.00101 | kg | Used diatomaceous earth | 0.00057 | kg |
| Lubricant | 0.0001 | kg | Used lubricating oil | 0.0001 | kg |
| Metallic capsule | 1.00 × 10−3 | kg | Waste paper/cardboard | 0.00215 | kg |
| N2 (gas) | 0.03011 | kg | Waste, other non-hazardous | 0.11039 | kg |
| Natural cork (stopper) | 0.00515 | kg | Wastewater | 0.0027 | m3 |
| Nutrients | 0.00162 | kg | Water | 0.00187 | m3 |
| Pallets | 0.00277 | un. | Water vapor | 0.00106 | m3 |
| Paper (labels) | 0.00146 | kg | Wood waste (from pallets) | 0.00277 | kg |
| Potassium sorbate | 2.48 × 10−5 | kg | - | - | - |
| Sugar | 0.0320 | kg | - | - | - |
| Sulfur dioxide (SO2) | 0.00404 | kg | - | - | - |
| Tannin | 9.43 × 10−6 | kg | - | - | - |
| Tartaric acid | 0.00238 | kg | - | - | - |
| Water (from well) | 0.00585 | m3 | - | - | - |
| Yeasts | 0.00018 | kg | - | - | - |
| Input Parameter | Amount | Unit | Output Parameter | Amount | Unit |
|---|---|---|---|---|---|
| Ammonia | 3.44 × 10−6 | kg | Gas: NH3 | 3.44 × 10−6 | kg |
| Bentonite | 0.00277 | kg | Gas: CH4 | 3.80 × 10−6 | kg |
| Cardboard (box) | 0.02576 | kg | Gas: CO2 (Biogenic) | 0.27537 | kg |
| Clarifying | 0.00785 | kg | Gas: CO2 (Fossil) | 0.06274 | kg |
| CO2 (liquid) | 0.06274 | kg | Gas: N2 | 1.88 × 10−3 | m3 |
| Diatomaceous earth | 0.00105 | kg | Gas: N2O | 1.03 × 10−8 | kg |
| diesel | 2.95 × 10−8 | kg | Glass waste | 0.00224 | kg |
| Electric energy lighting | 0.274309 | MJ | Hazardous waste 1 | 0.00084 | kg |
| Electric power equipment | 1.791771 | MJ | Lubricating oil packaging | 8.32 × 10−7 | kg |
| Enzymes | 0.0006 | kg | Metallic waste | 0.00031 | kg |
| Liquefied petroleum gas | 0.00102 | kg | Plastic waste | 0.00159 | kg |
| Lubricant | 6.89 × 10−5 | kg | Sewage sludge | 1.44868 | kg |
| Metallic capsule | 0.00092 | kg | Sewage sludge moisture | 4.568 | kg |
| N2 (gas) | 0.04223 | kg | Used diatomaceous earth | 0.00276 | kg |
| Natural cork (Cork) | 0.00503 | kg | Used lubricating oil | 6.83 × 10−5 | kg |
| Nutrients | 0.00227 | kg | Waste paper/cardboard | 0.00215 | kg |
| Pallets | 0.00277 | un. | Waste, other non-hazardous | 0.12769 | kg |
| Paper (labels) | 0.00094 | kg | Wastewater | 0.00317 | m3 |
| Sugar | 0.02744 | kg | Water | 0.00241 | m3 |
| Tannin | 3.55 × 10−6 | kg | Water vapor | 0.66456 | m3 |
| Water (from well) | 0.00673 | m3 | Wood waste (from pallets) | 0.00277 | kg |
| Yeasts | 0.00026 | kg | - | - | - |
| PEFCR Equivalent | Other Recipe Categories | ||
|---|---|---|---|
| Fine particulate matter formation | +17% | Human carcinogenic toxicity | +2% |
| Fossil resource scarcity | +3% | Human non-carcinogenic toxicity | +1% |
| Freshwater ecotoxicity | −4% | Ionizing radiation | −9% |
| Freshwater eutrophication | −4% | Land use | +13% |
| Global warming | −2% | Marine ecotoxicity | −5% |
| Terrestrial acidification | +22% | Marine eutrophication | +10% |
| “PEFCR equivalent” average | +6% | Mineral resource scarcity | −19% |
| Ozone formation, human health | +9% | ||
| Ozone formation, terrestrial ecosystems | +14% | ||
| Stratospheric ozone depletion | +14% | ||
| Terrestrial ecotoxicity | +6% | ||
| Water consumption | +28% | ||
| “All impact categories” Average | +6% |
| Impact Category | Unit | Red Wine | White Wine | ||
|---|---|---|---|---|---|
| Value | FU/Person | Value | FU/Person | ||
| PEFCR Equivalent | |||||
| Fine particulate matter formation | kg PM2.5 eq | 0.00052 | 49,172 | 0.00043 | 59,464 |
| Fossil resource scarcity | kg oil eq | 0.04661 | 2,575,653 | 0.04509 | 2,662,480 |
| Freshwater ecotoxicity | kg 1,4-DCB | 0.00915 | 2751 | 0.00948 | 2656 |
| Freshwater eutrophication | kg P eq | 6.13 × 10−5 | 10,604 | 6.35 × 10−5 | 10,237 |
| Global warming | kg CO2 eq | 0.28754 | 27,789 | 0.29243 | 27,324 |
| Terrestrial acidification | kg SO2 eq | 0.00143 | 28,658 | 0.00112 | 36,590 |
| “PEFCR equivalent” average | - | - | 449,105 | - | 466,458 |
| Other Categories | |||||
| Human carcinogenic toxicity | kg 1,4-DCB eq | 0.01071 | 4056 | 0.01045 | 4157 |
| Human non-carcinogenic toxicity | kg 1,4-DCB eq | 0.23708 | 43 | 0.2351 | 44 |
| Ionizing radiation | kBq Co-60 eq | 0.00808 | 3,867,802 | 0.00878 | 3,559,435 |
| Land use | m2 a crop eq | 0.0692 | 6935 | 0.05994 | 8007 |
| Marine ecotoxicity | kg 1,4-DCB eq | 0.01055 | 584,595 | 0.01103 | 559,155 |
| Marine eutrophication | kg N eq | 0.00011 | 41,980 | 9.87 × 10−5 | 46,810 |
| Mineral resource scarcity | kg Cu eq | 0.00068 | 1.77 × 108 | 0.00081 | 1.48 × 108 |
| Ozone formation, human health | kg NOx eq | 0.00054 | 38,088 | 0.00049 | 41,974 |
| Ozone formation, terrestrial ecosystems | kg NOx eq | 0.00058 | 30,602 | 0.0005 | 35,499 |
| Stratospheric ozone depletion | kg CFC11 eq | 5.36 × 10−7 | 112,061 | 4.6 × 10−7 | 130,580 |
| Terrestrial ecotoxicity | kg 1,4-DCB eq | 0.93312 | 16,290 | 0.87339 | 17,404 |
| Water consumption | m3 | 0.02218 | 12.022 | 0.01599 | 16,675 |
| “All impact categories” average * | - | - | 471,443 | - | 441,970 |
| Impact Category | PEFCR | Red Wine | White Wine | ||||
|---|---|---|---|---|---|---|---|
| FU/Person | Impact | FU/Person | Impact | ||||
| Points | % | Points | % | ||||
| Global warming | X | 2.77 × 104 | 7.59 × 10−6 | 15% | 2.74 × 104 | 7.70 × 10−6 | 16% |
| Water consumption | 1.20 × 104 | 7.09 × 10−6 | 14% | 1.67 × 104 | 5.11 × 10−6 | 10% | |
| Freshwater ecotoxicity | X | 2.75 × 103 | 6.98 × 10−6 | 13% | 2.66 × 103 | 7.23 × 10−6 | 15% |
| Fossil resource scarcity | X | 1.22 × 104 | 6.80 × 10−6 | 13% | 1.26 × 104 | 6.58 × 10−6 | 13% |
| Human carcinogenic toxicity | 4.06 × 103 | 5.25 × 10−6 | 10% | 4.14 × 103 | 5.15 × 10−6 | 10% | |
| Marine ecotoxicity | 4.10 × 103 | 4.68 × 10−6 | 9% | 3.95 × 103 | 4.86 × 10−6 | 10% | |
| Freshwater eutrophication | X | 1.06 × 104 | 2.64 × 10−6 | 5% | 1.02 × 104 | 2.74 × 10−6 | 6% |
| Terrestrial acidification | X | 2.87 × 104 | 2.16 × 10−6 | 4% | 3.66 × 104 | 1.69 × 10−6 | 3% |
| Fine particulate matter formation | X | 4.92 × 104 | 1.82 × 10−6 | 3% | 5.95 × 104 | 1.51 × 10−6 | 3% |
| Ozone formation, terrestrial ecosystems | 3.06 × 104 | 1.56 × 10−6 | 3% | 3.55 × 104 | 1.35 × 10−6 | 3% | |
| Ozone formation, human health | 3.81 × 104 | 1.25 × 10−6 | 2% | 4.20 × 104 | 1.14 × 10−6 | 2% | |
| Terrestrial ecotoxicity | 1.63 × 104 | 1.18 × 10−6 | 2% | 1.74 × 104 | 1.10 × 10−6 | 2% | |
| Land use | 8.91 × 104 | 8.91 × 10−7 | 2% | 1.03 × 105 | 7.71 × 10−7 | 2% | |
| Ionizing radiation | 5.94 × 104 | 8.43 × 10−7 | 2% | 5.47 × 104 | 9.17 × 10−7 | 2% | |
| Marine eutrophication | 4.20 × 104 | 7.05 × 10−7 | 1% | 4.68 × 104 | 6.32 × 10−7 | 1% | |
| Stratospheric ozone depletion | 1.12 × 105 | 5.64 × 10−7 | 1% | 1.30 × 105 | 4.84 × 10−7 | 1% | |
| Human non-carcinogenic toxicity | 1.32 × 105 | 1.40 × 10−7 | 0% | 1.33 × 105 | 1.38 × 10−7 | 0% | |
| Mineral resource scarcity | 1.77 × 108 | 4.26 × 10−10 | 0% | 1.48 × 108 | 5.09 × 10−10 | 0% | |
| Impact Category | AE | ME | TE | Re |
|---|---|---|---|---|
| Global warming | X | X | ||
| Water consumption | X | X | ||
| Freshwater ecotoxicity | X | |||
| Marine ecotoxicity | X | |||
| Fossil resource scarcity | X | |||
| Freshwater eutrophication | X | |||
| Human carcinogenic toxicity |
| Country | Author | Carbon Footprint kg CO2e/0.75 L | Energy Consumption kWh/0.75 L | Electricity Emission Factor 1 kg CO2e/0.75 L |
|---|---|---|---|---|
| Brazil | Current study | 0.287/0.292 | 0.84/0.57 | 0.2223 |
| Germany | [45] | 0.199 | 0.160 | 0.5734 |
| Cyprus | [44] | 0.210 | 0.747 | 0.9869 |
| Italy | [56] | 0.431 | 0.05–1.20 | 0.4461 |
| Lebanon | [24] | 0.12–0.78 | 0.0187 | 0.895 |
| Portugal | [33] | 0.357/0.459 | 0.136/0.162 | 0.3804 |
| Flux | GW | TA | WC | SOD | FwEc | MEc | TEc | FRS | MRS | FwEu | MEu | OF-TE | OF-HH | FPF | IR | HCT | HNCT | LU |
|---|---|---|---|---|---|---|---|---|---|---|---|---|---|---|---|---|---|---|
| PREFER | X | X | - | - | X | - | - | X | - | X | - | - | - | X | - | - | - | - |
| Recommended | X | - | X | - | X | X | - | X | - | X | - | - | - | - | - | X | - | - |
| Electricity | R/W | R/W | R/W | R/W | R/W | R/W | R/W | R/W | R/W | R/W | R/W | R/W | R/W | R/W | R/W | R/W | R/W | R/W |
| Sugar | R/W | R/W | R/W | R/W | R/W | R/W | R/W | R/W | R/W | R/W | R/W | R/W | R/W | R/W | - | R/W | R/W | R/W |
| CO2 production | R/W | R/W | - | - | R/W | R/W | R/W | R/W | R/W | R/W | - | R/W | R/W | R/W | R/W | R/W | R/W | - |
| Cardboard | R/W | R/W | - | - | R/W | R/W | R | R/W | - | R/W | - | R/W | R/W | R/W | R/W | R/W | R/W | - |
| N2 | R/W | W | - | - | W | - | - | R/W | - | R/W | - | R/W | R/W | R/W | R | R/W | R/W | - |
| Metals | - | - | - | - | R | R | R | - | R | - | - | - | - | - | - | - | - | - |
| Aluminum | - | - | - | - | R/W | R/W | - | - | R/W | - | - | - | - | - | - | R/W | - | - |
| Wastewater | - | - | R/W | - | - | - | - | - | - | R/W | R/W | - | - | - | - | R/W | - | - |
| Nutrient | - | - | - | R/W | - | - | - | - | R/W | - | - | - | - | - | - | - | - | - |
| CO2 emission | R/W | - | - | - | - | - | - | - | - | - | - | - | - | - | - | - | - | - |
| SO2 | - | R | - | - | - | R | - | - | R | - | - | - | - | R | - | - | R | - |
| Arabic gum | - | - | - | - | - | - | - | - | - | - | - | R | R | - | - | - | - | - |
| Tartaric acid | - | - | - | - | - | - | R | - | - | - | - | - | - | - | - | - | - | - |
| Bentonite | - | - | - | - | W | W | W | - | W | - | - | - | - | - | - | - | W | - |
| Enzymes | - | W | W | W | - | - | W | - | - | W | W | - | - | - | W | - | W | - |
| Total | 6 | 7 | 4 | 4 | 8 | 8 | 8 | 5 | 8 | 7 | 4 | 6 | 6 | 6 | 5 | 7 | 8 | 2 |
| Process | Red Wine | White Whine | ||||||
|---|---|---|---|---|---|---|---|---|
| Hotspot | +Relevant | Hotspot | +Relevant | |||||
| Electricity 1 | 16 | 89% | 18 | 100% | 13 | 72% | 18 | 100% |
| Sugar 1 | 10 | 56% | 16 | 89% | 12 | 67% | 15 | 83% |
| CO2 production 1 | 9 | 50% | 14 | 78% | 11 | 61% | 14 | 78% |
| N2 1 | - | - | 7 | 39% | 1 | 6% | 12 | 67% |
| Cardboard 1 | 1 | 6% | 9 | 50% | 2 | 11% | 8 | 44% |
| Metals 1 | - | - | 4 | 22% | - | - | - | - |
| Aluminum 1 | - | - | 4 | 22% | - | - | 3 | 17% |
| SO2 1 | - | - | 4 | 22% | - | - | - | - |
| CO2 emission 1 | 1 | 6% | 1 | 6% | 2 | 11% | 2 | 11% |
| Arabic gum | - | - | 1 | 6% | - | - | - | - |
| Tartaric acid | - | - | 1 | 6% | - | - | - | - |
| Nutrients | - | - | 1 | 6% | - | - | 2 | 11% |
| Trat. wastewater 1 | - | - | 1 | 6% | - | - | 2 | 11% |
| Bentonite 1 | - | - | - | - | 1 | 6% | 4 | 22% |
| Enzymes 1 | - | - | - | - | - | - | 3 | 17% |
| Impact Category | Electricity | Sugar | CO2 Product | N2 | Cardboard | Total |
|---|---|---|---|---|---|---|
| Terrestrial acidification 1 | 44% | 22% | 7% | 4% | 5% | 81% |
| Global warming 1,2 | 40% | 9% | 15% | 6% | 7% | 77% |
| Water consumption 2 | 82% | 24% | - | 2% | - | 107% |
| Stratospheric ozone depletion | 51% | 33% | - | - | 3% | 87% |
| Freshwater ecotoxicity 1,2 | 13% | 25% | 21% | 4% | 11% | 74% |
| Marine ecotoxicity 2 | 16% | 15% | 23% | 4% | 13% | 71% |
| Terrestrial ecotoxicity | 14% | 13% | 34% | 2% | 5% | 67% |
| Fossil resource scarcity 1,2 | 40% | 8% | 16% | 9% | 12% | 85% |
| Mineral resource scarcity | 19% | 19% | 19% | 1% | 4% | 63% |
| Freshwater eutrophication 1,2 | 31% | 13% | 16% | 11% | 12% | 83% |
| Marine eutrophication | 29% | 41% | - | - | 2% | 72% |
| Fine particulate matter formation 1 | 42% | 16% | 10% | 7% | 8% | 82% |
| Ozone formation, terrestrial ecosystems | 36% | 21% | 10% | 6% | 8% | 81% |
| Ozone formation, human health | 37% | 22% | 10% | 7% | 8% | 84% |
| Ionizing radiation | 27% | 4% | 18% | 16% | 21% | 87% |
| Human carcinogenic toxicity 2 | 33% | 13% | 17% | 6% | 9% | 78% |
| Human non-carcinogenic toxicity | 20% | 26% | 15% | 5% | 11% | 77% |
| Land use | 26% | 60% | - | - | 3% | 89% |
| “PEFCR” average | 35% | 16% | 14% | 7% | 9% | 80% |
| “Recommended categories” average | 36% | 15% | 18% | 6% | 11% | 82% |
| “All categories” average | 33% | 24% | 18% | 5% | 8% | 80% |
| Impact Category | Electricity | Sugar | CO2 Product | N2 | Cardboard | Total |
|---|---|---|---|---|---|---|
| Terrestrial acidification 1 | 38% | 23% | 12% | 7% | 5% | 85% |
| Global warming 1,2 | 26% | 8% | 20% | 8% | 7% | 69% |
| Water consumption 2 | 77% | 28% | 2% | 4% | 7% | 118% |
| Stratospheric ozone depletion | 40% | 33% | 3% | 2% | 3% | 81% |
| Freshwater ecotoxicity 1,2 | 9% | 21% | 28% | 5% | 10% | 73% |
| Marine ecotoxicity 2 | 11% | 12% | 31% | 6% | 12% | 71% |
| Terrestrial ecotoxicity | 10% | 11% | 51% | 3% | 4% | 80% |
| Fossil resource scarcity 1,2 | 28% | 7% | 23% | 13% | 12% | 82% |
| Mineral resource scarcity | 11% | 15% | 22% | 2% | 3% | 53% |
| Freshwater eutrophication 1,2 | 21% | 11% | 21% | 15% | 11% | 78% |
| Marine eutrophication | 22% | 39% | 3% | - | 3% | 67% |
| Fine particulate matter formation 1 | 35% | 17% | 16% | 12% | 8% | 88% |
| Ozone formation, terrestrial ecosystems | 28% | 22% | 16% | 11% | 8% | 85% |
| Ozone formation, human health | 29% | 20% | 16% | 11% | 8% | 84% |
| Ionizing radiation | 17% | 3% | 24% | 21% | 18% | 83% |
| Human carcinogenic toxicity 2 | 23% | 11% | 25% | 9% | 8% | 76% |
| Human non-carcinogenic toxicity | 14% | 22% | 21% | 7% | 10% | 74% |
| Land use | 20% | 60% | 1% | - | 3% | 84% |
| “PEFCR” average | 26% | 14% | 20% | 10% | 10% | 80% |
| “Recommended categories” average | 28% | 14% | 21% | 9% | 10% | 81% |
| “All categories” average | 25% | 23% | 18% | 7% | 7% | 81% |
Disclaimer/Publisher’s Note: The statements, opinions and data contained in all publications are solely those of the individual author(s) and contributor(s) and not of MDPI and/or the editor(s). MDPI and/or the editor(s) disclaim responsibility for any injury to people or property resulting from any ideas, methods, instructions or products referred to in the content. |
© 2024 by the authors. Licensee MDPI, Basel, Switzerland. This article is an open access article distributed under the terms and conditions of the Creative Commons Attribution (CC BY) license (https://creativecommons.org/licenses/by/4.0/).
Share and Cite
Panizzon, T.; Bircke Salton, G.; Schneider, V.E.; Poletto, M. Identifying Hotspots and Most Relevant Flows for Red and White Wine Production in Brazil through Life Cycle Assessment: A Case Study. Resources 2024, 13, 88. https://doi.org/10.3390/resources13070088
Panizzon T, Bircke Salton G, Schneider VE, Poletto M. Identifying Hotspots and Most Relevant Flows for Red and White Wine Production in Brazil through Life Cycle Assessment: A Case Study. Resources. 2024; 13(7):88. https://doi.org/10.3390/resources13070088
Chicago/Turabian StylePanizzon, Tiago, Gregório Bircke Salton, Vania Elisabete Schneider, and Matheus Poletto. 2024. "Identifying Hotspots and Most Relevant Flows for Red and White Wine Production in Brazil through Life Cycle Assessment: A Case Study" Resources 13, no. 7: 88. https://doi.org/10.3390/resources13070088
APA StylePanizzon, T., Bircke Salton, G., Schneider, V. E., & Poletto, M. (2024). Identifying Hotspots and Most Relevant Flows for Red and White Wine Production in Brazil through Life Cycle Assessment: A Case Study. Resources, 13(7), 88. https://doi.org/10.3390/resources13070088

