Metatranscriptomic Analysis Reveals an Imbalance of Hepatopancreatic Flora of Chinese Mitten Crab Eriocheir sinensis with Hepatopancreatic Necrosis Disease
Abstract
Simple Summary
Abstract
1. Introduction
2. Materials and Methods
2.1. Crabs
2.2. cDNA Library Preparation and Metatranscriptomic Sequencing
2.3. Meta-Transcriptomic Data Analysis
2.3.1. Data Preprocessing
2.3.2. De Novo Assembly and ORFs Prediction
2.3.3. Gene Expression Level
2.3.4. Species Information and Taxonomic Abundance
2.4. Functional Annotations
2.5. PCR Detection and Sanger Sequencing
3. Results
3.1. Sign of Crabs with HPND
3.2. Hepatopancreatic Flora of Crabs with HPND
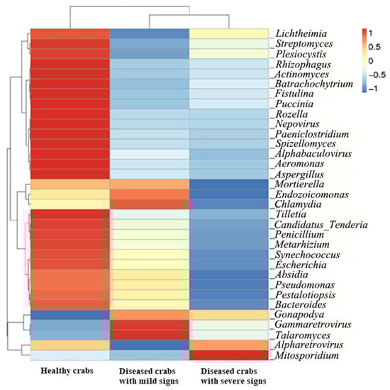
3.3. HPND Is Associated with a Change in the Construction of Hepatopancreatic Flora
3.4. Viral Infection Is Not Involved in HPND
3.5. Microsporidia Infection Is Not Involved in HPND
3.6. The Number of DEGs in Hepatopancreatic Flora Increased with HPND Progression
3.7. The Function of Differentially Expressed Genes (DEGs) Associated with HPND Pathological Mechanism
3.8. Relative Abundances of Functions Changed with the Pathogenesis
3.9. PCR Detection and Sanger Sequencing
4. Discussion
5. Conclusions
Supplementary Materials
Author Contributions
Funding
Institutional Review Board Statement
Informed Consent Statement
Data Availability Statement
Conflicts of Interest
References
- Ding, Z.; Meng, Q.; Liu, H.; Yuan, S.; Zhang, F.; Sun, M.; Zhao, Y.; Shen, M.; Zhou, G.; Pan, J.; et al. First case of hepatopancreatic necrosis disease in pond-reared Chinese mitten crab, Eriocheir sinensis, associated with microsporidian. J. Fish Dis. 2016, 39, 1043–1051. [Google Scholar] [CrossRef] [PubMed]
- Pan, Z.H.; Song, X.H.; Hu, X.L.; Xue, R.Y.; Cao, G.L.; Zar, M.S.; Kumar, D.; Feng, Y.; Wei, Y.; Zhang, W.Y.; et al. Pathological Changes and Risk Factors of Hepatopancreas Necrosis Disease of Mitten Crab, Eriocheir sinensis. Fish. Aqua. J. 2017, 8, 220. [Google Scholar] [CrossRef]
- Cui, L.B.; Tang, S.L.; Qi, R.R.; Lei, Y.; Li, Y.B.; Wang, J. Pathological study on “Shuibiezi” disease of crab Eriocheir sinensis. J. Yantai Univ. 2017, 30, 313–316. [Google Scholar]
- Luo, D.; Zhang, J.Y.; Zhao, Z.M.; Chen, H. Relevant research in “Shuibiezi” disease of crab Eriocheir sinensis and microsporidian H. eriocheir. Sci. Fish Farming 2018, 4, 61–62. [Google Scholar]
- Soto-Rodriguez, S.A.; Gomez-Gil, B.; Lozano-Olvera, R.; Betancourt-Lozano, M.; Morales-Covarrubias, M.S. Field and experimental evidence of Vibrio parahaemolyticus as the causative agent of acute hepatopancreatic necrosis disease of cultured shrimp (Litopenaeus vannamei) in Northwestern Mexico. Appl. Environ. Microbiol. 2015, 81, 1689–1699. [Google Scholar] [CrossRef]
- Li, P.; Kinch, L.N.; Ray, A.; Dalia, A.B.; Cong, Q.; Nunan, L.M.; Camilli, A.; Grishin, N.V.; Salomon, D.; Orth, K. Acute Hepatopancreatic Necrosis Disease-Causing Vibrio parahaemolyticus Strains Maintain an Antibacterial Type VI Secretion System with Versatile Effector Repertoires. Appl. Environ. Microbiol. 2017, 83. [Google Scholar] [CrossRef] [PubMed]
- Devadas, S.; Banerjee, S.; Yusoff, F.M.; Bhassu, S.; Shariff, M. Experimental methodologies and diagnostic procedures for acute hepatopancreatic necrosis disease (AHPND). Aquaculture 2019, 499, 389–400. [Google Scholar] [CrossRef]
- Yang, Z.Y.; Zhang, Y.L.; Hu, K.; Liu, L.S.; Cai, H.G.; Zhang, F.X.; Yang, X.L. Etiological and histoparhological study on hepatopancreatic necrosis syndrome in Eriocheir sinensis. Acta Hydrobiol. Sin. 2018, 42, 17–25. [Google Scholar]
- Shen, G.; Shui, Y.; Zhang, X.; Song, K.; Wang, Y.; Xu, Z.; Shen, H. Hepatopancreatic necrosis disease (HPND) in Chinese mitten crab Eriocheir sinensis tightly linked to low concentration of two insecticides. Aquac. Res. 2020, 52, 2294–2304. [Google Scholar] [CrossRef]
- Ye, J.S.; Yuan, S.; Zhao, Z.M.; Liu, M.J.; Han, X.P.; Dai, J.H. Investigation and analysis of the syndrome of hepatopancreas of Eriocheir sinensis in Jiangsu province. Feed Ind. 2017, 38, 61–64. [Google Scholar]
- Gu, X.L.; Jiang, G.M.; Wei, B.; Niu, J.; Song, X.H. Investigation and analysis on the correlation of pesticides and hypoxia with “Shuibiezi” disease of Eriocheir sinensis. Sci. Fish Farming 2017, 4, 59–61. [Google Scholar]
- Gao, T.; Xu, Y.; Wang, K.; Deng, Y.; Yang, Y.; Lu, Q.; Pan, J.; Xu, Z. Comparative LC-MS based non-targeted metabolite profiling of the Chinese mitten crab Eriocheir sinensis suffering from hepatopancreatic necrosis disease (HPND). Aquaculture 2018, 491, 338–345. [Google Scholar] [CrossRef]
- Zhu, J.M.; Wang, Z.; Cai, C.F.; Tang, X.S.; Shen, J.M.; Wu, D.F. Inducement and prevention technology of “Shuibiezi” disease of Chinese mitten crab Eriocheir sinensis. Sci. Fish Farming 2016, 6, 13–15. [Google Scholar]
- Huang, X.; Feng, Y.; Xiong, G.; Zhong, L.; Liu, S.; Fang, P.; Chen, H.; Wang, K.; Geng, Y.; Ouyang, P.; et al. A cross-sectional study of Bayesian belief network modeling: Risk factors for hepatopancreatic necrosis syndrome of the Chinese mitten crab (Eriocheir sinensis) in China. Aquaculture 2020, 524, 735293. [Google Scholar] [CrossRef]
- Shen, H.S.; Zang, Y.N.; Song, K.; Ma, Y.C.; Dai, T.H.; Serwadda, A. A Meta-Transcriptomics Survey Reveals Changes in the Microbiota of the Chinese Mitten Crab Eriocheir sinensis Infected with Hepatopancreatic Necrosis Disease. Front. Microbiol. 2017, 8, 732. [Google Scholar] [CrossRef] [PubMed]
- Yang, Z.; Hu, K.; Hou, Y.; Wang, Y.; Yao, Y.; Lei, X.; Yan, B.; Jiang, Q.; Xiong, C.; Xu, L.; et al. Transcriptome analysis of hepatopancreas of Eriocheir sinensis with hepatopancreatic necrosis disease (HPND). PLoS ONE 2020, 15, e0228623. [Google Scholar] [CrossRef]
- Yan, B.; Liu, X.; Zhou, Y.; Zhang, M.; Fang, P.; Jiang, M.; Yuan, R.; Hu, X.; Cao, G.; Xue, R.; et al. Transcriptomic analysis reveals that hepatopancreatic necrosis disease in Eriocheir sinensis (Chinese mitten crabs) may be the result of autophagy and apoptosis. Aquaculture 2020, 515, 734579. [Google Scholar] [CrossRef]
- Grabherr, M.G.; Mauceli, E.; Ma, L.J. Genome sequencing and assembly. Methods Mol. Biol. 2011, 722, 1–9. [Google Scholar] [PubMed]
- Robinson, M.D.; McCarthy, D.J.; Smyth, G.K. edgeR: A Bioconductor package for differential expression analysis of digital gene expression data. Bioinformatics 2010, 26, 139–140. [Google Scholar] [CrossRef] [PubMed]
- Reiner, A.; Yekutieli, D.; Benjamini, Y. Identifying differentially expressed genes using false discovery rate controlling procedures. Bioinformatics 2003, 19, 368–375. [Google Scholar] [CrossRef] [PubMed]
- Wang, L.; Feng, Z.; Wang, X.; Wang, X.; Zhang, X. DEGseq: An R package for identifying differentially expressed genes from RNA-seq data. Bioinformatics 2010, 26, 136–138. [Google Scholar] [CrossRef] [PubMed]
- Kanehisa, M.; Goto, S.; Hattori, M.; Aoki-Kinoshita, K.F.; Itoh, M.; Kawashima, S.; Katayama, T.; Araki, M.; Hirakawa, M. From genomics to chemical genomics: New developments in KEGG. Nucleic Acids Res. 2006, 34, D354–D357. [Google Scholar] [CrossRef]
- Kanehisa, M.; Goto, S.; Sato, Y.; Kawashima, M.; Furumichi, M.; Tanabe, M. Data, information, knowledge and principle: Back to metabolism in KEGG. Nucleic Acids Res. 2004, 42, D199–D205. [Google Scholar] [CrossRef]
- Powell, S.; Forslund, K.; Szklarczyk, D.; Trachana, K.; Roth, A.; Huerta-Cepas, J.; Gabaldón, T.; Rattei, T.; Creevey, C.; Kuhn, M.; et al. eggNOG v4. 0: Nested orthology inference across 3686 organisms. Nucleic Acids Res. 2014, 42, D231–D239. [Google Scholar] [CrossRef] [PubMed]
- Cantarel, B.L.; Coutinho, P.M.; Rancurel, C.; Bernard, T.; Lombard, V.; Henrissat, B. The Carbohydrate-Active EnZymes database (CAZy): An expert resource for Glycogenomics. Nucleic Acids Res. 2009, 37, 233–238. [Google Scholar] [CrossRef]
- Morlon, H.; Chuyong, G.; Condit, R.; Hubbell, S.; Kenfack, D.; Thomas, D.; Valencia, R.; Green, J.L. A general framework for the distance–decay of similarity in ecological communities. Ecol. Lett. 2008, 11, 904–917. [Google Scholar] [CrossRef]
- Yang, Z.Y.; Zeng, L.G.; Wang, Y.L.; Yao, Y.; Hou, Y.J.; Lei, X.Q.; Xu, L.Q.; Xiong, C.X.; Yang, X.L. Ultramicroscopical histopathology and pathophysiology of “Shuibiezi” disease of Eriocheir sinensis. Acta Agric. Zhejiangensis 2018, 30, 1137–1148. [Google Scholar]
- Ding, Z.; Yao, Y.; Zhang, F.; Wan, J.; Sun, M.; Liu, H.; Zhou, G.; Tang, J.; Pan, J.; Xue, H.; et al. The first detection of white spot syndrome virus in naturally infected cultured Chinese mitten crabs, Eriocheir sinensis in China. J. Virol. Methods 2015, 220, 49–54. [Google Scholar] [CrossRef] [PubMed]
- Gong, C.L.; Xue, R.Y.; Cao, G.L.; Wei, Y.H.; Zhu, Y.X.; Chen, H.; Wu, X.F. Study on reovirus-like virus of Eriocheir sinensis. Virol. Sin. 2000, 15, 395–399. [Google Scholar]
- Zhang, S.; Shi, Z.; Zhang, J.; Bonami, J.R. Purification and characterization of a new reovirus from the Chinese mitten crab, Eriocheir sinensis. J. Fish Dis. 2004, 27, 687–692. [Google Scholar] [CrossRef]
- Zhang, S.; Zhang, J.; Huang, C.; Jean-Robert, B.; Shi, Z. Preliminary studies on two strains of reovirus from crab Eriocheir sinensis. Virol. Sin. 2002, 17, 263–265. [Google Scholar]
- Ma, Y.; Dai, T.; Serwadda, A.; Shen, H. Detecting a novel Eriocheir sinensis reovirus by reverse transcription loop-mediated isothermal amplification assay. Lett. Appl. Microbiol. 2016, 63, 363–368. [Google Scholar] [CrossRef] [PubMed]
- Shen, H.; Ma, Y.; Hu, Y. Near-Full-Length Genome Sequence of a Novel Reovirus from the Chinese Mitten Crab, Eriocheir sinensis. Genome Announc. 2015, 3. [Google Scholar] [CrossRef]
- Zhang, S.; Bonami, J.R. A roni-like virus associated with mortalities of the freshwater crab, Eriocheir sinensis Milne Edwards, cultured in China, exhibiting ‘sighs disease’ and black gill syndrome. J. Fish Dis. 2007, 30, 181–186. [Google Scholar] [CrossRef]
- Cheung, M.K.; Yip, H.Y.; Nong, W.; Law, P.T.; Chu, K.H.; Kwan, H.S.; Hui, J.H. Rapid change of microbiota diversity in the Gut but not the Hepatopancreas during gonadal development of the new shrimp model Neocaridina denticulata. Mar. Biotechnol. 2015, 17, 811–819. [Google Scholar] [CrossRef] [PubMed]
- Bouchon, D.; Zimmer, M.; Dittmer, J. The Terrestrial Isopod Microbiome: An All-in-One Toolbox for Animal-Microbe Interactions of Ecological Relevance. Front. Microbiol. 2016, 7, 1472. [Google Scholar] [CrossRef]
- Olmos, J.; Ochoa, L.; Paniagua-Michel, J.; Contreras, R. Functional Feed Assessment on Litopenaeus vannamei Using 100% Fish Meal Replacement by Soybean Meal, High Levels of Complex Carbohydrates and Bacillus Probiotic Strains. Mar. Drugs 2011, 9, 1119–1132. [Google Scholar] [CrossRef] [PubMed]
- Chen, J.G.; Lou, D.; Yang, J.F. Isolation and Identification of Acholeplasma sp. from the Mud Crab, Scylla serrata. Evid. Based Complement. Altern. Med. 2011, 2011, 209406. [Google Scholar] [CrossRef]
- Wang, W.; Wen, B.; Gasparich, G.E.; Zhu, N.; Rong, L.; Chen, J.; Xu, Z. A spiroplasma associated with tremor disease in the Chinese mitten crab (Eriocheir sinensis). Microbiology 2004, 150, 3035–3040. [Google Scholar] [CrossRef] [PubMed]
- Givens, C.E.; Burnett, K.G.; Burnett, L.E.; Hollibaugh, M.B.T. Microbial communities of the carapace, gut, and hemolymph of the Atlantic blue crab, Callinectes sapidus. Mar. Biol. 2013, 160, 2841–2851. [Google Scholar] [CrossRef]
- Chen, X.; Di, P.; Wang, H.; Li, B.; Pan, Y.; Yan, S.; Wang, Y. Bacterial community associated with the intestinal tract of Chinese mitten crab (Eriocheir sinensis) farmed in Lake Tai, China. PLoS ONE 2015, 10, e0123990. [Google Scholar] [CrossRef]
- Zhang, M.; Sun, Y.; Chen, L.; Cai, C.; Qiao, F.; Du, Z.; Li, E. Symbiotic Bacteria in Gills and Guts of Chinese Mitten Crab (Eriocheir sinensis) Differ from the Free-Living Bacteria in Water. PLoS ONE 2016, 11, e0148135. [Google Scholar] [CrossRef] [PubMed]
- Fraune, S.; Zimmer, M. Host-specificity of environmentally transmitted Mycoplasma-like isopod symbionts. Environ. Microbiol. 2008, 10, 2497–2504. [Google Scholar] [CrossRef]
- Wang, W.; Rong, L.; Gu, W.; Du, K.; Chen, J. Study on experimental infections of Spiroplasma from the Chinese mitten crab in crayfish, mice and embryonated chickens. Res. Microbiol. 2003, 154, 677–680. [Google Scholar] [CrossRef]
- Jorth, P.; Turner, K.H.; Gumus, P.; Nizam, N.; Buduneli, N.; Whiteley, M. Metatranscriptomics of the human oral microbiome during health and disease. MBio 2014, 5, e01012–e01014. [Google Scholar] [CrossRef]
- He, Z.; Pu, L.; Yuan, C.; Jia, M.; Wang, J. Nutrition deficiency promotes apoptosis of cartilage endplate stem cells in a caspase-independent manner partially through upregulating BNIP3. Acta Biochim. Biophys. Sin. 2017, 49, 25–32. [Google Scholar] [CrossRef] [PubMed]
- Biesalski, H.K.; Chichili, G.R.; Frank, J.; von Lintig, J.; Nohr, D. Conversion of betacarotene to retinal pigment. Vitam. Horm. 2007, 75, 117–130. [Google Scholar] [PubMed]








| Samples | Kingdoms (Number/Percentages) | Phyla | Classes | Orders | Families | Genera | Species |
|---|---|---|---|---|---|---|---|
| Healthy crabs | 4/30.37% | 33/4.48% | 64/3.69% | 110/3.03% | 172/2.87% | 197/2.78% | 205/2.12% |
| Diseased crabs with mild signs | 4/35.43% | 33/3.78% | 65/2.92% | 110/2.47% | 169/2.40% | 194/2.37% | 205/1.85% |
| Diseased crabs with severe signs | 4/30.86% | 33/3.41% | 61/2.64% | 103/2.19% | 162/1.98% | 180/1.96% | 189/1.50% |
| Homologous Sequences of Detected Virus | Relative Abundance (%) | Fold Change | |||
|---|---|---|---|---|---|
| Healthy Crabs | Diseased Crabs with Mild Signs | Diseased Crabs with Severe Signs | Diseased Crabs with Mild Signs/Healthy Crabs | Diseased Crabs with Severe Signs/Healthy Crabs | |
| Cherry leaf roll virus | 0.0246 | 0.0006 | 0.0002 | 0.0243 | 0.0081 |
| Avian leukosis virus | 0.0163 | 0.0134 | 0.0156 | 0.8221 | 0.9571 |
| Penaeus monodon nudivirus | 0.0161 | 0 | 0.0114 | 0 | 0.7081 |
| Heliothis virescens ascovirus 3a | 0.0065 | 0.0038 | 0.0025 | 0.5846 | 0.3846 |
| Tanapox virus | 0.0048 | 0.0033 | 0.002 | 0.6875 | 0.4167 |
| Swinepox virus | 0.0034 | 0.0014 | 0.0013 | 0.4117 | 0.3823 |
| Reticuloendotheliosis virus | 0.0026 | 0.0021 | 0.0033 | 0.8077 | 1.2692 |
| Tipula oleracea nudivirus | 0.002 | 0.0026 | 0.0017 | 1.3 | 0.85 |
| Cotesia sesamiae bracovirus | 0.0015 | 0.0006 | 0.0004 | 0.4 | 0.2667 |
| Chelonus inanitus bracovirus | 0.0008 | 0.0007 | 0.0005 | 0.875 | 0.625 |
| Lymphocystis disease virus Sa | 0.0008 | 0.0001 | 0.0001 | 0.125 | 0.125 |
| Metopaulias depressus WSSV-like virus | 0.0008 | 0 | 0.0003 | 0 | 0.375 |
| Pigeonpox virus | 0.0007 | 0.0002 | 0.0005 | 0.2857 | 0.7143 |
| Marine RNA virus SF-1 | 0.0007 | 0.0002 | 0 | 0.2857 | 0 |
| Cyprinid herpesvirus 3 | 0.0005 | 0.0003 | 0.0004 | 0.6 | 0.8 |
| Saimiriine herpesvirus 4 | 0.0005 | 0.0002 | 0 | 0.4 | 0 |
| Oryctes rhinoceros nudivirus | 0.0004 | 0.0001 | 0.0004 | 0.25 | 1 |
| Avian musculoaponeurotic fibrosarcoma virus AS42 | 0.0004 | 0.0001 | 0.0003 | 0.25 | 0.75 |
| Murine leukemia virus | 0.0003 | 0.0004 | 0.0005 | 1.3333 | 1.6667 |
| Abelson murine leukemia virus | 0.0003 | 0.0004 | 0.0004 | 1.3333 | 1.3333 |
| Deerpox virus W-848-83 | 0.0003 | 0.0002 | 0 | 0.6667 | 0 |
| Glypta fumiferanae ichnovirus | 0.0003 | 0.0001 | 0.0001 | 0.3333 | 0.3333 |
| Antarctic picorna-like virus 1 | 0.0003 | 0.0001 | 0.0001 | 0.3333 | 0.3333 |
| Eriocheir sinensis reovirus | 0.0003 | 0 | 0.0001 | 0 | 0.3333 |
| UR2 sarcoma virus | 0.0003 | 0 | 0 | 0 | 0 |
| Aureococcus anophagefferens virus | 0.0002 | 0.0001 | 0.0001 | 0.5 | 0.5 |
| Cotesia congregata bracovirus | 0.0002 | 0.0001 | 0 | 0.5 | 0 |
| Bovine papular stomatitis virus | 0.0001 | 0.0002 | 0.0008 | 2 | 8 |
| Infectious spleen and kidney necrosis virus | 0.0001 | 0 | 0.0002 | 0 | 2 |
| Hepelivirus | 0 | 0.0011 | 0 | 0 | 0 |
| Canarypox virus | 0 | 0.0004 | 0 | 0 | 0 |
| Yaba monkey tumor virus | 0 | 0 | 0.0002 | 0 | 0 |
| Avian sarcoma virus | NA | ||||
| Alphapapillomavirus 7 | NA | ||||
| Detected Homologous Sequences of Microsporidian | Relative Abundance (%) | ||
|---|---|---|---|
| Healthy Crabs | Diseased Crabs with Mild Signs | Diseased Crabs with Severe Signs | |
| Mitosporidium daphniae | 8.39 × 10−5 | 3.91 × 10−5 | 2.79 × 10−4 |
| Nosema bombycis | 8.07 × 10−6 | 1.08 × 10−5 | 4.73 × 10−6 |
| Nosema apis | 7.99 × 10−6 | 6.73 × 10−6 | 1.44 × 10−6 |
| Anncaliia algerae | 2.13 × 10−6 | 1.47 × 10−6 | 1.64 × 10−6 |
Publisher’s Note: MDPI stays neutral with regard to jurisdictional claims in published maps and institutional affiliations. |
© 2021 by the authors. Licensee MDPI, Basel, Switzerland. This article is an open access article distributed under the terms and conditions of the Creative Commons Attribution (CC BY) license (https://creativecommons.org/licenses/by/4.0/).
Share and Cite
Shen, Z.; Kumar, D.; Liu, X.; Yan, B.; Fang, P.; Gu, Y.; Li, M.; Xie, M.; Yuan, R.; Feng, Y.; et al. Metatranscriptomic Analysis Reveals an Imbalance of Hepatopancreatic Flora of Chinese Mitten Crab Eriocheir sinensis with Hepatopancreatic Necrosis Disease. Biology 2021, 10, 462. https://doi.org/10.3390/biology10060462
Shen Z, Kumar D, Liu X, Yan B, Fang P, Gu Y, Li M, Xie M, Yuan R, Feng Y, et al. Metatranscriptomic Analysis Reveals an Imbalance of Hepatopancreatic Flora of Chinese Mitten Crab Eriocheir sinensis with Hepatopancreatic Necrosis Disease. Biology. 2021; 10(6):462. https://doi.org/10.3390/biology10060462
Chicago/Turabian StyleShen, Zeen, Dhiraj Kumar, Xunmeng Liu, Bingyu Yan, Ping Fang, Yuchao Gu, Manyun Li, Meiping Xie, Rui Yuan, Yongjie Feng, and et al. 2021. "Metatranscriptomic Analysis Reveals an Imbalance of Hepatopancreatic Flora of Chinese Mitten Crab Eriocheir sinensis with Hepatopancreatic Necrosis Disease" Biology 10, no. 6: 462. https://doi.org/10.3390/biology10060462
APA StyleShen, Z., Kumar, D., Liu, X., Yan, B., Fang, P., Gu, Y., Li, M., Xie, M., Yuan, R., Feng, Y., Hu, X., Cao, G., Xue, R., Chen, H., Liu, X., & Gong, C. (2021). Metatranscriptomic Analysis Reveals an Imbalance of Hepatopancreatic Flora of Chinese Mitten Crab Eriocheir sinensis with Hepatopancreatic Necrosis Disease. Biology, 10(6), 462. https://doi.org/10.3390/biology10060462
