Degradation of Interfacial Bond for FRPs Near-Surface Mounted to Concrete Under Fatigue: An Analytical Approach
Abstract
1. Introduction
2. Modeling of Bond Degradation Under Fatigue
2.1. Assumptions
- Both the FRP reinforcement and concrete are homogenous and linear elastic. The linear elastic assumption for concrete is based on the experimental observations of this type of joint specimens under DPTs where no significant damage was found in concrete subjected to fatigue cycles up to failure [23,25];
- The axial stress is uniformly distributed along the cross-section of the FRP reinforcement and the concrete block;
- The epoxy adhesive is homogeneous, linear elastic and constant in dimensions along the bond length, and it transfers load from the FRP reinforcement to the surrounding concrete as a media. Thus, the thickness of epoxy adhesive is neglected;
- The bending or twisting effect is neglected in the analysis; i.e., the bond region is subject to pure tension;
- The NSM bonded joint usually has a weak bond at the interface between the FRP and epoxy adhesive as observed in several experiments [23], particularly for FRP reinforcements without solid surface treatments, and, therefore, it is considered the failure plane;
- The local bond stress of each bond finite element within the elastic region follows the trilinear local bond slip–stress model as presented in Figure 3 with no degradation. However, for those bond finite elements within the softening region under the current fatigue cycle, of which the relative slip δ between the FRP reinforcement and concrete block increases beyond δ1, their local bond strength τf and the residual bond strength τr will degrade during the following fatigue cycles in accordance with empirical equations. Details will be elaborated in a later section.
2.2. Bond Evolvement Under Fatigue Loading
2.3. Degradation of Local Bond Strength
2.4. Governing Equation and General Solutions
2.5. Boundary Conditions
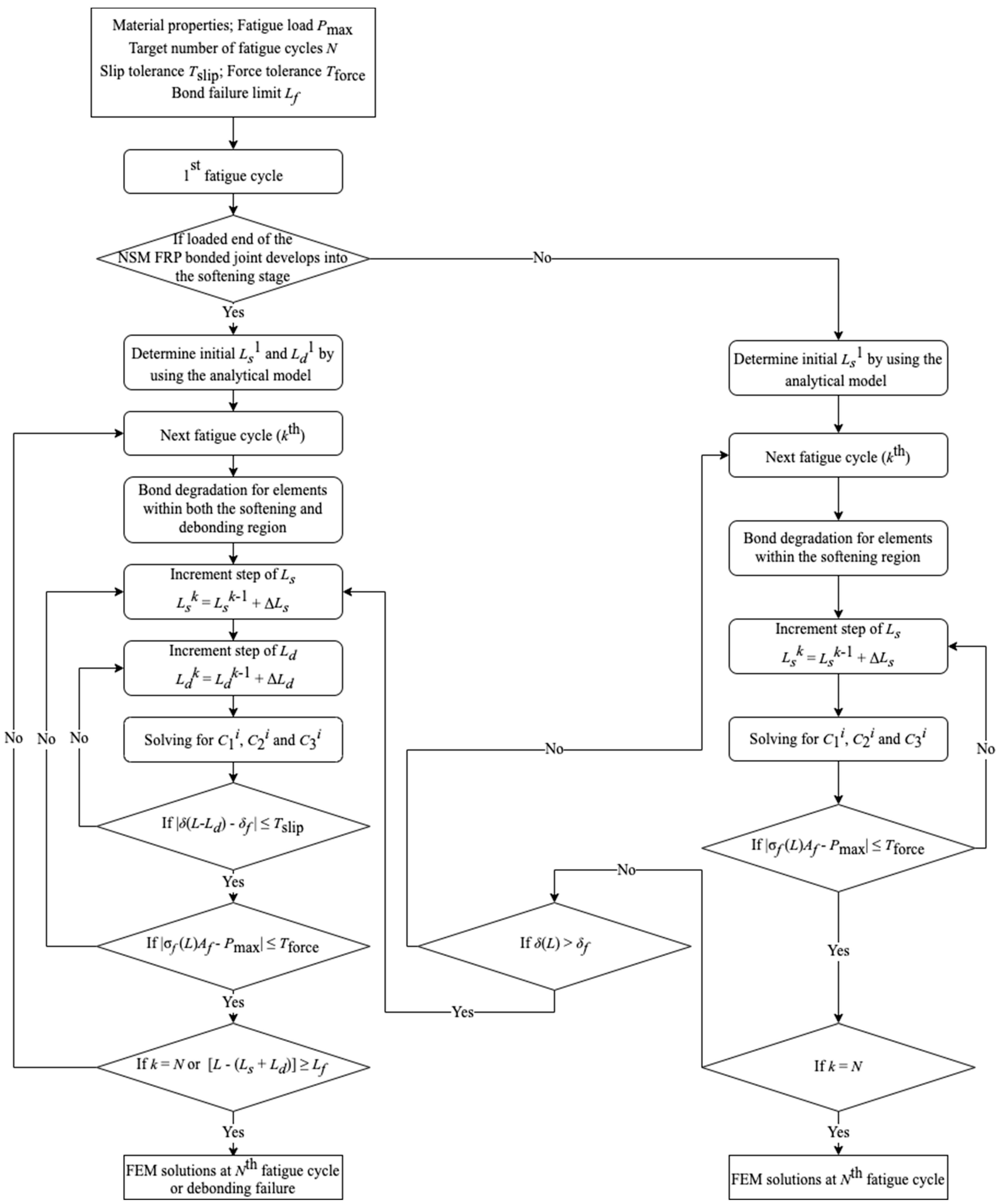
2.6. Algorithm Framework
- A slip tolerance Tslip and a force tolerance Tforce are preset to control the convergency of the iteration algorithm. The bond failure limit Lf controls the extent of the bond development towards failure. As expected, a smaller tolerance leads to higher accuracy at the expense of a longer calculating time;
- Assuming the maximum applied load Pmax is large enough to develop at least the softening stage of the NSM FRP-to-concrete bonded joint, i.e., δ > δ1 at the loaded end, two scenarios are considered: (a) debonding already exists; or (b) debonding does not occur at the first fatigue cycle. These two scenarios can be easily determined by the analytical bond model under the static loading case since no degradation accumulates at the first fatigue cycle. Similarly, both Ls1 and Ld1 can be determined beforehand at the beginning of the iteration;
- For both scenarios, the local bond properties of each element, i.e., τfi and τri, will be updated cycle by cycle as per the degradation law described by Equations (2)–(5). It is also important to note that the newly developed elements generated in each cycle, as illustrated in Figure 2b, will have less degradation than those softening or debonding elements that already existed before the current cycle. In principle, both the local bond strength τfi and the residual bond strength τri of a specific element depend solely on the number of fatigue cycles that this particular element experiences rather than the current number of fatigue cycles;
- Starting from the second fatigue cycle, an iterative process is required to solve the implicit parameters Lsk and Ldk for scenario (a) and Lsk for scenario (b) under the current kth fatigue cycle. As shown in Figure 6, the force (traction) boundary condition [Equation (42)] and the displacement boundary condition [Equation (41)] are applied to obtain Lsk and Ldk, respectively. The speed and accuracy of this iterative process depend mainly on the magnitude of the preset tolerances and the algorithm adopted to update Lsk and Ldk in the iteration. For example, the method of bisection is implemented in this study for its simplicity and good accuracy. For scenario (b), if the displacement boundary condition δ > δf at the loaded end is reached before the target number of fatigue cycles N, which means the softening stage should be developed, it will be automatically switched to scenario (a) and continues for the next cycle; and
- The algorithm will provide the FEM solutions, including the relative slip δ, the local bond stress δ and the FRP stress σf, etc., along with the bond line at the target number of fatigue cycles N if the NSM FRP joint still survives. Otherwise, the debonding failure and the fatigue life will be obtained whilst the softening length Ls develops all the way to the free end, yet the joint is still unable to balance the applied Pmax.
3. Predictions Using Proposed Model
4. Parametric Study
4.1. Local Bond Strength
4.2. Residual Bond Strength Ratio
4.3. Young’s Modulus of FRP Reinforcement
5. Conclusions
- The discretization of the bond line into finite elements provides the maximum flexibility of managing the local bond properties at different stages of bond development. The proposed analytical model has been proven to be efficient in predicting the overall local bond degradation behavior under fatigue cycles as well as the FRP strain, local bond stress, and relative slip as compared with the experimental data;
- In some cases, the proposed model underestimates the local bond performance near the free end and predicts a lower fatigue cycle to failure. This is mainly due to the adopted hypothesis on a uniform local bond stress–slip relationship and a constant degradation law for all elements along the bond line during fatigue cycles; and
- Based on the parametric study, the local bond strength has the most significant effect on the local bond development throughout the fatigue life of specimens. The residual bond strength ratio influences more on the post-softening behavior of the bond, consequently causing more effect at higher numbers of fatigue cycles. In contrast, the Young’s modulus of FRP reinforcement has a relatively stable influence on the local bond behavior and is less sensitive to the number of fatigue cycles.
Author Contributions
Funding
Data Availability Statement
Conflicts of Interest
Notation
| Ac | cross-sectional area of concrete block (mm2); |
| Af | cross-sectional area of NSM FRP reinforcement (mm2); |
| C1i, C2i and C3i | introduced constants of the ith element; |
| Ec | Young’s modulus of concrete block (MPa); |
| Ef | Young’s modulus of NSM FRP reinforcement (MPa); |
| i | index of the finite element; |
| L | bond length (mm); |
| Ld | debonding length (mm); |
| Ld1 | debonding length at the 1st fatigue cycle (mm); |
| Ldk | debonding length at the kth fatigue cycle (mm); |
| Lf | bond failure limit (mm); |
| Lp | perimeter of the failure plane (mm); |
| Ls | softening length (mm); |
| Ls1 | softening length at the 1st fatigue cycle (mm); |
| Lsk | softening length at the kth fatigue cycle (mm); |
| n1, n2, n3 | notation to indicate the number of elements in different bond regions; |
| N | number of fatigue cycles; |
| Pf | pull-out force of specimen in the experiment (kN); |
| Pmax | magnitude of upper limit of the applied fatigue load range (N); |
| Tforce | force tolerance (N); |
| Tslip | slip tolerance (mm); |
| x | distance from the free end (mm); |
| x0 | free end of the bond line (mm); |
| xi−1, xi | start and end coordinate of the ith element (mm); |
| xn1 | boundary between elastic and softening bond region at the 1st fatigue cycle (mm); |
| xn2 | boundary between elastic and softening bond region at the 1st fatigue cycle (mm); |
| xn3 | loaded end of the bond line at the 1st fatigue cycle (mm); |
| δ | relative slip between FRP reinforcement and concrete block (mm); |
| δ1 | relative slip corresponding to the local bond strength (mm); |
| δf | relative slip at debonding (mm); |
| λ, λ1i, λ2i | introduced symbols to simplify the expression; |
| σf | stress of NSM FRP reinforcement (MPa); |
| τavg | average bond strength (MPa); |
| τf | local bond strength between the FRP reinforcement and concrete (MPa); |
| τf,static | static local bond strength (MPa); |
| τfi(N) | local bond strength for the ith finite element at the Nth fatigue cycle (MPa); |
| τi(δ) | local bond stress–slip relationship for the ith finite element (MPa); |
| τr | residual bond strength between the FRP reinforcement and concrete (MPa); |
| τr,static | static residual bond strength (MPa); and |
| τri(N) | residual local bond strength for the ith finite element at the Nth fatigue cycle (MPa). |
References
- De Lorenzis, L.; Teng, J.G. Near-surface mounted FRP reinforcement: An emerging technique for strengthening structures. Compos. Part B Eng. 2007, 38, 119–143. [Google Scholar] [CrossRef]
- Coelho, M.R.F.; Sena-Cruz, J.M.; Neves, L.A.C. A review on the bond behavior of FRP NSM systems in concrete. Constr. Build. Mater. 2015, 93, 1157–1169. [Google Scholar] [CrossRef]
- Galati, D.; De Lorenzis, L. Effect of construction details on the bond performance of NSM FRP bars in concrete. Adv. Struct. Eng. 2009, 12, 683–700. [Google Scholar] [CrossRef]
- Soliman, S.M.; El-Salakawy, E.; Benmokrane, B. Bond performance of near-surface-mounted FRP bars. J. Compos. Constr. 2011, 15, 103–111. [Google Scholar] [CrossRef]
- Lee, D.; Cheng, L.; Yan-Gee Hui, J. Bond characteristics of various NSM FRP reinforcements in concrete. J. Compos. Constr. 2013, 17, 117–129. [Google Scholar] [CrossRef]
- Khshain, N.T.; Al-Mahaidi, R.; Abdouka, K. Bond behaviour between NSM CFRP strips and concrete substrate using single-lap shear testing with epoxy adhesive. Compos. Struct. 2015, 132, 205–214. [Google Scholar] [CrossRef]
- Torres, L.; Sharaky, I.A.; Barris, C.; Baena, M. Experimental study of the influence of adhesive properties and bond length on the bond behaviour of NSM FRP bars in concrete. J. Civ. Eng. Manag. 2016, 22, 808–817. [Google Scholar] [CrossRef]
- Sharaky, I.A.; Baena, M.; Barris, C.; Sallam, H.E.M.; Torres, L. Effect of axial stiffness of NSM FRP reinforcement and concrete cover confinement on flexural behaviour of strengthened RC beams: Experimental and numerical study. Eng. Struct. 2018, 173, 987–1001. [Google Scholar] [CrossRef]
- Zhang, S.S.; Yu, T.; Chen, G.M. Reinforced concrete beams strengthened in flexure with near-surface mounted (NSM) CFRP strips: Current status and research needs. Compos. Part B Eng. 2017, 131, 30–42. [Google Scholar] [CrossRef]
- Fahmy, M.F.M.; Wu, Z. Exploratory study of seismic response of deficient lap-splice columns retrofitted with near surface-mounted basalt FRP bars. J. Struct. Eng. 2016, 142, 04016020. [Google Scholar] [CrossRef]
- Yoshitake, I.; Kim, Y.J.; Yumikura, K.; Hamada, S. Moving-wheel fatigue for bridge decks strengthened with CFRP strips subject to negative bending. J. Compos. Constr. 2010, 14, 784–790. [Google Scholar] [CrossRef]
- Al-Jaberi, Z.; Myers, J.J.; ElGawady, M.A. Pseudo-static cyclic loading comparison of reinforced masonry walls strengthened with FRCM or NSM FRP. Constr. Build. Mater. 2018, 167, 482–495. [Google Scholar] [CrossRef]
- Yun, Y.; Wu, Y.F.; Tang, W.C. Performance of FRP bonding systems under fatigue loading. Eng. Struct. 2008, 30, 3129–3140. [Google Scholar] [CrossRef]
- Carloni, C.; Subramaniam, K.V. Investigation of sub-critical fatigue crack growth in FRP/concrete cohesive interface using digital image analysis. Compos. Part B Eng. 2013, 51, 35–43. [Google Scholar] [CrossRef]
- Fernandes, P.M.G.; Silva, P.M.; Sena-Cruz, J. Bond and flexural behavior of concrete elements strengthened with NSM CFRP laminate strips under fatigue loading. Eng. Struct. 2015, 84, 350–361. [Google Scholar] [CrossRef]
- Quattlebaum, J.B.; Harries, K.A.; Petrou, M.F. Comparison of three flexural retrofit systems under monotonic and fatigue loads. J. Bridge Eng. 2005, 10, 731–740. [Google Scholar] [CrossRef]
- Aidoo, J.; Harries, K.A.; Petrou, M.F. Full-scale experimental investigation of repair of reinforced concrete interstate bridge using CFRP materials. J. Bridge Eng. 2006, 11, 350–358. [Google Scholar] [CrossRef]
- Sena-Cruz, J.M.; Barros, J.A.O.; Coelho, M.R.F.; Silva, L.F.F.T. Efficiency of different techniques in flexural strengthening of RC beams under monotonic and fatigue loading. Constr. Build. Mater. 2012, 29, 175–182. [Google Scholar] [CrossRef]
- Charalambidi, B.G.; Rousakis, T.C.; Karabinis, A.I. Fatigue behavior of large-scale reinforced concrete beams strengthened in flexure with fiber-reinforced polymer laminates. J. Compos. Constr. 2016, 20, 04016035. [Google Scholar] [CrossRef]
- Badawi, M.; Soudki, K. Fatigue behavior of RC beams strengthened with NSM CFRP rods. J. Compos. Constr. 2009, 13, 415–421. [Google Scholar] [CrossRef]
- Wahab, N.; Soudki, K.A.; Topper, T. Experimental investigation of bond fatigue behavior of concrete beams strengthened with NSM Prestressed CFRP Rods. J. Compos. Constr. 2012, 16, 685–692. [Google Scholar] [CrossRef]
- Oudah, F.; El-Hacha, R. Performance of RC beams strengthened using prestressed NSM-CFRP strips subjected to fatigue loading. J. Compos. Constr. 2012, 16, 300–307. [Google Scholar] [CrossRef]
- Chen, C.; Cheng, L. Fatigue bond characteristics and degradation of near-surface mounted CFRP rods and strips in concrete. J. Compos. Constr. 2016, 20, 04015066. [Google Scholar] [CrossRef]
- Al-Saadi, N.T.K.; Al-Mahaidi, R. Fatigue performance of NSM CFRP strips embedded in concrete using epoxy adhesive. Compos. Struct. 2016, 154, 419–432. [Google Scholar] [CrossRef]
- Wang, X.; Cheng, L. Full-range fatigue behavior of NSM CFRP-to-concrete bonded joints. Eng. Struct. 2023, 295, 116812. [Google Scholar] [CrossRef]
- Yuan, H.; Wu, Z.; Yoshizawa, H. Theoretical solutions on interfacial stress transfer of externally bonded steel/composite laminates. Struct. Eng. Eng. 2001, 675, 27–39. [Google Scholar] [CrossRef]
- Yuan, H.; Teng, J.G.; Seracino, R.; Wu, Z.S.; Yao, J. Full-range behavior of FRP-to-concrete bonded joints. Eng. Struct. 2004, 26, 553–565. [Google Scholar] [CrossRef]
- Chen, C.; Cheng, L. Theoretical solution to fatigue bond stress distribution of NSM FRP reinforcement in concrete. Compos. Part B Eng. 2016, 99, 453–464. [Google Scholar] [CrossRef]
- Seracino, R.; Raizal Saifulnaz, M.R.; Oehlers, D.J. Generic debonding resistance of EB and NSM plate-to-concrete joints. J. Compos. Constr. 2007, 11, 62–70. [Google Scholar] [CrossRef]
- Oehlers, D.J.; Haskett, M.; Wu, C.; Seracino, R. Embedding NSM FRP plates for improved IC debonding resistance. J. Compos. Constr. 2008, 12, 635–642. [Google Scholar] [CrossRef]
- Ceroni, F.; Pecce, M.; Bilotta, A.; Nigro, E. Bond behavior of FRP NSM systems in concrete elements. Compos. Part B Eng. 2012, 43, 99–109. [Google Scholar] [CrossRef]
- Dai, J.; Ueda, T.; Sato, Y. Development of the nonlinear bond stress-slip model of fiber reinforced plastics sheet-concrete interfaces with a simple method. J. Compos. Constr. 2005, 9, 52–62. [Google Scholar] [CrossRef]
- Zhang, S.S.; Teng, J.G.; Yu, T. Bond-slip model for CFRP strips near-surface mounted to concrete. Eng. Struct. 2013, 56, 945–953. [Google Scholar] [CrossRef]
- Wang, X.; Cheng, L. Bond characteristics and modeling of near-surface mounted CFRP in concrete. Compos. Struct. 2021, 255, 113011. [Google Scholar] [CrossRef]


















| ID a | Fatigue Life | Static or Post-Fatigue Pull-Out Force Pf (kN) | Average Bond Strength τavg (MPa) | Static or Post-Fatigue Local Bond Strength τf (MPa) | |||
|---|---|---|---|---|---|---|---|
| Value | Average | Value | Average | Value | Average | ||
| R-SCSW-A1-N-1 | – b | 64.81 | 78.54 | 8.69 | 10.53 | 15.76 | 17.30 |
| R-SCSW-A1-N-2 | – | 90.39 | 12.11 | 17.43 | |||
| R-SCSW-A1-N-3 | – | 80.42 | 10.78 | 18.70 | |||
| R-SCSW-A1-1060-1E1-N-1 | – | 84.15 | 83.07 | 11.28 | 11.13 | 16.85 | 17.16 |
| R-SCSW-A1-1060-1E1-N-2 | – | 81.56 | 10.93 | 17.37 | |||
| R-SCSW-A1-1060-1E1-N-3 | – | 83.50 | 11.19 | 17.27 | |||
| R-SCSW-A1-1060-1E2-N-1 | – | 106.60 | 93.28 | 14.29 | 12.50 | 16.03 | 14.93 |
| R-SCSW-A1-1060-1E2-N-2 | – | 90.09 | 12.07 | 8.52 | |||
| R-SCSW-A1-1060-1E2-N-3 | – | 83.15 | 11.14 | 20.22 | |||
| R-SCSW-A1-1060-1E3-N-1 | – | 78.69 | 86.68 | 10.55 | 11.62 | 14.37 | 14.06 |
| R-SCSW-A1-1060-1E3-N-2 | – | 94.78 | 12.70 | 9.76 | |||
| R-SCSW-A1-1060-1E3-N-3 | – | 86.58 | 11.60 | 18.05 | |||
| R-SCSW-A1-1060-1E4-N-1 | – | 91.93 | 94.17 | 12.32 | 12.62 | 8.78 | 12.41 |
| R-SCSW-A1-1060-1E4-N-2 | – | 91.65 | 12.28 | 15.99 | |||
| R-SCSW-A1-1060-1E4-N-3 | – | 98.93 | 13.26 | 12.47 | |||
| R-SCSW-A1-1060-F-N-1 c | 2,000,000 | 80.42 | 82.26 | 10.78 | 11.02 | – d | – |
| R-SCSW-A1-1060-F-N-2 | 1,000,000 | 83.17 | 11.15 | – | |||
| R-SCSW-A1-1060-F-N-3 | 1,000,000 | 83.19 | 11.15 | – | |||
| ID a | Fatigue Life | Static or Post-Fatigue Pull-Out Force Pf (kN) | Average Bond Strength τavg (MPa) | Static or Post-Fatigue Local Bond Strength τf (MPa) | |||
|---|---|---|---|---|---|---|---|
| Value | Average | Value | Average | Value | Average | ||
| S-RO-A1-N-1 | – b | 51.62 | 54.39 | 5.04 | 5.31 | 10.31 | 10.42 |
| S-RO-A1-N-2 | – | 62.92 | 6.14 | 10.88 | |||
| S-RO-A1-N-3 | – | 48.62 | 4.74 | 10.07 | |||
| S-RO-A1-1060-1E1-N-1 | – | 43.47 | 62.20 | 4.24 | 6.07 | 6.31 | 8.26 |
| S-RO-A1-1060-1E1-N-2 | – | 65.44 | 6.38 | 8.55 | |||
| S-RO-A1-1060-1E1-N-3 | – | 77.69 | 7.58 | 9.93 | |||
| S-RO-A1-1060-1E2-N-1 | – | 62.85 | 55.38 | 6.13 | 5.40 | 7.57 | 7.24 |
| S-RO-A1-1060-1E2-N-2 | – | 40.23 | 3.93 | 5.16 | |||
| S-RO-A1-1060-1E2-N-3 | – | 63.05 | 6.15 | 8.99 | |||
| S-RO-A1-1060-1E3-N-1 | – | 61.62 | 57.38 | 6.01 | 5.60 | 6.88 | 6.54 |
| S-RO-A1-1060-1E3-N-2 c | – | ||||||
| S-RO-A1-1060-1E3-N-3 | – | 53.13 | 5.18 | 6.20 | |||
| S-RO-A1-1060-1E4-N-1 | – | 48.08 | 56.39 | 4.69 | 5.50 | 5.61 | 5.98 |
| S-RO-A1-1060-1E4-N-2 | – | 50.95 | 4.97 | 5.04 | |||
| S-RO-A1-1060-1E4-N-3 | – | 70.15 | 6.84 | 7.30 | |||
| S-RO-A1-1060-F-N-1 d | – e | – | – | – | – | – | |
| S-RO-A1-1060-F-N-2 | 850,340 | – | – | – | |||
| S-RO-A1-1060-F-N-3 | 1,087,829 | – | – | – | |||
| Parameter | NSM FRP-to-Concrete Bonded Joint | |
|---|---|---|
| CFRP Rod Specimens | CFRP Strip Specimens | |
| τf,static (MPa) | 17.30 | 10.42 |
| τr,static (MPa) | 7.18 | 3.37 |
| δ1 (mm) | 0.08 | 0.05 |
| δf (mm) | 0.45 | 0.21 |
Disclaimer/Publisher’s Note: The statements, opinions and data contained in all publications are solely those of the individual author(s) and contributor(s) and not of MDPI and/or the editor(s). MDPI and/or the editor(s) disclaim responsibility for any injury to people or property resulting from any ideas, methods, instructions or products referred to in the content. |
© 2025 by the authors. Licensee MDPI, Basel, Switzerland. This article is an open access article distributed under the terms and conditions of the Creative Commons Attribution (CC BY) license (https://creativecommons.org/licenses/by/4.0/).
Share and Cite
Wang, X.; Cheng, L. Degradation of Interfacial Bond for FRPs Near-Surface Mounted to Concrete Under Fatigue: An Analytical Approach. Fibers 2025, 13, 9. https://doi.org/10.3390/fib13010009
Wang X, Cheng L. Degradation of Interfacial Bond for FRPs Near-Surface Mounted to Concrete Under Fatigue: An Analytical Approach. Fibers. 2025; 13(1):9. https://doi.org/10.3390/fib13010009
Chicago/Turabian StyleWang, Xun, and Lijuan Cheng. 2025. "Degradation of Interfacial Bond for FRPs Near-Surface Mounted to Concrete Under Fatigue: An Analytical Approach" Fibers 13, no. 1: 9. https://doi.org/10.3390/fib13010009
APA StyleWang, X., & Cheng, L. (2025). Degradation of Interfacial Bond for FRPs Near-Surface Mounted to Concrete Under Fatigue: An Analytical Approach. Fibers, 13(1), 9. https://doi.org/10.3390/fib13010009

