Targeted Formation of Biofilms on the Surface of Graphite Electrodes as an Effective Approach to the Development of Biosensors for Early Warning Systems
Abstract
1. Introduction
2. Materials and Methods
2.1. Reagents and Materials
2.2. Microorganisms Used
2.3. Cultivation of Microorganism Cells
2.4. Working Mediator Electrode Formation
2.5. Biosensor Measurements
2.6. Voltametric Measurements
2.7. Scanning Electron Microscopy (SEM)
2.8. Energy Dispersive X-ray Spectroscopy (EDX)
2.9. Optical Microscopy
2.10. Laser Confocal Scanning Microscopy (LCSM)
2.11. Respiratory Activity of Microorganisms upon Biofilm Growth
2.12. Determination of BOD by the Standard Dilution Method
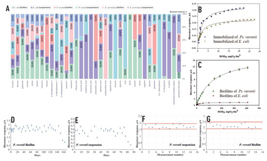
3. Results
3.1. Biofilm Formation
3.2. Study of the Interaction of Microorganisms in Biofilms with an Electron Transport Mediator by Using Cyclic Voltammetry
3.3. Analytical Characteristics of the Developed Bioelectrochemical Systems
3.4. Influence of Negative Environmental Factors on Created Receptor System
3.5. Approbation of the Developed Biosensors
4. Conclusions
Author Contributions
Funding
Institutional Review Board Statement
Informed Consent Statement
Data Availability Statement
Conflicts of Interest
References
- ISO 5815-1:2003; ISO Water Quality: Determination of Biochemical Oxygen Demand after n Days (BODn), Part 1: Dilution and Seeding Method with Allylthiourea Addition. International Organization for Standardization: Geneva, Switzerland, 2003.
- ISO 5815-1:2003; ISO Water Quality: Determination of Biochemical Oxygen Demand after n Days (BODn), Part 2: Dilution and Seeding Method with Allylthiourea Addition. International Organization for Standardization: Geneva, Switzerland, 2003.
- Arlyapov, V.A.; Plekhanova, Y.V.; Kamanina, O.A.; Nakamura, H.; Reshetilov, A.N. Microbial Biosensors for Rapid Determination of Biochemical Oxygen Demand: Approaches, Tendencies and Development Prospects. Biosensors 2022, 12, 842. [Google Scholar] [CrossRef] [PubMed]
- Arlyapov, V.A.; Yudina, N.Y.; Asulyan, L.D.; Kamanina, O.A.; Alferov, S.V.; Shumsky, A.N.; Machulin, A.V.; Alferov, V.A.; Reshetilov, A.N. Registration of BOD Using Paracoccus yeei Bacteria Isolated from Activated Sludge. 3 Biotech 2020, 10, 207. [Google Scholar] [CrossRef] [PubMed]
- Jouanneau, S.; Recoules, L.; Durand, M.J.; Boukabache, A.; Picot, V.; Primault, Y.; Lakel, A.; Sengelin, M.; Barillon, B.; Thouand, G. Methods for Assessing Biochemical Oxygen Demand (BOD): A Review. Water Res. 2014, 49, 62–82. [Google Scholar] [CrossRef]
- Chee, G.-J. Development and Characterization of Microbial Biosensors for Evaluating Low Biochemical Oxygen Demand in Rivers. Talanta 2013, 117, 366–370. [Google Scholar] [CrossRef]
- Jiang, Y.; Yang, X.; Liang, P.; Liu, P.; Huang, X. Microbial Fuel Cell Sensors for Water Quality Early Warning Systems: Fundamentals, Signal Resolution, Optimization and Future Challenges. Renew. Sustain. Energy Rev. 2018, 81, 292–305. [Google Scholar] [CrossRef]
- Sonawane, J.M.; Ezugwu, C.I.; Ghosh, P.C. Microbial Fuel Cell-Based Biological Oxygen Demand Sensors for Monitoring Wastewater: State-of-the-Art and Practical Applications. ACS Sens. 2020, 5, 2297–2316. [Google Scholar] [CrossRef] [PubMed]
- Li, T.; Yang, X.-L.; Song, H.-L.; Xu, H.; Chen, Q.-L. Quinones Contained in Wastewater as Redox Mediators for the Synergistic Removal of Azo Dye in Microbial Fuel Cells. J. Environ. Manage. 2022, 301, 113924. [Google Scholar] [CrossRef]
- Ma, J.; Zhang, J.; Zhang, Y.; Guo, Q.; Hu, T.; Xiao, H.; Lu, W.; Jia, J. Progress on Anodic Modification Materials and Future Development Directions in Microbial Fuel Cells. J. Power Sources 2023, 556, 232486. [Google Scholar] [CrossRef]
- Zhou, Y.; Zheng, S.; Qin, W. Electrochemical Biochemical Oxygen Demand Biosensors and Their Applications in Aquatic Environmental Monitoring. Sens. Bio-Sens. Res. 2024, 44, 100642. [Google Scholar] [CrossRef]
- Xiao, N.; Wang, B.; Huang, J.J. Hydrodynamic Optimization for Design and Operating Parameters of an Innovative Continuous-Flow Miniaturized MFC Biosensor. Chem. Eng. Sci. 2021, 235, 116505. [Google Scholar] [CrossRef]
- Yao, H.; Xiao, J.; Tang, X. Microbial Fuel Cell-Based Organic Matter Sensors: Principles, Structures and Applications. Bioengineering 2023, 10, 886. [Google Scholar] [CrossRef] [PubMed]
- Zhao, C.; Wang, G.; Sun, M.; Cai, Z.; Yin, Z.; Cai, Y. Bacterial Cellulose Immobilized S. cerevisiae as Microbial Sensor for Rapid BOD Detection. Fibers Polym. 2021, 22, 1208–1217. [Google Scholar] [CrossRef]
- Medvedeva, A.S.; Dyakova, E.I.; Kuznetsova, L.S.; Mironov, V.G.; Gurkin, G.K.; Rogova, T.V.; Kharkova, A.S.; Melnikov, P.V.; Naumova, A.O.; Butusov, D.N. A Two-Mediator System Based on a Nanocomposite of Redox-Active Polymer Poly (Thionine) and SWCNT as an Effective Electron Carrier for Eukaryotic Microorganisms in Biosensor Analyzers. Polymers 2023, 15, 3335. [Google Scholar] [CrossRef] [PubMed]
- Pereira, J.; de Nooy, S.; Sleutels, T.; Ter Heijne, A. Opportunities for Visual Techniques to Determine Characteristics and Limitations of Electro-Active Biofilms. Biotechnol. Adv. 2022, 60, 108011. [Google Scholar] [CrossRef] [PubMed]
- Guo, F.; Liu, H. Impact of Heterotrophic Denitrification on BOD Detection of the Nitrate-Containing Wastewater Using Microbial Fuel Cell-Based Biosensors. Chem. Eng. J. 2020, 394, 125042. [Google Scholar] [CrossRef]
- Guo, F.; Liu, Y.; Liu, H. Hibernations of Electroactive Bacteria Provide Insights into the Flexible and Robust BOD Detection Using Microbial Fuel Cell-Based Biosensors. Sci. Total Environ. 2021, 753, 142244. [Google Scholar] [CrossRef] [PubMed]
- Wang, S.; Tian, S.; Zhang, P.; Ye, J.; Tao, X.; Li, F.; Zhou, Z.; Nabi, M. Enhancement of Biological Oxygen Demand Detection with a Microbial Fuel Cell Using Potassium Permanganate as Cathodic Electron Acceptor. J. Environ. Manag. 2019, 252, 109682. [Google Scholar] [CrossRef]
- Wang, L.; Lv, H.; Yang, Q.; Chen, Y.; Wei, J.; Chen, Y.; Peng, C.; Liu, C.; Xu, X.; Jia, J. A Universal Biofilm Reactor Sensor for the Determination of Biochemical Oxygen Demand of Different Water Areas. Molecules 2022, 27, 5046. [Google Scholar] [CrossRef] [PubMed]
- Zhao, L.; He, L.; Chen, S.; Zou, L.; Zhou, K.; Ao, X.; Liu, S.; Hu, X.; Han, G. Microbial BOD Sensors Based on Zr (IV)-Loaded Collagen Fiber. Enzyme Microb. Technol. 2017, 98, 52–57. [Google Scholar] [CrossRef]
- Hu, J.; Li, Y.; Gao, G.; Xia, S. A Mediated BOD Biosensor Based on Immobilized B. subtilis on Three-Dimensional Porous Graphene-Polypyrrole Composite. Sensors 2017, 17, 2594. [Google Scholar] [CrossRef]
- Do, M.H.; Ngo, H.H.; Guo, W.; Chang, S.W.; Nguyen, D.D.; Deng, L.; Chen, Z.; Nguyen, T.V. Performance of Mediator-Less Double Chamber Microbial Fuel Cell-Based Biosensor for Measuring Biological Chemical Oxygen. J. Environ. Manag. 2020, 276, 111279. [Google Scholar] [CrossRef] [PubMed]
- Xiao, N.; Wu, R.; Huang, J.J.; Selvaganapathy, P.R. Development of a Xurographically Fabricated Miniaturized Low-Cost, High-Performance Microbial Fuel Cell and Its Application for Sensing Biological Oxygen Demand. Sens. Actuators B Chem. 2020, 304, 127432. [Google Scholar] [CrossRef]
- Yi, Y.; Zhao, T.; Xie, B.; Zang, Y.; Liu, H. Dual Detection of Biochemical Oxygen Demand and Nitrate in Water Based on Bidirectional Shewanella loihica Electron Transfer. Bioresour. Technol. 2020, 309, 123402. [Google Scholar] [CrossRef] [PubMed]
- Qi, X.; Wang, S.; Li, T.; Wang, X.; Jiang, Y.; Zhou, Y.; Zhou, X.; Huang, X.; Liang, P. An Electroactive Biofilm-Based Biosensor for Water Safety: Pollutants Detection and Early-Warning. Biosens. Bioelectron. 2021, 173, 112822. [Google Scholar] [CrossRef]
- Kharkova, A.S.; Arlyapov, V.A.; Turovskaya, A.D.; Avtukh, A.N.; Starodumova, I.P.; Reshetilov, A.N. Mediator BOD Biosensor Based on Cells of Microorganisms Isolated from Activated Sludge. Appl. Biochem. Microbiol. 2019, 55, 189–197. [Google Scholar] [CrossRef]
- Burton, E.; Yakandawala, N.; LoVetri, K.; Madhyastha, M.S. A Microplate Spectrofluorometric Assay for Bacterial Biofilms. J. Ind. Microbiol. Biotechnol. 2007, 34, 1–4. [Google Scholar] [CrossRef]
- Aleksandrovskaya, A.Y.; Melnikov, P.V.; Safonov, A.V.; Abaturova, N.A.; Spitsyn, B.V.; Naumova, A.O.; Zaitsev, N.K. The Effect of Modified Nanodiamonds on the Wettability of the Surface of an Optical Oxygen Sensor and Biological Fouling During Long-Term in Situ Measurements. Nanotechnol. Russ. 2019, 14, 389–396. [Google Scholar] [CrossRef]
- Rohatgi, A.; Gupta, P. Natural and Synthetic Plant Compounds as Anti-Biofilm Agents against Escherichia coli O157:H7 Biofilm. Infect. Genet. Evol. 2021, 95, 105055. [Google Scholar] [CrossRef]
- Daniel, M.A.; Barrionuevo, M.R.; Doyle, S.R.; Vullo, D.L. Kinetics of Pseudomonas Veronii 2E Biofilm Development under Different Nutritional Conditions for a Proper Bioreactor Design. Biochem. Eng. J. 2016, 105, 150–158. [Google Scholar] [CrossRef]
- Speranza, B.; Corbo, M.R.; Campaniello, D.; Altieri, C.; Sinigaglia, M.; Bevilacqua, A. Biofilm Formation by Potentially Probiotic Saccharomyces cerevisiae Strains. Food Microbiol. 2020, 87, 103393. [Google Scholar] [CrossRef]
- Chadha, U.; Bhardwaj, P.; Agarwal, R.; Rawat, P.; Agarwal, R.; Gupta, I.; Panjwani, M.; Singh, S.; Ahuja, C.; Selvaraj, S.K.; et al. Recent Progress and Growth in Biosensors Technology: A Critical Review. J. Ind. Eng. Chem. 2022, 109, 21–51. [Google Scholar] [CrossRef]
- Nakamura, H.; Suzuki, K.; Ishikuro, H.; Kinoshita, S.; Koizumi, R.; Okuma, S.; Gotoh, M.; Karube, I. A New BOD Estimation Method Employing a Double-Mediator System by Ferricyanide and Menadione Using the Eukaryote Saccharomyces cerevisiae. Talanta 2007, 72, 210–216. [Google Scholar] [CrossRef] [PubMed]
- Kharkova, A.S.; Arlyapov, V.A.; Turovskaya, A.D.; Shvets, V.I.; Reshetilov, A.N. A Mediator Microbial Biosensor for Assaying General Toxicity. Enzyme Microb. Technol. 2020, 132, 109435. [Google Scholar] [CrossRef] [PubMed]
- Kamanina, O.A.; Kamanin, S.S.; Kharkova, A.S.; Arlyapov, V.A. Glucose Biosensor Based on Screen-Printed Electrode Modified with Silicone Sol–Gel Conducting Matrix Containing Carbon Nanotubes. 3 Biotech 2019, 9, 290. [Google Scholar] [CrossRef] [PubMed]
- Nicholson, R.S.; Shain, I. Correction: Theory of Stationary Electrode Polarography: Single Scan and Cyclic Methods Applied to Reversible, Irreversible, and Kinetic Systems. Anal. Chem. 1964, 36, 1212. [Google Scholar] [CrossRef]
- Kharkova, A.; Arlyapov, V.; Medvedeva, A.; Lepikash, R.; Melnikov, P.; Reshetilov, A. Mediator Microbial Biosensor Analyzers for Rapid Determination of Surface Water Toxicity. Sensors 2022, 22, 8522. [Google Scholar] [CrossRef] [PubMed]
- Cornell, W.C.; Zhang, Y.; Bendebury, A.; Hartel, A.J.W.; Shepard, K.L.; Dietrich, L.E.P. Phenazine Oxidation by a Distal Electrode Modulates Biofilm Morphogenesis. Biofilm 2020, 2, 100025. [Google Scholar] [CrossRef] [PubMed]
- Kharkova, A.S.; Arlyapov, V.A.; Ilyukhina, A.S.; Ponamoreva, O.N.; Alferov, V.A.; Reshetilov, A.N. A Kinetic Approach to the Formation of Two-Mediator Systems for Developing Microbial Biosensors as Exemplified by a Rapid Biochemical Oxygen Demand Assay. 3 Biotech 2021, 11, 222. [Google Scholar] [CrossRef] [PubMed]
- Xiao, N.; Wu, R.; Huang, J.J.; Selvaganapathy, P.R. Anode Surface Modification Regulates Biofilm Community Population and the Performance of Micro-MFC Based Biochemical Oxygen Demand Sensor. Chem. Eng. Sci. 2020, 221, 115691. [Google Scholar] [CrossRef]
- Kurbanalieva, S.; Arlyapov, V.; Kharkova, A.; Perchikov, R.; Kamanina, O.; Melnikov, P.; Popova, N.; Machulin, A.; Tarasov, S.; Saverina, E.; et al. Electroactive Biofilms of Activated Sludge Microorganisms on a Nanostructured Surface as the Basis for a Highly Sensitive Biochemical Oxygen Demand Biosensor. Sensors 2022, 22, 6049. [Google Scholar] [CrossRef]
- Zhang, Y.; Xu, Q.; Huang, G.; Zhang, L.; Liu, Y. Effect of Dissolved Oxygen Concentration on Nitrogen Removal and Electricity Generation in Self PH-Buffer Microbial Fuel Cell. Int. J. Hydrog. Energy 2020, 45, 34099–34109. [Google Scholar] [CrossRef]
- Xu, Z.; Wang, T.; Zhang, S. Extracellular Secretion of Feruloyl Esterase Derived from Lactobacillus crispatus in Escherichia coli and Its Application for Ferulic Acid Production. Bioresour. Technol. 2019, 288, 121526. [Google Scholar] [CrossRef] [PubMed]
- Caroline Alexandre de Araújo, L.; Betânia Melo de Oliveira, M. Effect of Heavy Metals on the Biofilm Formed by Microorganisms from Impacted Aquatic Environments. In Bacterial Biofilms; IntechOpen: London, UK, 2020; Volume 19. [Google Scholar] [CrossRef]
- Nowicka, B. Heavy Metal–Induced Stress in Eukaryotic Algae—Mechanisms of Heavy Metal Toxicity and Tolerance with Particular Emphasis on Oxidative Stress in Exposed Cells and the Role of Antioxidant Response. Environ. Sci. Pollut. Res. 2022, 29, 16860–16911. [Google Scholar] [CrossRef] [PubMed]
- Gn 2.1.5.1315-03; Maximum Permissible Concentrations (MPC) of Chemical Substances in Water Bodies for Domestic, Drinking and Cultural Domestic Water Use. Hygienic Standards. Ministry of Health of Russia: Moscow, Russia, 2003.









| Microorganisms | Method of Application to Electrode | Interaction Constant of Ferrocene Mediator with Microorganisms, dm3/(g·c) | C, μF | A | Rct, Ohm |
|---|---|---|---|---|---|
| P. veronii | Biofilm | 0.019 ± 0.005 | 50 ± 2 | 0.673 ± 0.008 | 2140 ± 40 |
| Immobilized cells | 0.00020 ± 0.00002 [38] | 69 ± 4 | 0.58 ± 0.01 | 890 ± 10 | |
| E. coli | Biofilm | 0.14 ± 0.06 | 40 ± 1 | 0.66 ± 0.005 | 806 ± 5 |
| Immobilized cells | 0.030 ± 0.006 [38] | 17.8 ± 0.9 | 0.66 ± 0.008 | 2080 ± 40 | |
| S. cerevisiae | Biofilm | 0.013 ± 0.004 | - | - | - |
| Immobilized cells | 0.3 ± 0.1 [38] | - | - | - |
| Biomaterial/Conduction System | Long-Term Stability, Days | Relative Standard Deviation, % (n = 15) | Linear BOD5 Range, mg/dm3 | Analysis Time, min | Reference |
|---|---|---|---|---|---|
| Immobilized Ps. veronii/ferrocene | 77 | 6.88 | 1.56–1.7 | 5–10 | This study |
| Biofilms Ps. veronii/ferrocene | 151 | 8.53 | 0.61–130 | 5–10 | This study |
| Immobilized E. coli/ferrocene | 83 | 6.91 | 1.39–1.59 | 5–10 | This study |
| Biofilms E. coli/ferrocene | 163 | 7.69 | 0.87–14 | 5–10 | This study |
| Biofilm based on a community of microorganisms | - | - | 49–723 | - | [41] |
| Electroactive activated sludge biofilm/CNT | 53 | 5.96 | 0.41–23 | 5 | [42] |
| Biofilm community | - | - | 20–500 | - | [42] |
| S. cerevisiae suspension/potassium ferricyanide + vitamin K3 | - | 4.16 | 20–225 | 20 | [14] |
| Bacteria isolated from activated sludge/ferrocene redox polymer/CNT | 50 | 5.0 | 0.1–4.5 | 5 | [26] |
Disclaimer/Publisher’s Note: The statements, opinions and data contained in all publications are solely those of the individual author(s) and contributor(s) and not of MDPI and/or the editor(s). MDPI and/or the editor(s) disclaim responsibility for any injury to people or property resulting from any ideas, methods, instructions or products referred to in the content. |
© 2024 by the authors. Licensee MDPI, Basel, Switzerland. This article is an open access article distributed under the terms and conditions of the Creative Commons Attribution (CC BY) license (https://creativecommons.org/licenses/by/4.0/).
Share and Cite
Kharkova, A.; Perchikov, R.; Kurbanalieva, S.; Osina, K.; Popova, N.; Machulin, A.; Kamanina, O.; Saverina, E.; Saltanov, I.; Melenkov, S.; et al. Targeted Formation of Biofilms on the Surface of Graphite Electrodes as an Effective Approach to the Development of Biosensors for Early Warning Systems. Biosensors 2024, 14, 239. https://doi.org/10.3390/bios14050239
Kharkova A, Perchikov R, Kurbanalieva S, Osina K, Popova N, Machulin A, Kamanina O, Saverina E, Saltanov I, Melenkov S, et al. Targeted Formation of Biofilms on the Surface of Graphite Electrodes as an Effective Approach to the Development of Biosensors for Early Warning Systems. Biosensors. 2024; 14(5):239. https://doi.org/10.3390/bios14050239
Chicago/Turabian StyleKharkova, Anna, Roman Perchikov, Saniyat Kurbanalieva, Kristina Osina, Nadezhda Popova, Andrey Machulin, Olga Kamanina, Evgeniya Saverina, Ivan Saltanov, Sergey Melenkov, and et al. 2024. "Targeted Formation of Biofilms on the Surface of Graphite Electrodes as an Effective Approach to the Development of Biosensors for Early Warning Systems" Biosensors 14, no. 5: 239. https://doi.org/10.3390/bios14050239
APA StyleKharkova, A., Perchikov, R., Kurbanalieva, S., Osina, K., Popova, N., Machulin, A., Kamanina, O., Saverina, E., Saltanov, I., Melenkov, S., Butusov, D., & Arlyapov, V. (2024). Targeted Formation of Biofilms on the Surface of Graphite Electrodes as an Effective Approach to the Development of Biosensors for Early Warning Systems. Biosensors, 14(5), 239. https://doi.org/10.3390/bios14050239

