Next Article in Journal
Intelligent Hybrid Modeling for Heart Disease Prediction
Next Article in Special Issue
A Capability-Based Framework for Knowledge-Driven AI Innovation and Sustainability
Previous Article in Journal
HE-DMDeception: Adversarial Attack Network for 3D Object Detection Based on Human Eye and Deep Learning Model Deception
Previous Article in Special Issue
Unpacking the Black Box: How AI Capability Enhances Human Resource Functions in China’s Healthcare Sector
 
 
Font Type:
Arial Georgia Verdana
Font Size:
Aa Aa Aa
Line Spacing:
Column Width:
Background:
Article

Harnessing Digital Marketing Analytics for Knowledge-Driven Digital Transformation in the Hospitality Industry

by
Dimitrios P. Reklitis
*,
Marina C. Terzi
,
Damianos P. Sakas
and
Panagiotis Reklitis
Business Information and Communication Technologies in Value Chains Laboratory (BICTEVAC LABORATORY), Department of Agribusiness and Supply Chain Management, School of Applied Economics and Social Sciences, Agricultural University of Athens, 11855 Athens, Greece
*
Author to whom correspondence should be addressed.
Information 2025, 16(10), 868; https://doi.org/10.3390/info16100868
Submission received: 27 August 2025 / Revised: 18 September 2025 / Accepted: 2 October 2025 / Published: 7 October 2025
(This article belongs to the Special Issue Emerging Research in Knowledge Management and Innovation)

Abstract

In the digitally saturated hospitality environment, research on digital transformation remains dominated by macro-level adoption trends and user-generated content, while the potential of micro-level web-behavioural data remains largely untapped. Recent systematic reviews highlight a fragmented body of literature and note that hospitality studies seldom address first-party behavioural data or big-data analytics capabilities. To address this gap, we collected clickstream, navigation and booking-funnel data from five luxury hotels in the Mediterranean and employed big-data analytics integrated with simulation modelling—specifically fuzzy cognitive mapping (FCM)—to model causal relationships among digital touchpoints, managerial actions and customer outcomes. FCM is a robust simulation tool that captures stakeholder knowledge and causal influences across complex systems. Using a case-study methodology, we show that first-party behavioural data enable real-time insights, support knowledge-based decision-making and drive digital service innovation. Across a 12-month panel, visitor volume was strongly associated with search traffic and social traffic, with the total-visitors model explaining 99.8% of variance. Our findings extend digital-transformation models by embedding micro-level behavioural data flows and simulation modelling. Practically, this study offers a replicable framework that helps managers integrate web-analytics into decision-making and customer-centric innovation. Overall, embedding micro-level web-behavioural analytics within an FCM framework yields a decision-ready, replicable pipeline that translates behavioural evidence into high-leverage managerial interventions.

1. Introduction

Digital transformation in tourism and hospitality is understood as a multi-stage evolution—from Tourism 1.0 to Tourism 5.0—built on four pillars: technological integration, enhanced customer experience, business model innovation and operational optimisation [1]. This shift represents a holistic reimagining of service provision and recent scholarship characterises digital tourism itself as a multifaceted socio-economic cultural phenomenon requiring novel value co creation strategies [2]. The adoption and maturity of digitalization vary widely across firms. Organisational factors such as process agility, workforce adaptability and clear digital strategy enable progress, yet micro and small enterprises often lag behind [3]. Ka et al. [4] highlight that most such firms remain at early stages of digital maturity across four dimensions; strategy, technology, capabilities and integrated business. Empirical studies of Greek hospitality SMEs echo this unevenness [5,6] and note that little research addresses hotels’ internal digitalization processes—digital adoption flows at different speeds and technological priorities remain poorly understood.
At the same time, technological advances and platform innovations—ranging from online travel agencies and sharing-economy platforms to IoT-enabled tools—are reshaping hospitality business models [7]. While such tools facilitate operational optimisation and personalization, they also expose misalignments between technology investments and organisational capabilities, underscoring the need for structured change management approaches and strategic alignment [8]. The pandemic-driven adoption of robotics, contactless technologies and AI-powered service has accelerated the shift from high-touch/low-tech to low-touch/high-tech operations, highlighting both the opportunities and the challenges of digital transformation.
Alongside these innovations, big-data analytics has emerged as a central driver of competitive advantage. Integrating big data with marketing strategies can reduce transaction costs, enable hyper-personalization and support real-time decision-making [9,10]. Yet hospitality analytics research remains fragmented and often relies on small datasets [11]. Emerging studies on AI, VR/AR and the Metaverse emphasise technological adoption but seldom link these innovations to measurable service outcomes [12,13]. Most empirical research focuses on macro-level indicators—such as adoption trends, platform innovations or user-generated content—while first-party behavioural data (clickstreams, navigation paths and booking-funnel metrics) are rarely explored [11,14]. Moreover, studies seldom combine behavioural analytics with simulation modelling techniques, such as fuzzy cognitive mapping (FCM), to reveal causal pathways between digital touchpoints, managerial actions and customer outcomes [15]. FCM models concepts as nodes and their causal influences as signed, weighted links, enabling the simulation of how interventions propagate through the system. Consequently, much digital-transformation scholarship stops at describing adoption trends, leaving unexplored how behavioural data flows can be translated into actionable decisions.
Therefore, existing evidence shows that hospitality web-analytics studies emphasise macro-level indicators (e.g., UGC/OTA reviews) and high-level web metrics, with limited use of first-party clickstream data to inform managerial action [11,14]. Reviews and bibliometric mappings describe a fragmented evidence base and capability gaps—especially among SMEs—that hinder micro-level analytics in practice [16,17]. Few studies combine behavioural logs with simulation/causal modelling; FCM applications remain rare in hospitality despite encouraging results in adjacent management settings [15,18,19].
This study addresses these gaps by examining how luxury hotels can harness first-party behavioural data and integrate them with simulation modelling to support knowledge-based decision-making, real-time customer insight generation and digital service innovation. Grounded in the literature on digital transformation, web analytics and big-data behavioural analysis, the present study develops three research questions: (1) What insights into service design and marketing strategies can luxury hotels derive from first-party behavioural data? (2) How can simulation modelling techniques, such as fuzzy cognitive mapping, be combined with web analytics to translate behavioural insights into strategic knowledge? (3) How does big-data analytics expand the scope of web-behavioural analysis in hospitality? These questions provide the conceptual scaffolding for the subsequent case study and aim to advance theoretical and practical understanding of data-driven transformation.
The relevance of this work arises from the persistent gap between the behavioural evidence generated across hotel digital touchpoints and its systematic use in management. The paper adds value to the literature by elevating micro-level web-behavioural signals from descriptive indicators to explanatory antecedents in digital-transformation accounts and by formalising an evidence-calibrated participatory approach that connects measurement, statistical association, causal modelling and scenario analysis into a coherent learning architecture. Empirically, the tested associations and the calibrated fuzzy cognitive map translate observed patterns into decision-relevant structures, thereby bridging the gap between behaviour and strategy. For researchers, the work offers a replicable analytical pipeline and a conceptual model that can be scrutinised, extended and compared across contexts. For practitioners, the results provide actionable guidance on prioritising a small number of high-leverage interventions and on instituting governance routines—consistent tagging, cross-functional ownership and scheduled re-estimation—that make analytics usable in day-to-day management. For industry stakeholders, the framework clarifies how behavioural evidence can guide resource allocation, strengthen marketing effectiveness and support customer-centred innovation, improving both efficiency and service quality.

2. Literature Review

2.1. Digital Transformation in the Hospitality Industry

Digital transformation in hospitality goes beyond adopting new technologies—it reflects a fundamental shift in business philosophy and management methods, requiring hoteliers to rethink operations, customer engagement and value creation [20]. This change affects both back-office processes and front-line interactions and is best understood as an ongoing, multifaceted process rather than a one-off project [1]. Industry observers note that digitalization extends across marketing, revenue management, distribution and service delivery, linking online channels, mobile apps and social networks to core hotel systems [1].
Case studies illustrate how hotels use digital tools to streamline reservations, payments and check-in/out procedures while capturing guest feedback and enhancing visibility [21]. These digital channels not only support marketing but also foster innovation and sustainability by enabling hotels to experiment with AI and robotics. For example, mobile applications and IoT-enabled devices allow automated room access and energy management, reducing costs and freeing staff to focus on high-value activities. Yet this automation raises questions about job displacement and the future of guest service [22]. The literature emphasises that the goal of digitalization is not simply to replace labour with machines but to augment human capabilities and create new forms of service.
The COVID-19 pandemic accelerated the shift from high-touch/low-tech to low-touch/high-tech operations, transforming hotel websites and mobile apps into primary channels for bookings, information and guest interaction [5]. Facial-recognition check-in, mobile payments and AI-powered chatbots became mainstream, while CRM systems supported real-time communication and knowledge capture. These developments highlight how digital transformation requires organisational learning, leadership commitment and systematic digital maturity development. Scholars argue that change-management frameworks such as Kotter’s model can help hotels build urgency, form coalitions and anchor new practices, ensuring that digital systems augment—rather than replace—human expertise [8]. Despite efficiency gains, digitalization also introduces ethical and operational challenges: revenue managers point to high software costs and limited automation capabilities [23], while narrative reviews list concerns about data security, privacy, job losses, technology dependence and information overload [24]. These issues underscore the need for a balanced approach that preserves human interaction and safeguards privacy while leveraging technology for innovation and competitiveness.
Digital transformation relies on a broad ecosystem of channels and platforms. Websites, booking engines and mobile apps shape first impressions and influence booking decisions, while digital communication tools—chat functions, virtual tours and VR/AR experiences—are increasingly integral to service delivery [5,17]. Recent case studies show that digital adoption spans pre-stay, stay and post-stay phases—encompassing digital guest registration, keyless room access, contactless payments, chatbots, IoT devices and VR/AR content—and that integration across these phases remains a major challenge [6]. Bibliometric analyses reveal that digital-transformation research has surged in recent years, clustering around themes such as virtual avatars, digital platforms, artificial intelligence, big data and hospitality education [25]. However, meta-analyses indicate that studies remain fragmented and rarely examine hotels’ internal processes or micro-level behavioural data flows [11,26]. Recent scholarship has started to explore how digital technologies affect guest-experience design. Youssofi et al. [13] propose an integrative framework linking digital tools to psychological mechanisms and call for creative strategies—such as gamified experiences, care as a digital value and staff training—to enhance guest engagement. Collectively, these studies portray digital transformation as a complex, multi-dimensional process that spans technology, people and strategy. While digital tools can enhance operational efficiency and personalise guest experiences, they also introduce organisational, ethical and human challenges. A critical gap remains: research seldom investigates how micro-level, first-party web-behavioural data (e.g., clickstreams, navigation paths and booking funnels) can be used to shape concrete service design and marketing strategies in luxury hospitality [14]. Addressing this gap is vital to understanding how digital transformation can be deepened beyond technology adoption to actionable insight creation.
Research Question 1: What insights into service design and marketing strategies can luxury hotels derive from first-party behavioural data (e.g., clickstreams, navigation paths, booking-funnel metrics)?

2.2. Web Analytics Behavioural Data as a Tool for Knowledge Creation

In the context of hospitality, web analytics refers to the systematic collection and interpretation of online behavioural data, ranging from clickstream sequences to session duration, bounce rates, unique visitors and conversion paths [27]. Clickstream analysis tracks the navigational behaviour of users as they interact with a website; a “clickstream” is the sequence of clicks and actions taken during a session, recording the number of pages visited, time spent on each page and the devices used for browsing [28]. Web-analytics services such as Google Analytics and SimilarWeb typically capture four core metrics—total visits (frequency), unique visitors (reach), bounce rate (engagement) and average session duration (duration)—which are widely regarded as central indicators of online user behaviour [29]. While these measures often overlap conceptually (e.g., a high bounce rate may signal low engagement), they provide real-time insights into how travellers find and navigate hotel websites, where they drop off and which pages hold their attention. Behavioural metrics are valuable because they can be linked to underlying intentions and decision-making.
Empirical studies demonstrate that behavioural metrics are actionable proxies for customer intent. In Chilean lodging businesses, web-based tools used to manage reservations, payments and check-in/out processes enhanced visibility, captured guest feedback and fostered innovation [17]. Clickstream data have been used to predict e-travellers’ purchasing behaviour, showing that visit duration and pages viewed correlate positively with purchase likelihood and that direct visitors have higher conversion rates than those arriving via referral sites [30]. Similarly, page views and time-on-page allow businesses to identify potential buyers, measure engagement and deliver personalised promotions [31]. Because web-analytics data are captured in near real time, they enable agile decision-making in marketing and operations.
During the COVID 19 pandemic, for example, hotels reconfigured their websites and mobile apps as primary channels for bookings and information, implemented contactless check in and payment and relied on CRM systems to manage customer interactions and knowledge capture [5]. This shift underscores how real time behavioural data can drive operational decisions and innovation: by monitoring bounce rates and conversion paths, hotels can identify friction points in the booking process and redesign user interfaces; by tracking navigation patterns, they can personalise content and offers; and by analysing search queries and page popularity, they can adjust pricing strategies and allocate marketing budgets more effectively.
In revenue-management contexts, data-driven tools can reduce processing time and support more accurate decision-making, although robust quantitative studies remain limited [19]. Nevertheless, extracting reliable knowledge from web analytics presents conceptual and technical challenges. Metrics can be ambiguous—a “bounce” may include an engaged visitor who finds what they need without clicking further—and session duration depends on system-imposed timeouts [25]. Cookies and tags often fail to track users across browsers and devices, inflating unique visitor counts and fragmenting the customer journey. Integrating web-analytics data with CRM systems, loyalty databases and other internal sources are hindered by data silos, legacy IT systems and privacy regulations [5]. Addressing these challenges requires robust analytics infrastructure, a culture of organisational learning and clear data-governance protocols. Consequently, researchers and practitioners have called for interdisciplinary approaches that combine quantitative behavioural data with qualitative stakeholder perspectives to improve interpretation and decision-making. Simulation modelling techniques—such as fuzzy cognitive mapping (FCM)—provide a way to visualise causal relationships between digital touchpoints, organisational actions and customer outcomes [15]. Integrating FCM with web analytics offers the potential to bridge the gap between raw data and managerial sense-making.
Research Question 2: How can simulation modelling techniques, such as fuzzy cognitive mapping, be combined with web analytics to translate micro-level behavioural insights into strategic knowledge for luxury hospitality?

2.3. Big Data in the Context of Web Behaviour

Big data is often defined by its sheer volume, yet this is only one of its distinguishing characteristics. Gandomi and Haider [32] describe big data as massive, heterogeneous datasets—particularly unstructured text, audio and video—continuously generated at high velocity. They estimate that 95% of big data consists of unstructured information, which traditional statistical methods struggle to analyse effectively due to noise and high dimensionality. This reality demands computationally efficient algorithms and analytics tools capable of extracting meaningful patterns without producing spurious correlations. In the hospitality sector, these conditions are particularly relevant. Hotels generate vast quantities of digital information from reservation systems, website logs, social media interactions and IoT devices.
Web-behavioural data—such as clickstreams, session durations, bounce rates and conversion paths—represent a first-party, near-real-time subset of big data, characterised by high volume (millions of page views), high velocity (continuous user interactions) and relatively low variety (mostly structured logs). These data streams are produced whenever guests browse hotel websites, interact with booking engines or use mobile apps [24]. The value of such data lies in its ability to inform strategic decisions through aggregation and pattern recognition. Mousavian et al. [10] demonstrate that real-time big data analytics can support predictive decision-making, enabling demand forecasting and operational optimisation. Early research on travel websites indicated that the time spent on a site and number of pages viewed correlate positively with purchase likelihood, with direct-access visitors showing higher conversion rates [26].
More recent studies have applied machine-learning algorithms to detect patterns in large datasets. For instance, Singgalen [33] analysed 900 hotel booking records using an XGBoost model, achieving 85% accuracy in predicting room preferences based on length of stay, guest rating and guest type—insights that can guide inventory management and targeted promotions. On the marketing side, Nkatekho [34] reports that integrating big-data analytics enables hyper-personalised campaigns but requires substantial investment in infrastructure, analytical skills and a data-driven innovation culture. The combination of behavioural logs with predictive models thus offers hoteliers a way to anticipate demand, optimise inventory and tailor communications to individual guests.
Despite these opportunities, leveraging big data presents conceptual and technical challenges. Large datasets are susceptible to noise; metrics such as bounce rate or session duration can be ambiguous and influenced by arbitrary time thresholds [25]. Cross-device tracking remains a significant attribution challenge, complicating efforts to build unified guest profiles. Ethical concerns, including data privacy, algorithmic transparency and sustainability, are increasingly prominent [20]. Failure to address these issues can undermine the trust and social licence necessary for data-driven innovation. Moreover, massive data can overwhelm analysts, making it difficult to separate meaningful signals from noise.
Translating raw web-behavioural data into strategic knowledge therefore requires effective knowledge-management practices. Hotels must consolidate data from multiple sources, clean and standardise logs and present insights through dashboards and visualisation tools that are accessible to decision-makers across departments. Nkatekho [34] emphasises that fostering a data-driven innovation culture is essential for turning analytics into engagement, satisfaction and revenue growth. This cultural shift entails not only investing in technical infrastructure but also training staff to interpret and act on data insights.
To bridge the gap between quantitative analytics and managerial sense-making, integrating simulation modelling techniques becomes crucial. Methods such as fuzzy cognitive mapping (FCM) allow managers to visualise causal relationships between digital touchpoints, organisational actions and customer outcomes [15]. By combining statistical correlations from behavioural analytics with stakeholder knowledge, FCM helps contextualise patterns and evaluate the impact of strategic decisions [15]. This integration underpins the knowledge-driven framework developed in this study, where FCM models were calibrated using empirical correlation coefficients and used to simulate scenarios such as digital-marketing cost optimisation.
Research Question 3: In what ways can luxury hotels operationalize integrated behavioural analytics and simulation modelling to enable agile, knowledge-based decision-making and drive digital service innovation?
Notwithstanding these contributions, several tensions remain in the evidence base. Several studies report strong links between engagement or social signals and commercial outcomes, whereas others find weak or highly context-dependent effects once confounding and selection are addressed, raising questions about causal attribution [11,21,22]. Measurement is also inconsistent: widely used indicators (e.g., bounce rate, average session duration) are defined and sampled differently across analytics suites, which can yield non-comparable results and even opposite movements under the same UX change [25]. Moreover, many findings rest on cross-sectional or small-sample designs that constrain external validity and reproducibility [11,21]. Privacy-driven shifts in tracking (consent bias, cookie restrictions) further destabilise historical attribution models and complicate comparisons over time [20]. To navigate these tensions, the empirical analysis privileges first-party data captured under a consistent tagging and measurement scheme and triangulates estimated associations with FCM simulations; convergence between regression estimates and FCM scenario responses is interpreted as evidence of internal coherence and decision relevance rather than causal proof. Guided by these considerations, the next section outlines a mixed-methods approach, combining first-party behavioural analytics with FCM.
Table 1 illustrates the big data and web analytics that extracted for this research.

3. Methodology

This study utilises a systematic mixed-methods approach to analyse how micro-level digital behaviours on luxury hotel websites might be converted into usable information for service design and management decision-making. The concept combines extensive behavioural analytics with simulation modelling, particularly fuzzy cognitive mapping (FCM), to connect factual data with management perceptions. The procedure has the following stages: data collecting, behavioural analytics and fcm modelling. This stratified approach enables the research to encompass both the intricate specifics of consumer interactions and the overarching organisational strategies that influence digital service innovation.
The initial phase encompassed data acquisition and sampling. This research is based on a 12-month longitudinal dataset sourced from the corporate websites of five luxury hotels in Mediterranean [39]. These hotels were intentionally chosen due to their operation in the premium sector, possession of internationally accessible websites with integrated booking systems and substantial digital presence on both websites and social media platforms. This sample technique guaranteed the study included organisations that predominantly utilise digital media for client acquisition and reputation management. Three categories of behavioural data were collected: clickstream records detailing user interactions such as clicks, scrolls and page views; navigation paths illustrating ordered sequences of user journeys through the websites; and social media analytics, abandonment rates at different stages and overall conversion probabilities. Data gathering utilised from semrush [35] and fanpagekarma [38].
The final phase of the process encompassed behavioural analytics and simulation modelling. Correlation statistics were initially employed to define baseline metrics of digital performance, including bounce rates, average session duration and booking conversion probabilities. Consequently, regression models have been created. The software SPSS 31.0 have been used. The next stage implemented simulation modelling via fuzzy cognitive mapping [40]. Behavioural analytics offered statistical correlations, whereas FCM facilitated the incorporation of managerial viewpoints and the modelling of dynamic causal links [41]. The notions were interconnected by causal arrows with weights varying from strongly negative to strongly positive [42]. The preliminary maps represented management views, although they were adjusted utilising empirical correlation coefficients from the behavioural dataset to synchronise subjective perceptions with observed evidence [43]. Upon completion, the FCMs were employed to model scenarios, evaluating the effects of initiatives such as enhancing digital marketing cost optimisation [44]. The simulations provided insights into immediate consequences, including increased conversion rates, and long-term results, such as repeat reservations and improved loyalty. The FCM analysis was performed utilising Mental Modeller (accessed on 11 August 2025), a software application grounded in fuzzy-logic cognitive mapping that allows researchers to identify system components, establish interrelations and execute scenario-based evaluations. Mental Modeller has been extensively utilised in social science research to assess individual or collective mental models and facilitate decision-making. This study created the FCM model using statistical correlations obtained from daily web analytics data. The correlations measured the relationships between components, ensuring the model accurately represents the observable interactions within the system. The established protocols of Mental Modeller were adhered to for delineating components, articulating the direction and intensity of interactions and conducting scenario assessments, thereby guaranteeing transparency and reproducibility. Figure 1 illustrates the methodological process.
This study’s methodology enhances research on digital transformation in hospitality by transitioning from macro-level trends to micro-level behavioural indicators [45]. The integration of big data analytics and simulation modelling guarantees that insights are empirically substantiated and practically applicable, providing a reproducible framework for incorporating behavioural analytics into decision-making and digital service innovation [46]. The following research hypotheses has been created.
Hypothesis 1 (H1).
The “Total Visitors” metric is affected by the “Social Media Traffic” metric and the “Search Traffic” metric.
The purpose of this hypothesis is to determine whether or not the total number of visits to luxury hotel websites is affected by traffic that is generated by search engines as well as traffic that is driven by social media. Previous study in the hospitality industry reveals that combining numerous digital touchpoints, such as search channels and social media platforms, can improve the rate of visitor acquisition and raise the percentage of visitors that engage with organisations [47].
Hypothesis 2 (H2).
The “Social Media Traffic” metric is affected by the “Average Visit Duration” metric and the “Bounce Rate” metric.
The purpose of this hypothesis is to investigate whether or not the level of user engagement on hotel websites, as assessed by the average visit duration and bounce rates, has an effect on the amount of traffic that is driven by social media. A more engaging web experience can lead to an increase in social sharing and traffic deflection from social platforms, according to insights gleaned from data collected from digital behavioural patterns [48].
Hypothesis 3 (H3).
The “Paid Traffic Cost” metric is affected by the “Impressions per Post” metric and the “Follower Growth Rate” metric.
The objective of this hypothesis is to ascertain whether the exposure of social media and the expansion of an audience have an impact on the effectiveness and cost-effectiveness of marketing efforts using paid advertising. This connection exemplifies how first-party behavioural data may be used to support knowledge-based decisions in the context of digital transformation. These decisions can help optimise marketing spending and enable digital strategies in luxury hotels that are more cost-efficient [49].
Hypothesis 4 (H4).
The “Organic Traffic Cost” metric is affected by the “Paid Keywords” metric and the “Organic Keywords” metric.
In this hypothesis, we investigate whether or not there is a connection between the effectiveness of organic traffic and sponsored and organic search keyword strategies. When it comes to digital transformation, having an awareness of these relationships enables luxury hotels to make use of first-party behavioural data for the purpose of knowledge-based service innovation, incorporating behavioural data into strategic decision-making and strengthening a framework for digital transformation that is driven by data [50].

4. Results

4.1. Statistical Analysis

Table 2 and Table 3 present the correlations and regression analysis for H1. Positive correlations can be identified between the “Total Visitors”, “Social Media Traffic” and “Search traffic” metrics with ρ = 0.905 ** and ρ = 0.998 **. This outcome indicates that the Total Visitors metric is affected positively by the above metrics. According to this finding hospitality companies need to invest in their social media and search engine advertisements such as google. Additionally, significant correlation exists between the “Social Media Traffic” and the “Search traffic” metrics. Finally, the regression is significant with R2 = 0.998. In this model, for every 1% increase in the “total visitors” metric, an increase can be observed by the “Social Media Traffic” (3.9%) and “Search traffic” (96.2%) metrics.
Table 4 and Table 5 present the correlations and regression analysis for H2. Positive correlations can be identified between the “Social Media Traffic”, “Average Visit Duration” and “Bounce Rate” metrics with ρ = 0.326 ** and ρ = 0.684 **. This outcome indicates that the behaviour of the potential customers in a hospitality website is affected by their social media and vice versa. Finally, according to the regression with R2 = 0.513, for every 1% increase in the “Social Media Traffic” metric, a decrease can be observed in the “Average Visit Duration” (29.4%) and an increase in “Bounce Rate” (88.9%) metrics. Although the hypotheses and H2 produced statistically significant coefficients, their low R2 values were observed. The values demonstrate restricted explanatory capacity. Consequently, these data should be regarded as preliminary and exploratory, indicating potential trends that necessitate additional examination rather than definitive proof.
Table 6 and Table 7 present the correlations and regression analysis for H3. Positive correlations can be identified between the “Paid traffic cost”, “Impressions per Post” and “Follower Growth Rate” metrics with ρ = 0.277 ** and ρ = 0.299 **. This outcome indicates that social. According to the findings of the study, the “Paid Traffic Cost” metric has a substantial positive correlation with both the “Impressions per Post” and the “Follower Growth Rate.” This demonstrates that better paid traffic efficiency is connected with increased social media visibility as well as audience expansion across social media platforms. These findings shed light on how the utilisation of first-party behavioural data makes it possible to support knowledge-based digital transformation and marketing strategies that are cost-effective in the luxury hospitality industry. Finally, the regression with R2 = 0.092, highlights, for every 1% increase in the “Paid Traffic Cost” metric, an increase can be observed by the “Impressions per Post” (19.0%) and “Follower Growth Rate” (13.2%) metrics. While this hypothesis in accepted the R2 is low so the results should be handled with caution, suggesting potential tendencies that require further investigation rather than conclusive evidence.
Table 8 and Table 9 present the correlations and regression analysis for H4. Positive correlations can be identified between the “Organic Traffic Cost” and “Paid Keywords” and “Organic Keywords” metrics with ρ = 0.904 ** and ρ = 0.899 **. The investigation indicated a substantial positive correlation between the “Organic Traffic Cost” metric and both “Paid Keywords” and “Organic Keywords.” This signifies that the successful amalgamation of paid and organic search methods improves the efficiency of organic traffic. These findings illustrate how utilising detailed behavioural data facilitates knowledge-driven digital transformation and enhances data-informed decision-making in premium hotels. By synchronising search strategy with digital analytics insights, hotels may enhance resource allocation and foster strategic innovation in their online presence. Finally, the regression is significant with R2 = 0.830. In this model, for every 1% increase in the “Organic Traffic Cost” metric, an increase can be observed by the “Paid Keywords” (52.0%) and “Organic Keywords” (40.0%) metrics.

4.2. Fuzzy Cognitive Map

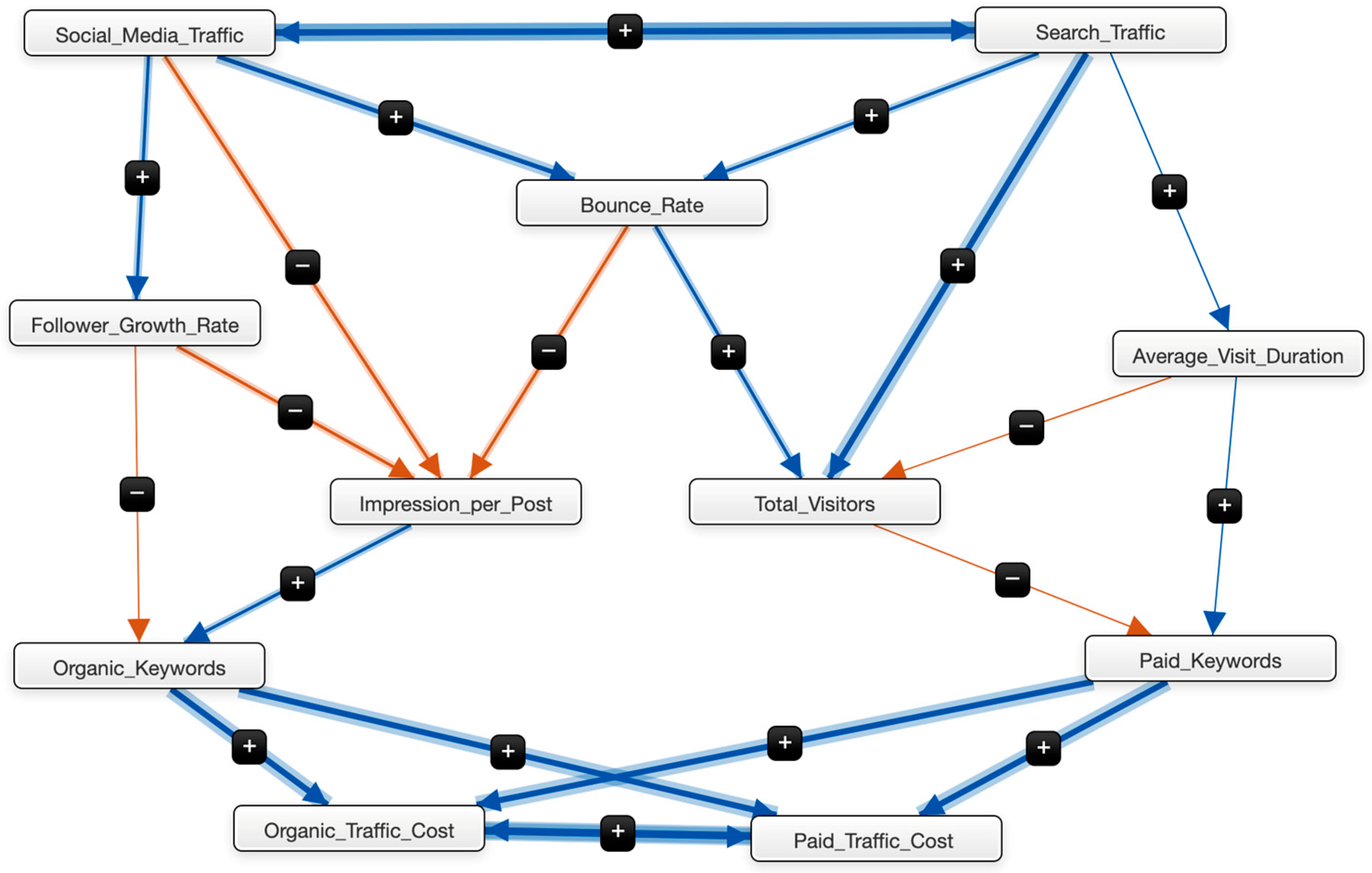
A fuzzy cognitive map (FCM) was developed by integrating the statistically significant relationships revealed in the investigation. An FCM depicts the essential characteristics of a system and the extent of causal relationships (−1, 1) across variables, facilitating a visual and computational representation of intricate interdependencies between digital marketing indicators [51]. This research uses the FCM to elucidate the causative relationships among website behavioural data, social media metrics and marketing expenditures, so offering a comprehensive framework for knowledge-driven digital transformation in luxury hospitality [44,52]. Due to the comprehensive nature of digital behavioural data, FCMs are particularly beneficial for detecting, modelling and analysing causal correlations that influence digital service innovation and strategic decision-making. Figure 2 illustrates the created FCM, with line thickness representing the strength of the correlations. The model was standardised by incorporating statistical results into the cognitive framework to guarantee accurate and interpretable outputs. The process of constructing the FCM comprised three primary phases: (1) objective clarification, which delineated the principal aim of correlating behavioural signals with actionable digital marketing insights; (2) calibration, wherein empirical correlations were integrated into the model to ascertain causal weights among variables; and (3) interpretation, during which the interrelations were examined to yield insights for digital marketing strategy and digital transformation [53]. This study utilised the FCM to investigate two primary scenarios aligned with the validated hypotheses. The model specifically quantifies the impact of social media traffic and search traffic on overall visitor numbers, user engagement metrics on social media visibility, social media growth on paid traffic expenditures and keyword strategies on organic traffic expenses. Incorporating these statistically significant interactions into the FCM provides a comprehensive perspective on the interaction of digital touchpoints and their overall impact on the transformation of digital marketing strategies within the hotel industry. Ultimately, to enhance the clarity of the data, the sigmoid function was utilised to normalise the correlation values within the cognitive map [54]. This methodology, which combines statistical analysis with fuzzy cognitive modelling, has been routinely utilised in previous studies to produce static yet interpretable results across several research fields. The FCM framework in this study offers a reproducible and visual instrument for managers to comprehend the causal pathways that support knowledge-based digital change in luxury hospitality. In the FCM map, line thickness denotes the strength of the relationship, while line colour signifies direction, with blue lines indicating positive relationships and red lines indicating negative relationships. Details of the experimental procedure are provided in the File S1.
Figure 3 depicts the scenario for optimising website behaviour. To achieve a 10% increase in total visits, the model indicates that certain behavioural measures must be modified in contrasting directions. Specifically, average visit time, bounce rate, social media traffic and search traffic decline, although follower growth rate, organic keywords and impressions per post rise. Initially, this may appear paradoxical, especially as average visit duration and search traffic are conventionally linked to favourable engagement. In the realm of luxury hotels, this result corresponds with the notion that buyers are progressively swayed by visibility and reach rather than prolonged exploration [55]. Increased impressions per post and enhanced follower growth elevate awareness, while organic keyword expansion enhances discoverability [56]. Collectively, these elements facilitate the swift acquisition of new visitors, notwithstanding the brevity of individual session durations. This outcome highlights the necessity of transitioning from exclusively assessing engagement depth to include wider behavioural indicators of visibility and reach in the context of digital transformation [57]. Luxury hotels pursuing knowledge-driven digital transformation must acknowledge that enhancing visitor numbers may necessitate prioritising content dissemination, organic keyword tactics and social media growth. By integrating behavioural analytics into decision-making, managers may optimise digital touchpoints to harmonise traffic growth with engagement quality, so assuring scalability in the transformation process.
Figure 4 depicts the cost optimisation scenario. To achieve a 10% reduction in organic and paid traffic expenditures, the FCM analysis indicates that organic keywords, paid keywords and impressions per post must decline, while all other metrics should improve. This indicates that campaigns laden with keywords and excessive impressions, while advantageous for visibility, substantially increase marketing costs without a corresponding enhancement in cost efficiency [58]. Conversely, augmenting follower growth, average visit duration, social media traffic and other behavioural indicators facilitates reduced cost-per-traffic results by expanding the efficiency of reach rather than merely increasing the volume of paid exposure [59]. This discovery closely corroborates the literature on digital marketing re-engineering, emphasising the necessity of balancing expenditures on sponsored search with techniques that enhance organic growth and foster customer-driven interaction [60]. From the perspective of digital transformation, the outcome emphasises the imperative of knowledge-driven resource allocation—prioritising data-informed decisions to mitigate inefficiencies and enhance the return on marketing spending [61]. This scenario illustrates that luxury hospitality firms achieve digital transformation not solely through technological enhancements but also through the strategic alignment of analytics, wherein behavioural data directs managers to minimise superfluous expenses, improve efficiency and promote enduring customer-centric innovation [62].

5. Discussion

This article aims to emphasise the significance of utilising digital marketing analytics, specifically first-party behavioural data, to facilitate knowledge-driven digital transformation in the luxury hospitality industry [63]. The research analysed the impact of website and social media behavioural metrics on essential digital marketing KPIs, offering insights for enhancing digital strategy and service innovation [61]. The findings validate that incorporating first-party behavioural data into decision-making processes markedly improves marketing efficiency and digital transformation results [64].
The investigation indicated that the total number of visitors to hotel websites is positively affected by traffic from social media and search engines. This signifies that multi-channel interaction, integrating social media and search engine visibility, is crucial for engaging a broader audience and enhancing online reach [60]. These findings correspond with prior hospitality research, highlighting the strategic significance of digital touchpoints in facilitating knowledge-driven digital transformation. Likewise, social media traffic was significantly influenced by average visit time and bounce rate. This outcome illustrates that user engagement activities on hotel websites directly improve social media visibility, underscoring the importance of tracking detailed behavioural indicators to guide strategic decisions and optimise digital interactions [63].
The cost of bought traffic exhibited a notable positive correlation with impressions per post and the rate of follower increase. This indicates that augmenting social media visibility and expanding the audience not only boosts engagement but also enhances the cost-efficiency of sponsored traffic efforts. This underscores that first-party behavioural analytics can inform resource distribution, facilitate knowledge-based decision-making and enable the data-driven enhancement of digital marketing tactics from a digital transformation standpoint. Likewise, the cost of organic traffic was positively affected by both sponsored and organic keywords, suggesting that the strategic alignment of search engine activity enhances the efficiency of organic traffic [64].
This discovery highlights the possibility of incorporating behavioural analytics into marketing strategies to implement knowledge-driven digital transformation, hence improving customer acquisition and service innovation. The results underscore that utilising detailed behavioural data from websites and social media is essential for facilitating knowledge-driven digital transformation in the hospitality industry. Predictive analytics and data-driven simulations provide ongoing observation of client behaviour, yielding real-time insights to enhance digital marketing efficacy and redesign digital touchpoints [65].
By synchronising sponsored and organic initiatives and customising client interactions, premium hotels can deliver exceptional, data-driven experiences. These findings indicate that digital transformation in hospitality is not just a technology enhancement but a comprehensive reorganisation of marketing strategy, wherein behavioural insights propel innovation, competitive advantage and enduring customer-centric growth [65].

6. Theoretical and Practical Recommendations

The results demonstrate that micro-level online behaviour can be incorporated into the explanatory core of digital-transformation theory in hospitality. First-party behavioural signals recorded on hotel websites and social channels—such as search traffic, social-media traffic, average visit duration, bounce rate and keyword portfolios—are statistically associated with key outcomes, including total visitors and traffic costs (H1–H4; Table 2, Table 3, Table 4, Table 5, Table 6, Table 7, Table 8 and Table 9). Treating these variables as antecedent conditions advances theorising beyond macro-level adoption narratives and platform-centred accounts, towards micro-grounded mechanisms that link observable behaviour to strategic results [2,3,4,5,11,14].
A conceptual architecture of knowledge-driven transformation emerges from the empirical pipeline employed in the study. Organisations first collect clearly defined first-party behavioural signals (Table 1), following established measurement guidance for web analytics and social indicators [25,32,33,34,35]. They then estimate associations between those signals and focal outcomes, as in Hypotheses 1 to 4 (Table 2, Table 3, Table 4, Table 5, Table 6, Table 7, Table 8 and Table 9). The strongest relationships are subsequently represented as directional, weighted links within a fuzzy cognitive map, which converts statistical regularities into an explicit causal structure that can be scrutinised by decision-makers (Figure 3 and Figure 4). Scenario analysis on this map—illustrated by the visit-growth and cost-optimisation scenarios—identifies a small set of levers with the greatest potential to shift outcomes. Interventions are then implemented and followed by renewed measurement, re-estimation and refinement. This sequence formalises a behaviour-analytics-to-action learning loop in which micro-signals inform causal structure, structure guides scenarios, scenarios guide action and action reshapes subsequent micro-signals. In methodological terms, this addresses long-noted fragmentation in analytics research by providing a prescriptive pathway from measurement to managerial decision [11].
The calibration of participatory models is central to the theoretical contribution. Fuzzy cognitive mapping becomes more decision-relevant when the inclusion and weighting of links are disciplined by statistically significant coefficients from the association stage. Calibrating the map in this way aligns managerial mental models with regularities in the data and limits the risk of encoding unsupported relationships, strengthening the validity of participatory modelling in organisational settings [15]. The resulting map functions as a shared, evidence-constrained representation of the digital system: it retains the advantages of stakeholder knowledge while remaining anchored to observed patterns.
The architecture also connects with capability-based explanations of performance. The learning loop links sensing through the systematic measurement of behavioural signals, seizing through scenario-guided choice of levers and reconfiguring through the organisational adjustments that follow observed results. This sequencing is consistent with views of data-driven transformation in which analytical capability underpins competitive outcomes [22,31]. The different strengths of evidence reported across the hypotheses provide discipline for theory use. The relationships in Hypothesis 1 and Hypothesis 4 show strong support and warrant central placement in the conceptual account; the relationships in Hypothesis 2 are moderate and should be treated as context-conditional; and the relationships in Hypothesis 3 are weak and should be regarded as exploratory until reinforced by further observation. The very high model fit for Hypothesis 1 also indicates the need for vigilance regarding multicollinearity and small-sample artefacts when elevating associations into theoretical claims. Finally, boundary conditions should be recognised: the model has been developed for luxury hotels with mature digital touchpoints in the Mediterranean region, where measurement practices and channel configurations align with the literature on digitalisation and change management in hospitality [3,5,8,17].
In sum, the theoretical contribution is twofold. First, micro-level behavioural signals are elevated from descriptive indicators to explanatory antecedents within digital-transformation theory, responding to calls for micro-grounded evidence in hospitality analytics [11,14]. Second, an evidence-calibrated participatory approach is formalised that links measurement, association, causal modelling, scenario analysis and organisational adjustment into a single learning architecture [15,22].
From a practical viewpoint, the empirical associations and scenario analyses support a set of practical directions that translate the findings into implementable action in luxury hospitality. The associations supporting Hypothesis 1 indicate that growth in total visitors is closely linked to search traffic and social-media traffic (Table 2 and Table 3). In practice, this points to sustained investment in content that broadens organic keyword coverage, reinforcement of internal linking and careful alignment between off-site messages and the content of on-site landing pages so that expectations set on external platforms are fulfilled on arrival [26,27,32,33,34]. Campaigns should be tagged and attributed consistently to ensure that changes in visitor volume are accurately traced to search and social initiatives [32,33,34]. These actions are consistent with digital-transformation work that emphasises coordinated channel strategies and process alignment in hospitality [3,5,17].
The relationships in Hypothesis 2 show that increases in social-origin visits often coincide with shorter sessions and higher bounce unless the on-site experience matches the promise of the referral (Table 4 and Table 5). An immediate operational response is to improve continuity between off-site messages and on-site content, to segment follow-up communication by the depth of a visitor’s first session and to introduce unobtrusive prompts on high-traffic landing pages that invite deeper exploration without interrupting tasks. This interpretation aligns with known limitations and ambiguities in industry metrics and supports the use of behavioural signals as diagnostics for design changes [25]. It also resonates with studies that link digital-experience design to guest engagement in hospitality [13].
Evidence for Hypothesis 3 is weak (Table 6 and Table 7). As a result, initiatives intended to manage paid-traffic cost should proceed as structured experiments rather than as large-scale campaigns. Explicit cost ceilings should be set, creative variants should be compared on qualified click quality rather than impressions alone and model re-estimation should occur on a regular schedule so that levers that remain statistically weak are retired promptly. This cautious stance is consistent with change-management perspectives that advocate staged testing and governance during technology-enabled transformation [8]. Consistent with the exploratory nature of this investigation, data exhibiting diminished explanatory power (e.g., H2 and H3, both with low R2 values) are interpreted with caution. These findings indicate potential trends that require further exploration rather than conclusive outcomes.
The relationships supporting Hypothesis 4 indicate that the composition of paid and organic keyword portfolios is closely related to the cost of organic traffic (Table 8 and Table 9). This supports a periodic audit of cannibalisation between paid and organic search. Paid investment can be reduced or paused where organic positions are strong and stable, while brand-defence and seasonal terms are maintained through paid search. Savings can be reinvested in content that widens organic coverage. These steps follow established guidance for search measurement and portfolio management in practice [32,33,34] and correspond to competency-based recommendations for aligning marketing processes with analytical evidence in hospitality [31].
The two scenarios developed on the fuzzy cognitive map provide a disciplined way to choose and sequence interventions. In the visit-growth scenario, the map highlights which levers—such as expansion of organic keywords, improvements in content visibility and growth of the social audience—most efficiently increase visits in the studied context (Figure 3). In the cost-optimisation scenario, the map helps to structure reductions in paid exposure while reinforcing organic reach and follower growth, ensuring that cost savings are not achieved at the expense of visibility (Figure 4). In both cases, a small number of levers should be implemented at a time, effects should be tracked using the key indicators that underpinned the associations, and the map should be refreshed on a defined cadence. This approach is consistent with participatory-modelling practice in decision settings where stakeholder knowledge and empirical regularities must be reconciled [15].
A pragmatic roll-out follows. In an initial phase, measurement hygiene is established, definitions of goals are harmonised and a small set of landing-page improvements is deployed on the most frequent social entry points [25,32,33,34,35]. During a second phase, the visit-growth levers identified by scenario analysis are implemented and monitored with attention to pre-defined indicators of success (H1–H2; Table 2, Table 3, Table 4 and Table 5; Figure 3). During a third phase, the cost-optimisation scenario is executed by pruning low-yield paid terms and reallocating investment towards organic initiatives where this is safe to do (H4; Table 8 and Table 9; Figure 4). Throughout these phases, responsibilities for indicators and actions are assigned across functions, documentation is maintained for each change and the association models and the cognitive map are re-estimated on a regular schedule to sustain the learning loop. These governance and capability prerequisites accord with work that links digital competencies, organisational alignment and performance in hospitality [8,22,31].
Taken together, these directions convert the reported relationships and scenarios into a repeatable management routine. Consistent measurement and attribution are followed by estimation and interpretation, the strongest relationships are translated into a calibrated cognitive map, scenario analysis is used to select a small set of high-leverage actions, interventions are implemented and documented and the system returns to the data to learn and adjust. In this way, the outcomes are bridged to real-world implementation in a manner that benefits researchers—who gain a prescriptive architecture that can be tested and refined—and practitioners—who gain a disciplined path from behavioural evidence to strategic action [11,13,15,22,31,32,33,34,35].

7. Conclusions

This study set out to address a critical gap in hospitality research: the limited understanding of how micro-level, first-party web-behavioural data—such as clickstreams, navigation paths and booking-funnel metrics—can be transformed into strategic knowledge for luxury hotel decision-making. While the literature on digital transformation is extensive, it remains heavily weighted toward macro-level adoption trends, platform innovations and user-generated content [5,11]. Few studies examine first-party behavioural data in hospitality contexts, and even fewer integrate these with simulation modelling techniques such as fuzzy cognitive mapping [15].
This study developed three research questions to address this gap. Research Question 1 asked what insights into service design and marketing strategies luxury hotels can derive from first-party behavioural data. Through correlation and regression analyses, the study identified key relationships—such as positive associations between social-media traffic, search visibility and total website visits and between session duration, bounce rate and social-media visibility—that highlight friction points and opportunities along the digital customer journey. These insights enabled hotels to redesign booking processes, tailor marketing messages and improve conversion rates, moving beyond descriptive adoption metrics to prescriptive, behaviour-driven strategies.
Research Question 2 asked how simulation modelling techniques, particularly fuzzy cognitive mapping, can be combined with web analytics to translate behavioural insights into strategic knowledge. The integration of FCM with quantitative datasets allowed managers to visualise causal relationships between website features, guest perceptions and booking outcomes, bridging quantitative evidence with qualitative managerial perspectives and ensuring strategic alignment [15].
Research Question 3 explored ways to operationalize integrated behavioural analytics and simulation modelling to enable agile, knowledge-based decision-making and drive digital service innovation. The study found that embedding analytics dashboards into daily operations, supported by high digital maturity and cross-departmental collaboration, transformed raw behavioural data into continuous cycles of service innovation. Scenario analyses using FCM demonstrated how targeted adjustments—such as optimising keyword strategies or balancing paid and organic traffic—can reduce marketing costs while enhancing customer engagement, illustrating the practical value of knowledge-driven resource allocation.

7.1. Theoretical Contributions

By centring first-party, micro-level evidence within digital-transformation accounts, the work elevates behavioural signals from descriptive indicators to decision-relevant causal structures, addressing calls for richer mixed-method analytics in hospitality [11]. The framework connects measurement and association, causal modelling and scenario analysis as a coherent, repeating cycle of knowledge creation, linking micro-behaviour to macro-level strategic adjustment [22,31].

7.2. Managerial Contributions

The approach focuses attention on a small set of high-leverage levers and provides a disciplined mechanism (via FCM) to prioritise interventions and check expected responses against the same indicators that surfaced the patterns, supporting routine, evidence-based resource allocation.
A summarising, analysis of a 12-month panel from five Mediterranean luxury hotels shows that integrating first-party micro-level web-behavioural data with fuzzy cognitive mapping yields a replicable decision pipeline that pinpoints a small set of high-leverage interventions—principally the optimisation of the search/social mix and keyword portfolios—to enhance engagement, conversion and marketing efficiency.

7.3. Limitations and Future Research

This study’s findings should be interpreted in light of several limitations. The empirical investigation was confined to a small number of Mediterranean luxury hotels, which may limit the generalizability of the results to other geographic regions or hotel categories. The dataset was restricted to clickstream and booking-funnel metrics, excluding other potentially valuable behavioural indicators such as scroll depth, heatmaps or biometric data. Furthermore, while fuzzy cognitive mapping proved effective for integrating qualitative and quantitative insights, the technique’s reliance on subjective weighting introduces potential bias, which could influence prioritisation of strategies. Subsequent applications could mitigate this bias through structured weighting protocols or triangulation with purely data-driven modelling techniques. Last, in the European Union, behavioural web signals (e.g., clickstreams, cookies, device identifiers) constitute personal data under the GDPR; accordingly, their collection and analysis must be grounded in a lawful basis and conform to the principles of purpose limitation, data minimisation, storage limitation and security by design and by default. These obligations may circumscribe both the permissible granularity and the retention horizon of behavioural datasets, necessitating privacy-preserving analytics.
Future research should expand the empirical base by including a broader range of hotel types and locations to test the robustness of the framework. Incorporating a wider variety of behavioural signals—such as mobile app usage patterns, eye-tracking data or voice-interaction logs—could provide a more comprehensive picture of guest engagement. Comparative studies examining FCM alongside alternative analytical and simulation approaches, such as machine learning explainability frameworks, would offer further methodological insights. Additionally, given growing concerns over data privacy and algorithmic transparency, future work should explore privacy-preserving analytics methods that enable real-time decision-making while maintaining customer trust. Given the accelerating pace of digital innovation in hospitality, embedding such analytics-driven strategies will be vital for resilience and differentiation in post-pandemic global tourism markets. By situating micro-level web analytics within the broader discourse on digital transformation in hospitality and operationalizing them through simulation modelling, this study offers a novel bridge between technical capability and managerial action. The research shows that when behavioural data are systematically captured, interpreted and embedded into decision-making processes, they can serve as a powerful catalyst for innovation in luxury hospitality. In doing so, it responds directly to the gaps identified in the literature, offering both a theoretical model and a practical blueprint for navigating the digital future of the sector.

Supplementary Materials

The following supporting information can be downloaded at: https://www.mdpi.com/article/10.3390/info16100868/s1. File S1: Fuzzy Cognitive Map.

Author Contributions

Conceptualisation, D.P.R., M.C.T., D.P.S. and P.R.; methodology, D.P.R., M.C.T., D.P.S. and P.R.; software, D.P.R., M.C.T., D.P.S. and P.R.; validation, D.P.R., M.C.T., D.P.S. and P.R.; formal analysis, D.P.R., M.C.T., D.P.S. and P.R.; investigation, D.P.R., M.C.T., D.P.S. and P.R.; resources, D.P.R., M.C.T., D.P.S. and P.R.; data curation, D.P.R., M.C.T., D.P.S. and P.R.; writing—original draft preparation, D.P.R., M.C.T., D.P.S. and P.R.; writing—review and editing D.P.R., M.C.T., D.P.S. and P.R.; visualisation, D.P.R., M.C.T., D.P.S. and P.R.; supervision, D.P.R., M.C.T., D.P.S. and P.R.; project administration, D.P.R., M.C.T., D.P.S. and P.R.; funding acquisition, D.P.R., M.C.T., D.P.S. and P.R. All authors have read and agreed to the published version of the manuscript.

Funding

This research received no external funding.

Institutional Review Board Statement

Not applicable.

Informed Consent Statement

Not applicable.

Data Availability Statement

The data presented in this study are available on request from the corresponding author.

Conflicts of Interest

The authors declare no conflicts of interest.

References

  1. Bondarenko, S.; Kalaman, O.; Danilova, О. Digital transformation of the tourism business in an open economy: A comprehensive approach to travel planning and partnerships. Soc. Dev. Econ. Leg. Issues 2025, 12, 233–250. [Google Scholar] [CrossRef]
  2. Wu, W.; Xu, C.; Zhao, M.; Li, X.; Law, R. Digital Tourism and Smart Development: State-of-the-Art Review. Sustainability 2024, 16, 10382. [Google Scholar] [CrossRef]
  3. Wynn, M.; Lam, C. Digitalisation and IT Strategy in the Hospitality Industry. Systems 2023, 11, 501. [Google Scholar] [CrossRef]
  4. Ka, X.; Ying, T.; Tang, J. A Conceptual Model for Developing Digital Maturity in Hospitality Micro and Small Enterprises. J. Theor. Appl. Electron. Commer. Res. 2023, 18, 1511–1528. [Google Scholar] [CrossRef]
  5. Nikopoulou, M.; Kourouthanassis, P.; Chasapi, G.; Pateli, A.; Mylonas, N. Determinants of Digital Transformation in the Hospitality Industry: Technological, Organizational, and Environmental Drivers. Sustainability 2023, 15, 2736. [Google Scholar] [CrossRef]
  6. García-López, A.M.; Galindo-Pérez-de-Azpillaga, L.; Foronda-Robles, C. The Flow of Digital Transition: The Challenges of Technological Solutions for Hotels. Soc. Indic. Res. 2025, 178, 1323–1346. [Google Scholar] [CrossRef]
  7. Zeqiri, A. From Traditional to Digital: The Evolution of Business Models in Hospitality Through Platforms. Platforms 2024, 2, 221–233. [Google Scholar] [CrossRef]
  8. Somera, F.A.R.; Petrova, K. A Change Management View on Technology Adoption in Hotel Organizations: A Review and a Conceptual Framework. Businesses 2024, 4, 791–811. [Google Scholar] [CrossRef]
  9. Liu, C.H.; Horng, J.S.; Chou, S.F.; Yu, T.Y.; Huang, Y.C.; Lin, J.Y. Integrating big data and marketing concepts into tourism, hospitality operations and strategy development. Qual Quant. 2022, 57, 1905–1922. [Google Scholar] [CrossRef] [PubMed] [PubMed Central]
  10. Mousavian, S.; Miah, S.J.; Zhong, Y. A design concept of big data analytics model for managers in hospitality industries. Pers. Ubiquitous Comput. 2023, 27, 1509–1519. [Google Scholar] [CrossRef]
  11. Mariani, M.; Baggio, R. Big data and analytics in hospitality and tourism: A systematic literature review. Int. J. Contemp. Hosp. Manag. 2022, 34, 231–278. [Google Scholar] [CrossRef]
  12. Dang, T.D.; Nguyen, M.T. Systematic review and research agenda for the tourism and hospitality sector: Co-creation of customer value in the digital age. Futur. Bus. J. 2023, 9, 94. [Google Scholar] [CrossRef]
  13. Youssofi, A.; Jeannot, F.; Jongmans, E.; Dampérat, M. Designing the digitalized guest experience: A comprehensive framework and research agenda. Psychol. Mark. 2024, 41, 512–531. [Google Scholar] [CrossRef]
  14. Hsiao, Y.H. Online review analytics for hotel quality at macro and micro levels. Industrial Management & Data Systems. 2020, 121, 268–289. [Google Scholar] [CrossRef]
  15. Sarmiento, I.; Cockcroft, A.; Dion, A.; Belaid, L.; Silver, H.; Pizarro, K.; Pimentel, J.; Tratt, E.; Skerritt, L.; Ghadirian, M.Z.; et al. Fuzzy cognitive mapping in simulation research and decision making: A practice review. Arch. Public Health 2024, 82, 76. [Google Scholar] [CrossRef]
  16. Mavitha, K.; Shekhar, S.K. Mapping the landscape of digital transformation and digital technologies in the hotel industry: A comprehensive bibliometric analysis. Digit. Transform. Soc. 2025, 4, 329–347. [Google Scholar] [CrossRef]
  17. Mikalef, P.; Krogstie, J.; Pappas, I.O.; Pavlou, P. Exploring the relationship between big data analytics capability and competitive performance: The mediating roles of dynamic and operational capabilities. Inf. Manag. 2020, 57, 103169. [Google Scholar] [CrossRef]
  18. Davis, C.W.; Giabbanelli, P.J.; Jetter, A.J. The Intersection of Agent Based Models and Fuzzy Cognitive Maps: A Review of an Emerging Hybrid Modeling Practice. In Proceedings of the 2019 Winter Simulation Conference (WSC), National Harbor, MD, USA, 8–11 December 2019; IEEE: Piscataway, NJ, USA; pp. 1292–1303. [Google Scholar]
  19. Prasetio, A.; Sharif, O.O.; Turipanam, D.A.; Partono, A. The Impact of Traffic Source on Page Views. In Proceedings of the 7th International Conference on Information & Communication Technology and Systems, The Patra, Bali, Bali, Indonesia, 15–16 May 2013; pp. 15–16. [Google Scholar]
  20. Li, Y.; Marneros, S.; Efstathiades, A.; Papageorgiou, G. A Framework of Core Competencies for Effective Hotel Management in an Era of Turbulent Economic Fluctuations and Digital Transformation: The Case of Shanghai, China. Tour. Hosp. 2025, 6, 130. [Google Scholar] [CrossRef]
  21. Farías, A.; Cancino, C.A. Digital Transformation in the Chilean Lodging Sector: Opportunities for Sustainable Businesses. Sustainability 2021, 13, 8097. [Google Scholar] [CrossRef]
  22. Marques, J.; Marques, R.P. Digital Transformation of the Hotel Industry: Theories, Practices, and Global Challenges; Springer: Cham, Switzerland, 2023. [Google Scholar]
  23. Alrawadieh, Z.; Cetin, G. Digital transformation and revenue management: Evidence from the hotel industry. Tour. Econ. 2021, 27, 328–345. [Google Scholar] [CrossRef]
  24. Shasha, Z.T.; Weideman, M. The Negative Aspects of Digital Transformation Adoption in the Hotel Industry: A Comprehensive Narrative Review of Literature. Int. J. Appl. Res. Bus. Manag. 2025, 6. [Google Scholar] [CrossRef]
  25. Bouguesri, S.; Mana, F. Web Analytics: Definition and Reality in Algeria. In International Conference on Managing Business Through Web Analytics; Sedkaoui, S., Khelfaoui, M., Benaichouba, R., Mohammed Belkebir, K., Eds.; Springer: Cham, Switzerland, 2022. [Google Scholar] [CrossRef]
  26. Sakalauskas, V.; Kriksciuniene, D. Personalized Advertising in E-Commerce: Using Clickstream Data to Target High-Value Customers. Algorithms 2024, 17, 27. [Google Scholar] [CrossRef]
  27. Jansen, B.J.; Jung, S.G.; Salminen, J. Measuring user interactions with websites: A comparison of two industry standard analytics approaches using data of 86 websites. PLoS ONE 2022, 17, e0268212. [Google Scholar] [CrossRef] [PubMed] [PubMed Central]
  28. Park, J.; Chung, H. Consumers’ travel website transferring behaviour: Analysis using clickstream data-time, frequency, and spending. Serv. Ind. J. Taylor Fr. J. 2009, 29, 1451–1463. [Google Scholar] [CrossRef]
  29. Babu, T.K.S.; Meghana, K.S.; Nikhitha, P.; Shruthi, A. Clicking into consumer minds: Unveiling shopping segments through clickstream analysis. J. Comput. Anal. Appl. 2024, 33, 1155–1162. [Google Scholar]
  30. Gandomi, A.; Haider, M. Beyond the hype: Big data concepts, methods, and analytics. Int. J. Inf. Manag. 2015, 35, 137–144. [Google Scholar] [CrossRef]
  31. Singgalen, Y.A. Big Data in Tourism and Hospitality Industry: Predictive Analytics of Hotel Room Trends. Indones. J. Tour. Leis. 2025, 6, 1–18. Available online: https://journal.lasigo.org/index.php/IJTL/article/view/474/215 (accessed on 8 August 2025).
  32. Nkatekho, A. Leveraging Big Data Analytics for Personalized Marketing Strategies in the Hospitality Sector. J. Mod. Hosp. 2024, 3, 15–26. [Google Scholar] [CrossRef]
  33. Semrush. Traffic Analytics Overview Report. 2023. Available online: https://www.semrush.com/kb/895-traffic-analytics-overview-report (accessed on 15 August 2025).
  34. Semrush. Semrush Traffic Analytics 101: Traffic Journey Report. 2024. Available online: https://www.semrush.com/kb/1061-traffic-analytics-traffic-journey (accessed on 15 August 2025).
  35. Semrush. Growth Report. 2025. Available online: https://www.semrush.com/kb/1099-domain-overview-growth (accessed on 15 August 2025).
  36. Fanpage Karma. Social Media KPIs—The Ultimate Guide. 2025. Available online: https://www.fanpagekarma.com/insights/social-media-kpis/ (accessed on 15 August 2025).
  37. Villiers Jets. The Most Exclusive Mediterranean Hotels for Summer 2025. Villiers Jets Blog. 5 March 2025. Available online: https://www.villiersjets.com/post/the-most-exclusive-mediterranean-hotels-for-summer-2025 (accessed on 27 August 2025).
  38. Nasiopoulos, D.K.; Arvanitidis, D.A.; Mastrakoulis, D.M.; Kanellos, N.; Fotiadis, T.; Koulouriotis, D.E. Exploring the Role of Online Courses in COVID-19 Crisis Management in the Supply Chain Sector—Forecasting Using Fuzzy Cognitive Map (FCM) Models. Forecasting 2023, 5, 629–651. [Google Scholar] [CrossRef]
  39. Giabbanelli, P.J.; Gray, S.A.; Aminpour, P. Combining Fuzzy Cognitive Maps with Agent-Based Modeling: Frameworks and Pitfalls of a Powerful Hybrid Modeling Approach to Understand Human–Environment Interactions. Environ. Model. Softw. 2017, 95, 320–325. [Google Scholar] [CrossRef]
  40. Giakomidou, D.S.; Kriemadis, A. Logistics SMEs’ Marketing Budget Re-Engineering for Sustainable Digital Marketing Development. J. Infrastruct. Policy Dev. 2024, 8, 6080. [Google Scholar] [CrossRef]
  41. Reklitis, D.P.; Terzi, M.C.; Sakas, D.P.; Konstantopoulou, C.K. Customer Behaviour in Response to Disaster Announcements: A Big Data Analysis of Digital Marketing in Hospitality. Tour. Hosp. 2025, 6, 112. [Google Scholar] [CrossRef]
  42. Xu, L.; Lu, X. Influencing Factors in Online Tourism Service Quality: A Fuzzy Cognitive Map Based on Customers’ Perceptions. J. Syst. Inf. Technol. 2020, 22, 309–328. [Google Scholar] [CrossRef]
  43. Faghih Abdollahi, H.; Shahbandarzadeh, H.; Mirzaee, K. Introducing Strategic Drivers of Innovative Ideas in Active Small and Medium-Sized Enterprises of Different Technological Fields Using a Fuzzy Cognitive Map. Interdiscip. J. Manag. Stud. 2022, 15, 773–791. [Google Scholar]
  44. Raja, A.S. Digital Marketing in West Bengal Tourism—A Case Study. J. Inf. Technol. Teach. Cases 2024, 14, 262–264. [Google Scholar] [CrossRef]
  45. Sakas, D.P.; Reklitis, D.P. The Impact of Organic Traffic of Crowdsourcing Platforms on Airlines’ Website Traffic and User Engagement. Sustainability 2021, 13, 8850. [Google Scholar] [CrossRef]
  46. Nadeem, A.; Hussain, M.; Iftikhar, A. New Technique to Rank without Off Page Search Engine Optimization. In Proceedings of the 2020 IEEE 23rd International Multitopic Conference (INMIC), Bahawalpur, Pakistan, 5–7 November 2020; IEEE: Piscataway, NJ, USA; pp. 1–6. [Google Scholar]
  47. Papageorgiou, E.I.; Salmeron, J.L. Methods and Algorithms for Fuzzy Cognitive Map-Based Modeling. In Fuzzy Cognitive Maps for Applied Sciences and Engineering: From Fundamentals to Extensions and Learning Algorithms; Springer: Berlin/Heidelberg, Germany, 2013; pp. 1–28. [Google Scholar]
  48. Domegan, C.; McHugh, P.; Biroscak, B.J.; Bryant, C.; Calis, T. Non-Linear Causal Modelling in Social Marketing for Wicked Problems. J. Soc. Mark. 2017, 7, 305–329. [Google Scholar] [CrossRef]
  49. Mourhir, A.; Papageorgiou, E.I.; Kokkinos, K.; Rachidi, T. Exploring Precision Farming Scenarios Using Fuzzy Cognitive Maps. Sustainability 2017, 9, 1241. [Google Scholar] [CrossRef]
  50. Knight, C.J.; Lloyd, D.J.; Penn, A.S. Linear and Sigmoidal Fuzzy Cognitive Maps: An Analysis of Fixed Points. Appl. Soft Comput. 2014, 15, 193–202. [Google Scholar] [CrossRef]
  51. Kardaras, D.K.; Mamakou, X.J.; Karakostas, B.; Gkourakoukis, G. An Approach to Hotel Services Dynamic Pricing Based on the Delphi Method and Fuzzy Cognitive Maps. In IFIP International Conference on Artificial Intelligence Applications and Innovations; Springer: Berlin/Heidelberg, Germany, 2013; pp. 557–566. [Google Scholar]
  52. Velentza, A.; Metaxas, T. The Role of Digital Marketing in Tourism Businesses: An Empirical Investigation in Greece. Businesses 2023, 3, 272–292. [Google Scholar] [CrossRef]
  53. Song, D.; Han, D.; Jia, Y.; Peng, F.; Wang, Y. Research on the Construction of Digital Transformation Maturity Model for Power Grid Enterprises. In Proceedings of the 2024 4th International Conference on Big Data, Artificial Intelligence and Risk Management, Chengdu, China, 15–17 November 2024; pp. 788–796. [Google Scholar]
  54. Luo, L.; Wu, X.; Hong, J.; Wu, G. Fuzzy Cognitive Map-Enabled Approach for Investigating the Relationship between Influencing Factors and Prefabricated Building Cost Considering Dynamic Interactions. J. Constr. Eng. Manag. 2022, 148, 04022081. [Google Scholar] [CrossRef]
  55. Sarlab, R.; Farid Fathi, M. Design of Fuzzy Cognitive Mapping Model of Factors Affecting Personalized Advertising in the Sporting Goods Industry. Sports Bus. J. 2021, 1, 213–230. [Google Scholar]
  56. Lee, K.C.; Lee, H.; Lee, N.; Lim, J. An Agent-Based Fuzzy Cognitive Map Approach to the Strategic Marketing Planning for Industrial Firms. Ind. Mark. Manag. 2013, 42, 552–563. [Google Scholar] [CrossRef]
  57. Gupta, V.P. Leveraging Digital Transformation in Marketing of Home-Stay Businesses to Promote Tourism in the Hospitality Industry. In Technology and Luxury Hospitality; Taylor & Francis: London, UK, 2024; pp. 1–23. ISBN 9781003488248. [Google Scholar]
  58. Zakić, N.; Ćurčić, N.; Leković, K. Hospitality Digital Marketing and Technology Transformation Challenges. Int. J. Qual. Res. 2022, 16, 1133–1148. [Google Scholar] [CrossRef]
  59. Dimitrios, B.; Ioannis, R.; Angelos, N.; Nikolaos, T. Digital Marketing: The Case of Digital Marketing Strategies on Luxurious Hotels. Procedia Comput. Sci. 2023, 219, 688–696. [Google Scholar] [CrossRef]
  60. Syed, F.U.; Vianello, D.; Kvítková, Z.; Rialti, R. From Disruption to Absorptive Capacity: The Life Cycle of Digital Marketing Innovation for Luxury Businesses. In Digital Transformation for Fashion and Luxury Brands: Theory and Practice; Springer: Cham, Switzerland, 2024; pp. 67–89. [Google Scholar]
  61. Sakas, D.P.; Reklitis, D.P.; Terzi, M.C.; Vassilakis, C. Multichannel Digital Marketing Optimizations Through Big Data Analytics in the Tourism and Hospitality Industry. J. Theor. Appl. Electron. Commer. Res. 2022, 17, 1383–1408. [Google Scholar] [CrossRef]
  62. Kumar, S. The Role of Digital Marketing on Customer Engagement in the Hospitality Industry. In Leveraging ChatGPT and Artificial Intelligence for Effective Customer Engagement; IGI Global: Hershey, PA, USA, 2024; pp. 177–191. [Google Scholar]
  63. Şahin, A.; Dirsehan, T. An Overview of Search Engine Marketing: A Systematic Literature Review. GSU Manag. Soc. Sci. Lett. 2023, 1, 125–142. [Google Scholar]
  64. Tatikonda, R.; Ponnala, J.; Thatikonda, R.; Yendluri, D.K.; Kempanna, M.; Ananthan, B. Optimizing Digital Marketing Strategies Through Search Engine Optimization. In Proceedings of the 2024 IEEE International Conference on Contemporary Computing and Communications (InC4), Bangalore, India, 15–16 March 2024; Volume 1, pp. 1–6. [Google Scholar]
  65. Singh, S. Evaluating the Effects of Search Engine Optimization Techniques on the Efficacy of Digital Marketing. J. Manag. Public Policy 2024, 15, 58–67. [Google Scholar] [CrossRef]
Figure 1. Methodological process.
Figure 1. Methodological process.
Information 16 00868 g001
Figure 2. Fuzzy Cognitive Map. Red arrows indicate negative correlations, while blue arrows indicate positive correlations.
Figure 2. Fuzzy Cognitive Map. Red arrows indicate negative correlations, while blue arrows indicate positive correlations.
Information 16 00868 g002
Figure 3. Customer behaviour optimisation. Dark red denotes positive outcomes, whereas light red denotes negative outcomes.
Figure 3. Customer behaviour optimisation. Dark red denotes positive outcomes, whereas light red denotes negative outcomes.
Information 16 00868 g003
Figure 4. Cost optimisation scenario. Dark red denotes positive outcomes, whereas light red denotes negative outcomes.
Figure 4. Cost optimisation scenario. Dark red denotes positive outcomes, whereas light red denotes negative outcomes.
Information 16 00868 g004
Table 1. Web analytics.
Table 1. Web analytics.
Bounce RateThe bounce rate is the proportion of visitors who arrive on a webpage and exit without engaging or navigating to additional pages. It indicates the efficacy with which a page captivates viewers or prompts them to go deeper [35].
Average visit durationThe mean duration of time that visitors engage with your website in a single session. It demonstrates the engagement and relevance of your content to users [36].
Follower growth rateThe percentage rise in followers over a specified duration. It indicates the rapidity of your audience’s growth on social media sites [37].
Social Media TrafficThe quantity of visitors who access your website via social media platforms. It assesses the efficacy of your social media presence in generating website traffic [38].
Search TrafficThe individuals who access your website via search engines, encompassing both paid and organic sources. It reflects the efficacy of your site’s ranking and its ability to attract search users [35].
Organic KeywordsThe terms from search engines that generate unpaid (organic) traffic to your website. Monitoring them enhances SEO efficacy [36].
Total visitorsThe aggregate count of individuals accessing your website during a specified period. It indicates the total reach of your website [35].
Impression per PostThe mean number of likes, comments, shares, or clicks a post garners. It assesses audience involvement with your social media material [38].
Organic Traffic CostThe projected monetary value of traffic obtained from organic search results, supposing it were procured via paid advertisements. It demonstrates the financial value of SEO performance [36].
Paid Traffic Cost The expenditure incurred to obtain visitors via sponsored advertising. It is your financial allocation for generating traffic through advertisements [36].
Paid KeywordsThe keywords on which you place bids in paid search campaigns to attract specific traffic. They are crucial for regulating visibility in paid search outcomes [36].
Table 2. Pearson’s correlations for H1.
Table 2. Pearson’s correlations for H1.
CorrelationsTotal VisitorsSocial Media TrafficSearch Traffic
Total Visitors1
Social Media Traffic0.905 **1
Search Traffic0.998 **0.899 **1
** Correlation is significant at the 0.01 level (1-tailed).
Table 3. H1 regression.
Table 3. H1 regression.
VariablesStandardised CoefficientR2Fp Value
Constant (Total Visitors)-0.9987834.894<0.001
Social Media Traffic0.039 0.036
Search Traffic0.962 <0.001
Table 4. Pearson’s correlations for H2.
Table 4. Pearson’s correlations for H2.
CorrelationsSocial Media TrafficAverage Visit DurationBounce Rate
Social Media Traffic1
Average Visit Duration0.326 **1
Bounce Rate0.684 **0.697 **1
** Correlation is significant at the 0.01 level (1-tailed).
Table 5. H2 regression.
Table 5. H2 regression.
VariablesStandardised CoefficientR2Fp Value
Constant (Social Media Traffic)-0.51338.915<0.001
Average Visit Duration−0.294 0.011
Bounce Rate0.889 <0.001
Table 6. Pearson’s correlations for H3.
Table 6. Pearson’s correlations for H3.
CorrelationsPaid Traffic CostImpressions Per PostFollower Growth Rate
Paid Traffic Cost1
Impressions per Post0.277 **1
Follower Growth Rate0.299 **0.777 **1
** Correlation is significant at the 0.01 level (1-tailed).
Table 7. H3 regression.
Table 7. H3 regression.
VariablesStandardised CoefficientR2Fp Value
Constant (Paid Traffic Cost)-0.0924.4040.087
Impressions per Post0.190 0.231
Follower Growth Rate0.132 0.404
Table 8. Pearson’s correlations for H4.
Table 8. Pearson’s correlations for H4.
CorrelationsOrganic Traffic CostPaid KeywordsOrganic Keywords
Organic Traffic Cost1
Paid Keywords0.904 **1
Organic Keywords0.899 **0.959 **1
** Correlation is significant at the 0.01 level (1-tailed).
Table 9. H4 regression.
Table 9. H4 regression.
VariablesStandardised CoefficientR2Fp Value
Constant (Organic Traffic Cost)-0.830212.197<0.001
Paid Keywords0.520 0.001
Organic Keywords0.400 0.012
Disclaimer/Publisher’s Note: The statements, opinions and data contained in all publications are solely those of the individual author(s) and contributor(s) and not of MDPI and/or the editor(s). MDPI and/or the editor(s) disclaim responsibility for any injury to people or property resulting from any ideas, methods, instructions or products referred to in the content.

Share and Cite

MDPI and ACS Style

Reklitis, D.P.; Terzi, M.C.; Sakas, D.P.; Reklitis, P. Harnessing Digital Marketing Analytics for Knowledge-Driven Digital Transformation in the Hospitality Industry. Information 2025, 16, 868. https://doi.org/10.3390/info16100868

AMA Style

Reklitis DP, Terzi MC, Sakas DP, Reklitis P. Harnessing Digital Marketing Analytics for Knowledge-Driven Digital Transformation in the Hospitality Industry. Information. 2025; 16(10):868. https://doi.org/10.3390/info16100868

Chicago/Turabian Style

Reklitis, Dimitrios P., Marina C. Terzi, Damianos P. Sakas, and Panagiotis Reklitis. 2025. "Harnessing Digital Marketing Analytics for Knowledge-Driven Digital Transformation in the Hospitality Industry" Information 16, no. 10: 868. https://doi.org/10.3390/info16100868

APA Style

Reklitis, D. P., Terzi, M. C., Sakas, D. P., & Reklitis, P. (2025). Harnessing Digital Marketing Analytics for Knowledge-Driven Digital Transformation in the Hospitality Industry. Information, 16(10), 868. https://doi.org/10.3390/info16100868

Note that from the first issue of 2016, this journal uses article numbers instead of page numbers. See further details here.

Article Metrics

Back to TopTop