Value and Sustainability of Emerging Social Commerce Professions: An Exploratory Study
Abstract
1. Introduction
- How do the new professionals leverage mobile technology and social media to create value?
- 2.
- How do the intended audience/customers of the new professions perceive their services?
2. Materials and Methods
2.1. Study 1: The Perspective of the New Professionals
2.1.1. Participant Selection
2.1.2. Data Gathering through Semi-Structured Interviews
2.1.3. Interview Data Coding
2.2. Study 2: The Customer Perspective
2.2.1. Research Design
- Social influence (SI): The extent to which an individual perceives that ‘important others’ believe he or she can accept the services of the new professions. For example, an individual may watch a vlog because their family, friends, peers, colleagues, superiors or role-models are also doing so. The findings of the qualitative Study 1 supported the inclusion of this construct. As shown in theme 15, the content of a vlog could ‘go viral’ with the help of messenger applications sending it to the extended ‘family and friends’ network. Additionally, the interviewees themselves were susceptible to social influence when it came to selecting social media outlets. As seen in themes 2 and 17, participants acceded to using certain social media outlets only because they had friends, family and peers using them. Since the selection of social media outlets because of social influence was common in the new professionals themselves, it was considered of interest to also investigate the items in this construct with respect to their intended audience.
- Hedonic motivation (HM): The level to which the customer enjoys or gains pleasure from leveraging the goods and services provided by the new professions. For instance, being able to order handmade products targeting niche markets. As seen in theme 16, customers and audience enjoyed the services offered, as they left positive comments and reviews of the content, along with requests for more content.
- Price value (PV): The cost and pricing structure. These may have a significant impact on the acceptance of the new professions. For example, some vlogs and blogs may be free, while others require a paid subscription. As seen in theme 16, participants described their customers as proactively requesting new and customized content and products; this may be interpreted as satisfaction with the price and the corresponding value of the services provided.
- Habit (H): The extent to which people tend to stick to a learned routine, for example regularly ordering merchandise from a particular online pop-up store. Again, in theme 16, participants indicated the existence of a loyal customer base, with some regularly following from the very start, ‘liking’ and commenting on the content. This may be interpreted as the development of a customer habit, such as regularly reading a particular blog.
- 5.
- Participation (P) reflects customer trust in the products and services provided by new professionals, giving positive or negative feedback on services and products and engaging proactively with the new professional in the form of requests or suggestions.
- 6.
- Continual intention to use (CI) refers to the intention of the customers/audience to continue using the products/services offered by the new professions in future (e.g., one may intend to watch vlogs, read blogs or buy products from pop-up stores in future).
- 7.
- Actual use (AU) refers to the way customers actually use the goods and services offered by the new professionals (e.g., the actual frequency of watching vlogs, reading blogs or purchasing from pop-up stores).
- 8.
- Sustainability (SU) refers to customer perceptions of the long-term commercial viability of the new professions, i.e., the expected future availability of the services and the products offered.
2.2.2. Survey Instrument
2.2.3. Study Sample
3. Results
3.1. Thematic Analsysy of the Views and Opinions of the New Professionals
3.1.1. Themes around ‘Social Media and sCommerce’
- 1.
- Use of multiple social media channels
- 2.
- Criteria used when choosing social media channels
- 3.
- Perpetual learning and professional development along with adaptation to innovations in the features of SNS
- 4.
- Leveraging new features—hashtags
- 5.
- The importance of planning
- 6.
- Drawbacks of social media outlets and new professionals’ suggestions for improvement
- 7.
- The effect of social media outlet policies
- 8.
- Cyberbullying
3.1.2. Themes around ‘Mobile Technology and mCommerce’
- 9.
- Usage of mobile devices and technology
- 10.
- Limitations of mobile devices
3.1.3. Themes around ‘Personal Ambition and Incentives’
- 11.
- New-professionals’ backgrounds
- 12.
- Income and taxes
- 13.
- Supplemental skills required
- 14.
- Supplemental equipment required
- 15.
- Expertise and social media presence
3.1.4. Themes around ‘Society’s Response and Influence’
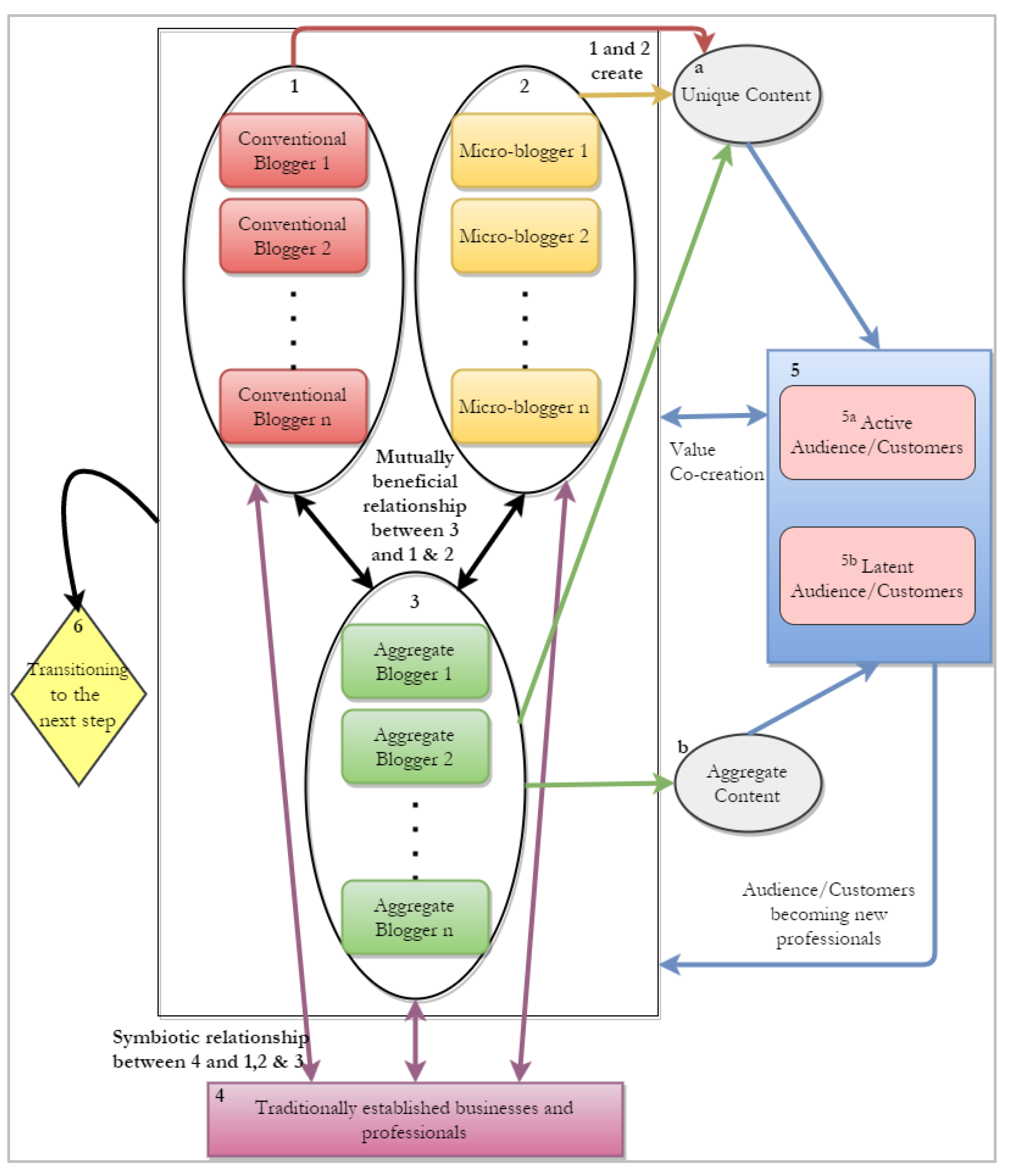
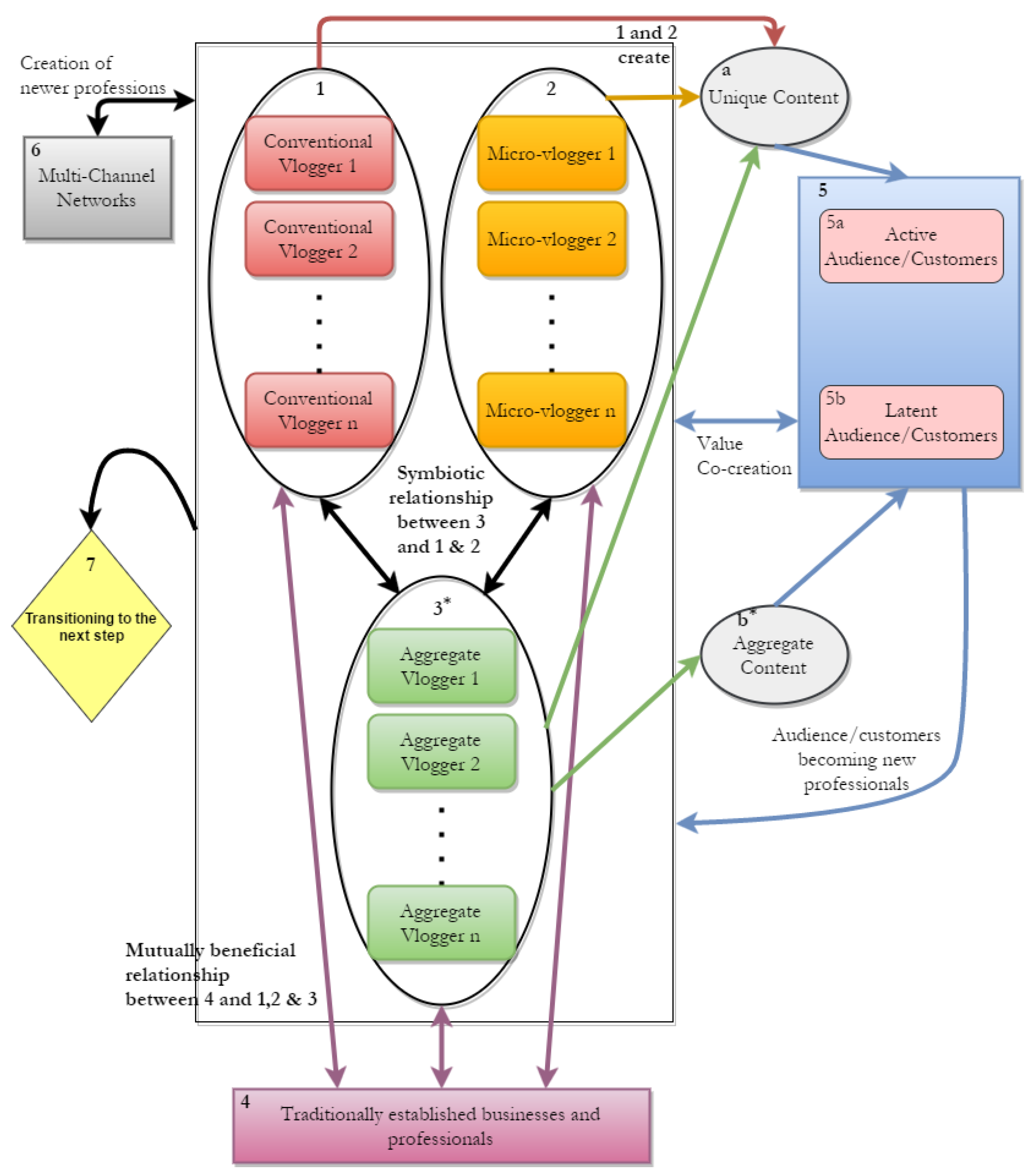
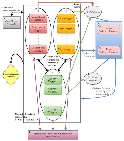
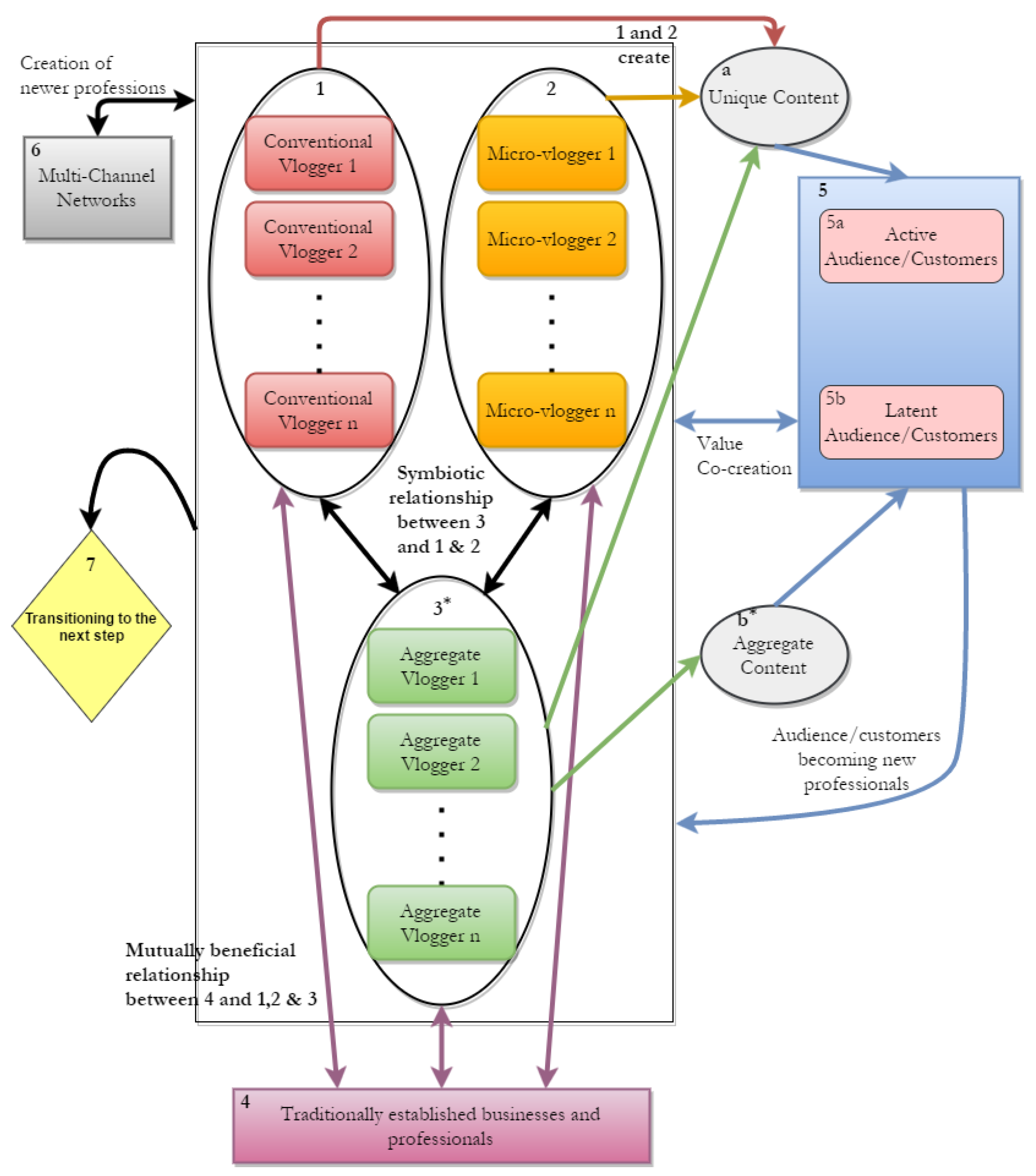
- 16.
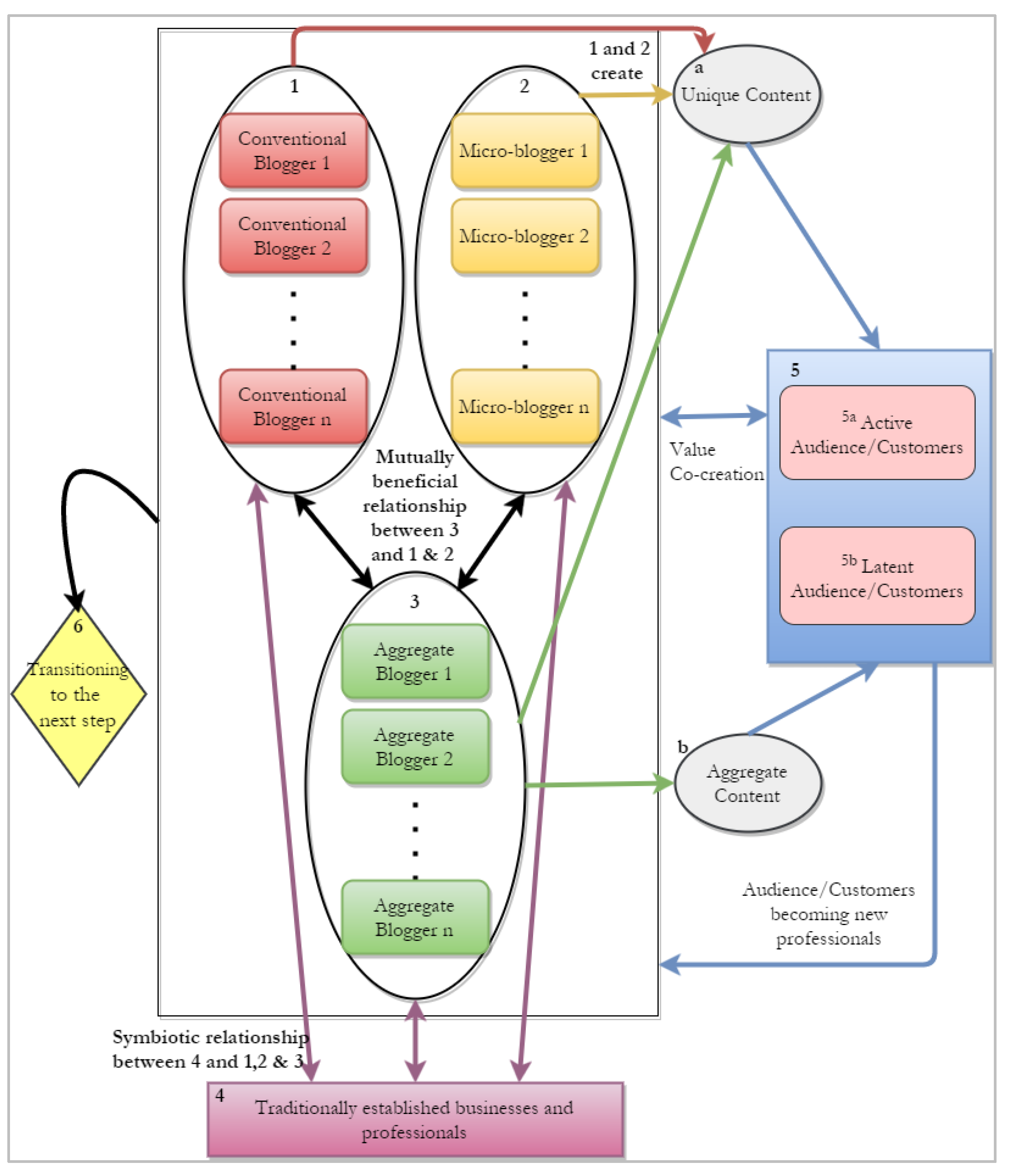
- Value co-creation with the customers/audience
- 17.
- Social influence
- 18.
- Professional outreach—traditional businesses and ‘newer’ professions
3.1.5. Themes around ‘New Professional Peer Influence’
- 19.
- Collaborating with peers
- 20.
- Competition and inequity
3.2. Statistical Analysis of the Views and Opinions of the Customers of the New Pprofessioaml Services
3.2.1. Actual Use of New Professional Services
3.2.2. Customer Participation in New Professional Services
3.2.3. Sustainability of New Professional Services
3.2.4. Continual Intention to Use New Professional Services
4. Discussion
4.1. Value Creation and Co-Creation Interactions
4.1.1. Blogging
4.1.2. Vlogging
4.1.3. Pop-Up Stores
4.2. Audience/Customer Acceptance
4.3. Contributions, Implications, Limitations and Further Research
Supplementary Materials
Author Contributions
Funding
Institutional Review Board Statement
Informed Consent Statement
Data Availability Statement
Conflicts of Interest
Appendix A
| Label | Vlogging | Blogging | Virtual Pop-Up Stores |
|---|---|---|---|
| SI1. | People who influence my behaviour (peers, role models, etc.) think that I should watch vlogs | People who influence my behaviour (peers, role models, etc.) think that I should read blogs | People who influence my behaviour (peers, role models, etc.) think that I should shop from pop-up stores. |
| SI2. | People who are important to me (friends, family, etc.) think that I should watch vlogs | People who are important to me (friends, family, etc.) think that I should read blogs | People who are important to me (friends, family, etc.) think that I should shop from pop-up stores |
| SI3. | The video sharing/hosting site has been helpful in using their site/application by including things like a simplified design/user interface with easy separation and searching of different genres of vlogs | The blogging social media site has a robust and simple application and responds to any problems I have with it | The social media site which hosts the pop-up store has a robust and simple application and responds to any problems I have with it |
| SI4. | Colleagues at my workplace have been encouraging in the watching of vlogs for help with my job | Colleagues at my workplace have been encouraging in the reading of blogs for help with my job | Colleagues at my workplace have recommended shopping from pop-up stores |
| HM1. | Watching vlogs is fun | Reading blogs is fun | Shopping from pop-up stores is fun |
| HM2. | Watching vlogs is enjoyable | Reading blogs is enjoyable | Shopping from pop-up stores is enjoyable |
| HM3. | Watching vlogs is entertaining | Reading blogs is entertaining | Shopping from pop-up stores is entertaining |
| PV1. | Watching vlogs online is reasonably priced | Reading blogs online is reasonably priced | Shopping from pop-up stores online is reasonably priced |
| PV2. | Watching vlogs online is good value for money | Reading blogs online is good value for money | Shopping from pop-up stores online is good value for money |
| PV3. | At the current price, watching vlogs provides a good value | At the current price, reading blogs provides a good value | At the current price, shopping from pop-up stores provides a good value |
| H1. | Watching vlogs has become a habit for me | Reading blogs has become a habit for me | Shopping from pop-up stores has become a habit for me |
| H2. | I am addicted to watching vlogs | I am addicted to reading blogs | I am addicted to shopping from pop-up stores |
| H3. | Watching vlogs has become natural to me | Reading blogs has become natural to me | Shopping from pop-up stores has become natural to me |
| CI1. | I intend to keep watching vlogs in future | I intend to keep reading blogs in future | I intend to keep shopping from pop-up stores in future |
| CI2. | I plan to continue watching vlogs in future | I plan to continue watching blogs in future | I plan to continue shopping from pop-up stores in future |
| SU1. | I predict that vlogging as a profession is sustainable long term | I predict that blogging as a profession is sustainable long term | I predict that pop-up store owning as a profession is sustainable long term |
| AU1. | I normally watch vlogs as frequently as: | I normally read blogs as frequently as: | I normally shop from pop-up stores as frequently as: |
| P1. | I leave positive comments on vlogs | I leave positive comments on blogs | I leave positive feedback after shopping from pop-up stores online |
| P2. | I leave negative comments on vlogs | I leave negative comments on blogs | I leave negative feedback after shopping from pop-up stores online |
| P3. | I have requested for specific content on vlogs | I have requested for specific content on blogs | I have requested for specific products from pop-up storeowners online |
| P4. | I buy products reviewed/recommended by vloggers | I buy products reviewed/recommended by bloggers | I buy new products advertised and advocated by pop-up storeowners |
| Component | ||||
|---|---|---|---|---|
| 1 | 2 | 3 | 4 | |
| BHM2 | 0.913 | |||
| BHM1 | 0.866 | |||
| BHM3 | 0.853 | |||
| BPV2 | 0.876 | |||
| BPV3 | 0.874 | |||
| BPV1 | 0.797 | |||
| BH1 | 0.845 | |||
| BH2 | 0.832 | |||
| BH3 | 0.797 | |||
| BSI2 | 0.902 | |||
| BSI1 | 0.862 | |||
| BSI4 | 0.522 | |||
| BSI3 | ||||
| Component | ||||
|---|---|---|---|---|
| 1 | 2 | 3 | 4 | |
| VHM2 | 0.887 | |||
| VHM1 | 0.876 | |||
| VHM3 | 0.854 | |||
| VH2 | 0.875 | |||
| VH1 | 0.800 | |||
| VH3 | 0.665 | |||
| VPV1 | 0.809 | |||
| VPV3 | 0.768 | |||
| VPV2 | 0.725 | |||
| VSI4 | 0.746 | |||
| VSI1 | 0.684 | |||
| VSI2 | 0.670 | |||
| VSI3 | 0.571 | |||
| Component | ||||
|---|---|---|---|---|
| 1 | 2 | 3 | 4 | |
| PHM1 | 0.860 | |||
| PHM2 | 0.845 | |||
| PHM3 | 0.809 | |||
| PSI4 | 0.692 | |||
| PH2 | 0.887 | |||
| PH1 | 0.840 | |||
| PH3 | 0.830 | |||
| PPV2 | 0.844 | |||
| PPV1 | 0.841 | |||
| PPV3 | 0.701 | |||
| PSI3 | ||||
| PSI1 | 0.861 | |||
| PSI2 | 0.827 | |||
References
- Cavalinhos, S.; Marques, S.H.; Salgueiro, M.D.F. The use of mobile devices in-store and the effect on shopping experience: A systematic literature review and research agenda. Int. J. Consum. Stud. 2021, 45, 1198–1216. [Google Scholar] [CrossRef]
- Ettis, S.A.; El Abidine, A.B.Z. Emerging Trends in M-Commerce Consumer Behavior: Literature Review and Research Agenda. Int. J. Mob. Devices Wearable Technol. Flex. Electron. 2019, 10, 12–37. [Google Scholar] [CrossRef]
- Du, S.; Li, H. The Knowledge Mapping of Mobile Commerce Research: A Visual Analysis Based on I-Model. Sustainability 2019, 11, 1580. [Google Scholar] [CrossRef]
- Ju, X.; Chocarro, R.; Martín, M.O. Value creation in mobile social media: A systematic review and agenda for future research. Baltic J. Manag. 2021, 16, 745–764. [Google Scholar] [CrossRef]
- Sundararaj, V.; Rejeesh, M.R. A detailed behavioral analysis on consumer and customer changing behavior with respect to social networking sites. J. Retail. Consum. Serv. 2020, 58, 102190. [Google Scholar] [CrossRef]
- Tang, A.K.Y. A systematic literature review and analysis on mobile apps in m-commerce: Implications for future research. Electron. Commer. Res. Appl. 2019, 37, 100885. [Google Scholar] [CrossRef]
- Han, H.; Xu, H.; Chen, H. Social commerce: A systematic review and data synthesis. Electron. Commer. Res. Appl. 2018, 30, 38–50. [Google Scholar] [CrossRef]
- Esmaeili, L.; Hashemi, G.S.A. A systematic review on social commerce. J. Strateg. Mark. 2019, 27, 317–355. [Google Scholar] [CrossRef]
- Park, J.Y.; Sung, C.S.; Im, I. Does Social Media Use Influence Entrepreneurial Opportunity? A Review of its Moderating Role. Sustainability 2017, 9, 1593. [Google Scholar] [CrossRef]
- The Oxford Magazine. Meet Australia’s First Professional Instagrammer: Lauren Bath. Available online: https://thefoxmagazine.com/photography/instagrammer-lauren-bath/ (accessed on 31 December 2021).
- Elega, A.A.; Özad, B.E.; Oloyede, F.; Omisore, O.T.; Abu Arqoub, O. Has Blog Reader–Focused Research Evolved? SAGE Open 2020, 10, 2158244020968786. [Google Scholar] [CrossRef]
- Kazemian, S. The role micro-blogging plays in informal communication and knowledge sharing activities within universities: A review of the literature. Int. J. Knowl. Syst. Sci. (IJKSS) 2018, 9, 18–31. [Google Scholar] [CrossRef]
- Digital Marketing Conferences (DigiMarCon). Available online: https://digimarcon.com/events/ (accessed on 5 December 2021).
- VidCon. Available online: https://www.vidcon.com/ (accessed on 5 December 2021).
- Sellbrite Blog. How to Drive Traffic to your Etsy Shop using Instagram. Available online: https://www.sellbrite.com/blog/how-to-drive-traffic-to-your-etsy-shop-using-instagram/ (accessed on 5 December 2021).
- Bureau of Labor Statistics, U.S. Department of Labor. Occupational Outlook Handbook, Writers and Authors. Available online: https://www.bls.gov/ooh/media-and-communication/writers-and-authors.htm (accessed on 5 December 2021).
- Office for National Statistics, U.K. Government. SOC 2020—The Current Standard Occupational Classification for the UK. Available online: https://www.ons.gov.uk/methodology/classificationsandstandards/standardoccupationalclassificationsoc/soc2020 (accessed on 5 December 2021).
- Crosby, O. New and emerging occupations. Occup. Outlook Q. 2002, 46, 16–25. [Google Scholar]
- Nistor, N.; Dascalu, M.; Tarnai, C.; Trausan-Matu, S. Predicting newcomer integration in online learning communities: Automated dialog assessment in blogger communities. Comput. Hum. Behav. 2019, 105, 106202. [Google Scholar] [CrossRef]
- Ing, G.P.; Ming, T. Antecedents of Consumer Attitude towards Blogger Recommendations and its Impact on Purchase Intention. Asian J. Bus. Account. 2018, 11, 292–323. [Google Scholar] [CrossRef]
- Tolunay, A.; Ekizler, H. Analyzing Online Shopping Behavior from the Perspective of Youtube: Do Vlog Content and Vlogger. Charact. Matter OPUS Int. J. Soc. Res. 2021, 18, 3041–3065. [Google Scholar] [CrossRef]
- Arrieta, B.U.; Peña, A.P.; Medina, C.M. The moderating effect of blogger social influence and the reader’s experience on loyalty toward the blogger. Online Inf. Rev. 2019, 43, 326–349. [Google Scholar] [CrossRef]
- Kenney, M.; Zysman, J. Work and Value Creation in the Platform Economy; Vallas, S.P., Kovalainen, A., Eds.; Work and Labor in the Digital Age (Research in the Sociology of Work); Emerald Publishing Limited: Bingley, UK, 2019; Volume 33, pp. 13–41. [Google Scholar]
- Törhönen, M.; Giertz, J.; Weiger, W.H.; Hamari, J. Streamers: The new wave of digital entrepreneurship? Extant corpus and research agenda. Electron. Commer. Res. Appl. 2020, 46, 101027. [Google Scholar] [CrossRef]
- Dubbelink, S.I.; Herrando, C.; Constantinides, E. Social Media Marketing as a Branding Strategy in Extraordinary Times: Lessons from the COVID-19 Pandemic. Sustainability 2021, 13, 10310. [Google Scholar] [CrossRef]
- Prahalad, C.K.; Ramaswamy, V. Co-creating unique value with customers. Strat. Leadersh. 2004, 32, 4–9. [Google Scholar] [CrossRef]
- Vargo, S.L.; Maglio, P.P.; Akaka, M.A. On value and value co-creation: A service systems and service logic perspective. Eur. Manag. J. 2008, 26, 145–152. [Google Scholar] [CrossRef]
- Vargo, S.L.; Lusch, R.F. Institutions and axioms: An extension and update of service-dominant logic. J. Acad. Mark. Sci. 2015, 44, 5–23. [Google Scholar] [CrossRef]
- Font, X.; English, R.; Gkritzali, A.; Tian, W. Value co-creation in sustainable tourism: A service-dominant logic approach. Tour. Manag. 2020, 82, 104200. [Google Scholar] [CrossRef]
- Sindhwani, P.; Ahuja, V. A Study of Online Co-Creation Strategies of Starbucks Using Netnography. Int. J. Online Mark. 2014, 4, 39–51. [Google Scholar] [CrossRef][Green Version]
- Ramaswamy, V.; Ozcan, K. What is co-creation? An interactional creation framework and its implications for value creation. J. Bus. Res. 2018, 84, 196–205. [Google Scholar] [CrossRef]
- Kiel, D.; Müller, J.M.; Arnold, C.; Voigt, K.I. Sustainable industrial value creation: Benefits and challenges of Industry 4.0. Int. J. Innov. Manag. 2017, 21, 1740015. [Google Scholar] [CrossRef]
- Rashid, Y.; Waseem, A.; Akbar, A.A.; Azam, F. Value co-creation and social media: A systematic literature review using citation and thematic analysis. Eur. Bus. Rev. 2019, 31, 761–784. [Google Scholar] [CrossRef]
- Prahalad, C.K.; Ramaswamy, V. Co-creation experiences: The next practice in value creation. J. Interact. Mark. 2004, 18, 5–14. [Google Scholar] [CrossRef]
- Onwuegbuzie, A.J.; Leech, N.L. Enhancing the interpretation of “significant” findings: The role of mixed methods research. Qual. Rep. 2004, 9, 770–792. [Google Scholar] [CrossRef]
- Ng, I.C.; Vargo, S.L. Service-dominant logic, service ecosystems and institutions: An editorial. J. Serv. Manag. 2018, 29, 518–520. [Google Scholar] [CrossRef]
- Peltier, J.W.; Dahl, A.J.; Swan, E.L. Digital information flows across a B2C/C2C continuum and technological innovations in service ecosystems: A service-dominant logic perspective. J. Bus. Res. 2020, 121, 724–734. [Google Scholar] [CrossRef]
- Brodie, R.J.; Löbler, H.; Fehrer, J.A. Evolution of service-dominant logic: Towards a paradigm and metatheory of the market and value cocreation? Ind. Mark. Manag. 2019, 79, 3–12. [Google Scholar] [CrossRef]
- Breidbach, C.F.; Maglio, P.P. Technology-enabled value co-creation: An empirical analysis of actors, resources, and practices. Ind. Mark. Manag. 2016, 56, 73–85. [Google Scholar] [CrossRef]
- Zhang, T.; Lu, C.; Torres, E.; Cobanoglu, C. Value co-creation and technological progression: A critical review. Eur. Bus. Rev. 2020, 32, 687–707. [Google Scholar] [CrossRef]
- Top 10 Highest Earning Bloggers 2021 (Earnings & Analysis). Available online: https://www.targetinternet.com/top-10-highest-earning-bloggers-2021-earnings-analysis/ (accessed on 23 December 2021).
- Berg, M.; Brown, A. The Highest-Paid YouTube Stars of 2020. 18 December 2020. Available online: https://www.forbes.com/sites/maddieberg/2020/12/18/the-highest-paid-youtube-stars-of-2020/?sh=415930e86e50 (accessed on 27 December 2021).
- Kallio, H.; Pietilä, A.-M.; Johnson, M.; Kangasniemi, M. Systematic methodological review: Developing a framework for a qualitative semi-structured interview guide. J. Adv. Nurs. 2016, 72, 2954–2965. [Google Scholar] [CrossRef]
- Boeije, H. Analysis in Qualitative Research; Sage Publications: London, UK, 2010. [Google Scholar]
- Saldaña, J. The Coding Manual for Qualitative Researchers, 4th ed.; Sage Publications: London, UK, 2013. [Google Scholar]
- Tesch, R. Qualitative Research: Analysis Types and Software; Routledge: Abingdon, UK, 2013. [Google Scholar] [CrossRef]
- Chhonker, M.S.; Verma, D.; Kar, A.K.; Grover, P. m-commerce technology adoption: Thematic and citation analysis of scholarly research during (2008–2017). Bottom Line 2018, 31, 208–233. [Google Scholar] [CrossRef]
- Tamilmani, K.; Rana, N.P.; Wamba, S.F.; Dwivedi, R. The extended Unified Theory of Acceptance and Use of Technology (UTAUT2): A systematic literature review and theory evaluation. Int. J. Inf. Manag. 2020, 57, 102269. [Google Scholar] [CrossRef]
- Venkatesh, V.; Thong, J.Y.; Xu, X. Consumer acceptance and use of Information technology: Extending the unified theory of acceptance and use of Technology. MIS Q. 2012, 36, 157–178. [Google Scholar] [CrossRef]
- Venkatesh, V.; Morris, M.G.; Davis, G.B.; Davis, F.D. User acceptance of information technology: Toward a unified view. MIS Q. 2003, 27, 425–478. [Google Scholar] [CrossRef]
- Muhammad, S.S.; Dey, B.L.; Weerakkody, V. Analysis of Factors that Influence Customers’ Willingness to Leave Big Data Digital Footprints on Social Media: A Systematic Review of Literature. Inf. Syst. Front. 2017, 20, 559–576. [Google Scholar] [CrossRef]
- Walczuch, R.; Lundgren, H. Psychological antecedents of institution-based consumer trust in e-retailing. Inf. Manag. 2004, 42, 159–177. [Google Scholar] [CrossRef]
- Field, A. Discovering Statistics Using IBM SPSS Statistics; Sage Publications, Inc.: Thousand Oaks, CA, USA, 2013. [Google Scholar]
- Hutcheson, G.D.; Sofroniou, N. The Multivariate Social Scientist: Introductory Statistics Using Generalized Linear Models; Sage Publications, Inc.: Thousand Oaks, CA, USA, 1999. [Google Scholar]
- Stevens, J.P. Applied Multivariate Statistics for the Social Sciences; Routledge: Abingdon, UK, 2012. [Google Scholar]
- Mortimer, G.; Fazal-e-Hasan, S.; Andrews, L.; Martin, J. Online grocery shopping: The impact of shopping frequency on perceived risk. Int. Rev. Retail. Distrib. Consum. Res. 2016, 26, 202–223. [Google Scholar] [CrossRef]
- Kinley, T.R.; Josiam, B.M.; Lockett, F. Shopping behavior and the involvement construct. J. Fash. Mark. Manag. Int. J. 2010, 14, 562–575. [Google Scholar] [CrossRef]
- Reichheld, F.F. The one number you need to grow. Harv. Bus. Rev. 2003, 81, 46–54. Available online: http://marketinglowcost.typepad.com/files/the-one-number-you-need-to-grow-1.pdf (accessed on 20 December 2021). [PubMed]
- Tran, G.A.; Strutton, D. Comparing email and SNS users: Investigating e-servicescape, customer reviews, trust, loyalty and E-WOM. J. Retail. Consum. Serv. 2020, 53, 101782. [Google Scholar] [CrossRef]
- Stern, C. A VERY Stylish Showdown! Vogue Editors Take Aim at ‘Pathetic’ Bloggers Who Sit Front Row at Fashion Week in a Scathing Article, Branding the Online Stars ‘Desperate’ and ‘Embarrassing’. Daily Mail UK. 2016. Available online: http://www.dailymail.co.uk/femail/article-3809981/ (accessed on 27 December 2018).







| Participant ID | Supporting Data Segments |
|---|---|
| P1 | ‘I have a WordPress blog’ |
| P2 | ‘…, talking about media, I have my own Etsy store. That’s where almost all of ABC’s orders are processed (from).’ |
| P3 | ‘YouTube for my vlog and WordPress for my blog and yes, they are the main things that I use to publish my vlogs and blogs’ |
| P4 | ‘I use Instagram and WhatsApp. Instagram for publishing pictures with details about the types of cakes and macaron flavours along with the details of contacting me like my (phone) number and email id. And using my phone number people can either directly call me or use WhatsApp to message me about their orders.’ |
| P5 | ‘I have my own website; I’ve got my own domain name there. I got my site name registered which is why I gotta pay a yearly rental. It’s […] and I renew my domain every year’; ‘…I mean that is the site name and it works on WordPress.’; ‘Yeah I used the existing elements on WordPress and designed it. It’s damn simple…!’ |
| P6 | n/a (participant P6 did not provide information relevant to this code) |
| Category | Descriptive Code |
|---|---|
| Social media and sCommerce (16 codes) | Starting social media outlet; Social media-related workshops and learning centres; Precise planning and frequency of posts; Primary social media outlet used; Research regarding sCommerce for profession; Deficiency in social media features; Use of secondary supplementary social media outlets; Need for activity on multiple outlets; Need for publicity and promotion; Learning on the job and through the job’s media; Transforming social media outlets; Benefits of features offered by social media; Power of tagging; Need for standardisation and simplification for content creation; Impact of policies in social media outlets; Cyberbullying. |
| Mobile technology and mCommerce (4 codes) | Benefits of use of mobile devices and applications; Lack of mobile optimisation and deficiency of requisite mobile features; Good photo and video quality requisite; Need for standardisation and simplification for content creation. |
| Society’s response and influence (6 codes) | Hiring other professionals to support their profession; Audience participation and interaction with audience; Social influence contributing to selecting social media for profession; Informed audience; Support from third-party traditional professions; New professions creating newer professions. |
| Personal ambition and incentives (14 codes) | Profession’s description; Expertise in their field; Starting/prior interest in field; Professional status; Ethical responsibility; Income, expenditure and taxes; Motivation and rationale; Supplemental skills needed for profession; Ongoing necessity for relevance and innovation; Advantages of new profession; Opportunity for newcomers/novices; Self-employed and self-reliant; Additional equipment used; Transitioning into bigger things related to their field. |
| New professional peer influence (4 codes) | Collaborations for mutual benefit; Help from peers/mentors; Differences between personnel in the same profession; Inequity in profession due to certain competitors |
| New Profession | |||
|---|---|---|---|
| Type of Actual Use | Blogging | Vlogging | Pop-Up Stores |
| Frequent actual use (every day or every week) | 69.0% (68.65%) | 65.9% (65.6%) | 5.6% (6.4%) |
| Regular actual use (monthly) | 22.5% (22.0%) | 25.9% (25.6%) | 52.8% (50.0%) |
| Infrequent actual use (once a year) | 7.0% (7.6%) | 4.4% (4.8%) | 3.0% (37.2%) |
| Positive Feedback | Negative Feedback | Active Requests | Customer Trust | |
|---|---|---|---|---|
| Blogging | 77.5% (76.3%) | 45.0% (43.2%) | 45.5% (47.5%) | 87.6% (88.1%) |
| Vlogging | 74.1% (73.6%) | 41.5% (40.0%) | 36.3% (36.8%) | 77.0% (77.6%) |
| Pop-up Stores | 73.0% (73.1%) | 55.1% (55.1%) | 57.3% (55.1%) | 76.4% (73.1%) |
| Positive Feedback | Negative Feedback | Active Requests | Customer Trust | |
|---|---|---|---|---|
| Blogging | 22.5% (22.9%) | 0.8% (0.9%) | 5.4% (5.9%) | 23.3% (24.6%) |
| Vlogging | 17.8% (18.4%) | 2.2% (2.4%) | 5.2% (5.6%) | 11.9% (12.0%) |
| Pop-up Stores | 15.7% (16.7%) | 2.2% (2.6%) | 5.6% (6.4%) | 9.0% (10.3%) |
| Positive Feedback | Negative Feedback | Active Requests | Customer Trust | |
|---|---|---|---|---|
| Blogging | 56.6% (55.1%) | 14.7% (14.4%) | 20.2% (21.2%) | 62.8% (62.7%) |
| Vlogging | 49.6% (50.4%) | 16.3% (17.6%) | 20.0% (21.6%) | 48.2% (48.8%) |
| Pop-up Stores | 51.7% (52.6%) | 27.0% (28.2%) | 39.3% (35.9%) | 53.9% (52.6%) |
| Blogging | Vlogging | Pop-Up Stores | |
|---|---|---|---|
| Will continue to exist in the future (agree or strongly agree) | 45.7% (44.9%) | 42.2% (42.4%) | 64.05% (62.8%) |
| No opinion (neutral) | 37.2% (37.3%) | 42.2% (40.8%) | 23.60% (23.1%) |
| Will not exist in the future (disagree or strongly disagree) | 17.1% (17.8) | 15.6% (16.8%) | 12.36% (14.1%) |
| Significance | Blogging | Vlogging | Pop-Up Stores |
|---|---|---|---|
| p < 0.05 | n/a | n/a | n/a |
| p < 0.01 | n/a | n/a | PV and H |
| p < 0.001 | 1. HM, 2. H | 1. H, 2. HM | HM (includes SI4) |
Publisher’s Note: MDPI stays neutral with regard to jurisdictional claims in published maps and institutional affiliations. |
© 2022 by the authors. Licensee MDPI, Basel, Switzerland. This article is an open access article distributed under the terms and conditions of the Creative Commons Attribution (CC BY) license (https://creativecommons.org/licenses/by/4.0/).
Share and Cite
Petrova, K.; Datta, S. Value and Sustainability of Emerging Social Commerce Professions: An Exploratory Study. Information 2022, 13, 178. https://doi.org/10.3390/info13040178
Petrova K, Datta S. Value and Sustainability of Emerging Social Commerce Professions: An Exploratory Study. Information. 2022; 13(4):178. https://doi.org/10.3390/info13040178
Chicago/Turabian StylePetrova, Krassie, and Sagorika Datta. 2022. "Value and Sustainability of Emerging Social Commerce Professions: An Exploratory Study" Information 13, no. 4: 178. https://doi.org/10.3390/info13040178
APA StylePetrova, K., & Datta, S. (2022). Value and Sustainability of Emerging Social Commerce Professions: An Exploratory Study. Information, 13(4), 178. https://doi.org/10.3390/info13040178

