Machine Learning Models for the Prediction of Wind Loads on Containerships
Abstract
1. Introduction
2. Materials and Methods
2.1. Case Study
2.2. Mathematical Model and Numerical Setup
2.3. Machine Learning Approach
2.3.1. Multilayer Perceptron
- Hidden layer size: defines the number of layers and nodes in each hidden layer, controlling the model’s capacity.
- Learning rate type: specifies the approach for learning rate scheduling (e.g., constant, inverse scaling…).
- Initial learning rate: defines the starting value for the learning rate, impacting the rate of convergence.
- Activation function: the selection of activation function (e.g., ReLU or sigmoid) applied to each layer introduces nonlinearity into the model.
- L2 regularization: the penalty term on the weights, which controls model complexity by preventing overfitting.
- Solver: specifies the optimization algorithm (e.g., stochastic gradient descent or Adam) for adjusting the model weights.
2.3.2. Gradient-Boosted Trees
- Number of estimators: defines the total number of trees in the ensemble, directly influencing model complexity and accuracy.
- Maximum depth: sets the maximum depth of each decision tree, controlling the granularity of splits and influencing the model’s ability to capture complex patterns.
- Learning rate: a scaling factor for each tree’s contribution, controlling the step size of model updates to avoid overfitting.
- Subsample: specifies the fraction of the training data used to grow each tree, effectively introducing stochasticity to prevent overfitting.
- Column sample by tree: limits the fraction of features considered when building each tree, increasing variability between trees and reducing overfitting.
- Minimal child weight: defines the minimum sum of instance weights needed in a leaf, affecting the model’s ability to create new splits for low-sample regions.
2.3.3. Dataset Transformation
2.3.4. Model Training
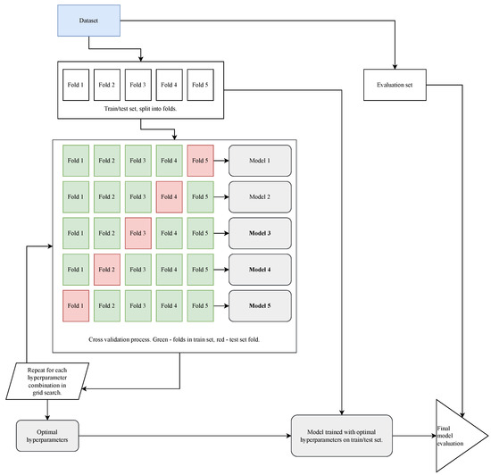
2.3.5. Evaluation Process
3. Results
4. Conclusions
Author Contributions
Funding
Institutional Review Board Statement
Informed Consent Statement
Data Availability Statement
Conflicts of Interest
References
- International Maritime Organization. 2023 IMO Strategy on Reduction of GHG Emissions from Ships; International Maritime Organization: London, UK, 2023. [Google Scholar]
- Kume, K.; Ohba, H.; Orihara, H.; Mizokami, S. Wind Velocity Profile and Representative Wind Velocity for Wind Resistance Measurement of Ship Models. J. Jpn. Soc. Nav. Archit. Ocean Eng. 2019, 30, 1–13. [Google Scholar] [CrossRef]
- Andersen, I.M.V. Wind Loads on Post-Panamax Container Ship. Ocean Eng. 2013, 58, 115–134. [Google Scholar] [CrossRef]
- Torre, S.; Burlando, M.; Ruscelli, D.; Repetto, M.P.; Camauli, G. Wind Tunnel Experimental Investigation of the Aerodynamic Coefficients Reduction Due to Sheltering Surroundings on a Cruise Ship Moored in Port. J. Wind Eng. Ind. Aerodyn. 2021, 218, 104731. [Google Scholar] [CrossRef]
- Park, H.; Lee, P.; Kim, J.; Kim, H.; Lee, H.; Lee, Y. Study on the Estimation Method of Wind Resistance Considering Self-Induced Wind by Ship Advance Speed. J. Mar. Sci. Eng. 2024, 12, 1694. [Google Scholar] [CrossRef]
- Zhu, Y.; Gan, J.; Ma, L.; Feng, X.; Liu, Z.; Lin, Y.; Wu, W. Numerical and Experimental Studies on Flow Characteristics and Wind Comfort Assessment for the Open Decks of a Cruise Ship. Ocean Eng. 2024, 309, 118393. [Google Scholar] [CrossRef]
- Saydam, A.Z.; Taylan, M. Evaluation of Wind Loads on Ships by CFD Analysis. Ocean Eng. 2018, 158, 54–63. [Google Scholar] [CrossRef]
- Janssen, W.D.; Blocken, B.; van Wijhe, H.J. CFD Simulations of Wind Loads on a Container Ship: Validation and Impact of Geometrical Simplifications. J. Wind Eng. Ind. Aerodyn. 2017, 166, 106–116. [Google Scholar] [CrossRef]
- Ricci, A.; Janssen, W.D.; van Wijhe, H.J.; Blocken, B. CFD Simulation of Wind Forces on Ships in Ports: Case Study for the Rotterdam Cruise Terminal. J. Wind Eng. Ind. Aerodyn. 2020, 205, 104315. [Google Scholar] [CrossRef]
- Nguyen, T.V.; Shimizu, N.; Kinugawa, A.; Tai, Y.; Ikeda, Y. Numerical Studies on Air Resistance Reduction Methods for a Large Container Ship with Fully Loaded Deck-Containers in Oblique Winds. In Proceedings of the VII International Conference on Computational Methods in Marine Engineering, MARINE 2017, Nantes, France, 15–17 May 2017; Visonneau, M., Queutey, P., LeTouze, D., Eds.; CIMNE: Barcelona, Spain, 2017; pp. 1040–1051. [Google Scholar]
- Deng, R.; Song, Z.; Ren, H.; Li, H.; Wu, T. Investigation on the Effect of Container Configurations and Forecastle Fairings on Wind Resistance and Aerodynamic Performance of Large Container Ships. Eng. Appl. Comput. Fluid Mech. 2022, 16, 1279–1304. [Google Scholar] [CrossRef]
- Grlj, C.G.; Degiuli, N.; Tuković, Ž.; Farkas, A.; Martić, I. The Effect of Loading Conditions and Ship Speed on the Wind and Air Resistance of a Containership. Ocean Eng. 2023, 273, 113991. [Google Scholar] [CrossRef]
- Huang, L.; Pena, B.; Liu, Y.; Anderlini, E. Machine learning in sustainable ship design and operation: A review. Ocean Eng. 2022, 266, 112907. [Google Scholar] [CrossRef]
- Bassam, A.M.; Phillips, A.B.; Turnock, S.R.; Wilson, P.A. Ship speed prediction based on machine learning for efficient shipping operation. Ocean Eng. 2022, 245, 110449. [Google Scholar] [CrossRef]
- Jiang, C.; Xiang, X.; Xiang, G. A joint multi-model machine learning prediction approach based on confidence for ship stability. Complex Intell. Syst. 2024, 10, 3873–3890. [Google Scholar] [CrossRef]
- Ozsari, I. Predicting Main Engine Power and Emissions for Container, Cargo, and Tanker Ships with Artificial Neural Network Analysis. Brodogradnja 2023, 74, 77–94. [Google Scholar] [CrossRef]
- Zhang, M.; Tsoulakos, N.; Kujala, P.; Hirdaris, S. A Deep Learning Method for the Prediction of Ship Fuel Consumption in Real Operational Conditions. Eng. Appl. Artif. Intell. 2024, 130, 107425. [Google Scholar] [CrossRef]
- Lee, S.J.; Jung, K.H.; Ku, N.; Lee, J. A Comparison of Regression Models for the Ice Loads Measured during the Ice Tank Test. Brodogradnja 2023, 74, 1–15. [Google Scholar] [CrossRef]
- Godet, A.; Wallner, L.J.M.; Panagakos, G.; Barfod, M.B. Developing Correction Factors for Weather’s Influence on the Energy Efficiency Indicators of Container Ships Using Model-Based Machine Learning. Ocean Coast. Manag. 2024, 258, 107390. [Google Scholar] [CrossRef]
- Ao, Y.; Li, Y.; Gong, J.; Li, S. An Artificial Intelligence-Aided Design (AIAD) of Ship Hull Structures. J. Ocean Eng. Sci. 2023, 8, 15–32. [Google Scholar] [CrossRef]
- Zhang, D.; Zhou, X.; Wang, Z.H.; Peng, Y.; Xie, S.R. A Data Driven Method for Multi-Step Prediction of Ship Roll Motion in High Sea States. Ocean Eng. 2023, 276, 114230. [Google Scholar] [CrossRef]
- Martić, I.; Degiuli, N.; Grlj, C.G. Prediction of Added Resistance of Container Ships in Regular Head Waves Using an Artificial Neural Network. J. Mar. Sci. Eng. 2023, 11, 1293. [Google Scholar] [CrossRef]
- Martić, I.; Degiuli, N.; Majetić, D.; Farkas, A. Artificial Neural Network Model for the Evaluation of Added Resistance of Container Ships in Head Waves. J. Mar. Sci. Eng. 2021, 9, 826. [Google Scholar] [CrossRef]
- Liu, J.; Yue, Q.; Wu, S.; Yue, X. Hydrodynamic Shape Optimization of an Autonomous and Remotely-Operated Vehicle via a Multi-Surrogate Model. Brodogradnja 2024, 75, 75301. [Google Scholar] [CrossRef]
- Pena, B.; Huang, L. Wave-GAN: A Deep Learning Approach for the Prediction of Nonlinear Regular Wave Loads and Run-up on a Fixed Cylinder. Coast. Eng. 2021, 167, 103902. [Google Scholar] [CrossRef]
- Li, L.; Chen, Y.; Qiang, Y.; Zhou, B.; Chen, W. Construction and Application of Numerical Diagram for High-Skew Propeller Based on Machine Learning. Ocean Eng. 2023, 278, 114480. [Google Scholar] [CrossRef]
- Kim, Y.; Kim, J.H. Benchmark Study on Motions and Loads of a 6750-TEU Containership. Ocean Eng. 2016, 119, 262–273. [Google Scholar] [CrossRef]
- Shih, T.H.; Liou, W.W.; Shabbir, A.; Yang, Z.; Zhu, J. A New K-ϵ Eddy Viscosity Model for High Reynolds Number Turbulent Flows-ScienceDirect. Comput. Fluids 1995, 24, 227–238. [Google Scholar] [CrossRef]
- Farkas, A.; Degiuli, N.; Martić, I. Assessment of Hydrodynamic Characteristics of a Full-Scale Ship at Different Draughts. Ocean Eng. 2018, 156, 135–152. [Google Scholar] [CrossRef]
- Grlj, C.G.; Degiuli, N.; Martić, I. The Impact of Numerical Parameters on the Resistance Characteristics of a Container Ship at the Model and Full Scale. J. Mar. Sci. Eng. 2023, 11, 1672. [Google Scholar] [CrossRef]
- Blocken, B.; Carmeliet, J.; Stathopoulos, T. CFD Evaluation of Wind Speed Conditions in Passages between Parallel Buildings—Effect of Wall-Function Roughness Modifications for the Atmospheric Boundary Layer Flow. J. Wind Eng. Ind. Aerodyn. 2007, 95, 941–962. [Google Scholar] [CrossRef]
- Farkas, A.; Degiuli, N.; Martić, I.; Dejhalla, R. Numerical and Experimental Assessment of Nominal Wake for a Bulk Carrier. J. Mar. Sci. Technol. 2019, 24, 1092–1104. [Google Scholar] [CrossRef]
- ITTC. ITTC-Recommended Procedures and Guidelines, 7.5-03-02-05. Guideline on the CFD-based Determination of Wind Resistance Coefficients. In ITTC Quality System Manual; ITTC: Zürich, Switzerland, 2021. [Google Scholar]
- Majnarić, D.; Baressi Šegota, S.; Lorencin, I.; Car, Z. Prediction of Main Particulars of Container Ships Using Artificial Intelligence Algorithms. Ocean Eng. 2022, 265, 112571. [Google Scholar] [CrossRef]
- Majnarić, D.; Baressi Šegota, S.; Anđelić, N.; Andrić, J. Improvement of Machine Learning-Based Modelling of Container Ship’s Main Particulars with Synthetic Data. J. Mar. Sci. Eng. 2024, 12, 273. [Google Scholar] [CrossRef]
- Afzal, S.; Ziapour, B.M.; Shokri, A.; Shakibi, H.; Sobhani, B. Building Energy Consumption Prediction Using Multilayer Perceptron Neural Network-Assisted Models; Comparison of Different Optimization Algorithms. Energy 2023, 282, 128446. [Google Scholar] [CrossRef]
- Li, Y.; Huang, X.; Huang, X.; Gao, X.; Hu, R.; Yang, X.; He, Y.L. Machine Learning and Multilayer Perceptron Enhanced CFD Approach for Improving Design on Latent Heat Storage Tank. Appl. Energy 2023, 347, 121458. [Google Scholar] [CrossRef]
- Deka, M.J.; Kalita, P.; Das, D.; Kamble, A.D.; Jyoti Bora, B.; Sharma, P.; Jyoti Medhi, B. An Approach towards Building Robust Neural Networks Models Using Multilayer Perceptron through Experimentation on Different Photovoltaic Thermal Systems. Energy Convers. Manag. 2023, 292, 117395. [Google Scholar] [CrossRef]
- Pedregosa, F.; Varoquaux, G.; Gramfort, A.; Michel, V.; Thirion, B.; Grisel, O.; Blondel, M.; Prettenhofer, P.; Weiss, R.; Dubourg, V.; et al. Scikit-Learn: Machine Learning in Python. J. Mach. Learn. Res. 2011, 12, 2825–2830. [Google Scholar]
- Jolicoeur-Martineau, A.; Fatras, K.; Kachman, T. Generating and Imputing Tabular Data via Diffusion and Flow-based Gradient-Boosted Trees. In Proceedings of the International Conference on Artificial Intelligence and Statistics, Valencia, Spain, 2–4 May 2024; pp. 1288–1296. [Google Scholar]
- Liu, Z.; Jiang, P.; De Bock, K.W.; Wang, J.; Zhang, L.; Niu, X. Extreme Gradient Boosting Trees with Efficient Bayesian Optimization for Profit-Driven Customer Churn Prediction. Technol. Forecast. Soc. Chang. 2024, 198, 122945. [Google Scholar] [CrossRef]
- Ghazwani, M.; Begum, M.Y. Computational Intelligence Modeling of Hyoscine Drug Solubility and Solvent Density in Supercritical Processing: Gradient Boosting, Extra Trees, and Random Forest Models. Sci. Rep. 2023, 13, 10046. [Google Scholar] [CrossRef]
- Xu, N.; Wang, Z.; Dai, Y.; Li, Q.; Zhu, W.; Wang, R.; Finkelman, R.B. Prediction of Higher Heating Value of Coal Based on Gradient Boosting Regression Tree Model. Int. J. Coal Geol. 2023, 274, 104293. [Google Scholar] [CrossRef]
- James, G.; Witten, D.; Hastie, T.; Tibshirani, R. An Introduction to Statistical Learning; Springer: Berlin/Heidelberg, Germany, 2013; Volume 112. [Google Scholar]
- Rácz, A.; Bajusz, D.; Héberger, K. Effect of Dataset Size and Train/Test Split Ratios in QSAR/QSPR Multiclass Classification. Molecules 2021, 26, 1111. [Google Scholar] [CrossRef]
- Bates, S.; Hastie, T.; Tibshirani, R. Cross-Validation: What Does It Estimate and How Well Does It Do It? J. Am. Stat. Assoc. 2024, 119, 1434–1445. [Google Scholar] [CrossRef] [PubMed]
- Arnold, C.; Biedebach, L.; Küpfer, A.; Neunhoeffer, M. The Role of Hyperparameters in Machine Learning Models and How to Tune Them. Political Sci. Res. Methods 2024, 12, 841–848. [Google Scholar] [CrossRef]
- Abbas, M.A.; Al-Mudhafar, W.J.; Wood, D.A. Improving Permeability Prediction in Carbonate Reservoirs through Gradient Boosting Hyperparameter Tuning. Earth Sci. Inform. 2023, 16, 3417–3432. [Google Scholar] [CrossRef]
- Frej, D. The Use of the R2 Coefficient of Determination to Determine the Impact of Selected Parameters on the Number of Fatalities in Road Accidents in Poland Compared to Selected European Countries in 2010–2020. J. Civ. Eng. Transp. 2023, 5, 25–37. [Google Scholar] [CrossRef]
- Kuran, F.; Tanırcan, G.; Pashaei, E. Performance Evaluation of Machine Learning Techniques in Predicting Cumulative Absolute Velocity. Soil Dyn. Earthq. Eng. 2023, 174, 108175. [Google Scholar] [CrossRef]



















| Main Particular | 6750 TEU | 9000+ TEU |
|---|---|---|
| Length, overall , m | 303.98 | 340 |
| Length between perpendiculars , m | 286.6 | 320 |
| Breadth B, m | 40 | 45 |
| Draught T, m | 11.98 | 13 |
| Hyperparameter | Possible Values |
|---|---|
| Number of hidden layers | 1, 2, 3, 4 |
| Number of neurons per layer | 16, 32, 64, 128 |
| Activation | Logistic, Tanh, ReLU, Identity |
| Solver | Adam, LBFGS |
| Learning rate type | Constant, Adaptive, Inverse scaling |
| Learning rate initial | 0.01, 0.1, 0.5 |
| L2 regularization rate | 0.0001, 0.001, 0.01, 0.1 |
| Hyperparameter | Possible Values |
|---|---|
| Number of estimators | 100, 200, 300, 400, 500 |
| Maximum depth | 3, 4, 5, 6 |
| Learning rate | 0.01, 0.1, 0.5 |
| Subsample | 0.5, 0.7, 1.0 |
| Column sample by tree | 0.5, 0.7, 1.0 |
| Minimum child weight | 1, 3, 5, 7, 10 |
| TEU | Cont | S1 | S2 | S3 | S4 | S5 | S6 | S7 | S8 | S9 | S10 | S11 | S12 | S13 | S14 | S15 | S16 | S1 | S18 | S19 | S20 | |||||||||
|---|---|---|---|---|---|---|---|---|---|---|---|---|---|---|---|---|---|---|---|---|---|---|---|---|---|---|---|---|---|---|
| 6750 | 286.6 | 303.98 | 292.479 | 40 | 11.98 | 112 | 6 | 7 | 7 | 7 | 7 | 7 | 7 | 7 | 7 | 6 | 6 | 6 | 6 | 6 | 5 | 5 | 5 | 5 | 0 | 0 | 0 | 0.7225 | 0.0006 | 0.00001 |
| 6750 | 286.6 | 303.98 | 292.479 | 40 | 11.98 | 112 | 6 | 7 | 7 | 7 | 7 | 7 | 7 | 7 | 7 | 6 | 6 | 6 | 6 | 6 | 5 | 5 | 5 | 5 | 0 | 0 | 40 | 0.7521 | 0.9865 | 0.05890 |
| 6750 | 286.6 | 303.98 | 292.479 | 40 | 11.98 | 112 | 6 | 7 | 7 | 7 | 7 | 7 | 7 | 7 | 7 | 6 | 6 | 6 | 6 | 6 | 5 | 5 | 5 | 5 | 0 | 0 | 80 | 0.2802 | 1.3970 | −0.00345 |
| 6750 | 286.6 | 303.98 | 292.479 | 40 | 11.98 | 0 | 0 | 0 | 0 | 0 | 0 | 0 | 0 | 0 | 0 | 0 | 0 | 0 | 0 | 0 | 0 | 0 | 0 | 0 | 0 | 0 | 60 | 0.5892 | 1.2638 | 0.02735 |
| 6750 | 286.6 | 303.98 | 292.479 | 40 | 11.98 | 0 | 0 | 0 | 0 | 0 | 0 | 0 | 0 | 0 | 0 | 0 | 0 | 0 | 0 | 0 | 0 | 0 | 0 | 0 | 0 | 0 | 120 | −0.4198 | 1.2357 | −0.12981 |
| 6750 | 286.6 | 303.98 | 292.479 | 40 | 11.98 | 64 | 4 | 5 | 2 | 2 | 2 | 6 | 5 | 1 | 7 | 2 | 7 | 3 | 4 | 5 | 1 | 3 | 4 | 1 | 0 | 0 | 100 | 0.1021 | 1.2757 | −0.07764 |
| 6750 | 286.6 | 303.98 | 292.479 | 40 | 11.98 | 81 | 2 | 6 | 5 | 1 | 7 | 5 | 6 | 1 | 5 | 6 | 1 | 6 | 4 | 6 | 6 | 2 | 7 | 5 | 0 | 0 | 20 | 1.1621 | 0.4407 | 0.04104 |
| 6750 | 286.6 | 303.98 | 292.479 | 40 | 11.98 | 57 | 0 | 1 | 7 | 1 | 0 | 7 | 4 | 7 | 3 | 0 | 6 | 1 | 1 | 5 | 1 | 7 | 5 | 1 | 0 | 0 | 30 | 1.3718 | 0.6609 | 0.04542 |
| 6750 | 286.6 | 303.98 | 292.479 | 40 | 11.98 | 57 | 0 | 1 | 7 | 1 | 0 | 7 | 4 | 7 | 3 | 0 | 6 | 1 | 1 | 5 | 1 | 7 | 5 | 1 | 0 | 0 | 150 | −1.6371 | 0.5941 | −0.08725 |
| … | ||||||||||||||||||||||||||||||
| 9000 | 320 | 340 | 326.3 | 45 | 13 | 114 | 7 | 7 | 7 | 7 | 7 | 7 | 7 | 7 | 7 | 7 | 7 | 6 | 6 | 5 | 5 | 4 | 4 | 3 | 2 | 2 | 110 | −0.1593 | 1.1272 | −0.11015 |
| 9000 | 320 | 340 | 326.3 | 45 | 13 | 64 | 7 | 0 | 7 | 0 | 7 | 0 | 7 | 0 | 7 | 0 | 7 | 0 | 6 | 0 | 6 | 0 | 5 | 0 | 5 | 0 | 70 | 1.2120 | 1.1651 | 0.01676 |
| 9000 | 320 | 340 | 326.3 | 45 | 13 | 64 | 7 | 0 | 7 | 0 | 7 | 0 | 7 | 0 | 7 | 0 | 7 | 0 | 6 | 0 | 6 | 0 | 5 | 0 | 5 | 0 | 180 | −1.2022 | −0.0060 | −0.00340 |
| 9000 | 320 | 340 | 326.3 | 45 | 13 | 62 | 0 | 7 | 1 | 6 | 5 | 5 | 1 | 2 | 6 | 0 | 4 | 2 | 3 | 4 | 4 | 4 | 2 | 4 | 1 | 1 | 30 | 1.1866 | 0.5072 | 0.04712 |
| 9000 | 320 | 340 | 326.3 | 45 | 13 | 93 | 6 | 7 | 0 | 2 | 1 | 6 | 2 | 7 | 7 | 7 | 5 | 7 | 0 | 4 | 4 | 7 | 0 | 7 | 7 | 7 | 110 | −0.3731 | 1.0454 | −0.04280 |
| 9000 | 320 | 340 | 326.3 | 45 | 13 | 65 | 3 | 6 | 7 | 1 | 3 | 0 | 3 | 4 | 3 | 3 | 0 | 1 | 7 | 0 | 5 | 3 | 4 | 6 | 1 | 5 | 140 | −1.3673 | 0.6575 | −0.08498 |
| 9000 | 320 | 340 | 326.3 | 45 | 13 | 74 | 1 | 2 | 0 | 3 | 7 | 6 | 2 | 0 | 6 | 1 | 6 | 5 | 7 | 2 | 0 | 2 | 7 | 6 | 5 | 6 | 40 | 1.1815 | 0.6730 | 0.07718 |
| 9000 | 320 | 340 | 326.3 | 45 | 13 | 73 | 2 | 0 | 4 | 4 | 4 | 3 | 2 | 7 | 2 | 7 | 5 | 7 | 6 | 3 | 0 | 0 | 7 | 5 | 3 | 2 | 90 | 0.4313 | 1.0604 | −0.005017 |
| 9000 | 320 | 340 | 326.3 | 45 | 13 | 57 | 1 | 2 | 7 | 3 | 2 | 3 | 1 | 0 | 1 | 4 | 1 | 7 | 0 | 1 | 6 | 3 | 5 | 0 | 7 | 3 | 70 | 0.7266 | 1.0055 | 0.04510 |
| 9000 | 320 | 340 | 326.3 | 45 | 13 | 72 | 2 | 5 | 3 | 4 | 5 | 0 | 5 | 2 | 6 | 6 | 1 | 0 | 7 | 5 | 1 | 7 | 5 | 5 | 0 | 3 | 50 | 1.0072 | 0.8312 | 0.05470 |
| 9000 | 320 | 340 | 326.3 | 45 | 13 | 91 | 5 | 7 | 1 | 4 | 6 | 6 | 7 | 3 | 4 | 6 | 7 | 7 | 1 | 3 | 4 | 6 | 4 | 7 | 1 | 2 | 70 | 0.6522 | 1.0265 | 0.01734 |
Disclaimer/Publisher’s Note: The statements, opinions and data contained in all publications are solely those of the individual author(s) and contributor(s) and not of MDPI and/or the editor(s). MDPI and/or the editor(s) disclaim responsibility for any injury to people or property resulting from any ideas, methods, instructions or products referred to in the content. |
© 2025 by the authors. Licensee MDPI, Basel, Switzerland. This article is an open access article distributed under the terms and conditions of the Creative Commons Attribution (CC BY) license (https://creativecommons.org/licenses/by/4.0/).
Share and Cite
Degiuli, N.; Grlj, C.G.; Martić, I.; Šegota, S.B.; Anđelić, N.; Majnarić, D. Machine Learning Models for the Prediction of Wind Loads on Containerships. J. Mar. Sci. Eng. 2025, 13, 417. https://doi.org/10.3390/jmse13030417
Degiuli N, Grlj CG, Martić I, Šegota SB, Anđelić N, Majnarić D. Machine Learning Models for the Prediction of Wind Loads on Containerships. Journal of Marine Science and Engineering. 2025; 13(3):417. https://doi.org/10.3390/jmse13030417
Chicago/Turabian StyleDegiuli, Nastia, Carlo Giorgio Grlj, Ivana Martić, Sandi Baressi Šegota, Nikola Anđelić, and Darin Majnarić. 2025. "Machine Learning Models for the Prediction of Wind Loads on Containerships" Journal of Marine Science and Engineering 13, no. 3: 417. https://doi.org/10.3390/jmse13030417
APA StyleDegiuli, N., Grlj, C. G., Martić, I., Šegota, S. B., Anđelić, N., & Majnarić, D. (2025). Machine Learning Models for the Prediction of Wind Loads on Containerships. Journal of Marine Science and Engineering, 13(3), 417. https://doi.org/10.3390/jmse13030417

