Abstract
The aim of the paper was to determine weed infestation expressed by weeds number and weed weight and other index under a three different tillage system: no-tillage (NT), reduced tillage (RT), and ploughing tillage (CT) in two legume species crops: pea and narrowed-leaved lupine. The research proved that growing legume under no-tillage conditions caused the increasing weed infestation. Weather conditions in each of the study years were shown to influence the weed infestation. The dry weight of weeds was higher in narrow-leaved lupine by 7% in flowering stage assessment and by 6% before harvest than in pea crop. The weeds number in the conventional tillage system in the flowering stage in pea and lupine crops was 24 and 26 plants·m−2, respectively, under the reduced tillage conditions it was 33 and 29% higher, while under no-tillage it was 58 and 67% higher. In all tillage systems the dominant species were Chenopodium album L., Viola arvensis L., Anthemis arvensis L., and Cirsium arvense L. The results prove that soil tillage system affect weed infestation of legume crops.
Keywords:
tillage system; weed infestation; biological diversity; reduced tillage; no-till; ploughing; legume 1. Introduction
The tillage method is one of the most important agrotechnical factors affecting the weed flora of cultivated crops [1,2]. Soil tillage systems can be divided into three basic groups: (1) conventional (traditional) tillage with the use of a plough, (2) reduced tillage, and (3) no-till system with direct sowing [3].
Conservation tillage, compared with ploughing tillage, causes decreasing labour and energy costs in the process of production. This system favorably affects the condition of soil environment [4,5]. It also reduces water erosion, temperature variations, and increases content of organic substances in the soil [6,7]. However, it may cause an increase in weed infestation [8,9].
Reduced tillage systems, which may cause changes at species composition and the number of occurring weeds, favor the development of monocotyledonous and perennial weeds. It also leads to the faster spread of perennial than annual weeds. In reduced tillage systems, there is lower movement of seeds than in the conventional (plough) system; therefore, most of the weed seeds are generally placed in the upper soil layer [10,11]. The method of tillage effects the depth of the weed seeds placement in the soil, and also on their accesses to the light. This has importance in relation to species which require short access to light with the aim of stimulating their germination [12]. Loosening of the topsoil in the cultivation without plowing favors the germination of weed seeds, whereas an effect of the traditional plough is that a considerable part of seeds is transferred to the deeper layers of soil, which greatly complicates their germination and emergence. The number, and species composition, of weed infestation depends also on crop species [13] and even on its variety [14].
Most of studies conducted so far concerned with the effect of soil tillage systems on weed infestation of crops, refer to cereals [15,16,17,18,19]. However, in the last years, the study directed to the evaluation of the possibility to use reduced tillage in the other crops, especially in the cultivation of legumes has been carried out [20,21,22].
The presented problem has great meaning in regard to the growing interest of farmers with reduced methods of various crop species cultivation, including legumes. Crops with legumes are particularly prone to weed infestation, and their weed control is a great problem because of the low number of herbicides approved to use at their cultivation.
The aim of the study was to determine weed species composition under a different tillage system in legume crops.
2. Materials and Methods
2.1. Field Experiment and Cultivation Management
The field experiment was carried out for three growing seasons: 2017–2019, at the Agricultural Experimental Unit in Grabów [51°21′18″ N 21°40′09″ E] (Masovian Voivodeship, Poland) belonging to the Institute of Soil Science and Plant Cultivation—State Research Institute in Puławy (Lublin voivodeship) (Figure 1). The experimental site is located in a moderate continental climatic zone. The experimental factors were as follows: (A) the legume species: pea (Batuta cultivar and narrow-leaved lupine (Regent cultivar); (B) tillage system: direct sowing (NT), reduced tillage (RT), and ploughing (CT). The experiment was set up in split-plot design with four replications, on a soil belonging to a good wheat complex, class IIIb. The soil was characterized by the following nutrient content: (mg∙100 kg−1 soil): p 15.7–22.0; K 9.2–20.4 and Mg 5.9–7.6. The organic carbon content was 0.74–0.83%. Soil pH, as determined in 1-N KCl, was 5.4–6.3. The previous crop were cereals.
Figure 1.
Localization of the study site. Source: Public Domain, https://commons.wikimedia.org/w/index.php?curid=89531 [23].
The experimental area was 720 m2. A single plot area of 30 m2 and for harvest—15 m2. The density (units·m−2) of legume was 200, in row intercropping–100. In all the years of the study the seeds were sown in the first 10 days of April. Mineral fertilization was applied at following rates: N—15 kg·ha−1, P2O5—50 kg·ha−1, 75 kg·ha−1. All fertilizers were applied before sowing the legumes. In each growing season, chemical preparations was used to reduce weed infestation of the crops. Two herbicides were used on each crop in growing season, the same herbicides in all tillage systems (2017—Boxer 800 SC (prosulfocarb 800 g l−1; 78.43%)—1 × 2.5 l·ha−1, Stomp Aqua 416 SC (pendimethalin 455 g l−1)—1 × 2.0 lha−1, in 2018 and 2019—Boxer 800 SC—1 × 3.0 lha−1, Stomp Aqua 416 SC—1 × 3.5 lha−1, Fusilade Super 150 EC (fluazifop-P-buty 150 g l−1; 15.8%—1 × 1.0 lha−1). Plants were harvested at full maturity stage of pea (BBCH 89) in the third 10 days of July and narrow-leaved lupine (BBCH 89) in the first 10 days of August.
2.2. Analysis of Weed Flora
Analyses of species composition, number of weeds, and dry matter of weeds were determined after collection using the weed-picking frame method. The weeds were collected from a frame with dimensions of 0.5 × 1 m, with four replications in each crop field.
Tillage effects on weed population composition were assessed in each field on two terms:
- The tillering stage of legume (BBCH 61–65).
- The seed ripening stage (before the legume harvest) (BBCH 89–92).
Weed species nomenclature followed Mirek et al. [24]. Dry matter of weeds was determined after drying at 55 °C for 4 days.
For comparison of weed infestation of legume species in dependent on cropping method, the biomass index was determined and calculated for three years (2017–2019) according to the formula by Patriquin [25]:
2.3. Diversity Indicators
The weed structure composition in the studied crops was also described using two index: the Shannon–Wiener index index (H’) and the Simpson dominance index (SI). The Shannon’s index is an indicator of species diversity. Its value determines the probability that two sampled individuals will belong to different species. The Simpson index (SI) describes the probability of occurring two individuals of the same species.
The Shannon–Wiener diversity index (H’) and the Simpson dominance index (SI) were calculated according to the following formula [26,27]:
- H’= −Σ pi ln pi
- SI = Σ pi2
- where:
- pi = n/N,
- n—number of individuals in species,
- N—total number of individuals in the sampling area, and
- ln—the natural log.
2.4. Weather Conditions
In the experiment period (2017–2019), weather conditions varied between all the years (Table 1). In 2017 the highest amount of rainfall was noted in spring in April, exceeded by 77% the long-term average. In June and the first 10 days of July was recorded a small amount of precipitation (32.6 and 9.7 mm, respectively) and was lower than the long-term average by 54.1 and 65.0%, respectively. In the first 10 days of August there were very small amount of precipitation (0.9 mm). In 2018, the amount of precipitation in May (97.4 mm) and July (118.5 mm) exceeded the average from multi-years by 70.9 and 41.1% respectively, which favored the yields of legume. During April and June the total precipitation was only 65% and 63% of the long-term average, respectively. In 2019 total precipitation during growing season of legumes was the smallest (252.4) compared to earlier two years. In July was recorded a small amount of precipitation and was lower than the long-term average by 30.0%.
Table 1.
Course of weather conditions during the vegetation periods.
2.5. Statistical Analysis
The date presented are the mean values from the years 2017–2019, as a result of a similar reaction of the plant examined to different soil tillage system during three study years. The results were statistically analyzed with the use of the variance analysis using Statistica v.10.0 program. Tukey’s multiple comparison test was used to compare differences between the means for soil tillage system while confidence intervals for the means of LSD (α = 0.05) were used.
3. Results and Discussion
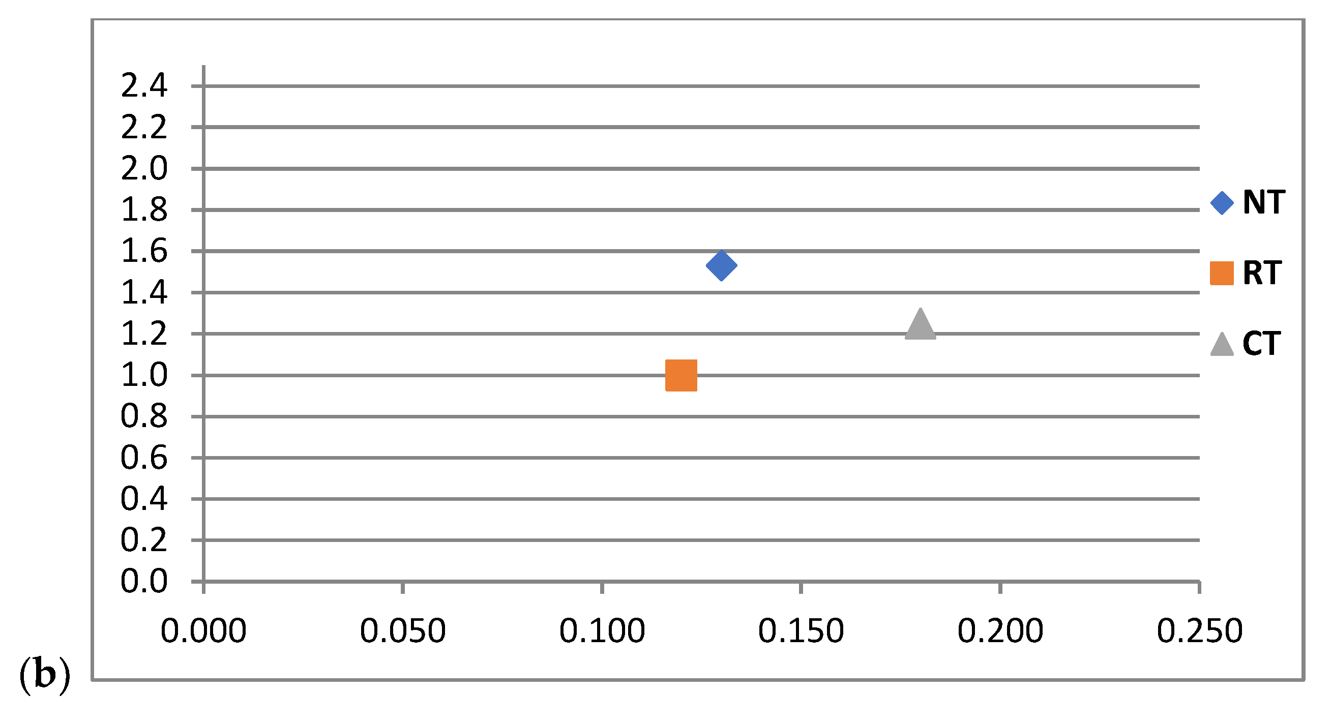
Tillage system caused significant differences in weed infestation of the legume crops (Table 2 and Table 3; Figure 2 and Figure 3). On average over the period of the study, in both legume species (pea and lupine) cropped in no-tillage system (NT), dry weight of weeds assessed in the flowering stage was higher by 55 and 14%, respectively, than in plough tillage (CT). While in the second term of assessment the relation was: 50 and 15%, respectively. The weeds air dry weight did not differ between reduced tillage (RT) and no-tillage system in pea crop in term before harvest only in the third year of the study. The higher weed air-dry weight was found in term before harvest legume. Analysis of weed infestation in both species crop showed that the dry weight of weeds was higher in narrow-leaved lupine by 7% in flowering stage assessment and by 6% before harvest than in pea crop.
Table 2.
Dry weight of weeds (g·m−2) in different tillage system in the flowering stage in 2017–2019.
Table 3.
Dry weight of weeds (g·m−2) in different tillage system in term before harvest in 2017–2019.
Figure 2.
Average (for the years of research) air-dry weight of weeds (g·m−2) in different tillage system in term: (a) flowering stage and (b) before harvest. NT—no-tillage, RT—reduced tillage, CT—plough tillage.

Figure 3.
Percentage of monocotyledonous, dicotyledonous, and equisetum in total number of weeds in different tillage system in term: (a) in flowering stage (%) and (b) before harvest (mean for 2017–2019). NT—no-tillage, RT—reduced tillage, CT—plough tillage.
Weed infestation of the legume crop expressed as dry weight of weeds in estimated in the flowering stage was highest in the second year of the experiment (2018), which was characterized by a higher amount of precipitation than the other years of the experiment, while in term of estimate before harvest for no-tillage (NT) and plough tillage (CT) system in the first year of the study (2017) and for reduced tillage (RT) in the third year of the study (2019).
The average number of weeds differ significantly in the three tillage systems studied (Table 4 and Table 5).
Table 4.
Weed species composition in pea and lupine crop depending on tillage systems in flowering stage (plants∙m−2) (average for the years of research).
Table 5.
Weed species composition in pea and lupine crop depending on tillage systems before harvest (plants∙m−2) (average for the years of research).
The number of weeds (for all years of the study) in the CT system in the flowering stage in pea and lupine crops was 24 and 26 plants·m−2, respectively, under the reduced tillage conditions it was 33 and 29% higher, while under NT system it was 58 and 67% higher. While in term of assessment before harvest the number of weeds in the CT system was 23 and 26.5 plants per m2 for pea and legume, respectively, under reduced tillage system it was 22 and 15% higher, while under NT system 40 and 49% higher.
A higher weed infestation under reduced soil tillage treatment as compared to plough (conventional tillage) has been confirmed by studies of Peigné et al. and Gruber and Claupein [28,29]. Demjanová et al. [30] found that soil simplification of soil was caused significantly higher weed matter compared ploughing. Similarly, Woźniak et al. [31] and Vakali et al. [32] found that a higher number of weeds in cereal crops occurred in no-tillage and reduced tillage systems than in conventionally ploughed crops. Armengot et al. [33] also recorded that total weed was higher under reduced tillage. In the study by Woźniak [34], no-tillage system significantly increased the number and weed air-dried matter in wheat crop as compared to conventional tillage.
When analyzing the weed infestation of two legume species, a significantly higher number were found in lupine crop under the NT system as compared to the CT system (Table 4 and Table 5) The differences between those two species were insignificant.
Weed flora biodiversity occurring in legume grown under different tillage systems showed a similar weed species composition but same differences in number of species occurred (Table 4 and Table 5). In all tillage systems the dominant species were Chenopodium album L., Viola arvensis L., Anthemis arvensis L., and Cirsium arvense L. Reduced tillage was accompanied by a larger number of Centaurea cyanus L. volunteer than in the two other systems.
In crops grown in no-tillage system, there was a larger number of weed species than in the other cultivation systems (Table 4 and Table 5). There was also a higher number of perennial species: Equisetum arvense L., Plantago major L., and Sonchus arvensis L. in comparison to the traditional ploughing system. Reduced cultivation was characterized by a higher occurrence of Fallopia convolvulus, Viola arvensis L., Chenopodium album L., and Cirsium arvense L. (Table 4 and Table 5). While in crops in ploughing system, there was a larger number of Chenopodium album L., Cirsium arvense L., and Polygonum persicaria L. Further, Clements et al. [35] found that Chenopodium album L. dominated the weed population in ploughing in comparison with ploughing and no-tillage system.
The statistical analysis showed that the examined factors modified the share of monocotyledonous and dicotyledonous species in total number of weed. Average for the all the years of the study the highest percentage in weeds composition was dicotyledonous species regardless on soil tillage systems and term of assessment. In no-tillage system in the first term of assessment, the share of dicotyledonous species was significantly lowest, whereas the share of the monocotyledonous species was lower than in simplificated systems. The no-tillage system increased the percentage of monocotyledonous species and decreased the percentage of dicotyledonous species in the structure of weeds. While in the term before harvest, the highest percentage of dicotyledonous was in no-tillage system in lupine crop and the lowest in the pea crop in the same of tillage system (Figure 3).
The agrophytocenosis of legume crop found in flowering stage included 18 weed species while 14 belonged to annual weeds (77.8%). Twelve weed species (three perennial and nine annual) where noted in legume grown in no-tillage system. While in the second term of assessment (before harvest) the agrophytocenosis included 14 weed species (4 perennial weeds).
The share of perennial weed species in the no-tillage system was higher than in the ploughing and reduced tillage systems. It is mean that soil simplification promotes an increase in perennial weeds in the field (Table 4 and Table 5). Study of Bilalis et al. [36] stated that three annual weed species occurred in large number in the ploughing and reduced tillage systems, while one perennial weed species often occurred in the no-tillage system.
A total of 10 weed species (mean for two terms of assessment) occurred in legume crop grown in no-tillage (NT) system and 8 in reduced tillage (RT) and 7 in conventional tillage (CT).
The evaluation of the biological diversity of the segetal flora in flowering stage showed that the Shannon–Wiener index (H’) and the Simpson index (SI) measured for pea crop differ significantly in no-tillage system and reduced tillage, but significantly differences was found between conventional tillage and other tillage systems. Analysis of segetal flora diversity in term before harvest showed no-significantly differences between all tillage system in both legume species. Weed biodiversity of legume crop as measured by Shannon’s index was the highest under no-tillage system—2.20 and 1.71 (average for two terms) for pea and lupine crop respectively, due to the most even percentage of weed species in the community. The no-tillage system was characterized by the lowest value of Simpson dominance index—average for two terms and for both legume species—0.12 (Figure 4 and Figure 5).
Figure 4.
Shannon–Wiener’s diversity index (H’) and Simpson’s dominance index (SI) of the weed community in (a) pea, (b) lupine crop in flowering stage depending on the tillage system (mean for 2017–2019). NT—no-tillage, RT—reduced tillage, CT—conventional tillage.

Figure 5.
Shannon–Wiener’s diversity (H’) and Simpson’s dominance (SI) indices of the weed community in (a) pea and (b) lupine crop before harvest depending on the tillage system (mean for 2017–2019). NT—no-tillage, RT—reduced tillage, CT—conventional tillage.
The highest value of Simpson’s index was found under conventional tillage—especially in flowering stage—0.17 and 0.21 for pea and lupine respectively, due to the domination of three weed species: Chenopodium album L., Cirsium arvense L., and Centaurea cyanus L.
The study results of Santín-Montanyá et al. [37] and Gawęda et al. [38] paper, show that weed community diversity, as expressed by the Shannon index, increased under the NT system. Sebayang and Rifai [39], point out that the weed matter in the soybean crop did not differ significantly between conventional tillage, reduced, and no-tillage. Nonetheless, many authors recorded that the no-tillage system increases weed infestation of crops [40,41,42]. Results of our study have been confirmed by Feledyn-Szewczyk et al. [43], who found that weed biodiversity as expressed by diversity indices was the highest under reduced soil tillage. Study of Legere et al. [44], the tillage system has little impact on weed diversity but according to those authors soil tillage system plays an important role in shaping the weed species composition. Furthermore, Sans et al. [45], did not find significant differences in Shannon’s diversity index values for weed communities in cereal crops. However those authors point out a significantly higher degree of weed infestation in the reduced tillage system compared to the conventional system.
Another authors [20,46] stated that tillage system modifies soil properties, and thus influences plant growth and development. Campiglia et al. [47] and Gawęda et al. [40] found increasing number of perennial weeds in no-tillage system. Velykis and Satkus [48] point out that no-tillage system caused a change in the composition of weed species compared to the conventional system. It caused the increase of the occurrence of Galium aparine and Chenopodium album in the legume crop. Gawęda et al. [40] found that the NT positively influences the segetal diversity in the soybean crop compared to the CT system.
Biomass index was additional factor indicating the degree of weed infestation. The lowest values of this index were found for no-tillage system of both legume species crop (average 91.6%), which shows a high percentage of weed matter in the total biomass of legume crop per unit area, while the highest values of the biomass index were recorded for pea crop grown in conventional tillage (94.6%), yet they did not significantly differ from the other tillage system, where the value of this index was also very high (Figure 6). On average, from all of the years of the study, the highest index of relation between legume seeds yield and weeds dry matter was in no-tillage soil system, where the lowest yields in such as cropping method was noted (Figure 6). In this system, the highest air-dried weed matter was noted. While the lowest index in legume (pea and lupine) grown in ploughing system.

Figure 6.
Relation between weeds dry matter seeds and yield of (a) pea, (b) legume.
4. Conclusions
Simplifications in soil tillage increased the contribution of weeds in legume crops. A higher number of weeds per 1 m2 was recorded in ploughless tillage (no-tillage system), whereas 35% less on the plot with plough tillage. Weed infestation expressed by weeds number was higher by 9.1% in the first term (in the flowering stage) than in the second term (ripening of pods and seeds). The number of weeds in both the evaluation terms was also determined by the applied tillage method. As in the flowering stage as before harvest of legume crops, the highest infestation occurred in no-tillage soil system.
The dry weight of weeds was higher in narrow-leaved lupine by 7% in flowering stage assessment and by 6% before harvest than in pea crop. The number of weeds in the plough tillage system in the flowering stage in pea and lupine crops was 24 and 26 plants·m−2, respectively, under the reduced tillage conditions it was 33 and 29% higher, while under no-tillage it was 58 and 67% higher.
Diversified soil tillage influenced the biodiversity of weed in legume crops field. In the first term of evaluation, 12 weed species (average for both legume species) were recorded on the plot with no-tillage soil, while 40% less weed species were occurred in plough (conventional) tillage.
Shannon’s diversity index had highest values and Simpson’s dominance index had lowest values in no-tillage systems, which showed their high biodiversity importance. The evaluation of the biological diversity of the segetal flora in flowering stage showed that the Shannon–Wiener index (H’) and the Simpson index (SI) measured for pea crop differ significantly in no-tillage system and reduced tillage, but significantly differences was found between conventional tillage and other tillage systems.
In all tillage systems the most numerous species were Chenopodium album L., Viola arvensis L., Anthemis arvensis L., and Cirsium arvense L. Reduced soil tillage was accompanied by a larger number of Centaurea cyanus L. volunteer than in the other systems.
Author Contributions
Conceptualization, J.B. and J.P.; methodology, J.B.; validation, J.B.; investigation, J.B. and J.P.; data curation, J.P.; writing—original draft preparation, J.B.; writing—review and editing, J.B.; visualization, J.B. and J.P.; supervision, J.B. and J.P. Both authors have read and agreed to the published version of the manuscript.
Funding
This research was funded by Ministry of Agriculture and Rural Development in Poland the task 2.3 of the Multiannual Program of the Institute of Soil Science and Plant Cultivation–State Research Institute in Puławy assigned for the years 2016–2020.
Acknowledgments
This research was supported by the Ministry of Agriculture and Rural Development in Poland.
Conflicts of Interest
The authors declare no conflict of interest. The funders had no role in the design of the study; in the collection, analyses, or interpretation of data; in the writing of the manuscript; or in the decision to publish the results.
References
- Wilson, R.G. Biology of Weed Seeds in the Soil. W: Weed Management in Agroecosystems: Ecological Approaches; Altieri, M.A., Liebman, M., Eds.; CRC Press, Inc.: Boca Raton, FL, USA, 1988; Volume 3, pp. 25–39. [Google Scholar]
- Sekutowski, T.; Smagacz, J. Share of anthropophytes in the crop sequence: Winter wheat—Maize—Spring wheat depending on tillage system. Acta Agrobot. 2014, 67, 117–122. [Google Scholar] [CrossRef][Green Version]
- Koller, K. Techniques of Soil Tillage. In Soil Tillage in Agroecosystems; Titi, A.E., Ed.; CRC Press: Boca Raton, FL, USA, 2003; pp. 1–25. [Google Scholar]
- Dzienia, S.; Zimny, L.; Weber, R. Najnowsze kierunki w uprawie roli i technice siewu [The newest trends in soil tillage and techniques of sowing]. Fragm. Agron. 2006, 2, 227–241. (In Polish) [Google Scholar]
- Weber, R. Wpływ okresu stosowania systemów bezpłużnych na właściwości gleby [Soil properties as affected by duration of using no-tillage systems]. Postepy Nauk Rol. 2010, 1, 63–75. (In Polish) [Google Scholar]
- Holland, J.M. The environmental consequences of adopting conservation tillage in Europe: Reviewing the evidence. Agric. Ecosyst. Environ. 2004, 103, 1–25. [Google Scholar] [CrossRef]
- Kraska, P. Effect of conservation tillage and catch crops on some chemical properties of rendzina soil. Acta Sci. Pol. Agric. 2011, 10, 77–92. [Google Scholar]
- Jedruszczak, M.; Palys, E.; Kraska, P. Conservation tillage and weeds—Sustainability implication. ISTRO. In Proceedings of the 17th Triennial Conference, Sustainability—Its Impact on Soil Management and Environment, Kiel, Germany, 28 August–3 September 2006; pp. 558–565. [Google Scholar]
- Pullaro, T.C.; Marino, P.C.; Jackson, D.M.; Harrison, H.F.; Keinath, A.P. Effects of killed cover crop mulch on weeds, weed seeds, and herbivores. Agric. Ecosyst. Environ. 2006, 115, 97–104. [Google Scholar] [CrossRef]
- Piskier, T.; Sekutowski, T.R. Wpływ uproszczeń w uprawie roli na liczebność oraz rozmieszczenie nasion chwastów w glebie. J. Res. Appl. Agric. Eng. 2013, 58, 109–117. [Google Scholar]
- Wrzesińska, E.; Pużyński, S.; Komorowska, A. The effect of tillage systems on soil seedbank. Acta Agrobot. 2013, 66, 113–118. [Google Scholar] [CrossRef][Green Version]
- Podleśny, J.; Podleśna, A. The effect of soil tillage in darkness on weed infestation. Fragm. Agron. 1997, 2b, 539–542. [Google Scholar]
- Bojarszczuk, J.; Podleśny, J.; Nowak, J. The assessment of the diversity of weed flora communities in crops cultivated in selected farms in Lubelskie voivodeship. Prog. Plant Prot. 2018, 58, 216–223. [Google Scholar]
- Lemerle, D.; Smith, A.; Verbeek, B.; Rudd, S.; Martin, P. Breeding for competitive cultivars of wheat. In Proceedings of the III International Weed Science Congress, Foz do Iguassu, Brazil, 6–11 June 2000; pp. 11–75. [Google Scholar]
- Jug, I.; Jug, D.; Sabo, M.; Stipesevc, B.; Stosic, M. Winter wheat yield and yield components as affected by soil tillage systems. Turk. J. Agric. For. 2011, 35, 1–7. [Google Scholar]
- De Vita, P.; Di Paolo, E.; Fecondo, G.; Di Fonzo, N.; Pisante, M. No-tillage and conventional tillage effects on durum wheat yield, grain quality and soil moisture content in southern Italy. Soil Tillage Res. 2007, 92, 69–78. [Google Scholar] [CrossRef]
- Rieger, S.; Richner, W.; Streit, B.; Frossard, E.; Liedgens, M. Growth, yield, and yield components of winter wheat and the effects of tillage intensity, proceeding crops, and N fertilization. Eur. J. Agron. 2008, 28, 405–411. [Google Scholar] [CrossRef]
- Streit, B.; Rieger, S.; Stamp, P.; Richner, W. Weed populations in winter wheat as affected by crop sequence, intensity of tillage and time of herbicide application in a cool and humid climate. Weed Res. 2002, 43, 20–32. [Google Scholar] [CrossRef]
- Ozpinar, S. Effects of tillage systems on weed population and economics for winter wheat production under the Mediterranean dryland conditions. Soil Tillage Res. 2006, 87, 1–8. [Google Scholar] [CrossRef]
- Woźniak, A.; Soroka, M.; Stępniowska, A.; Makarski, B. Chemical composition of pea (Pisum sativum L.) seeds depending on tillage systems. J. Elem. 2006, 19, 1143–1152. [Google Scholar] [CrossRef]
- Małecka-Jankowiak, I.; Blecharczyk, A.; Swędrzyńska, D.; Sawinska, J.; Piechota, T. The effect of long-term tillage systems on some soil properties and yield of pea. Acta Sci. Pol. Agric. 2016, 15, 37–50. [Google Scholar]
- Yin, X.; Al-Kaisi, M.M. Periodic response of soybean yields and economic returns to long term no tillage. Agron. J. 2004, 96, 723–733. [Google Scholar] [CrossRef]
- Available online: https://commons.wikimedia.org/w/index.php?curid=89531 (accessed on 1 August 2018).
- Mirek, Z.; Piękoś-Mirkowa, H.; Zając, A.; Zając, M. Flowering Plants and Pteridophytes of Poland a Checklist. In Krytyczna Lista Roślin Naczyniowych Polski. W.; Szafer Institute of Botany, Polish Academy of Science: Kraków, Poland, 2002; p. 442. [Google Scholar]
- Patriquin, D.G.; Bains, D.; Lewis, J.; Macdougall, A. Weed control in organic farming systems. In Weed Control in Agroecosystems: Ecological Approaches; Altieri, M.A., Liebman, M., Eds.; CRS Press: Boca Raton, FL, USA, 1988; pp. 303–317. [Google Scholar]
- Shannon, C.E. A mathematical theory of communications. Bell Syst. Tech. J. 1948, 27, 379–423. [Google Scholar] [CrossRef]
- Simpson, E.H. Measurement of diversity. Nature 1949, 168, 668. [Google Scholar] [CrossRef]
- Peigné, J.; Ball, B.C.; Roger-Estrade, J.; David, C. Is conservation tillage suitable for organic farming? A review. Soil Use Manag. 2007, 23, 129–144. [Google Scholar] [CrossRef]
- Gruber, S.; Claupein, W. Effect of tillage intensity on weed infestation in organic farming. Soil Tillage Res. 2009, 105, 104–111. [Google Scholar] [CrossRef]
- Demjanová, E.; Macák, M.; Dalovic, I.; Majernik, F.; Tyr, S.; Smatana, S. Effects of tillage systems and crop rotation on weed density, weed species composition and weed biomass in maize. Agron. Res. 2009, 7, 785–792. [Google Scholar]
- Woźniak, A.; Wesołowski, M.; Soroka, M. Effect of long-term reduced tillage on grain yield, grain quality and weed infestation of spring wheat. J. Agric. Sci. Technol. 2015, 17, 899–908. [Google Scholar]
- Vakali, C.; Zaller, J.G.; Köpke, U. Reduced tillage effects on soil properties and growth of cereals and associated weeds under organic farming. Soil Tillage Res. 2011, 111, 133–141. [Google Scholar] [CrossRef]
- Armengot, L.; Berner, A.; Blanco-Moreno, J.M.; Mäder, P.; Sans, F.X. Long-term feasibility of reduced tillage in organic farming. Agron. Sustain. Dev. 2015, 35, 339–346. [Google Scholar] [CrossRef]
- Woźniak, A. Effect of tillage system on the structure of weed infestation of winter wheat. Span. J. Agric. Res. 2019, 16, 1009. [Google Scholar] [CrossRef]
- Clements, D.R.; Benoit, D.L.; Murphy, S.D.; Swanton, C.J. Tillage Effects on Weed Seed Return and Seedbank Composition; Cambridge University Press: Cambridge, UK, 1996; pp. 314–322. [Google Scholar]
- Bilalis, D.; Efthimiadis, P.; Sidiras, N. Effect of three tillage systems on weed flora in a 3-year rotation with four crops. J. Agron. Crop Sci. 2001, 186, 135–141. [Google Scholar] [CrossRef]
- Santín-Montanyá, M.I.; Martín-Lammerding, D.; Walter, I.; Zambrana, E.; Tenorio, J.L. Effects of tillage, crop systems and fertilization on weed abundance and diversity in 4-year dry land winter wheat. Eur. J. Agron. 2013, 48, 43–49. [Google Scholar] [CrossRef]
- Gawęda, D.; Haliniarz, M.; Bronowicka-Mielniczuk, U.; Łukasz, J. Weed infestation and health of the soybean crop depending on cropping system and tillage system. Agriculture 2020, 10, 208. [Google Scholar] [CrossRef]
- Sebayang, H.T.; Rifai, A.P. The effect of soil tillage system and weeding time on the growth of weed and yield of soybean (Glycine max (L.) Merril). J. Degrad. Min. Lands Manag. 2018, 5, 1237–1243. [Google Scholar] [CrossRef]
- Gawęda, D.; Haliniarz, M.; Cierpiała, R.; Klusek, I. Yield, Weed infestation and seed quality of soybean (Glycine max (L.) Merr.) under different tillage systems. J. Agric. Sci. 2017, 23, 268–275. [Google Scholar]
- Sebayang, H.T.; Fatimah, S. The effect of tillage systems and dosages of cow manure on weed and soybeans yield (Glycine max, Merrill). J. Degrad. Min. Lands Manag. 2019, 7, 1959–1963. [Google Scholar] [CrossRef]
- Woźniak, A.; Rachoń, L. Effect of tillage systems on pea crop infestation with weeds. Arch. Agron. Soil Sci. 2019, 65, 877–885. [Google Scholar] [CrossRef]
- Feledyn-Szewczyk, B.; Smagacz, J.; Kwiatkowski, C.A.; Harasim, E.; Woźniak, A. Weed flora and soil seed bank composition as affected by tillage system in three-year crop rotation. Agriculture 2020, 10, 186. [Google Scholar] [CrossRef]
- Legere, A.C.S.F.; Stevenson, F.C.; Benoit, D.L. Diversity and assembly of weed communities: Contrasting responses across cropping systems. Weed Res. 2005, 45, 303–315. [Google Scholar] [CrossRef]
- Sans, F.X.; Berner, A.; Armengot, L.; Mäder, P. Tillage effects on weed communities in an organic winter wheat–sunflower–spelt cropping sequence. Weed Res. 2011, 51, 413–421. [Google Scholar] [CrossRef]
- Mancinelli, R.; Muleo, R.; Marinari, S.; Radicetti, E. How Soil Ecological Intensification by Means of Cover Crops Affects Nitrogen Use Effciency in Pepper Cultivation. Agriculture 2019, 9, 145. [Google Scholar] [CrossRef]
- Campiglia, E.; Radicetti, E.; Mancinelli, R. Floristic composition and species diversity of weed community after 10 years of different cropping systems and soil tillage in a Mediterranean environment. Weed Res. 2018, 58, 273–283. [Google Scholar] [CrossRef]
- Velykis, A.; Satkus, A. Weed infestation and changes in field pea (Pisum sativum L.) yield as affected by reduced tillage of a clay loam soil. Zemdirbyste 2010, 97, 73–82. [Google Scholar]
Publisher’s Note: MDPI stays neutral with regard to jurisdictional claims in published maps and institutional affiliations. |
© 2020 by the authors. Licensee MDPI, Basel, Switzerland. This article is an open access article distributed under the terms and conditions of the Creative Commons Attribution (CC BY) license (http://creativecommons.org/licenses/by/4.0/).








