Maternal Exposure to Microplastics and High-Fructose Diet Induces Offspring Hypertension via Disruption of H2S Signaling, Gut Microbiota, and Metabolic Networks
Abstract
1. Introduction
2. Materials and Methods
2.1. Animal Design
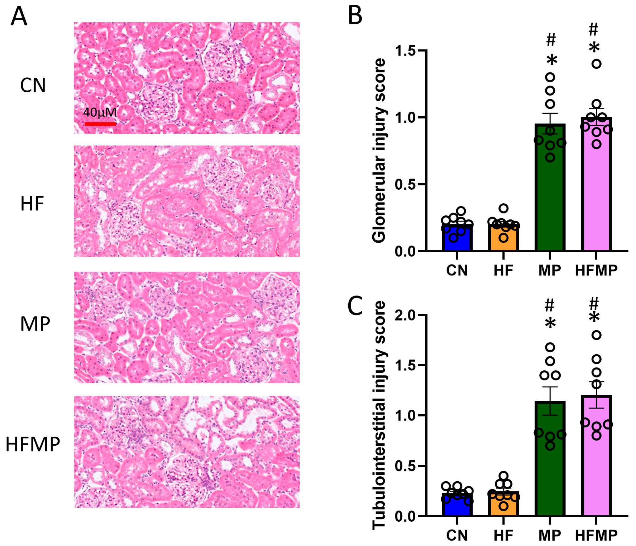
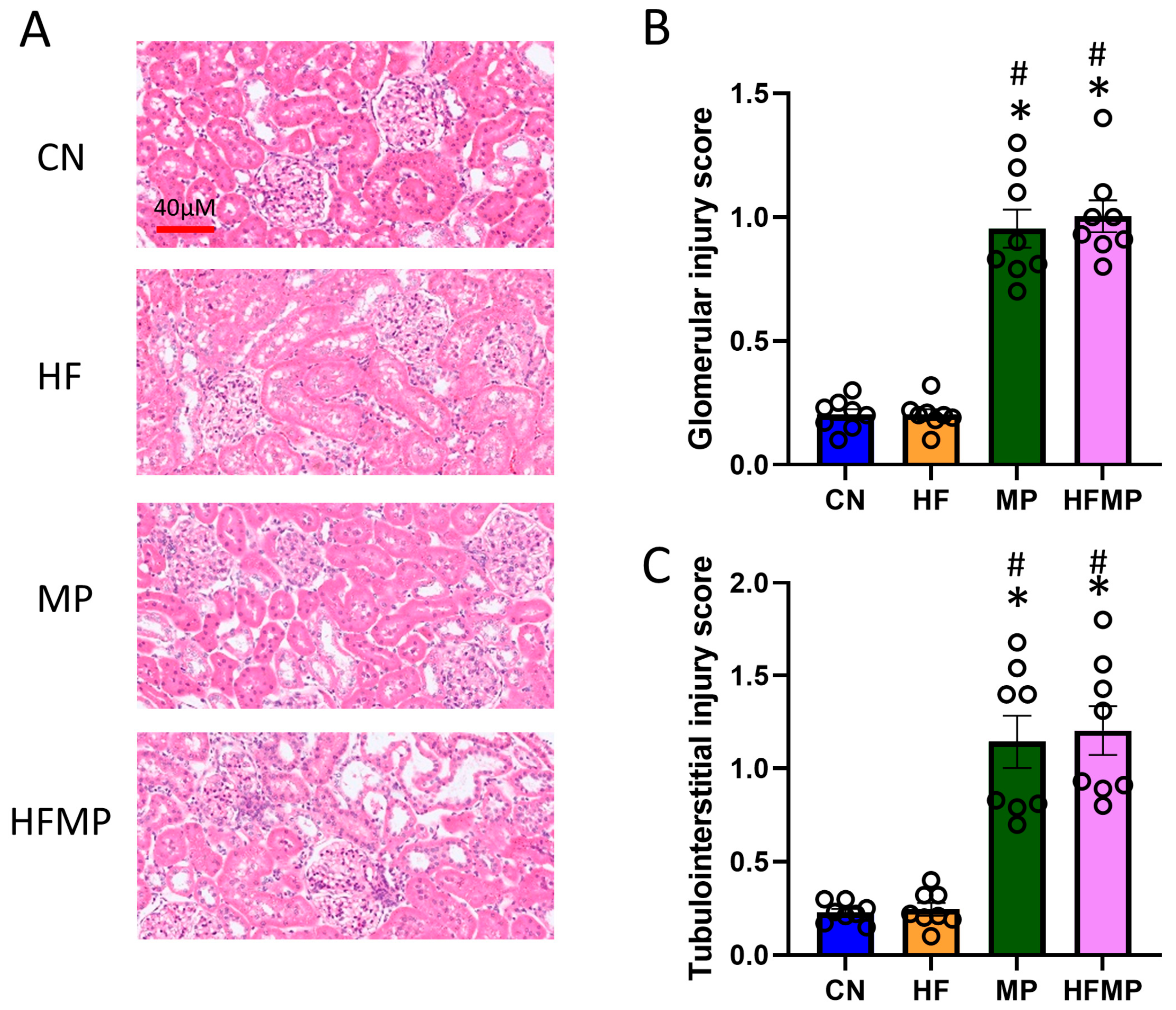
2.2. Histology and Morphometric Study
2.3. Renal Gene Expression Analysis by qPCR
2.4. Renal H2S Synthesis
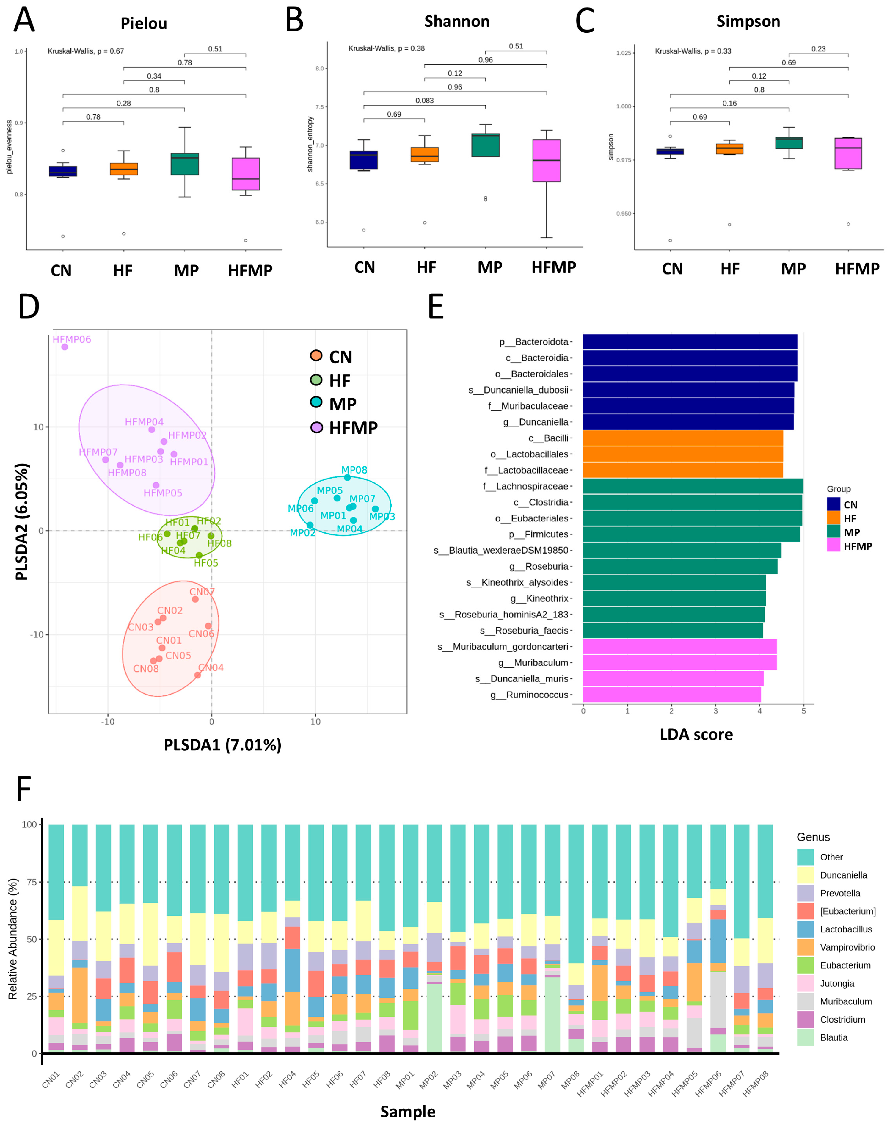
2.5. Gut Microbiome Metagenomic Analysis
2.6. Untargeted Metabolomics Analysis
2.7. Statistical Analysis
3. Results
3.1. Offspring Outcomes
3.2. H2S Pathway
3.3. Gut Microbiota Composition
3.4. Metabolomic Profile Analysis
4. Discussion
5. Conclusions
Author Contributions
Funding
Institutional Review Board Statement
Informed Consent Statement
Data Availability Statement
Acknowledgments
Conflicts of Interest
References
- Lin, Y.D.; Huang, P.H.; Chen, Y.W.; Hsieh, C.W.; Tain, Y.L.; Lee, B.H.; Hou, C.Y.; Shih, M.K. Sources, Degradation, Ingestion and Effects of Microplastics on Humans: A Review. Toxics 2023, 11, 747. [Google Scholar] [CrossRef] [PubMed]
- Lehner, R.; Weder, C.; Petri-Fink, A.; Rothen-Rutishauser, B. Emergence of nanoplastic in the environment and possible impact on human health. Environ. Sci. Technol. 2019, 53, 1748–1765. [Google Scholar] [CrossRef]
- Johnson, R.J.; Segal, M.S.; Sautin, Y.; Nakagawa, T.; Feig, D.I.; Kang, D.H.; Gersch, M.S.; Benner, S.; Sánchez-Lozada, L.G. Potential role of sugar (fructose) in the epidemic of hypertension, obesity and the metabolic syndrome, diabetes, kidney disease, and cardiovascular disease. Am. J. Clin. Nutr. 2007, 86, 899–906. [Google Scholar] [CrossRef]
- Sewwandi, M.; Wijesekara, H.; Rajapaksha, A.U.; Soysa, S.; Vithanage, M. Microplastics and plastics-associated contaminants in food and beverages; Global trends, concentrations, and human exposure. Environ. Pollut. 2023, 317, 120747. [Google Scholar] [CrossRef]
- Popkin, B.M.; Hawkes, C. Sweetening of the global diet, particularly beverages: Patterns, trends, and policy responses. Lancet Diabetes Endocrinol. 2016, 4, 174–186. [Google Scholar] [CrossRef]
- Fleming, T.P.; Velazquez, M.A.; Eckert, J.J. Embryos, DOHaD and David Barker. J. Dev. Orig. Health Dis. 2015, 6, 377–383. [Google Scholar] [CrossRef]
- Jia, G.; Hill, M.A.; Sowers, J.R. Maternal exposure to high fructose and offspring health. Hypertension 2019, 74, 499–501. [Google Scholar] [CrossRef]
- de Oliveira, R.B.; Pelepenko, L.E.; Masaro, D.A.; Lustosa, G.M.M.M.; de Oliveira, M.C.; Roza, N.A.V.; Marciano, M.A.; Dos Reis, L.M.; Kamel, S.; Louvet, L.; et al. Effects of microplastics on the kidneys: A narrative review. Kidney Int. 2024, 106, 400–407. [Google Scholar] [CrossRef]
- Moreno, G.M.; Brunson-Malone, T.; Adams, S.; Nguyen, C.; Seymore, T.N.; Cary, C.M.; Polunas, M.; Goedken, M.J.; Stapleton, P.A. Identification of micro- and nanoplastic particles in postnatal sprague-dawley rat offspring after maternal inhalation exposure throughout gestation. Sci. Total Environ. 2024, 951, 175350. [Google Scholar] [CrossRef] [PubMed]
- Cheng, Y.C.; Chen, W.L.; Yu, H.R.; Tsai, C.Y.; Sheen, J.M.; Tiao, M.M.; Hsu, C.N.; Tain, Y.L. Microplastic-induced hypertension in rats: A two-hit model exploring oxidative stress and gut microbiota. NanoImpact 2025, 39, 100586. [Google Scholar] [CrossRef] [PubMed]
- Hou, Y.; Lv, B.; Du, J.; Ye, M.; Jin, H.; Yi, Y.; Huang, Y. Sulfide regulation and catabolism in health and disease. Signal Transduct. Target Ther. 2025, 10, 174. [Google Scholar] [CrossRef]
- Weber, G.J.; Pushpakumar, S.; Tyagi, S.C.; Sen, U. Homocysteine and hydrogen sulfide in epigenetic, metabolic and microbiota related renovascular hypertension. Pharmacol. Res. 2016, 113, 300–312. [Google Scholar] [CrossRef]
- Peleli, M.; Zampas, P.; Papapetropoulos, A. Hydrogen Sulfide and the Kidney: Physiological Roles, Contribution to Pathophysiology, and Therapeutic Potential. Antioxid. Redox Signal. 2022, 36, 220–243. [Google Scholar] [CrossRef]
- Tomasova, L.; Konopelski, P.; Ufnal, M. Gut Bacteria and Hydrogen Sulfide: The New Old Players in Circulatory System Homeostasis. Molecules 2016, 21, 1558. [Google Scholar] [CrossRef]
- Hsu, C.N.; Lin, Y.J.; Hou, C.Y.; Chen, Y.W.; Tain, Y.L. Early-Life Hydrogen Sulfide Signaling as a Target for Cardiovascular-Kidney-Metabolic Syndrome Reprogramming. Antioxidants 2025, 14, 1064. [Google Scholar] [CrossRef]
- Tain, Y.L.; Wu, K.L.; Lee, W.C.; Leu, S.; Chan, J.Y. Maternal fructose-intake-induced renal programming in adult male offspring. J. Nutr. Biochem. 2015, 26, 642–650. [Google Scholar] [CrossRef] [PubMed]
- An, R.; Wang, X.; Yang, L.; Zhang, J.; Wang, N.; Xu, F.; Hou, Y.; Zhang, H.; Zhang, L. Polystyrene microplastics cause granulosa cells apoptosis and fibrosis in ovary through oxidative stress in rats. Toxicology 2021, 449, 152665. [Google Scholar] [CrossRef] [PubMed]
- Olivera, S.; Graham, D. Sex differences in preclinical models of hypertension. J. Hum. Hypertens. 2023, 37, 619–625. [Google Scholar] [CrossRef] [PubMed]
- Douglas, G.M.; Maffei, V.J.; Zaneveld, J.R.; Yurgel, S.N.; Brown, J.R.; Taylor, C.M.; Huttenhower, C.; Langille, M.G.I. PICRUSt2 for prediction of metagenome functions. Nat. Biotechnol. 2020, 38, 685–688. [Google Scholar] [CrossRef]
- Hsu, C.N.; Lin, Y.J.; Lu, P.C.; Tain, Y.L. Early Supplementation of d-Cysteine or l-Cysteine Prevents Hypertension and Kidney Damage in Spontaneously Hypertensive Rats Exposed to High-Salt Intake. Mol. Nutr. Food Res. 2018, 62, 1700596. [Google Scholar] [CrossRef]
- Caspi, R.; Billington, R.; Keseler, I.M.; Kothari, A.; Krummenacker, M.; Midford, P.E.; Ong, W.K.; Paley, S.; Subhraveti, P.; Karp, P.D. The MetaCyc database of metabolic pathways and enzymes—A 2019 update. Nucleic Acids Res. 2020, 48, D445–D453. [Google Scholar] [CrossRef]
- Parks, D.H.; Tyson, G.W.; Hugenholtz, P.; Beiko, R.G. STAMP: Statistical analysis of taxonomic and functional profiles. Bioinformatics 2014, 30, 3123–3124. [Google Scholar] [CrossRef]
- Carbonero, F.; Benefiel, A.C.; Alizadeh-Ghamsari, A.H.; Gaskins, H.R. Microbial pathways in colonic sulfur metabolism and links with health and disease. Front. Physiol. 2012, 3, 448. [Google Scholar] [CrossRef] [PubMed]
- Palmu, J.; Lahti, L.; Niiranen, T. Targeting Gut Microbiota to Treat Hypertension: A Systematic Review. Int. J. Environ. Res. Public Health 2021, 18, 1248. [Google Scholar] [CrossRef]
- Tain, Y.L. Advocacy for DOHaD research optimizing child kidney health. Pediatr. Neonatol. 2025, 66, S18–S22. [Google Scholar] [CrossRef]
- Zuccarello, P.; Ferrante, M.; Cristaldi, A.; Copat, C.; Grasso, A.; Sangregorio, D.; Fiore, M.; Oliveri Conti, G. Exposure to microplastics (<10 μm) associated to plastic bottles mineral water consumption: The first quantitative study. Water Res. 2019, 157, 365–371. [Google Scholar] [CrossRef]
- Kosuth, M.; Mason, S.A.; Wattenberg, E.V. Anthropogenic contamination of tap water, beer, and sea salt. PLoS ONE 2018, 13, e0194970. [Google Scholar] [CrossRef]
- Westerbeke, F.H.M.; Rios-Morales, M.; Attaye, I.; Nieuwdorp, M. Fructose catabolism and its metabolic effects: Exploring host-microbiota interactions and the impact of ethnicity. J. Physiol. 2025, 603, 7661–7681. [Google Scholar] [CrossRef]
- Ventura, E.; Marín, A.; Gámez-Pérez, J.; Cabedo, L. Recent advances in the relationships between biofilms and microplastics in natural environments. World J. Microbiol. Biotechnol. 2024, 40, 220. [Google Scholar] [CrossRef] [PubMed]
- Thin, Z.S.; Chew, J.; Ong, T.Y.Y.; Raja Ali, R.A.; Gew, L.T. Impact of microplastics on the human gut microbiome: A systematic review of microbial composition, diversity, and metabolic disruptions. BMC Gastroenterol. 2025, 25, 583. [Google Scholar] [CrossRef] [PubMed]
- Hsu, C.N.; Yu, H.R.; Chan, J.Y.H.; Wu, K.L.H.; Lee, W.C.; Tain, Y.L. The Impact of Gut Microbiome on Maternal Fructose Intake-Induced Developmental Programming of Adult Disease. Nutrients 2022, 14, 1031. [Google Scholar] [CrossRef] [PubMed]
- Wallace, J.L.; Motta, J.P.; Buret, A.G. Hydrogen sulfide: An agent of stability at the microbiome-mucosa interface. Am. J. Physiol. Gastrointest. Liver Physiol. 2018, 314, G143–G149. [Google Scholar] [CrossRef]
- Wolf, P.G.; Cowley, E.S.; Breister, A.; Matatov, S.; Lucio, L.; Polak, P.; Ridlon, J.M.; Gaskins, H.R.; Anantharaman, K. Diversity and distribution of sulfur metabolic genes in the human gut microbiome and their association with colorectal cancer. Microbiome 2022, 10, 64. [Google Scholar] [CrossRef]
- Stipanuk, M.H. Metabolism of Sulfur-Containing Amino Acids: How the Body Copes with Excess Methionine, Cysteine, and Sulfide. J. Nutr. 2020, 150, 2494S–2505S. [Google Scholar] [CrossRef] [PubMed]
- Kimura, H. Physiological Roles of Hydrogen Sulfide and Polysulfides. In Chemistry, Biochemistry and Pharmacology of Hydrogen Sulfide; Handbook of Experimental Pharmacology; Springer: Cham, Switzerland, 2015; Volume 230, pp. 61–81. [Google Scholar]
- Barceló, D.; Picó, Y.; Alfarhan, A.H. Microplastics: Detection in human samples, cell line studies, and health impacts. Environ. Toxicol. Pharmacol. 2023, 101, 104204. [Google Scholar] [CrossRef] [PubMed]










| Group | CN | HF | MP | HFMP |
|---|---|---|---|---|
| N | 8 | 7 | 8 | 8 |
| Body weight (g) | 463 ± 13 | 426 ± 17 | 447 ± 18 | 446 ± 16 |
| Left kidney weight (KW) (g) | 2.0 ± 0.04 | 1.85 ± 0.04 | 1.97 ± 0.07 | 1.97 ± 0.11 |
| Left KW/100 g BW | 0.43 ± 0.01 | 0.44 ± 0.01 | 0.44 ± 0.02 | 0.44 ± 0.02 |
| Systolic BP (mmHg), week 3 | 103 ± 1 | 107 ± 1 | 108 ± 2 | 109 ± 1 |
| Systolic BP (mmHg), week 4 | 104 ± 1 | 108 ± 1 | 108 ± 2 | 110 ± 1 |
| Systolic BP (mmHg), week 8 | 119 ± 1 | 127 ± 1 * | 127 ± 1 * | 133 ± 1 *#$ |
| Systolic BP (mmHg), week 12 | 130 ± 1 | 139 ± 1 * | 143 ± 1 * | 150 ± 2 *#$ |
Disclaimer/Publisher’s Note: The statements, opinions and data contained in all publications are solely those of the individual author(s) and contributor(s) and not of MDPI and/or the editor(s). MDPI and/or the editor(s) disclaim responsibility for any injury to people or property resulting from any ideas, methods, instructions or products referred to in the content. |
© 2026 by the authors. Licensee MDPI, Basel, Switzerland. This article is an open access article distributed under the terms and conditions of the Creative Commons Attribution (CC BY) license.
Share and Cite
Hsu, C.-N.; Hou, C.-Y.; Chen, Y.-W.; Chang-Chien, G.-P.; Lin, S.-F.; Tain, Y.-L. Maternal Exposure to Microplastics and High-Fructose Diet Induces Offspring Hypertension via Disruption of H2S Signaling, Gut Microbiota, and Metabolic Networks. Antioxidants 2026, 15, 179. https://doi.org/10.3390/antiox15020179
Hsu C-N, Hou C-Y, Chen Y-W, Chang-Chien G-P, Lin S-F, Tain Y-L. Maternal Exposure to Microplastics and High-Fructose Diet Induces Offspring Hypertension via Disruption of H2S Signaling, Gut Microbiota, and Metabolic Networks. Antioxidants. 2026; 15(2):179. https://doi.org/10.3390/antiox15020179
Chicago/Turabian StyleHsu, Chien-Ning, Chih-Yao Hou, Yu-Wei Chen, Guo-Ping Chang-Chien, Shu-Fen Lin, and You-Lin Tain. 2026. "Maternal Exposure to Microplastics and High-Fructose Diet Induces Offspring Hypertension via Disruption of H2S Signaling, Gut Microbiota, and Metabolic Networks" Antioxidants 15, no. 2: 179. https://doi.org/10.3390/antiox15020179
APA StyleHsu, C.-N., Hou, C.-Y., Chen, Y.-W., Chang-Chien, G.-P., Lin, S.-F., & Tain, Y.-L. (2026). Maternal Exposure to Microplastics and High-Fructose Diet Induces Offspring Hypertension via Disruption of H2S Signaling, Gut Microbiota, and Metabolic Networks. Antioxidants, 15(2), 179. https://doi.org/10.3390/antiox15020179

