Dynamic Changes in Jackfruit (Artocarpus heterophyllus Lam.) Polyphenols During Maturation and In Vitro Digestion and Their Effects on the Gut Microbiota
Abstract
1. Introduction
2. Materials and Methods
2.1. Plant Material
Maturity Classification of Jackfruit
2.2. Chemical Agent
2.2.1. Reagents and Enzyme
2.2.2. Calibration Standard
2.3. In Vitro Digestion and Colon Fermentation
2.3.1. In Vitro Digestion
2.3.2. In Vitro Colonic Fermentation
2.4. Characterization of Residues
2.4.1. Scanning Electron Microscopy (SEM)
2.4.2. Fourier-Transform Infrared Spectroscopy (FTIR)
2.5. Extraction of Phenolic Compounds
2.5.1. Free Phenolics (FPs)
2.5.2. Conjugated Phenolics (CPs)
2.5.3. Bound Phenolics (BPs)
2.6. Polyphenol Content Determination
2.6.1. Total Phenolic Content (TPC)
2.6.2. Total Flavonoid Content (TFC)
2.7. HPLC-HR TOF MS2 Characterization and HPLC-PDA Quantification
2.8. Antioxidant Activity of Phenolic Compounds
2.8.1. DPPH Radical Scavenging Activity
2.8.2. ABTS Radical Scavenging Activity
2.8.3. FRAP Reducing Power Assay
2.9. Enzyme Inhibition Assays
2.9.1. α-Glucosidase Inhibition Activity
2.9.2. Pancreatic Lipase Inhibition Activity
2.9.3. Xanthine Oxidase Inhibition Activity
2.10. 16S rRNA Sequencing
2.11. Determination of Short-Chain Fatty Acid (SCFA) Content
2.12. Statistical Analysis
3. Result and Discussion
3.1. Structural Characterization of Residues
3.1.1. SEM
3.1.2. FTIR
3.2. Polyphenol Content
3.3. HPLC-HR TOF MS2 Characterization and HPLC-PDA Quantification of Polyphenols
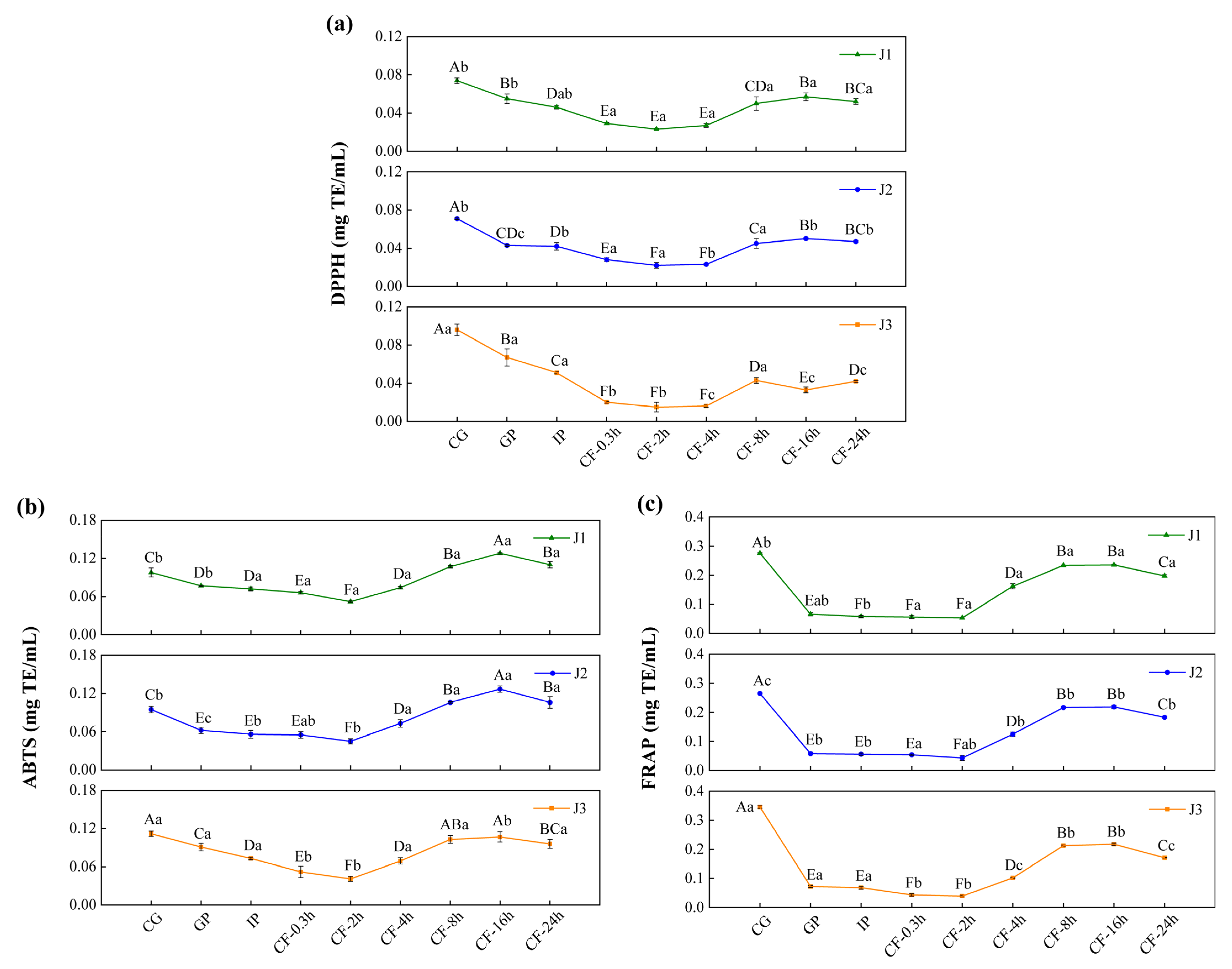
3.4. Antioxidant Activity
3.5. Enzyme Inhibitory Activity
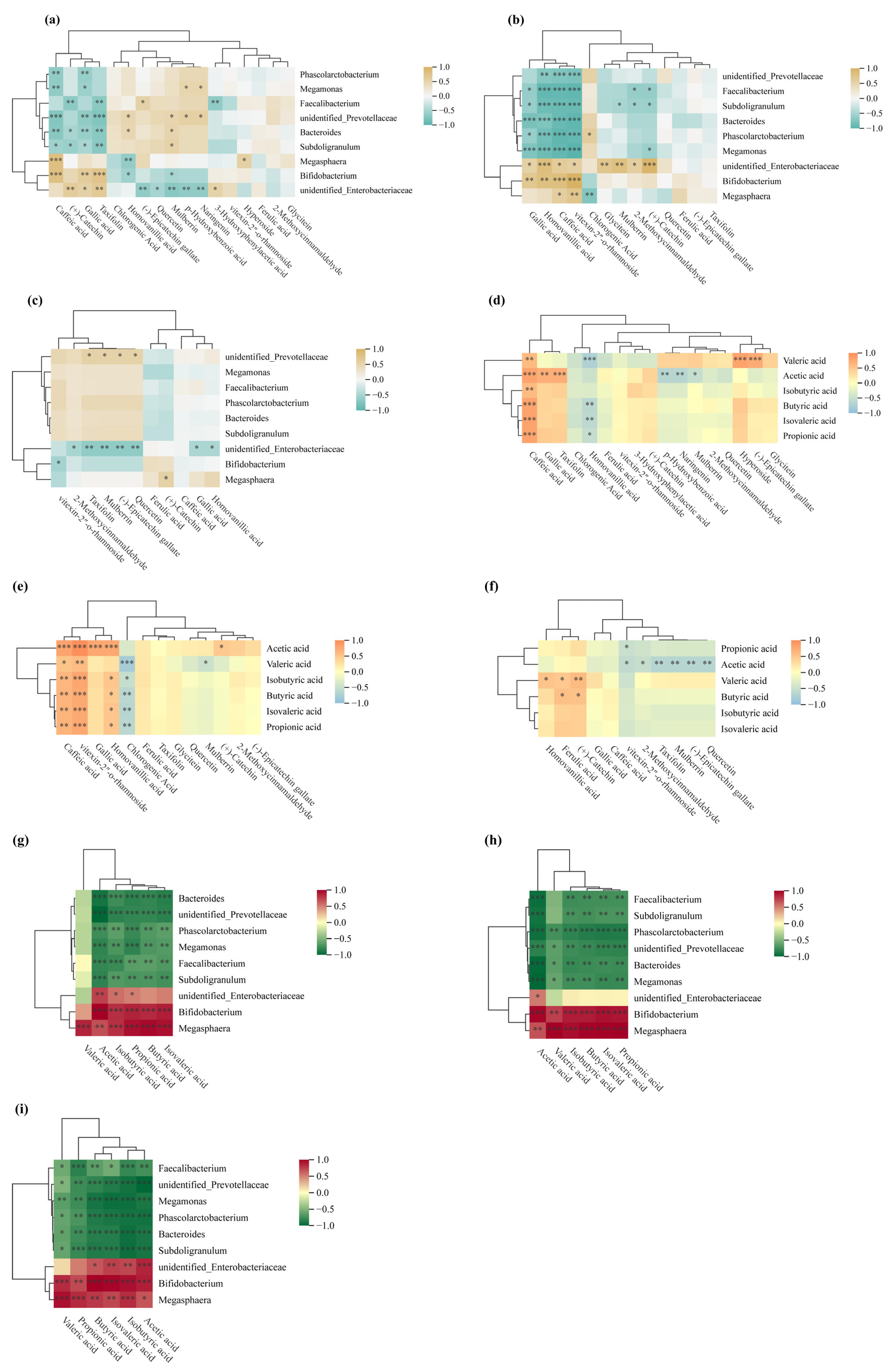
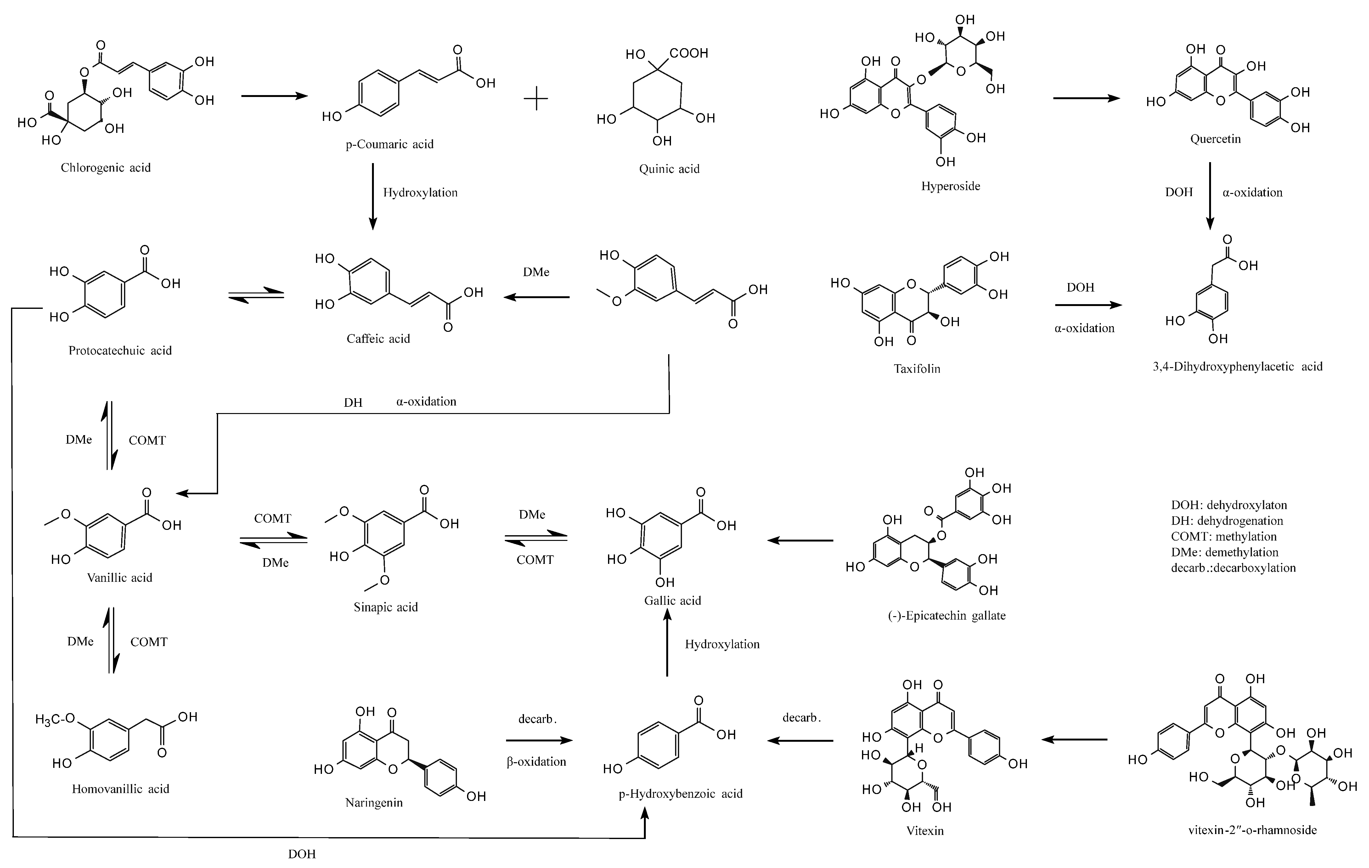
3.6. Colon Fermentation Pathway
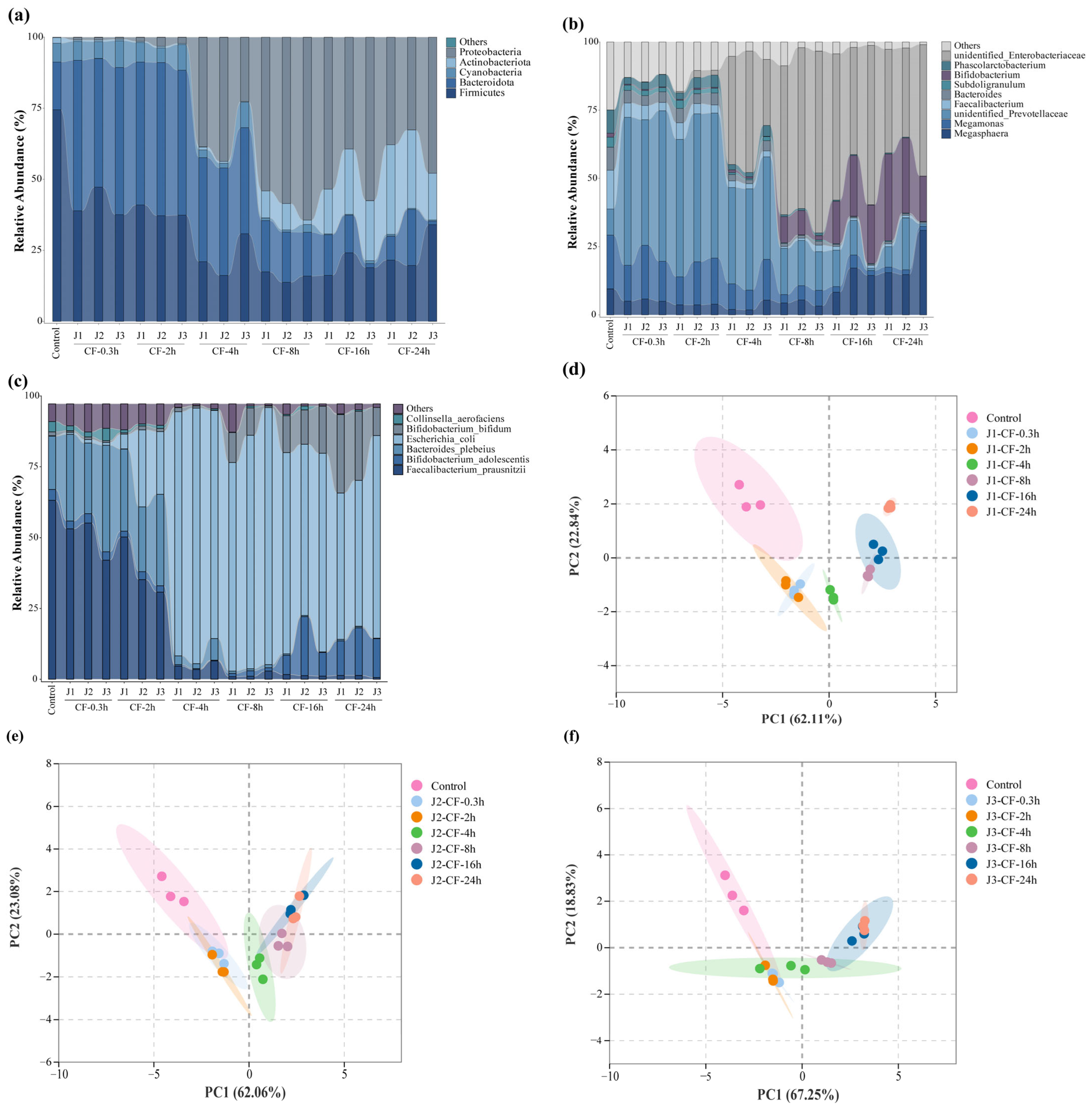
3.7. Changes in Intestinal Microorganisms During Simulated Colonic Fermentation
3.8. SCFAs
4. Conclusions
Supplementary Materials
Author Contributions
Funding
Institutional Review Board Statement
Informed Consent Statement
Data Availability Statement
Conflicts of Interest
References
- Zhu, H.R.; Song, D.N.; Zhao, X. Potential applications and preliminary mechanism of action of dietary polyphenols against hyperuricemia: A review. Food Biosci. 2021, 43, 101297. [Google Scholar] [CrossRef]
- Liu, X.D.; Zhang, Z.J.; Wang, J.Y.; Wang, X.Y.; Bi, H.Z.; Wang, M. Recent developments in Artocarpus heterophyllus Lam. (jackfruit) polysaccharides: Nutritional values, structural characteristics and health benefits. Int. J. Biol. Macromol. 2025, 309, 142923. [Google Scholar] [CrossRef]
- Ranasinghe, R.; Marapana, R. Effect of maturity stage on physicochemical properties of jackfruit (Artocarpus heterophyllus Lam.) flesh. World J. Dairy Food Sci. 2019, 14, 17–25. [Google Scholar] [CrossRef]
- Qu, D.; Liu, C.; Jiang, M.; Feng, L.; Chen, Y.; Han, J. After in vitro digestion, jackfruit flake affords protection against acrylamide-induced oxidative damage. Molecules 2019, 24, 3322. [Google Scholar] [CrossRef] [PubMed]
- Huang, Q.; Wen, T.; Fang, T.; Lao, H.; Zhou, X.; Wei, T.; Luo, Y.; Xie, C.; Huang, Z.; Li, K. A comparative evaluation of the composition and antioxidant activity of free and bound polyphenols in sugarcane tips. Food Chem. 2025, 463, 141510. [Google Scholar] [CrossRef]
- Wang, Z.; Li, S.; Ge, S.; Lin, S. Review of distribution, extraction methods, and health benefits of bound phenolics in food plants. J. Agric. Food Chem. 2020, 68, 3330–3343. [Google Scholar] [CrossRef] [PubMed]
- Zhang, L.; Tu, Z.-C.; Xie, X.; Wang, H.; Wang, H.; Wang, Z.-X.; Sha, X.-M.; Lu, Y. Jackfruit (Artocarpus heterophyllus Lam.) peel: A better source of antioxidants and a-glucosidase inhibitors than pulp, flake and seed, and phytochemical profile by HPLC-QTOF-MS/MS. Food Chem. 2017, 234, 303–313. [Google Scholar] [CrossRef]
- Martiniakova, M.; Sarocka, A.; Penzes, N.; Biro, R.; Kovacova, V.; Mondockova, V.; Sevcikova, A.; Ciernikova, S.; Omelka, R. Protective Role of Dietary Polyphenols in the Management and Treatment of Type 2 Diabetes Mellitus. Nutrients 2025, 17, 275. [Google Scholar] [CrossRef]
- Zhang, X.N.; Xu, L.; Chen, H.; Zhang, X.; Lei, Y.Q.; Liu, W.C.; Xu, H.L.; Ma, B.; Zhu, C.J. Novel Hydroxychalcone-Based Dual Inhibitors of Aldose Reductase and α-Glucosidase as Potential Therapeutic Agents against Diabetes Mellitus and Its Complications. J. Med. Chem. 2022, 65, 9174−9192. [Google Scholar] [CrossRef]
- Ning, Z.C.; Pan, W.P.; Huang, Y.Y.; Zhang, N.; Zheng, B.D.; Zhang, X.Q.; Xiao, M.T.; Yang, Y.C.; Ye, J. Differences in anti-obesity effects between raw and ripened Pu-erh tea polyphenols: Impact on gut microbiota enterotypes. J. Sci. Food Agric. 2025, 105, 4015–4030. [Google Scholar] [CrossRef]
- Cao, Q.W.; Mei, S.H.; Mehmood, A.; Sun, Y.; Chen, X.M. Inhibition of pancreatic lipase by coffee leaves-derived polyphenols: A mechanistic study. Food Chem. 2024, 444, 138514. [Google Scholar] [CrossRef]
- Ullah, Z.; Yue, P.P.; Mao, G.H.; Zhang, M.; Liu, P.; Wu, X.Y.; Zhao, T.; Yang, L.Q. A comprehensive review on recent xanthine oxidase inhibitors of dietary based bioactive substances for the treatment of hyperuricemia and gout: Molecular mechanisms and perspective. Int. J. Biol. Macromol. 2024, 278, 134832. [Google Scholar] [CrossRef]
- Pan, R.; Yuan, J.; Bai, J.; Zhang, J.; Zhang, J.; Gu, Y.; Xia, S.; Qu, M.; Liu, Q.; Dong, Y. Antiobesity effect of Lactiplantibacillus plantarum fermented barley extracts via the interactions with gut microbiota of the obese adult humans. J. Food Biochem. 2023, 2023, 5521789. [Google Scholar] [CrossRef]
- Konsue, N.; Bunyameen, N.; Donlao, N. Utilization of young jackfruit (Artocarpus heterophyllus Lam.) as a plant-based food ingredient: Influence of maturity on chemical attributes and changes during in vitro digestion. Lwt 2023, 180, 114721. [Google Scholar] [CrossRef]
- Chait, Y.A.; Gunenc, A.; Bendali, F.; Hosseinian, F. Simulated gastrointestinal digestion and in vitro colonic fermentation of carob polyphenols: Bioaccessibility and bioactivity. Lwt Food Sci. Technol. 2020, 117, 108623. [Google Scholar] [CrossRef]
- Wojtunik-Kulesza, K.; Oniszczuk, A.; Oniszczuk, T.; Combrzyński, M.; Nowakowska, D.; Matwijczuk, A. Influence of in vitro digestion on composition, bioaccessibility and antioxidant activity of food polyphenols—A non-systematic review. Nutrients 2020, 12, 1401. [Google Scholar] [CrossRef]
- Cianciosi, D.; Forbes-Hernández, T.Y.; Regolo, L.; Alvarez-Suarez, J.M.; Navarro-Hortal, M.D.; Xiao, J.; Quiles, J.L.; Battino, M.; Giampieri, F. The reciprocal interaction between polyphenols and other dietary compounds: Impact on bioavailability, antioxidant capacity and other physico-chemical and nutritional parameters. Food Chem. 2022, 375, 131904. [Google Scholar] [CrossRef] [PubMed]
- Shu, Q.; Liu, Y.-X.; Tang, Y.-J.; Cheng, H.-Y.; Wu, Y.-Y.; Xu, W.; Zhang, Y.-B.; Zhou, G.-X. Phenolic and flavonoid compounds from the fruit shell of Camellia oleifera. J. Asian Nat. Prod. Res. 2024, 26, 91–101. [Google Scholar] [CrossRef] [PubMed]
- Reboredo-Rodríguez, P.; González-Barreiro, C.; Martínez-Carballo, E.; Cambeiro-Pérez, N.; Rial-Otero, R.; Figueiredo-González, M.; Cancho-Grande, B. Applicability of an in vitro digestion model to assess the bioaccessibility of phenolic compounds from olive-related products. Molecules 2021, 26, 6667. [Google Scholar] [CrossRef]
- Minekus, M.; Alminger, M.; Alvito, P.; Ballance, S.; Bohn, T.; Bourlieu, C.; Carrière, F.; Boutrou, R.; Corredig, M.; Dupont, D. A standardised static in vitro digestion method suitable for food—An international consensus. Food Funct. 2014, 5, 1113–1124. [Google Scholar] [CrossRef]
- Liu, Y.T.; Li, Y.W.; Ke, Y.; Li, C.; Zhang, Z.Q.; Wu, Y.L.; Hu, B.; Liu, A.P.; Luo, Q.Y.; Wu, W.J. In vitro saliva-gastrointestinal digestion and fecal fermentation of Oudemansiella radicata polysaccharides reveal its digestion profile and effect on the modulation of the gut microbiota. Carbohydr. Polym. 2021, 251, 117041. [Google Scholar] [CrossRef]
- Kenari, R.E.; Razavi, R. Phenolic profile and antioxidant activity of free/bound phenolic compounds of sesame and properties of encapsulated nanoparticles in different wall materials. Food Sci. Nutr. 2022, 10, 525–535. [Google Scholar] [CrossRef]
- Jiang, G.; Wu, Z.; Ramachandra, K.; Zhao, C.; Ameer, K. Changes in structural and chemical composition of insoluble dietary fibers bound phenolic complexes from grape pomace by alkaline hydrolysis treatment. Food Sci. Technol. 2022, 42, e50921. [Google Scholar] [CrossRef]
- Chen, P.X.; Tang, Y.; Marcone, M.F.; Pauls, P.K.; Zhang, B.; Liu, R.; Tsao, R. Characterization of free, conjugated and bound phenolics and lipophilic antioxidants in regular- and non-darkening cranberry beans (Phaseolus vulgaris L.). Food Chem. 2015, 185, 298–308. [Google Scholar] [CrossRef] [PubMed]
- Wekre, M.E.; Hellesen Brunvoll, S.; Jordheim, M. Advancing quantification methods for polyphenols in brown seaweeds—Applying a selective qNMR method compared with the TPC assay. Phytochem. Anal. 2022, 33, 1099–1110. [Google Scholar] [CrossRef]
- Li, N.; Zhang, G.; Zhang, D. Phenolic compounds and antioxidant activity of rice–tartary buckwheat composite as affected by in vitro digestion. J. Chem. 2022, 2022, 2472513. [Google Scholar] [CrossRef]
- Nakagawa, S.; Ohmura, R.; Toshima, S.; Park, H.; Narasako, Y.; Hirano, T.; Otani, M.; Kunitake, H. Changes in polyphenols, anthocyanins, and DPPH radical-scavenging activities in sweetpotato (Ipomoea batatas L.) during tuber growth. Sci. Hortic. 2021, 284, 110100. [Google Scholar] [CrossRef]
- Zhang, X.; Wang, C.; Qi, Z.; Zhao, R.; Wang, C.; Zhang, T. Pea protein based nanocarriers for lipophilic polyphenols: Spectroscopic analysis, characterization, chemical stability, antioxidant and molecular docking. Food Res. Int. 2022, 160, 111713. [Google Scholar] [CrossRef]
- Bouslamti, M.; El Barnossi, A.; Kara, M.; Alotaibi, B.S.; Al Kamaly, O.; Assouguem, A.; Lyoussi, B.; Benjelloun, A.S. Total polyphenols content, antioxidant and antimicrobial activities of leaves of Solanum elaeagnifolium Cav. from Morocco. Molecules 2022, 27, 4322. [Google Scholar] [CrossRef]
- Gong, T.; Yang, X.; Bai, F.; Li, D.; Zhao, T.; Zhang, J.; Sun, L.; Guo, Y. Young apple polyphenols as natural α-glucosidase inhibitors: In vitro and in silico studies. Bioorganic Chem. 2020, 96, 103625. [Google Scholar] [CrossRef] [PubMed]
- Zhou, J.-F.; Wang, W.-J.; Yin, Z.-P.; Zheng, G.-D.; Chen, J.-G.; Li, J.-E.; Chen, L.-L.; Zhang, Q.-F. Quercetin is a promising pancreatic lipase inhibitor in reducing fat absorption in vivo. Food Biosci. 2021, 43, 101248. [Google Scholar] [CrossRef]
- Dolati, K.; Rakhshandeh, H.; Golestani, M.; Forouzanfar, F.; Sadeghnia, R.; Sadeghnia, H.R. Inhibitory Effects of Apium graveolens on Xanthine Oxidase Activity and Serum Uric Acid Levels in Hyperuricemic Mice. Prev. Nutr. Food Sci. 2018, 23, 127–133. [Google Scholar] [CrossRef]
- Kaeswurm, J.A.; Burandt, M.R.; Mayer, P.S.; Straub, L.V.; Buchweitz, M. Bioaccessibility of apple polyphenols from peel and flesh during oral digestion. J. Agric. Food Chem. 2022, 70, 4407–4417. [Google Scholar] [CrossRef]
- Tamargo, A.; Cueva, C.; Alvarez, M.D.; Herranz, B.; Moreno-Arribas, M.V.; Laguna, L. Physical effects of dietary fibre on simulated luminal flow, studied by in vitro dynamic gastrointestinal digestion and fermentation. Food Funct. 2019, 10, 3452–3465. [Google Scholar] [CrossRef] [PubMed]
- Zhao, Y.; Leng, F.; Fan, S.; Ding, Y.; Chen, T.; Zhou, H.; Xiao, X. Changes of Barley Bound Phenolics and Their Characteristics During Simulated Gastrointestinal Digestion and Colonic Fermentation In vitro. Foods 2025, 14, 1114. [Google Scholar] [CrossRef] [PubMed]
- Song, S.Y.; Kim, C.H.; Im, S.J.; Kim, I.J. Discrimination of citrus fruits using FT-IR fingerprinting by quantitative prediction of bioactive compounds. Food Sci. Biotechnol. 2018, 27, 367–374. [Google Scholar] [CrossRef]
- Li, Y.; Li, S.; Lin, L.; Li, D.; Zhao, J.; Liu, S.; Ma, Y.; Ren, D.; Zhou, H.; Wang, Q. In vitro simulated digestion and fermentation characteristics of polyphenol–polysaccharide complex from Hizikia fusiforme and its effects on the human gut microbiota. Int. J. Biol. Macromol. 2025, 302, 140619. [Google Scholar] [CrossRef]
- Zheng, S.; Zhang, Y.; Chen, Q.; Fu, X.; Huang, Q.; Zhang, B.; Dong, H.; Li, C. Exploring the synergistic benefits of insoluble dietary fiber and bound phenolics: Unveiling the role of bound phenolics in enhancing bioactivities of insoluble dietary fiber. Trends Food Sci. Technol. 2024, 149, 104554. [Google Scholar] [CrossRef]
- Huang, H.; Chen, J.; Chen, Y.; Xie, J.; Xue, P.; Ao, T.; Chang, X.; Hu, X.; Yu, Q. Metabonomics combined with 16S rRNA sequencing to elucidate the hypoglycemic effect of dietary fiber from tea residues. Food Res. Int. 2022, 155, 111122. [Google Scholar] [CrossRef] [PubMed]
- Mokhtar, M.; Bouamar, S.; Di Lorenzo, A.; Temporini, C.; Daglia, M.; Riazi, A. The influence of ripeness on the phenolic content, antioxidant and antimicrobial activities of pumpkins (Cucurbita moschata Duchesne). Molecules 2021, 26, 3623. [Google Scholar] [CrossRef]
- Sun, W.; Sun, S.; Xu, H.; Wang, Y.; Chen, Y.; Xu, X.; Yi, Y.; Ju, Z. Characterization of two key flavonoid 3-O-glycosyltransferases involved in the formation of flower color in Rhododendron delavayi. Front. Plant Sci. 2022, 13, 863482. [Google Scholar] [CrossRef]
- Odriozola-Serrano, I.; Nogueira, D.P.; Esparza, I.; Vaz, A.A.; Jiménez-Moreno, N.; Martín-Belloso, O.; Ancín-Azpilicueta, C. Stability and bioaccessibility of phenolic compounds in rosehip extracts during in vitro digestion. Antioxidants 2023, 12, 1035. [Google Scholar] [CrossRef]
- Zheng, W.; Zhang, W.; Liu, D.; Yin, M.; Wang, X.; Wang, S.; Shen, S.; Liu, S.; Huang, Y.; Li, X. Evolution-guided multiomics provide insights into the strengthening of bioactive flavone biosynthesis in medicinal pummelo. Plant Biotechnol. J. 2023, 21, 1577–1589. [Google Scholar] [CrossRef]
- Hou, F.; Su, T.; Chen, Y.; Dong, L.; Zhang, M.; Huang, F. Novel insights into bound Phenolics: Conversion and release of phenolic compounds in lychee pulp by heat pump drying and lactic acid bacterial fermentation. Food Res. Int. 2025, 208, 116201. [Google Scholar] [CrossRef] [PubMed]
- Elejalde, E.; Villaran, M.C.; Esquivel, A.; Alonso, R.M. Bioaccessibility and Antioxidant Capacity of Grape Seed and Grape Skin Phenolic Compounds After Simulated In vitro Gastrointestinal Digestion. Plant Foods Hum. Nutr. 2024, 79, 432–439. [Google Scholar] [CrossRef]
- Zhang, L.; Wu, T.; Zhang, Y.; Chen, Y.; Ge, X.; Sui, W.; Zhu, Q.; Geng, J.; Zhang, M. Release of bound polyphenols from wheat bran soluble dietary fiber during simulated gastrointestinal digestion and colonic fermentation in vitro. Food Chem. 2023, 402, 134111. [Google Scholar] [CrossRef]
- Liu, X.; Dong, J.; Cui, J.; Zheng, Y.; Hu, H.; Wang, R.; Wang, K.; Zhong, D.; Huang, H.; Zheng, Y. Microalgae-based drug delivery microspheres for treatment of hyperuricemia with renal injury. Nano Today 2025, 61, 102607. [Google Scholar] [CrossRef]
- Dou, Z.; Chen, C.; Huang, Q.; Fu, X. In vitro digestion of the whole blackberry fruit: Bioaccessibility, bioactive variation of active ingredients and impacts on human gut microbiota. Food Chem. 2022, 370, 131001. [Google Scholar] [CrossRef]
- Zhu, M.; Fei, X.Y.; Gong, D.M.; Zhang, G.W. Effects of Processing Conditions and Simulated Digestion In vitro on the Antioxidant Activity, Inhibition of Xanthine Oxidase and Bioaccessibility of Epicatechin Gallate. Foods 2023, 12, 2807. [Google Scholar] [CrossRef]
- Gutiérrez-Grijalva, E.P.; Antunes-Ricardo, M.; Acosta-Estrada, B.A.; Gutiérrez-Uribe, J.A.; Heredia, J.B. Cellular antioxidant activity and in vitro inhibition of α-glucosidase, αamylase and pancreatic lipase of oregano polyphenols under simulated gastrointestinal digestion. Food Res. Int. 2019, 116, 676–686. [Google Scholar] [CrossRef] [PubMed]
- Fu, M.; Shen, W.; Gao, W.; Namujia, L.; Yang, X.; Cao, J.; Sun, L. Essential moieties of myricetins, quercetins and catechins for binding and inhibitory activity against α-Glucosidase. Bioorganic Chem. 2021, 115, 105235. [Google Scholar] [CrossRef]
- Li, W.; Cao, R.; Cao, J.; Zhang, J.; Yang, X.; Liu, X.; Sun, L. Proteins make tea polyphenol EGCG not always develop satisfactory α-glucosidase inhibition: The influences of three proteins on α-glucosidase inhibitory activity of EGCG. Food Hydrocoll. 2025, 159, 110674. [Google Scholar] [CrossRef]
- D’Costa, A.S.; Chen, A.A.; Hamann, E.; El Iraki, R.; Venugopal, K.; Bordenave, N. Impact of potato starch on the inhibition of pancreatic lipase by potato phenolic acids. Food Biosci. 2024, 57, 103414. [Google Scholar] [CrossRef]
- Zheng, Y.X.; Tian, J.H.; Yang, W.H.; Chen, S.G.; Liu, D.H.; Fang, H.T.; Zhang, H.L.; Ye, X.Q. Inhibition mechanism of ferulic acid against α-amylase and α-glucosidasee. Food Chem. 2020, 317, 101297. [Google Scholar] [CrossRef]
- Wang, Y.Y.; Chen, L.H.; Liu, H.M.; Xie, J.H.; Yin, W.D.; Xu, Z.H.; Ma, H.J.; Wu, W.Z.; Zheng, M.Z.; Liu, M.H.; et al. Characterization of the synergistic inhibitory effect of cyanidin-3-O-glucoside and catechin on pancreatic lipase. Food Chem. 2023, 404, 134672. [Google Scholar] [CrossRef]
- Yu, Y.L.; Xiong, Y.Z.; Tong, S.M.; Li, Y.L.; Cai, R.C.; Xv, Z.; Gao, F. Inhibitory Activity of Quercetin, Rutin, and Hyperoside against Xanthine Oxidase: Kinetics, Fluorescence, and Molecular Docking. Curr. Pharm. Biotechnol. 2025, 26, 513–524. [Google Scholar] [CrossRef]
- Xu, H.; Hong, J.H.; Kim, D.; Jin, Y.H.; Pawluk, A.M.; Mah, J.-H. Evaluation of bioactive compounds and antioxidative activity of fermented green tea produced via one-and two-step fermentation. Antioxidants 2022, 11, 1425. [Google Scholar] [CrossRef]
- Hou, J.; Liang, L.; Su, M.; Yang, T.; Mao, X.; Wang, Y. Variations in phenolic acids and antioxidant activity of navel orange at different growth stages. Food Chem. 2021, 360, 129980. [Google Scholar] [CrossRef] [PubMed]
- Mosele, J.I.; Macià, A.; Motilva, M.-J. Metabolic and microbial modulation of the large intestine ecosystem by non-absorbed diet phenolic compounds: A review. Molecules 2015, 20, 17429–17468. [Google Scholar] [CrossRef]
- Nguyen, L.T.; Tran, M.H.; Lee, E.Y. Co-upgrading of ethanol-assisted depolymerized lignin: A new biological lignin valorization approach for the production of protocatechuic acid and polyhydroxyalkanoic acid. Bioresour. Technol. 2021, 338, 125563. [Google Scholar] [CrossRef]
- Taira, J.; Toyoshima, R.; Ameku, N.; Iguchi, A.; Tamaki, Y. Vanillin production by biotransformation of phenolic compounds in fungus, Aspergillus luchuensis. AMB Express 2018, 8, 40. [Google Scholar] [CrossRef]
- Katsuki, N.; Masuo, S.; Nukui, N.; Minakawa, H.; Takaya, N. Gallic acid fermentation by metabolically engineered Escherichia coli producing p-hydroxybenzoate hydroxylase from Hylemonella gracilis NS1. J. Gen. Appl. Microbiol. 2023, 69, 301–308. [Google Scholar] [CrossRef]
- Han, H.; Liu, C.; Gao, W.; Li, Z.; Qin, G.; Qi, S.; Jiang, H.; Li, X.; Liu, M.; Yan, F. Anthocyanins are converted into anthocyanidins and phenolic acids and effectively absorbed in the jejunum and ileum. J. Agric. Food Chem. 2021, 69, 992–1002. [Google Scholar] [CrossRef]
- Kasahara, K.; Kerby, R.L.; Aquino-Martinez, R.; Evered, A.H.; Cross, T.-W.L.; Everhart, J.; Ulland, T.K.; Kay, C.D.; Bolling, B.W.; Bäckhed, F. Gut microbes modulate the effects of the flavonoid quercetin on atherosclerosis. npj Biofilms Microbiomes 2025, 11, 12. [Google Scholar] [CrossRef]
- Kan, J.; Wu, F.; Wang, F.; Zheng, J.; Cheng, J.; Li, Y.; Yang, Y.; Du, J. Phytonutrients: Sources, bioavailability, interaction with gut microbiota, and their impacts on human health. Front. Nutr. 2022, 9, 960309. [Google Scholar] [CrossRef] [PubMed]
- Zeng, X.; Zheng, Y.; He, Y.; Zhang, J.; Peng, W.; Su, W. Microbial metabolism of naringin and the impact on antioxidant capacity. Nutrients 2022, 14, 3765. [Google Scholar] [CrossRef] [PubMed]
- Xia, Y.; Zhang, X.; Jiang, M.; Zhang, H.; Wang, Y.; Zhang, Y.; Seviour, R.; Kong, Y. In vitro co-metabolism of epigallocatechin-3-gallate (EGCG) by the mucin-degrading bacterium Akkermansia muciniphila. PLoS ONE 2021, 16, e0260757. [Google Scholar] [CrossRef] [PubMed]
- Ding, Y.; Yan, Y.; Peng, Y.; Chen, D.; Mi, J.; Lu, L.; Luo, Q.; Li, X.; Zeng, X.; Cao, Y. In vitro digestion under simulated saliva, gastric and small intestinal conditions and fermentation by human gut microbiota of polysaccharides from the fruits of Lycium barbarum. Int. J. Biol. Macromol. 2019, 125, 751–760. [Google Scholar] [CrossRef]
- Xing, T.; Yu, S.; Zhen, F.; Kong, X.; Sun, Y. Anaerobic fermentation of hybrid Pennisetum mixed with fruit and vegetable wastes to produce volatile fatty acids. RSC Adv. 2020, 10, 33261–33267. [Google Scholar] [CrossRef]









| Compounds | Molecular Formula | Molecular Weight | RT (min) | Adduct | Mass Error (ppm) | Observed m/z | J1 | J2 | J3 | ||||||
|---|---|---|---|---|---|---|---|---|---|---|---|---|---|---|---|
| FP | CP | BP | FP | CP | BP | FP | CP | BP | |||||||
| Gallic acid | C7H6O5 | 170.1 | 1.8 | [M-H]− | 1.9 | 169.01 | 0.05 ± 0 | 0.076 ± 0.007 | 0.04 ± 0.001 | 0.053 ± 0.001 | 0.072 ± 0.001 | 0.044 ± 0 | 0.043 ± 0.001 | 0.063 ± 0.001 | 0.032 ± 0 |
| Chlorogenic Acid | C16H18O9 | 354.3 | 3.1 | [M-H]− | 0.3 | 353.1 | 0.034 ± 0.003 | 0.035 ± 0.001 | 0.029 ± 0.003 | 0.04 ± 0.001 | 0.034 ± 0.001 | 0.032 ± 0.001 | 0.028 ± 0 | 0.039 ± 0.001 | 0.033 ± 0.002 |
| p-Hydroxybenzoic acid | C7H6O3 | 138.1 | 2.3 | [M+HCOO]− | 2.9 | 183 | 0.04 ± 0.001 | 0.139 ± 0.001 | 0.04 ± 0 | 0.029 ± 0.001 | 0.146 ± 0.001 | 0.047 ± 0.001 | 0.029 ± 0.001 | 0.086 ± 0 | 0.05 ± 0 |
| Caffeic acid | C9H8O4 | 180.2 | 3.7 | [M-H]− | 0.9 | 179 | 0.047 ± 0.002 | 0.052 ± 0.005 | 0.031 ± 0.001 | 0.048 ± 0.001 | 0.048 ± 0.001 | 0.036 ± 0.001 | 0.048 ± 0.001 | 0.036 ± 0.001 | 0.031 ± 0 |
| Homovanillic acid | C9H10O4 | 182.2 | 4 | [M-H]− | 0.7 | 181.1 | 0.062 ± 0 | 0.067 ± 0.002 | 0.037 ± 0.001 | 0.037 ± 0 | 0.07 ± 0.004 | 0.034 ± 0.001 | 0.041 ± 0.002 | 0.146 ± 0 | 0.042 ± 0 |
| 3-Hydroxyphenylacetic acid | C8H8O3 | 152.2 | 4.7 | [M-H]− | 1.9 | 151 | 0.045 ± 0 | 0.069 ± 0.001 | 0.039 ± 0 | ND | 0.048 ± 0.001 | 0.038 ± 0 | 0.035 ± 0.001 | 0.047 ± 0 | 0.060± 0 |
| Sinapic acid | C11H12O5 | 224.2 | 4.6 | [M-H]− | 0.5 | 223.1 | 0.057 ± 0 | 0.051 ± 0.002 | 0.032 ± 0.001 | 0.034 ± 0.001 | 0.04 ± 0 | 0.032 ± 0.001 | 0.033 ± 0 | 0.038 ± 0.001 | 0.032 ± 0 |
| Ferulic acid | C10H10O4 | 194.2 | 4.6 | [M-H]− | 0.3 | 193.1 | 0.029 ± 0 | 0.025 ± 0.004 | 0.022 ± 0.003 | 0.024 ± 0.001 | 0.025 ± 0.001 | 0.025 ± 0 | 0.022 ± 0.001 | 0.025 ± 0.001 | 0.025 ± 0 |
| 2-Methoxycinnamaldehyde | C10H10O2 | 162.2 | 5.5 | [M+NH4]+ | 2.4 | 325.3 | 0.031 ± 0.001 | 0.027 ± 0.005 | 0.026 ± 0.004 | 0.029 ± 0.001 | 0.028 ± 0.002 | 0.028 ± 0.001 | 0.029 ± 0.002 | 0.028 ± 0.002 | 0.028 ± 0 |
| (+)-Catechin | C15H14O6 | 290.3 | 3.3 | [M-H]− | 2.3 | 289.1 | 0.046 ± 0.002 | 0.057 ± 0.001 | 0.038 ± 0.001 | 0.089 ± 0.001 | 0.053 ± 0.002 | 0.034 ± 0 | 0.088 ± 0 | 0.046 ± 0.001 | 0.042 ± 0 |
| vitexin-2″-o-rhamnoside | C27H30O14 | 578.5 | 4.2 | [M-H]− | 4.1 | 577.2 | 0.073 ± 0.003 | 0.032 ± 0.005 | 0.029 ± 0.002 | 0.052 ± 0.001 | 0.035 ± 0.001 | 0.031 ± 0.001 | 0.052 ± 0.001 | 0.068 ± 0.001 | 0.042 ± 0.001 |
| Hyperoside | C21H20O12 | 464.4 | 4.5 | [M-H]− | 5.9 | 463.1 | 0.069 ± 0.001 | 0.029 ± 0.001 | ND | 0.030 ± 0.001 | 0.03 ± 0.002 | 0.029 ± 0 | 0.029 ± 0 | 0.032 ± 0.001 | 0.028 ± 0.002 |
| (−)-Epicatechin gallate | C22H18O10 | 442.4 | 4.9 | [M-H]− | 0.2 | 441.1 | 0.041 ± 0 | 0.038 ± 0.004 | 0.034 ± 0.001 | 0.035 ± 0 | 0.036 ± 0 | 0.035 ± 0.001 | 0.035 ± 0 | 0.036 ± 0.001 | 0.034 ± 0 |
| Taxifolin | C15H12O7 | 304.3 | 4.7 | [M-H]− | 0.7 | 303.1 | 0.033 ± 0.001 | ND | 0.033 ± 0.001 | 0.033 ± 0 | 0.034 ± 0 | 0.034 ± 0 | 0.033 ± 0.001 | 0.033 ± 0.002 | ND |
| Glycitein | C16H12O5 | 284.3 | 5.3 | [M-H]− | 1.5 | 283.1 | 0.027 ± 0.003 | 0.026 ± 0.001 | ND | 0.026 ± 0.003 | 0.026 ± 0 | ND | ND | 0.028 ± 0.001 | 0.028 ± 0.001 |
| Quercetin | C15H10O7 | 302.2 | 5.4 | [M+CH3COO]− | 3.3 | 361.1 | 0.031 ± 0 | 0.032 ± 0 | 0.028 ± 0.001 | 0.030 ± 0.001 | 0.03 ± 0.001 | 0.028 ± 0 | 0.030 ± 0.001 | 0.029 ± 0.002 | 0.028 ± 0.002 |
| Naringenin | C15H12O5 | 272.3 | 4.3 | [M+HCOO]− | 0.3 | 317.1 | 0.03 ± 0.001 | 0.032 ± 0.001 | ND | ND | 0.031 ± 0 | ND | ND | 0.031 ± 0.001 | ND |
| Mulberrin | C25H26O6 | 422.5 | 3.7 | [M+NH4]+ | 4.6 | 440.2 | 0.054 ± 0 | 0.040 ± 0.001 | ND | 0.039 ± 0.001 | 0.056 ± 0.001 | ND | 0.036 ± 0 | 0.054 ± 0.001 | 0.033 ± 0 |
Disclaimer/Publisher’s Note: The statements, opinions and data contained in all publications are solely those of the individual author(s) and contributor(s) and not of MDPI and/or the editor(s). MDPI and/or the editor(s) disclaim responsibility for any injury to people or property resulting from any ideas, methods, instructions or products referred to in the content. |
© 2025 by the authors. Licensee MDPI, Basel, Switzerland. This article is an open access article distributed under the terms and conditions of the Creative Commons Attribution (CC BY) license.
Share and Cite
Ma, L.; Feng, Z.; Zhang, C.; Gu, C.; Bao, Y. Dynamic Changes in Jackfruit (Artocarpus heterophyllus Lam.) Polyphenols During Maturation and In Vitro Digestion and Their Effects on the Gut Microbiota. Antioxidants 2026, 15, 26. https://doi.org/10.3390/antiox15010026
Ma L, Feng Z, Zhang C, Gu C, Bao Y. Dynamic Changes in Jackfruit (Artocarpus heterophyllus Lam.) Polyphenols During Maturation and In Vitro Digestion and Their Effects on the Gut Microbiota. Antioxidants. 2026; 15(1):26. https://doi.org/10.3390/antiox15010026
Chicago/Turabian StyleMa, Liru, Zhen Feng, Chao Zhang, Chunhe Gu, and Yihong Bao. 2026. "Dynamic Changes in Jackfruit (Artocarpus heterophyllus Lam.) Polyphenols During Maturation and In Vitro Digestion and Their Effects on the Gut Microbiota" Antioxidants 15, no. 1: 26. https://doi.org/10.3390/antiox15010026
APA StyleMa, L., Feng, Z., Zhang, C., Gu, C., & Bao, Y. (2026). Dynamic Changes in Jackfruit (Artocarpus heterophyllus Lam.) Polyphenols During Maturation and In Vitro Digestion and Their Effects on the Gut Microbiota. Antioxidants, 15(1), 26. https://doi.org/10.3390/antiox15010026

