Effect of Extraction Method and Thermosonication on Apple Juice Quality
Abstract
1. Introduction
2. Materials and Methods
2.1. Chemicals
2.2. Apple Juice Preparation
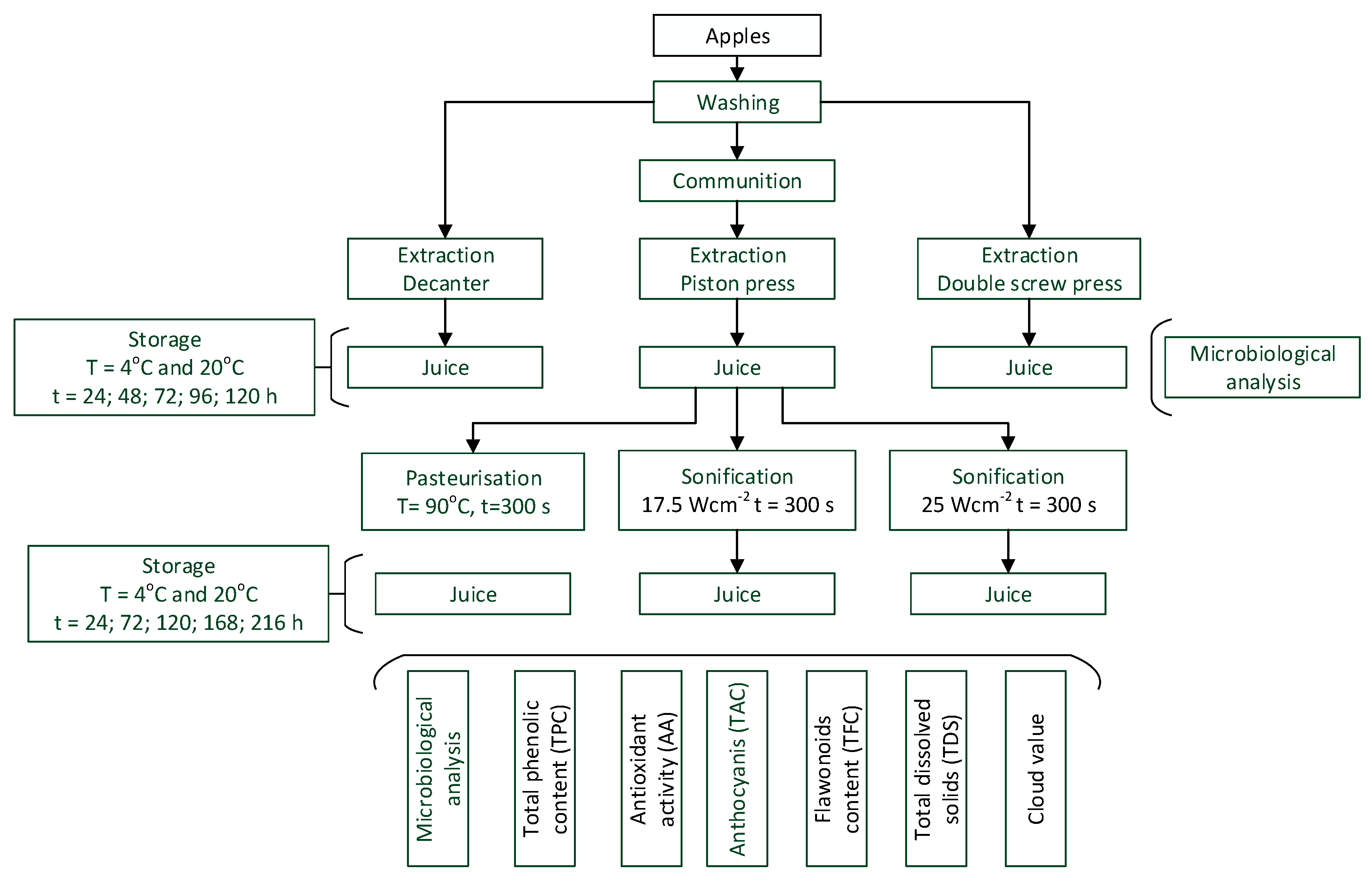
2.3. Experimental Model
2.4. Sonication and Thermal Treatment
2.5. Chemical Testing
2.5.1. Total Phenolic Content (TPC)
2.5.2. Antioxidant Activity (AA)
2.5.3. Total Flavonoid Content (TFC)
2.5.4. Total Anthocyanin Content (TAC)
2.5.5. Total Dissolved Solids (TDS)
2.5.6. Cloud Value
2.6. Microbial Test
2.7. Statistical Analysis
3. Results and Discussion
3.1. Determination of Final Juice Temperature
3.2. Influence of Device Type on Total Mesophilic Microorganism Content in Apple Juice
3.3. Influence of Ultrasound Treatment on Microorganism Content in Apple Juice
3.4. Total Phenolic and Flavonoid Content
3.5. Cloud Value
3.6. Antioxidant Activity of Apple Juice
3.7. Anthocyanin Content
4. Conclusions
Author Contributions
Funding
Acknowledgments
Conflicts of Interest
References
- Hyson, D.A. A comprehensive review of apples and apple components and their relationship to human health. Adv. Nutr. 2011, 2, 408–420. [Google Scholar] [CrossRef] [PubMed]
- Wootton-Beard, P.C.; Ryan, L. Improving public health? The role of antioxidant-rich fruit and vegetable beverages. Food Res. Int. 2011, 44, 3135–3148. [Google Scholar] [CrossRef]
- Markowski, J.; Baron, A.; Quéré, J.-M.L.; Płocharski, W. Composition of clear and cloudy juices from French and Polish apples in relations to processing technology. LWT-Food Sci. Technol. 2015, 62, 813–820. [Google Scholar] [CrossRef]
- Sulaiman, A.; Farid, M.; Silva, F.V. Quality stability and sensory attributes of apple juice processed by thermosonication, pulsed electric field and thermal processing. Food Sci. Technol. Int. 2017, 23, 265–276. [Google Scholar] [CrossRef] [PubMed]
- Parish, M.E. Public health and nonpasteurized fruit juices. Crit. Rev. Microbiol. 1997, 23, 109–119. [Google Scholar] [CrossRef] [PubMed]
- Foster, T.; Vasavada, P.C. Beverage Quality and Safety; CRC Press: Boca Raton, FL, USA, 2003. [Google Scholar]
- Dewanti-Hariyadi, R. Microbiological Quality and Safety of Fruit Juices. Food Rev. Int. 2013, 1, 54–57. [Google Scholar]
- Szwejda, J.; Czapski, J. Warzywa minimalnie przetworzone a skażenie mikrobiologiczne. Przem. Ferment. Owocowo Warzywny 2007, 51, 21–23. [Google Scholar]
- Libudzisz, Z.; Kowal, K.; Żakowska, Z. Mikrobiologia Techniczna Tom 1; Wydawnictwo Naukowe PWN: Warszawa, Poland, 2019. [Google Scholar]
- Chandrapala, J.; Oliver, C.; Kentish, S.; Ashokkumar, M. Ultrasonics in food processing—Food quality assurance and food safety. Trends Food Sci. Technol. 2012, 26, 88–98. [Google Scholar] [CrossRef]
- Knorr, D.; Zenker, M.; Heinz, V.; Lee, D.-U. Applications and potential of ultrasonics in food processing. Trends Food Sci. Technol. 2004, 15, 261–266. [Google Scholar] [CrossRef]
- Kobus, Z. Dry matter extraction from valerian roots (Valeriana officinalis L.) with the help of pulsed acoustic field. Int. Agrophys. 2008, 22, 133–137. [Google Scholar]
- Balachandran, S.; Kentish, S.E.; Mawson, R.; Ashokkumar, M. Ultrasonic enhancement of the supercritical extraction from ginger. Ultrason. Sonochem. 2006, 13, 471–479. [Google Scholar] [CrossRef] [PubMed]
- Kobus, Z.; Wilczyński, K.; Nadulski, R.; Rydzak, L.; Guz, T. Effect of Solvent Polarity on the Efficiency of Ultrasound-assisted Extraction of Polyphenols from Apple Pomace. In Farm Machinery and Processes Management in Sustainable Agriculture, Proceedings of the IX International Scientific Symposium Farm Machinery and Processes Management in Sustainable Agriculture, Lublin, Poland, 22–24 November 2017; Edmund, L., Jacek, U., Bruno, H., Eds.; Reprografic Centre: Lublin, Poland, 2017; pp. 158–163. [Google Scholar]
- Entezari, M.H.; Hagh Nazary, S.; Haddad Khodaparast, M.H. The direct effect of ultrasound on the extraction of date syrup and its micro-organisms. Ultrason. Sonochem. 2004, 11, 379–384. [Google Scholar] [CrossRef] [PubMed]
- Adekunte, A.; Valdramidis, V.P.; Tiwari, B.K.; Slone, N.; Cullen, P.J.; Donnell, C.P.O.; Scannell, A. Resistance of Cronobacter sakazakii in reconstituted powdered infant formula during ultrasound at controlled temperatures: A quantitative approach on microbial responses. Int. J. Food Microbiol. 2010, 142, 53–59. [Google Scholar] [CrossRef] [PubMed]
- Ugarte-Romero, E.; Feng, H.; Martin, S.E. Inactivation of Shigella boydii 18 IDPH and Listeria monocytogenes Scott A with power ultrasound at different acoustic energy densities and temperatures. J. Food Sci. 2007, 72, M103–M107. [Google Scholar] [CrossRef] [PubMed]
- Gabriel, A.A. Microbial inactivation in cloudy apple juice by multi-frequency Dynashock power ultrasound. Ultrason. Sonochem. 2012, 19, 346–351. [Google Scholar] [CrossRef] [PubMed]
- Soria, A.C.; Villamiel, M. Effect of ultrasound on the technological properties and bioactivity of food: A review. Trends Food Sci. Technol. 2010, 21, 323–331. [Google Scholar] [CrossRef]
- Anaya-Esparza, L.M.; Velázquez-Estrada, R.M.; Roig, A.X.; García-Galindo, H.S.; Sayago-Ayerdi, S.G.; Montalvo-González, E. Thermosonication: An alternative processing for fruit and vegetable juices. Trends Food Sci. Technol. 2017, 61, 26–37. [Google Scholar] [CrossRef]
- Evelyn; Silva, F.V.M. High pressure processing pretreatment enhanced the thermosonication inactivation of Alicyclobacillus acidoterrestris spores in orange juice. Food Control 2016, 62, 365–372. [Google Scholar] [CrossRef]
- Ferrario, M.; Alzamora, S.M.; Guerrero, S. Study of the inactivation of spoilage microorganisms in apple juice by pulsed light and ultrasound. Food Microbiol. 2015, 46, 635–642. [Google Scholar] [CrossRef]
- Arroyo, C.; Cebrián, G.; Pagán, R.; Condón, S. Synergistic combination of heat and ultrasonic waves under pressure for Cronobacter sakazakii inactivation in apple juice. Food Control 2012, 1, 342–348. [Google Scholar] [CrossRef]
- Muñoz, A.; Caminiti, I.M.; Palgan, I.; Pataro, G.; Noci, F.; Morgan, D.J.; Cronin, D.A.; Whyte, P.; Ferrari, G.; Lyng, J.G. Effects on Escherichia coli inactivation and quality attributes in apple juice treated by combinations of pulsed light and thermosonication. Food Res. Int. 2012, 45, 299–305. [Google Scholar] [CrossRef]
- Alighourchi, H.; Barzegar, M.; Sahari, M.A.; Abbasi, S. The effects of sonication and gamma irradiation on the inactivation of Escherichia coli and Saccharomyces cerevisiae in pomegranate juice. Iran. J. Microbiol. 2014, 6, 51–58. [Google Scholar]
- Abid, M.; Jabbar, S.; Hu, B.; Hashim, M.M.; Wu, T.; Wu, Z.; Khan, M.A.; Zeng, X. Synergistic impact of sonication and high hydrostatic pressure on microbial and enzymatic inactivation of apple juice. LWT-Food Sci. Technol. 2014, 59, 70–76. [Google Scholar] [CrossRef]
- Sanchez-Rubio, M.; Taboada-Rodríguez, A.; Cava-Roda, R.; López-Gómez, A.; Marín-Iniesta, F. Combined use of thermo-ultrasound and cinnamon leaf essential oil to inactivate Saccharomyces cerevisiae in natural orange and pomegranate juices. LWT-Food Sci. Technol. 2016, 73, 140–146. [Google Scholar] [CrossRef]
- Nadulski, R.; Kobus, Z.; Wilczyński, K.; Zawiślak, K.; Grochowicz, J.; Guz, T. Application of Freezing and Thawing in Apple (Malus domestica) Juice Extraction. J. Food Sci. 2016, 81, E2718–E2725. [Google Scholar] [CrossRef]
- Singleton, V.L.; Orthofer, R.; Lamuela-Raventós, R.M. Analysis of total phenols and other oxidation substrates and antioxidants by means of folin-ciocalteu reagent. Methods Enzymol. 1999, 299, 152–178. [Google Scholar]
- Sharma, S.; Kori, S.; Parmar, A. Surfactant mediated extraction of total phenolic contents (TPC) and antioxidants from fruits juices. Food Chem. 2015, 185, 284–288. [Google Scholar] [CrossRef]
- Zhishen, J.; Mengcheng, T.; Jianming, W. The determination of flavonoid contents in mulberry and their scavenging effects on superoxide radicals. Food Chem. 1999, 64, 555–559. [Google Scholar] [CrossRef]
- AOAC Official Methods of Analysis, 2019. Available online: http://www.aoac.org/aoac_prod_imis/AOAC/Publications/Official_Methods_of_Analysis/AOAC_Member/Publications/OMA/AOAC_Official_Methods_of_Analysis.aspx (accessed on 9 May 2019).
- Jaeger, H.; Schulz, M.; Lu, P.; Knorr, D. Adjustment of milling, mash electroporation and pressing for the development of a PEF assisted juice production in industrial scale. Innov. Food Sci. Emerg. Technol. 2012, 14, 46–60. [Google Scholar] [CrossRef]
- Versteeg, C.; Rombouts, F.M.; Spaansen, C.H.; Pilnik, W. Thermostability and Orange Juice Cloud Destabilizing Properties of Multiple Pectinesterases from Orange. J. Food Sci. 1980, 45, 969–971. [Google Scholar] [CrossRef]
- ISO 4833-1:2013, Microbiology of the Food Chain—Horizontal Method for the Enumeration of Microorganisms—Part 1: Colony Count at 30 Degrees C by the Pour Plate Technique. 2019. Available online: https://www.iso.org/obp/ui/#iso:std:iso:4833:-1:ed-1:v1:en (accessed on 9 May 2019).
- STATISTICA (Data Analysis Software System), V. 12, StatSoft, Inc.: Tulsa, OK, USA. Available online: http://www.statsoft.com (accessed on 2 May 2019).
- Ciccolini, L.; Taillandier, P.; Wilhem, A.M.; Delmas, H.; Strehaiano, P. Low frequency thermo-ultrasonication of Saccharomyces cerevisiae suspensions: Effect of temperature and of ultrasonic power. Chem. Eng. J. 1997, 65, 145–149. [Google Scholar] [CrossRef]
- Simforian, E.; Nonga, H.E.; Ndabikunze, B.K. Assessment of microbiological quality of raw fruit juice vended in Dar es Salaam city, Tanzania. Food Control 2015, 57, 302–307. [Google Scholar] [CrossRef]
- Gientka, I.; Chlebowska-Śmigiel, A.; Sawikowska, K. Zmiany jakości mikrobiologicznej soków marchwiowych podczas próby przechowalniczej. Bromatol. Chem. Toksykol. 2012, 45, 397–401. [Google Scholar]
- Aneja, K.R.; Dhiman, R.; Aggarwal, N.K.; Kumar, V.; Kaur, M. Microbes Associated with Freshly Prepared Juices of Citrus and Carrots, International. Int. J. Food Sci. 2014, 2014, 408085. [Google Scholar] [CrossRef]
- Ordinance of the Minister of Health of 13 January 2003 (Rozporządzenie Ministra Zdrowia z dnia 13 stycznia 2003 r. w sprawie maksymalnych poziomów zanieczyszczeń chemicznych i biologicznych, które mogą znajdować się w żywności, składnikach żywności, dozwolonych substancjach dodatkowych, substancjach pomagających w przetwarzaniu albo na powierzchni żywności). Available online: http://www2.mz.gov.pl/wwwmz/index?ml=pl&mx=0&ma=0901 (accessed on 2 July 2019).
- Lee, H.; Zhou, B.; Liang, W.; Feng, H.; Martin, S.E. Martin, Inactivation of Escherichia coli cells with sonication, manosonication, thermosonication, and manothermosonication: Microbial responses and kinetics modeling. J. Food Eng. 2009, 93, 354–364. [Google Scholar] [CrossRef]
- Piyasena, P.; Mohareb, E.; McKellar, R.C. Inactivation of microbes using ultrasound: A review. Int. J. Food Microbiol. 2003, 87, 207–216. [Google Scholar] [CrossRef]
- Demirdöven, A.; Baysal, T. The Use of Ultrasound and Combined Technologies in Food Preservation. Food Rev. Int. 2008, 25, 1–11. [Google Scholar] [CrossRef]
- Bhat, R.; Kamaruddin, N.S.B.C.; Min-Tze, L.; Karim, A.A. Sonication improves kasturi lime (Citrus microcarpa) juice quality. Ultrason. Sonochem. 2011, 18, 1295–1300. [Google Scholar] [CrossRef]
- Abid, M.; Jabbar, S.; Wu, T.; Hashim, M.M.; Hu, B.; Lei, S.; Zhang, X.; Zeng, X. Effect of ultrasound on different quality parameters of apple juice. Ultrason. Sonochem. 2013, 20, 1182–1187. [Google Scholar] [CrossRef]
- Ashokkumar, M.; Sunartio, D.; Kentish, S.; Mawson, R.; Simons, L.; Vilkhu, K.; Versteeg, C. Modification of food ingredients by ultrasound to improve functionality: A preliminary study on a model system. Innov. Food Sci. Emerg. Technol. 2008, 9, 155–160. [Google Scholar] [CrossRef]
- Baker, R.A.; Cameron, R.G. Clouds of citrus juices and juice drinks. Food Technol. 1999, 53, 64–69. [Google Scholar]
- Abid, M.; Jabbar, S.; Wu, T.; Hashim, M.M.; Hu, B.; Saeeduddin, M.; Zeng, X. Qualitative Assessment of Sonicated Apple Juice during Storage. J. Food Process. Preserv. 2015, 39, 1299–1308. [Google Scholar] [CrossRef]
- Oliveira, A.F.A.; Mar, J.M.; Santos, S.F.; da Silva Júnior, J.L.; Kluczkovski, A.M.; Bakry, A.M.; Bezerra, J.d.A.; Nunomura, R.d.C.S.; Sanches, E.A.; Campelo, P.H. Non-thermal combined treatments in the processing of açai (Euterpe oleracea) juice. Food Chem. 2018, 265, 57–63. [Google Scholar] [CrossRef]
- Seshadri, R.; Weiss, J.; Hulbert, G.J.; Mount, J. Ultrasonic processing influences rheological and optical properties of high-methoxyl pectin dispersions. Food Hydrocoll. 2003, 17, 191–197. [Google Scholar] [CrossRef]
- Leong, T.S.H.; Wooster, T.J.; Kentish, S.E.; Ashokkumar, M. Minimising oil droplet size using ultrasonic emulsification. Ultrason. Sonochem. 2009, 16, 721–727. [Google Scholar] [CrossRef]
- McClements, D.J. Edible nanoemulsions: Fabrication, properties, and functional performance. Soft Matter 2011, 7, 2297–2316. [Google Scholar] [CrossRef]
- Tiwari, B.K.; Muthukumarappan, K.; O’Donnell, C.P.; Cullen, P.J. Effects of sonication on the kinetics of orange juice quality parameters. J. Agric. Food Chem. 2008, 56, 2423–2428. [Google Scholar] [CrossRef]
- He, L.; Xu, H.; Liu, X.; He, W.; Yuan, F.; Hou, Z.; Gao, Y. Identification of phenolic compounds from pomegranate (Punica granatum L.) seed residues and investigation into their antioxidant capacities by HPLC–ABTS+ assay. Food Rev. Int. 2011, 44, 1161–1167. [Google Scholar] [CrossRef]
- Maria do Socorro, M.R.; Alves, R.E.; de Brito, E.S.; Pérez-Jiménez, J.; Saura-Calixto, F.; Mancini-Filho, J. Bioactive compounds and antioxidant capacities of 18 non-traditional tropical fruits from Brazil. Food Chem. 2010, 121, 996–1002. [Google Scholar] [CrossRef]
- Vieira, F.G.; Borges Gda, S.; Copetti, C.; Gonzaga, L.V.; Nunes Eda, C.; Fett, R. Activity and contents of polyphenolic antioxidants in the whole fruit, flesh and peel of three apple cultivars. Arch. Latinoam. Nutr. 2009, 59, 101–106. [Google Scholar]
- Chinnici, F.; Bendini, A.; Gaiani, A.; Riponi, C. Radical scavenging activities of peels and pulps from cv. Golden Delicious apples as related to their phenolic composition. J. Agric. Food Chem. 2004, 52, 4684–4689. [Google Scholar]
- Drogoudi, P.D.; Michailidis, Z.; Pantelidis, G. Peel and flesh antioxidant content and harvest quality characteristics of seven apple cultivars. Sci. Hortic. 2008, 115, 149–153. [Google Scholar] [CrossRef]
- Wolfe, K.; Wu, X.; Liu, R.H. Antioxidant activity of apple peels. J. Agric. Food Chem. 2003, 51, 609–614. [Google Scholar] [CrossRef]
- Cifford, M. Anthocyanins—Nature, occurrence and dietary burden. J. Sci. Food Agric. 2019, 80, 1063–1072. [Google Scholar] [CrossRef]
- Lancaster, J.E.; Dougall, D.D.K. Regulation of skin color in apples. Crit. Rev. Plant Sci. 1992, 10, 487–502. [Google Scholar] [CrossRef]
- Tsao, R.; Yang, R.; Young, J.C.; Zhu, H. Polyphenolic profiles in eight apple cultivars using high-performance liquid chromatography (HPLC). J. Agric. Food Chem. 2003, 51, 6347–6353. [Google Scholar] [CrossRef]
- Miguel, M. Anthocyanins: Antioxidant and/or anti-inflammatory activities. J. Appl. Pharm. Sci. 2011, 1, 7–15. [Google Scholar]
- Dobson, G.; McDougall, G.J.; Stewart, D.; Cubero, M.A.; Karjalainen, R.O. Effects of juice matrix and pasteurization on stability of black currant anthocyanins during storage. J. Food Sci. 2017, 82, 44–52. [Google Scholar] [CrossRef]
- Patras, A.; Brunton, N.P.; O’Donnell, C.; Tiwari, B.K. Effect of thermal processing on anthocyanin stability in foods; mechanisms and kinetics of degradation. Trends Food Sci. Technol. 2010, 21, 3–11. [Google Scholar] [CrossRef]
- Dubrović, I.; Herceg, Z.; Reżek Jambrak, A.; Badanjak, M.; Dragović-Uzelac, V. Effect of high intensity ultrasound and pasteurization on anthocyanin content in strawberry juice. Food Technol. Biotechnol. 2011, 49, 196–204. [Google Scholar]
- Sadilova, E.; Carle, R.; Stintzing, F.C. Thermal degradation of anthocyanins and its impact on color and in vitro antioxidant capacity. Mol. Nutr. Food Res. 2007, 51, 1461–1471. [Google Scholar] [CrossRef]








| Device Type | Storage Time (h) | |||||
|---|---|---|---|---|---|---|
| Control | 24 | 48 | 72 | 96 | 120 | |
| Decanter | 400 ± 20a | 450 ± 22a | 470 ± 25a | 480 ± 31a | 500 ± 32a | nqf |
| Twin-screw press | 80 ± 7b | 240 ± 11b | 300 ± 27b | 320 ± 28b | 350 ± 27b | nqf |
| Piston press | 40 ± 6c | 80 ± 7c | 100 ± 7c | 120 ± 8c | 150 ± 8c | nqf |
| Device Type | Storage Time (h) | |||||
|---|---|---|---|---|---|---|
| Control | 24 | 48 | 72 | 96 | 120 | |
| Decanter | 400 ± 20a | 500 ± 22a | nqf | nqf | nqf | nqf |
| Twin-screw press | 80 ± 7b | 300 ± 15b | 500 ± 27a | nqf | nqf | nqf |
| Piston press | 40 ± 6c | 70 ± 7c | 400 ± 25b | nqf | nqf | nqf |
| Kind of Juice | Storage Time (h) | ||||
|---|---|---|---|---|---|
| 24 | 72 | 120 | 168 | 216 | |
| Untreated C | 70 ± 5a | 80 ± 6a | nqf | nqf | nqf |
| Sonicated U1 | 0 ± 0b | 0 ± 0b | nqf | nqf | nqf |
| Sonicated U2 | 0 ± 0b | 0 ± 0b | <10 | 13 ± 4a | nqf |
| Pasteurized P | 0 ± 0b | 0 ± 0b | 0 ± 0b | 0 ± 0b | 0 ± 0b |
| Kind of Juice | Storage Time (h) | ||||
|---|---|---|---|---|---|
| 24 | 72 | 120 | 168 | 216 | |
| Untreated C | 80 ± 6a | nqf | nqf | nqf | nqf |
| Sonicated U1 | 0 ± 0b | <10 | nqf | nqf | nqf |
| Sonicated U2 | 0 ± 0b | 0 ± 0b | nqf | nqf | nqf |
| Pasteurized P | 0 ± 0b | 0 ± 0b | 0 ± 0b | 0 ± 0b | 0 ± 0b |
© 2019 by the authors. Licensee MDPI, Basel, Switzerland. This article is an open access article distributed under the terms and conditions of the Creative Commons Attribution (CC BY) license (http://creativecommons.org/licenses/by/4.0/).
Share and Cite
Nadulski, R.; Kobus, Z.; Wilczyński, K.; Sobczak, P.; Panasiewicz, M.; Żukiewicz-Sobczak, W.; Szparaga, A. Effect of Extraction Method and Thermosonication on Apple Juice Quality. Appl. Sci. 2019, 9, 3977. https://doi.org/10.3390/app9193977
Nadulski R, Kobus Z, Wilczyński K, Sobczak P, Panasiewicz M, Żukiewicz-Sobczak W, Szparaga A. Effect of Extraction Method and Thermosonication on Apple Juice Quality. Applied Sciences. 2019; 9(19):3977. https://doi.org/10.3390/app9193977
Chicago/Turabian StyleNadulski, Rafał, Zbigniew Kobus, Kamil Wilczyński, Paweł Sobczak, Marian Panasiewicz, Wioletta Żukiewicz-Sobczak, and Agnieszka Szparaga. 2019. "Effect of Extraction Method and Thermosonication on Apple Juice Quality" Applied Sciences 9, no. 19: 3977. https://doi.org/10.3390/app9193977
APA StyleNadulski, R., Kobus, Z., Wilczyński, K., Sobczak, P., Panasiewicz, M., Żukiewicz-Sobczak, W., & Szparaga, A. (2019). Effect of Extraction Method and Thermosonication on Apple Juice Quality. Applied Sciences, 9(19), 3977. https://doi.org/10.3390/app9193977

