Next Article in Journal
A Modular Solution Concept for Self-Configurable Electronic Lab Notebooks: Systematic Theoretical Demonstration and Validation Across Diverse Digital Platforms
Previous Article in Journal
A Deep Learning Framework for Full-Field Thermal Field Distribution Prediction from Digital Image Correlation Strain Measurements
Previous Article in Special Issue
A Review of Nanotechnology in Food, Smart Packaging and Potential Public Health Impact
 
 
Font Type:
Arial Georgia Verdana
Font Size:
Aa Aa Aa
Line Spacing:
Column Width:
Background:
Article

Impact of Sunflower (Helianthus annuus) Seed Meal Use on the Nutritional, Phytochemical, Rheological, Physicochemical, and Sensory Quality of Wheat Bread

1
Faculty of Food Engineering, University of Life Sciences “King Mihai I” from Timisoara, Aradului Street No. 119, 300645 Timisoara, Romania
2
“Food Science” Research Center, University of Life Sciences “King Mihai I” from Timisoara, Aradului Street No. 119, 300645 Timisoara, Romania
3
Faculty of Agriculture, University of Life Sciences “King Mihai I” from Timisoara, Aradului Street No. 119, 300645 Timisoara, Romania
4
SC PROSPERO SRL Timisoara, Strada Gheorghe Lazăr 26, 300081 Timisoara, Romania
*
Author to whom correspondence should be addressed.
Appl. Sci. 2026, 16(1), 461; https://doi.org/10.3390/app16010461 (registering DOI)
Submission received: 28 November 2025 / Revised: 28 December 2025 / Accepted: 30 December 2025 / Published: 1 January 2026

Featured Application

The results of this study pave the way for the future use of sunflower meal in the formulation of functional foods. The agri-food industry could exploit its incorporation into bread at a 10% substitution level to develop innovative, healthier bakery products that meet consumer expectations for nutrition, while contributing to the sustainable promotion of underexploited oilseed crop co-products.

Abstract

This study aimed to examine the impact of using sunflower seed meal (SM) on the nutritional, phytochemical, rheological, physicochemical, and sensory qualities of wheat bread. Four bread types were formulated with 0, 10, 20, and 30% SM (CB, SMWB1, SMWB2, and SMWB3, respectively). Both the composite flours and the resulting breads were evaluated to assess the impact of increasing SM levels. The results revealed that SM was richer than wheat flour in minerals, protein, lipids, total polyphenols, and antioxidants activity. The gradual incorporation of SM into WF improved the composition of these substances in the composite flours and breads obtained. Among all formulations, SMWB1 (10% SM) exhibited the most balanced characteristics, combining nutritional enhancement with satisfactory technological quality. This bread showed a porous crumb structure (62.43% porosity), good elasticity (57.28%), and an acceptable height-to-diameter ratio (0.47). Based on these results, SMWB1 was selected for further technological optimization. The improved formulation (SMWB10) was rich in nutrients and had better physicochemical and organoleptic characteristics and a reduced antinutritional effect of phytic acid, thanks to the fermentation applied during its production. Thus, incorporating 10% sunflower meal into wheat bread improves its nutritional and phytochemical composition, particularly in terms of proteins, minerals, polyphenols, and antioxidants.

1. Introduction

One of the main concerns currently facing the agri-food industry is food waste management (which has a significant impact on the environment). This has become a major challenge due to increasingly unpredictable weather conditions (climate change), which have led to stricter environmental legislation [1,2]. It is therefore imperative to implement strategies to optimize waste management by promoting reuse, recycling, and nutrient recovery [2,3,4]. In the context of waste management, there are two options available: recycling and waste treatment on the one hand, and detoxification or ecological neutralization of undesirable components on the other. Both processes aim to produce value-added products that can be used as functional ingredients in various food products, while also addressing food safety issues [2,4].
The main residues generated by the agri-food industry are those from the degreasing process, such as rice bran, corn germ, and sunflower meal from the oilseed industry [4,5,6,7]. The latter, a by-product of sunflower oil production, is a significant by-product with high potential in this process, accounting for up to 36% of the initial seed mass [6,7]. Sunflower meal is an alternative, economical source of high-quality protein [8]. It is evident that sunflower meal exhibits an elevated protein content, ranging from 30% to 50%, with a maximum of 66% being attainable, contingent upon the efficacy of the defatting and seed dehulling operations [9]. Ref. [7] reported that sunflower meal is also rich in essential amino acids, including lysine, methionine, cysteine, and tryptophan. It also contains fiber, minerals, and B vitamins [7]. Extensive studies [10,11,12] have evaluated the potential of phenolic compounds present in sunflower meal as natural additives. These studies have employed green technologies to produce a protein-rich meal with antioxidant properties, suggesting benefits for metabolic health. In consideration of its nutritional potential, sunflower meal is a promising raw material for the production of plant-based foods [13]. Some authors have taken on this task by incorporating sunflower meal into several food products, such as sausages (as a substitute for animal fat) [5], biscuits [14], and muffins [15]. The research carried out has highlighted an increase in the phenolic compound content, antioxidant power, and nutritional qualities of the finished products. In addition, studies have shown that sunflower meal has notable technological properties, including a high water-retention capacity. This suggests that sunflower meal could be a suitable substitute for wheat flour in functional bakery products.
In the bakery sector, bread is a benchmark product and an excellent raw material for nutrient enrichment and for incorporating functional ingredients into foods [16]. However, one of the problems faced by the latter is reduced bioavailability of specific nutrients due to the presence of anti-nutritional factors, such as phytic acid. Phytic acid, a bioactive molecule, is present in many foods such as cereals, legumes, oilseeds, and nuts. This substance is considered an antinutritional factor, i.e., an element that can interfere with the body’s absorption of nutrients. It can chelate minerals such as calcium, zinc, and iron, which can lead to a deficiency in micronutrients essential for human health [17]. As demonstrated by several studies [18,19,20,21], during the transformation of flour into dough and then into bread, the phytate content decreases. This reduction is attributed to the activity of endogenous phytase, an enzyme that breaks down phytates. Phytase enzymes have been shown to break down the anti-nutritional properties of phytate, thereby preventing the formation of enzyme or protein complexes with phytic acid, as well as the chelation of metal ions [22,23]. The reduction in phytate by phytase is influenced by several factors, including fermentation time and baking temperature [24].
Given the lack of comprehensive studies on the subject and the need for an in-depth analysis of the nutritional, phytochemical, organoleptic, rheological, and physicochemical properties of sunflower meal, both in composite flours and in bread, this study was designed. As part of this study, the impact of fermentation time on the antinutritional effects of phytic acid will be evaluated.

2. Materials and Methods

2.1. Preparation of Composite Flours

The sunflower meal was purchased from Soloverde SRL in Timisoara (Romania), while the type 650 wheat flour was purchased from the Selgros supermarket in the same city. As part of this study, three types of flour composed of sunflower meal and wheat were formulated (see Figure 1), in accordance with the work of [25]. The compound flours are designated SMW1, SMW2, and SMW3. They are composed of 10% sunflower meal flour (SM) and 90% wheat flour (WF), 20% SM and 80% WF, and 30% SM and 70% WF, respectively. This methodical approach enables the identification of an optimal incorporation threshold, considering both the improvement in nutritional value and the constraints related to bread making, as well as the acceptability of the final product.

2.2. Rheological Analysis

To evaluate the effect of replacing wheat flour with sunflower meal flour on rheological properties, a rheological analysis was performed on each of the flour samples (WF, SMW1, SMW2, and SMW3) using Chopin Mixolab equipment (Chopin Technologies, Paris, France) and the ‘Chopin+’ protocol. Quantities ranging from 42 to 49 g of each sample were placed in the Mixolab bowl, depending on the moisture content (determined by a Kern & Sohn GmbH thermobalance, D-72336 Balingen, Germany) and the sample’s water absorption, and mixed. Once the solids had been tempered, water was added to the mixture to achieve the desired consistency. Particular attention was paid to determining water absorption to ensure that all components were fully hydrated. The parameters measured in the Mixolab profile study included water absorption, dough development time, stability (measured by dough resistance to mixing), maximum torque during mixing—C1, protein weakening—C2, which manifests itself as mechanical stress when the temperature rises, starch gelatinization rate—C3, minimum torque—C4, and torque—C5 after cooling to 50 °C. In addition, Mixolab determined the following parameters: cooking stability (C4/C3), protein weakening under the effect of heat (alpha slope), starch gelatinisation rate (beta slope), enzymatic degradation rate (gamma slope), and starch retrogradation during cooling (C5–C4), which represents the shelf life of the final products [26].

2.3. Preparation of Breads

2.3.1. Preparation of Breads with Different Levels of WF Substitution by SM

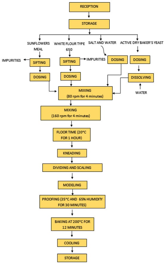
Preparation of the different types of bread was carried out according to the methods described by [27], with a few adjustments. Four bread formulations (CB, SMWB1, SMWB2, and SMWB3) were prepared using the previously obtained WF, SMW1, SMW2, and SMW3 flours, respectively. All ingredients used in bread making (type 650 wheat flour, salt, and active dry baker’s yeast) were purchased from the local Selgros supermarket in Timisoara, Romania, except sunflower meal. The breads obtained and their compositions are presented in Table 1. The technological process used to make the bread is illustrated in Figure 2.

2.3.2. Preparation of Bread Improved with Sunflower Meal (SMWB10)

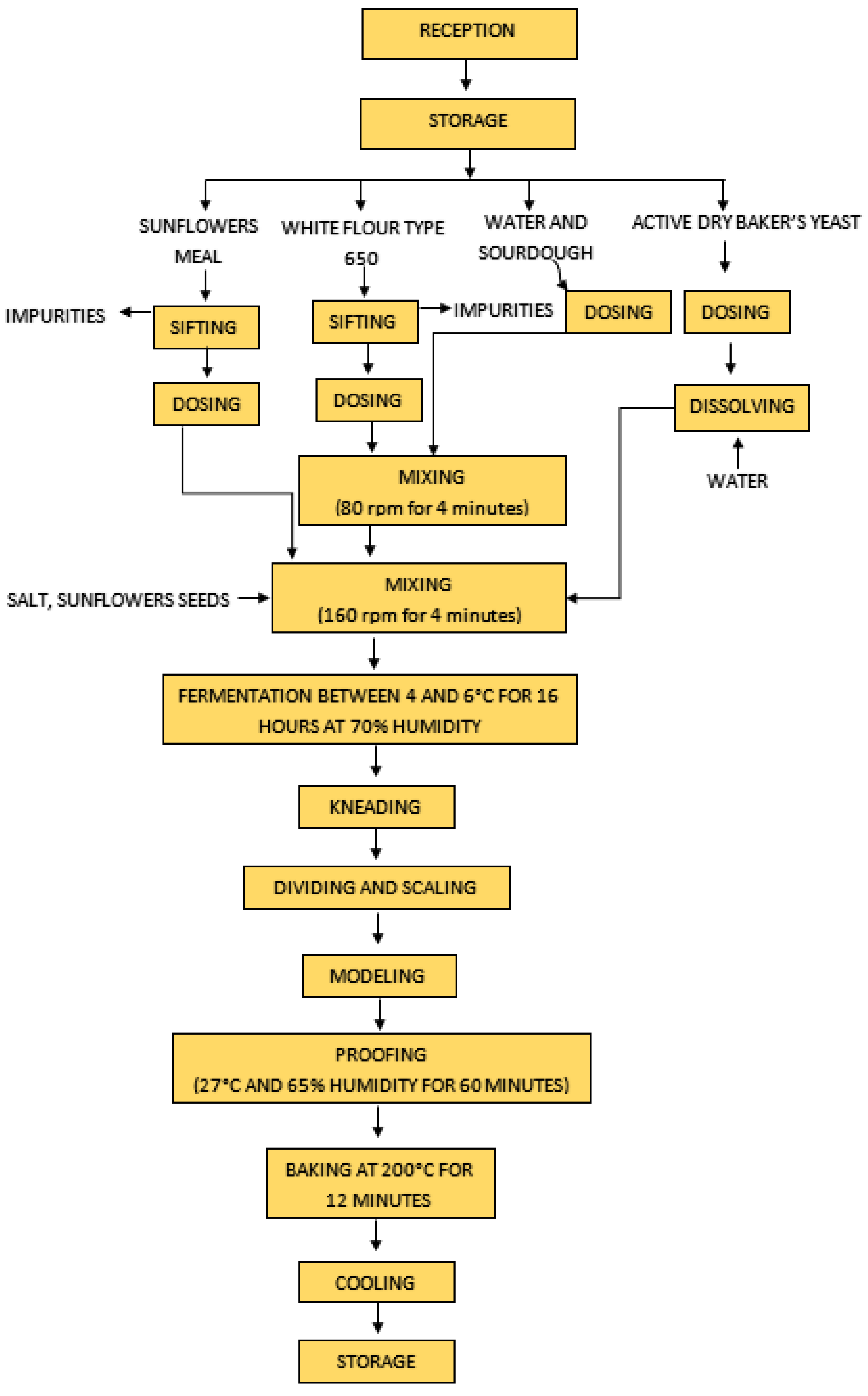
Following a series of analyses (nutritional, rheological, physicochemical, and organoleptic characteristics), a compromise was reached, allowing the selection of bread containing 10% SM (SMWB1) for improvement. As a result, a new bread containing 10% SM (SMWB10) was developed. It should be noted that, apart from incorporating new ingredients (sourdough and sunflower seeds) and adjusting the composition of the other ingredients (see Table 2), the formulation of SMWB10 was achieved by modifying the technological process, specifically by extending fermentation to 16 h (see Figure 3).

2.4. Determination of the Proximate Composition of Different Flours and Breads Enriched with Sunflower Meal

As part of this study, in addition to ash content, the immediate composition of the different flours (SM, WF, and the various compound flours) and the different types of bread (CB, SMWB1, SMWB2, SMWB3, and the improved bread: SMWB10) was determined using the standard methods recommended by the Association of Official Analytical Chemists (AOAC) [28]. The lipid content was determined in accordance with the official AOAC 922.06 method, while the protein content was determined in accordance with the official AOAC 920.87 method. The moisture content was determined according to the official AOAC 925.10 method. The ash content was determined using the ISO No. 2171/2007 method [29]. The carbohydrate content was determined by subtraction: the sum of the percentages of protein, ash, fat, and moisture was deducted from 100%.

2.5. Determination of Macro- and Microelements in Different Samples of Flour and Bread

The impact of replacing WF with SM on the mineral composition of different flour samples (WF, SM, SMW1, SMW2, and SMW3) and bread samples (CB, SMWB1, SMWB2, SMWB3, and the improved bread: SMWB10) was studied. To this end, the macro- and microelement composition of each sample was determined using the methodology established by [27]. The analyses were performed in triplicate, and the results are expressed in milligrams per kilogram (mg/kg).

2.6. Determination of the Phytochemical Profile of Different Flour and Bread Samples

2.6.1. Preparation of Alcoholic Extracts

To determine the phytochemical compounds in the flour and bread samples, an alcoholic extraction was first performed on each sample. This extraction involved dissolving and mixing 1 g of each sample with 10 mL of 70% ethanol for 30 min in a hermetically sealed container. The solution thus obtained was then shaken for 30 min and filtered [25].

2.6.2. Evaluation of the Total Phenolic Compound (TPC) Content of Different Samples of Flour and Bread Enriched with Sunflower Meal

As part of this study, the total phenolic content (TPC) of various flour and bread samples was determined. This determination was carried out in accordance with the Folin–Ciocâlteu method. This method was described by [30,31]. It was implemented using previously prepared alcoholic extracts. It should be noted that the results were expressed in GAE/100 g (milligrams of gallic acid equivalents (GAE) per 100 g) and that all determinations were performed in triplicate.

2.6.3. Evaluation of the Antioxidant Activity (AA) of Different Samples of Flour and Bread Enriched with Sunflower Meal

As part of this study, the antioxidant activity (AA) of the different flour and bread samples was assessed by spectrophotometry (Specord 205; Analytik Jena AG, Jena, Germany) at 518 nm, according to the method described by [32]. To do this, ethyl alcohol was used as a standard for absorbance. The AA percentage was calculated using the following formula:
AA (%) = (Control absorbance − Sample absorbance/Control absorbance) × 100
where Control absorbance refers to the absorbance values of the control, and Sample absorbance refers to the absorbance values of the sample.

2.7. Physical Analyses Carried out on Different Types of Bread

As part of the assessment of the technological impact of partially replacing wheat flour with sunflower meal, an in-depth analysis of bread samples was conducted according to a series of key physical parameters. As stipulated in the requirements of standard SR 91:2007 [33], porosity, crumb elasticity, and height-to-diameter ratio (H/D) were analyzed in order to provide quantitative insight into the structural integrity and mechanical behavior of the crumb, which are critical for both technological performance and consumer perception.

2.7.1. Porosity

Crumb porosity was determined as a quantitative indicator of the internal gas cell structure of the bread samples. This parameter expresses the volumetric proportion of void spaces within the crumb and was used to characterize the extent of alveolar development resulting from fermentation and baking processes. Porosity measurements were performed using standardized analytical procedures, allowing objective assessment of crumb structure and comparison among different formulations. The obtained values provide reproducible information on gas retention efficiency and structural organization of the crumb matrix under the applied processing conditions. Porosity is quantified by the volume of pores contained in a mass of 100 g of core. The method involves determining the specific mass of the core, which is first purged of any pores.
Porosity % = V m ρ V × 100
The variables V, m, and ρ are defined as the volume of the crumb cylinder (cm3), the mass (g), and the density of the compact crumb (g/cm3), respectively. According to standard SR 91:2007 [33], the density of semi-white wheat bread is 1.26 g/cm3.

2.7.2. The Height-to-Diameter Ratio (H/D)

The height-to-diameter ratio (H/D) is a morphological indicator reflecting the balance between vertical expansion and lateral spreading during baking. From a physical perspective, this ratio is closely associated with the ability of the dough matrix to retain fermentation gases and sustain structural development during oven spring. Higher H/D values generally indicate improved structural stability and gas-holding capacity, whereas lower values may suggest dough weakening or excessive lateral expansion. In an industrial context, the H/D ratio is an important descriptor of loaf shape uniformity and dimensional stability, directly affecting product standardization, slicing efficiency, and packaging compatibility.
The height-to-diameter ratio (H/D) was determined by measuring the maximum height of the loaf (H, in centimeters) and the arithmetic mean of two perpendicular diameters (D, in centimeters).
Height/Diameter ratio = H/D

2.7.3. Elasticity

Elasticity, expressed as a percentage, describes the capacity of the crumb structure to recover its original shape after the application and removal of a mechanical force. Physically, this parameter reflects the resilience of the starch–protein network and the degree of cohesion within the crumb matrix. Elasticity is therefore indicative of the balance between deformability and structural recovery, which is influenced by protein interactions, starch gelatinization, and moisture distribution. From a technological and industrial standpoint, adequate elasticity is associated with freshness perception, resistance to handling and transport stresses, and overall textural acceptability during the product’s shelf life. The crumb’s elasticity was tested by compressing a cylindrical piece 6 cm high for 1 min. A precise measurement of the crumb’s recovery was then taken.
Elasticity (%) = B/A × 100
A is used to denote the height of the core cylinder prior to the application of pressure, while B is used to denote the height of the cylinder after it has been returned to its original state following the pressure application.

2.8. Determining the Impact of Fermentation on Dough Parameters and Kinetic Modeling

2.8.1. Dough Preparation and Fermentation Conditions

Doughs corresponding to the SMWB10 formulation were prepared as described in Section 2.3.2. Preparation of bread improved with sunflower meal (SMWB10). Immediately after mixing (t = 0), dough samples were collected for baseline measurements. Fermentation was conducted under controlled low-temperature conditions (4–6 °C) to simulate retarded fermentation. Dough temperature was recorded at each sampling time to verify the thermal profile during fermentation.

2.8.2. Sampling Plan

Dough samples were collected at defined time points during fermentation (t = 0, 2, 4, 6, 8, 10, 12, 14, and 16 h). For each time point, subsamples were taken from the dough core and gently homogenized. All measurements were performed at least in triplicate and expressed as mean ± standard deviation.

2.8.3. Determination of pH and Titratable Acidity (TTA) During Fermentation

To determine the pH of the sourdough, dough, and bread samples, we employed the methodology described in [20], with a few modifications. Thus, 10 g of each sample was mixed with 100 mL of distilled water for 20 min. The pH was then measured using a pH meter. Just so you know, the same sample was used to measure the TTA. The method involved titrating each sample with a 0.1 N NaOH solution to a final pH value of 8.5, in the presence of a 1% alcoholic phenolphthalein solution used as an indicator. The TTA was defined as the amount of NaOH consumed (in mL) and expressed as the average value of three replicates.

2.8.4. Fermentation Kinetics and Model Fitting

Acidification kinetics were described using empirical kinetic models based on TTA and pH evolution over time. Given the buffering capacity of cereal matrices, TTA was used as the primary quantitative proxy for acid production, while pH was used as a complementary indicator of acidification intensity.

2.8.5. Linear Acidification Model (Constant Acidification Rate)

TTA evolution was initially fitted to a linear model:
TTA(t) = TTA0 + k⋅t
where TTA0 is the initial titratable acidity and k is the apparent acidification rate (mL NaOH/10 g·h).

2.8.6. Relationship Between pH, Titratable Acidity and Buffering Effects

Due to the intrinsic buffering capacity of cereal-based dough systems, particularly those enriched with protein- and fiber-rich sunflower meal, pH evolution was not treated as a direct linear proxy of acid production. Instead, pH was analyzed as a dependent response variable reflecting the combined effect of organic acid accumulation (expressed as TTA) and matrix buffering capacity.
Accordingly, the relationship between pH and TTA was evaluated qualitatively and descriptively, assuming a non-linear (logarithmic or sigmoidal) behavior typical of buffered food systems, rather than fitting pH data to a single kinetic equation. Changes in pH were therefore interpreted as a function of TTA progression and dough buffering capacity: ΔpH = f(TTA,buffer capacity).

2.8.7. Phytic Acid Content

To highlight the impact of fermentation on phytic acid content, it was measured in a few samples. These were samples of wheat flour (WF), sunflower meal (SM), flour composed of 10% SM and 90% WF, dough without fermentation (Dough_0), dough after 16 h of fermentation (Dough_16), and bread obtained after 16 h of fermentation (SMWB10). The phytic acid content was determined using the K-PHYT enzyme kit (Megazyme/Neogen) [34], which employs colorimetric quantification of released phosphorus. As part of the experiment, 1.0 g of finely ground sample was extracted with 20 mL of 0.66 M hydrochloric acid under stirring for 3 h. As part of our research, we subjected the supernatant obtained after centrifugation (15,000× g, 10 min) to a series of treatment steps. First, it was neutralized using 0.75 M sodium hydroxide, then underwent enzymatic hydrolysis in two steps. Two steps were necessary for the experiment. The first step was to add phytase (pH 5.5) at 40 °C for 10 min. The second step involved adding alkaline phosphatase (pH 10.4) to release all inorganic phosphate (Pi). The reaction was stopped by adding 50% trichloroacetic acid, followed by further centrifugation at 13,000 revolutions per minute for 10 min. The released Pi was then quantified by forming a ‘molybdenum blue’ complex and reading the absorbance at 655 nm. The phosphorus concentration was determined using a calibration curve (0–7.5 µg Pi). The phytic acid content was determined on the basis that phosphorus represents 28.2% of its molecular mass [34]. This methodological approach is based on an enzymatic reaction combined with colorimetric detection, which is characterized by its reliability and sensitivity.

2.9. Sensory Evaluation of Different Types of Bread

The sensory evaluation of the different bread samples (CB, SMWB1, SMWB2, SMWB3, and SMWB10) was conducted by a panel of 43 volunteer assessors (21 men and 22 women), selected and trained in accordance with ISO 6658:2017 [35]. All panelists were non-smokers, aged between 20 and 51, and had no history of food allergies, to assess their acceptability and preferences. As part of this study, the appearance, taste, aroma, texture, and overall acceptability of each type of bread were rigorously evaluated. To do this, the study subjects were asked to use a 5-point hedonic scale, where 1 = extremely disliked, 2 = slightly disliked, 3 = neither liked nor disliked, 4 = slightly liked, and 5 = extremely liked. The bread samples were sliced and presented individually to each evaluator on paper plates marked with three-digit codes. They were asked to rinse their mouths with plain water between each tasting. In the context of this study, approval from the Bioethics Committee is not necessary due to the non-invasive nature of the research, which does not involve the use of live animals in an experimental setting. All 43 participants consented to take part in the experiment on a voluntary basis.

2.10. Statistical Analysis

All measured data were initially subjected to Duncan’s multiple range test (after ANOVA) to compare means and identify statistically significant differences (p < 0.05) among samples for both flour and bread parameters. Following this initial comparative analysis, three multivariate statistical methods were applied sequentially: Linear Correlation Analysis, Principal Component Analysis (PCA), and Cluster Analysis. For the flour samples, these multivariate analyses considered the following 14 parameters: Zinc (Zn), Proteins, Polyphenols, Sodium (Na), Moisture, Manganese (Mn), Magnesium (Mg), Lipids, Potassium (K), Iron (Fe), Carbohydrates, Calcium (Ca), Ash, and Antioxidants. For the bread samples, the same three multivariate methods were applied to an expanded set of 18 parameters: Zinc (Zn), Proteins, Porosity, Polyphenols, Sodium (Na), Moisture, Manganese (Mn), Magnesium (Mg), Lipids, Potassium (K), Height/Diameter ratio (H/D), Iron (Fe), Elasticity, Carbohydrates, Calcium (Ca), Ash, and Antioxidants. Linear Correlation Analysis was used to assess the strength of linear relationships between variables. PCA was employed for data reduction and the identification of underlying patterns, while Cluster Analysis was used to classify the samples based on their similarity in characteristics. All statistical computations were performed using the R statistical computing environment (v4.3.3; R Core Team, 2023, Vienna, Austria).

3. Results and Discussion

3.1. Proximate Composition of the Various Flour and Bread Samples

Table 3 presents the moisture, mineral, protein, lipid, and carbohydrate composition of the different flours and breads.
Analysis of the results in Table 3 shows that, compared to wheat flour (WF), sunflower meal flour (SM) has a significantly higher ash content (2.73 ± 0.05%), protein content (24 ± 0.02%), and lipid content (10.01 ± 0.01%), while its carbohydrate content is reduced to 53.28 ± 0.06 g/100 g. Similar results were reported by [14], who found that sunflower meal was richer in protein, lipids, and minerals than wheat flour. This trend reflects the meal’s intrinsic composition, which is rich in protein and residual fats from sunflower seeds but low in starch [36,37].
The gradual enrichment of wheat flour with 10% (SMW1), 20% (SMW2) and 30% (SMW3) sunflower meal is accompanied by a statistically significant increase in protein (from 12.93 ± 0.05% for SMW1 to 14.59 ± 0.27% for SMW3) and lipids (from 3 ± 0.17% for SMW1 to 7.08 ± 0.32% for SMW3), as well as an increase in ash content (from 0.72 ± 0.01% for SMW1 to 1.46 ± 0.05% for SMW3), reflecting an improvement in the nutritional profile of the mixtures. However, the higher the substitution rate of WF by SM, the lower the carbohydrate content (from 73.12 ± 0.18 g/100 g for SMW1 to 66.75 ± 0.59 g/100 g for SMW3) and moisture content (from 10.23 ± 0.02% for SMW1 to 10.13 ± 0.02% for SMW3).
A similar trend was observed for breads (CB, SMWB1–SMWB3): partially replacing wheat flour with sunflower meal significantly increased the protein, lipid, and ash content. Analysis of the results also revealed that SMWB3 bread, which contained 30% SM, had 2.10, 1.19, and 6.08 times more ash, protein, and fat than the control bread (CB). However, it was found that CB had 1.17 and 1.04 times higher concentrations of carbohydrates and water, respectively, than SMWB3. Similar results were reported by [14,38] when sunflower meal was used in the formulation of baked goods (biscuits and muffins). These studies revealed an improvement in protein levels [14,38], lipids and ash [14], but also a decrease in carbohydrate content with the gradual addition of sunflower meal (18% to 36%) to the composition [14].
The improved bread (SMWB10) containing 10% sunflower meal flour, obtained after readjusting the raw materials and a long fermentation process, has a superior nutritional profile compared to SMWB1 bread. The protein content reached 14.16 ± 0.02%, the lipid content 2.52 ± 0.02%, and the ash content 1.48 ± 0.01%, accompanied by higher moisture content (45.13 ± 0.01%). The intrinsic richness of sunflower seeds in protein, lipids, and minerals can explain these improvements [37,39,40,41].

3.2. Macro- and Micro-Element Composition of the Various Flour and Bread Samples

Table 4 shows the mineral content of composite flours and breads made with different levels of sunflower meal (SM) incorporation.
Analysis of the results in Table 4 highlights the significant influence of adding sunflower meal on the concentrations of essential minerals such as manganese (Mn), calcium (Ca), magnesium (Mg), potassium (K), zinc (Zn), and iron (Fe), compared to the exclusive use of wheat flour (WF). The composition of sunflower meal (SM) is characterized by exceptionally high concentrations of all the minerals evaluated in this study, particularly calcium (736.59 ± 42.76 mg/kg), magnesium (702.68 ± 17.03 mg/kg), and potassium (8040.88 ± 47.18 mg/kg). These values are significantly higher than those observed in wheat flour (WF). These results confirm that sunflower meal is an essential source of minerals [7,38]. The sequential incorporation of SM into the SMW1, SMW2, and SMW3 formulations led to a proportional increase in all the minerals analyzed in this study. The analyses revealed a significant increase in the levels of macro- and microelements in the composite flours. In particular, concentrations of manganese (Mn), calcium (Ca), magnesium (Mg), potassium (K), sodium (Na), zinc (Zn), and iron (Fe) increased significantly. In fact, these concentrations had increased by 76.26%, 69.47%, 76.11%, 81.08%, 46.31%, 79.46% and 48.02%, respectively, between S%W1 and SMW3. It was found that breads containing different proportions of SM reflect a direct relationship with the addition rate. Analyses of enriched bread samples, particularly the SMWB3 sample, reveal significantly higher mineral concentrations than in the control bread (CB). The results indicate calcium (Ca) levels of 688.91 ± 10.02 mg/kg for SMWB3 and 354.86 ± 6.08 mg/kg for CB, potassium (K) levels of 2263. 23 ± 14.46 mg/kg for SMWB3 and 1201.96 ± 6.53 mg/kg for CB, and magnesium (Mg) levels of 516.15 ± 4.58 mg/kg for SMWB3 and 353.21 ± 1.97 mg/kg for CB. This observation suggests that incorporating SM into flours intended for breadmaking could increase the mineral content of these bread products. Similar results were obtained by [5,38], and as part of their research, [5,38], a correlation was found between increased micro- and macro-element levels and the sunflower meal content. These observations suggest that incorporating SM could be a relevant strategy to enhance the nutritional value of cereal products.
Analysis of SMWB10-enriched bread reveals higher mineral concentrations than in SMWB1 bread. This analysis shows that reformulating SMWB1 into SMBW10, initially intended to improve the physical, sensory, and rheological characteristics and reduce the anti-nutritional factor phytic acid content, also improved the nutritional characteristics.

3.3. Phytochemical Profile

Table 5 shows the effect of incorporating sunflower seed meal (SM) into wheat flour (WF) and bread on two major indicators of phytochemical profile: antioxidant activity (%) and total polyphenol content (mg QE/100 g).
Analysis of the results in Table 5 reveals that SM has higher antioxidant activity (89.7 ± 0.07%) than wheat flour (76.07 ± 0.09%). This illustrates that sunflower meal is a rich source of antioxidants, which is consistent with the literature showing that sunflowers (and their by-products from the agri-food industry) contain phenolic compounds with high antioxidant capacity [14,42]. Indeed, in their study entitled “The use of upcycled defatted sunflower seed flour as a functional ingredient in biscuits” [14], it was mentioned that sunflower seed meal flour contained compounds such as chlorogenic, caffeic, p-hydroxybenzoic, p-coumaric, and sinapic acids, which are compounds with high antioxidant capacity [43]. About compound flours, the gradual increase in SM (SMW1: 10%, SMW2: 20% and SMW3: 30%) resulted in an increase in antioxidant activity (ranging from 83.72 ± 0.26% for SMW1, 84.28 ± 0.02% for SMW2, and 85.69 ± 0.00% for SMW3). This suggests that even a moderate addition of sunflower meal improves the antioxidant activity of the composite flour. For breads, an increase was also observed: CB at 75.36 ± 0.15%, then SMWB1 at 82.61 ± 0.10%, SMWB2 at 84.04 ± 0.05% and SMWB3 at 86.343 ± 0.11%. This consistent response indicates that enriching with sunflower meal would enhance antioxidant activity.
Finally, the SMWB10 sample reached 85.09 ± 0.20%, demonstrating improved antioxidant activity compared to SMWB1. This increase in antioxidant activity is significant because it reflects a greater ability to trap/reduce free radicals, which could contribute to health benefits (reduction in oxidative stress, etc.). This is consistent with research on enriched flours, which shows that enrichment with ingredients rich in phenolic compounds improves the antioxidant activity of the finished product (Dossa, Dragomir, et al., 2023; Dossa, Negrea, et al., 2023) [25,44]. Furthermore, ref. [45] showed that replacing wheat flour with 10–30% lupin flour significantly increased the biscuits’ antioxidant activity.
In terms of total polyphenol content (mg/100 g), sunflower seed meal (SM) has a significantly higher value (14,284.92 ± 0.59 mg/100 g) compared to wheat flour (WF): 345.55 ± 1.45 mg/100 g. Thus, the polyphenol content of SM is approximately 40 times higher than that of WF. Similar results were reported by [14], who found that the total phenolic compound content of dehydrated sunflower meal was 16.54 mg EAG/g, whereas that of wheat flour was significantly lower (5.59 mg EAG/g). This confirms the hypothesis that sunflower meal is a highly concentrated source of phenolic compounds [5,42]. The data from the present study are also consistent with the review by [46], which found that vegetable oil co-products, particularly sunflower, contain very high polyphenol levels (between 14.68 and 20.13 mg GAE/g). In the composite flours SMW1 (729.08 ± 0.53 mg/100 g), SMW2 (927.64 ± 0.71 mg/100 g), and SMW3 (1222.17 ± 1.02 mg/100 g), there was an increase in the total phenolic compound content as the substitution rate of WF by SM increased. This shows that adding 10–30% meal increases the polyphenol content of the base flour (WF) by 2 to 3 times. Similar results were obtained by [14].
About bread, CB (369.07 ± 0.95 mg/100 g), SMWB1 (749.19 ± 1.19 mg/100 g), SMWB2 (964.91 ± 0.58 mg/100 g), and SMWB3 (1278.25 ± 1.30 mg/100 g), a linear increase in total polyphenol content was observed with the percentage of SM in the bread. The SMWB10 sample has 821.65 ± 2.01 mg/100 g, a value higher than that of SMWB1 (749.19 ± 1.19 mg/100 g). These results are consistent with those of [5], where the total polyphenol content increases with the rate of substitution of WF by SM in the finished product. These results thus show that SM enrichment would improve the quantity of phenolic compounds in the final product. These results therefore suggest that sunflower meal is an excellent vehicle for enriching flour and bread products with polyphenols, which can have positive health benefits (antioxidant agents, reduction in oxidative stress, anti-inflammatory potential, etc.).

3.4. Rheological Profile of Different Types of Flour: WF, SMW1, SMW2, and SMW3

Figure 4 shows the Mixolab curves obtained for each flour sample.

3.4.1. Mixolab Torque Indices for Different Types of Flour

Figure 5 shows the effect of partially replacing wheat flour (WF) with sunflower meal (SM) on the Mixolab parameters (C1 to C5).
Analysis of the results in Figure 5 reveals that the gradual incorporation of SM into WF significantly alters the rheological properties measured by the Mixolab. The maximum torque at the time of kneading (C1), which corresponds to the difference between the maximum torque at 30 °C and the torque at the end of the holding time at 30 °C [27], decreases slightly from 1.140 N·m for wheat flour (WF) to 1.086 N·m for flour containing 30% meal (SMW3). Torque C2, reflecting the softening of the dough under the combined effect of mechanical stress and temperature, also decreases with substitution: from 0.640 N·m for WF to 0.365 N·m for SMW3. This behavior indicates thermal and mechanical instability, which may be linked to the partial breakdown of the gluten network. This thermal and mechanical instability may also be due to a significant weakening of the protein network under the combined effect of mechanical shearing and temperature increase [26]. Similar studies have reported that replacing wheat flour with other functional ingredients alters protein cohesion and reduces water retention capacity, thereby decreasing the C2 torque [25,47].
Couples C3 and C4 provide information on starch gelatinisation and starch gel stability during heating, respectively [26]. The results show a decrease in C3 torque from 2.038 N·m (WF) to 1.761 N·m (SMW3), indicating a lower rate of starch gelatinisation. This phenomenon can be explained by the decrease in dough viscosity, which is attributed to the change in starch content resulting from the addition of SM to the WF. It should be noted that an increased protein and fiber content leads to greater water absorption before the gelatinisation phase, thus limiting the complete hydration of the starch granules [36,48]. Similarly, the C4 couple (minimum during heating) decreases with increasing substitution rate, reaching 1.617 N·m for SMW3 compared to 2.197 N·m for WF. This decrease reflects the lower thermal stability of the starch-protein network, often associated with a weakening of the gel and lower final viscosity [26].
The C5 torque, measured after cooling to 50 °C, is an indicator of starch retrogradation and therefore of bread firmness during storage. The values obtained show a decrease in torque with increasing substitution of WF by SM. The values obtained were 3.713, 3.456, 3.403, and 2.654 for WF, SMW1, SMW2, and SMW3, respectively. This decrease suggests that when sunflower meal (SM) is incorporated, the starch undergoes less marked retrogradation during cooling. This consequence can be considered positive for the preservation of finished products, as it could limit the staling of bread, which is in line with the observations of [49]. The results obtained here show that SM modifies the rheological parameters studied. Nevertheless, a 10% substitution of WF by SM would be ideal, as SMW1 obtained values close to those of WF.

3.4.2. Mixolab Profiler Index

Figure 6 shows the impact of partially replacing WF with SM on the various Mixolab indices (absorption, mixing, gluten+, viscosity, amylase, and retrogradation).
Analysis of Mixolab indices enables assessment of the technological quality of composite flours. This includes gluten network formation, starch gelatinization, and enzymatic stability. The values show that sunflower meal flour (SM) significantly alters the rheological profile of wheat flour. In this study, the absorption index ranges between 2 and 3. This is below Mixolab’s optimal range for high-quality bread (5 to 6), for both WF and composite flours. The water absorption index closely relates to the dough’s water capacity [50]. The obtained values fall below the recommended threshold for optimal bread quality. Particular attention to dough hydration is necessary for good-quality bread. Notably, the absorption index remained stable across the samples. This supports previous results (see Section 3.1), which showed a modest decrease in moisture content between samples.
The mixing index, which according to [26] provides information on dough stability, development time, and weakening during kneading at 30 °C, increases with the proportion of sunflower meal (from 3 for WF to 5 for SMW2 and SMW3), reaching the optimal range (4–5) recommended for bread dough by Mixolab. This reflects better mechanical resistance to kneading stress and an improved balance between hydration and structure development at moderate incorporation rates (up to 30%). The gluten index, on the other hand, decreases sharply in samples SMW1 and SMW2 (1), indicating a deterioration of the gluten network at low substitution. This deterioration can be explained by the dilution of gluten by SM proteins, which are globular in nature and not very extensible. However, a slight improvement (index = 6) is observed at 30% incorporation (SMW3), probably due to the formation of an alternative network stabilized by non-covalent interactions between SM proteins and polysaccharides. The viscosity index ranges from 6 to 7, close to the optimal range (5–6), indicating normal starch gelatinization despite the incorporation of sunflower meal (SM). However, the presence of phenolic compounds and fibers can interfere with gelatinization by limiting the mobility of amylose chains [14]. The amylase index decreases with increasing substitution (from 9 for SMW1 to 6 for SMW3). This finding reveals that the substitution of WF with SM would decrease the resistance of starch to amylolysis in bread dough prepared from WF/SM composite flours, given that the amylase index is a parameter that measures the resistance of starch to amylolysis [26,50]. The retrogradation index (7–8) remains stable across all samples, indicating that the addition of SM does not significantly affect the starch’s retrogradation behavior. This indicates good product stability during storage, likely due to interactions between the fibers and amylose, which slow the recrystallisation of starch during cooling [37].

3.4.3. Dough Stability Time

Figure 7 illustrates the dough stability time for wheat flour and various composite flours. This index, a key indicator of dough tolerance to industrial processing, reflects the gluten network’s resistance to mechanical stress during kneading [26].
Examination of the data in Figure 7 reveals a significant, gradual decrease in dough stability time. It appears that dough stability time was significantly reduced, from 10.40 min for WF to 6.68 min for SMW3. The increase in the proportion of SM in the blended flours correlates with a decrease in stability time, indicating deterioration of the gluten network, characterized by reduced strength and continuity. This observation could be attributed to gluten dilution, a process that alters the composition of the gluten network. Indeed, replacing WF with SM reduces the amount of gluten proteins required to form an elastic, resistant network. Furthermore, the simultaneous increase in non-gluten proteins (sunflower proteins) and fiber fragments the protein matrix and reduces the dough’s ability to resist shearing (fewer intermolecular bonds, more break points) [36].

3.4.4. Water Absorption

The impact of substituting WF with SM on water absorption is shown in Figure 8.
The incorporation of sunflower meal (SM) into wheat flour (WF) induces a gradual increase in water absorption capacity (WAC), ranging from 55% for wheat flour (WF) to 56.8%, 57.7% and 59.1% for SMW1, SMW2, and SMW3, respectively. This trend indicates that partially replacing wheat flour with meal flour alters the physicochemical structure of the mixtures, thereby increasing their water retention capacity. Similar results were obtained by (Grasso et al., 2019) [14]. In their study, ref. [14] demonstrated that sunflower meal had a higher water retention capacity than wheat flour. Furthermore, according to the hypothesis of ref. [14], this phenomenon is likely attributable to the high concentration of soluble dietary fiber in SM. From a technological standpoint, increased water absorption causes substantial changes in the rheological behavior and handling of the dough. Thus, it has been shown that to achieve optimal consistency, the hydration rate during kneading must be adjusted in cases of higher water absorption. This practice prevents the dough from becoming too firm and difficult to develop. Increasing water absorption in proportion to the amount of oilcake is, therefore, a technological compromise. This measure improves hydration and dough yield, but requires optimization of kneading and fermentation.

3.5. Physical Characteristics of Different Types of Bread

The results obtained for the physical properties of the bread are presented in Table 6 and show significant changes induced by the gradual incorporation of sunflower meal flour (SM) into wheat flour (WF). Three key parameters, namely porosity, elasticity, and height/diameter ratio (H/D), are used to assess the technological quality of bread, in particular the crumb structure, gas retention capacity, and final volume of the product.
Analysis of the results obtained shows that the control bread (CB) has an average porosity of 65.25 ± 0.01%, while the enriched breads (SMWB1, SMWB2, and SMWB3) show a gradual decrease in porosity as the incorporation rate of meal flour (SM) increases: 64.25 ± 0.05%, 63.39 ± 0.08% and 62.43 ± 0.03%, respectively. This reduction in porosity can be attributed to the dilution of gluten and the presence of non-gluten fibers and proteins from sunflower meal. These compounds interact with the formation of the gluten network, which is responsible for retaining carbon dioxide during fermentation and baking. This interaction results in a more compact crumb. Similar results were reported by [37]. They observed that incorporating sunflower meal into gluten-free breads reduced their specific volume. An unfavorable interaction with the gluten protein matrix can explain this reduction. The SMWB10-enhanced bread has a significantly higher porosity (77.04 ± 0.68%) than all other formulations, including CB. These observations suggest that modifications to SMWB1 to obtain SMWB10 have increased the bread’s porosity.
In addition, elasticity, which is an indicator of the softness and resilience of the crumb, was also observed to decrease with increasing meal content: 61.18 ± 0.08% for CB, compared to 59.57 ± 0.37%, 58.22 ± 0.13% and 57.28 ± 0.18% for SMWB1, SMWB2, and SMWB3, respectively. This observation suggests that incorporating sunflower meal into the flour composition could alter the gluten network’s ability to trap air and return to its original shape after compression. Indeed, the composition of meal flour, which is rich in protein, differs from that of gluten. Their higher density and lower extensibility characterize these proteins. In addition, meal flour contains a fibrous fraction that can disrupt the dough’s continuity. In their study, ref. [36] demonstrated that the ingestion of dietary fiber from oilseed meal can reduce bread elasticity. This observation is attributable to changes in water distribution and protein network cohesion.
In contrast, the elasticity of SMWB10-enhanced bread reached 67.67 ± 0.67%, which represents a significant increase compared to all other formulations. This improvement is attributable to two main factors. On the one hand, the low inclusion rate of 10% helps limit gluten dilution. On the other hand, the presence of natural lipids and emulsifiers in sunflower seeds plays an essential role in optimizing the alveolar structure and mechanical stability of the network. According to [51], lipid compounds are likely to improve crumb extensibility, provided the substitution rate is not excessive, as is the case with SMWB10.
The H/D ratio is a parameter representative of the volume and shape of bread. A gradual decrease in this ratio is observed as the SM content increases: from 0.59 ± 0.002 (CB) to 0.52 ± 0.002, 0.49 ± 0.002, and 0.47 ± 0.002 for SMWB1, SMWB2, and SMWB3, respectively. This reduction is due to a loss of specific volume, often accompanied by a decrease in porosity and a weakening of the gluten network [52]. These results are consistent with observations by several authors, who have shown that substituting more than 20% of the flour with oilseed or vegetable protein-rich flours significantly impacts bread volume [51,52,53,54,55,56]. It should be noted that the improved SMWB10 bread has an H/D ratio of 0.53 ± 0.016, which is higher than that of SMWB1 to SMWB3 breads. This potential improvement could be attributed to the prolonged fermentation time undergone by specimen SMWB10. This observation is consistent with those of studies by Iglesias-Puig and Haros (2013) [57] and Verdu et al. (2015) [58], who reported volume increases and decreases in hardness in breads containing less than 10% chia flour after a long fermentation period. This improvement could be attributed to the incorporation of sunflower seeds in the composition of SMWB10, as, in general, the addition of oilseeds seems to have less impact on bread volume than the addition of oilseed flours [59].

3.6. Correlation Between the Different Parameters Analyzed in Flours and Breads

3.6.1. Analysis of the Correlation Between Nutritional Parameters, Macro- and Microelements, Total Polyphenol Profile, and Antioxidant Activity of Different Flours

The correlation analysis presented in Figure 9 highlights the relationships between nutritional parameters, macro- and microelements, total polyphenols, and antioxidant activity of different flours made from wheat (WF) and sunflower meal (SM) at various incorporation rates. The strong, significant correlations observed provide a better understanding of the biochemical interactions that govern the nutritional and functional properties of these flour mixtures.
Analysis of the results shows that antioxidant activity has a very high positive correlation (ranging from 0.69 to 0.92) with total polyphenols, proteins, lipids, and all the minerals studied (Zn, Mg, Mn, Na, K, Fe, and Ca). These correlations confirm that the presence of phenolic compounds and antioxidant micronutrients strongly influences the antioxidant capacity of enriched flours. Indeed, the polyphenols in sunflower meal, mainly caffeic, ferulic, and chlorogenic acids, are known for their reducing power and their ability to trap free radicals [37]. A very strong negative correlation (from −0.83 to −1.00) is observed between carbohydrates and almost all other parameters, particularly polyphenols, proteins, and minerals. This inverse relationship reflects the gradual substitution of the starch fraction of wheat flour by non-carbohydrate components provided by sunflower meal flour. The latter is characterized by a low starch content and a high proportion of proteins, fibers, and lipids [36]. The increase in these bioactive constituents in compound flours (SMW1, SMW2, and SMW3) is therefore accompanied by a mechanical decrease in total carbohydrates. This phenomenon is also observed in composite flours derived from legumes or oilseeds, as reported by [60,61,62,63]. Moisture content has a negative correlation with most biochemical constituents. This behavior could be attributed to the reduced moisture content of SM compared to WF (see Section 3.1).
Furthermore, very strong and positive correlations between minerals (Fe, K, Mg, Mn, Zn, Ca) indicate a homogeneous distribution of these elements in flour mixtures and confirm their common origin, mainly sunflower meal. This oilseed by-product is known for its high potassium, magnesium, and iron content, which are essential elements for human nutrition (Grasso et al., 2021) [38]. These correlations also suggest that incorporating sunflower meal flour increases the overall mineralization of composite flours, thereby improving their micronutritional value, as we demonstrated in Section 3.2. The positive correlation between ash and mineral elements (from 0.88 to 1.00) reinforces this observation. It reflects an increase in the total mineral fraction, proportional to the meal’s incorporation rate. This trend has been confirmed in studies on sunflower-enriched baked goods, which show significant increases in ash content and levels of essential metals [14,15,38,64].
The overall correlation analysis shows that enriching wheat flour with sunflower meal (SM) significantly improves its nutritional and antioxidant profile, while reducing the proportion of simple carbohydrates. This substitution results in a composite flour that is richer in protein, minerals, and polyphenols, with high antioxidant activity and increased functional potential for applications in baking, dietetic products, and functional nutrition. These results confirm the relevance of valorizing oilseed by-products in the development of enriched cereal formulations [37].

3.6.2. Analysis of the Correlation Between Nutritional Parameters, Macro- and Microelements, Total Polyphenol Profile, Antioxidant Activity, and Physical Characteristics of Different Types of Bread

The correlation (Figure 10) highlights significant relationships between the nutritional characteristics, mineral profile, antioxidant activity, and physical properties of the formulated breads. A high positive correlation indicates that the variables change in the same direction, while a high negative correlation indicates inverse relationships.
Analysis of the results in Figure 10 reveals a very strong positive correlation between total polyphenol content and antioxidant activity (0.96), indicating that an increase in phenolic compounds directly contributes to the antioxidant capacity of bread. Similar results were obtained by Karamać et al. (2012) [65]. In their study entitled ‘Antioxidant activity of phenolic compounds identified in sunflower seeds’, the correlation between the antioxidant activity of sunflower seeds and polyphenol content was 0.97. In addition, lipid content also shows a positive correlation with antioxidant activity (0.90), which can be attributed to the presence of tocopherols, a fat-soluble antioxidant found in oilseeds [66,67]. The positive correlations between polyphenols and minerals such as Mg, Mn, Fe, Ca, and Zn (between 0.94 and 1) suggest that enrichment with sunflower meal leads to a joint increase in these micronutrients. Similar observations have been made in studies by [38]. These minerals also show strong positive correlations among themselves (>0.86).
Similarly, antioxidant activity is also positively correlated with them (ranging from 0.89 to 1). Proteins, on the other hand, show a marked negative correlation with elasticity (−0.87) and porosity (−0.43). This would reflect the progressive dilution of the gluten network with increasing SM, reducing gas retention capacity and altering the crumb structure, as previously observed in breads made with fiber-rich ingredients [68,69] or vegetable proteins [70,71]. Similarly, the increase in lipids and insoluble fiber in SM tends to weaken the gluten structure, explaining the negative correlations with elasticity and hydration (H/D) (between −0.97 and −0.92). These results confirm that fiber plays a mechanical role in disrupting the gluten network, leading to a denser, less extensible crumb [72].
On the other hand, although porosity has a negative correlation with ash, it has moderate positive correlations with certain minerals (Zn, Mn, K), which probably reflects their co-variation with SM substitution levels. However, the impact of these elements on bread structure is indirect and linked to protein–mineral–fiber interactions during fermentation [73]. A strong negative correlation is observed between polyphenol content and crumb elasticity (−0.99), as well as between Mn/Mg and elasticity (−0.99 and −0.98, respectively). This suggests that enrichment with compounds from sunflower meal may alter the formation of the gluten network, reducing elasticity. This is consistent with the work of Zhou et al. (2018) [71], showing that the addition of non-gluten proteins can dilute or disrupt the gluten matrix.

3.7. Principal Component Analysis for Flour Samples (WF, SM, SMW1, SMW2, and SMW3) and Bread Samples (CB, SMWB1, SMWB2, and SMWB3)

3.7.1. Principal Component Analysis for Flour Samples (WF, SM, SMW1, SMW2, and SMW3)

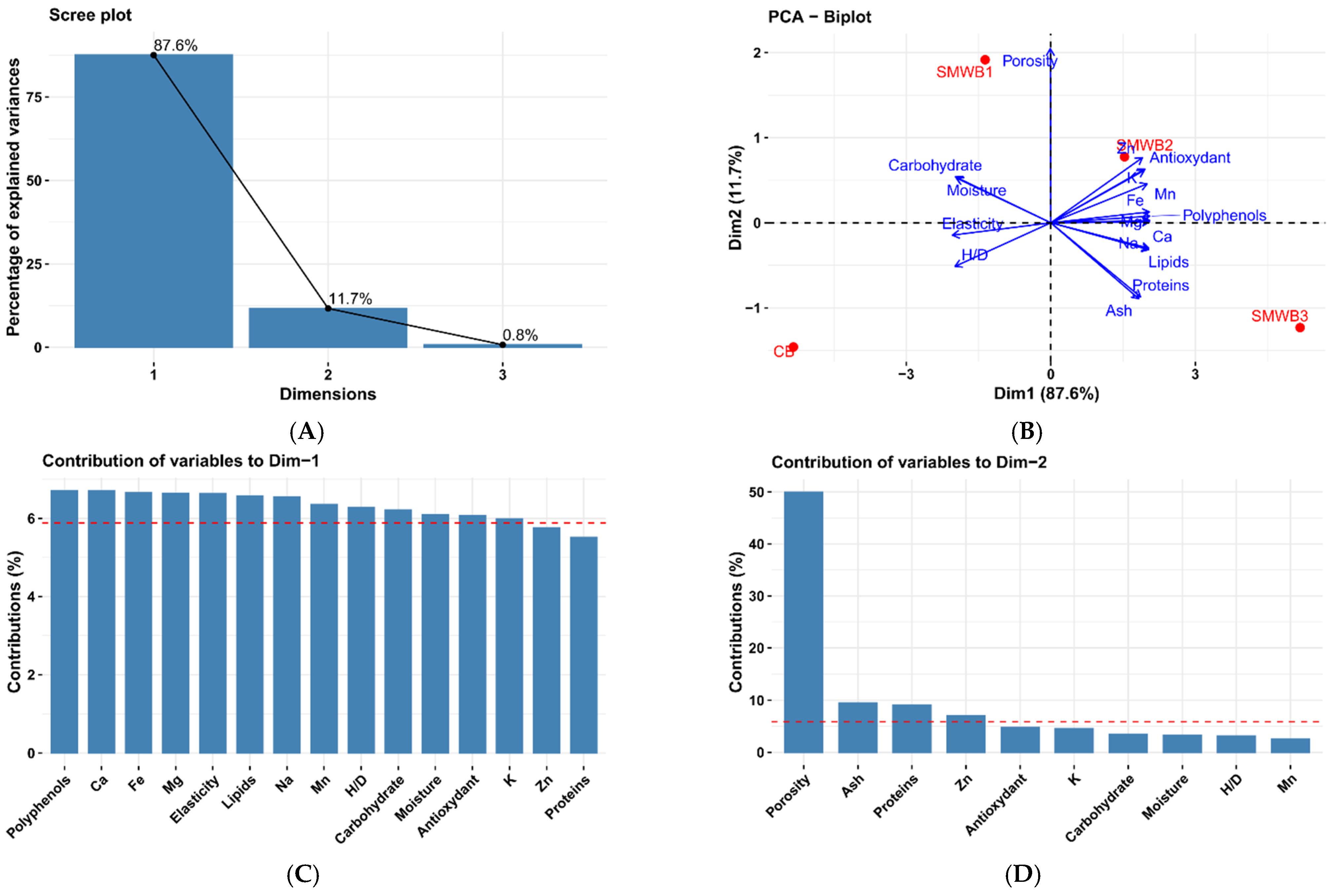
As illustrated in Figure 11, the results of the principal component analysis for the various types of flour (WF, SM, SMW1, SMW2, and SMW3) are presented.
Principal component analysis (PCA) was applied to synthesize the information derived from the nutritional, mineral, and functional parameters of the different flour formulations (WF, SM, SMW1, SMW2, and SMW3). The first two dimensions of the analysis express 98.5% of the total inertia of the data set, meaning that 98.5% of the total variability of individuals (or variables) is explained by these components (B). This percentage is very high, and the first plane, therefore, represents the variability of the data very well. The first principal component is significant: it represents 92.8% of the variability of the data (A). This observation suggests that this axis contains a lot of information. This high concentration of variance is characteristic of dietary matrices where a dominant factor, in this case, the incorporation rate of sunflower meal, structures all the measured properties [74].
In nutritional terms, the biplot highlights a clear contrast between wheat flour (WF), positioned negatively on Dim 1, and sunflower meal flour (SM), strongly projected on the positive pole. The variables positively associated with Dim 1 include protein, lipids, total polyphenols, antioxidant activity, and several macro- and microelements (Mg, Fe, Zn, Mn, and Ca). The intermediate formulations (SMW1, SMW2, and SMW3) are distributed in an orderly manner along Dim 1, reflecting a nutritional gradient proportional to the incorporation rate of the meal. This distribution supports the hypothesis that progressive enrichment with sunflower meal has a significant impact on improving the nutritional density of composite flours. This observation is consistent with previous studies highlighting the richness of sunflower meal in proteins, minerals, and bioactive compounds [5,14,15,38,75,76].
From a technological perspective, data analysis reveals that variables such as moisture, polyphenols, antioxidant activity, and calcium play distinct roles in the composition of Dim 2. Although these parameters are secondary in the overall structure, it has been shown that they can influence the rheological and functional properties of pasta. This influence occurs in particular through interactions between polyphenols and proteins, which are likely to alter the gluten network [77]. The projection of SMW3 towards negative values on Dim 2 suggests that high levels of meal may introduce additional technological constraints, despite the nutritional benefits observed. Consequently, PCA validates the SMW1 formulation as an optimal compromise, located near the center of the biplot, combining significant nutritional improvement with limited negative technological effects.

3.7.2. Principal Component Analysis for Bread Samples (CB, SMWB1, SMWB2, and SMWB3)

The results of principal component analysis for the different types of bread are illustrated in Figure 12 (CB, SMWB1, SMWB2, and SMWB3).
Principal component analysis (PCA) allows us to highlight a clear structure of breads based on their formulation. The first two dimensions of analysis account for 99.3% of the total dataset inertia; that means that 99.3% of the individuals (or variables) cloud’s total variability is explained by the plane (B). This percentage is very high, so the first plane captures the data variability very well. The variability explained by this plane is thus significant.
The results of the study demonstrate a significant correlation between Dim 1 and various nutritional components, including proteins, lipids, ash, total polyphenols, antioxidant activity, as well as essential macro- and microelements such as calcium (Ca), magnesium (Mg), manganese (Mn), and zinc (Zn). Analysis of the samples reveals a clear distinction between the control bread (CB), positioned on the negative side of Dim 1, and the enriched breads, located on the positive side. This distribution highlights the positive impact of sunflower meal enrichment on the nutritional density of the breads, consistent with the intrinsic richness of this co-product in proteins, minerals, and phenolic compounds [5,14,15,38,77]. The SMWB2 and SMWB3 breads are characterized by their strong correlation with nutritional variables, with SMWB3 bread standing out as the most significant contributor. Nevertheless, this nutritional optimization is accompanied by technological impacts highlighted by the Dim 2 device. Indeed, it appears that porosity is the dominant variable in this component, followed by ash and protein. This result highlights the impact of enrichment on the structure of the crumb. Interactions between fibers, non-gluten proteins, and polyphenols can disrupt the gluten network, leading to a decrease in elasticity and a change in the texture of the bread [77,78].
The position of SMWB1, close to the origin of the axes, indicates a balance between nutritional improvement and maintenance of technological properties, with porosity and elasticity comparable to those of the control bread. In contrast, SMWB3, despite its nutritional advantage, is associated with more significant technological constraints. Overall, PCA confirms that the effect of sunflower meal is dose-dependent. Thus, moderate levels of incorporation simultaneously optimize the nutritional value and technological quality of the bread. These results support the identification of SMWB1 as the optimal formulation, reconciling functional enrichment and technological performance, which is essential for the development of functional breads that are acceptable to consumers.

3.8. Cluster Analysis for Flour Samples (WF, SM, SMW1, SMW2, and SMW3) and Bread Samples (CB, SMWB1, SMWB2, and SMWB3)

3.8.1. Cluster Analysis for Flour Samples (WF, SM, SMW1, SMW2, and SMW3)

The cluster analysis for flour samples is presented in Figure 13.
Hierarchical cluster analysis (HCA) highlights a significant similarity structure between the different flours examined. Analysis of the dendrogram of the flours clearly reveals the existence of two distinct groups. This observation highlights the substantial effect of incorporating sunflower meal (SM) on the physicochemical properties of the mixtures. SM forms an isolated cluster, confirming its very different profile from that of wheat, particularly in terms of fiber, lipid, and non-gluten protein content. In contrast, the composite flours SMW1, SMW2, and SMW3 cluster together with wheat flour (WF). These results suggest a partial structural similarity, despite an increase in the proportion of meals. This proximity can be explained by the maintenance of the dominant starch-gluten network, which is still present even at 30% substitution. Furthermore, the internal organization of the cluster reveals that the SMW1 and SMW2 components have sensory and technical similarities, while SMW3 shows a slight divergence, which is consistent with the gradual deterioration of rheological and bread-making properties as the proportion of SM increases (see Section 3.4). This behavior has also been observed in similar studies. In these studies, the gradual addition of plant-based ingredients modifies the nutritional properties while retaining the wheat footprint, as long as the substitution remains moderate [64,79]. These results suggest that composite flours retain a functional identity close to that of wheat up to a rate of 20%. Beyond this threshold, more marked alterations appear.

3.8.2. Cluster Analysis for Breads Samples (CB, SMWB1, SMWB2, and SMWB3)

The cluster analysis for flour samples is presented in Figure 14.
Hierarchical classification analysis reveals a clear structure divided into two distinct groups. The control bread (CB) forms an isolated cluster, highlighting that it is a significantly different product from bread enriched with sunflower meal, both nutritionally and physiochemically. It is distinguished by a more airy texture, a lighter crumb, neutral flavors, low fiber, polyphenol, and mineral content, and low antioxidant activity [80]. In contrast, the three enriched breads (SMWB1, SMWB2, SMWB3), although containing different levels of meal, are grouped in the same cluster, indicating that they share a homogeneous overall profile. This group is characterized by a high density of fiber, plant proteins, minerals (Mg, Mn, Fe, Zn), polyphenols, and high antioxidant activity. In addition, it has a more compact crumb, reduced porosity, and changes in texture and aroma attributable to the oilseed meal. In this study, the variables SMWB1 (10%) and SMWB2 (20%) are perceived as being very similar, indicating that, at these levels of integration, the variations observed remain limited. Sample SMWB3 (30%) appears to show a slightly greater distance. This observation highlights an increase in density, more significant sensory alterations, and reduced acceptability, although still higher than that of the control group.

3.9. The Influence of Fermentation Process on Dough Parameters

3.9.1. The Influence of Fermentation Process on pH and TTA

In order to highlight the influence of the slow sourdough fermentation process on the quality of bread, the dough parameters (pH and TTA) were monitored every 2 h during fermentation, at different temperatures, for SMWB10 formulation according to Table 7. Additionally, the fermentation kinetics and phytic acid content were determined to highlight the impact of slow fermentation on the quality parameters of the bread.
The evolution of pH and titratable acidity (TTA) in SMWB10 dough during fermentation clearly highlights the development of an active, progressive and well-structured fermentation process, even under low temperature conditions (4–6 °C), as shown by the experimental data presented in Table 7.
The initial pH of the dough (6.13) is characteristic of an unfermented cereal system. As fermentation progresses, a continuous and significant decrease in pH is observed, up to the final value of 5.27 after 16 h of fermentation. This total reduction of approximately 0.86 pH units indicates the gradual accumulation of organic acids, resulting from the metabolism of fermentative microorganisms (yeasts and lactic acid bacteria), and confirms the biological activity of the system. Similar results were obtained by [81]. In their study, the pH value decreased by 0.34 during 6 h of fermentation.
In parallel, the titratable acidity shows a constant and almost linear increase, from 2.6 to 6.17 mL NaOH/10 g dough, which reflects not only the presence of free acids, but also the buffer capacity of the protein- and fiber-rich matrix derived from sunflower meal flour. The results of the present study were consistent with those of [82] in that the titratable acidity values (TTA) in this study also increased during fermentation. This concomitant increase in TTA, in the context of a moderate decrease in pH, is typical of complex fermentation systems, in which the acids produced are partially neutralized or bound to the structural components of the dough.
The inverse correlation between pH and TTA clearly demonstrates that the observed changes are not the result of a simple dilution effect or a physicochemical rearrangement of the matrix, but the direct consequence of the sustained fermentative activity.

3.9.2. Kinetic Models of Fermentation Based on pH and Titratable Acidity

Acidification Kinetics (TTA)
From a kinetic point of view, the obtained data allow the description of the fermentation by a pseudo-first-order model, in which the rate of the process is controlled by the accumulation of organic acids over time. The progressive increase in TTA can be described by a relationship of the type (1) described in Section 2.8.4. The almost linear character of the TTA increase suggests a stable fermentative activity, without inhibition phases, which is compatible with a slow fermentation at low temperature.
Kinetics of pH Decrease
The pH evolution follows a logarithmic or sigmoidal curve, specific to buffered systems. This relationship explains why, despite the significant accumulation of acids (TTA increase > 130%), the pH decrease is more moderate, a phenomenon attributed to the high content of proteins, fibers and phenolic compounds in sunflower meal.
The kinetics of acidification followed a quasi-linear increase in TTA over time, which can be described by a pseudo-first-order fermentation model, indicative of a stable and sustained fermentative process. In parallel, the more gradual decrease in pH reflects the buffering capacity of the dough matrix, particularly influenced by the high protein and fiber content contributed by sunflower meal. This behavior is typical of complex cereal-based systems undergoing genuine fermentation.

3.9.3. Phytic Acid Degradation

Figure 15 shows the impact of partial substitution of WF with SM and fermentation on the phytic acid composition of WF (100% wheat flour), SM (sunflower meal), SMW1 (flour composed of 10% SM and 90% WF), Dough_0 (dough obtained from SMW1 flour without fermentation), Dough_16 (dough obtained from SMW1 flour after 16 h of fermentation) and SMWB10 (bread obtained from dough _16).
Analysis of the results obtained in Figure 15 shows that the phytic acid content varies significantly between the different matrices studied. The basic flours, namely wheat flour (WF) and sunflower meal flour (SM), have contents of 204.87 mg/100 g and 198.25 mg/100 g, respectively. These values are consistent with the literature, which describes phytic acid as a naturally occurring component of seeds and cereals that helps store phosphorus in the form of phytate [18]. Our results were consistent with those of [83,84], who reported values of 200–400 mg/100 g of phytic acid in wheat flour. However, regarding SM, they were lower than those reported by [85,86,87]. This could be explained by the treatment applied to the sunflower meal during its formulation [86].
The addition of 10% sunflower meal to wheat flour (SMW1) did not result in a substantial change in phytic acid levels (202.09 mg/100 g), suggesting that this incorporation rate would not significantly alter the overall proportion of phytates in the initial matrix. Regarding dough, unfermented dough (Dough_0) has a phytic acid content of 203.19 mg/100 g, comparable to that of the SMW1 flour mixture, confirming that kneading does not significantly reduce phytate. However, after 16 h of fermentation (Dough_16), a significant decrease in phytic acid content was observed (105.33 mg/100 g), corresponding to a reduction of approximately 48%. This decrease can be attributed to the activity of phytases, endogenous enzymes or enzymes produced by microorganisms during fermentation, which hydrolyse the phosphoester bonds of phytate, releasing inorganic phosphorus and less complex myo-inositol phosphates [21,88,89,90,91]. Fermentation, particularly in the context of sourdough or in the presence of lactic acid bacteria, is widely recognized as an effective method of reducing the antinutritional effects of phytate [24,91,92,93,94].
The bread obtained after fermentation (SMWB10) has an even lower phytic acid content (79.42 mg/100 g). This additional reduction may result from two concurrent phenomena: continued phytase activity during fermentation and proofing, and thermalisation during baking, which promotes denaturation of the protein matrix and improves the accessibility of residual phytases or leads to partial thermal decomposition of phytate [21,95,96].
Based on the results, it appears that fermentation plays a decisive role in reducing the anti-nutritional effects of phytic acid. This reduction has the potential to increase the bioavailability of essential minerals such as iron, zinc, and calcium, which are often complexed by phytates in cereal products [97]. Thus, the incorporation of sunflower meal into a bread-making matrix is of definite nutritional interest, particularly if it is combined with fermentation long enough to allow the degradation of phytates.

3.9.4. Effect of Fermentation on Phytate Degradation and Technological Properties

The progressive decrease in pH to values close to 5.2–5.5 is particularly relevant biochemically, as this range corresponds to the optimal activity of endogenous phytases in cereals. Thus, the kinetic data support the hypothesis that the reduction in phytic acid content observed in the final product cannot be attributed solely to a dilution effect, but is correlated with an active fermentative process capable of stimulating phytate hydrolysis.
Furthermore, the accumulation of organic acids explains the reported technological improvements (dough structure, rheological stability, and sensory characteristics), through the well-known effects of acidification on the protein network and on starch–fiber interactions.
The phytic acid content showed marked differences among raw materials, dough, and bread samples, which were closely associated with the degree of acidification expressed by pH and total titratable acidity (TTA). Raw materials and unfermented systems (WF, SM, SMW1, and Dough_0) exhibited similarly high phytic acid levels (approximately 198–205 mg/100 g), corresponding to near-neutral pH values (≈6.1–6.2) and low TTA, indicating the absence of phytate degradation prior to fermentation. In contrast, the fermented SMWB10 dough (Dough_16) showed a pronounced reduction in phytic acid content to approximately 105 mg/100 g, concomitant with a decrease in pH to around 5.0–5.3 and an increase in TTA to 5.53 ± 0.06. This shift in acidification parameters indicates active fermentation and coincides with conditions favorable for endogenous phytase activity. This pattern aligns with the established role of fermentation time/acidification in promoting phytate degradation in whole-grain doughs and breads [19,24,98].
The lowest phytic acid content was observed in the SMWB10 bread (79.42 mg/100 g), suggesting a cumulative reduction effect resulting from fermentation followed by baking. For comparison, the sourdough sample, characterized by a lower pH (4.44 ± 0.03) and higher TTA (5.0 ± 0.17), further supports the inverse relationship between acidification intensity and residual phytic acid content (Table 7, Figure 15). Similar fermentation-driven decreases in dough and bread phytic acid have been consistently reported in the recent literature, particularly in sourdough and culture-assisted systems, where pH decrease and organic acid accumulation enhance phytase-mediated hydrolysis and reduce residual phytate [99,100].

3.10. Sensory Profile of Different Types of Bread

The sensory scores for the breads obtained are shown in Figure 16a (sensory score obtained for CB, SMWB1, SMWB2, and SMWB3) and Figure 16b (sensory score obtained for SMWB1 and SMWB10).
Analysis of the sensory evaluation results (Figure 16a) reveals that enriching bread with sunflower meal significantly affects overall acceptability, with the effect proportional to the percentage of sunflower meal incorporated. The control bread (CB) scores highly for appearance (4.4), taste (4.27), texture (4.13), flavor (4.07), and overall acceptability (4.2), which is in line with expectations for a reference bread made from wheat flour, rich in gluten and characterized by a typical, well-developed honeycomb structure. This result is consistent with numerous studies showing that wheat flour confers technological properties essential to bread quality, particularly elasticity and gas retention, which are linked to the gluten network [80].
The incorporation of 10% sunflower meal flour (SMWB1) significantly improved all sensory attributes compared to the control bread, with higher scores for appearance (4.87), taste (4.93), texture (4.73), flavor (4.53), and overall acceptability (4.53). This improvement could be attributed to the enrichment with plant proteins, fibers, and bioactive compounds, which could enhance the perception of freshness, aromatic complexity, and product softness. Several studies have shown that moderate incorporation of fiber- or protein-rich flours can optimize certain sensory attributes without altering bread structure [27,64,70,101,102,103]. In addition, the presence of phenolic compounds in the meal may enhance the flavor profile, provided they remain at low concentrations. On the other hand, formulations containing 20% (SMWB2) and, especially, 30% (SMWB3) sunflower meal exhibit an evident deterioration in sensory attributes. Scores drop dramatically, particularly for texture (2.13 and 1.27) and flavor (2.07 and 1.33). These results can be explained by the proportional decrease in gluten, which is essential for the development of the bread’s structure; excess fiber and phytocomponents can also interfere with the formation of the gluten network, limiting gas retention and resulting in a more compact and harder bread [104]. Thus, the results clearly indicate that a moderate substitution of 10% represents an optimal compromise between nutritional enrichment and sensory acceptability, while higher levels significantly degrade perceived quality.
Figure 16b, which shows the sensory scores for SMWB1 and SMWB10 breads, reveals that SMWB10 bread scores slightly higher in appearance (4.91) than SMWB1 (4.87). The improvement in appearance is attributed to the presence of sunflower seeds, both on the surface and in the crumb, which gives the bread an artisanal character. The texture analysis reveals a more significant difference, with SMWB10 scoring higher (4.86 versus 4.73 for SMWB1). The results for taste (4.97 for SMWB10 versus 4.93 for SMWB1) and flavor (4.75 for SMWB10 versus 4.53 for SMWB1) indicate that SMWB10 is perceived as slightly more pleasant than SMWB1. In addition, the analysis of overall acceptability reveals a significant superiority of SMWB10 (4.58) over SMWB1 (4.53). Although the difference observed is moderate, it appears consistent with the improvement trends observed across all parameters. The study results reveal that the changes introduced in the composition of SMWB1, including the incorporation of sunflower seeds, sourdough, and the fermentation process, are likely to offset the adverse sensory effects resulting from the addition of sunflower meal flour.
Sensory analysis, a scientific approach to evaluating food sensory properties, confirms that incorporating 10% sunflower seed meal into a bread-making matrix yields bread that is both nutritious and acceptable from a sensory perspective. Nevertheless, incorporating sunflower seeds into the SMWB10 mixture resulted in significant improvements in texture, flavor, and overall acceptability. These observations suggest that the seeds exert a synergistic function, thereby optimizing sensory properties without altering nutritional enrichment. This approach positions SMWB10 bread as an optimized functional formulation that combines nutrition, sensory quality, and the valorisation of agro-industrial co-products.

4. Conclusions

The study revealed that incorporating sunflower meal into wheat flour significantly alters the nutritional, phytochemical, physicochemical, rheological, anti-nutritional, and sensory properties of the composite flours, doughs, and breads obtained. The addition of proteins, minerals, polyphenols, and antioxidants to flours is a scientific approach that validates the ingenuity of sunflower meal as a highly valued functional additive. Matrices containing 10–20% substitution have an improved nutritional profile, particularly with increased levels of essential macronutrients and bioactive compounds. Although incorporating meal can induce structural changes in the crumb, the formulated breads retain technological properties compatible with standard bakery production. Rheological analyses reveal that the incorporation of meal progressively alters the gluten network, leading to decreased dough stability and increased water absorption, particularly at levels above 20–30% incorporation. Breads containing 20% and 30% meal (SMWB2, SMWB3) also show a marked deterioration in sensory characteristics, due to a denser alveolar structure, a firmer texture, and less appreciated aromatic notes, confirming the technological limitations of high levels of substitution.
Bread formulated with 10% sunflower meal represents the best compromise between nutritional enrichment, technological functionality, and sensory acceptability. Optimizing this formulation through prolonged fermentation also significantly reduces the phytic acid content, thereby improving mineral bioavailability without compromising the technological quality of the product. This improved formulation demonstrates the possibility of producing bread with high nutritional value without significantly altering its technological properties, while adding value to an agro-industrial by-product with low environmental costs. Monitoring pH and titratable acidity unequivocally demonstrates that fermentation in the SMWB10 formulation was active, progressive, and efficient, even under low-temperature fermentation conditions. The data allow for the formulation of a coherent kinetic model of fermentation and provide solid experimental support for the interpretation of phytate degradation and the observed technological effects.
Overall, this study provides robust experimental evidence that sunflower meal can be successfully valorized as a functional bakery ingredient at moderate inclusion levels. While several interpretations regarding antioxidant functionality and gluten network disruption are scientifically reasonable, they should be viewed as working hypotheses that require targeted mechanistic studies and additional bibliographic support. This distinction strengthens the validity of the conclusions and highlights future research directions necessary for industrial-scale optimization.

Author Contributions

All authors contributed to the study conception and design. Conceptualization and original draft preparation: S.D., A.R. and E.A.; methodology: S.D., A.R., C.N., D.S., D.L., I.R., L.S. and A.B., formal analysis: S.D., A.R., C.N., D.L., D.S., I.R., L.S., A.B., C.J. and E.A.; review, editing, and validation: S.D., A.R., A.B., C.J. and E.A.; supervising: A.B., E.A. and C.J. All authors have read and agreed to the published version of the manuscript.

Funding

The publication of the present paper was supported by the University of Life Sciences “King Mihai I” of Timisoara, Romania.

Institutional Review Board Statement

All panelists who participated in the sensory analysis provided consent by completing the consent form. This consent also certifies that the analyzed products do not contain ingredients prohibited by national/European legislation. This study does not require the approval of the Bioethics Commission (University of Life Sciences “King Mihai I” from Timisoara), as the research does not employ live animals in an experimental setting (No. 595/23.09.2025).

Informed Consent Statement

Informed consent was obtained from all subjects involved in the study.

Data Availability Statement

The original contributions presented in this study are included in the article. Further inquiries can be directed to the corresponding authors.

Acknowledgments

This article was produced as part of the Regele Mihai I University of Life Sciences in Timișoara, in partnership with SC PROSPERO SRL, thanks to the Research and Development Services for Healthy Bakery and Pastry Products—EIT Food RIS PSRAL—Testing Service project, number 9812/15.11.2024.

Conflicts of Interest

Authors Lelia Serpe and Adina Brinzeu were employed by S. C. PROSPERO S.R.L. Timisoara. The remaining authors declare that the research was conducted in the absence of any commercial or financial relationships that could be construed as a potential conflict of interest.

References

  1. World Health Organization. The State of Food Security and Nutrition in the World 2018: Building Climate Resilience for Food Security and Nutrition; Food & Agriculture Org.: Rome, Italy, 2018. [Google Scholar]
  2. Khedkar, R.; Singh, K. New approaches for food industry waste utilization. Biologix 2015, 51–65. [Google Scholar]
  3. Adascălului, M.; Multescu, M.; Mihai, A.L.; Bobea, S.A.; Florea, C.; Belc, N. Cytotoxicity assessment and nutritional profiling of bio-active compounds obtained from food waste. Processes 2022, 11, 89. [Google Scholar] [CrossRef]
  4. Lai, W.T.; Khong, N.M.; Lim, S.S.; Hee, Y.Y.; Sim, B.I.; Lau, K.Y.; Lai, O.M. A review: Modified agricultural by-products for the development and fortification of food products and nutraceuticals. Trends Food Sci. Technol. 2017, 59, 148–160. [Google Scholar] [CrossRef]
  5. Grasso, S.; Pintado, T.; Pérez-Jiménez, J.; Ruiz-Capillas, C.; Herrero, A.M. Potential of a sunflower seed by-product as animal fat replacer in healthier frankfurters. Foods 2020, 9, 445. [Google Scholar] [CrossRef]
  6. Salgado, P.R.; Molina Ortiz, S.E.; Petruccelli, S.; Mauri, A.N. Functional food ingredients based on sunflower protein concentrates naturally enriched with antioxidant phenolic compounds. J. Am. Oil Chem. Soc. 2012, 89, 825–836. [Google Scholar] [CrossRef]
  7. Yegorov, B.; Turpurova, T.; Sharabaeva, E.; Bondar, Y. Prospects of Using By-Products of Sunflower Oil Production in Compound Feed Industry; Wiley: Hoboken, NJ, USA, 2019. [Google Scholar]
  8. Moure, A.; Sineiro, J.; Domínguez, H.; Parajó, J.C. Functionality of oilseed protein products: A review. Food Res. Int. 2006, 39, 945–963. [Google Scholar] [CrossRef]
  9. Dabbour, M.; He, R.; Ma, H.; Musa, A. Optimization of ultrasound assisted extraction of protein from sunflower meal and its physicochemical and functional properties. J. Food Process Eng. 2018, 41, e12799. [Google Scholar] [CrossRef]
  10. Bisinotto, M.S.; da Silva Napoli, D.C.; Simabuco, F.M.; Bezerra, R.M.N.; Antunes, A.E.C.; Galland, F.; Pacheco, M.T.B. Sunflower and Palm Kernel Meal Present Bioaccessible compounds after digestion with antioxidant activity. Foods 2023, 12, 3283. [Google Scholar] [CrossRef] [PubMed]
  11. Alexandrino, T.D.; da Silva, M.G.; Ferrari, R.A.; Ruiz, A.L.T.G.; Duarte, R.M.T.; Simabuco, F.M.; Bezerra, R.M.N.; Pacheco, M.T.B. Evaluation of some in vitro bioactivities of sunflower phenolic compounds. Curr. Res. Food Sci. 2021, 4, 662–669. [Google Scholar] [CrossRef]
  12. Wang, Y.; Lyu, B.; Fu, H.; Li, J.; Ji, L.; Gong, H.; Zhang, R.; Liu, J.; Yu, H. The development process of plant-based meat alternatives: Raw material formulations and processing strategies. Food Res. Int. 2023, 167, 112689. [Google Scholar] [CrossRef]
  13. Andrade, T.N.; Arbach, C.T.; de Oliveira Garcia, A.; Domingues, L.; Marinho, T.V.; Nabeshima, E.; Ramirez, B.F.D.; Pacheco, M.T.B. Exploring new plant-based products: Acceptance of sunflower meal as a protein source in meat alternative products. Food Res. Int. 2025, 209, 116158. [Google Scholar] [CrossRef]
  14. Grasso, S.; Omoarukhe, E.; Wen, X.; Papoutsis, K.; Methven, L. The use of upcycled defatted sunflower seed flour as a functional ingredient in biscuits. Foods 2019, 8, 305. [Google Scholar] [CrossRef]
  15. Grasso, S.; Liu, S.; Methven, L. Quality of muffins enriched with upcycled defatted sunflower seed flour. Lwt 2020, 119, 108893. [Google Scholar] [CrossRef]
  16. Ibidapo, O.P.; Henshaw, F.O.; Shittu, T.A.; Afolabi, W.A. Quality evaluation of functional bread developed from wheat, malted millet (Pennisetum Glaucum) and ‘Okara’flour blends. Sci. Afr. 2020, 10, e00622. [Google Scholar]
  17. Melini, V.; Melini, F. Chapter 30—Phytic acid and phytase. In A Centum of Valuable Plant Bioactives; Mushtaq, M., Anwar, F., Eds.; Academic Press: Cambridge, MA, USA, 2021; pp. 681–706. [Google Scholar]
  18. Oatway, L.; Vasanthan, T.; Helm, J.H. Phytic acid. Food Rev. Int. 2001, 17, 419–431. [Google Scholar] [CrossRef]
  19. Buddrick, O.; Jones, O.A.; Cornell, H.J.; Small, D.M. The influence of fermentation processes and cereal grains in wholegrain bread on reducing phytate content. J. Cereal Sci. 2014, 59, 3–8. [Google Scholar] [CrossRef]
  20. Najafi, M.A.; Rezaei, K.; Safari, M.; Razavi, S.H. Use of sourdough to reduce phytic acid and improve zinc bioavailability of a traditional flat bread (sangak) from Iran. Food Sci. Biotechnol. 2012, 21, 51–57. [Google Scholar] [CrossRef]
  21. Nielsen, M.M.; Damstrup, M.L.; Thomsen, A.D.; Rasmussen, S.K.; Hansen, Å. Phytase activity and degradation of phytic acid during rye bread making. Eur. Food Res. Technol. 2007, 225, 173–181. [Google Scholar] [CrossRef]
  22. Rizwanuddin, S.; Kumar, V.; Singh, P.; Naik, B.; Mishra, S.; Chauhan, M.; Saris, P.E.J.; Verma, A.; Kumar, V. Insight into phytase-producing microorganisms for phytate solubilization and soil sustainability. Front. Microbiol. 2023, 14, 1127249. [Google Scholar] [CrossRef] [PubMed]
  23. Joudaki, H.; Aria, N.; Moravej, R.; Rezaei Yazdi, M.; Emami-Karvani, Z.; Hamblin, M.R. Microbial Phytases: Properties and Applications in the Food Industry. Curr. Microbiol. 2023, 80, 374. [Google Scholar] [CrossRef] [PubMed]
  24. Yildirim, R.M.; Arici, M. Effect of the fermentation temperature on the degradation of phytic acid in whole-wheat sourdough bread. Lwt 2019, 112, 108224. [Google Scholar] [CrossRef]
  25. Dossa, S.; Negrea, M.; Cocan, I.; Berbecea, A.; Obistioiu, D.; Dragomir, C.; Alexa, E.; Rivis, A. Nutritional, Physico-Chemical, Phytochemical, and Rheological Characteristics of Composite Flour Substituted by Baobab Pulp Flour (Adansonia digitata L.) for Bread Making. Foods 2023, 12, 2697. [Google Scholar] [CrossRef]
  26. Mixolab Applications Handbook Rheological and Enzymatic Analysis; CHOPIN Applications Laboratory: Villeneuve la Garenne, France, 2009.
  27. Plustea, L.; Negrea, M.; Cocan, I.; Radulov, I.; Tulcan, C.; Berbecea, A.; Popescu, I.; Obistioiu, D.; Hotea, I.; Suster, G. Lupin (Lupinus spp.)-fortified bread: A sustainable, nutritionally, functionally, and technologically valuable solution for bakery. Foods 2022, 11, 2067. [Google Scholar] [CrossRef]
  28. Horwitz, W.; Latimer, G.W. Official Methods of Analysis of AOAC International; AOAC International: Gaithersburg, MD, USA, 2000; Volume 1. [Google Scholar]
  29. ISO 2171:2023; Cereals, Pulses and By-Products: Determination of Total Ash Yield by Incineration. International Organization for Standardization: Geneva, Switzerland, 2007.
  30. Danciu, C.; Muntean, D.; Alexa, E.; Farcas, C.; Oprean, C.; Zupko, I.; Bor, A.; Minda, D.; Proks, M.; Buda, V. Phytochemical characterization and evaluation of the antimicrobial, antiproliferative and pro-apoptotic potential of Ephedra alata Decne. hydroalcoholic extract against the MCF-7 breast cancer cell line. Molecules 2018, 24, 13. [Google Scholar] [CrossRef]
  31. Obistioiu, D.; Cocan, I.; Tîrziu, E.; Herman, V.; Negrea, M.; Cucerzan, A.; Neacsu, A.-G.; Cozma, A.L.; Nichita, I.; Hulea, A. Phytochemical profile and microbiological activity of some plants belonging to the Fabaceae family. Antibiotics 2021, 10, 662. [Google Scholar] [CrossRef] [PubMed]
  32. Ciulca, S.; Roma, G.; Alexa, E.; Radulov, I.; Cocan, I.; Madosa, E.; Ciulca, A. variation of polyphenol content and antioxidant activity in some bilberry (Vaccinium myrtillus L.) populations from Romania. Agronomy 2021, 11, 2557. [Google Scholar] [CrossRef]
  33. Association A.R.S. Romanian Standard for Bread, Confectionery and Bakery Specialties—Methods of Analysis; Association A.R.S.: Washington, DC, USA, 2007. [Google Scholar]
  34. Megazyme. PHYTIC ACID. In Product Instructions; Megazyme Ltd.: Wicklow, UK, 2025; p. 15. [Google Scholar]
  35. ISO 6658:2017; Sensory Analysis—Methodology—Overall Guidelines. ISO: Geneva, Switzerland, 2017.
  36. de Oliveira Filho, J.G.; Egea, M.B. Sunflower seed byproduct and its fractions for food application: An attempt to improve the sustainability of the oil process. J. Food Sci. 2021, 86, 1497–1510. [Google Scholar] [CrossRef] [PubMed]
  37. Blicharz-Kania, A.; Pecyna, A.; Zdybel, B.; Andrejko, D.; Marczuk, A. Sunflower seed cake as a source of nutrients in gluten-free bread. Sci. Rep. 2023, 13, 10864. [Google Scholar] [CrossRef]
  38. Grasso, S.; Pintado, T.; Pérez-Jiménez, J.; Ruiz-Capillas, C.; Herrero, A.M. Characterisation of muffins with upcycled sunflower flour. Foods 2021, 10, 426. [Google Scholar] [CrossRef]
  39. Muhammad Anjum, F.; Nadeem, M.; Issa Khan, M.; Hussain, S. Nutritional and therapeutic potential of sunflower seeds: A review. Br. Food J. 2012, 114, 544–552. [Google Scholar] [CrossRef]
  40. Petraru, A.; Ursachi, F.; Amariei, S. Nutritional characteristics assessment of sunflower seeds, oil and cake. Perspective of using sunflower oilcakes as a functional ingredient. Plants 2021, 10, 2487. [Google Scholar] [CrossRef]
  41. Vasudha, C.; Sarla, L. Nutritional quality analysis of sunflower seed cake (SSC). Pharma Innov. J. 2021, 10, 720–728. [Google Scholar]
  42. Wanjari, N.; Waghmare, J. Phenolic and antioxidant potential of sunflower meal. Adv. Appl. Sci. Res. 2015, 6, 221–229. [Google Scholar]
  43. Lomascolo, A.; Uzan-Boukhris, E.; Sigoillot, J.-C.; Fine, F. Rapeseed and sunflower meal: A review on biotechnology status and challenges. Appl. Microbiol. Biotechnol. 2012, 95, 1105–1114. [Google Scholar] [CrossRef]
  44. Dossa, S.; Dragomir, C.; Plustea, L.; Dinulescu, C.; Cocan, I.; Negrea, M.; Berbecea, A.; Alexa, E.; Rivis, A. Gluten-Free Cookies Enriched with Baobab Flour (Adansonia digitata L.) and Buckwheat Flour (Fagopyrum esculentum). Appl. Sci. 2023, 13, 12908. [Google Scholar] [CrossRef]
  45. Chatziharalambous, D.; Kaloteraki, C.; Potsaki, P.; Papagianni, O.; Giannoutsos, K.; Koukoumaki, D.I.; Sarris, D.; Gkatzionis, K.; Koutelidakis, A.E. Study of the Total Phenolic Content, Total Antioxidant Activity and In Vitro Digestibility of Novel Wheat Crackers Enriched with Cereal, Legume and Agricultural By-Product Flours. Oxygen 2023, 3, 256–273. [Google Scholar] [CrossRef]
  46. Multescu, M.; Marinas, I.C.; Susman, I.E.; Belc, N. Byproducts (flour, meals, and groats) from the vegetable oil industry as a potential source of antioxidants. Foods 2022, 11, 253. [Google Scholar] [CrossRef] [PubMed]
  47. Pop, I.-A.; Dossa, S.; Stoin, D.; Neagu, C.; Moigradean, D.; Alexa, E.; Poiana, M.-A. Nutritional, Rheological, and Functional Assessment in the Development of Bread Using Chestnut and Rosehip-Fortified Wheat Flour. Foods 2025, 14, 3343. [Google Scholar] [CrossRef]
  48. Mariotti, M.; Lucisano, M.; Pagani, M.A.; Ng, P.K. The role of corn starch, amaranth flour, pea isolate, and Psyllium flour on the rheological properties and the ultrastructure of gluten-free doughs. Food Res. Int. 2009, 42, 963–975. [Google Scholar] [CrossRef]
  49. Gómez, M.; Ronda, F.; Blanco, C.A.; Caballero, P.A.; Apesteguía, A. Effect of dietary fibre on dough rheology and bread quality. Eur. Food Res. Technol. 2003, 216, 51–56. [Google Scholar] [CrossRef]
  50. Antanas, S.; Alexa, E.; Negrea, M.; Guran, E.; Lazureanu, A. Studies Regarding Rheological Properties of Triticale, Wheat and Rye Flours; MDPI: Geneva, Switzerland, 2013. [Google Scholar]
  51. Dhiman, A.; Chopra, R.; Singh, P.K.; Homroy, S.; Chand, M.; Talwar, B. Amelioration of nutritional properties of bakery fat using omega-3 fatty acid-rich edible oils: A review. J. Sci. Food Agric. 2024, 104, 3175–3184. [Google Scholar] [CrossRef]
  52. Steffolani, E.; Martinez, M.M.; León, A.E.; Gómez, M. Effect of pre-hydration of chia (Salvia hispanica L.), seeds and flour on the quality of wheat flour breads. LWT-Food Sci. Technol. 2015, 61, 401–406. [Google Scholar] [CrossRef]
  53. Coelho, M.S.; de las Mercedes Salas-Mellado, M. Effects of substituting chia (Salvia hispanica L.) flour or seeds for wheat flour on the quality of the bread. LWT-Food Sci. Technol. 2015, 60, 729–736. [Google Scholar] [CrossRef]
  54. El-Adawy, T. Effect of sesame seed proteins supplementation on the nutritional, physical, chemical and sensory properties of wheat flour bread. Plant Foods Hum. Nutr. 1995, 48, 311–326. [Google Scholar] [CrossRef] [PubMed]
  55. Luna Pizarro, P.; Almeida, E.L.; Coelho, A.S.; Sammán, N.C.; Hubinger, M.D.; Chang, Y.K. Functional bread with n-3 alpha linolenic acid from whole chia (Salvia hispanica L.) flour. J. Food Sci. Technol. 2015, 52, 4475–4482. [Google Scholar] [CrossRef]
  56. Mansour, E.; Dworschak, E.; Pollhamer, Z.; Hóvári, J. Pumpkin and canola seed proteins and bread quality. Acta Aliment. Hung 1999, 281, 59–70. [Google Scholar]
  57. Iglesias-Puig, E.; Haros, M. Evaluation of performance of dough and bread incorporating chia (Salvia hispanica L.). Eur. Food Res. Technol. 2013, 237, 865–874. [Google Scholar] [CrossRef]
  58. Verdu, S.; Vasquez, F.; Ivorra, E.; Sanchez, A.J.; Barat, J.M.; Grau, R. Physicochemical effects of chia (Salvia hispanica) seed flour on each wheat bread-making process phase and product storage. J. Cereal Sci. 2015, 65, 67–73. [Google Scholar] [CrossRef]
  59. De Lamo, B.; Gómez, M. Bread Enrichment with Oilseeds. A Review. Foods 2018, 7, 191. [Google Scholar] [CrossRef]
  60. Dragomir, C.; Dossa, S.; Jianu, C.; Cocan, I.; Radulov, I.; Berbecea, A.; Radu, F.; Alexa, E. Composite Flours Based on Black Lentil Seeds and Sprouts with Nutritional, Phytochemical and Rheological Impact on Bakery/Pastry Products. Foods 2025, 14, 319. [Google Scholar] [CrossRef]
  61. Iombor, T.; Onah, M.; Girgih, A. Evaluation of the nutritional quality and consumer acceptability of wheat-sesame (Triticum aestivum-Sesame indicum) composite bread blends. J. Nutr. Health Food Sci. 2016, 4, 1–7. [Google Scholar]
  62. Lee, Y.P.; Mori, T.A.; Puddey, I.B.; Sipsas, S.; Ackland, T.R.; Beilin, L.J.; Hodgson, J.M. Effects of lupin kernel flour–enriched bread on blood pressure: A controlled intervention study. Am. J. Clin. Nutr. 2009, 89, 766–772. [Google Scholar] [CrossRef]
  63. Ugwuona, F.; Ejinkeonye, U.; Ibrahim, H. Effect of Added Sesame Seed on Quality Characteristics of Wheat Bread. J. Home Econ. 2017, 24, 1–12. [Google Scholar]
  64. Graça, C.; Raymundo, A.; Sousa, I. Wheat bread with dairy products—Technology, nutritional, and sensory properties. Appl. Sci. 2019, 9, 4101. [Google Scholar] [CrossRef]
  65. Karamać, M.; Kosińska, A.; Estrella, I.; Hernández, T.; Duenas, M. Antioxidant activity of phenolic compounds identified in sunflower seeds. Eur. Food Res. Technol. 2012, 235, 221–230. [Google Scholar] [CrossRef]
  66. Ribeiro, T.B.; Campos, D.; Oliveira, A.; Nunes, J.; Vicente, A.A.; Pintado, M. Study of olive pomace antioxidant dietary fibre powder throughout gastrointestinal tract as multisource of phenolics, fatty acids and dietary fibre. Food Res. Int. 2021, 142, 110032. [Google Scholar] [CrossRef]
  67. Tullberg, C.; Vegarud, G.; Undeland, I. Oxidation of marine oils during in vitro gastrointestinal digestion with human digestive fluids–Role of oil origin, added tocopherols and lipolytic activity. Food Chem. 2019, 270, 527–537. [Google Scholar] [CrossRef]
  68. Gómez, M.; Oliete, B. Effect of fibre in enriched breads. In Bread and its Fortification: Nutrition and Health Benefits; CRC Press: Boca Raton, FL, USA, 2015; pp. 273–305. [Google Scholar]
  69. Wang, J.; Rosell, C.M.; de Barber, C.B. Effect of the addition of different fibres on wheat dough performance and bread quality. Food Chem. 2002, 79, 221–226. [Google Scholar] [CrossRef]
  70. Fluerasu, D.; Neagu, C.; Dossa, S.; Negrea, M.; Jianu, C.; Berbecea, A.; Stoin, D.; Lalescu, D.; Brezovan, D.; Cseh, L.; et al. The Use of Whey Powder to Improve Bread Quality: A Sustainable Solution for Utilizing Dairy By-Products. Foods 2025, 14, 2911. [Google Scholar] [CrossRef] [PubMed]
  71. Zhou, J.; Liu, J.; Tang, X. Effects of whey and soy protein addition on bread rheological property of wheat flour. J. Texture Stud. 2018, 49, 38–46. [Google Scholar] [CrossRef] [PubMed]
  72. Courtin, C.; Delcour, J.A. Arabinoxylans and endoxylanases in wheat flour bread-making. J. Cereal Sci. 2002, 35, 225–243. [Google Scholar] [CrossRef]
  73. Katina, K.; Arendt, E.; Liukkonen, K.-H.; Autio, K.; Flander, L.; Poutanen, K. Potential of sourdough for healthier cereal products. Trends Food Sci. Technol. 2005, 16, 104–112. [Google Scholar] [CrossRef]
  74. Granato, D.; Santos, J.S.; Escher, G.B.; Ferreira, B.L.; Maggio, R.M. Use of principal component analysis (PCA) and hierarchical cluster analysis (HCA) for multivariate association between bioactive compounds and functional properties in foods: A critical perspective. Trends Food Sci. Technol. 2018, 72, 83–90. [Google Scholar] [CrossRef]
  75. González-Pérez, S.; Vereijken, J.M. Sunflower proteins: Overview of their physicochemical, structural and functional properties. J. Sci. Food Agric. 2007, 87, 2173–2191. [Google Scholar] [CrossRef]
  76. De Oliveira, F.C.; Coimbra, J.S.d.R.; De Oliveira, E.B.; Zuñiga, A.D.G.; Rojas, E.E.G. Food protein-polysaccharide conjugates obtained via the Maillard reaction: A review. Crit. Rev. Food Sci. Nutr. 2016, 56, 1108–1125. [Google Scholar] [CrossRef]
  77. Xu, J.; Wang, W.; Li, Y. Dough properties, bread quality, and associated interactions with added phenolic compounds: A review. J. Funct. Foods 2019, 52, 629–639. [Google Scholar] [CrossRef]
  78. Qin, W.; Pi, J.; Zhang, G. The interaction between tea polyphenols and wheat gluten in dough formation and bread making. Food Funct. 2022, 13, 12827–12835. [Google Scholar] [CrossRef]
  79. Sanz-Penella, J.M.; Wronkowska, M.; Soral-Smietana, M.; Haros, M. Effect of whole amaranth flour on bread properties and nutritive value. LWT-Food Sci. Technol. 2013, 50, 679–685. [Google Scholar] [CrossRef]
  80. Shewry, P.R. Wheat. J. Exp. Bot. 2009, 60, 1537–1553. [Google Scholar] [CrossRef] [PubMed]
  81. Požrl, T.; Kopjar, M.; Kurent, I.; Hribar, J.; Janeš, A.; Simčič, M. Phytate degradation during breadmaking: The influence of flour type and breadmaking procedures. Czech J. Food Sci. 2009, 27, 29–38. [Google Scholar] [CrossRef]
  82. Aplevicz, K.S.; Ogliari, P.J.; Sant’Anna, E.S. Influence of fermentation time on characteristics of sourdough bread. Braz. J. Pharm. Sci. 2013, 49, 233–239. [Google Scholar] [CrossRef]
  83. Dossa, S.; Neagu, C.; Lalescu, D.; Negrea, M.; Stoin, D.; Jianu, C.; Berbecea, A.; Cseh, L.; Rivis, A.; Suba, M.; et al. Evaluation of the Nutritional, Rheological, Functional, and Sensory Properties of Cookies Enriched with Taro (Colocasia esculenta) Flour as a Partial Substitute for Wheat Flour. Foods 2025, 14, 3526. [Google Scholar] [CrossRef] [PubMed]
  84. Febles, C.; Arias, A.; Hardisson, A.; Rodrıguez-Alvarez, C.; Sierra, A. Phytic acid level in wheat flours. J. Cereal Sci. 2002, 36, 19–23. [Google Scholar] [CrossRef]
  85. Ali, S.; Kausar, T.; Shah, W. Nutritional evaluation of heat treated sunflower meal on the performance of broiler chicks. Proc.-Pak. Acad. Sci. 2004, 41, 55. [Google Scholar]
  86. Gandhi, A.; Jha, K.; Gupta, V. Polyphenol and phytate contents and its nutritional profile. Asean Food J. 2008, 15, 97–100. [Google Scholar]
  87. Miller, N.; Pretorius, H.; Du Toit, L. Phytic acid in sunflower seeds, pressed cake and protein concentrate. Food Chem. 1986, 21, 205–209. [Google Scholar] [CrossRef]
  88. Ebune, A.; Al-Asheh, S.; Duvnjak, Z. Effects of phosphate, surfactants and glucose on phytase production and hydrolysis of phytic acid in canola meal by Aspergillus ficuum during solid-state fermentation. Bioresour. Technol. 1995, 54, 241–247. [Google Scholar] [CrossRef]
  89. El-Batal, A.; Karem, H.A. Phytase production and phytic acid reduction in rapeseed meal by Aspergillus niger during solid state fermentation. Food Res. Int. 2001, 34, 715–720. [Google Scholar] [CrossRef]
  90. Magala, M.; Kohajdová, Z.; Karovičová, J. Degradation of phytic acid during fermentation of cereal substrates. J. Cereal Sci. 2015, 61, 94–96. [Google Scholar] [CrossRef]
  91. Sokrab, A.M.; Mohamed Ahmed, I.A.; Babiker, E.E. Effect of fermentation on antinutrients, and total and extractable minerals of high and low phytate corn genotypes. J. Food Sci. Technol. 2014, 51, 2608–2615. [Google Scholar] [CrossRef]
  92. Dhankher, N.; Chauhan, B. Effect of temperature and fermentation time on phytic acid and polyphenol content of rabadi—A fermented pearl millet food. J. Food Sci. 1987, 52, 828–829. [Google Scholar] [CrossRef]
  93. El Hag, M.E.; El Tinay, A.H.; Yousif, N.E. Effect of fermentation and dehulling on starch, total polyphenols, phytic acid content and in vitro protein digestibility of pearl millet. Food Chem. 2002, 77, 193–196. [Google Scholar] [CrossRef]
  94. Qazi, I.M.; Wahab, S.; Shad, A.A.; Zeb, A.; Ayuab, M. Effect of different fermentation time and baking on phytic acid. Asian J. Plant Sci. 2003, 2, 597–601. [Google Scholar] [CrossRef]
  95. Guttieri, M.; Peterson, K.; Souza, E. Milling and baking quality of low phytic acid wheat. Crop Sci. 2006, 46, 2403–2408. [Google Scholar] [CrossRef]
  96. Türk, M.; Sandberg, A.-S. Phytate degradation during breadmaking: Effect of phytase addition. J. Cereal Sci. 1992, 15, 281–294. [Google Scholar] [CrossRef]
  97. WEAVER, C.M.; Kannan, S. Phytate and mineral bioavailability. In Food Phytates; CRC Press: Boca Raton, FL, USA, 2001; pp. 227–240. [Google Scholar]
  98. Karaman, K.; Sagdic, O.; Durak, M.Z. Use of phytase active yeasts and lactic acid bacteria isolated from sourdough in the production of whole wheat bread. Lwt 2018, 91, 557–567. [Google Scholar] [CrossRef]
  99. Alkay, Z.; Falah, F.; Cankurt, H.; Dertli, E. Exploring the Nutritional Impact of Sourdough Fermentation: Its Mechanisms and Functional Potential. Foods 2024, 13, 1732. [Google Scholar] [CrossRef]
  100. Wang, Z.; Wang, L. Impact of sourdough fermentation on nutrient transformations in cereal-based foods: Mechanisms, practical applications, and health implications. Grain Oil Sci. Technol. 2024, 7, 124–132. [Google Scholar] [CrossRef]
  101. Erben, M.; Osella, C.A. Optimization of mold wheat bread fortified with soy flour, pea flour and whey protein concentrate. Food Sci. Technol. Int. 2017, 23, 457–468. [Google Scholar] [CrossRef] [PubMed]
  102. Gani, A.; Broadway, A.; Masoodi, F.A.; Wani, A.A.; Maqsood, S.; Ashwar, B.A.; Shah, A.; Rather, S.A.; Gani, A. Enzymatic hydrolysis of whey and casein protein-effect on functional, rheological, textural and sensory properties of breads. J. Food Sci. Technol. 2015, 52, 7697–7709. [Google Scholar] [CrossRef] [PubMed]
  103. Külcü, D.B.; Kocabaş, N.; Kutlu, S. The determination of some qualities parameters and use of strip loin beef (M. Longissimus dorsi) powder in bread enrichment. Cumhur. Sci. J. 2019, 40, 715–722. [Google Scholar] [CrossRef]
  104. Rosell, C.M.; Rojas, J.A.; De Barber, C.B. Influence of hydrocolloids on dough rheology and bread quality. Food Hydrocoll. 2001, 15, 75–81. [Google Scholar] [CrossRef]
Figure 1. Preparation of flours composed of sunflower meal and wheat.
Figure 1. Preparation of flours composed of sunflower meal and wheat.
Applsci 16 00461 g001
Figure 2. Technological process used to make the bread.
Figure 2. Technological process used to make the bread.
Applsci 16 00461 g002
Figure 3. Technological process used to make the improved bread (SMWB10).
Figure 3. Technological process used to make the improved bread (SMWB10).
Applsci 16 00461 g003
Figure 4. MIXOLAB rheological profiles of wheat flour type 650 partially substituted with sunflower meal. WF, SMW1, SMW2, and SMW3: wheat flour partially substituted with sunflower meal at 0%, 10%, 20%, and 30%, respectively. Red line—MIXOLAB temperature (°C), pink line—dough temperature (°C), green line—MIXOLAB curve.
Figure 4. MIXOLAB rheological profiles of wheat flour type 650 partially substituted with sunflower meal. WF, SMW1, SMW2, and SMW3: wheat flour partially substituted with sunflower meal at 0%, 10%, 20%, and 30%, respectively. Red line—MIXOLAB temperature (°C), pink line—dough temperature (°C), green line—MIXOLAB curve.
Applsci 16 00461 g004
Figure 5. Torque indices (N-m) for wheat flour type 650 partially substituted with sunflower meal. C1: maximum torque during mixing; C2: torque reflecting protein weakening caused by mechanical stress and increasing temperature; C3: torque reflecting rate of starch gelatinization; C4: minimum torque during heating; C5: torque after cooling to 50 °C. WF, SMW1, SMW2, and SMW3: wheat flour partially substituted with sunflower meal at 0%, 10%, 20%, and 30%, respectively.
Figure 5. Torque indices (N-m) for wheat flour type 650 partially substituted with sunflower meal. C1: maximum torque during mixing; C2: torque reflecting protein weakening caused by mechanical stress and increasing temperature; C3: torque reflecting rate of starch gelatinization; C4: minimum torque during heating; C5: torque after cooling to 50 °C. WF, SMW1, SMW2, and SMW3: wheat flour partially substituted with sunflower meal at 0%, 10%, 20%, and 30%, respectively.
Applsci 16 00461 g005
Figure 6. MIXOLAB Profiler index of the wheat flour type 650 partially substituted with sunflower meal. WF, SMW1, SMW2, and SMW3: wheat flour partially substituted with sunflower meal at 0%, 10%, 20%, and 30%, respectively. Blue line represents the profile of partially substituted wheat flours, and green line represents the profile of optimal MIXOLAB parameters for bread-making technology.
Figure 6. MIXOLAB Profiler index of the wheat flour type 650 partially substituted with sunflower meal. WF, SMW1, SMW2, and SMW3: wheat flour partially substituted with sunflower meal at 0%, 10%, 20%, and 30%, respectively. Blue line represents the profile of partially substituted wheat flours, and green line represents the profile of optimal MIXOLAB parameters for bread-making technology.
Applsci 16 00461 g006
Figure 7. Dough stability time of the wheat flour type 650 partially substituted with sunflower meal. WF, SMW1, SMW2, and SMW3: wheat flour partially substituted with sunflower meal at 0%, 10%, 20%, and 30%, respectively.
Figure 7. Dough stability time of the wheat flour type 650 partially substituted with sunflower meal. WF, SMW1, SMW2, and SMW3: wheat flour partially substituted with sunflower meal at 0%, 10%, 20%, and 30%, respectively.
Applsci 16 00461 g007
Figure 8. Water absorption of the wheat flour type 650 partially substituted with sunflower meal. WF, SMW1, SMW2, and SMW3: wheat flour partially substituted with sunflower meal at 0%, 10%, 20%, and 30%, respectively.
Figure 8. Water absorption of the wheat flour type 650 partially substituted with sunflower meal. WF, SMW1, SMW2, and SMW3: wheat flour partially substituted with sunflower meal at 0%, 10%, 20%, and 30%, respectively.
Applsci 16 00461 g008
Figure 9. Correlation between nutritional parameters, macro- and microelements, total polyphenol profile, and antioxidant activity of different flours.
Figure 9. Correlation between nutritional parameters, macro- and microelements, total polyphenol profile, and antioxidant activity of different flours.
Applsci 16 00461 g009
Figure 10. Correlation between nutritional characteristics, mineral profile, antioxidant activity, and physical properties of formulated breads.
Figure 10. Correlation between nutritional characteristics, mineral profile, antioxidant activity, and physical properties of formulated breads.
Applsci 16 00461 g010
Figure 11. Principal component analysis for the various types of flour: Scree plot of PCA (A). Biplot of PCA (B). Contribution of variables to the first dimension of PCA (C). Contribution of variables to the second dimension of PCA (D).
Figure 11. Principal component analysis for the various types of flour: Scree plot of PCA (A). Biplot of PCA (B). Contribution of variables to the first dimension of PCA (C). Contribution of variables to the second dimension of PCA (D).
Applsci 16 00461 g011
Figure 12. Principal component analysis for the various types of bread: Scree plot of PCA (A). Biplot of PCA (B). Contribution of variables to the first dimension of PCA (C). Contribution of variables to the second dimension of PCA (D).
Figure 12. Principal component analysis for the various types of bread: Scree plot of PCA (A). Biplot of PCA (B). Contribution of variables to the first dimension of PCA (C). Contribution of variables to the second dimension of PCA (D).
Applsci 16 00461 g012
Figure 13. Cluster analysis for flour samples.
Figure 13. Cluster analysis for flour samples.
Applsci 16 00461 g013
Figure 14. Cluster analysis for bread samples.
Figure 14. Cluster analysis for bread samples.
Applsci 16 00461 g014
Figure 15. Phytic acid content of WF, SM, SMW1, Dough_0, Dough_16, and SMWB10. The values are expressed as the mean of all measurements ± the standard deviation. According to the Duncan test, data sharing different letters in the same row are significantly different (p < 0.05).
Figure 15. Phytic acid content of WF, SM, SMW1, Dough_0, Dough_16, and SMWB10. The values are expressed as the mean of all measurements ± the standard deviation. According to the Duncan test, data sharing different letters in the same row are significantly different (p < 0.05).
Applsci 16 00461 g015
Figure 16. (a) Sensory score obtained for CB, SMWB1, SMWB2, and SMWB3. (b) Sensory score obtained for SMWB1 and SMWB10.
Figure 16. (a) Sensory score obtained for CB, SMWB1, SMWB2, and SMWB3. (b) Sensory score obtained for SMWB1 and SMWB10.
Applsci 16 00461 g016
Table 1. Breads obtained (CB, SMWB1, SMWB2 and SMWB3) and their compositions.
Table 1. Breads obtained (CB, SMWB1, SMWB2 and SMWB3) and their compositions.
IngredientApplsci 16 00461 i001Applsci 16 00461 i002Applsci 16 00461 i003Applsci 16 00461 i004
CBSMWB1SMWB2SMWB3
Wheat flour (WF)1 kg0.900 kg0.800 kg0.700 kg
Sunflowers meal (SM)-0.100 kg0.200 kg0.300 kg
Active dry baker’s yeast0.030 kg0.030 kg0.030 kg0.030 kg
Salt0.020 Kg0.020 Kg0.020 Kg0.020 Kg
Water500 mL500 mL500 mL500 mL
Table 2. Improved bread (SMWB10) and its composition.
Table 2. Improved bread (SMWB10) and its composition.
Applsci 16 00461 i005
SMWB10
IngredientWheat flour (WF)Sunflowers meal (SM)SourdoughActive dry baker’s yeastSaltWater
Quantity0.900 kg0.100 kg0.2000.0010.0201000 mL
Table 3. Nutritional composition of flour samples (WF, SM, SMW1, SMW2 and SMW3) and bread samples (CB, SMWB1, SMWB2, SMWB3 and SMWB10).
Table 3. Nutritional composition of flour samples (WF, SM, SMW1, SMW2 and SMW3) and bread samples (CB, SMWB1, SMWB2, SMWB3 and SMWB10).
SamplesNutritional Characteristics
MoistureAshProteinsLipidsCarbohydrates
(%)(%) (%)(%)(g/100 g)
Composite flours
SM10 ± 0.02 d2.73 ± 0.05 a24 ± 0.02 a10 ± 0.01 e53.28 ± 0.06 a
WF10.40 ± 0.08 a0.60 ± 0.02 e12.26 ± 0.04 e1.42 ± 0.04 d75.32 ± 0.15 b
SMW110.23 ± 0.02 b0.72 ± 0.01 d12.93 ± 0.05 d3 ± 0.17 c73.12 ± 0.18 c
SMW210.16 ± 0.04 b,c0.95 ± 0.02 c13.64 ± 0.04 c4.32 ± 0.15 b70.93 ±0.16 d
SMW310.13 ± 0.02 c1.46 ± 0.05 b14.59 ± 0.27 b7.08 ± 0.32 a66.75 ± 0.59 e
Breads
CB34.71 ± 0.34 a0.99 ± 0.02 c11.30 ± 0.02 c1.06 ± 0.06 d51.95 ± 0.33 a
SMWB134.61 ± 0.25 a1.01 ± 0.04 c 11.23 ± 0.05 c2.47 ± 0.07 c50.68 ± 0.29 b
SMWB233.94 ± 0.07 b1.28 ± 0.06 b12.15 ± 0.08 b4.02 ± 0.03 b48.61 ± 0.16 c
SMWB333.50 ± 0.02 c2.08 ± 0.03 a13.50 ± 0.02 a6.44 ± 0.04 a44.48 ± 0.03 d
Improved bread
SMWB134.61 ± 0.25 b1.01 ± 0.04 b11.23 ± 0.05 b2.47 ± 0.07 a50.68 ± 0.29 a
SMWB1045.13 ± 0.01 a1.48 ± 0.01 a14.16 ± 0.02 a2.52 ± 0.02 a36.71 ± 0.02 b
The values are expressed as the mean of all measurements ± the standard deviation. According to the Duncan test, data sharing different letters in the same row are significantly different (p < 0.05).
Table 4. Micro and macro element content of different flour and bread samples.
Table 4. Micro and macro element content of different flour and bread samples.
SamplesMicro and Macro-Elements Contents (mg/kg)
MnCaMgKNaZnFe
Composite flours
SM20.51 ± 0.66 a736.59 ± 42.76 a702.68 ± 17.03 a8040.88 ± 41.78 a120.64 ± 0.68 a69.86 ± 0.52 a250.42 ± 1.19 a
WF4.45 ± 0.51 d369.09 ± 21.03 e363.67 ± 10.72 e1248.85 ± 20.82 e20.39 ± 0.61 e3.43 ± 0.05 e8.51 ± 0.04 e
SMW17.59 ± 0.29 c477.45 ± 5.31 d427.13 ± 5.65 d2460.22 ± 18.55 d30.32 ± 1 d17.79 ± 0.51 d30.09 ± 0.65 d
SMW29.80 ± 0.16 b539 ± 20.37 c466.18 ± 4.31 c2736.48 ± 41.90 c45.49 ± 0.62 c18.79 ± 0.38 c47.34 ± 0.84 c
SMW39.95 ± 0.15 b687.32 ± 8.27 b561.2 ± 4.83 b3034.39 ± 42.68 b65.47 ± 0.36 b22.39 ± 0.25 b62.66 ± 0.58 b
Composite Breads
CB7.45 ± 0.32 d354.86 ± 6.08 d353.21 ± 1.97 d1201.96 ± 6.53 d19.50 ± 0.17 d3.24 ± 0.03 d8.6 ± 0.04 d
SMWB19.08 ± 0.13 c489.29 ± 5.59 c420.57 ± 1.37 c1851.57 ± 46.07 c30.01 ± 0.57 c16.91 ± 0.23 c29.33 ± 0.88 c
SMWB29.08 ± 0.13 b564.65 ± 4.50 b447.59 ± 1.58 b2198.67 ± 3.90 b41.17 ± 0.19 b18.52 ± 0.40 b46.19 ± 0.48 b
SMWB310.07 ± 0.18 a688.91 ± 10.02 a516.15 ± 4.58 a2263.23 ± 14.06 a60.03 ± 0.38 a21.98 ± 0.10 a59.15 ± 0.50 a
Improved bread
SMWB19.08 ± 0.13 b489.29 ± 5.59 b420.57 ± 1.37 b1851.57 ± 46.07 b30.01 ± 0.57 b16.91 ± 0.23 b29.33 ± 0.88 b
SMWB1010.19 ± 0.04 a526.15 ± 4.33 a490.14 ± 1.28 a2082.23 ± 11.00 a33.82 ±0.55 a17.53 ± 0.25 a31.68 ± 0.34 a
The values are expressed as the mean of all measurements ± the standard deviation. According to the Duncan test, data sharing different letters in the same row are significantly different (p < 0.05).
Table 5. Phytochemical profile of different flours and breads.
Table 5. Phytochemical profile of different flours and breads.
SamplesPhytochemical Profile
Antioxydantes ActivityTotal Polyphenols
(%)(mg QE/100 g)
Composite flours
SM89.7 ± 0.07 a14,284.92 ± 0.59 a
WF76.07 ± 0.09 e345.55 ± 1.45 e
SMW183.72 ± 0.26 d729.08 ± 0.53 d
SMW284.28 ± 0.02 c927.64 ± 0.71 c
SMW385.69 ± 0.00 b1222.17 ± 1.02 b
Breads
CB75.36 ± 0.15 d369.07 ± 0.95 d
SMWB182.61 ± 0.10 c749.19 ± 1.19 c
SMWB284.04 ± 0.05 b964.91 ± 0.58 b
SMWB386.343 ± 0.11 a1278.25 ± 1.30 a
Improved bread
SMWB182.61 ± 0.10 b749.19 ± 1.19 b
SMWB1085.09 ± 0.20 a821.65 ± 2.01 a
The values are expressed as the mean of all measurements ± the standard deviation. According to the Duncan test, data sharing different letters in the same row are significantly different (p < 0.05).
Table 6. Physical characteristics of CB, SMWB1, SMWB2, SMWB3, and SMWB10.
Table 6. Physical characteristics of CB, SMWB1, SMWB2, SMWB3, and SMWB10.
SamplesPorosity (%)Elasticity (%)Height/Diameter Ratio (H/D)
CB65.25 ± 0.01 a61.18 ± 0.08 a0.59 ± 0.002 a
SMWB164.25 ± 0.05 b59.57 ± 0.37 b0.52 ± 0.002 b
SMWB263.39 ± 0.08 c58.22 ± 0.13 c0.49 ± 0.002 c
SMWB362.43 ±0.03 d57.28 ±0.18 d0.47 ±0.002 d
Improved bread
SMWB164.25 ± 0.05 b59.57 ± 0.37 b0.52 ± 0.002 a
SMWB1077.04 ± 0.68 a67.67 ± 0.67 a0.53 ± 0.016 a
The values are expressed as the mean of all measurements ± the standard deviation. According to the Duncan test, data sharing different letters in the same row are significantly different (p < 0.05).
Table 7. The evolution of pH and TTA during fermentation at different times and temperatures.
Table 7. The evolution of pH and TTA during fermentation at different times and temperatures.
Sample/Time (h)Temperature (°C)pHTTA
(mL NaOH/10 g Sample)
Dough_0 20.03 ± 0.066.13 ± 0.012.6 ± 0.01
Dough_219.7 ± 0.066.09 ± 0.013 ± 0.1
Dough_418.2 ± 0.006.04 ± 0.013.43 ± 0.06
Dough_617.8 ± 0.015.89 ± 0.014 ± 0.17
Dough_816.43 ± 0.065.82 ± 0.004.77 ± 0.01
Dough_1015.87 ± 0.065.8 ± 0.015 ± 0.1
Dough_1215.01 ± 0.025.57 ± 0.065.4 ± 0.1
Dough_1414.89 ± 0.025.37 ± 0.065.8 ± 0.1
Dough_1614.47 ± 0.065.27 ± 0.066.17 ± 0.06
SMWB10-5.04 ± 0.015.53 ± 0.06
SM-6.18 ± 0.023 ± 0.01
Sourdough-4.44 ± 0.035 ± 0.17
Disclaimer/Publisher’s Note: The statements, opinions and data contained in all publications are solely those of the individual author(s) and contributor(s) and not of MDPI and/or the editor(s). MDPI and/or the editor(s) disclaim responsibility for any injury to people or property resulting from any ideas, methods, instructions or products referred to in the content.

Share and Cite

MDPI and ACS Style

Dossa, S.; Rinovetz, A.; Neagu, C.; Stoin, D.; Lalescu, D.; Jianu, C.; Radulov, I.; Serpe, L.; Brinzeu, A.; Alexa, E. Impact of Sunflower (Helianthus annuus) Seed Meal Use on the Nutritional, Phytochemical, Rheological, Physicochemical, and Sensory Quality of Wheat Bread. Appl. Sci. 2026, 16, 461. https://doi.org/10.3390/app16010461

AMA Style

Dossa S, Rinovetz A, Neagu C, Stoin D, Lalescu D, Jianu C, Radulov I, Serpe L, Brinzeu A, Alexa E. Impact of Sunflower (Helianthus annuus) Seed Meal Use on the Nutritional, Phytochemical, Rheological, Physicochemical, and Sensory Quality of Wheat Bread. Applied Sciences. 2026; 16(1):461. https://doi.org/10.3390/app16010461

Chicago/Turabian Style

Dossa, Sylvestre, Alexandru Rinovetz, Christine Neagu, Daniela Stoin, Dacian Lalescu, Călin Jianu, Isidora Radulov, Lelia Serpe, Adina Brinzeu, and Ersilia Alexa. 2026. "Impact of Sunflower (Helianthus annuus) Seed Meal Use on the Nutritional, Phytochemical, Rheological, Physicochemical, and Sensory Quality of Wheat Bread" Applied Sciences 16, no. 1: 461. https://doi.org/10.3390/app16010461

APA Style

Dossa, S., Rinovetz, A., Neagu, C., Stoin, D., Lalescu, D., Jianu, C., Radulov, I., Serpe, L., Brinzeu, A., & Alexa, E. (2026). Impact of Sunflower (Helianthus annuus) Seed Meal Use on the Nutritional, Phytochemical, Rheological, Physicochemical, and Sensory Quality of Wheat Bread. Applied Sciences, 16(1), 461. https://doi.org/10.3390/app16010461

Note that from the first issue of 2016, this journal uses article numbers instead of page numbers. See further details here.

Article Metrics

Article metric data becomes available approximately 24 hours after publication online.
Back to TopTop