Next Article in Journal
316L Austenitic Stainless Steel Deformation Organization and Nitriding-Strengthened Layer Relationships
Next Article in Special Issue
An Intelligent Method for Day-Ahead Regional Load Demand Forecasting via Machine-Learning Analysis of Energy Consumption Patterns Across Daily, Weekly, and Annual Scales
Previous Article in Journal
Self-Heating Effect Coupled Compact Model to Predict Hot Carrier Injection Degradation in Nanoscale Bulk FinFETs Under Different Conditions
Previous Article in Special Issue
Testing the Wind Energy Data Based on Environmental Factors Predicted by Machine Learning with Analysis of Variance
 
 
Font Type:
Arial Georgia Verdana
Font Size:
Aa Aa Aa
Line Spacing:
Column Width:
Background:
Article

Risk-Based Optimization of Renewable Energy Investment Portfolios: A Multi-Stage Stochastic Approach to Address Uncertainty

by
Olufemi Ogunniran
1,
Olubayo Babatunde
2,3,*,
Busola Akintayo
2,
Kolawole Adisa
3,
Desmond Ighravwe
2,4,
John Ogbemhe
5 and
Oludolapo Akanni Olanrewaju
2
1
Department of Agricultural Engineering, LAUTECH, Ogbomosho 210214, Nigeria
2
Department of Industrial Engineering, Durban University of Technology, Durban 4001, South Africa
3
Department of Electrical Electronics Engineering, University of Lagos, Akoka, Lagos 100213, Nigeria
4
Department of Mechanical Engineering, Bells University of Technology, Ota 112104, Nigeria
5
Department of Systems Engineering, University of Lagos, Akoka 100213, Nigeria
*
Author to whom correspondence should be addressed.
Appl. Sci. 2025, 15(5), 2346; https://doi.org/10.3390/app15052346
Submission received: 21 January 2025 / Revised: 19 February 2025 / Accepted: 21 February 2025 / Published: 22 February 2025
(This article belongs to the Special Issue New Trends in Renewable Energy and Power Systems)

Abstract

This work presents a multi-stage stochastic optimization model intended to improve investment decision-making for energy projects by incorporating uncertainty in contexts and changes in market pricing. In contrast to conventional deterministic models, which generally concentrate on a singular stage while neglecting the intricacies associated with policy and market uncertainties, our methodology incorporates Conditional Value at Risk as a pivotal risk metric. Across a span of five years, the model predicts how investments will be distributed among three types of electricity projects: Solar Farm, Wind Farm, and Hydro Plant. The stochastic model strategically allocates an investment of USD 16.5 million to achieve an expansion in the capacity of 925 megawatts and an expected portfolio return of USD 1,822,500. Notably, the model maintains a Conditional Value at Risk of USD 100,000 and an impressive Sharpe Ratio of 18.2250, demonstrating its ability to offer improved risk-adjusted returns. This study illustrates the effectiveness of stage stochastic optimization in enhancing diverse and robust renewable energy portfolios.

1. Introduction

The increasing significance of investing in energy is tied to climate responsibilities outlined in agreements such as the Paris Agreement and various national carbon neutrality goals [1,2]. The Paris Agreement emphasizes reducing greenhouse gas emissions from the energy sector to limit global temperature rise to below 2 °C and ideally not above 1.5 °C. The transition to renewable energy sources like wind power and hydroelectricity is essential for decarbonizing energy systems and enhancing energy security and resilience [3]. Especially when promoting recovery in a post-pandemic world, investments in renewable energy can spur economic growth and address climate change issues. The push for investing in energy sources encourages advancements in grid technology, energy-efficient solutions, energy storage methods, and sustainable energy [4]. Countries at the forefront of energy investments can establish benchmarks and play significant roles in international climate talks. In this collaborative approach, private investors recognize energy initiatives’ viability and future benefits as governments implement regulations and incentives to promote clean energy solutions in alignment with climate goals and the need for increased investment [5]. Often, energy projects face challenges due to government policies and market fluctuations that can significantly hinder their progress and development [6]. One major hurdle is the unpredictability of government policies, as renewable energy projects rely on incentives and subsidies for viability. Changes in policies that impact project feasibility, such as reducing or discontinuing subsidies, can have an effect. Moreover, a lack of clarity in trade policies may dissuade investors from investing in energy projects. At the same time, import duties on technologies could escalate costs [7]. Fluctuations in market conditions pose a challenge for energy projects, as energy market prices significantly impact them. A decrease in fossil fuel prices can reduce the competitiveness of energy sources and discourage investments in this sector [8]. Moreover, the inconsistency of carbon markets in incentivizing energy projects is due to fluctuating or low prices that hinder the viability of such investments. Another major obstacle energy projects face is the initial capital costs [9]. Renewable energy projects often require investments in development and technology infrastructure, and upfront costs can be substantial [10]. Unlike operational expenses, which decrease over time, these high initial costs can present a significant challenge, particularly when uncertain policies and investment returns are not guaranteed [11]. Securing funding for renewable energy projects can be especially challenging for smaller initiatives or those in less developed regions. Financial institutions may hesitate to support projects with uncertain returns due to policy shifts or market instability. This situation could result in a dependency on funding from grants or public funds that might not always be accessible. Investors seeking returns may be deterred by the payback periods associated with many renewable energy projects. Uncertainty surrounding energy expenses and government regulations extends these payback periods and complicates investment appeal. Rapid advancements in energy technologies pose risks as investors fear that emerging technologies or innovations could render projects outdated and lead to potential losses. The uncertainty surrounding government support for emerging technologies adds significantly to this risk factor [12]. While projects focusing on energy offer solutions to combat climate change and promote development, they also come with significant financial challenges. Factors such as government regulations, fluctuating market conditions, high initial expenses, and limited access to financing all contribute to a financial landscape that may hinder the growth of investments in renewable energy sources. It is important to optimize portfolios when investing in energy to strike a balance between returns and risk management amidst uncertainties in government policies and market conditions due to the nature of the energy sector. Figure 1 presents the key elements that improve returns and reduce risk through the portfolio optimization strategy. Diversifying investments across energy technologies and regions helps investors diminish risks associated with specific projects or markets. Investors can adjust their investment mix according to market conditions, capitalizing on opportunities and mitigating risks during downturns. By aligning investments with individual risk preferences through portfolio optimization, investors can concentrate on ventures that offer risk-adjusted returns. Additionally, leveraging insights from market trends and governmental regulations assists in making prudent investment choices. Ensuring longevity in a changing environment is crucial; optimizing portfolios may include supporting projects that focus on social and environmental issues goals.

1.1. Problem Statement

Shifting towards green energy is vital for meeting sustainability and climate objectives. However, it faces obstacles related to financial and operational issues. The energy sector involves uncertainties linked to policy changes and market fluctuations that influence investment portfolio management. This research explores strategies for optimizing portfolios in energy amidst changing policy and market conditions. The inconsistency of government policies can challenge investors in the energy sector. Projects in this field often depend on incentives like subsidies and regulatory backing that may change due to political shifts or market regulations [13,14]. Sudden policy alterations, like feed-in tariffs or tax credits, can disrupt the profitability of endeavors and expose them to significant financial risks [15]. Similarly, how carbon pricing mechanisms are structured to promote investments can affect the returns on renewable portfolios [16]. The unpredictability of energy prices can complicate investments in energy sources even though they typically offer stability compared to traditional forms of energy production like fossil fuels [17]. Factors such as spot pricing and fluctuating peak demand in electricity markets play a role in this scenario, where wind power’s intermittent nature adds to investors’ financial uncertainty [18]. The challenges of forecasting energy expenses come from the difficulty in maximizing investment returns in this changing landscape. The rapid advancement of technology challenges the costs linked to energy infrastructure [19].
Progress in panels or battery storage could quickly make current investments obsolete. This tech-related uncertainty makes it tricky to figure out where to invest money, as investors must balance investing in technologies with maintaining existing infrastructure [20]. Investors’ individual risk preferences add another layer of complexity to these challenges. Different investors have varying risk tolerance levels; this requires portfolio managers to assess the balance between risk and potential returns [21]. Traditional approaches, like Modern Portfolio Theory (MPT), often fail to address the intricacies associated with energy investments exposed to policy-related risks [22]. In addition, models that handle uncertainty with a mix of chance and resilience might bring about some challenges and need substantial data. Given these concerns identified earlier in the introduction, there is a need to create a model for investing in energy that considers factors such as regulatory uncertainties, market fluctuations, technological advancements, and investor references. As reported by Passos, Street [23], conventional methods for optimizing renewable energy portfolios use deterministic models based on the assumption of fixed policy conditions and market prices.
Even though these models offer key insights, they cannot account for the dynamic and uncertain real-life cases [24]. To account for this shortcoming, Sakki, Tsoukalas [25] proposed using stochastic optimization that accounts for probabilistic scenarios to accommodate these uncertainties. Few studies have used risk metrics such as Value at Risk (VaR) to quantify potential losses [26]. The proposed research uses optimization techniques such as stochastic programming and risk measures like VaR and Conditional Value at Risk (CVaR) to balance returns with risks under unpredictable scenarios. Data from known sources such as IRENA and Bloomberg will be used to build and confirm the model’s accuracy. This research aims to develop a financial optimization model using real-world data to address uncertainties in the energy sector effectively. This study employs a quantitative research design to create a financial optimization model deployed with real-world data to identify and quantify uncertainties in the energy sector. First, we discuss the research context and the importance of the trade-off between the expected return and risk in renewable energy investments. It highlights the balance between benefits and financial risks by employing risk assessment tools like CVaR and VaR. The paper outlines the structure by beginning with the introduction and literature review sections and then moves on to the methodology and data collection parts before delving into the results and discussion, along with a sensitivity analysis presentation that follows suit, wrapping up with discoveries and insights as well as acknowledging limitations and offering suggestions for future research endeavors.

1.2. Literature Review

An essential aspect of achieving sustainability goals is investment in energy sources; however, the fluctuating nature of energy expenses and uncertain regulations leave them vulnerable to significant financial risks. Individuals have adopted risk management strategies such as futures contracts, options trading, and swaps to minimize these uncertainties by offering protection against market fluctuations. This section explores financial risk management strategies in the energy sector, examines risk assessment methods such as VaR and CVaR, and examines stochastic optimization and multi-objective approaches in energy finance applications.

1.2.1. Portfolio Optimization Approaches

Instead of sticking to one-dimensional models, researchers have adopted approaches that combine big-picture policy decisions with everyday operational realities, resulting in hybrid modelling that tackles the many facets of energy planning. Vazhayil and Balasubramanian [27] articulate a hybrid modelling approach integrating bottom-up and top-down processes for hierarchical multi-objective optimization in energy sector planning. This bottom-up and top-down approach tackles the challenges and barriers developing nations like India face in pursuing sustainable energy development. The methodology articulated by the authors requires additional modifications to adequately address the varying objectives and challenges presented in diverse developing countries. The research, as reported by Suksonghong, Boonlong [28], significantly contributes to portfolio optimization by illustrating the efficacy of multi-objective genetic algorithms (MOGAs) in addressing complex portfolio optimization challenges within the electricity market. The authors have contributed substantially by integrating an additional objective to augment diversification benefits alongside the established mean-variance–skewness (MVS) criteria. As a result, this approach provides enhanced trade-off solutions for enterprises involved in power generation. However, it is overwhelmed by the possible computational complexity and resource consumption linked to applying multi-objective genetic algorithms (MOGAs) to high-dimensional optimization tasks. These factors may impede their practical application in real-time decision-making contexts within the electricity market. Liagkouras and Metaxiotis [29] present a novel Mean-Downside Risk-Skewness (MDRS) model for portfolio selection, incorporating evolutionary multi-objective optimization algorithms. This approach enhances the decision-making process under conditions of uncertainty by balancing expected returns, downside risk, and skewness through fuzzy logic. The complexity inherent in the proposed MDRS model, characterized by NP-hard optimization problems due to the cardinality constraint, potentially poses challenges in identifying optimal solutions for practical applications. This limitation is noteworthy. Dreżewski and Doroz [30] propose an agent-based multi-objective co-evolutionary algorithm designed explicitly for portfolio optimization. The authors introduce innovative architectures and methodologies to augment population diversity’s sustainability. Nonetheless, their dependence on historical data spanning a mere two years may fail to sufficiently encapsulate the varied market conditions and dynamics essential for thoroughly assessing the proposed algorithm’s effectiveness.
The Adaptive Ranking Multi-Objective Particle Swarm Optimization (ARMOPSO) methodology has been proposed to effectively address various variants of the mean-variance portfolio selection problem within a cohesive framework Silva, Herthel [31]. This approach significantly enhances both the efficiency and robustness of portfolio optimization processes. However, it may encounter challenges in effectively managing infeasibilities and ensuring stability across various problem instances, which affects the quality of the resultant non-dominated solutions.
In a related development, Khan, Cao [32] have introduced a novel cardinality-constrained multi-objective optimization model for portfolio selection. This model incorporates investor preferences via a credibility framework to effectively address risk and loss aversion in investment decision-making. A limitation of this work is that the proposed model may face challenges in generating feasible portfolios due to the quasi-concave nature of the cardinality constraint, which can complicate the optimization process. Juszczuk and Kruś [33] researched using a tri-criterion portfolio selection model, which builds upon the conventional Markowitz mean-variance framework. This model integrates investor preferences regarding carbon risk exposure and utilizes a multi-objective genetic algorithm to address climate change-related risks adeptly within investment portfolios.
The algorithm’s dependence on established investor profiles to integrate preferences concerning carbon risk exposure may not adequately encompass individual investor preferences within real-world settings. Furthermore, investors’ risk and sustainability attitudes can fluctuate significantly and evolve due to external influences such as market conditions, regulatory modifications, or changes in societal values. Consequently, the static nature of the profiles employed in the methodology may not sufficiently capture the dynamic decision-making processes of investors, potentially resulting in suboptimal investment recommendations that do not correspond with their valid preferences.
Multi-stage stochastic programming has been utilized in renewable energy investments amidst uncertain conditions. For example, Fürsch, Nagl [34] examine the comprehension of optimal investment strategies for power plants in the face of uncertainty by utilizing a multi-stage stochastic programming approach to analyze the implications of renewable energy integration on the Central European electricity market. The study is constrained by its emphasis on a specific regional market, which may not entirely encompass the intricacies and dynamics present in other energy markets. In a related development, Trivella [35] present a groundbreaking mixed-integer multi-stage stochastic optimization model that adeptly incorporates irreversible long-term investments in renewable energy while accounting for policy risk. This model offers a comprehensive framework for institutional investors pursuing stable income in a fluctuating market. Nevertheless, the research may be constrained by its emphasis on particular investment scenarios and regulatory frameworks, which could restrict the generalizability of the findings to alternative contexts or types of investments.

1.2.2. Challenges in Renewable Energy Financing

The impact of energy subsidies and carbon credit markets on risk mitigation tactics is also discussed, highlighting the challenges posed by regulatory factors in managing risk for renewable energy investments. Ensuring profits in investments related to renewable energy is crucial due to the impact of fluctuating electricity prices on cash flow stability. Measures put in place to manage energy price volatility in energy finance include using futures contracts along with options and swaps. Research by James [36] indicates that this approach has proven successful in mitigating pricing uncertainties, helping energy producers mitigate risks associated with price fluctuations, and safeguarding their income stability. However, in volatile markets, some options offer the flexibility to buy or sell an asset at a predetermined price, free from any obligation to complete the transaction. Abba, Balta-Ozkan [37] study highlights the importance of choices in the renewable energy project sector due to its vulnerability to natural and regulatory uncertainties.
The energy finance industry also frequently uses swaps, which involve switching from one type of cash flow to another, such as from a variable to a fixed rate. Ogundu [38] research findings highlight the role of swaps in assisting energy companies in managing cash flow stability despite fluctuating interest rates and unpredictable fuel prices. Lannoo and Thomadakis [39] discuss how swap contracts create cash flows for sustainable projects. Building trust among investors is a crucial aspect. Aflaki and Netessine [40] discovered that swaps support the energy sector due to the varying operational costs associated with intermittent resources such as wind and solar energy. These risk management tools provide energy firms with an approach for handling unpredictable market conditions while also serving as an approach to manage risk effectively. By utilizing these tools, companies can make choices that enhance their resilience to fluctuating energy prices and ensure more stable returns for investors.

1.2.3. Risk Assessment in Energy Investments

VaR and CVaR are metrics commonly used to assess losses in financial risk management approaches. The VaR offers investors an estimate of the loss their investment portfolio could face within a specified confidence level, as highlighted by Garcia, Renault [41]. However, VaR has its limitations as it fails to consider losses that may surpass the predetermined confidence level noted by [42]. CVaR delves deeper into risk assessment than VaR; it offers a glimpse into the loss experienced beyond the VaR threshold by concentrating on the tail end of the loss distribution curve. This method broadens the horizon of risk evaluation; it helps overcome limitations associated with VaR analysis. In energy sector investments, where losses can be substantial due to factors such as policy shifts or significant market volatility, CVaR emerges as a tool [43].
Recent research has delved into utilizing VaR and CVaRs to evaluate risk in energy-hedging tactics [44]. By combining VaRs and CVaRs in their hedging approaches, as suggested by Langenhoff [45], companies can better fine-tune their strategies to strike a balance between expected returns and risk levels. In their study, Souhir, Heni [46] point out the fluctuations in energy market prices and advocate for incorporating CVaRs into hedging techniques to enhance risk management practices within the sector today. Integrating both VaR and CVaR approaches has transformed energy finance practices. Optimization models have played a role in enhancing the management of uncertainties associated with energy investments. By enabling decision-makers to explore market scenarios through simulations, these models aid in developing portfolio strategies and making informed choices. Weber, Heidari [47] used stochastic programming to tackle energy production and usage uncertainties in their research study. They highlighted its efficiency in effectively managing energy costs and needs. Integrating dimensional models into optimization has further improved risk mitigation for funding energy resources. A concrete illustration is seen in the work of Ayodele [48]; it created a model to maximize both advantages and financial gains from investments in renewable energy projects. This method offers a plan to tackle sustainability objectives effectively. The issue of energy financing presents hurdles, as emphasized by Schwerhoff and Sy [49], who underscore the significance of models for balancing priorities like maximizing profits and minimizing risks within the sector. Passos, Street [23] have broadened the application of stochastic models to incorporate option values into energy portfolios for flexible investment decisions. Their study shows that making decisions about energy investments involves balancing requirements with profitability, and this process depends on using objective frameworks effectively. Khan, Sirazy [50] highlights the significance of optimization in safeguarding against market fluctuations by offering decision-makers portfolio strategies that are adjusted for risk and capable of performing in potential scenarios.
Incorporating carbon credits and energy subsidies shapes the approaches for managing energy investments in today’s energy finance sector. Carbon credits enable organizations to offset their emissions by backing projects [51]. According to Onabowale [52] findings, carbon credits can notably enhance energy projects’ risk-return profile, boosting their appeal. Various approaches to reducing risks may differ depending on the incentives offered, such as production tax credits and feed-in tariffs, as discussed by Huenteler [53], who explored subsidies in the energy industry. Subsidies aim to reduce market fluctuations and make renewable energy projects more attractive for long-term investments. However, the sudden reduction or elimination of these subsidies could lead to uncertainty due to the nature of subsidy programs. Moreover, linking carbon credits to subsidies adds another layer of complexity as both systems are subject to change based on location and legal regulations. This dual dependence underscores the importance of risk management strategies that consider fluctuations in carbon markets and the unpredictability of subsidies to provide an approach for mitigating financial risks in renewable energy investments. Multi-objective optimization is crucial in managing renewable energy portfolios by balancing objectives such as maximizing returns and minimizing risks. Our multi-stage stochastic optimization model employs CvaR as a fundamental risk metric in conjunction with expected returns, thereby developing a sophisticated investment strategy responsive to uncertainties inherent in policy changes and market prices.
The multi-objective optimization technique is essential for investors seeking to maximize anticipated returns while minimizing associated risks. Consequently, this methodology is particularly advantageous within the framework of multi-stage investment models—where decisions are made proactively and have significant implications for future outcomes. Conventional single-stage deterministic models possess utility but fail to account for the stochastic characteristics of renewable energy investments. The work of [34], augments flexibility by proposing methodologies incorporating multiple future scenarios and associated probabilities. Our model derives from these methodologies and Conditional Value at Risk (CVaR) to formulate a risk-return optimization framework.
Based on the constraints in the prevailing literature, this study formulates a multi-stage stochastic optimization model that integrates CVaR as a principal risk metric alongside anticipated portfolio returns. Our multi-stage approach, which considers the temporal dynamics of policy regulations and market price variations over five years, notably differs from a single-stage deterministic model or a constrained multi-objective framework. The subsequent sections of the paper are structured as follows. Section 2 delineates the methods employed in the paper. Section 3 addresses the data and empirical framework, while Section 4 delineates the results and commentary of the study.

2. Methodology

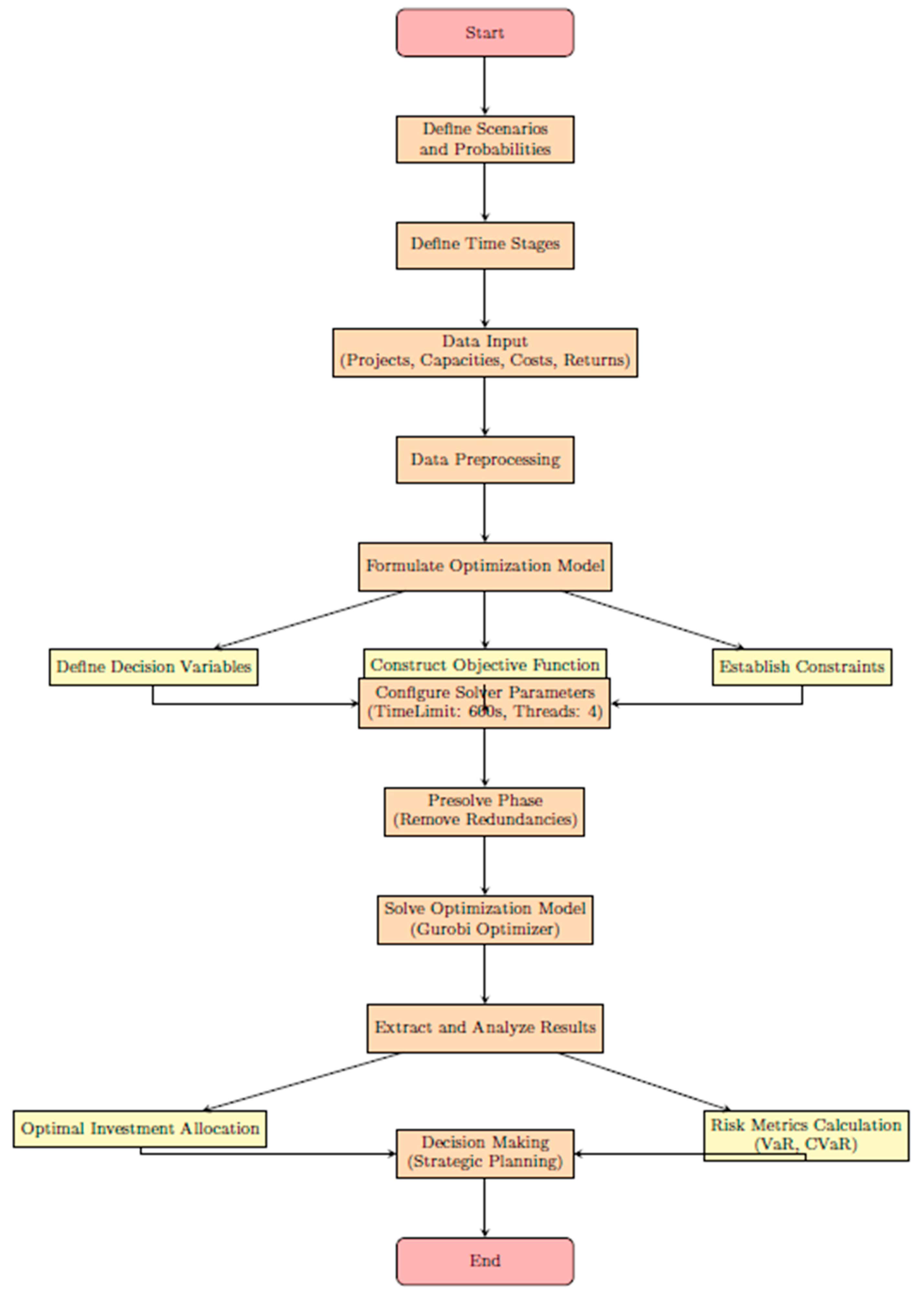
This section describes the approach used to create and assess the stage stochastic optimization model for optimizing portfolios of renewable energy sources. It includes detailing how the model was formulated and uncertainty addressed, tackling optimization methods integrating risk assessments, and providing a summary of the model. The aim is to manage uncertainties in decisions and investments in renewable energy sources to ensure robust portfolio optimization, focusing on risk awareness. Figure 2 shows the detailed flowchart of this research’s multi-stage stochastic optimization model.

2.1. Model Formulation

The structure of the model sets the foundation for enhancing the energy mix effectively, with its core elements consisting of variables for decision-making processes, an objective function, and various limitations in place.

2.1.1. The Decision Variables

The following definitions apply to the decision variables used in the model’s optimization:
1.
The investment variable denoted as I i , t represent the amount invested in the project i at time stage   t . Over the investment horizon, these factors define the distribution of funds among several renewable energy projects.
2.
The capacity expansion denoted as C i , t is the additional capacity allocated to the project i at time stage t .
3.
The operational variables denoted as O i , t , s is the operational capacity of the project i at time stage   t under scenario s . These variables guarantee that operational decisions are flexible enough to fit changing future conditions in several scenarios.
4.
The auxiliary variables for C V a R θ   a n d   η s helps to compute the CVaR. This variable is an important indicator used in the model to assess and mitigate downside risks.

2.1.2. The Objective Function

The objective is formulated to balance profitability with risk management. It is described in (1) as:
M a x i m i z e   t ϵ Τ i ϵ P s ϵ S π s R i , t , s I i , t λ θ + 1 1 α s ϵ S π s η s
where the key symbols and parameters are summarized in Table 1.
Equation (1) is adopted based on the optimization framework introduced by Krokhmal, Palmquist [54], which integrates risk-adjusted returns into portfolio optimization. The first term, weighted for its relative probabilities, reflects the predicted returns across all projects, time phases, and scenarios. The second term includes CVaR, penalizing the target depending on the risk of severe losses and matching the optimization with risk-averse investing methods. The objective function described in (1) is subject to the following constraints defined in the preceding equations.
The budget constraints described in (2) make sure the investment in each time stage does not exceed the allocated budget, where B t represents the budget allocated for the time stage t .
i P I i , t B t                   t T
The investment in each project is restricted to its utmost additional capacity due to the capacity constraints outlined in (3), where C i m a x and C i e x i s t i n g are the maximum and existing capacities of the project i , respectively.
C i , t C i m a x C i e x i s t i n g         i P ,   t T
The diversification constraints, as shown in (4), mitigate excessive investment in any singular technology to foster portfolio diversification, where P t e c h denotes the collection of projects associated with a particular technology.
i P t e c h I i , t 0.5 · B t         t e c h     s o l a r ,   w i n d ,   h y d r o ,   t T
The policy constraints, as shown in (5), make sure operational capacities under all scenarios comply with regulatory requirements, where δ i denotes the minimum operational capacity fraction for the project i .
O i , t , s δ i · C i e x i s t i n g + C i , t     i P ,   t T ,   s S
The constraints described in (6) ensure that operational capacity does not exceed available capacities.
O i , t , s C i e x i s t i n g + C i , t     i P ,   t T ,   s S
The constraints described in (7) and (8) show the relationship between θ ,     η s , and portfolio returns to accurately model the CVaR. It captures how much a portfolio in adverse scenarios and is key to measuring average loss beyond cetain threshold.
η s θ t ϵ T R i , t , s I i , t       s S
η s 0       s S
The minimum CVaR restriction depicted in Equation (8) guarantees that it is nonzero, allowing for insightful risk evaluations.
θ + 1 1 α s ϵ S π s · η s M i n i m u m   CVaR

2.2. Uncertainty Modeling

The system effectively utilizes a technique that looks at future scenarios to adjust well to shifts in its operating environment. It considers uncertainties linked to policy alterations and energy costs by employing an approach that merges scenarios and stochastic optimization. The model has four scenarios; each represents a blend of policy circumstances and market price levels—for instance, policies with low market prices. The assessment examines policies with high market costs or prices based on historical data and expert opinions to assess their likelihood accurately. We delineated four distinct scenarios by amalgamating two principal factors: policy regulation (favourable versus unfavourable) and market prices (high versus low). The resulting scenarios are favourable policy regulation and high market prices, favourable policy regulation and low market prices, unfavourable policy regulation and high market prices, and unfavourable policy regulation and low market prices. A model with a probability distribution for both unfavourable scenarios in a risk-aware optimization strategy is used. The system follows a framework that considers the progression of time to aid in making investment and operational decisions every five years. Factors at each stage impact choices and allow for strategy adaptation based on evolving conditions. This adaptable decision-making method improves the model’s capacity to manage uncertainties that arise gradually over time, evaluating aspects through scenario testing to guarantee compliance with policy guidelines and adjust to market changes, ultimately enhancing efficiency and reducing risks linked to deviations in scenarios.

2.3. Optimization Approach

The optimization system uses the Gurobi Optimizer software solution, which is renowned for its efficiency and scalability in managing large-scale programming tasks. The approach employs a Python integer stochastic optimization technique to integrate integer decision variables pertinent to investment and operational decisions. To make calculations more efficient and ensure we reach the solution quickly in this study, the solver settings have been adjusted precisely with a time limit set at 10 min to prevent computation times. Moreover, four CPU threads are used to speed up the solving process through computations. These configurations balance solutions’ efficiency and accuracy, ensuring the optimization process is fast and dependable. Scalability is vital for handling the model’s stage and scenario-dependent nature. The Gurobi Optimizer uses algorithms like branch and bound and cutting plane techniques to navigate the solution space even as the scenarios and periods increase in number. This adaptability guarantees that the model retains its efficiency and usefulness as portfolio complexity and unpredictability rise.

2.4. Risk Mitigation

CVaR, or Expected Shortfall, quantifies the anticipated loss that surpasses the VaR at a designated confidence level α . This methodology integrates CVaR into the objective function to penalize higher-risk investment strategies, thereby aligning the optimization with a risk-averse approach. The CVaR is integrated into the constraint equations previously defined in (8) using auxiliary variables θ and η s , assessing the tail risk linked to each scenario s .

3. Data and Empirical Setup

This study uses information from various sources to guarantee accuracy and dependability. It investigates data from a player in the renewable energy field, as well as internal financial records and historical data on how renewable energy facilities have performed over time. The report provides insights into the company’s capabilities, investments, and performance metrics. In addition, the primary dataset is backed up by industry reports and government publications that shed light on policy frameworks, market price trends, and future forecasts in the energy sector. The U.S Energy Information Agency [55] and the International Renewable Energy Agency [56] mainly use their database systems to create scenario frameworks and assess model assumptions. Using EIA and IRENA data, we explain how to create multiple scenarios, including policy shifts, varying energy prices, and technological advancements. Our optimization experiments are each spun by unique parameters established by the scenarios. Here, we detail the time horizon over which the optimization decisions are made, with historical data as a baseline and future forecasts for capacity expansions. The paper’s contribution is extended by including details of the hardware and software configurations, such as solver versions and computing power, and the steps needed to reproduce the optimization process. This contribution allows other researchers to reproduce or extend our methodology.

3.1. Project Specifications

Table 2 displays details about the energy projects being assessed–such as their existing and potential capacities–which play a vital role in shaping investment decisions and capacity expansion strategies in the optimization model.

3.2. Investment and Operational Costs

The success and financial gain of expanding energy capabilities rely on the costs of operation and the initial investment required for each project, as outlined in Table 3 and Table 4, which detail the investment expenses per megawatt (MW) as well as the operational costs in various policy and market scenarios.

3.3. Scenario Probabilities and Expected Returns

In policy and market contexts involving uncertainty and risk assessment, four scenarios are used, along with their associated probabilities, to understand outcomes and make informed decisions. The provided table outlines these scenarios and the likelihood of each occurring, while another table breaks down the expected returns for projects across five distinct periods. The study generated scenarios based on two primary factors: policy regulation and market prices. The latter accounts for incentives, subsidies, and supportive frameworks for renewable energy projects, while the former accounts for volatility and market price direction. The probabilities allocated to each scenario were established using a discrete probability distribution influenced by expert insights. Additionally, in the event of the worst-case scenario, a triangular probability distribution is employed in the optimization scheme. A proportional allocation method was employed to allocate the funding based on projected market expansion and expected policy changes.
Table 5 is split per time stage for clarity, given the vast volume of the data across five time stages, scenarios, and projects.
Table 6 shows how Solar A, Wind B, and Hydro Gamma each experience changing expected returns year by year, highlighting how stable versus adverse price scenarios influence their performance.

3.4. Policy Adherence Thresholds

Maintaining operational capacity that satisfies environmental and legal criteria depends on policy adherence. Table 7 lists the least operating capacity fractions needed for every project, guaranteeing policy compliance.
Solar Farm Alpha must keep at least 80% of its enlarged capacity; Wind Farm must maintain 70%; and Hydro Plant must maintain 60%.

3.5. Budget Allocations

Ensuring the success and expansion of energy initiatives relies heavily on financial management practices. The investment budgets outlined in Table 8 determine the funding allocated for each period (year), guiding the investment decisions made by the optimization model.
Table 8 displays the investment budgets allocated for each year throughout a five-year plan, demonstrating planning and resource distribution as the budget declines gradually from USD 5 million in the first year to USD 2 million in the fifth year. The optimization model relies heavily on the data presented in Table 2, Table 3, Table 4, Table 5, Table 6, Table 7 and Table 8 to steer strategies and investment choices. Tackling energy optimization portfolios amidst uncertainty requires a systematic approach that integrates project details with cost considerations and factors in scenario likelihoods alongside projected returns while adhering to policy constraints and financial boundaries. Leveraging data analysis throughout this process ensures that optimization outcomes align logically with overarching objectives, ultimately fostering impactful renewable energy investments.

4. Results and Discussion

The implementation of the stage stochastic optimization model revealed significant findings on investment allocations and capacity enhancements, along with associated risk metrics. The following sections present a detailed analysis of these results, highlighting the investment decisions and their impact on the energy portfolio.

4.1. Optimization Parameters and Computational Performance

The optimization method used Gurobi Optimiser version 11 for Windows 11 on a computer with an Intel Core i7 processor running at 2.40 GHz and having Streaming SIMD Extensions (SSE) 22. The computer had two physical cores and four logical processors that could work efficiently with four threads within ten minutes for the optimization problem-solving process. The discussed model included 164 constraints (rows), 95 decision variables (columns), and 362 zero coefficients in the constraint matrix. This model of size serves as an example of optimization frameworks that involve multiple stages and various situations that lead to increased computational complexity over time. Gurobi’s pre-solve phase successfully reduced the problem size throughout the optimization process by eliminating 154 constraints and 75 variables from the model. The pre-solve phase resulted in 10 constraints and 20 variables with 88 nonzero coefficients. The significant drop in numbers showcases how Gurobi’s innovative problem-solving methods boost efficiency by spotting and removing redundancies and honing in on boundaries without compromising the model’s accuracy. The optimization process went through six rounds of refinement. The system solved the problem in 0.12 s, requiring minimal work units. The solver precisely identified the best objective value of USD 1,772,500, demonstrating both the model’s practicality and the solver’s ability to tackle optimization challenges within set computational constraints.
Table 9 delineates the principal optimization parameters and computational performance metrics recorded during the execution of the multi-stage stochastic optimization model. The table emphasizes the solver configuration, computational environment, model size before and after the presolve phase, and the performance metrics achieved during optimization.

4.2. Optimal Investment Allocation

The stochastic model outlines a strategic allocation of investments among three renewable energy projects—Solar Farm, Wind Farm, and Hydro Plant—over five years. Table 10 delineates the appropriate investment allocations and associated capacity expansions for each project during the specified periods. Figure 3 depicts the ideal investment allocation per project per year as determined by stochastic optimization. The capacity expansion per project per year is shown in Figure 4. Similarly, Figure 5 describes the Operational Decisions Heatmap.
Table 9 shows the investment breakdown and capacity increases of renewable energy projects under a stochastic optimization framework. Solar and wind consistently receive funding throughout the five-year period, which helps them expand their capacities entirely by the end of the period and maintain operations thereafter. On the other hand, Hydro does not receive investments but sees a partial capacity increase of 40 MW each year. The investment strategy in the stochastic model prioritizes solar and wind projects by allocating capital during the year of operation for both projects. Solar, reaching 80 MW, and wind, reaching 65 MW, show a strong dedication to improving these energy sources. The projected return rates indicate returns and favourable risk profiles for wind projects (Solar is projected to yield 12% under Stable and High Price conditions in Year 1), influencing the decision-making process. Although not receiving investments like solar and wind projects, Hydro steadily increases its capacity by 40 MW annually. This approach shows a decision to sustain Hydro capabilities without requiring more financial resources, either because of its cost-effectiveness or reliability as a hydroelectric business entity. The lack of funding allocated to Hydro might stem from constraints in the budget or the expected returns compared to solar and wind energy projects. The gradual decrease in investment, starting from USD 2.5 million in Year 1 to USD 1 million in Year 4, aligns with the decreasing budgets over the five years (USD 5 million in Year 1 down to USD 2 million in Year 5). This plan of action ensures that the first few years receive funding to support growth opportunities, and the focus shifts in the later years towards maintaining and improving existing capacities within financial limitations.

4.3. Risk Metrics

Risk evaluation plays a role in the optimization process to ensure that investment choices are profitable and resilient to adverse scenarios. Table 10 outlines the risk indicators derived from the model, which include VaRs, CVaRs, portfolio return rates, total investment, total capacity expansion, and Sharpe ratios. The Sharpe ratio is computed using Equation (10) in the Python 3.11.7 code. It gives insight into the excess return obtained relative to the additional volatility experienced by the investment.
S h a r p e   r a t i o = R i , t , s R f r e e σ P
where R i , t , s denotes the expected return on investment, R f r e e denotes a Risk-free rate, and σ P denotes the standard deviation of the portfolio return.
Table 11 summarizes the risk metrics related to the optimized renewable energy portfolio. The model attained an Expected Portfolio Return of USD 1,822,500.00 with a total investment of USD 16,500,000.00 and a significant capacity expansion of 925 MW. The Sharpe Ratio of 18.2250 signifies an exceptionally advantageous risk-adjusted return profile. The CVaR of USD 100,000.00, as shown in Figure 6, functions as a more thorough risk metric, indicating the anticipated loss exceeding the VaR threshold. Although the VaR is zero, a finite CVaR suggests that the model considers probable losses in unfavorable conditions, ensuring the portfolio’s resilience against severe declines. This dual strategy highlights the model’s dedication to harmonizing profitability with effective risk management. The expected portfolio return of USD 1,822,500.00 indicates the projected profitability of the investment strategy (see Figure 7 and Figure 8). This value and the total investment of USD 16,500,000.00 demonstrate an optimized allocation that maximizes returns within the specified budgetary limitations. The total capacity expansion of 925 MW highlights the model’s efficacy in augmenting renewable energy capacities, aligning with the company’s strategic goals of advancing sustainable energy production. The Sharpe Ratio of 18.2250 is remarkably elevated, signifying that the portfolio provides a considerable return relative to its risk. This indicator underscores the efficacy of the investment strategy in producing profits while mitigating risk exposure, a vital factor for stakeholders seeking sustainable and lucrative growth in the renewable energy sector.

5. Conclusions

This study reveals an innovative investment approach that optimizes expected earnings through risk management of policy changes and market price movements. Applying stochastic components and state-of-the-art risk identification methods delivers significant practical advantages to government leaders who are setting energy policies and financial investors who are making strategic decisions. Policymakers will discover that these insights help create supportive regulations that promote steady long-term development of renewable energy projects, and investors will receive better guidance to make strategic resource allocation decisions that combine profitability with resilience.
The model performs better than traditional methods by actively managing risk via CVaR allocation while avoiding static resource distribution. The model effectively reduces possible losses above the VaR limit, which leads to improved risk-reward stability. The fixed strategies show skewed risk exposure compared to the stochastic model’s controlled vulnerability to losses, demonstrating the practical benefit of using rigorous risk metrics alongside scenario-based optimizations.
Future studies should aim to increase scenario numbers while developing machine learning models that deliver better predictions for policy changes and market movements. Improved predictive power and adaptability will result from these enhancements to the model. Studies focusing more intensely on environmental and social governance (ESG) factors would help to sync investment choices with ethical and sustainability objectives as responsible investing becomes increasingly vital. This robust optimization framework’s scalability remains effective for the expanding renewable energy sector through computational techniques such as decomposition methods.

Author Contributions

Conceptualization, O.O., J.O. and O.B.; methodology, O.O, J.O. and O.B.; software, J.O.; validation, O.O., O.B., B.A., K.A., D.I., J.O. and O.A.O.; data curation, O.O., J.O. and B.A.; writing—original draft preparation, O.O., O.B., B.A., K.A., D.I., J.O. and O.A.O.; writing—review and editing, O.O., B.A., D.I. and O.B.; visualization, O.O., J.O. and O.A.O.; supervision, O.A.O., O.B. and J.O.; project administration, J.O. and O.B. All authors have read and agreed to the published version of the manuscript.

Funding

This research received no external funding.

Institutional Review Board Statement

Not Applicable.

Informed Consent Statement

Not Applicable.

Data Availability Statement

Dataset available on request from the authors.

Conflicts of Interest

The authors declare no conflicts of interest.

Notation

SymbolsDescription
C i , t The capacity expansion
C i e x i s t i n g Existing capacities of the project
C i m a x Maximum capacities of the project
I i , t The amount invested in the project i at the time stage   t .
O i , t , s The operational variables
P t e c h Collection of projects associated with a particular technology
R i , t , s The expected return on investment
R f r e e Risk-free rate
x i Investment decision variable for the project
δ i The minimum operational capacity fraction for the project
η s Risk-aversion parameter
π s The probability of the scenario
P The set of renewable projects
S The set of scenarios
T The set of time stages
i Project i
t Time stage
α The confidence level
θ The Value at Risk at the Confidence Level
λ The risk aversion parameter
σ P Standard deviation of the portfolio return

References

  1. Energy Information Administration. Annual Energy Review; Government Printing Office: Washington, DC, USA, 2011.
  2. Aflaki, S.; Netessine, S. Strategic investment in renewable energy sources: The effect of supply intermittency. Manuf. Serv. Oper. Manag. 2017, 19, 489–507. [Google Scholar] [CrossRef]
  3. Anukwonke, C.C.; Abazu, C.I. Green Business through Carbon Credits. In Climate Change Alleviation for Sustainable Progression; CRC Press: Boca Raton, FL, USA, 2022; pp. 315–332. [Google Scholar]
  4. Asmelash, E.; Prakash, G.; Gorini, R.; Gielen, D. Role of IRENA for global transition to 100% renewable energy. In Accelerating the Transition to a 100% Renewable Energy Era; Springer International Publishing: Cham, Switzerland, 2020; pp. 51–71. [Google Scholar]
  5. Batra, G. Renewable energy economics: Achieving harmony between environmental protection and economic goals. Soc. Sci. Chron. 2023, 2, 1–32. [Google Scholar] [CrossRef]
  6. Boroumand, R.H.; Goutte, S.; Porcher, S.; Porcher, T. Hedging strategies in energy markets: The case of electricity retailers. Energy Econ. 2015, 51, 503–509. [Google Scholar] [CrossRef]
  7. Boyce, J.K. Carbon pricing: Effectiveness and equity. Ecol. Econ. 2018, 150, 52–61. [Google Scholar] [CrossRef]
  8. Casalicchio, V.; Manzolini, G.; Prina, M.G.; Moser, D. From investment optimization to fair benefit distribution in renewable energy community modelling. Appl. Energy 2022, 310, 118447. [Google Scholar] [CrossRef]
  9. Chang, S.; Li, J.; Sethi, S.P.; Wang, X. Risk hedging for VaR-constrained newsvendors. Transp. Res. Part E: Logist. Transp. Rev. 2024, 181, 103365. [Google Scholar] [CrossRef]
  10. Chen, L.; Msigwa, G.; Yang, M.; Osman, A.I.; Fawzy, S.; Rooney, D.W.; Yap, P.-S. Strategies to achieve a carbon neutral society: A review. Environ. Chem. Lett. 2022, 20, 2277–2310. [Google Scholar] [CrossRef]
  11. Côté, E. Financial Models and Incentives for Clean Energy Investment. Doctoral dissertation, University of St. Gallen, St. Gallen, Switzerland, 2023. [Google Scholar]
  12. Cucchiella, F.; Gastaldi, M.; Trosini, M. Investments and cleaner energy production: A portfolio analysis in the Italian electricity market. J. Clean. Prod. 2017, 142, 121–132. [Google Scholar] [CrossRef]
  13. Delbeke, J. Delivering a Climate Neutral Europe; Taylor & Francis: Boca Raton, FL, USA, 2024. [Google Scholar]
  14. Dhabi, A.I. Renewable Energy Statistics. Stat. Focus–Eurostat 2020, 56, 1–8. [Google Scholar]
  15. Dreżewski, R.; Doroz, K. An agent-based co-evolutionary multi-objective algorithm for portfolio optimization. Symmetry 2017, 9, 168. [Google Scholar] [CrossRef]
  16. Fasesin, K.; Oladinni, A.; Emezirinwune, M.U.; Oba-Sulaiman, Z.; Abdulsalam, K.A. Renewable Energy in Developing Countries: Challenges, Opportunities, and Policy Recommendations for Innovative Funding. Adeleke Univ. J. Sci. 2024, 3, 120–129. [Google Scholar]
  17. Foster, E.; Contestabile, M.; Blazquez, J.; Manzano, B.; Workman, M.; Shah, N. The unstudied barriers to widespread renewable energy deployment: Fossil fuel price responses. Energy Policy 2017, 103, 258–264. [Google Scholar] [CrossRef]
  18. Fürsch, M.; Nagl, S.; Lindenberger, D. Optimization of power plant investments under uncertain renewable energy deployment paths: A multi-stage stochastic programming approach. Energy Syst. 2014, 5, 85–121. [Google Scholar] [CrossRef]
  19. Garcia, R.; Renault, É.; Tsafack, G. Proper conditioning for coherent VaR in portfolio management. Manag. Sci. 2007, 53, 483–494. [Google Scholar] [CrossRef][Green Version]
  20. Gatzert, N.; Martin, A.; Schmidt, M.; Seith, B.; Vogl, N. Portfolio optimization with irreversible long-term investments in renewable energy under policy risk: A mixed-integer multi-stage stochastic model and a moving-horizon approach. Eur. J. Oper. Res. 2021, 290, 734–748. [Google Scholar] [CrossRef]
  21. Hilario-Caballero, A.; Garcia-Bernabeu, A.; Salcedo, J.V.; Vercher, M. Tri-criterion model for constructing low-carbon mutual fund portfolios: A preference-based multi-objective genetic algorithm approach. Int. J. Environ. Res. Public Health 2020, 17, 6324. [Google Scholar] [CrossRef]
  22. Huenteler, J. International support for feed-in tariffs in developing countries—A review and analysis of proposed mechanisms. Renew. Sustain. Energy Rev. 2014, 39, 857–873. [Google Scholar] [CrossRef]
  23. Jafarizadeh, H.; Yamini, E.; Zolfaghari, S.M.; Esmaeilion, F.; Assad, M.E.H.; Soltani, M. Navigating challenges in large-scale renewable energy storage: Barriers, solutions, and innovations. Energy Rep. 2024, 12, 2179–2192. [Google Scholar] [CrossRef]
  24. James, T. Energy Markets: Price Risk Management and Trading; John Wiley & Sons: Hoboken, NJ, USA, 2008. [Google Scholar]
  25. Krokhmal, P.; Uryasev, T.; Palmquist, J. Portfolio optimization with conditional value-at-risk objective and constraints. J. Risk 2002, 4, 43–68. [Google Scholar] [CrossRef]
  26. Lai, C.S.; Jia, Y.; Lai, L.L.; Xu, Z.; McCulloch, M.D.; Wong, K.P. A comprehensive review on large-scale photovoltaic system with applications of electrical energy storage. Renew. Sustain. Energy Rev. 2017, 78, 439–451. [Google Scholar] [CrossRef]
  27. Lannoo, K.; Thomadakis, A. Derivatives in sustainable finance. In CEPS-ECMI Study; Centre for European Policy Studies: Brussels, Belgium, 2020; p. 3. [Google Scholar]
  28. Ma, C.; Wong, W.-K. Stochastic dominance and risk measure: A decision-theoretic foundation for VaR and C-VaR. Eur. J. Oper. Res. 2010, 207, 927–935. [Google Scholar] [CrossRef]
  29. Meijer, I.S.M.; Hekkert, M.P.; Koppenjan, J.F.M. The influence of perceived uncertainty on entrepreneurial action in emerging renewable energy technology; biomass gasification projects in the Netherlands. Energy Policy 2007, 35, 5836–5854. [Google Scholar] [CrossRef]
  30. Mhango, C. An Investigation into the Drivers and Barriers Affecting the Implementation of Renewable Energy Technologies in Zambia; The University of Zambia: Lusaka, Zambia, 2024. [Google Scholar]
  31. Mun, J. Modeling Risk: Applying Monte Carlo Risk Simulation, Strategic Real Options, Stochastic Forecasting, and Portfolio Optimization; John Wiley & Sons: Hoboken, NJ, USA, 2010; Volume 580. [Google Scholar]
  32. Ndiritu, S.W.; Engola, M.K. The effectiveness of feed-in-tariff policy in promoting power generation from renewable energy in Kenya. Renew. Energy 2020, 161, 593–605. [Google Scholar] [CrossRef]
  33. Ogundipe, T.; Ewim, S.E.; Sam-Bulya, N.J. A review of strategic cash flow management models and their role in driving financial growth and sustainability for energy companies in developing markets. GSC Adv. Res. Rev. 2024, 21, 115–146. [Google Scholar] [CrossRef]
  34. Oladinni, A.; Fasesin, K.; Emezirinwune, M.U.; Oba-Sulaiman, Z.; Abdulsalam, K.A. Cost and technical assessment of integrated Photovoltaic, wind turbine, battery, and hydrogen storage system design for household use. Adeleke Univ. J. Sci. 2024, 3, 130–140. [Google Scholar]
  35. Onuh, P.; Ejiga, J.O.; Abah, E.O.; Onuh, J.O.; Idogho, C.; Omale, J. Challenges and Opportunities in Nigeria’s Renewable Energy Policy and Legislation. World J. Adv. Res. Rev. 2024, 23, 2354–2372. [Google Scholar] [CrossRef]
  36. Paraschiv, L.S.; Paraschiv, S. Contribution of renewable energy (hydro, wind, solar and biomass) to decarbonization and transformation of the electricity generation sector for sustainable development. Energy Rep. 2023, 9, 535–544. [Google Scholar] [CrossRef]
  37. Passos, A.C.; Street, A.; Barroso, L.A. A dynamic real option-based investment model for renewable energy portfolios. IEEE Trans. Power Syst. 2016, 32, 883–895. [Google Scholar] [CrossRef]
  38. Petlenko, Y. Financing Green Energy for Enhancing Energy Security in Ukraine. Financ. Credit Act. Probl. Theory Pract. 2024, 2, 161–179. [Google Scholar]
  39. Plagowski, P. Energy Transition–Risk and Uncertainty Quantification of Electric Infrastructure and Spot Market Prices; ETH Zurich: Zurich, Switzerland, 2022. [Google Scholar]
  40. Ruiz, A.B.; Saborido, R.; Bermúdez, J.D.; Luque, M.; Vercher, E. Preference-based evolutionary multi-objective optimization for portfolio selection: A new credibilistic model under investor preferences. J. Glob. Optim. 2020, 76, 295–315. [Google Scholar] [CrossRef]
  41. Saborido, R.; Ruiz, A.B.; Bermúdez, J.D.; Vercher, E.; Luque, M. Evolutionary multi-objective optimization algorithms for fuzzy portfolio selection. Appl. Soft Comput. 2016, 39, 48–63. [Google Scholar] [CrossRef]
  42. Schaeffer, R.; Szklo, A.S.; Lucena, A.F.P.; Borba, B.S.M.C.; Nogueira, L.P.P.; Fleming, F.P.; Troccoli, A.; Harrison, M.; Boulahya, M.S. Energy sector vulnerability to climate change: A review. Energy 2012, 38, 1–12. [Google Scholar] [CrossRef]
  43. Schwerhoff, G.; Sy, M. Financing renewable energy in Africa–Key challenge of the sustainable development goals. Renew. Sustain. Energy Rev. 2017, 75, 393–401. [Google Scholar] [CrossRef]
  44. Sen, S.; Ganguly, S. Opportunities, barriers and issues with renewable energy development–A discussion. Renew. Sustain. Energy Rev. 2017, 69, 1170–1181. [Google Scholar] [CrossRef]
  45. Silva, Y.L.T.; Herthel, A.B.; Subramanian, A. A multi-objective evolutionary algorithm for a class of mean-variance portfolio selection problems. Expert Syst. Appl. 2019, 133, 225–241. [Google Scholar] [CrossRef]
  46. Souhir, B.A.; Heni, B.; Lotfi, B. Price risk and hedging strategies in Nord Pool electricity market evidence with sector indexes. Energy Econ. 2019, 80, 635–655. [Google Scholar] [CrossRef]
  47. Sovacool, B.K.; Cooper, C.J. The Governance of Energy Megaprojects: Politics, Hubris and Energy Security; Edward Elgar Publishing: Cheltenham, UK, 2013. [Google Scholar]
  48. Stewart, S.D.; Piros, C.D.; Heisler, J.C. Portfolio Management: Theory and Practice; John Wiley & Sons: Hoboken, NJ, USA, 2019. [Google Scholar]
  49. Suksonghong, K.; Boonlong, K.; Goh, K.-L. Multi-objective genetic algorithms for solving portfolio optimization problems in the electricity market. Int. J. Electr. Power Energy Syst. 2014, 58, 150–159. [Google Scholar] [CrossRef]
  50. Talari, S.; Shafie-Khah, M.; Osório, G.J.; Aghaei, J.; Catalão, J.P.S. Stochastic modelling of renewable energy sources from operators’ point-of-view: A survey. Renew. Sustain. Energy Rev. 2018, 81, 1953–1965. [Google Scholar] [CrossRef]
  51. Vazhayil, J.P.; Balasubramanian, R. Hierarchical multi-objective optimization of India’s energy strategy portfolios for sustainable development. Int. J. Energy Sect. Manag. 2012, 6, 301–320. [Google Scholar] [CrossRef]
  52. Weber, C.; Heidari, S.; Bucksteeg, M. Coping with Uncertainties in the Electricity Sector-Methods for Decisions of Different Scope. Econ. Energy Environ. Policy 2021, 10, 5–30. [Google Scholar] [CrossRef]
  53. Xuan, A.; Shen, X.; Guo, Q.; Sun, H. A conditional value-at-risk based planning model for integrated energy system with energy storage and renewables. Appl. Energy 2021, 294, 116971. [Google Scholar] [CrossRef]
  54. Yamai, Y.; Yoshiba, T. Value-at-risk versus expected shortfall: A practical perspective. J. Bank. Financ. 2005, 29, 997–1015. [Google Scholar] [CrossRef]
  55. Zaier, L.H.; Mokni, K.; Ajmi, A.N. Causality relationships between climate policy uncertainty, renewable energy stocks, and oil prices: A mixed-frequency causality analysis. Future Bus. J. 2024, 10, 112. [Google Scholar] [CrossRef]
  56. Zakaria, A.; Ismail, F.B.; Lipu, M.H.; Hannan, M. Uncertainty models for stochastic optimization in renewable energy applications. Renew. Energy 2020, 145, 1543–1571. [Google Scholar] [CrossRef]
Figure 1. Maximizing profits and reducing risk in investment portfolios.
Figure 1. Maximizing profits and reducing risk in investment portfolios.
Applsci 15 02346 g001
Figure 2. Flowchart of the Multi-Stage Stochastic Optimization Model.
Figure 2. Flowchart of the Multi-Stage Stochastic Optimization Model.
Applsci 15 02346 g002
Figure 3. Investment Allocation per Project per Year.
Figure 3. Investment Allocation per Project per Year.
Applsci 15 02346 g003
Figure 4. Capacity Expansion per Project per Year.
Figure 4. Capacity Expansion per Project per Year.
Applsci 15 02346 g004
Figure 5. Operational Decisions Heatmap.
Figure 5. Operational Decisions Heatmap.
Applsci 15 02346 g005
Figure 6. Risk metrics comparison.
Figure 6. Risk metrics comparison.
Applsci 15 02346 g006
Figure 7. Risk-adjusted return.
Figure 7. Risk-adjusted return.
Applsci 15 02346 g007
Figure 8. Portfolio return vs CVaR.
Figure 8. Portfolio return vs CVaR.
Applsci 15 02346 g008
Table 1. Key Symbols and Parameters.
Table 1. Key Symbols and Parameters.
ParameterDescription
T set of time stages
P set of renewable projects
S set of scenarios
π s probability of the scenario S
R i , t , s expected return on investment for the project i at time stage t
λ risk aversion parameter
α confidence level for C V a R
θ Value at Risk (VaR) at the confidence level α
Table 2. Existing and Maximum Capacities of Renewable Energy Projects.
Table 2. Existing and Maximum Capacities of Renewable Energy Projects.
ProjectExisting Capacity (MW)Maximum Capacity (MW)
Solar A20100
Wind B1580
Hydro Gamma1050
Table 3. Investment Costs for Selected Renewable Energy Projects.
Table 3. Investment Costs for Selected Renewable Energy Projects.
ProjectInvestment Cost (USD/MW)
Solar A800,00
Wind B1,200,000
Hydro Gamma900,000
Table 4. Operational Costs for Each Project under Various Market Scenarios.
Table 4. Operational Costs for Each Project under Various Market Scenarios.
ProjectScenarioOperational Cost (USD/MW/year)
Solar AStable and High Price100,000
Solar AStable and Low Price100,000
Solar AAdverse and High Price110,000
Solar AAdverse and Low Price110,000
Wind BStable and High Price150,000
Wind BStable and Low Price150,000
Wind BAdverse and High Price160,000
Wind BAdverse and Low Price160,000
Hydro GammaStable and High Price120,000
Hydro GammaStable and Low Price120,000
Hydro GammaAdverse and High Price130,000
Hydro GammaAdverse and Low Price130,000
Table 5. Scenario Probabilities.
Table 5. Scenario Probabilities.
ScenarioProbability
Stable and High Price0.3
Stable and Low Price0.3
Adverse and High Price0.2
Adverse and Low Price0.2
Table 6. Consolidated 5-Year Expected Returns for Solar A, Wind B, and Hydro Gamma under Various Price Scenarios.
Table 6. Consolidated 5-Year Expected Returns for Solar A, Wind B, and Hydro Gamma under Various Price Scenarios.
YearScenarioSolar AWind BHydro Gamma
1Stable and High Price0.120.140.10
1Stable and Low Price0.100.120.08
1Adverse and High Price0.060.080.05
1Adverse and Low Price0.040.050.03
2Stable and High Price0.130.150.11
2Stable and Low Price0.110.130.09
2Adverse and High Price0.070.090.06
2Adverse and Low Price0.050.060.04
3Stable and High Price0.140.160.12
3Stable and Low Price0.120.140.10
3Adverse and High Price0.080.100.07
3Adverse and Low Price0.060.070.05
4Stable and High Price0.150.170.13
4Stable and Low Price0.130.150.11
4Adverse and High Price0.090.110.08
4Adverse and Low Price0.070.080.06
5Stable and High Price0.160.180.14
5Stable and Low Price0.140.160.12
5Adverse and High Price0.100.120.09
5Adverse and Low Price0.080.090.07
Table 7. Policy Adherence Thresholds.
Table 7. Policy Adherence Thresholds.
ScenarioMinimum Operational Capacity Fraction
Solar A0.8
Wind B0.7
Hydro Gamma0.6
Table 8. Maximum Investment Budgets (USD).
Table 8. Maximum Investment Budgets (USD).
YearMaximum Investment Budgets
15,000,000
24,000,000
33,000,000
42,500,000
52,000,000
Table 9. Key Optimization Parameters and Computational Performance.
Table 9. Key Optimization Parameters and Computational Performance.
ParameterValue
OptimizerGurobi Optimizer v11.0.3 (build v11.0.3rc0)
Operating SystemWindows 11.0 (22000.2)
CPU ModelIntel® Core™ i7-5500U CPU @ 2.40GHz
Instruction SetsSSE2, AVX, AVX2
Physical Cores2
Logical Processors4
Solver ParametersTimeLimit: 600 s
Threads: 4
Model Size (Pre-Presolve)Rows: 164
Columns: 95
Nonzeros: 362
Presolve ReductionRows Removed: 154
Columns Removed: 75
Nonzeros Remaining: 88
Model Size (Post-Presolve)Rows: 10
Columns: 20
Nonzeros: 88
Optimization Iterations6
Total Optimization Time0.12 s
Work Units0.00
Optimal Objective Value$1,772,500
Presolve Time0.04 s
Table 10. Optimal Investment Allocation and Capacity Expansion.
Table 10. Optimal Investment Allocation and Capacity Expansion.
YearProjectInvestment (USD)Capacity Expansion (MW)
1Solar 2,500,000.0080.00 MW
Wind 2,500,000.0065.00 MW
Hydro 0.0040.00 MW
2Solar 2,000,000.0080.00 MW
Wind 2,000,000.0065.00 MW
Hydro 0.0040.00 MW
3Solar 1,500,000.0080.00 MW
Wind 1,500,000.0065.00 MW
Hydro 0.0040.00 MW
4Solar 1,250,000.0080.00 MW
Wind 1,250,000.0065.00 MW
Hydro0.0040.00 MW
5Solar 1,000,000.0080.00 MW
Wind 1,000,000.0065.00 MW
Hydro 0.0040.00 MW
Table 11. Risk Metrics.
Table 11. Risk Metrics.
MetricValue
Theta (VaR)USD 0.00
CVaRUSD 100,000.00
Expected Portfolio ReturnUSD 1,822,500.00
Total InvestmentUSD 16,500,000.00
Total Capacity Expansion925.00 MW
Sharpe Ratio18.2250
Disclaimer/Publisher’s Note: The statements, opinions and data contained in all publications are solely those of the individual author(s) and contributor(s) and not of MDPI and/or the editor(s). MDPI and/or the editor(s) disclaim responsibility for any injury to people or property resulting from any ideas, methods, instructions or products referred to in the content.

Share and Cite

MDPI and ACS Style

Ogunniran, O.; Babatunde, O.; Akintayo, B.; Adisa, K.; Ighravwe, D.; Ogbemhe, J.; Olanrewaju, O.A. Risk-Based Optimization of Renewable Energy Investment Portfolios: A Multi-Stage Stochastic Approach to Address Uncertainty. Appl. Sci. 2025, 15, 2346. https://doi.org/10.3390/app15052346

AMA Style

Ogunniran O, Babatunde O, Akintayo B, Adisa K, Ighravwe D, Ogbemhe J, Olanrewaju OA. Risk-Based Optimization of Renewable Energy Investment Portfolios: A Multi-Stage Stochastic Approach to Address Uncertainty. Applied Sciences. 2025; 15(5):2346. https://doi.org/10.3390/app15052346

Chicago/Turabian Style

Ogunniran, Olufemi, Olubayo Babatunde, Busola Akintayo, Kolawole Adisa, Desmond Ighravwe, John Ogbemhe, and Oludolapo Akanni Olanrewaju. 2025. "Risk-Based Optimization of Renewable Energy Investment Portfolios: A Multi-Stage Stochastic Approach to Address Uncertainty" Applied Sciences 15, no. 5: 2346. https://doi.org/10.3390/app15052346

APA Style

Ogunniran, O., Babatunde, O., Akintayo, B., Adisa, K., Ighravwe, D., Ogbemhe, J., & Olanrewaju, O. A. (2025). Risk-Based Optimization of Renewable Energy Investment Portfolios: A Multi-Stage Stochastic Approach to Address Uncertainty. Applied Sciences, 15(5), 2346. https://doi.org/10.3390/app15052346

Note that from the first issue of 2016, this journal uses article numbers instead of page numbers. See further details here.

Article Metrics

Back to TopTop