An Intelligent Method for Day-Ahead Regional Load Demand Forecasting via Machine-Learning Analysis of Energy Consumption Patterns Across Daily, Weekly, and Annual Scales
Abstract
1. Introduction
1.1. State of the Art of Day-Ahead Load Forecasting
1.2. Proposed Approach Contributions
1.3. Novelty
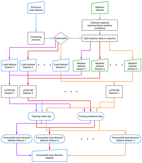
2. Materials and Methods
2.1. Data Pre-Processing
2.2. Load Demand Seasonality
Clustering
2.3. Similar-Day Approach
2.4. Representative Weather Conditions
2.5. Day-Ahead Load Forecasting
LSTM NN
2.6. Forecasting Error
3. Results
3.1. Case Study
- Extension of 370,000 km2.
- 12 million users.
- Annual energy consumption of approximately 55,000 GWh.
- Daily peak load consistently falls between 20:00 and 22:00 h.
- The annual peak load occurs during spring or summer in the same period.
- Both coastlines—the Gulf of Mexico and the Pacific Ocean—experience tropical storms and hurricanes annually.
3.1.1. Load Data Pre-Processing
3.1.2. Load Demand Regional Seasonality
3.1.3. Similar-Day Approach
- Weekdays typically exhibit predictable, higher demand during work hours, which gradually declines in the evening.
- Weekends often show decreased demand, with varying peaks based on the time of day and outside activities.
- Holidays exhibit irregular patterns, typically featuring decreased industrial and commercial activity but possibly increased residential consumption.
3.1.4. Representative Weather Conditions
3.1.5. Results of Proposed Day-Ahead Load Forecasting Methodology with Real Data
- The Easter week. During this time, load profiles exhibit different patterns compared to typical weekdays due to the holidays.
- The week of maximum load demand occurs annually. Among these weekdays, 21 May 2022 recorded the highest load demand value of the year.
- The week of the annual minimum load demand featured one weekday that recorded the lowest load demand value of the entire year, specifically 25 December 2022.
3.1.6. Forecasting Errors
- Spring and autumn: These transitional seasons typically exhibit moderate demand, characterized by significant variability due to erratic weather changes. The model excelled during these times, accurately reflecting demand shifts related to both industrial activity and temperature-driven residential consumption.
- Summer: The model successfully captured the high demand for cooling devices and extended daylight hours. It accurately predicted peak loads during weekdays while slightly underestimating the weekend peaks driven by residential usage.
- Winter: The average temperature in winter in eastern Mexico is relatively mild, around 20.6 °C. Due to these moderate conditions, the demand for heating devices is minimal among the population, unlike in colder regions, where heating significantly drives energy consumption. As a result, energy demand during the winter months remains stable, with little to no dramatic increases stemming from temperature-driven residential heating. This characteristic has significant implications for energy forecasting in the region: seasonal variations in demand are less pronounced during winter, with industrial, commercial, and general residential consumption following typical patterns. Unlike areas where energy demand spikes due to colder temperatures, in eastern Mexico, the primary fluctuations in energy usage during winter are likely associated with other factors, such as holiday periods or changes in daylight hours, rather than the direct impact of climate conditions.
4. Discussion
- It is used for regional load forecasting, regardless of the extension of the region.
- It defines and uses representative regional weather data, regardless of the extension of the region.
- It can achieve better accuracy in its forecasting results, as shown by the MAPE values.
- Its methodology is less complex compared with the other regional load forecasting methodologies.
5. Conclusions
- Utilize data from extreme weather events to train the proposed day-ahead load forecasting model and enhance load forecasting during hurricanes, cyclones, and other severe conditions.
- The proposed day-ahead load forecasting model could serve as a valuable tool as uncertainty in weather behavior increases, as observed in the last two years (2023 and 2024).
- The proposed day-ahead load forecasting model would serve as a valuable tool for smaller load zones in Mexico compared to regional zones known as load zones.
- The proposed day-ahead load forecasting model could be applied to other CENACE regions, the entire SEN, and other power systems around the world.
Author Contributions
Funding
Institutional Review Board Statement
Informed Consent Statement
Data Availability Statement
Acknowledgments
Conflicts of Interest
Abbreviations
| AGC | Automatic Generation Control |
| ANNs | Artificial Neural Networks |
| Bi | Bidirectional |
| CENACE | Centro Nacional de Control de Energía |
| CV(RMSE) | Coefficient of Variation of the Root Mean Square Error |
| DALF | Day-Ahead Load Forecasting |
| DWT | Discrete Wavelet Transformation |
| EMD | Empirical Mode Decomposition |
| EV | Electrical Vehicle |
| GCRORI | Gerencia de Control Regional Oriental |
| GHG | Greenhouse Gas |
| GHI | Global Horizontal Irradiance |
| HVAC | Heating, Ventilation, and Air Conditioning |
| LSTM | Long Short-Term Memory |
| LSTM NN | Long Short-Term Memory Neural Network |
| MAPE | Mean Absolute Percentage Error |
| MSE | Mean Square Error |
| N-BEATS | Neural Basis Expansion Analysis |
| NARX | Non-Linear Auto-Regressive with Exogenous Inputs |
| NNs | Neural Network |
| nRMSE | Normalized Root Mean Square Error |
| NSRDB | National Solar Radiation Database |
| RLCs | Representative Load Curves |
| RMSE | Root Mean Square Error |
| RNNs | Recurrent Neural Networks |
| RT | Real Time |
| S2S | Sequence to Sequence |
| SEN | Sistema Eléctrico Nacional |
| STLF | Short-Term Load Forecasting |
| Uni | Unidirectional |
References
- Fragkos, P.; Siskos, P. Energy Systems Analysis and Modelling towards Decarbonisation. Energies 2022, 15, 1971. [Google Scholar] [CrossRef]
- Russo, M.A.; Carvalho, D.; Martins, N.; Monteiro, A. Forecasting the Inevitable: A Review on the Impacts of Climate Change on Renewable Energy Resources. Sustain. Energy Technol. Assess. 2022, 52, 102283. [Google Scholar] [CrossRef]
- United Nations Framework Convention on Climate Change. Session Framework Convention on Climate Change; UN: New York, NY, USA, 2015; pp. 1–32. [Google Scholar]
- Cengiz, E.; Yilmaz, C.; Yilmaz, E.N.; Tolga Kahraman, H. Importance of Power Flow and Load Analysis in Pre-Installation Power Systems. In Proceedings of the 2019 3rd International Symposium on Multidisciplinary Studies and Innovative Technologies (ISMSIT), Ankara, Turkey, 11–13 October 2019; IEEE: Piscataway, NJ, USA, 2019; pp. 1–4. [Google Scholar]
- Balachandra, P.; Chandru, V. Modelling Electricity Demand with Representative Load Curves. Energy 1999, 24, 219–230. [Google Scholar] [CrossRef]
- Castillo, V.Z.; de Boer, H.-S.; Muñoz, R.M.; Gernaat, D.E.H.J.; Benders, R.; van Vuuren, D. Future Global Electricity Demand Load Curves. Energy 2022, 258, 124741. [Google Scholar] [CrossRef]
- Haydt, G.; Leal, V.; Pina, A.; Silva, C.A. The Relevance of the Energy Resource Dynamics in the Mid/Long-Term Energy Planning Models. Renew. Energy 2011, 36, 3068–3074. [Google Scholar] [CrossRef]
- Liu, Y.; Li, Y.; Li, G.; Lin, Y.; Wang, R.; Fan, Y. Review of Multiple Load Forecasting Method for Integrated Energy System. Front. Energy Res. 2023, 11, 1296800. [Google Scholar] [CrossRef]
- Zhu, J.; Dong, H.; Zheng, W.; Li, S.; Huang, Y.; Xi, L. Review and Prospect of Data-Driven Techniques for Load Forecasting in Integrated Energy Systems. Appl. Energy 2022, 321, 119269. [Google Scholar] [CrossRef]
- Hobbs, B.F.; Jitprapaikulsarn, S.; Konda, S.; Chankong, V.; Loparo, K.A.; Maratukulam, D.J. Analysis of the Value for Unit Commitment of Improved Load Forecasts. IEEE Trans. Power Syst. 1999, 14, 1342–1348. [Google Scholar] [CrossRef]
- Bunn, D.W. Forecasting Loads and Prices in Competitive Power Markets. Proc. IEEE 2000, 88, 163–169. [Google Scholar] [CrossRef]
- Eurostat. Available online: https://ec.europa.eu/eurostat/web/main/home (accessed on 5 March 2025).
- Rostum, M.; Zamel, A.; Moustafa, H.; Ziedan, I. Electrical Load Forecasting: A Methodological Overview. Int. J. Eng. Technol. 2020, 9, 842–869. [Google Scholar] [CrossRef]
- Hong, T.; Pinson, P.; Wang, Y.; Weron, R.; Yang, D.; Zareipour, H. Energy Forecasting: A Review and Outlook. IEEE Open Access J. Power Energy 2020, 7, 376–388. [Google Scholar] [CrossRef]
- Ahmad, N.; Ghadi, Y.; Adnan, M.; Ali, M. Load Forecasting Techniques for Power System: Research Challenges and Survey. IEEE Access 2022, 10, 71054–71090. [Google Scholar] [CrossRef]
- Azeem, A.; Ismail, I.; Jameel, S.M.; Harindran, V.R. Electrical Load Forecasting Models for Different Generation Modalities: A Review. IEEE Access 2021, 9, 142239–142263. [Google Scholar] [CrossRef]
- Pindoriya, N.M.; Singh, S.N.; Singh, S.K. One-Step-Ahead Hourly Load Forecasting Using Artificial Neural Network. In Proceedings of the 2009 International Conference on Power Systems, Kharagpur, India, 27–29 December 2009; IEEE: Piscataway, NJ, USA, 2009; pp. 1–6. [Google Scholar]
- Lahouar, A.; Ben Hadj Slama, J. Day-Ahead Load Forecast Using Random Forest and Expert Input Selection. Energy Convers. Manag. 2015, 103, 1040–1051. [Google Scholar] [CrossRef]
- Konica, J.A.; Hanelli, L. Forecasting Next-Day the Electricity Demand Based on Fuzzy Logic Method Case for Albania. J. Multidiscip. Eng. Sci. Technol. 2016, 3, 2458–9403. [Google Scholar]
- Muzaffar, S.; Afshari, A. Short-Term Load Forecasts Using LSTM Networks. Energy Procedia 2019, 158, 2922–2927. [Google Scholar] [CrossRef]
- Hafeez, G.; Javaid, N.; Riaz, M.; Ali, A.; Umar, K.; Iqbal, Z. Day Ahead Electric Load Forecasting by an Intelligent Hybrid Model Based on Deep Learning for Smart Grid. In Proceedings of the 13th International Conference on Complex, Intelligent, and Software Intensive Systems, Sydney, Australia, 3–5 July 2019; Springer: Berlin/Heidelberg, Germany, 2020; Volume 993, pp. 36–49. [Google Scholar]
- Madhiarasan, M.; Louzazni, M. Different Forecasting Horizons Based Performance Analysis of Electricity Load Forecasting Using Multilayer Perceptron Neural Network. Forecasting 2021, 3, 804–838. [Google Scholar] [CrossRef]
- Vasenin, D.N.; Makarova, T.V.; Bogatova, T.V.; Semenova, E.E. Methods of Day Ahead Load Forecasting on the Example of a Residential Area. J. Phys. Conf. Ser. 2021, 1926, 012007. [Google Scholar] [CrossRef]
- Coria, J.; Cerda, J.; Silva, J.C. An Hourly Electricity Demand Forecaster for the Mexican National Interconnected System Based on Regional Statistical Features. Procedia Comput. Sci. 2022, 215, 677–686. [Google Scholar] [CrossRef]
- Pelekis, S.; Seisopoulos, I.-K.; Spiliotis, E.; Pountridis, T.; Karakolis, E.; Mouzakitis, S.; Askounis, D. A Comparative Assessment of Deep Learning Models for Day-Ahead Load Forecasting: Investigating Key Accuracy Drivers. arXiv 2023, arXiv:2302.12168. [Google Scholar] [CrossRef]
- Pavlatos, C.; Makris, E.; Fotis, G.; Vita, V.; Mladenov, V. Utilization of Artificial Neural Networks for Precise Electrical Load Prediction. Technologies 2023, 11, 70. [Google Scholar] [CrossRef]
- Tzortzis, A.M.; Pelekis, S.; Spiliotis, E.; Karakolis, E.; Mouzakitis, S.; Psarras, J.; Askounis, D. Transfer Learning for Day-Ahead Load Forecasting: A Case Study on European National Electricity Demand Time Series. Mathematics 2023, 12, 19. [Google Scholar] [CrossRef]
- Nabavi, S.A.; Mohammadi, S.; Motlagh, N.H.; Tarkoma, S.; Geyer, P. Deep Learning Modeling in Electricity Load Forecasting: Improved Accuracy by Combining DWT and LSTM. Energy Rep. 2024, 12, 2873–2900. [Google Scholar] [CrossRef]
- Laitsos, V.; Vontzos, G.; Tsiovoulos, A.; Bargiotas, D.; Tsoukalas, L.H. Enhanced Sequence-to-Sequence Deep Transfer Learning for Day-Ahead Electricity Load Forecasting. Electronics 2024, 13, 1996. [Google Scholar] [CrossRef]
- Kuster, C.; Rezgui, Y.; Mourshed, M. Electrical Load Forecasting Models: A Critical Systematic Review. Sustain. Cities Soc. 2017, 35, 257–270. [Google Scholar] [CrossRef]
- Nti, I.K.; Teimeh, M.; Nyarko-Boateng, O.; Adekoya, A.F. Electricity Load Forecasting: A Systematic Review. J. Electr. Syst. Inf. Technol. 2020, 7, 13. [Google Scholar] [CrossRef]
- Xu, D.; Tian, Y. A Comprehensive Survey of Clustering Algorithms. Ann. Data Sci. 2015, 2, 165–193. [Google Scholar] [CrossRef]
- Tanigawa, Y.; Krishnan, N.; Oomine, E.; Yona, A.; Takahashi, H.; Senjyu, T. Clustering Method for Load Demand to Shorten the Time of Annual Simulation. Energies 2023, 16, 2264. [Google Scholar] [CrossRef]
- Amri, Y.; Fadhilah, A.L.; Fatmawati; Setiani, N.; Rani, S. Analysis Clustering of Electricity Usage Profile Using K-Means Algorithm. IOP Conf. Ser. Mater. Sci. Eng. 2016, 105, 012020. [Google Scholar] [CrossRef]
- Bian, H.; Zhong, Y.; Sun, J.; Shi, F. Study on Power Consumption Load Forecast Based on K-Means Clustering and FCM–BP Model. Energy Rep. 2020, 6, 693–700. [Google Scholar] [CrossRef]
- ISO New England. S.O.P. Create Demand Forecast Contents; ISO New England: Holyoke, MA, USA, 2023. [Google Scholar]
- Feinberg, E.A.; Genethliou, D. Load Forecasting. In Applied Mathematics for Restructured Electric Power Systems; Chow, J.H., Wu, F.F., Momoh, J., Eds.; Kluwer Academic Publishers: Boston, MA, USA, 2005; pp. 269–285. [Google Scholar]
- Yu, L.; Wang, S.; Lai, K.K. An Integrated Data Preparation Scheme for Neural Network Data Analysis. IEEE Trans. Knowl. Data Eng. 2006, 18, 217–230. [Google Scholar] [CrossRef]
- Pelleg, D.; Moore, A. Accelerating Exact K-Means Algorithms with Geometric Reasoning. In Proceedings of the 5th ACM SIGKDD International Conference on Knowledge Discovery and Data Mining, San Diego, CA, USA, 15–18 August 1999; pp. 277–281. [Google Scholar] [CrossRef]
- Kaufman, L.; Rousseeuw, P.J. Finding Groups in Data; Wiley Series in Probability and Statistics; Wiley: Hoboken, NJ, USA, 1990; ISBN 9780471878766. [Google Scholar]
- Ronald, S. King Cluster Analysis and Data Mining an Introduction; Mercury Learning & Information: Herndon, VA, USA, 2014; ISBN 9781938549380. [Google Scholar]
- Dudek, G. Pattern Similarity-Based Methods for Short-Term Load Forecasting—Part 1: Principles. Appl. Soft Comput. 2015, 37, 277–287. [Google Scholar] [CrossRef]
- Bozlak, Ç.B.; Yaşar, C.F. Studies on Day-Ahead Electricity Price Forecasting: Sarimax, Lstm and Cnn-Lstm with the Electrical Consumption as an Exogenous Input. SSRN Electron. J. 2022. [Google Scholar] [CrossRef]
- CENACE Demanda Del Sistema Eléctrico Nacional. Available online: https://www.cenace.gob.mx/paginas/publicas/info/demandaregional.aspx (accessed on 3 March 2025).
- Programa de Desarrollo Del Sistema Eléctrico Nacional 2023–2037. Available online: https://www.gob.mx/sener/articulos/programa-de-desarrollo-del-sistema-electrico-nacional-2023-2037 (accessed on 3 March 2025).
- Jose, D.; Mathew, M.; Krishnan, A. Weather Dependency of Electricity Demand: A Case Study in Warm Humid Tropical Climate. In Proceedings of the 2016 3rd International Conference on Electrical Energy Systems (ICEES), Chennai, India, 17–19 March 2016; pp. 102–105. [Google Scholar]
- Aisyah, S.; Simaremare, A.A. Correlation between Weather Variables and Electricity Demand. In IOP Conference Series: Earth and Environmental Science; IOP Publishing: Philadelphia, PA, USA, 2021; Volume 927, p. 012015. [Google Scholar] [CrossRef]
- NSRDB: National Solar Radiation Database. Available online: https://nsrdb.nrel.gov/ (accessed on 3 March 2025).
- Sola, J.; Sevilla, J. Importance of Input Data Normalization for the Application of Neural Networks to Complex Industrial Problems. IEEE Trans. Nucl. Sci. 1997, 44, 1464–1468. [Google Scholar] [CrossRef]
- An End-to-End Platform for Machine Learning. Available online: https://www.tensorflow.org/ (accessed on 7 April 2025).
- Ortega, A.; Borunda, M.; Conde, L.; Garcia-Beltran, C. Load Demand Forecasting Using a Long-Short Term Memory Neural Network. In Proceedings of the Mexican International Conference on Artificial Intelligence, Yucatán, Mexico, 13–18 November 2023; Springer: Cham, Switzerland, 2023; pp. 121–137, ISBN 978-3-031-47764-5. [Google Scholar]
- Kong, W.; Dong, Z.Y.; Hill, D.J.; Luo, F.; Xu, Y. Short-Term Residential Load Forecasting Based on Resident Behaviour Learning. IEEE Trans. Power Syst. 2017, 33, 1087–1088. [Google Scholar] [CrossRef]
- Bouktif, S.; Fiaz, A.; Ouni, A.; Serhani, M.A. Optimal Deep Learning LSTM Model for Electric Load Forecasting Using Feature Selection and Genetic Algorithm: Comparison with Machine Learning Approaches. Energies 2018, 11, 1636. [Google Scholar] [CrossRef]
- Nespoli, A.; Ogliari, E.; Pretto, S.; Gavazzeni, M.; Vigani, S.; Paccanelli, F. Data Quality Analysis in Day-Ahead Load Forecast by Means of LSTM. In Proceedings of the 2020 IEEE International Conference on Environment and Electrical Engineering and 2020 IEEE Industrial and Commercial Power Systems Europe (EEEIC/I&CPS Europe), Madrid, Spain, 9–12 June 2020; pp. 1–5. [Google Scholar]
- Mughees, N.; Mohsin, S.A.; Mughees, A.; Mughees, A. Deep Sequence to Sequence Bi-LSTM Neural Networks for Day-Ahead Peak Load Forecasting. Expert Syst. Appl. 2021, 175, 114844. [Google Scholar] [CrossRef]
- Wood, M.; Ogliari, E.; Nespoli, A.; Simpkins, T.; Leva, S. Day Ahead Electric Load Forecast: A Comprehensive LSTM-EMD Methodology and Several Diverse Case Studies. Forecasting 2023, 5, 297–314. [Google Scholar] [CrossRef]
- Atef, S.; Eltawil, A.B. Assessment of Stacked Unidirectional and Bidirectional Long Short-Term Memory Networks for Electricity Load Forecasting. Electr. Power Syst. Res. 2020, 187, 106489. [Google Scholar] [CrossRef]



















| Forecast Horizon | Type of Forecast | Use of Load Demand Forecast |
|---|---|---|
| 1 s to several s | Real-time (RT) | Power system dynamic and transient analysis. Real-time monitoring. |
| Several s to 1 min | Real-time/Very short-term | Real-time scheduling of generation (RT electricity dispatch), load frequency control, resource dispatch, auction-based electricity markets, PV storage control. |
| 1 min to 30 min (1 h) | Very short-term | Deregulated power, energy pricing. Intra-hour forecast: operating regulation reserves, storage system optimization, grid quality and stability. Islanding with high solar penetration. |
| 30 min to 6 h | Short-term | Unit commitment, economic dispatch, electricity market. Intra-day forecast: electricity trading, control of electric loads. |
| 6 h to 24 h (1 day) | Short-term | Power system load scheduling, load balancing, automatic generation control (AGC), reserve planning and control. |
| 1 day to 1 week | Short-term | Day-ahead forecast: Unit commitment and utilities planning, market transactions. |
| 1 week to 1 month | Medium-term | Commitment analysis of the power units, scheduling of power systems maintenance. |
| 1 month to 1 year | Long-term | Scheduling the maintenance of power system elements, electricity pricing. Fuel supply strategies. |
| 1 year to several years | Long-term | Power system planning, expansion and operation management. |
| Reference | Forecast Horizon | Data from | Tools | Features |
|---|---|---|---|---|
| Pindoriya et al., 2009 [17] | One hour ahead | California electricity market | Multilayer perceptron neural networks | Forecasting values are computed for test weeks in summer and winter, finding absolute percentage errors ranging from 3.29% to 0.01%. |
| Lahouar et al., 2015 [18] | One day ahead | Tunisian Power Company | Random forest | Information about the country’s weather or market is used according to expert knowledge. The forecasted values are calculated for weekdays and weekends, achieving a MAPE of less than 2.3%. |
| Konica et al., 2016 [19] | One day ahead | Albania | Fuzzy logic | Load demand is forecasted for various days of test weeks during the seasons. |
| Muzaffar et al., 2019 [20] | 24 h, 7 days, and 30 days | Abu Dhabi | LSTM neural network | Exogenous variables, such as temperature, humidity, and wind speed, are used to train the LSTM NN. MAPE values of 1.522%, 2.16%, 5.97%, and 9.75% are found for forecasting horizons of 24 h, 28 h, 7 days, and 30 days. |
| Hafeez et al., 2020 [21] | One day ahead | FE, EKPC, and Daytown, USA | Factored conditional restricted Boltzmann machine | A hybrid model based on modified mutual information for extracting data features, a factored conditional restricted Boltzmann machine for load forecasting, and a genetic wind-driven optimization to enhance the performance is presented. MAPE values of less than 1% are obtained for the three grids. |
| Madhiarasan et al., 2021 [22] | 24 h, 6 h, 30 min | Electric Reliability Council of Texas | Multilayer perceptron neural network | Electricity load, along with temperature, humidity, wind speed, solar irradiance, and pressure, is used to train the NN with different hidden layers, achieving excellent results with a mean square error (MSE) in the order of 1 × 10−8. |
| Vasenin et al., 2021 [23] | One day ahead and intra-day ahead | Several sites | Artificial intelligence, neural networks, fuzzy logic, data mining | This review presents the current day-ahead and intra-day power forecasts in the residential sector, showing that an accuracy of up to 98% can be achieved. |
| Coria et al., 2022 [24] | One hour ahead | CENACE, Mexico | Random forest | One-hour-ahead load forecasting is conducted for each of the seven regions of the National Interconnected System of Mexico, with MAPE ranging from 10.2% to 0.48%. |
| Pelekis et al., 2023 [25] | One day ahead | Portugal | Multilayer perceptron, N BEATS, long short-term memory, and convolutional NN | The load forecast values using different technologies yield MAPE values ranging from 2% to 3%. Neural basis expansion analysis (N-BEATS) provides load demand forecasts with a lower MAPE. |
| Pavlatos et al., 2023 [26] | One day ahead | Greece | Recurrent, LSTM, and GRU neural networks | Short-term forecasts can be successfully made by capturing the underlying patterns, resulting in a root mean square error of 0.033. |
| Tzortzis et al., 2024 [27] | One day ahead | European countries | Feed-forward neural network and clustering | Load profiles from various countries are clustered into four basic groups based on similarity. Load forecasting results indicate an improvement of up to 0.24% compared to the baseline results. |
| Nabavi et al., 2024 [28] | Short- to long-term | Iran and Germany | LSTM and discrete wavelet transformation | Ambient temperature, cloud cover, solar radiation, and precipitation, along with electricity load data, are used to train the model. Accurate results are achieved, with MAPE ranging from 0.59% to 4.2% for hour-ahead to year-ahead forecasts for Iran and from 0.29% to 3.02% for Germany. |
| Laitsos et al., 2024 [29] | One day ahead | Greek islands of Rhodes, Lesvos, and Chios | Multilayer perceptron, convolutional neural network, and ensemble learning model | Load data from the Greek islands of Rhodes and Lesvos are used to train and fine-tune the three sequence-to-sequence deep-learning models to forecast load data for Chios. The results show MAPE values ranging from 5% to 6%. |
| Season | Mean Temperature (°C) |
|---|---|
| Winter | 20 |
| Spring | 26 |
| Summer | 24 |
| Autumn | 22 |
| Models | H1 Neurons | H2 Neurons | H1 Activation Function | H2 Activation Function |
|---|---|---|---|---|
| LSTM—Cluster-based training | 64 | 32 | Hyperbolic tangent | Linear |
| 13 January 2022 | 21 April 2022 | 14 July 2022 | 6 October 2022 | |||||||||
|---|---|---|---|---|---|---|---|---|---|---|---|---|
| Hour | LD | FLD | FLD_C | LD | FLD | FLD_C | LD | FLD | FLD_C | LD | FLD | FLD_C |
| 1 AM | 5198 | 5202 | 5184.12 | 6921 | 6976 | 6837.18 | 6422 | 6538 | 6762.1 | 5968 | 5981 | 5970.63 |
| 2 AM | 5004 | 5031 | 4995.55 | 6700 | 6701 | 6634.41 | 6311 | 6252 | 6567.53 | 5730 | 5767 | 5854.23 |
| 3 AM | 4923 | 4909 | 4891.1 | 6497 | 6520 | 6472.38 | 6369 | 6177 | 6392.69 | 5641 | 5664 | 5738.63 |
| 4 AM | 4894 | 4874 | 4827.26 | 6361 | 6374 | 6344.4 | 6269 | 6256 | 6273.73 | 5588 | 5600 | 5656.87 |
| 5 AM | 4838 | 4905 | 4812.6 | 6287 | 6275 | 6282.04 | 6189 | 6193 | 6171.7 | 5584 | 5555 | 5685.79 |
| 6 AM | 4954 | 4911 | 4899.47 | 6258 | 6228 | 6180.19 | 6195 | 6155 | 6182.44 | 5741 | 5607 | 5779.26 |
| 7 AM | 5089 | 5040 | 5042.23 | 6175 | 6214 | 6129.2 | 6060 | 6182 | 6085.84 | 5797 | 5811 | 5835.07 |
| 8 AM | 5105 | 5187 | 5066.97 | 6231 | 6187 | 6269.68 | 6150 | 6070 | 6211.8 | 5967 | 5916 | 5902.74 |
| 9 AM | 5234 | 5211 | 5249.86 | 6458 | 6343 | 6413.5 | 6317 | 6266 | 6359.28 | 6051 | 5959 | 5992.23 |
| 10 AM | 5393 | 5370 | 5403.51 | 6575 | 6614 | 6571.67 | 6359 | 6424 | 6528.03 | 6061 | 6162 | 6106.77 |
| 11 AM | 5494 | 5502 | 5525.28 | 6718 | 6714 | 6705.23 | 6507 | 6478 | 6631.71 | 6173 | 6204 | 6124.94 |
| 12 PM | 5584 | 5571 | 5596.49 | 6834 | 6893 | 6804.99 | 6613 | 6651 | 6759.51 | 6276 | 6269 | 6198.29 |
| 1 PM | 5676 | 5653 | 5668.19 | 6905 | 6976 | 6879.69 | 6658 | 6723 | 6901.08 | 6351 | 6379 | 6254.67 |
| 2 PM | 5710 | 5731 | 5729.86 | 7010 | 7047 | 6952.8 | 6742 | 6758 | 7008.56 | 6438 | 6394 | 6331.36 |
| 3 PM | 5725 | 5747 | 5771.48 | 7084 | 7122 | 6998.57 | 6839 | 6816 | 7073.33 | 6511 | 6502 | 6331.36 |
| 4 PM | 5751 | 5743 | 5822.5 | 7156 | 7139 | 7027.01 | 6819 | 6895 | 7101.17 | 6457 | 6529 | 6342.1 |
| 5 PM | 5759 | 5727 | 5832.25 | 7061 | 7162 | 6985.61 | 6845 | 6808 | 7086.04 | 6497 | 6399 | 6290.15 |
| 6 PM | 5809 | 5815 | 5858.16 | 6848 | 7028 | 6890.02 | 6759 | 6833 | 6968.22 | 6396 | 6421 | 6203.85 |
| 7 PM | 6130 | 6144 | 6298.61 | 7028 | 6880 | 7016.22 | 6858 | 6726 | 7032.64 | 6707 | 6471 | 6484.04 |
| 8 PM | 6310 | 6334 | 6397.58 | 7555 | 7453 | 7395.81 | 7359 | 7040 | 7484.97 | 6978 | 7171 | 6801.12 |
| 9 PM | 6146 | 6212 | 6300.07 | 7550 | 7920 | 7457.55 | 7483 | 7569 | 7652.07 | 6944 | 6842 | 6692.26 |
| 10 PM | 5856 | 5981 | 6102.98 | 7497 | 7554 | 7394.36 | 7398 | 7229 | 7558.73 | 6750 | 6632 | 6519.82 |
| 11 PM | 5605 | 5652 | 5904.06 | 7322 | 7436 | 7195.94 | 7177 | 7112 | 7354.32 | 6560 | 6442 | 6270.72 |
| 12 AM | 5427 | 5359 | 5664.82 | 6946 | 7145 | 7067.39 | 6821 | 6856 | 6911.31 | 6210 | 6203 | 6164.04 |
| MAPE | 0.63% | 1.34% | 1.11% | 0.88% | 1.18% | 2.22% | 1.04% | 1.88% | ||||
| 16 January 2022 | 24 April 2022 | 17 July 2022 | 9 October 2022 | |||||||||
|---|---|---|---|---|---|---|---|---|---|---|---|---|
| Hour | LD | FLD | FLD_C | LD | FLD | FLD_C | LD | FLD | FLD_C | LD | FLD | FLD_C |
| 1 AM | 5190 | 5288 | 5197.39 | 6524 | 6517 | 6699.13 | 6390 | 6379 | 6378.47 | 5789 | 5776 | 5898.49 |
| 2 AM | 4997 | 5062 | 5024.36 | 6312 | 6298 | 6404.19 | 6292 | 6189 | 6177.6 | 5598 | 5589 | 5705.45 |
| 3 AM | 4826 | 4897 | 4848.03 | 6158 | 6143 | 6252.78 | 6089 | 6123 | 6048.09 | 5499 | 5473 | 5532.51 |
| 4 AM | 4719 | 4775 | 4751.98 | 6004 | 6042 | 6096.04 | 5944 | 5982 | 5939.11 | 5323 | 5443 | 5349.68 |
| 5 AM | 4645 | 4713 | 4669.44 | 5936 | 5942 | 6025.37 | 5816 | 5873 | 5856.86 | 5333 | 5320 | 5295.32 |
| 6 AM | 4643 | 4681 | 4720.46 | 5830 | 5895 | 5961.84 | 5686 | 5761 | 5781.62 | 5342 | 5371 | 5270.5 |
| 7 AM | 4709 | 4698 | 4639.62 | 5593 | 5806 | 5752.92 | 5491 | 5648 | 5576 | 5318 | 5379 | 5213.26 |
| 8 AM | 4684 | 4775 | 4541.75 | 5597 | 5631 | 5744.94 | 5473 | 5482 | 5630.96 | 5321 | 5374 | 5184.17 |
| 9 AM | 4712 | 4748 | 4679.93 | 5675 | 5729 | 5741.57 | 5563 | 5570 | 5712.13 | 5400 | 5412 | 5245.03 |
| 10 AM | 4776 | 4811 | 4791.76 | 5755 | 5833 | 5807.85 | 5717 | 5694 | 5789.35 | 5425 | 5523 | 5357.58 |
| 11 AM | 4815 | 4859 | 4879.54 | 5827 | 5933 | 5868.27 | 5819 | 5853 | 5868.26 | 5487 | 5510 | 5384.61 |
| 12 PM | 4852 | 4881 | 4927.74 | 5882 | 5994 | 5950.25 | 5893 | 5928 | 5933.64 | 5581 | 5580 | 5452.19 |
| 1 PM | 4866 | 4919 | 4968.25 | 6029 | 6037 | 6028.47 | 6018 | 6012 | 5993.3 | 5617 | 5661 | 5545.95 |
| 2 PM | 4876 | 4937 | 5013.95 | 6103 | 6180 | 6045.44 | 6061 | 6129 | 6067.34 | 5734 | 5686 | 5638.04 |
| 3 PM | 4857 | 4951 | 5025.44 | 6192 | 6206 | 6092.56 | 6161 | 6129 | 6151.16 | 5738 | 5840 | 5718.62 |
| 4 PM | 4879 | 4934 | 5037.35 | 6232 | 6302 | 6117.23 | 6241 | 6255 | 6198.94 | 5815 | 5787 | 5790.63 |
| 5 PM | 4890 | 4939 | 4995.24 | 6260 | 6298 | 6186.95 | 6165 | 6248 | 6240.17 | 5822 | 5877 | 5851.07 |
| 6 PM | 4991 | 4969 | 5079.81 | 6299 | 6304 | 6190.82 | 6285 | 6120 | 6260.92 | 5909 | 5821 | 5968.86 |
| 7 PM | 5550 | 5256 | 5670.74 | 6574 | 6391 | 6677.9 | 6504 | 6412 | 6443.43 | 6531 | 6055 | 6481.87 |
| 8 PM | 5849 | 5741 | 5993.73 | 7339 | 6883 | 7468.31 | 7196 | 6569 | 7147.46 | 6853 | 7107 | 6943.06 |
| 9 PM | 5775 | 5662 | 5957.49 | 7507 | 7707 | 7552.27 | 7461 | 7517 | 7297.27 | 6728 | 6765 | 6903.09 |
| 10 PM | 5569 | 5472 | 5711.16 | 7422 | 7306 | 7413.44 | 7360 | 7025 | 7202.55 | 6501 | 6536 | 6616.68 |
| 11 PM | 5217 | 5220 | 5367.65 | 7095 | 7193 | 7121.96 | 7086 | 7008 | 6899.46 | 6162 | 6258 | 6260.44 |
| 12 AM | 4911 | 4906 | 5018.18 | 6793 | 6827 | 6750.49 | 6737 | 6677 | 6587.86 | 5914 | 5903 | 5993.28 |
| MAPE | 1.302% | 1.81% | 1.31% | 1.360% | 1.39% | 1.20% | 1.19% | 1.43% | ||||
| 21 May 2022 | 25 December 2022 | |||||
|---|---|---|---|---|---|---|
| Hour | LD | FLD | FLD_C | LD | FLD | FLD_C |
| 1 AM | 7424 | 7446 | 7259 | 4312 | 4251 | 4215.3 |
| 2 AM | 7241 | 7213 | 7013 | 4151 | 4168 | 4070.66 |
| 3 AM | 7011 | 7060 | 6823 | 4020 | 4096 | 3939.73 |
| 4 AM | 6781 | 6875 | 6620 | 3906 | 4035 | 3869.01 |
| 5 AM | 6640 | 6680 | 6469 | 3809 | 3972 | 3830.89 |
| 6 AM | 6551 | 6550 | 6423 | 3813 | 3905 | 3790.62 |
| 7 AM | 6283 | 6468 | 6267 | 3747 | 3918 | 3703.93 |
| 8 AM | 6352 | 6263 | 6418 | 3731 | 3844 | 3590.1 |
| 9 AM | 6542 | 6474 | 6564 | 3864 | 3835 | 3591.26 |
| 10 AM | 6743 | 6678 | 6723 | 3961 | 3996 | 3680.32 |
| 11 AM | 6936 | 6915 | 6851 | 4084 | 4064 | 3791.13 |
| 12 PM | 7071 | 7104 | 6976 | 4157 | 4197 | 3901.03 |
| 1 PM | 7110 | 7238 | 7031 | 4209 | 4237 | 3962.35 |
| 2 PM | 7145 | 7252 | 7060 | 4232 | 4285 | 4017.6 |
| 3 PM | 7198 | 7272 | 7068 | 4319 | 4296 | 4078.67 |
| 4 PM | 7235 | 7272 | 7033 | 4383 | 4373 | 4116.33 |
| 5 PM | 7205 | 7256 | 6938 | 4469 | 4424 | 4080.12 |
| 6 PM | 7154 | 7180 | 6890 | 4584 | 4625 | 4202.25 |
| 7 PM | 7300 | 7157 | 7104 | 4997 | 4918 | 4734.12 |
| 8 PM | 8019 | 7471 | 7813 | 5169 | 5189 | 4940.35 |
| 9 PM | 8208 | 8295 | 7921 | 5102 | 5061 | 4874.54 |
| 10 PM | 8094 | 7842 | 7817 | 4910 | 4866 | 4735.24 |
| 11 PM | 7842 | 7898 | 7561 | 4747 | 4626 | 4544.67 |
| 12 AM | 7510 | 7631 | 7430 | 4451 | 4440 | 4264.78 |
| MAPE | 1.32% | 2.11% | 1.48% | 4.4% | ||
| Week | MAPE | MAPE_C |
|---|---|---|
| Easter | 1.25% | 2.49% |
| Maximum load demand | 1.15% | 1.17% |
| Minimum load demand | 1.14% | 2.13% |
| Reference | Approach | Load Dataset | Input Variables | Accuracy of Prediction |
|---|---|---|---|---|
| Kong et al., 2017 [52] | LSTM | A set of households in Australia | Historical load time series | MAPE values ranging from 21.99% to 26.85%. |
| Bouktif et al., 2018 [53] | LSTM + RNN + GA | Metropolitan zone in France | Historical load time series | CV(RMSE) = 0.78%. |
| Nespoli et al., 2020 [54] | LSTM | Industry in Italy | Historical load time series | nRMSE = 2.30. |
| Mughees et al., 2021 [55] | Bi-LSTM S2S | Residential region in Pakistan | Historical load time series | MAPE values ranging from 3.67% to 5.92%. |
| Wood et al., 2023 [56] | LSTM + EMD + K-means clustering | Residence, hotel, manufacturing plant, EV charging station, distribution network, transmission network in USA and Italy | Historical load time series | They obtain RMSE values lower than the benchmark models, ranging from −6.3% to 73% improvement over the benchmarks. |
| Atef et al., 2020 [57] | Uni-LSTM + Bi-LSTM | Power system network in Switzerland | Historical load data | MAPE values ranging from 0.22% to 3.895%. |
| Ortega et al., 2023 [51] | LSTM | Power system network in GRCORI | Historical load and temperature time series | MAPE values ranging from 0.36% to 3.58%. |
| Nabavi et al., 2024 [28] | LSTM + DWT + NARX + SVM | Power system network in Germany and Iran | Historical load and meteorological time series and social events | MAPE values ranging from 0.29% to 4.2%. |
| This approach | LSTM + K-means clustering + similar days | Power system network in GRCORI | Historical load and meteorological time series | MAPE values ranging from 0.63% to 1.48%. |
Disclaimer/Publisher’s Note: The statements, opinions and data contained in all publications are solely those of the individual author(s) and contributor(s) and not of MDPI and/or the editor(s). MDPI and/or the editor(s) disclaim responsibility for any injury to people or property resulting from any ideas, methods, instructions or products referred to in the content. |
© 2025 by the authors. Licensee MDPI, Basel, Switzerland. This article is an open access article distributed under the terms and conditions of the Creative Commons Attribution (CC BY) license (https://creativecommons.org/licenses/by/4.0/).
Share and Cite
Borunda, M.; Vega, A.O.; Garduno, R.; Conde, L.; Medina, M.A.; Aparicio, J.R.; Cacho, L.M.; Jaramillo, O.A. An Intelligent Method for Day-Ahead Regional Load Demand Forecasting via Machine-Learning Analysis of Energy Consumption Patterns Across Daily, Weekly, and Annual Scales. Appl. Sci. 2025, 15, 4717. https://doi.org/10.3390/app15094717
Borunda M, Vega AO, Garduno R, Conde L, Medina MA, Aparicio JR, Cacho LM, Jaramillo OA. An Intelligent Method for Day-Ahead Regional Load Demand Forecasting via Machine-Learning Analysis of Energy Consumption Patterns Across Daily, Weekly, and Annual Scales. Applied Sciences. 2025; 15(9):4717. https://doi.org/10.3390/app15094717
Chicago/Turabian StyleBorunda, Monica, Arturo Ortega Vega, Raul Garduno, Luis Conde, Manuel Adam Medina, Jeannete Ramírez Aparicio, Lorena Magallón Cacho, and O. A. Jaramillo. 2025. "An Intelligent Method for Day-Ahead Regional Load Demand Forecasting via Machine-Learning Analysis of Energy Consumption Patterns Across Daily, Weekly, and Annual Scales" Applied Sciences 15, no. 9: 4717. https://doi.org/10.3390/app15094717
APA StyleBorunda, M., Vega, A. O., Garduno, R., Conde, L., Medina, M. A., Aparicio, J. R., Cacho, L. M., & Jaramillo, O. A. (2025). An Intelligent Method for Day-Ahead Regional Load Demand Forecasting via Machine-Learning Analysis of Energy Consumption Patterns Across Daily, Weekly, and Annual Scales. Applied Sciences, 15(9), 4717. https://doi.org/10.3390/app15094717

