Integrated Metabolomic and Transcriptomic Analysis Reveals the Basis for the Difference in Flavonoid Accumulation in Six Medicinal Tissues of Lotus (Nelumbo nucifera Gaertn.)
Abstract
1. Introduction
2. Materials and Methods
2.1. Materials
2.2. Metabolite Extraction Methods
2.3. UPLC-MS/MS Conditions
2.4. Metabolite Profiling
2.5. RNA-Seq
2.6. Differential Gene Analysis
2.7. Weighted Gene Co-Expression Network Analysis
3. Results
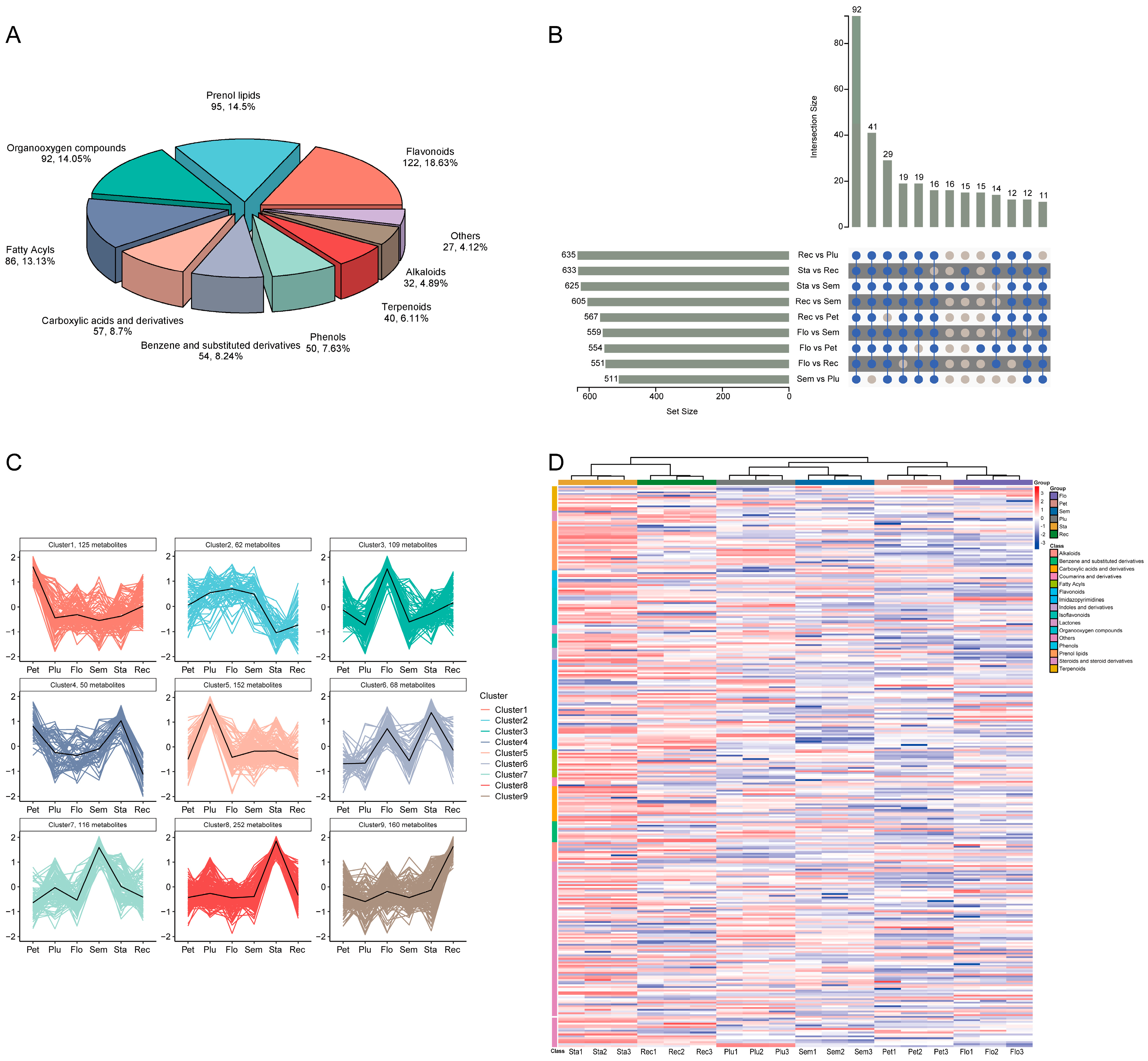
3.1. Differential Analysis of Secondary Metabolism in Lotus Tissues
3.2. Transcriptome Analysis of Lotus Tissues
3.3. Joint Metabolomic and Transcriptomic Analysis of Lotus Tissues
3.4. WGCNA of DEGs in Lotus Tissues
4. Discussion
4.1. Relationship Between Tissue Specificity and Pharmacological Effects
4.2. Tissue-Specific Regulation of Flavonoid Biosynthetic Pathway
4.3. Regulatory Role of Transcription Factors in Flavonoid Synthesis
4.4. Future Research Directions
5. Conclusions
Supplementary Materials
Author Contributions
Funding
Institutional Review Board Statement
Informed Consent Statement
Data Availability Statement
Acknowledgments
Conflicts of Interest
References
- Guo, H.B. Cultivation of Lotus (Nelumbo nucifera Gaertn. ssp. nucifera) and Its Utilization in China. Genet. Resour. Crop Evols. 2009, 56, 323–330. [Google Scholar] [CrossRef]
- Liu, J.; Chen, S.; Liu, A. Material Basis Analysis of “Homologous and Different Effect” of Lotus Leaf and Lotus Plumule. Chin. J. Exp. Tradit. Med. Formulae 2020, 131–139. [Google Scholar] [CrossRef]
- Chye, P.L.H. Traditional Asian Folklore Medicines in Sexual Health. Indian J. Urol. 2006, 22, 241. [Google Scholar] [CrossRef]
- Zhang, Y.; Xiao, Y.; Dong, Q.; Ouyang, W.; Qin, Q. Neferine in the Lotus Plumule Potentiates the Antitumor Effect of Imatinib in Primary Chronic Myeloid Leukemia Cells In Vitro. J. Food Sci. 2019, 84, 904–910. [Google Scholar] [CrossRef] [PubMed]
- Hu, Z.; He, J.; Chen, K.; Wang, Z.; Liu, J.; Qiao, X.; Ye, M. Molecular Cloning and Biochemical Characterization of a New Flavonoid Glycosyltransferase from the Aquatic Plant Lotus. Biochem. Biophys. Res. Commun. 2019, 510, 315–321. [Google Scholar] [CrossRef]
- Tierra, M.; Tierra, L. Chinese Traditional Herbal Medicine, 1998th ed.; Lotus Press: Silver Lake, WI, USA, 1998. [Google Scholar]
- Kashiwada, Y.; Aoshima, A.; Ikeshiro, Y.; Chen, Y.-P.; Furukawa, H.; Itoigawa, M.; Fujioka, T.; Mihashi, K.; Cosentino, L.M.; Morris-Natschke, S.L.; et al. Anti-HIV Benzylisoquinoline Alkaloids and Flavonoids from the Leaves of Nelumbo nucifera, and Structure–Activity Correlations with Related Alkaloids. Bioorganic Med. Chem. 2005, 13, 443–448. [Google Scholar] [CrossRef]
- National Pharmacopoeia Committee. Pharmacopoeia of the People’s Republic of China, 2020th ed.; China Medical Science Press: Beijing, China, 2020. [Google Scholar]
- Sun, W.; Shahrajabian, M.H.; Cheng, Q. Exploring Notable Functional Foods in East of Asia, Health Benefits and Ideal Nutrition. Res. Crop Ecophysiol. 2019, 14, 10–27. [Google Scholar]
- Shahrajabian, M.H.; Sun, W.; Cheng, Q.; Khoshkharam, M. Chapter 6-Exploring the Quality of Foods from Ancient China Based on Traditional Chinese Medicine. In Functional Foods and Nutraceuticals in Metabolic and Non-Communicable Diseases; Singh, R.B., Watanabe, S., Isaza, A.A., Eds.; Academic Press: Cambridge, MA, USA, 2022; pp. 87–105. [Google Scholar] [CrossRef]
- Arooj, M.; Imran, S.; Inam-ur-Raheem, M.; Rajoka, M.S.R.; Sameen, A.; Siddique, R.; Sahar, A.; Tariq, S.; Riaz, A.; Hussain, A.; et al. Lotus Seeds (Nelumbinis semen) as an Emerging Therapeutic Seed: A Comprehensive Review. Food Sci. Nutr. 2021, 9, 3971–3987. [Google Scholar] [CrossRef]
- Buddhadev, S.; Buddhadev, S. Nelumbo nucifera the Phytochemical Profile and Traditional Uses. Pharma Sci. Monit. 2014, 5, 1–12. [Google Scholar]
- Zhonghui, G.; Chunping, Q.; Jie, L.; Yaohua, L.; Kuikui, C.; Hongbin, X. Rapid analysis of alkaloid components in lotus leaves based on UHPLC-Q-TOF MS combined with molecular network technology. J. Anal. Test. 2023, 42, 893–906. [Google Scholar] [CrossRef]
- Ling, Z.-Q.; Xie, B.-J.; Yang, E.-L. Isolation, Characterization, and Determination of Antioxidative Activity of Oligomeric Procyanidins from the Seedpod of Nelumbo nucifera Gaertn. J. Agric. Food Chem. 2005, 53, 2441–2445. [Google Scholar] [CrossRef]
- Liu, J.; Guo, Y.; Zhang, J.; Qi, Y.; Jia, X.; Gao, G.; Shuai, J.; Liu, H.; Zhang, B.; Xiao, P. Systematic Chemical Analysis of Flavonoids in the Nelumbinis Stamen. Phytomedicine 2014, 21, 1753–1758. [Google Scholar] [CrossRef]
- On-nom, N.; Thangsiri, S.; Inthachat, W.; Temviriyanukul, P.; Sahasakul, Y.; Chupeerach, C.; Pruesapan, K.; Trisonthi, P.; Siriwan, D.; Suttisansanee, U. Seasonal Effects on Phenolic Contents and In Vitro Health-Promoting Bioactivities of Sacred Lotus (Nelumbo nucifera). Plants 2023, 12, 1441. [Google Scholar] [CrossRef]
- State Administration of Traditional Chinese Medicine of the People’s Republic of China. Chinese Materia Medica, 1999th ed.; Shanghai Scientific & Technical Publishers: Shanghai, China, 1999. [Google Scholar]
- Chen, G.; Zhu, M.; Guo, M. Research Advances in Traditional and Modern Use of Nelumbo nucifera: Phytochemicals, Health Promoting Activities and Beyond. Crit. Rev. Food Sci. Nutr. 2019, 59 (Suppl. S1), S189–S209. [Google Scholar] [CrossRef]
- Zheng, H.; Han, L.; Shi, W.; Fang, X.; Hong, Y.; Cao, Y. Research Advances in Lotus Leaf as Chinese Dietary Herbal Medicine. Am. J. Chin. Med. 2022, 50, 1423–1445. [Google Scholar] [CrossRef]
- Zhang, X.; Wang, X.; Wu, T.; Li, B.; Liu, T.; Wang, R.; Liu, Q.; Liu, Z.; Gong, Y.; Shao, C. Isoliensinine Induces Apoptosis in Triple-Negative Human Breast Cancer Cells through ROS Generation and P38 MAPK/JNK Activation. Sci. Rep. 2015, 5, 12579. [Google Scholar] [CrossRef]
- Temviriyanukul, P.; Sritalahareuthai, V.; Promyos, N.; Thangsiri, S.; Pruesapan, K.; Srinuanchai, W.; Nuchuchua, O.; Siriwan, D.; On-nom, N.; Suttisansanee, U. The Effect of Sacred Lotus (Nelumbo nucifera) and Its Mixtures on Phenolic Profiles, Antioxidant Activities, and Inhibitions of the Key Enzymes Relevant to Alzheimer’s Disease. Molecules 2020, 25, 3713. [Google Scholar] [CrossRef]
- Borgi, W.; Ghedira, K.; Chouchane, N. Antiinflammatory and Analgesic Activities of Zizyphus Lotus Root Barks. Fitoterapia 2007, 78, 16–19. [Google Scholar] [CrossRef]
- Wang, L.; Fu, J.; Li, M.; Fragner, L.; Weckwerth, W.; Yang, P. Metabolomic and Proteomic Profiles Reveal the Dynamics of Primary Metabolism during Seed Development of Lotus (Nelumbo nucifera). Front. Plant Sci. 2016, 7, 750. [Google Scholar] [CrossRef]
- He, D.; Rao, X.; Deng, J.; Damaris, R.N.; Yang, P. Integration of Metabolomics and Transcriptomics Analyses Investigates the Accumulation of Secondary Metabolites in Maturing Seed Plumule of Sacred Lotus (Nelumbo nucifera). Food Res. Int. 2023, 163, 112172. [Google Scholar] [CrossRef]
- Yu, X.; Wang, Y.; Yan, X.; Leng, T.; Xie, J.; Yu, Q.; Chen, Y. Metabolomics Combined with Correlation Analysis Revealed the Differences in Antioxidant Activities of Lotus Seeds with Varied Cultivars. Foods 2024, 13, 1084. [Google Scholar] [CrossRef]
- Deng, J.; Su, M.; Zhang, X.; Liu, X.; Damaris, R.N.; Lv, S.; Yang, P. Proteomic and Metabolomic Analyses Showing the Differentially Accumulation of NnUFGT2 Is Involved in the Petal Red-White Bicolor Pigmentation in Lotus (Nelumbo nucifera). Plant Physiol. Biochem. 2023, 198, 107675. [Google Scholar] [CrossRef] [PubMed]
- Gao, Z.; Liang, Y.; Wang, Y.; Xiao, Y.; Chen, J.; Yang, X.; Shi, T. Genome-Wide Association Study of Traits in Sacred Lotus Uncovers MITE-Associated Variants Underlying Stamen Petaloid and Petal Number Variations. Front. Plant Sci. 2022, 13, 973347. [Google Scholar] [CrossRef] [PubMed]
- Zheng, P.; Sun, H.; Liu, J.; Lin, J.; Zhang, X.; Qin, Y.; Zhang, W.; Xu, X.; Deng, X.; Yang, D.; et al. Comparative Analyses of American and Asian Lotus Genomes Reveal Insights into Petal Color, Carpel Thermogenesis and Domestication. Plant J. 2022, 110, 1498–1515. [Google Scholar] [CrossRef] [PubMed]
- Mao, T.-Y.; Liu, Y.-Y.; Zhu, H.-H.; Zhang, J.; Yang, J.-X.; Fu, Q.; Wang, N.; Wang, Z. Genome-Wide Analyses of the bHLH Gene Family Reveals Structural and Functional Characteristics in the Aquatic Plant Nelumbo nucifera. PeerJ 2019, 7, e7153. [Google Scholar] [CrossRef]
- Jiang, H.; Zhou, P.; Jin, Q.; Wang, Y.; Liu, F.; Xu, Y. Transcriptomics and Metabolomics Analysis Revealed the Regulatory Network of Apical Buds Development in Lotus (Nelumbo nucifera Gaertn.). Sci. Hortic. 2024, 331, 113096. [Google Scholar] [CrossRef]
- Zhang, D.; Liu, T.; Sheng, J.; Lv, S.; Ren, L. TMT-Based Quantitative Proteomic Analysis Reveals the Physiological Regulatory Networks of Embryo Dehydration Protection in Lotus (Nelumbo nucifera). Front. Plant Sci. 2021, 12, 792057. [Google Scholar] [CrossRef]
- Lin, Z.; Damaris, R.N.; Shi, T.; Li, J.; Yang, P. Transcriptomic Analysis Identifies the Key Genes Involved in Stamen Petaloid in Lotus (Nelumbo nucifera). BMC Genom. 2018, 19, 554. [Google Scholar] [CrossRef]
- Yang, M.; Zhu, L.; Pan, C.; Xu, L.; Liu, Y.; Ke, W.; Yang, P. Transcriptomic Analysis of the Regulation of Rhizome Formation in Temperate and Tropical Lotus (Nelumbo nucifera). Sci. Rep. 2015, 5, 13059. [Google Scholar] [CrossRef]
- Zhu, Y.; Zhao, S.; Deng, K.; Wu, P.; Feng, K.; Li, L. Integrated mRNA and Small RNA Sequencing Reveals a microRNA Regulatory Network Associated with Starch Biosynthesis in Lotus (Nelumbo nucifera Gaertn.) Rhizomes. Int. J. Mol. Sci. 2022, 23, 7605. [Google Scholar] [CrossRef]
- Vasilev, N.; Boccard, J.; Lang, G.; Grömping, U.; Fischer, R.; Goepfert, S.; Rudaz, S.; Schillberg, S. Structured Plant Metabolomics for the Simultaneous Exploration of Multiple Factors. Sci. Rep. 2016, 6, 37390. [Google Scholar] [CrossRef] [PubMed]
- Want, E.J.; Masson, P.; Michopoulos, F.; Wilson, I.D.; Theodoridis, G.; Plumb, R.S.; Shockcor, J.; Loftus, N.; Holmes, E.; Nicholson, J.K. Global Metabolic Profiling of Animal and Human Tissues via UPLC-MS. Nat. Protoc. 2013, 8, 17–32. [Google Scholar] [CrossRef] [PubMed]
- Kieffer, D.A.; Piccolo, B.D.; Vaziri, N.D.; Liu, S.; Lau, W.L.; Khazaeli, M.; Nazertehrani, S.; Moore, M.E.; Marco, M.L.; Martin, R.J.; et al. Resistant Starch Alters Gut Microbiome and Metabolomic Profiles Concurrent with Amelioration of Chronic Kidney Disease in Rats. Am. J. Physiol.-Ren. Physiol. 2016, 310, F857–F871. [Google Scholar] [CrossRef] [PubMed]
- He, X.-Y.; Wu, L.-J.; Wang, W.-X.; Xie, P.-J.; Chen, Y.-H.; Wang, F. Amygdalin-A Pharmacological and Toxicological Review. J. Ethnopharmacol. 2020, 254, 112717. [Google Scholar] [CrossRef]
- Tauber, J.P.; Tozkar, C.Ö.; Schwarz, R.S.; Lopez, D.; Irwin, R.E.; Adler, L.S.; Evans, J.D. Colony-Level Effects of Amygdalin on Honeybees and Their Microbes. Insects 2020, 11, 783. [Google Scholar] [CrossRef]
- London-Shafir, I.; Shafir, S.; Eisikowitch, D. Amygdalin in Almond Nectar and Pollen–Facts and Possible Roles. Plant Syst. Evol. 2003, 238, 87–95. [Google Scholar] [CrossRef]
- Li, R.; Zhang, Q.; Liu, J.; He, L.; Huang, Q.; Peng, W.; Wu, C. Processing Methods and Mechanisms for Alkaloid-Rich Chinese Herbal Medicines: A Review. J. Integr. Med. 2021, 19, 89–103. [Google Scholar] [CrossRef]
- Zhao, C.; Liu, X.; Gong, Q.; Cao, J.; Shen, W.; Yin, X.; Grierson, D.; Zhang, B.; Xu, C.; Li, X.; et al. Three AP2/ERF Family Members Modulate Flavonoid Synthesis by Regulating Type IV Chalcone Isomerase in Citrus. Plant Biotechnol. J. 2021, 19, 671–688. [Google Scholar] [CrossRef]
- Guodong, R.; Jianguo, Z.; Xiaoxia, L.; Ying, L. Identification of Putative Genes for Polyphenol Biosynthesis in Olive Fruits and Leaves Using Full-Length Transcriptome Sequencing. Food Chem. 2019, 300, 125246. [Google Scholar] [CrossRef]
- Burin, T.; Grohar, M.C.; Jakopic, J.; Veberic, R.; Stajner, N.; Cesar, T.; Kunej, U.; Hudina, M. Interplay of Phenolic Compounds and Gene Expression in Phenylpropanoid and Flavonoid Pathways during Olive (Olea europaea L.) Ripening of ‘Leccino’ Cultivar. Sci. Hortic. 2024, 338, 113640. [Google Scholar] [CrossRef]
- Nabavi, S.M.; Šamec, D.; Tomczyk, M.; Milella, L.; Russo, D.; Habtemariam, S.; Suntar, I.; Rastrelli, L.; Daglia, M.; Xiao, J.; et al. Flavonoid Biosynthetic Pathways in Plants: Versatile Targets for Metabolic Engineering. Biotechnol. Adv. 2020, 38, 107316. [Google Scholar] [CrossRef] [PubMed]
- Jariani, P.; Shahnejat-Bushehri, A.-A.; Naderi, R.; Zargar, M.; Naghavi, M.R. Characterization of Key Genes in Anthocyanin and Flavonoid Biosynthesis during Floral Development in Rosa Canina L. Int. J. Biol. Macromol. 2024, 276, 133937. [Google Scholar] [CrossRef] [PubMed]
- Silva, G.d.S.e.; Marques, J.N.d.J.; Linhares, E.P.M.; Bonora, C.M.; Costa, É.T.; Saraiva, M.F. Review of Anticancer Activity of Monoterpenoids: Geraniol, Nerol, Geranial and Neral. Chem.-Biol. Interact. 2022, 362, 109994. [Google Scholar] [CrossRef] [PubMed]
- Hong, P.; Liu, Q.-W.; Xie, Y.; Zhang, Q.-H.; Liao, L.; He, Q.-Y.; Li, B.; Xu, W.W. Echinatin Suppresses Esophageal Cancer Tumor Growth and Invasion through Inducing AKT/mTOR-Dependent Autophagy and Apoptosis. Cell Death Dis. 2020, 11, 1–13. [Google Scholar] [CrossRef] [PubMed]
- Tian, X.; Liu, C.; Jiang, H.-L.; Zhang, Y.; Han, J.; Liu, J.; Chen, M. Cardioprotection Provided by Echinatin against Ischemia/Reperfusion in Isolated Rat Hearts. BMC Cardiovasc. Disord. 2016, 16, 119. [Google Scholar] [CrossRef] [PubMed]
- Zhang, C.; Lin, J.; Zhen, C.; Wang, F.; Sun, X.; Kong, X.; Gao, Y. Amygdalin Protects against Acetaminophen-Induced Acute Liver Failure by Reducing Inflammatory Response and Inhibiting Hepatocyte Death. Biochem. Biophys. Res. Commun. 2022, 602, 105–112. [Google Scholar] [CrossRef]
- Shi, J.; Chen, Q.; Xu, M.; Xia, Q.; Zheng, T.; Teng, J.; Li, M.; Fan, L. Recent Updates and Future Perspectives about Amygdalin as a Potential Anticancer Agent: A Review. Cancer Med. 2019, 8, 3004–3011. [Google Scholar] [CrossRef]
- Liang, M.; Li, X.; Ouyang, X.; Xie, H.; Chen, D. Antioxidant Mechanisms of Echinatin and Licochalcone A. Molecules 2019, 24, 3. [Google Scholar] [CrossRef]
- Wang, Z.; Zhang, Y.; Shen, Y.; Zhu, C.; Qin, X.; Gao, Y. Liquidambaric Acid Inhibits Cholangiocarcinoma Progression by Disrupting the STAMBPL1/NRF2 Positive Feedback Loop. Phytomedicine 2024, 136, 156303. [Google Scholar] [CrossRef]
- Zhao, X.; Zhu, X.; Tao, H.; Zou, H.; Cao, J.; Chen, Y.; Zhang, Z.; Zhu, Y.; Li, Q.; Li, M. Liquidambaric Acid Inhibits the Proliferation of Hepatocellular Carcinoma Cells by Targeting PPARα-RXRα to down-Regulate Fatty Acid Metabolism. Toxicol. Appl. Pharmacol. 2024, 490, 117042. [Google Scholar] [CrossRef]
- Baczewska-Dąbrowska, A.H.; Dmuchowski, W.; Gozdowski, D.; Gworek, B.; Jozwiak, A.; Swiezewska, E.; Dąbrowski, P.; Suwara, I. The Importance of Prenol Lipids in Mitigating Salt Stress in the Leaves of Tilia × Euchlora Trees. Trees 2022, 36, 393–404. [Google Scholar] [CrossRef]
- Ren, C.; Wang, J.; Xian, B.; Tang, X.; Liu, X.; Hu, X.; Hu, Z.; Wu, Y.; Chen, C.; Wu, Q.; et al. Transcriptome Analysis of Flavonoid Biosynthesis in Safflower Flowers Grown under Different Light Intensities. PeerJ 2020, 8, e8671. [Google Scholar] [CrossRef] [PubMed]
- Elbatreek, M.H.; Mahdi, I.; Ouchari, W.; Mahmoud, M.F.; Sobeh, M. Current Advances on the Therapeutic Potential of Pinocembrin: An Updated Review. Biomed. Pharmacother. 2023, 157, 114032. [Google Scholar] [CrossRef] [PubMed]
- Kim, Y.W.; Zhao, R.J.; Park, S.J.; Lee, J.R.; Cho, I.J.; Yang, C.H.; Kim, S.G.; Kim, S.C. Anti-Inflammatory Effects of Liquiritigenin as a Consequence of the Inhibition of NF-κB-Dependent iNOS and Proinflammatory Cytokines Production. Br. J. Pharmacol. 2008, 154, 165–173. [Google Scholar] [CrossRef]
- Gaur, R.; Yadav, K.S.; Verma, R.K.; Yadav, N.P.; Bhakuni, R.S. In Vivo Anti-Diabetic Activity of Derivatives of Isoliquiritigenin and Liquiritigenin. Phytomedicine 2014, 21, 415–422. [Google Scholar] [CrossRef]
- Ramalingam, M.; Kim, H.; Lee, Y.; Lee, Y.-I. Phytochemical and Pharmacological Role of Liquiritigenin and Isoliquiritigenin From Radix Glycyrrhizae in Human Health and Disease Models. Front. Aging Neurosci. 2018, 10, 156303. [Google Scholar] [CrossRef]
- Dong, Y.; Huang, H.; Zhao, M.; Sun-Waterhouse, D.; Lin, L.; Xiao, C. Mechanisms Underlying the Xanthine Oxidase Inhibitory Effects of Dietary Flavonoids Galangin and Pinobanksin. J. Funct. Foods 2016, 24, 26–36. [Google Scholar] [CrossRef]
- Elangovan, B. A Review on Pharmacological Studies of Natural Flavanone: Pinobanksin. 3 Biotech. 2024, 14, 111. [Google Scholar] [CrossRef]
- Escribano-Ferrer, E.; Queralt Regué, J.; Garcia-Sala, X.; Boix Montañés, A.; Lamuela-Raventos, R.M. In Vivo Anti-Inflammatory and Antiallergic Activity of Pure Naringenin, Naringenin Chalcone, and Quercetin in Mice. J. Nat. Prod. 2019, 82, 177–182. [Google Scholar] [CrossRef]
- Sunil, C.; Xu, B. An Insight into the Health-Promoting Effects of Taxifolin (Dihydroquercetin). Phytochemistry 2019, 166, 112066. [Google Scholar] [CrossRef]
- Liu, Z.; Qiu, D.; Yang, T.; Su, J.; Liu, C.; Su, X.; Li, A.; Sun, P.; Li, J.; Yan, L.; et al. Research Progress of Dihydroquercetin in the Treatment of Skin Diseases. Molecules 2023, 28, 6989. [Google Scholar] [CrossRef] [PubMed]
- Wang, Y.; Chen, S.; Ma, T.; Long, Q.; Chen, L.; Xu, K.; Cao, Y. Promotion of Apoptosis in Melanoma Cells by Taxifolin through the PI3K/AKT Signaling Pathway: Screening of Natural Products Using WGCNA and CMAP Platforms. Int. Immunopharmacol. 2024, 138, 112517. [Google Scholar] [CrossRef] [PubMed]
- Xu, L.; Zhang, L.; Zhang, S.; Yang, J.; Zhu, A.; Sun, J.; Kalvakolanu, D.V.; Cong, X.; Zhang, J.; Tang, J.; et al. Taxifolin Inhibits Melanoma Proliferation/Migration Impeding USP18/Rac1/JNK/β-Catenin Oncogenic Signaling. Phytomedicine 2024, 123, 155199. [Google Scholar] [CrossRef] [PubMed]
- Park, J.E.; Kwon, H.J.; Lee, H.J.; Hwang, H.S. Anti-Inflammatory Effect of Taxifolin in TNF-α/IL-17A/IFN-γ Induced HaCaT Human Keratinocytes. Appl. Biol. Chem. 2023, 66, 8. [Google Scholar] [CrossRef]
- Yuan, X.; Li, N.; Zhang, M.; Lu, C.; Du, Z.; Zhu, W.; Wu, D. Taxifolin Attenuates IMQ-Induced Murine Psoriasis-like Dermatitis by Regulating T Helper Cell Responses via Notch1 and JAK2/STAT3 Signal Pathways. Biomed. Pharmacother. 2020, 123, 109747. [Google Scholar] [CrossRef]
- Zhang, J.; Zheng, Y.; Hong, B.; Ma, L.; Zhao, Y.; Zhang, S.; Sun, S.; Ding, Q.; Wang, Y.; Liu, W.; et al. Dihydroquercetin Composite Nanofibrous Membrane Prevents UVA Radiation-Mediated Inflammation, Apoptosis and Oxidative Stress by Modulating MAPKs/Nrf2 Signaling in Human Epidermal Keratinocytes. Biomed. Pharmacother. 2022, 155, 113727. [Google Scholar] [CrossRef]
- Lee, C.W.; Park, N.H.; Kim, J.W.; Um, B.H.; Shpatov, A.V.; Shults, E.E.; Sorokina, I.V.; Popov, S.A. Study of Skin Anti-Ageing and Anti-Inflammatory Effects of Dihydroquercetin, Natural Triterpenoinds, and Their Synthetic Derivatives. Russ. J. Bioorg Chem. 2012, 38, 328–334. [Google Scholar] [CrossRef]
- Hubert, J.; Kotland, A.; Henes, B.; Poigny, S.; Wandrey, F. Deciphering the Phytochemical Profile of an Alpine Rose (Rhododendron ferrugineum L.) Leaf Extract for a Better Understanding of Its Senolytic and Skin-Rejuvenation Effects. Cosmetics 2022, 9, 37. [Google Scholar] [CrossRef]
- Shevelev, A.B.; La Porta, N.; Isakova, E.P.; Martens, S.; Biryukova, Y.K.; Belous, A.S.; Sivokhin, D.A.; Trubnikova, E.V.; Zylkova, M.V.; Belyakova, A.V.; et al. In Vivo Antimicrobial and Wound-Healing Activity of Resveratrol, Dihydroquercetin, and Dihydromyricetin against Staphylococcus aureus, Pseudomonas aeruginosa, and Candida albicans. Pathogens 2020, 9, 296. [Google Scholar] [CrossRef]
- Chen, Z.; Zhang, R.; Shi, W.; Li, L.; Liu, H.; Liu, Z.; Wu, L. The Multifunctional Benefits of Naturally Occurring Delphinidin and Its Glycosides. J. Agric. Food Chem. 2019, 67, 11288–11306. [Google Scholar] [CrossRef]
- Lamy, S.; Blanchette, M.; Michaud-Levesque, J.; Lafleur, R.; Durocher, Y.; Moghrabi, A.; Barrette, S.; Gingras, D.; Béliveau, R. Delphinidin, a Dietary Anthocyanidin, Inhibits Vascular Endothelial Growth Factor Receptor-2 Phosphorylation. Carcinogenesis 2006, 27, 989–996. [Google Scholar] [CrossRef]
- Wang, X.; Li, B.; Sun, S.; Liu, Q.; Zhu, J.; Zhou, X.; Zhang, H.; Wu, Q.; Wang, L. Analysis of Proanthocyanidins and Flavonols in the Seedpods of Chinese Antique Lotus: A Rich Source of Antioxidants. Food Chem. 2023, 415, 135756. [Google Scholar] [CrossRef]
- Proshkina, E.; Plyusnin, S.; Babak, T.; Lashmanova, E.; Maganova, F.; Koval, L.; Platonova, E.; Shaposhnikov, M.; Moskalev, A. Terpenoids as Potential Geroprotectors. Antioxidants 2020, 9, 529. [Google Scholar] [CrossRef]
- Lin, C.; Zhang, X.; Su, Z.; Xiao, J.; Lv, M.; Cao, Y.; Chen, Y. Carnosol Improved Lifespan and Healthspan by Promoting Antioxidant Capacity in Caenorhabditis Elegans. Oxidative Med. Cell. Longev. 2019, 2019, 5958043. [Google Scholar] [CrossRef]
- Okoro, N.O.; Odiba, A.S.; Osadebe, P.O.; Omeje, E.O.; Liao, G.; Fang, W.; Jin, C.; Wang, B. Bioactive Phytochemicals with Anti-Aging and Lifespan Extending Potentials in Caenorhabditis Elegans. Molecules 2021, 26, 7323. [Google Scholar] [CrossRef]
- Wang, Z.; Li, Y.; Ma, D.; Zeng, M.; Wang, Z.; Qin, F.; Chen, J.; Christian, M.; He, Z. Alkaloids from Lotus (Nelumbo nucifera): Recent Advances in Biosynthesis, Pharmacokinetics, Bioactivity, Safety, and Industrial Applications. Crit. Rev. Food Sci. Nutr. 2023, 63, 4867–4900. [Google Scholar] [CrossRef]
- Yan, M.-Z.; Chang, Q.; Zhong, Y.; Xiao, B.-X.; Feng, L.; Cao, F.-R.; Pan, R.-L.; Zhang, Z.-S.; Liao, Y.-H.; Liu, X.-M. Lotus Leaf Alkaloid Extract Displays Sedative–Hypnotic and Anxiolytic Effects through GABAA Receptor. J. Agric. Food Chem. 2015, 63, 9277–9285. [Google Scholar] [CrossRef]
- Jung, H.A.; Jin, S.E.; Choi, R.J.; Kim, D.H.; Kim, Y.S.; Ryu, J.H.; Kim, D.-W.; Son, Y.K.; Park, J.J.; Choi, J.S. Anti-Amnesic Activity of Neferine with Antioxidant and Anti-Inflammatory Capacities, as Well as Inhibition of ChEs and BACE1. Life Sci. 2010, 87, 420–430. [Google Scholar] [CrossRef]
- Martínez-Vázquez, M.; Estrada-Reyes, R.; Araujo Escalona, A.G.; Ledesma Velázquez, I.; Martínez-Mota, L.; Moreno, J.; Heinze, G. Antidepressant-like Effects of an Alkaloid Extract of the Aerial Parts of Annona cherimolia in Mice. J. Ethnopharmacol. 2012, 139, 164–170. [Google Scholar] [CrossRef]
- Ye, J.; Hu, T.; Yang, C.; Li, H.; Yang, M.; Ijaz, R.; Ye, Z.; Zhang, Y. Transcriptome Profiling of Tomato Fruit Development Reveals Transcription Factors Associated with Ascorbic Acid, Carotenoid and Flavonoid Biosynthesis. PLoS ONE 2015, 10, e0130885. [Google Scholar] [CrossRef]
- Feller, A.; Machemer, K.; Braun, E.L.; Grotewold, E. Evolutionary and Comparative Analysis of MYB and bHLH Plant Transcription Factors. Plant J. 2011, 66, 94–116. [Google Scholar] [CrossRef]
- Pu, Y.; Wang, C.; Jiang, Y.; Wang, X.; Ai, Y.; Zhuang, W. Metabolic Profiling and Transcriptome Analysis Provide Insights into the Accumulation of Flavonoids in Chayote Fruit during Storage. Front. Nutr. 2023, 10, 1029745. [Google Scholar] [CrossRef]
- Zhou, T.; Xing, Q.; Bu, J.; Han, W.; Shen, Z. Integrated Metabolomic and Transcriptomic Analysis Reveals the Regulatory Mechanisms of Flavonoid and Alkaloid Biosynthesis in the New and Old Leaves of Murraya Tetramera Huang. BMC Plant Biol. 2024, 24, 499. [Google Scholar] [CrossRef]
- Su, X.; Xia, Y.; Jiang, W.; Shen, G.; Pang, Y. GbMYBR1 from Ginkgo Biloba Represses Phenylpropanoid Biosynthesis and Trichome Development in Arabidopsis. Planta 2020, 252, 68. [Google Scholar] [CrossRef]
- Carretero-Paulet, L.; Galstyan, A.; Roig-Villanova, I.; Martínez-García, J.F.; Bilbao-Castro, J.R.; Robertson, D.L. Genome-Wide Classification and Evolutionary Analysis of the bHLH Family of Transcription Factors in Arabidopsis, Poplar, Rice, Moss, and Algae. Plant Physiol. 2010, 153, 1398–1412. [Google Scholar] [CrossRef]
- Naik, J.; Misra, P.; Trivedi, P.K.; Pandey, A. Molecular Components Associated with the Regulation of Flavonoid Biosynthesis. Plant Sci. 2022, 317, 111196. [Google Scholar] [CrossRef]
- Nemesio-Gorriz, M.; Blair, P.B.; Dalman, K.; Hammerbacher, A.; Arnerup, J.; Stenlid, J.; Mukhtar, S.M.; Elfstrand, M. Identification of Norway Spruce MYB-bHLH-WDR Transcription Factor Complex Members Linked to Regulation of the Flavonoid Pathway. Front. Plant Sci. 2017, 8, 305. [Google Scholar] [CrossRef]
- Wang, J.; Li, G.; Li, C.; Zhang, C.; Cui, L.; Ai, G.; Wang, X.; Zheng, F.; Zhang, D.; Larkin, R.M.; et al. NF-Y Plays Essential Roles in Flavonoid Biosynthesis by Modulating Histone Modifications in Tomato. New Phytol. 2021, 229, 3237–3252. [Google Scholar] [CrossRef]







| Sample | Reads No. | Clean Reads No. | Clean Data (bp) | N (%) | Q30 (%) |
|---|---|---|---|---|---|
| Pet1 | 44796076 | 44195988 | 6663704056 | 0.004196 | 96.85 |
| Pet2 | 45964130 | 45336206 | 6825848171 | 0.004153 | 96.8 |
| Pet3 | 50239706 | 49472494 | 7454090951 | 0.007693 | 96.06 |
| Plu1 | 41582154 | 40895430 | 6151047640 | 0.007237 | 95.59 |
| Plu2 | 46805894 | 46177374 | 6952022595 | 0.007229 | 96.18 |
| Plu3 | 54998098 | 54188514 | 8134266098 | 0.007403 | 95.91 |
| Flo1 | 40858150 | 40235688 | 6066986452 | 0.006309 | 96.87 |
| Flo2 | 41037134 | 40556292 | 6118355186 | 0.006397 | 97.52 |
| Flo3 | 45648060 | 45110000 | 6801259085 | 0.006159 | 97.28 |
| Sem1 | 44918700 | 44284232 | 6680348123 | 0.006197 | 97 |
| Sem2 | 43378918 | 42815524 | 6456737375 | 0.006276 | 97.12 |
| Sem3 | 40897244 | 40409936 | 6090914512 | 0.006272 | 97.33 |
| Sta1 | 38924410 | 38349966 | 5780282858 | 0.006001 | 96.9 |
| Sta2 | 43999936 | 43409676 | 6547853705 | 0.006264 | 97.03 |
| Sta3 | 39146748 | 38586882 | 5817568921 | 0.006328 | 96.9 |
| Rec1 | 39690262 | 39175626 | 5904032544 | 0.006293 | 97.07 |
| Rec2 | 45727084 | 45109178 | 6799917596 | 0.006294 | 97.03 |
| Rec3 | 52071532 | 51358160 | 7742502649 | 0.006194 | 96.98 |
| Total | 800684236 | 789667166 | 1.18988 × 1011 | - | - |
| Module | Structural Genes | Interacting Genes Number | Strongly Correlated Flavonoids |
|---|---|---|---|
| MEblack | LOC104608517 (FLS) | 154 | kaempferol |
| MEturquoise | LOC104603248 (HCT) | 54 | pinobanksin, naringenin chalcone |
| MEturquoise | LOC104588272 (C3′H) | 199 | pinobanksin, naringenin chalcone |
| MEmagenta | LOC104601277 (PAL) | 189 | luteoforol |
| MEmagenta | LOC104589393 (PAL) | 173 | luteoforol |
| MEmagenta | LOC104602160 (CHS) | 181 | luteoforol |
| MEmagenta | LOC104602224 (CHS) | 178 | luteoforol |
| MEmagenta | LOC104605233 (F3H) | 139 | luteoforol |
| MEmagenta | LOC104585744 (ANR) | 116 | luteoforol |
| MElightcyan | LOC104611136 (CCoAOMT) | 15 | delphinidin |
| MEyellow | LOC104595050 (PAL) | 131 | delphinidin |
| MEyellow | LOC104601739 (CCoAOMT) | 133 | delphinidin |
| MEyellow | LOC104606654 (CCoAOMT) | 198 | delphinidin |
| Structural Genes | Interacting Transcription Factors | Strongly Correlated Flavonoids |
|---|---|---|
| LOC104601277 (PAL) | bHLH,ERF,NF-YC | luteoforol |
| LOC104602224 (CHS) | bHLH,ERF,NF-YC | luteoforol |
| LOC104589393 (PAL) | bHLH,ERF,NF-YC | luteoforol |
| LOC104588272 (C3′H) | bHLH,ERF,NF-YC | pinobanksin, naringenin chalcone |
| LOC104585744 (ANR) | bHLH,ERF,NF-YC | luteoforol |
| LOC104595050 (PAL) | bHLH,ERF | delphinidin |
| LOC104608517 (FLS) | bHLH | kaempferol |
Disclaimer/Publisher’s Note: The statements, opinions and data contained in all publications are solely those of the individual author(s) and contributor(s) and not of MDPI and/or the editor(s). MDPI and/or the editor(s) disclaim responsibility for any injury to people or property resulting from any ideas, methods, instructions or products referred to in the content. |
© 2025 by the authors. Licensee MDPI, Basel, Switzerland. This article is an open access article distributed under the terms and conditions of the Creative Commons Attribution (CC BY) license (https://creativecommons.org/licenses/by/4.0/).
Share and Cite
Yu, Z.; Zhou, X.; Luo, Y.; Liang, L.; Hu, Z.; Ding, Z.; Jiang, Y. Integrated Metabolomic and Transcriptomic Analysis Reveals the Basis for the Difference in Flavonoid Accumulation in Six Medicinal Tissues of Lotus (Nelumbo nucifera Gaertn.). Appl. Sci. 2025, 15, 2319. https://doi.org/10.3390/app15052319
Yu Z, Zhou X, Luo Y, Liang L, Hu Z, Ding Z, Jiang Y. Integrated Metabolomic and Transcriptomic Analysis Reveals the Basis for the Difference in Flavonoid Accumulation in Six Medicinal Tissues of Lotus (Nelumbo nucifera Gaertn.). Applied Sciences. 2025; 15(5):2319. https://doi.org/10.3390/app15052319
Chicago/Turabian StyleYu, Zhibiao, Xiru Zhou, Yuanfang Luo, Lei Liang, Zheng Hu, Zhangfeng Ding, and Yihao Jiang. 2025. "Integrated Metabolomic and Transcriptomic Analysis Reveals the Basis for the Difference in Flavonoid Accumulation in Six Medicinal Tissues of Lotus (Nelumbo nucifera Gaertn.)" Applied Sciences 15, no. 5: 2319. https://doi.org/10.3390/app15052319
APA StyleYu, Z., Zhou, X., Luo, Y., Liang, L., Hu, Z., Ding, Z., & Jiang, Y. (2025). Integrated Metabolomic and Transcriptomic Analysis Reveals the Basis for the Difference in Flavonoid Accumulation in Six Medicinal Tissues of Lotus (Nelumbo nucifera Gaertn.). Applied Sciences, 15(5), 2319. https://doi.org/10.3390/app15052319

