Risk Analysis and Resilience of Humanitarian Aviation Supply Chains: A Bayesian Network Approach
Abstract
1. Introduction
2. Literature Review
3. Risk Factor Identification and the BN Framework
3.1. Rationale for BNs in HASC Risk Analysis
3.2. Proposed Network Structure and Node Definitions
- 1
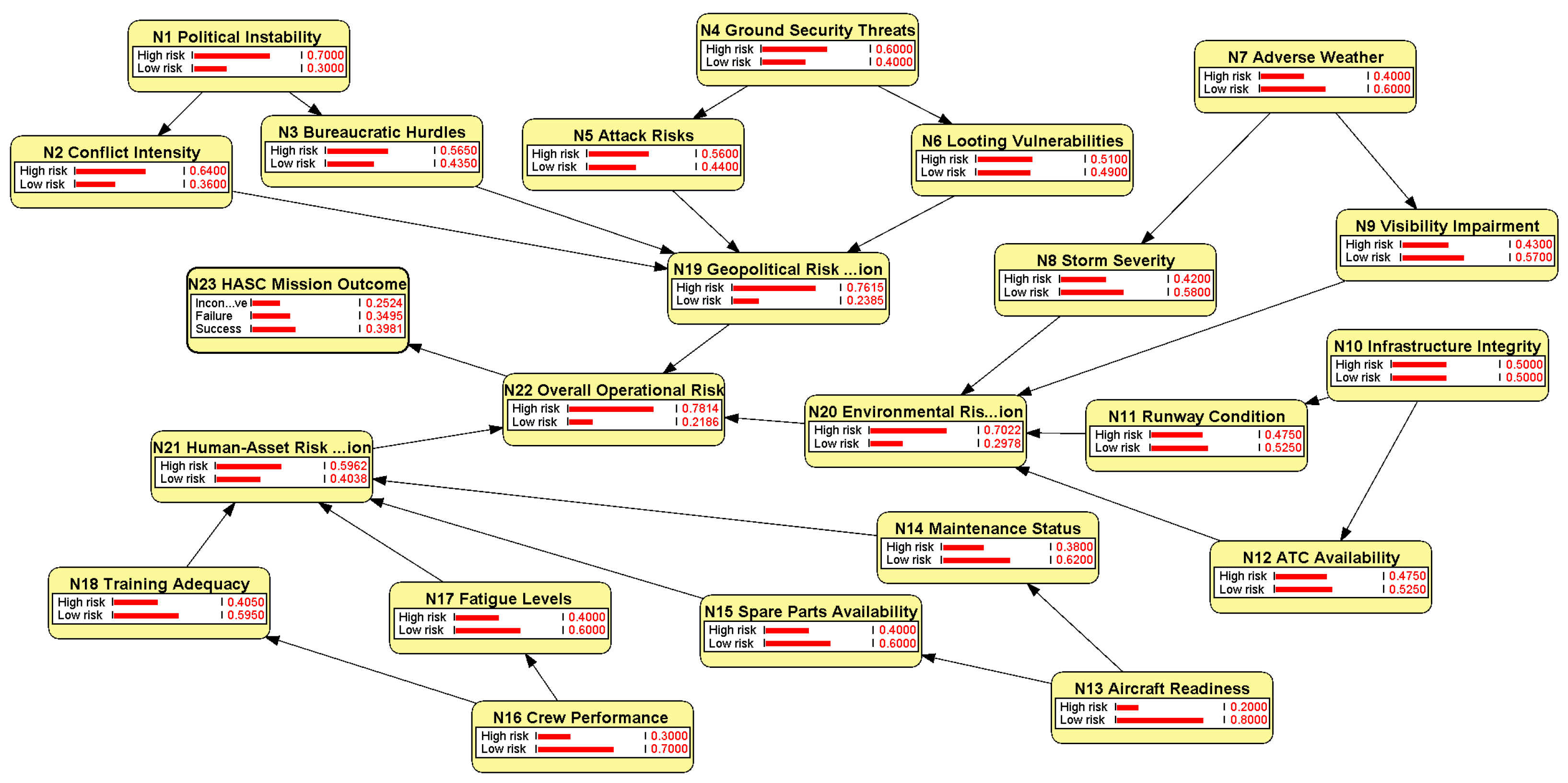
- Foundational Layer (Nodes N1–N18): This layer encompasses individual risk factors derived from aviation safety research (e.g., [4]) and humanitarian logistics studies (e.g., [5]). These nodes are grouped into three domains:
- Geopolitical and Security: This domain encompasses risks such as political instability, conflict intensity, and ground security threats, reflecting the challenges of operating in unstable regions.
- Operational and Environmental: This domain includes weather-related risks, infrastructure conditions, and air traffic control availability, variables critical to aviation safety and logistics efficiency.
- Asset and Human Factors: This domain covers aircraft readiness, maintenance logistics, and crew performance, addressing the technical and human elements of mission execution.
Within each domain, nodes are interconnected to capture hierarchical dependencies. For example, ‘Political Instability’ (N1) influences ‘Conflict Intensity’ (N2), as unstable governance often escalates into armed conflicts that disrupt operations. - 2
- Intermediate Aggregation Layer (Nodes N19–N21): These nodes synthesize risks within their respective domains:
- N19: Geopolitical risk aggregation integrates conflict intensity, bureaucratic hurdles, attack risks, and looting vulnerabilities, providing a consolidated view of security-related threats.
- N20: Environmental risk aggregation combines storm severity, visibility impairment, runway conditions, and ATC (air traffic control) availability, assessing operational feasibility under environmental constraints.
- N21: Human-asset risk aggregation aggregates maintenance status, spare part availability, fatigue levels, and training adequacy to evaluate the readiness of personnel and equipment.
This aggregation reduces complexity while preserving the model’s ability to pinpoint domain-specific risk contributions. - 3
- Outcome Layer (Nodes N22–N23):
- N22: Overall operational risk serves as the central node, synthesizing inputs from N19, N20, and N21 to provide a holistic risk assessment.
- N23: The HASC mission outcome depends solely on N22, representing the probability of mission success or failure, such as the timely delivery of aid.
3.3. Dependencies and Risk Propagation
- Political instability (N1) increases the likelihood of conflict intensity (N2) and bureaucratic hurdles (N3), as unstable regions often experience heightened conflict and regulatory delays that impede aviation operations.
- Adverse weather (N7) directly influences storm severity (N8) and visibility impairment (N9), reflecting how meteorological conditions exacerbate operational risks.
- Crew performance (N16) affects fatigue levels (N17) and training adequacy (N18), as human factors are pivotal in managing mission demands under stress.
3.4. Conditional Probability Specification: The Noisy-OR Model
- Y is the child node state (e.g., low risk);
- X represents the states of parent nodes;
- I is the set of active parents (e.g., those in a high-risk state);
- is the causal probability of parent i triggering the effect;
- is the probability of the effect occurring due to unaccounted influences.
4. Results and Analysis
4.1. Input Data
- N19: Geopolitical Risk Aggregation.Parents: N2 (Conflict Intensity), N3 (Bureaucratic Hurdles), N5 (Attack Risks), and N6 (Looting Vulnerabilities).
- -
- : Conflict intensity is assigned a high causal probability due to its direct and severe impact on operational safety in conflict zones, where active hostilities can disrupt flights or ground operations.
- -
- : Bureaucratic hurdles have a moderate influence, as regulatory delays or permit issues in unstable regions can impede logistics, though their effect is less immediate than physical threats.
- -
- : Attack risks, like conflict intensity, warrant a high probability given their potential to directly endanger personnel and assets, a critical concern in volatile areas.
- -
- : Looting vulnerabilities are moderately impactful, as they threaten supply chain integrity but can often be mitigated by security measures, reducing their severity relative to direct attacks.
- N20: Environmental Risk Aggregation.Parents: N8 (Storm Severity), N9 (Visibility Impairment), N11 (Runway Condition), and N12 (ATC Availability).
- -
- : Storm severity receives the highest probability due to its critical and immediate effect on flight safety, as severe weather can ground aircraft or cause delays, posing a paramount risk in humanitarian missions.
- -
- : Visibility impairment is highly influential, impairing navigation and landing, though it is slightly less disruptive than storms due to potential mitigation via instruments, justifying a slightly lower value.
- -
- : The runway condition has a significant but moderate impact, as degraded runways affect takeoff and landing safety, yet repairs or alternative sites can temper this risk.
- -
- : ATC availability is assigned the lowest probability, as while air traffic control is essential for coordination, backup systems or procedural adjustments can mitigate its absence, reducing its relative influence.
- N21: Human-Asset Risk Aggregation.Parents: N14 (Maintenance Status), N15 (Spare Parts Availability), N17 (Fatigue Levels), and N18 (Training Adequacy).
- -
- : Maintenance status is critical, as poor maintenance directly compromises aircraft reliability, necessitating a high probability to reflect its pivotal role in operational readiness.
- -
- : Spare part availability has a moderate effect, as shortages can delay repairs but are secondary to maintenance execution, and they are often manageable through logistics planning.
- -
- : Fatigue levels significantly influence crew performance, particularly under demanding conditions, warranting a substantial yet balanced probability due to mitigation via rest protocols.
- -
- : Training adequacy is equally important, as inadequate training impairs emergency handling, with its moderate-to-high value reflecting the need for skilled crews in high-stakes missions.
- N22: Overall Operational Risk.Parents: N19 (Geopolitical Risk Aggregation), N20 (Environmental Risk Aggregation), and N21 (Human-Asset Risk Aggregation).
- -
- : Geopolitical risk aggregation is assigned a high probability due to its broad and severe implications for operational feasibility, as security threats often dictate mission viability.
- -
- : Environmental risk aggregation has a significant impact, though slightly less than geopolitical factors, as weather-related risks can sometimes be mitigated through planning or rerouting.
- -
- : Human-asset risk aggregation is moderately influential, as while critical, human and asset issues are often manageable through preparation, making it less dominant than external risks.
4.2. Analysis of the Results
5. Conclusions
Author Contributions
Funding
Data Availability Statement
Acknowledgments
Conflicts of Interest
References
- ASD. UN Humanitarian Air Service: A Lifeline in Crisis. 2024. Available online: https://www.asd-europe.org/news-media/news-events/get-inspired/un-humanitarian-air-service-a-lifeline-in-crisis (accessed on 11 September 2025).
- Airbus. How Aviation Partnerships Are Strengthening Humanitarian Logistics. 2025. Available online: https://www.airbus.com/en/newsroom/stories/2025-06-how-aviation-partnerships-are-strengthening-humanitarian-logistics (accessed on 11 September 2025).
- Omrani, F.; Etemadfard, H.; Shad, R. Assessment of aviation accident datasets in severity prediction through machine learning. J. Air Transp. Manag. 2024, 115, 102531. [Google Scholar] [CrossRef]
- Zhang, C.; Liu, C.; Liu, H.; Jiang, C.; Fu, L.; Wen, C.; Cao, W. Incorporation of pilot factors into risk analysis of civil aviation accidents from 2008 to 2020: A data-driven Bayesian network approach. Aerospace 2022, 10, 9. [Google Scholar] [CrossRef]
- Wang, L.; Ding, Y.; Wang, Y. A Bayesian Network Method for Humanitarian Supply Chain Performance Evaluation. IFAC-PapersOnLine 2022, 55, 3088–3093. [Google Scholar] [CrossRef]
- Abidi, H.; de Leeuw, S.; Klumpp, M. Humanitarian supply chain performance management: A systematic literature review. Supply Chain Manag. Int. J. 2014, 19, 592–608. [Google Scholar] [CrossRef]
- L’Hermitte, C.; Tatham, P.; Bowles, M.; Brooks, B. Developing organisational capabilities to support agility in humanitarian logistics: An exploratory study. J. Humanit. Logist. Supply Chain Manag. 2016, 6, 72–99. [Google Scholar] [CrossRef]
- Jahre, M. Humanitarian supply chain strategies – a review of how actors mitigate supply chain risks. J. Humanit. Logist. Supply Chain Manag. 2017, 7, 82–101. [Google Scholar] [CrossRef]
- Behl, A.; Dutta, P. Humanitarian supply chain management: A thematic literature review and future directions of research. Ann. Oper. Res. 2019, 283, 1001–1054. [Google Scholar] [CrossRef]
- Mushanyuri, B.E.; Ngcamu, B.S. The effectiveness of humanitarian supply chain management in Zimbabwe. J. Transp. Supply Chain Manag. 2020, 14, 1–11. [Google Scholar] [CrossRef]
- Fan, J.; Chang, X.; Mišić, J.; Mišić, V.B.; Kang, H. DHL: Deep reinforcement learning-based approach for emergency supply distribution in humanitarian logistics. Peer-to-Peer Netw. Appl. 2022, 15, 2376–2389. [Google Scholar] [CrossRef]
- Gupta, P.; Jain, A.K.; Gupta, R. Analysis and Management of Risks in Humanitarian Supply Chain Using Industry 5.0. Int. J. Environ. Sci. 2025, 1171–1195. [Google Scholar] [CrossRef]
- Kashav, V.; Garg, C.P. Fortifying humanitarian supply chains: Evaluating sustainability enablers for strengthened resilience of humanitarian supply chains during calamities and pandemics. J. Humanit. Logist. Supply Chain Manag. 2025, 15, 294–308. [Google Scholar] [CrossRef]
- Tamasi, G.; Demichela, M. Risk assessment techniques for civil aviation security. Reliab. Eng. Syst. Saf. 2011, 96, 892–899. [Google Scholar] [CrossRef]
- Lower, M.; Magott, J.; Skorupski, J. Air traffic incidents analysis with the use of fuzzy sets. In International Conference on Artificial Intelligence and Soft Computing; Springer International Publishing: Berlin/Heidelberg, Germany, 2018; pp. 306–317. [Google Scholar]
- Zhang, X.L.; Mahadevan, S. Aircraft re-routing optimization and performance assessment under uncertainty. Decis. Support Syst. 2017, 96, 67–82. [Google Scholar] [CrossRef]
- Li, X.; Romli, F.I.; Azrad, S.; Zhahir, M.A.M. An overview of civil aviation accidents and risk analysis. Proc. Aerosp. Soc. Malays. 2023, 1, 53–62. [Google Scholar]

| Node ID | Attribute | Parent ID(s) |
|---|---|---|
| N1 | Political Instability | None |
| N2 | Conflict Intensity | N1 |
| N3 | Bureaucratic Hurdles | N1 |
| N4 | Ground Security Threats | None |
| N5 | Attack Risks | N4 |
| N6 | Looting Vulnerabilities | N4 |
| N7 | Adverse Weather | None |
| N8 | Storm Severity | N7 |
| N9 | Visibility Impairment | N7 |
| N10 | Infrastructure Integrity | None |
| N11 | Runway Condition | N10 |
| N12 | ATC Availability | N10 |
| N13 | Aircraft Readiness | None |
| N14 | Maintenance Status | N13 |
| N15 | Spare Part Availability | N13 |
| N16 | Crew Performance | None |
| N17 | Fatigue Levels | N16 |
| N18 | Training Adequacy | N16 |
| N19 | Geopolitical Risk Aggregation | N2, N3, N5, N6 |
| N20 | Environmental Risk Aggregation | N8, N9, N11, N12 |
| N21 | Human-Asset Risk Aggregation | N14, N15, N17, N18 |
| N22 | Overall Operational Risk | N19, N20, N21 |
| N23 | HASC Mission Outcome | N22 |
| Node | Parents | Causal Probabilities () | Leak Probability () |
|---|---|---|---|
| N19: Geopolitical Risk Aggregation | N2, N3, N5, N6 | , , , | 0.05 |
| N20: Environmental Risk Aggregation | N8, N9, N11, N12 | , , , | 0.05 |
| N21: Human-Asset Risk Aggregation | N14, N15, N17, N18 | , , , | 0.05 |
| N22: Overall Operational Risk | N19, N20, N21 | , , | 0.05 |
Disclaimer/Publisher’s Note: The statements, opinions and data contained in all publications are solely those of the individual author(s) and contributor(s) and not of MDPI and/or the editor(s). MDPI and/or the editor(s) disclaim responsibility for any injury to people or property resulting from any ideas, methods, instructions or products referred to in the content. |
© 2025 by the authors. Licensee MDPI, Basel, Switzerland. This article is an open access article distributed under the terms and conditions of the Creative Commons Attribution (CC BY) license (https://creativecommons.org/licenses/by/4.0/).
Share and Cite
Wang, L.; Wang, Y.; Ding, Y. Risk Analysis and Resilience of Humanitarian Aviation Supply Chains: A Bayesian Network Approach. Appl. Sci. 2025, 15, 10508. https://doi.org/10.3390/app151910508
Wang L, Wang Y, Ding Y. Risk Analysis and Resilience of Humanitarian Aviation Supply Chains: A Bayesian Network Approach. Applied Sciences. 2025; 15(19):10508. https://doi.org/10.3390/app151910508
Chicago/Turabian StyleWang, Lu, Yunfeng Wang, and Yueyu Ding. 2025. "Risk Analysis and Resilience of Humanitarian Aviation Supply Chains: A Bayesian Network Approach" Applied Sciences 15, no. 19: 10508. https://doi.org/10.3390/app151910508
APA StyleWang, L., Wang, Y., & Ding, Y. (2025). Risk Analysis and Resilience of Humanitarian Aviation Supply Chains: A Bayesian Network Approach. Applied Sciences, 15(19), 10508. https://doi.org/10.3390/app151910508

