Next Article in Journal
Dynamic Response of Methane Explosion and Roadway Surrounding Rock in Restricted Space: A Simulation Analysis of Fluid-Solid Coupling
Next Article in Special Issue
Assessment of Micromobility Infrastructure from the Perspective of Electromobility Development
Previous Article in Journal
Evaluation of Economic and Ecological Benefits of Reservoir Ecological Releases Based on Reservoir Optimization Operation
 
 
Font Type:
Arial Georgia Verdana
Font Size:
Aa Aa Aa
Line Spacing:
Column Width:
Background:
Article

Research on MaaS Usage Intention and Influence Mechanism

School of Ocean and Civil Engineering, Shanghai Jiao Tong University, Shanghai 200240, China
*
Author to whom correspondence should be addressed.
Appl. Sci. 2025, 15(17), 9453; https://doi.org/10.3390/app15179453
Submission received: 5 August 2025 / Revised: 23 August 2025 / Accepted: 27 August 2025 / Published: 28 August 2025
(This article belongs to the Special Issue Advances in Intelligent Transportation and Sustainable Mobility)

Abstract

To promote the sustainable development of urban smart transportation systems, this study constructs a structural equation model (SEM) based on the Technology Acceptance Model (TAM), incorporating extended variables including social influence, environmental awareness, privacy concerns, and service similarity to investigate users’ behavioral intentions toward Mobility as a Service (MaaS). The research systematically examines key factors influencing user adoption behavior and their underlying mechanisms, providing theoretical foundations and practical guidance for optimizing MaaS system design and policy making. Using SEM as the core analytical framework, this study employs mediation analysis, moderation analysis, and multigroup comparison to empirically examine the direct and indirect effects among variables, as well as group heterogeneity. Data were collected through an online questionnaire survey, with Analysis of Variance (ANOVA) applied to identify the differential impacts of demographic and travel behavior characteristics on users’ intentions and related psychological constructs, thereby supporting precise user segmentation and evidence-based policy interventions. Key findings include the following: (1) Social influence, ease of use, and environmental awareness boost MaaS adoption, while privacy concerns hinder it. (2) Freelancers/self-employed weaken the positive effects of usefulness, ease of use, and social influence on adoption. (3) Service similarity and ease of use effects vary significantly between single-mode and multimodal commuters. The findings extend the theoretical boundaries of TAM and provide both theoretical and practical support for the development of sustainable urban transportation systems.

1. Introduction

In recent years, the rapid development of socioeconomics and significant improvement in living standards have led to increasingly diversified public demand for urban mobility services. Coupled with the agglomeration effects resulting from accelerated urbanization, traffic congestion has extended from traditional megacities to regional central cities [1]. Concurrently, environmental externalities in the transportation sector have become increasingly prominent. As critical infrastructure supporting global economic activities, the movement of people and goods, while facilitating economic development, has also posed severe environmental challenges [2].
Against the backdrop of deep integration between mobile internet technologies and the digital economy, the urban transportation sector is undergoing profound paradigm shifts. The maturation of technologies such as the Internet of Things (IoT), big data, and artificial intelligence (AI) has provided critical technological infrastructure for the development of intelligent transportation systems [3]. Innovative models such as new energy vehicles, car-sharing, and ride-pooling services have emerged continuously. The sharing economy has entered public discourse [4], demonstrating remarkable potential in optimizing idle resources and facilitating green, shared mobility—attributes that have earned it widespread acclaim. It is within this context that Mobility as a Service (MaaS) has emerged as a transformative solution.
Mobility as a Service (MaaS) seeks to enhance the overall efficiency of urban transportation systems by systematically integrating fragmented mobility resources and service components to develop comprehensive, user-oriented travel solutions. As an emerging smart mobility paradigm, MaaS faces multiple implementation challenges, including privacy security concerns, usage complexity, and service integration barriers, which necessitate in-depth investigation of its adoption mechanisms from user behavior theoretical perspectives [5,6].
Existing research demonstrates that psychological cognitive factors exert multidimensional and multilevel influences on MaaS adoption intentions. From a technology acceptance perspective, perceived usefulness and perceived ease of use constitute fundamental cognitive dimensions shaping users’ evaluation of MaaS systems. Schikofsky et al. emphasize that understanding the underlying determinants and mechanisms of MaaS adoption is crucial for designing effective market strategies. Their findings reveal that perceived usefulness, perceived ease of use, and hedonic motivation significantly affect adoption intentions, with perceived ease of use additionally exerting indirect effects through hedonic motivation [7]. Lopez-Carreiro et al.’s comparative study in the Netherlands and Spain identified privacy concerns, environmental awareness, and technology affinity as critical antecedents of MaaS adoption. Notably, their Dutch subsample analysis further established service reliability as a significant influencing factor [8,9]. Complementing these findings, Matowicki et al.’s multinational investigation in England and Germany confirmed that environmentally conscious individuals exhibit more positive attitudes toward MaaS, while sharing willingness and positive social influences further enhance adoption likelihood [10].
Concurrently, empirical studies confirm that users’ socioeconomic characteristics and travel attributes jointly constitute core determinants influencing mobility decision-making processes. These factors not only significantly affect conventional travel mode preferences but also systematically shape usage intentions and behavioral patterns toward MaaS. Willy Kriswardhana et al. employed Latent Class Cluster Analysis (LCCA) to examine preference segmentation in MaaS adoption. Their model revealed that females, high-income groups, and shared mobility users demonstrated higher MaaS adoption probabilities, while public transport users and occupational status showed negligible effects [11]. Complementing these findings, Nikiforiadis et al.’s Greek case study identified stronger MaaS adoption tendencies among younger demographics and higher-income cohorts. Notably, frequent taxi users exhibited particularly pronounced usage intentions [12]. These collective findings substantiate the significant impacts of users’ socioeconomic profiles and travel characteristics on MaaS adoption dynamics.
Building upon this foundation, the present study focuses on investigating the influence mechanisms of six key variables—perceived ease of use, perceived usefulness, social influence, environmental awareness, privacy concerns, and service similarity—on MaaS adoption intention. Specifically, the research objectives encompass the following:
  • Constructing an integrated model to systematically examine both the direct effects and interaction effects among these variables;
  • Conducting in-depth analysis of the mediating roles between perceived usefulness/perceived ease of use and usage intention;
  • Investigating the moderating effects of demographic variables on core pathways.

2. Research Models and Hypothesis

This study establishes a structural equation model (SEM) of MaaS adoption intention among Shanghai residents, grounded in the Technology Acceptance Model (TAM) and augmented by the Theory of Planned Behavior (TPB) and the Unified Theory of Acceptance and Use of Technology (UTAUT). Building upon the core TAM constructs of perceived usefulness (PU) and perceived ease of use (PEU), the research framework incorporates four extended variables: social influence (SI), privacy concerns (PC), environmental awareness (EA), and service similarity (SS). This integrated model systematically examines their collective impact mechanisms on behavioral intention (BI) toward MaaS services in Shanghai.

2.1. Base Variables

Perceived ease of use (PEU), perceived usefulness (PU), and behavioral intention (BI) constitute the fundamental constructs of the Technology Acceptance Model (TAM). For MaaS systems in their nascent development stage, consumers’ cognitive evaluations and usage experiences of the platform are particularly critical. Consequently, both users’ attitudes toward MaaS and their perceived platform usability serve as viable predictors of adoption intention. Furthermore, social influence (SI), privacy concerns (PC), environmental awareness (EA), and service similarity (SS) emerge as significant additional determinants of usage intention. The research framework and corresponding hypotheses are presented in Figure 1 and Table 1, respectively.
Perceived usefulness (PU): This construct refers to users’ subjective evaluation of the benefits derived from adopting a specific technology or service. Within the mobility context, PU encompasses multidimensional advantages including time savings, cost reduction, and enhanced comfort and convenience [12,13].
Perceived ease of use (PEU): This construct refers to the degree of ease that a user expects when using a technology, that is, the user’s subjective feeling of how difficult or effortless it will be to use the technology, such as the ease or difficulty of understanding and learning its concepts and operational techniques [14,15,16].

2.2. Extended Variables

Social influence (SI): Refers to the extent to which an individual feels influenced by the surrounding group. In other words, when people develop needs and take actions, they often refer to the behavior of others and are affected by them. Psychology suggests that individuals exhibit conformity behavior within groups, and people may use MaaS due to recommendations from friends or the media [17,18].
Privacy concerns (PCs): According to privacy calculus theory, privacy concerns refer to users’ subjective worries about the potential misuse of their personal data during its collection, utilization, and protection [19]. In the context of MaaS, such concerns are further amplified. Since MaaS requires the integration of highly sensitive data—such as users’ real-time locations, travel history, and payment information—to deliver personalized mobility solutions, users may worry about the security of this data and whether it might be used for purposes beyond their expectations (e.g., being sold to third parties or used for user profiling). In this study, privacy concerns specifically refer to the extent of users’ apprehension regarding security risks and potential misuse of their travel-related personal information by MaaS platforms [20,21,22,23,24].
Environmental awareness (EA): Environmental awareness refers to people’s understanding and concern about environmental issues, as well as their willingness to take actions to reduce negative impacts on the environment. MaaS can reduce the use of private cars, promote the development of sustainable transportation, and positively impact transportation-related carbon emissions. Therefore, it tends to attract groups with strong environmental awareness [25,26].
Service similarity (SS): This study draws on analogical learning theory [27] and defines service similarity as the extent to which users perceive similarities between the MaaS platform and other digital services they have previously used (such as navigation software, ride-hailing apps, and e-commerce platforms) in terms of interface design, functional logic, and core concepts. For emerging services like MaaS, their conceptual and operational aspects may appear ambiguous to users. A high degree of service similarity can reduce users’ learning costs and cognitive burden by activating their existing mental models, enabling them to more quickly understand the value of MaaS and develop usage intentions [28].

3. Questionnaire Design and Data Collection

This study conducted an online survey through a professional questionnaire platform (Wenjuanxing). The measurement scales used in the survey were primarily adapted from well-established and validated scales in existing domestic and international literature. Wording adjustments were made to fit the specific context of MaaS and the Chinese linguistic environment to ensure content validity. Prior to the large-scale formal distribution, a small-scale pilot test was carried out. Based on the results of the pilot test, minor revisions were made to the wording of certain items. A total of 266 valid questionnaires were ultimately collected in Shanghai. The questionnaire comprised four sections: (1) MaaS concept introduction (combining text, images, and videos); (2) usage intention (measured by 5-point Likert scale); (3) travel characteristics; and (4) socioeconomic characteristics. The scales were adapted from established studies with demonstrated content validity. The complete questionnaire items are provided in Appendix A.

3.1. Descriptive Statistical Analysis

Analysis of the sample’s individual economic characteristics shows that the gender ratio is basically balanced. The majority of respondents are between 25 and 44 years old, accounting for 87.98%. Regarding education, most respondents hold a bachelor’s or associate degree, making up 88.61%. In terms of occupation, employees of enterprises and public institutions constitute the vast majority, at 93.04%. Concerning economic status, most have a monthly income exceeding CNY 5000, accounting for 94.94%. Additionally, 84.81% of respondents have a driver’s license, and 84.18% own a private car.
Analysis of sample travel characteristics shows that, in terms of travel purpose, commuting to and from work is the primary reason for travel, accounting for 91.77%. Regarding travel frequency, most people travel 2–3 times per day, making up 87.97%. In terms of travel distance, trips over 5 km are the most common, accounting for 70.89%, with 5–10 km trips at 30.38% and trips over 10 km at 40.51%. As for travel mode, respondents most frequently use public transportation, accounting for 70.89%. Regarding travel expenses, the majority fall within the range of CNY 300 to 1000, accounting for 58.86%. Additionally, compared to single-mode travel, multimodal travel combinations are more common, making up 67.72%. Commute durations are generally concentrated between 30 and 60 min, accounting for 50.63%. Looking at private car usage frequency, using a car up to twice a week is most common, at 60.13%. In terms of evaluations of transportation costs and transfer facilities, most respondents gave positive feedback: 56.33% consider transportation costs reasonable, and 63.92% find transfer facilities convenient, indicating a generally high level of satisfaction with current transportation costs and transfer facilities among respondents.

3.2. Reliability and Validity Analysis

Reliability refers to the consistency, stability, and dependability of measurement results. It is generally represented by internal consistency to indicate the level of reliability. Cronbach’s alpha (Cronbach’s α) is commonly used as the measurement index.
Validity refers to the effectiveness of a measurement tool or method, indicating the extent to which it can accurately measure the intended subject. Common methods for assessment include the KMO value and Bartlett’s test of sphericity. Construct validity can be divided into convergent validity and discriminant validity. Convergent validity refers to whether different indicators or items of a measurement tool can cluster around the same underlying construct. In other words, it examines the internal consistency and reliability of the measurement tool. Common indicators of convergent validity include the Average Variance Extracted (AVE) and Composite Reliability (CR), with typical requirements being an AVE greater than 0.5 and a CR value greater than 0.7.
Discriminant validity (also known as divergent validity) refers to the ability of a measurement tool to distinguish between different latent traits or concepts. It ensures that the different dimensions or factors of the measurement tool have sufficient independence and are not confused with each other. Discriminant validity can be assessed by comparing the correlation coefficients between different latent variables, typically requiring that the square root of the Average Variance Extracted (AVE) for a latent variable be greater than its correlations with other variables.
As shown in Table 2, the AVE values for perceived ease of use (AVE = 0.501, CR = 0.751), perceived usefulness (AVE = 0.503, CR = 0.752), behavioral intention to use (AVE = 0.502, CR = 0.750), social influence (AVE = 0.506, CR = 0.754), privacy concerns (AVE = 0.832, CR = 0.937), environmental awareness (AVE = 0.504, CR = 0.751), and service similarity (AVE = 0.670, CR = 0.859) are all greater than 0.5, and their CR values are all above 0.7, indicating that the scales have good convergent validity.
According to Table 3, the square roots of the AVE values for each factor are greater than the maximum absolute values of the inter-factor correlation coefficients, demonstrating good discriminant validity of the scales. Based on the above analyses, the scales used in this study have passed reliability and validity tests and can be used for modeling and analyzing the intention to use MaaS.

4. Results

4.1. Variance Analysis

Analysis of Variance (ANOVA) is a statistical method used to test differences in sample means. To explore differences in the acceptance of MaaS among different demographic groups and provide a foundation for subsequent moderation effects and multigroup analysis, this study conducted an Analysis of Variance (ANOVA). The selection of grouping variables was based on existing literature and potential application scenarios of MaaS; both demographic characteristics and travel attributes are important factors influencing residents’ willingness to use MaaS. The research findings will provide empirical evidence for developing a user segmentation model for MaaS services, thereby supporting the formulation of differentiated service strategies [29,30,31,32].

4.1.1. MaaS Travel Service Usage Intention Variance Analysis

As shown in Table 4, among individual economic characteristics, there are differences in the willingness to use MaaS travel services based on education level, occupation, and whether the individual holds a driver’s license.
The highest willingness was among university/college graduates (frequent commuters, high tech acceptance) and the lowest in high school or below groups. And corporate employees showed strongest preference (commute-sensitive), while government staff ranked lowest (possibly due to shuttle bus benefits). Non-license holders exhibited greater preference (reliant on public transit, favoring multimodal integration).
As shown in Table 5, within travel attributes, there are differences in the willingness to use MaaS travel services based on different travel purposes, travel distances, commonly used transportation modes, and commuting durations.
MaaS usage intention was significantly higher for commuting trips (rigid demand) than leisure trips. Long-distance travelers (>10 km requiring transfers) showed the strongest preference, while mid-range trips (3–5 km) ranked lowest. Public transport and e-scooter users exhibited greater acceptance than taxi/ride-hailing users, with willingness increasing proportionally to commute duration (driven by time-saving demands).
Research shows that the advantages of MaaS travel services in integrated services (such as multimodal transport and time optimization) are attractive for addressing rigid pain points (such as transfer hassles and low efficiency). The willingness to use is lowest among government agency groups, which is speculated to be because they enjoy fixed commuting benefits (such as shuttle buses) and need to be reached through customized services.

4.1.2. Environmental Awareness Variance Analysis

As shown in Table 6, differences in environmental willingness were observed across groups with different education levels and driving license ownership. Highly educated individuals showed weaker environmental willingness, while those without a driving license demonstrated stronger environmental consciousness. Among travel purposes, leisure and recreational travelers exhibited the lowest environmental awareness, whereas shopping travelers displayed the highest. Multimodal transport users demonstrated stronger environmental awareness compared to single-mode private car commuters.
Regarding the counterintuitive finding that highly educated groups exhibited lower environmental awareness, we posit that in the research sample, highly educated individuals were predominantly concentrated among enterprise and institutional employees. As the main demographic of commuters, they may prioritize pragmatic factors such as time reliability, convenience, and comfort in their daily travel decisions, rather than environmental attributes. This suggests that in high-pressure commuting scenarios, environmental motivations may be superseded by more immediate practical needs, rather than reflecting an inherently low level of environmental awareness. This phenomenon highlights that, in promoting the development of MaaS, addressing users’ practical travel pain points is equally crucial alongside enhancing environmental awareness.

4.1.3. Social Influence Variance Analysis

As shown in Table 7, there are significant differences in the degree of social influence among different occupational groups and travel expense groups.
Occupational differences were significant: Government staff were least influenced by social factors, whereas corporate employees and students showed the highest susceptibility (workplace carpool culture/peer effects). The group with monthly transport expenditures of CNY 300–1000 exhibited the strongest social influence (commuting necessity, homogeneous decision-making patterns).
The analysis suggests that in promoting MaaS (Mobility as a Service), it is important to leverage the social network effects of students and corporate employees and to design differentiated social communication strategies based on consumer segmentation.

4.1.4. Privacy Concerns Variance Analysis

As shown in Table 8, there are highly significant differences in privacy concerns among groups with different numbers of private cars, travel distances, and commonly used transportation modes, indicating that these factors have a significant impact on users’ levels of privacy concern.
Households with multiple vehicles (≥2) exhibited the strongest privacy concerns due to cross-platform data exposure risks, while single-vehicle owners showed the lowest concerns owing to fixed travel routines. Short-distance travelers (<3 km) demonstrated heightened privacy awareness from frequent visits to sensitive locations (e.g., homes/hospitals), with concerns diminishing as distance increased. Pedestrians/cyclists, unaccustomed to digital services, were most sensitive to data collection, whereas bus riders had minimal concerns given the anonymity of mass transit. Low-frequency users distrusted platforms more due to limited engagement, whereas multimodal users perceived lower risks through data fragmentation across platforms.

4.1.5. Service Similarity Variance Analysis

As shown in Table 9, there are significant differences in service similarity based on whether individuals hold a driver’s license, their travel frequency, commuting time, and private car usage frequency.
Drivers (perceiving MaaS as “enhanced navigation”) reported significantly higher service similarity than non-drivers (reliant on public transit/walking). Frequent travelers exhibited reinforced similarity cognition through repeated use of core features (e.g., real-time navigation). Commuters with ≤15 min trips (using basic functions) showed the highest similarity perception, while those with 30–60 min trips (requiring complex intermodal coordination) scored lowest. Moderate-frequency private car users (3–6 trips/week) demonstrated peak similarity recognition, whereas heavy users developed differentiation perceptions due to specialized function dependence, and low-frequency users displayed insufficient feature exploration.

4.2. Structural Equation Model Calculation Results

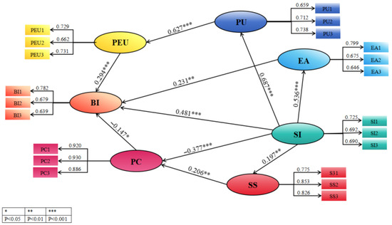
This paper constructs an extended TAM model based on research hypotheses, as shown in Table 10 and Figure 2. Except for hypotheses H2a, H2c, H3b, H6a, H6b, and H6c, all other hypotheses are supported. Perceived ease of use, social influence, and environmental awareness all have a significant positive impact on the intention to use MaaS travel services, while privacy concerns have a significant negative impact on the intention to use MaaS. Additionally, social influence significantly affects perceived usefulness, environmental awareness, privacy concerns, and service similarity. Service similarity indirectly affects the intention to use MaaS travel services by influencing privacy concerns. According to Table 11, seven fit statistics were selected: chi-square to degrees of freedom ratio, PGFI, RMSEA, RMR, CFI, and NNFI. All indicators meet the requirements, indicating good model fit.

4.3. Mediation Effect Analysis Results

To explore the complex intrinsic mechanisms in users’ adoption decisions regarding MaaS, we propose the following research question: Do variables such as perceived usefulness and service similarity indirectly influence users’ behavioral intention through mediating variables like perceived ease of use and privacy concerns? Investigating this question will help reveal the deeper psychological pathways affecting MaaS adoption and provide a more nuanced understanding of the underlying dynamics. In this study, the Bootstrap sampling method was used to test the indirect effects of independent variables on the willingness to use MaaS. The number of resampling iterations was set to 5000, and both Bias-corrected and Percentile confidence intervals were set at 95%. The analysis results are as follows.

4.3.1. Mediating Effect Test of Service Similarity

As shown in Table 12, with perceived usefulness, perceived ease of use, environmental awareness, and social influence set as control variables, the mediation effect test results indicate that paths a and b are significant, while path c’ is not significant, demonstrating a full mediation effect.

4.3.2. Mediating Effect Test of Social Influence

As shown in Table 13, the 95% confidence interval (BootCI) for the indirect effect values does not include zero, indicating that the mediation effect is significant. The results reveal the following:
  • Social influence affects the intention to use through privacy concerns and environmental awareness, with effects in the same direction. This indicates that social influence has a significant positive impact on usage intention (by reducing privacy concerns and enhancing environmental awareness).
  • Social influence forms a chain mediation through the cognitive variables of the Technology Acceptance Model: social influence → perceived usefulness → perceived ease of use → usage intention. This pathway shows that social influence first strengthens perceived usefulness, which then enhances perceived ease of use, ultimately promoting the intention to use MaaS travel services. This finding confirms the applicability of the Technology Acceptance Model in the MaaS context and reveals the role of social norms in shaping technology perceptions.
  • A complex pathway involving service similarity was identified: social influence → service similarity → privacy concerns → usage intention. This chain mediation indicates that social influence increases the perception of service similarity, which in turn heightens privacy concerns, thereby inhibiting the intention to use MaaS travel services.
Table 13. Results of mediating effect test (2).
Table 13. Results of mediating effect test (2).
ItemEffectBoot SEBootLLCIBootULCIzp
SI ⇒ EA ⇒ BI0.0810.0240.0410.1363.3620.001
SI ⇒ PC ⇒ BI0.0310.0130.0100.0632.2970.022
SI ⇒ SS ⇒ PC ⇒ BI−0.0060.004−0.015−0.001−1.6930.090
SI ⇒ PU ⇒ PEU ⇒ BI0.0470.0140.0250.0803.3620.001

4.3.3. Mediating Effect Test of Perceived Usefulness

As shown in Table 14, with social influence, environmental awareness, privacy concerns, and service similarity set as control variables, when perceived ease of use is not included as a mediating variable in the model, the regression coefficient of perceived usefulness on usage intention (i.e., the total effect) is 0.233. When the mediating variable is present, the direct effect c’ is 0.162, and the mediating effect values are 0.072, indicating a partial mediation effect. There are discrepancies in this part of the analysis between the SEM model and the mediation effect test. After subsequent moderation analysis and multigroup analysis, it was found that group heterogeneity (commuting mode) is the reason for these differences.

4.4. Results of Moderating Effect Analysis

Based on the Diffusion of Innovations Theory, distinct groups with different characteristics exhibit significant variations in their acceptance of new technologies. Preliminary ANOVA results (Table 4) in the early stage of this study also initially confirmed that occupation is a key demographic factor contributing to differences in MaaS usage intention. Accordingly, we propose the core research question of this section: how does users’ occupational background moderate the effects of psychological cognitive factors and social influence on their intention to use MaaS?
Theoretically, the work patterns of freelancers/self-employed individuals (e.g., lack of fixed workplace, flexible schedules) may lead them to value the immediacy and flexibility of MaaS more highly, rather than the planned and regularity features designed for commuters. Therefore, we hypothesize that, for this group, the driving effects of core variables in the traditional TAM (perceived ease of use and perceived usefulness) and social influence on their usage intention may be weakened. The moderation analysis in this section aims to empirically test this hypothesis.

4.4.1. Moderating Effect of Occupation on Perceived Ease of Use and Willingness to Use

As shown in Table 15, when no moderating variables are added to the model, perceived ease of use has a significant effect on the willingness to use MaaS travel services (B = 0.192, p = 0.000 ***). This indicates that without considering the moderating variable (occupation), perceived ease of use has a significant positive impact on usage intention. In Model 3, only the interaction term (perceived ease of use * occupation—freelancer/self-employed) is significant (B = −0.774, p = 0.002 **), indicating that for freelancers/self-employed individuals, for every one-unit increase in perceived ease of use, the increase in willingness to use MaaS is 0.774 units lower than that of the reference group. The research results confirmed our research hypothesis, indicating that freelancers/self-employed individuals are less sensitive to improvements in ease of use. Targeted optimizations can be made by simplifying the registration process (reducing qualification requirements) and enhancing service flexibility (such as flexible payment plans).

4.4.2. Moderating Effects of Occupation on Perceived Usefulness and Intention to Use

As shown in Table 16, when no moderating variables are added to the model, the effect of perceived usefulness on the willingness to use MaaS travel services is significant (B = 0.140, p = 0.008 **), indicating that without considering the moderating variable (occupation), perceived usefulness has a significant positive impact on usage intention. In Model 3, only the interaction term (perceived usefulness * occupation—freelancer/self-employed) is significant (B = −1.895, p = 0.000 ***), indicating that for freelancers/self-employed individuals, for every one-unit increase in perceived usefulness, the increase in usage intention is 1.895 units lower than that of the reference group. The research results show that freelancers are significantly less sensitive to functional practicality.

4.4.3. Moderating Effect of Occupation on Social Influence and Willingness to Use

As shown in Table 17, when no moderating variables are added to the model, social influence has a significant effect on the willingness to use MaaS travel services (B = 0.271, p = 0.000 ***). This indicates that without considering the moderating variable (occupation), social influence has a significant positive impact on usage intention. In Model 3, only the interaction term (social influence * occupation—freelancer/self-employed) is significant (B = −1.174, p = 0.001 **), indicating that for freelancers/self-employed individuals, each one-unit increase in social influence results in a 1.174-unit smaller increase in usage intention compared to the reference group. The results show that freelancers/self-employed individuals are significantly less sensitive to social recommendations than other groups. For this group, it is recommended to optimize strategies by strengthening practical value (highlighting actual benefits such as flexible time and income sharing) and customized communication (promoting through personal media rather than familiar social networks).

4.5. Results of Multigroup Analysis

4.5.1. Multigroup Analysis of Perceived Usefulness and Perceived Ease of Use

The sample was divided into two groups based on commuting mode: single-mode travel and multimodal combined travel. Mediation effect tests were conducted separately for each group. As shown in Table 18 and Table 19, under the low-level condition (single-mode travel), the path “perceived usefulness → perceived ease of use → intention to use” exhibited a full mediation effect. In contrast, under the high-level condition (multimodal combined travel), a partial mediation effect was observed. This indicates that heterogeneity in commuting modes is the reason for the differences in the structural equation model and mediation effect tests along the “perceived usefulness → perceived ease of use → intention to use” pathway. It also suggests that single-mode travelers place greater emphasis on the difficulty of using MaaS travel services, and targeted strategies should be proposed when promoting MaaS.

4.5.2. Multigroup Analysis of Service Similarity

As shown in Table 20, when the sample is divided according to commuting mode, under the low-level condition (single travel mode), service similarity has a significant positive effect on the willingness to use MaaS. However, under the high-level condition (multimodal travel combination), service similarity has a negative but not significant effect on the willingness to use MaaS.

5. Discussion and Suggestion

5.1. Key Findings and Theoretical Contributions

Social influence emerged as the strongest predictor driving MaaS usage intention. Perceived ease of use and environmental awareness directly and positively influenced usage intention, while privacy concerns exerted a direct negative impact. Perceived usefulness enhanced usage intention primarily by improving perceived ease of use, whereas service similarity indirectly suppressed usage intention by exacerbating privacy concerns. Occupation (self-employed/freelancers) consistently demonstrated a negative moderating effect across core influence pathways, while differences in commuting patterns (single-mode vs. multimodal) significantly altered the mechanisms through which service similarity and perceived usefulness operate.

5.2. Theoretical Insights and Practical Implications from a Cross-City Comparative Perspective

Through comparisons with global studies, this research reveals that the adoption of MaaS follows both universal patterns and is profoundly shaped by local urban contexts
Commonalities: The Shanghai case validates findings from international studies: social influence is the primary driver of user adoption [9], while privacy concerns represent a universal barrier [7,8]. This suggests that establishing trustworthy data privacy protection and leveraging social networks for promotion are globally applicable strategies for MaaS success.
Distinctive aspects: This study highlights the uniqueness of Shanghai as a high-density megacity in Asia. Unlike some European studies, highly educated groups in Shanghai prioritize travel efficiency and reliability over environmental attributes—a reflection of the “pragmatism-first” commuting culture fostered by its well-developed public transportation system. Additionally, Shanghai’s vibrant gig economy has given rise to a large number of freelancers, whose unique travel needs make them less responsive to traditional MaaS services. This finding diverges from the conclusions of Willy Kriswardhana et al. [10].
Therefore, the global promotion of MaaS must emphasize localization strategies: In cities dominated by private car use, efforts should focus on overcoming car dependency. In public transportation-rich metropolises like Shanghai, environmental appeals should be translated into extremely convenient and reliable services, while tailored flexible solutions should be designed for the flexible workforce.

5.3. Research on User Group Differences Based on Market Segmentation Theory

This study employed Analysis of Variance (ANOVA) and multigroup analysis to identify key user segments and their differentiated needs, providing a foundation for the precise operation of MaaS services.
(1) Deep Operation Strategies for High-Potential User Segments. Target groups such as enterprise employees, individuals without a driver’s license, long-distance commuters (>10 km), and multimodal transport users exhibit strong commuting demands, high sensitivity to travel efficiency, cost, and convenience, and are already accustomed to using multiple transport modes. These characteristics make them ideal target users for MaaS.
For enterprise employees, emphasize combinations of “public transport + bike-sharing” in recommendations, highlighting the seamless transfer advantages of MaaS. Introduce “low-carbon travel points” that can be redeemed for free bike-sharing coupons or metro tickets.
(2) Conversion Strategies for Low-Intention User Segments. Groups such as government employees (who may enjoy fixed commuting benefits), frequent private car users (with high loyalty to their current mode), short-distance travelers (with weaker demand), and freelancers (with highly nonstandardized travel patterns) are less responsive to traditional promotional approaches.
For government employees, offer customized “government commuter shuttle” services aligned with official bus schedules. Promote the convenience of MaaS for streamlining official travel reimbursements. For frequent private car users, promote the “Park and Ride (P + R)” model, providing discounted parking fees and emphasizing MaaS’s real-time traffic updates for congestion avoidance. For freelancers, move away from fixed subscription plans and offer pay-as-you-go flexible services alongside multi-destination route planning features. Marketing efforts should focus on value propositions like “enhancing work efficiency” and target these users through knowledge-sharing platforms (e.g., Zhihu, LinkedIn) rather than traditional social networks.

5.4. Optimization Strategies and Managerial Implications Based on Influence Mechanisms

(1)
Mitigating Privacy Concerns to Build a Foundation of Trust. Privacy concerns are a key barrier directly inhibiting user adoption. Thus, data security and privacy protection should not merely be backend technical issues but must become core frontend product selling points. Operators should adopt “data sandbox technologies” to ensure sensitive information (e.g., home addresses) is stored locally. Provide users with a “Privacy Protection Mode” feature, allowing them to enable blurred location sharing (e.g., within a 500 m radius). Enhance in-app “Data Usage Transparency” explanations to clearly demonstrate how personal information is protected and utilized.
(2)
Leveraging Social Influence to Activate Network Effects. Social influence is the strongest driving factor, indicating that MaaS promotion possesses strong social attributes. Launch “real user experience” short videos on platforms like Douyin and Xiaohongshu to enhance credibility. Introduce “refer-a-friend rewards” mechanisms to encourage social sharing. For enterprise users, establish “departmental green travel rankings” to leverage workplace social influence.
(3)
Balancing the Double-Edged Sword of “Similarity” to Optimize User Experience. The study finds that service similarity indirectly negatively impacts intention through privacy concerns. This suggests that while interface familiarity reduces learning costs, it may also trigger associations with data misuse. Adopt interaction logic from mature apps (e.g., ordering and payment processes) to ensure usability. Establish unique visual and brand identity to differentiate from data-abusive platforms. At critical user touchpoints (e.g., first registration), use clear privacy statements and data-friendly designs to proactively distinguish MaaS as a privacy-conscious service, making “privacy protection” a core brand asset.
(4)
Strengthening Environmental Awareness to Shape Brand Value. Environmental awareness directly positively influences usage intention, but motivations vary across groups. For highly educated, high-stress commuters, avoid simplistic environmental messaging. Instead, translate environmental values into convenient actions (e.g., optimizing commute reliability and transfer efficiency) to make green travel the “smartest and most reliable” choice, not just the “greenest.” For less educated groups, implement instant reward mechanisms (e.g., red envelopes for bike-sharing usage). For enterprises, incorporate employee MaaS usage into ESG (Environmental, Social, and Governance) scoring systems and offer tax incentives to promote participation.

6. Conclusions

This study builds upon the traditional Technology Acceptance Model by introducing four extended variables —social influence, environmental awareness, privacy concerns, and service similarity —to establish a MaaS usage intention analysis model. Using data obtained from Shanghai, we analyzed the main factors influencing MaaS usage intention and their mechanisms. The research results show that perceived ease of use, social influence, environmental awareness, and privacy concerns can all directly affect residents’ intention to use MaaS services, while perceived usefulness and service similarity indirectly influence MaaS usage intention through perceived ease of use and privacy concerns, respectively. Moderating effect analysis reveals that for freelancers/self-employed individuals, the positive effects of perceived ease of use, perceived usefulness and social influence on MaaS usage intention are all suppressed. Meanwhile, multigroup analysis demonstrates that service similarity has a significantly positive effect on MaaS usage intention in single-mode travel scenarios, while perceived usefulness exerts greater influence on MaaS usage intention in multimodal travel scenarios.
This study has certain limitations in terms of data collection and analysis. While the number of questionnaires has met the minimum sample size requirements for academic analysis, the overall sample size remains relatively small. Future research should aim to collect more extensive sample data and incorporate additional influencing factors to enhance the model’s accuracy.

Supplementary Materials

The following supporting information can be downloaded at https://www.mdpi.com/article/10.3390/app15179453/s1; Table S1: Raw experimental data.

Author Contributions

F.G. and L.G. conceptualized the study; F.G. proposed the methodology and validated the study; F.G. and X.Z. finished the data curation and performed formal analysis; F.G. and Y.Z. are responsible for investigation and resources, and wrote the original draft; L.G. and A.N. supervised the study. All authors have read and agreed to the published version of the manuscript.

Funding

This research received no external funding.

Institutional Review Board Statement

Not applicable.

Informed Consent Statement

Not applicable.

Data Availability Statement

The data used to support the findings of this study have been uploaded as Supplementary Materials.

Conflicts of Interest

The authors declare no conflicts of interest.

Appendix A

Table A1. Questionnaire item summary.
Table A1. Questionnaire item summary.
Latent VariableSymbolMeasurement ItemsReference
Perceived Ease of Use (PEU)PEU1I think it’s very simple to learn to use MaaS softwareSchikofsky et al.
PEU2I think the operation steps of MaaS software are clear and easy to understand, and it’s not difficult to comprehend and use
PEU3I don’t think using MaaS is difficult
Perceived Usefulness (PU)PU1I think MaaS can enrich my travel optionsSchikofsky et al.
PU2I think using MaaS can improve my travel efficiency
PU3I think using MaaS can make travel more convenient
Behavior intention
(BI)
BI1If there is a chance, I will consider choosing MaaS as my mode of transportationSchikofsky et al.
BI2If I have the chance to use MaaS, I will try to use it
BI3If a mature MaaS software emerges, I will use it
Social Influence (SI)SI1If the social media reviews are good, I am willing to use MaaSWen et al.
SI2If everyone around me uses MaaS, then I will use it too
SI3If my relatives and friends support and praise MaaS, I am willing to use it
Environmental Awareness (EA)EA1I am very concerned about the environmental situation and think that environmental problems have become increasingly serious in recent yearsLopez-Carreiro et al.
EA1Considering environmental pollution, I usually try to choose green means of transportation such as buses, subways and bicycles
EA1If it is beneficial to the environment, I am willing to change my mode of transportation or my travel pattern
Privacy Concerns
(PC)
PC1I’m worried that MaaS will collect too much personal informationZhang et al.
PC2I’m worried that MaaS might use my personal information for other purposes without my authorization
PC3I’m worried that MaaS might share my personal information with other applications without my authorization
Service Similarity
(SS)
SS1MaaS reminds me of other products or services I have usedSchikofsky et al.
SS2I find that MaaS has similarities in usage with other products or services
SS3MaaS is similar to the travel services I am accustomed to using

References

  1. Big Data Development Department, State Information Center. 2021 Annual Traffic Analysis Report of Major Chinese Cities; Big Data Development Department, State Information Center: Beijing, China, 2021. [Google Scholar]
  2. Labee, P.; Rasouli, S.; Liao, F. The implications of Mobility as a Service for urban emissions. Transp. Res. Part D 2022, 102, 103128. [Google Scholar] [CrossRef]
  3. Nie, Z.Q. Challenges and opportunities of the sharing economy model to traditional industries. Mark. Wkly. 2025, 38, 83–86. [Google Scholar]
  4. Liu, X.; Feng, Y.Y. The impact of sharing economy on traditional industrial markets and coping strategies. Ind. Innov. Res. 2024, 3, 112–114. [Google Scholar]
  5. Hietanen, S. Mobility as a Service—The new transport model? Eurotransport 2014, 12, 2–4. [Google Scholar]
  6. Schikofsky, J.; Dannewald, T.; Kowald, M. Exploring motivational mechanisms-behind the intention to adopt mobility as a service (MaaS): Insights from Germany. Transp. Res. Part A Policy Pract. 2020, 131, 296–312. [Google Scholar] [CrossRef]
  7. Lopez-Carreiro, I.; Monzon, A.; Lopez, E. Assessing the intention to uptake MaaS: The case of Randstad. Eur. Transp. Res. Rev. 2021, 152, 275–294. [Google Scholar] [CrossRef]
  8. Lopez-Carreiro, I.; Monzon, A.; Lopez, E. MaaS Implications in the Smart City: A Multi-Stakeholder Approach. Sustainability 2023, 15, 10832. [Google Scholar] [CrossRef]
  9. Matowicki, M.; Amorim, M.; Kern, M.; Pecherkova, P.; Motzer, N.; Pribyl, O. Understanding the potential of MaaS—An European survey on attitudes. Travel Behav. Soc. 2022, 27, 204–215. [Google Scholar] [CrossRef]
  10. Kriswardhana, W.; Esztergár-Kiss, D. Cluster Analysis of User Preferences related to MaaS Aspects. In Proceedings of the 2023 8th International Conference on Models and Technologies for Intelligent Transportation Systems (MT-ITS), Nice, France, 14–16 June 2023; pp. 1–6. [Google Scholar]
  11. Nikiforiadis, A.; Tsavdari, D.; Mizaras, V.; Ayfantopoulou, G. Identifying Barriers and Expectations in MaaS: Users’ and Stakeholders’ Perspective. Future Transp. 2023, 3, 1240–1252. [Google Scholar] [CrossRef]
  12. Shah, S.A.H.; Hisashi, K. Users’ adoption intentions of ridesharingservices in Lahore, Pakistan: An empirical examination with an extended technology acceptance model. Res. Transp. Bus. Manag. 2025, 60, 101335. [Google Scholar]
  13. Ajzen, I. The Theory of Planned Behavior. Organ. Behav. Hum. Decis. Process. 1991, 50, 179–217. [Google Scholar] [CrossRef]
  14. Peng, W.; Robinson-Tay, K. Assessing the characteristics and outcomes of perceived usefulness and ease of use for autonomous vehicle adoption. Transp. Res. Part F Traffic Psychol. Behav. 2025, 111, 391–408. [Google Scholar] [CrossRef]
  15. Alqarni, T.M.; Hamadneh, B.M.; Jdaitawi, M.T. Perceived usefulness of Internet of Things (IOT) in the quality of life of special needs and elderly individuals in Saudi Arabia. Heliyon 2024, 10, e25122. [Google Scholar] [CrossRef] [PubMed]
  16. Venkatesh, V.; Morris, M.G.; Davis, G.B.; Davis, F.D. User acceptance of information technology: Toward a unified view. MIS Q. 2003, 27, 425–478. [Google Scholar] [CrossRef]
  17. Rejali, S.; Aghabayk, K.; Shiwakoti, N. Assessing public a priori acceptance of fully automated vehicles using an extended technology acceptance model and importance-performance analysis. IATSS Res. 2024, 48, 537–549. [Google Scholar] [CrossRef]
  18. Shi, J.; Yuan, R.; Yan, X.; Wang, M.; Qiu, J.; Ji, X.; Yu, G. Factors Influencing the Sharing of Personal Health Data Based on the Integrated Theory of Privacy Calculus and Theory of Planned Behaviors Framework: Results of a Cross-Sectional Study of Chinese Patients in the Yangtze River Delta. J. Med. Internet Res. 2023, 25, e46562. [Google Scholar] [CrossRef]
  19. Koh, L.Y.; Lee, J.Y.; Wang, X.; Yuen, K.F. Urban drone adoption: Addressing technological, privacy and task-technology fit concerns. Technol. Soc. 2023, 72, 102203. [Google Scholar] [CrossRef]
  20. Dang, Y.; Guo, S.; Guo, X.; Wang, M.; Xie, K. Privacy Concerns About Health Information Disclosure in Mobile Health: Questionnaire Study Investigating the Moderation Effect of Social Support. JMIR Mhealth Uhealth 2021, 9, e19594. [Google Scholar] [CrossRef]
  21. Mousavizadeh, M.; Kim, D.J.; Chen, R. Effects of assurance mechanisms and consumer concerns on online purchase decisions: An empirical study. Decis. Support Syst. 2016, 92, 79–90. [Google Scholar] [CrossRef]
  22. Chen, Y.; Khan, S.K.; Shiwakoti, N.; Stasinopoulos, P.; Aghabayk, K. Analysis of Australian public acceptance of fully automated vehicles by extending technology acceptance model. Case Stud. Transp. Policy 2023, 14, 101072. [Google Scholar] [CrossRef]
  23. Wang, Y.; Witlox, F. Global trends in electric vehicle adoption and the imp- act of environmental awareness, user attributes, and barriers. Energy Rep. 2025, 13, 1125–1137. [Google Scholar] [CrossRef]
  24. Vázquez-Paja, B.; Feo-Valero, M.; del Saz-Salazar, S. Environmental awareness and transportation choices: A case study in Valencia, Spain. Transp. Res. Part D Transp. Environ. 2024, 137, 104487. [Google Scholar] [CrossRef]
  25. Li, Y.F.; Zhu, X.M. A review of three cognitive transfer theories. Psychol. Dev. Educ. 2001, 17, 58–62. [Google Scholar] [CrossRef]
  26. Li, S.H.; Bai, X.R. Introduction to structural equation modeling. Coast. Enterp. Sci. Technol. 2009, 40–42. [Google Scholar]
  27. Liu, Y.R.; An, F.J. A comparative study of canonical correlation analysis and structural equation modeling. Stat. Decis. 2004, 40, 40–45. [Google Scholar]
  28. Chen, Q.; Liang, W.N.; Meng, Q. Structural equation modeling and its applications. Chin. J. Health Stat. 2004, 21, 70–74. [Google Scholar] [CrossRef]
  29. Guo, J.; Nazri, M.; Fernandez, K. Psychological factors and retirement planning behavior among Chinese university faculty members: The mediating effects of retirement planning intention. Educ. Gerontol. 2025, 51, 875–890. [Google Scholar] [CrossRef]
  30. Cho, M.; Cho, E. The hidden signals of luxury: Investigating inconspicuous consumption and the mediating role of social connectedness. J. Retail. Consum. Serv. 2025, 87, 104398. [Google Scholar] [CrossRef]
  31. Elbaz, A.M.; Sayed, B.S.; Amjed, S.; Salem, I.E.; Shamas, G. Entrepreneurship Education, mindset and entrepreneurial intentions: The moderating effects of creativity and role models. Int. J. Manag. Educ. 2025, 23, 101240. [Google Scholar] [CrossRef]
  32. Polushkina-Merchanskaya, O.; Armstrong, M.D.S.; Gómez-Llorente, C.; Ferrer, P.; Fernandez-Gonzalez, S.; Perez-Cruz, M.; Gómez-Roig, M.D.; Camacho, J. Considerations for missing data, outliers and transformations in permutation testing for ANOVA with multivariate responses. Chemom. Intell. Lab. Syst. 2025, 258, 105320. [Google Scholar] [CrossRef]
Figure 1. SEM model of MaaS usage intention based on TAM extension.
Figure 1. SEM model of MaaS usage intention based on TAM extension.
Applsci 15 09453 g001
Figure 2. Path analysis results.
Figure 2. Path analysis results.
Applsci 15 09453 g002
Table 1. Research hypotheses summary.
Table 1. Research hypotheses summary.
HypothesisPath
H1aPerceived Ease of Use → Behavioral Intention (+)
H2aPerceived Usefulness → Behavioral Intention (+)
H2bPerceived Usefulness → Perceived Ease of Use (+)
H3aSocial Influence → Behavioral Intention (+)
H3bSocial Influence → Perceived Ease of Use (+)
H3cSocial Influence → Perceived Usefulness (+)
H2cPerceived Usefulness → Privacy Concerns (+)
H3dSocial Influence → Privacy Concerns (−)
H4aPrivacy Concerns → Behavioral Intention (−)
H3eSocial Influence → Environmental Awareness (+)
H5aEnvironmental Awareness → Behavioral Intention (+)
H6aService Similarity → Behavioral Intention (+)
H6bService Similarity → Perceived Ease of Use (+)
H6cService Similarity → Perceived Usefulness (+)
H6dService Similarity → Privacy Concerns (+)
H6eSocial Influence → Service Similarity (+)
Table 2. Results of reliability and validity analysis.
Table 2. Results of reliability and validity analysis.
VariableMeasurement ItemsFactor LoadingAVECRCronbach’s α
PEUPEU10.7160.5010.7510.747
PEU20.676
PEU30.731
PUPU10.7410.5030.7520.751
PU20.723
PU30.663
BIBI10.6460.5020.7500.749
BI20.688
BI30.785
SISI10.6980.5060.7540.754
SI20.704
SI30.731
PCPC10.8860.8320.9370.936
PC20.930
PC30.920
EAEA10.6530.5040.7510.746
EA20.673
EA30.795
SSSS10.8250.6700.8590.858
SS20.854
SS30.776
Table 3. Results of discriminant validity test.
Table 3. Results of discriminant validity test.
PEUPUBISIPCEASS
PEU0.708
PU0.4590.709
BI0.4870.4820.709
SI0.3530.4760.5610.711
PC−0.238−0.247−0.348−0.2540.912
EA0.3670.2880.4780.391−0.1790.710
SS0.0730.0780.1170.1710.1150.0040.819
Note: The diagonal blue background is the square root value of AVE.
Table 4. Results of one-way ANOVA of individual socioeconomic characteristics.
Table 4. Results of one-way ANOVA of individual socioeconomic characteristics.
VariableItemMean ± Standard DeviationF TestOne-Way Analysis of Variance
EducationHigh school (including secondary school) and below3.78 ± 0.500.8320.009 **
Bachelor’s degree or junior degree4.30 ± 0.50
Master or above4.11 ± 0.46
OccupationEnterprise staff4.29 ± 0.490.6000.031 *
Public institution4.06 ± 0.63
Administrative body3.44 ± 0.51
Student4.22 ± 0.50
Freelancers/self-employed individuals4.28 ± 0.71
Driver’s licenseYes4.24 ± 0.510.1070.034 *
No4.43 ± 0.44
Note: * p < 0.05; ** p < 0.01.
Table 5. Results of one-way ANOVA on travel attributes.
Table 5. Results of one-way ANOVA on travel attributes.
VariableItemMean ± Standard DeviationF TestOne-Way Analysis of Variance
Travel purposeCommuting4.30 ± 0.500.3540.000 **
Entertainment3.67 ± 0.37
Shopping4.27 ± 0.43
Travel distance<3 km4.16 ± 0.520.6320.000 **
3–5 km4.08 ± 0.46
5–10 km4.24 ± 0.49
>10 km4.45 ± 0.50
Common traffic toolsPublic transportation4.32 ± 0.480.3940.012 *
Taxi/ride-hailing3.94 ± 0.59
Private car4.29 ± 0.55
Bikes/shared bikes3.86 ± 0.38
Walk4.00 ± 0.54
Shared electric bike4.33 ± 0.47
Others3.83 ± 0.71
Commuting Time<15 min3.95 ± 0.470.2180.024 *
15–30 min4.21 ± 0.54
30–60 min4.31 ± 0.47
>60 min4.42 ± 0.53
Note: * p < 0.05; ** p < 0.01.
Table 6. Results of one-way ANOVA of environmental awareness.
Table 6. Results of one-way ANOVA of environmental awareness.
VariableItemMean ± Standard DeviationF TestOne-Way Analysis of Variance
EducationHigh school (including secondary school) and below4.33 ± 0.700.1400.040 *
Bachelor’s degree or junior degree4.26 ± 0.50
Master or above4.00 ± 0.63
Driver’s licenseYes4.20 ± 0.530.1740.004 **
No4.46 ± 0.45
Travel purposeCommuting4.25 ± 0.510.2640.043 *
Entertainment3.90 ± 0.68
Shopping4.40 ± 0.43
Commuting modeSingle mode4.11 ± 0.570.0710.004 **
Multimode combination4.30 ± 0.49
Note: * p < 0.05; ** p < 0.01.
Table 7. Results of one-way ANOVA of social influence.
Table 7. Results of one-way ANOVA of social influence.
VariableItemMean ± Standard DeviationF TestOne-Way Analysis of Variance
OccupationEnterprise staff4.28 ± 0.510.1470.013 *
Public institution3.94 ± 0.74
Administrative body3.56 ± 0.51
Student4.33 ± 0.63
Freelancers/self-employed individuals3.89 ± 0.50
Travel costCNY >10004.27 ± 0.600.0780.021 *
CNY 300–10004.31 ± 0.49
CNY <3004.11 ± 0.58
Note: * p < 0.05.
Table 8. Results of one-way ANOVA on privacy concerns.
Table 8. Results of one-way ANOVA on privacy concerns.
VariableItemMean ± Standard DeviationF TestOne-Way Analysis of Variance
Number of private cars02.95 ± 1.170.3830.004 **
12.78 ± 1.24
≥23.57 ± 1.11
Travel distance<3 km3.58 ± 0.990.2400.000 **
3–5 km3.36 ± 1.17
5–10 km2.71 ± 1.23
>10 km2.58 ± 1.19
Common traffic toolsPublic transportation2.66 ± 1.220.5970.001 **
Taxi/ride-hailing3.12 ± 1.01
Private car3.40 ± 1.21
Bikes/shared bikes3.71 ± 1.04
Walk3.50 ± 1.00
Shared electric bike3.42 ± 1.20
Travel costCNY >1000 2.45 ± 1.400.1480.001 **
CNY 300–1000 2.77 ± 1.21
CNY <300 3.28 ± 1.14
Commuting modeSingle mode3.22 ± 1.200.7820.002 **
Multimode combination2.72 ± 1.22
Commuting Time<15 min3.15 ± 1.170.5760.002 **
15–30 min3.26 ± 1.18
30–60 min2.63 ± 1.20
>60 min2.80 ± 1.33
Private Car Usage FrequencyAlmost every day3.45 ± 1.250.6310.018 *
2 times per week or less2.73 ± 1.24
3–6 times a week3.00 ± 1.19
Note: * p < 0.05; ** p < 0.01.
Table 9. Results of one-way ANOVA for service similarity.
Table 9. Results of one-way ANOVA for service similarity.
VariableItemMean ± Standard DeviationF TestOne-Way Analysis of Variance
Driver’s licenseYes3.69 ± 0.780.0710.000 **
No3.09 ± 0.91
Travel frequency>63.40 ± 0.920.1630.000 **
4–63.73 ± 0.97
2–33.66 ± 0.79
≤12.83 ± 0.83
Commuting Time<15 min3.90 ± 0.580.0940.044 *
15–30 min3.76 ± 0.78
30–60 min3.48 ± 0.87
>60 min3.58 ± 0.79
Private Car Usage FrequencyAlmost every day3.45 ± 0.750.6400.009 **
2 times per week or less3.49 ± 0.80
3–6 times a week3.80 ± 0.85
Note: * p < 0.05; ** p < 0.01.
Table 10. Path analysis results.
Table 10. Path analysis results.
PathNonstandard CoefficientSEZ
(CR Value)
pStandardization CoefficientResult
H1aPEU → BI0.2690.0693.9200.0000.294Yes
H2aPU → BI-----No
H2bPU → PEU0.5940.0847.0470.0000.627Yes
H3aSI → BI0.4630.0984.7190.0000.481Yes
H3bSI → PEU-----No
H3cSI → PU0.7610.1017.5510.0000.687Yes
H2cPU → PC-----No
H3dSI → PC−0.9870.196−5.0400.000−0.377Yes
H4aPC → BI−0.0540.021−2.5160.012−0.147Yes
H3eSI → EA0.5090.0875.8300.0000.536Yes
H5aEA → BI0.2340.0802.9210.0030.231Yes
H6aSS → BI-----No
H6bSS → PEU-----No
H6cSS → PU-----No
H6dSS → PC0.3040.0993.0760.0020.206Yes
H6eSI → SS0.3510.1322.6580.0080.197Yes
Table 11. Model fitting index.
Table 11. Model fitting index.
Common Indexχ2/dfGFIRMSEARMRCFINFINNFI
Judgment criteria<3>0.9<0.10<0.05>0.9>0.9>0.9
Value1.0800.9360.0170.0300.9940.9260.993
Table 12. Results of mediating effect test (1).
Table 12. Results of mediating effect test (1).
Itemcaba*ba*b
(Boot SE)
a*b
(z Value)
a*b
(p Value)
a*b
(95% BootCI)
c’Result
SS ⇒ PC ⇒ BI0.0180.271 **−0.052 **−0.0140.012−1.1400.254−0.054–−0.0060.032Full mediation
* p < 0.05; ** p < 0.01.
Table 14. Results of mediating effect test (3).
Table 14. Results of mediating effect test (3).
Itemcaba*ba*b
(Boot SE)
a*b
(z Value)
a*b
(p Value)
a*b
(95% BootCI)
c’Result
PU ⇒ PEU⇒ BI0.233 **0.348 **0.206 **0.0720.0312.3420.0190.014–0.1340.162 *Partial mediation
* p < 0.05 ** p < 0.01.
Table 15. Results of moderating effect analysis (1).
Table 15. Results of moderating effect analysis (1).
Model 1Model 3
BsetpβBsetpβ
Constant3.5080.6435.4540.000 ***-3.6390.7145.0970.000 ***-
PC−0.0520.015−3.4500.001 ***−0.162−0.0500.015−3.4210.001 ***−0.158
PU0.1400.0522.6920.008 **0.1450.1520.0512.9690.003 **0.157
SI0.2710.0515.3180.000 ***0.2870.2690.0505.4290.000 ***0.285
EA0.2140.0484.4890.000 ***0.2230.2020.0474.2790.000 ***0.211
SS0.0320.0241.3240.1870.0600.0230.0230.9730.3320.043
PEU0.1920.0513.8080.000 ***0.1980.1410.1500.9450.3460.145
Occupation—Public institution [reference item]----------
PEU * Occupation—Freelancer/self-employed −0.7740.246−3.1440.002 **−0.174
R20.5000.550
Adjust R20.4880.525
FF (6259) = 43.158, p = 0.000F (14,251) = 21.919, p = 0.000
R20.5000.038
FF (6259) = 43.158, p = 0.000F (4251) = 5.281, p = 0.000
* p < 0.05; ** p < 0.01; *** p < 0.001.
Table 16. Results of moderating effect analysis (2).
Table 16. Results of moderating effect analysis (2).
Model 1Model 3
BsetpβBsetpβ
Constant3.0320.6574.6110.000 ***-2.7750.6744.1200.000 ***-
PEU0.1920.0513.8080.000 ***0.1980.2470.0514.8170.000 ***0.254
EA0.2140.0484.4890.000 ***0.2230.2070.0474.4160.000 ***0.216
PC−0.0520.015−3.4500.001 ***−0.162−0.0500.015−3.4000.001 ***−0.157
SI0.2710.0515.3180.000 ***0.2870.2740.0495.5750.000 ***0.290
SS0.0320.0241.3240.1870.0600.0230.0230.9980.3190.043
PU0.1400.0522.6920.008 **0.1450.0750.1740.4320.6660.078
Occupation—Public institution [reference item]----------
PU * Occupation—Freelancer/self-employed −1.8950.433−4.3740.000 ***−0.281
R20.5000.557
Adjust R20.4880.532
FF (6259) = 43.158, p = 0.000F (14,251) = 22.532, p = 0.000
R20.5000.045
FF (6259) = 43.158, p = 0.000F (4251) = 6.328, p = 0.000
* p < 0.05; ** p < 0.01; *** p < 0.001.
Table 17. Results of moderating effect analysis (3).
Table 17. Results of moderating effect analysis (3).
Model 1Model 3
BsetpβBsetpβ
Constant4.2110.6736.2540.000 ***-4.4100.7006.3010.000 ***-
PEU0.1920.0513.8080.000 ***0.1980.1860.0513.6550.000 ***0.191
PU0.1400.0522.6920.008 **0.1450.1370.0522.6540.008 **0.141
PC−0.0520.015−3.4500.001 ***−0.162−0.0530.015−3.5670.000 ***−0.167
EA0.2140.0484.4890.000 ***0.2230.2260.0474.7960.000 ***0.235
SS0.0320.0241.3240.1870.0600.0270.0241.1590.2480.052
SI0.2710.0515.3180.000 ***0.2870.3690.1512.4540.015 *0.391
Occupation—Public institution [reference item]----------
SI * Occupation—Freelancer/self-employed −1.1740.346−3.3920.001 ***−0.203
R20.5000.539
Adjust R20.4880.513
FF (6259) = 43.158, p = 0.000F (14,251) = 20.975, p = 0.000
R20.5000.027
FF (6259) = 43.158, p = 0.000F (4251) = 3.671, p = 0.006
* p < 0.05; ** p < 0.01; *** p < 0.001.
Table 18. Mediation effect test results (single travel mode).
Table 18. Mediation effect test results (single travel mode).
Itemcaba*ba*b
(Boot SE)
a*b
(z Value)
a*b
(p Value)
a*b
(95% BootCI)
c’Result
PU ⇒ PEU ⇒ BI0.294 **0.379 ***0.335 ***0.1270.0542.3590.0180.035–0.2460.167Full mediation
* p < 0.05; ** p < 0.01; *** p < 0.001.
Table 19. Mediation effect test results (multimode combined travel).
Table 19. Mediation effect test results (multimode combined travel).
Itemcaba*ba*b
(Boot SE)
a*b
(z Value)
a*b
(p Value)
a*b
(95% BootCI)
c’Result
PU ⇒ PEU ⇒ BI0.185 **0.311 ***0.138 *0.0430.0251.6960.090−0.004–0.0970.142 *Partial mediation
* p < 0.05; ** p < 0.01; *** p < 0.001.
Table 20. Model regression results.
Table 20. Model regression results.
XYNonstandard CoefficientSEz (CR Value)pStandardization Coefficient
SS
(Low level)
BI0.2260.0753.0350.0020.417
SS
(High level)
BI−0.0160.053−0.2990.765−0.028
Disclaimer/Publisher’s Note: The statements, opinions and data contained in all publications are solely those of the individual author(s) and contributor(s) and not of MDPI and/or the editor(s). MDPI and/or the editor(s) disclaim responsibility for any injury to people or property resulting from any ideas, methods, instructions or products referred to in the content.

Share and Cite

MDPI and ACS Style

Guo, F.; Gao, L.; Ni, A.; Zhao, X.; Zhang, Y. Research on MaaS Usage Intention and Influence Mechanism. Appl. Sci. 2025, 15, 9453. https://doi.org/10.3390/app15179453

AMA Style

Guo F, Gao L, Ni A, Zhao X, Zhang Y. Research on MaaS Usage Intention and Influence Mechanism. Applied Sciences. 2025; 15(17):9453. https://doi.org/10.3390/app15179453

Chicago/Turabian Style

Guo, Fengyu, Linjie Gao, Anning Ni, Xu Zhao, and Yunxi Zhang. 2025. "Research on MaaS Usage Intention and Influence Mechanism" Applied Sciences 15, no. 17: 9453. https://doi.org/10.3390/app15179453

APA Style

Guo, F., Gao, L., Ni, A., Zhao, X., & Zhang, Y. (2025). Research on MaaS Usage Intention and Influence Mechanism. Applied Sciences, 15(17), 9453. https://doi.org/10.3390/app15179453

Note that from the first issue of 2016, this journal uses article numbers instead of page numbers. See further details here.

Article Metrics

Back to TopTop