Synchronized Measurement of the Fundamental Voltage and Harmonic, Interharmonic, and Subharmonic Components of the Electrical Grid Using an Adaptive Kalman Filter
Abstract
1. Introduction
2. IEC 61000-4-7 Recommendations for the Measurement of Harmonics and Interharmonics
2.1. Harmonic Group
2.2. Interharmonic Group
2.3. Harmonic Subgroup
2.4. Interharmonic Subgroup
3. Linear Kalman Filter and Derivates
4. Description of the Developed Method
4.1. Data Acquisition and DFT
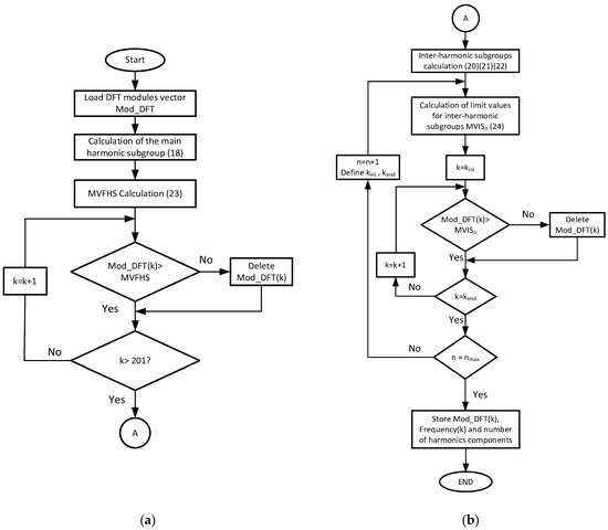
4.2. Harmonics Selection
4.3. Obtaining Harmonic, Interharmonic, and Subharmonic Components in Real Time
4.4. Linear Kalman Filter
4.5. Evaluation of the Estimation and Restart Condition of the Calculation
5. Results
5.1. Simulation 1: Signal with 11 Harmonic Components Reduced to 5 Components
Reduction of the Number of Spectral Components in the Input Signal
5.2. Simulation 2: Input Signal with 5 Spectral Components That Increases to 11 Components at t = 0.8 s
Increase to 11 Components at t = 0.8 s
5.3. Simulation 3: Noise-Effect Analysis
6. Conclusions
Author Contributions
Funding
Institutional Review Board Statement
Informed Consent Statement
Data Availability Statement
Conflicts of Interest
Appendix A. Mathematical Model of a Sinusoidal and Non-Sinusoidal Signal
References
- Sabin, D.; Norwalk, M.; Kittredge, K.; Johnston, S. IEEE Power Quality Standards. In Proceedings of the International Conference on Harmonics and Quality of Power, ICHQP, Naples, Italy, 29 May–1 June 2022. [Google Scholar] [CrossRef]
- IEC Webstore. IEC Technical Report 61000-2-1:1990 Electromagnetic Compatibility, EMC, Smart City; IEC: Geneva, Switzerland, 1990; Available online: https://webstore.iec.ch/publication/4127 (accessed on 20 February 2024).
- Lin, H.C. Accurate harmonic/interharmonic estimation using dft-based group-harmonics energy diffusion algorithm. Can. J. Electr. Comput. Eng. 2013, 36, 158–171. [Google Scholar] [CrossRef]
- Gunther, E.W. Interharmonics in power systems. In Proceedings of the IEEE Power Engineering Society Transmission and Distribution Conference, Vancouver, BC, Canada, 15–19 July 2001; Volume 2, pp. 813–817. [Google Scholar] [CrossRef]
- Igual, R.; Medrano, C. Research challenges in real-time classification of power quality disturbances applicable to microgrids: A systematic review. Renew. Sustain. Energy Rev. 2020, 132, 110050. [Google Scholar] [CrossRef]
- Rodríguez-Pajarón, P.; Bayo, A.H.; Milanović, J.V. Forecasting voltage harmonic distortion in residential distribution networks using smart meter data. Int. J. Electr. Power Energy Syst. 2022, 136, 107653. [Google Scholar] [CrossRef]
- Sakar, S.; Ronnberg, S.K.; Bollen, M. Interharmonic Emission in AC-DC Converters Exposed to Nonsynchronized High-Frequency Voltage above 2 kHz. IEEE Trans. Power Electron. 2021, 36, 7705–7715. [Google Scholar] [CrossRef]
- Ravindran, V.; Ronnberg, S.K.; Busatto, T.; Bollen, M.H.J. Inspection of interharmonic emissions from a grid-tied PV inverter in North Sweden. In Proceedings of the International Conference on Harmonics and Quality of Power, ICHQP, Ljubljana, Slovenia, 13–16 May 2018; pp. 1–6. [Google Scholar] [CrossRef]
- Sezgin, E.; Salor, Ö. Analysis of power system harmonic subgroups of the electric arc furnace currents based on a hybrid time-frequency analysis method. In Proceedings of the 2018 IEEE Industry Applications Society Annual Meeting, IAS, Portland, OR, USA, 23–27 September 2018. [Google Scholar] [CrossRef]
- Langella, R.; Testa, A.; Meyer, J.; Moller, F.; Stiegler, R.; Djokic, S.Z. Experimental-Based Evaluation of PV Inverter Harmonic and Interharmonic Distortion Due to Different Operating Conditions. IEEE Trans. Instrum. Meas. 2016, 65, 2221–2233. [Google Scholar] [CrossRef]
- Bollen, M.H.J.; Ronnberg, S.K.; Wahlberg, M. Harmonic and Interharmonic Distortion due to a Windpark. In Proceedings of the IEEE PES General Meeting, Minneapolis, MN, USA, 25–29 July 2010; IEEE: Piscataway, NJ, USA, 2010; pp. 1–6. [Google Scholar] [CrossRef]
- Ravindran, V.; Rönnberg, S.K.; Bollen, M.H.J. Interharmonics in PV systems: A review of analysis and estimation methods; considerations for selection of an APT method. IET Renew. Power Gener. 2019, 13, 2023–2034. [Google Scholar] [CrossRef]
- Gnacinski, P.; Peplinski, M.; Murawski, L.; Szelezinski, A. Vibration of induction machine supplied with voltage containing subharmonics and interharmonics. IEEE Trans. Energy Convers. 2019, 34, 1928–1937. [Google Scholar] [CrossRef]
- IEEE 1459-2010; IEEE Standard Definitions for the Measurement of Electric Power Quantities Under Sinusoidal, Nonsinusoidal, Balanced, or Unbalanced Conditions. IEEE: Piscataway, NJ, USA, 2010.
- IEC 61000-4-7:2002/A1:2008; Electromagnetic Compatibility (EMC). Part 4: Testing and Measurement Techniques—General Guide on Harmonics and Interharmonics Measurements and Instrumentation, for Power Supply Systems and Equipment Connected Thereto. International Electrotechnical Commission: Geneva, Switzerland, 2002.
- IEC 61000-4-30:2015+AMD1:2021 CSV; Electromagnetic Compatibility (EMC)—Part 4–30: Testing and Measurement Techniques—Power Quality Measurement Methods. International Electrotechnical Commission: Geneva, Switzerland, 2021. Available online: https://webstore.iec.ch/publication/68642 (accessed on 12 February 2024).
- Taghvaie, A.; Warnakulasuriya, T.; Kumar, D.; Zare, F.; Sharma, R.; Vilathgamuwa, D.M. A Comprehensive Review of Harmonic Issues and Estimation Techniques in Power System Networks Based on Traditional and Artificial Intelligence/Machine Learning. IEEE Access 2023, 11, 31417–31442. [Google Scholar] [CrossRef]
- Monteiro, H.L.M.; Camponogara, Â.; Ribeiro, M.V.; Duque, C.A.; Poor, H.V. A DFT-based method for estimating interharmonics in wind power generation. IET Smart Grid 2022, 5, 332–346. [Google Scholar] [CrossRef]
- Hadi, F.M.A.; Aly, H.H.; Little, T. Harmonics Forecasting of Wind and Solar Hybrid Model Driven by DFIG and PMSG Using ANN and ANFIS. IEEE Access 2023, 11, 55413–55424. [Google Scholar] [CrossRef]
- Chen, C.I.; Chen, Y.C. Comparative study of harmonic and interharmonic estimation methods for stationary and time-varying signals. IEEE Trans. Ind. Electron. 2014, 61, 397–404. [Google Scholar] [CrossRef]
- Avdeev, B.A.; Vyngra, A.V.; Chernyi, S.G.; Zhilenkov, A.A.; Sokolov, S.S. Evaluation and Procedure for Estimation of Interharmonics on the Example of Non-Sinusoidal Current of an Induction Motor with Variable Periodic Load. IEEE Access 2021, 9, 158412–158419. [Google Scholar] [CrossRef]
- Gallo, D.; Langella, R.; Testa, A. On the processing of harmonics and interharmonics in electrical power systems. In Proceedings of the 2000 IEEE Power Engineering Society Winter Meeting. Conference Proceedings (Cat. No.00CH37077), Singapore, 23–27 January 2000; IEEE: Piscataway, NJ, USA, 2002; pp. 1581–1586. [Google Scholar] [CrossRef]
- Harris, F.J. On the use of windows for harmonic analysis with the discrete Fourier transform. Proc. IEEE 1978, 66, 51–83. [Google Scholar] [CrossRef]
- Testa, A.; Akram, M.F.; Burch, R.; Carpinelli, G.; Chang, G.; Dinavahi, V.; Hatziadoniu, C.; Grady, W.M.; Gunther, E.; Halpin, M.; et al. Interharmonics: Theory and Modeling. IEEE Trans. Power Deliv. 2007, 22, 2335–2348. [Google Scholar] [CrossRef]
- Costa, F.B.; Haselbarth, S.; Yanchenko, S.; Strunz, K.; Oliveira, A.M. Wavelet-Based Harmonic Magnitude Measurement in the Presence of Interharmonics. IEEE Trans. Power Deliv. 2023, 38, 2072–2087. [Google Scholar] [CrossRef]
- Santos, E.; Duque, C.A.; Cerqueira, A.S. Harmonic and inter-harmonic estimation using esprit associated with filter bank. In Proceedings of the International Conference on Harmonics and Quality of Power, ICHQP, Ljubljana, Slovenia, 13–16 May 2018; pp. 1–6. [Google Scholar] [CrossRef]
- Eslami, A.; Negnevitsky, M.; Franklin, E.; Lyden, S. Review of AI applications in harmonic analysis in power systems. Renew. Sustain. Energy Rev. 2022, 154, 111897. [Google Scholar] [CrossRef]
- Kunac, A.; Petrovic, G.; Despalatovic, M.; Sarajcev, P. Grid Voltage Amplitude and Frequency Real-Time Estimation using Linear Kalman Filter. In Proceedings of the 2022 7th International Conference on Smart and Sustainable Technologies (SpliTech), Split/Bol, Croatia, 5–8 July 2022. [Google Scholar] [CrossRef]
- Nie, X. Detection of Grid Voltage Fundamental and Harmonic Components Using Kalman Filter Based on Dynamic Tracking Model. IEEE Trans. Ind. Electron. 2020, 67, 1191–1200. [Google Scholar] [CrossRef]
- Alshawawreh, J. Adaptive technique based on fast fourier transform for selecting the modelled harmonics’ orders in Kalman filter. Prz. Elektrotechniczny 2018, 94, 95–100. [Google Scholar] [CrossRef]
- Brown, R.G.; Hwang, P.Y.C. Introduction to Random Signals and Applied Kalman Filtering with Matlab Exercises, 4th ed.; John and Wiley and Sons: Hoboken, NJ, USA, 2012; Available online: http://eu.wiley.com/WileyCDA/WileyTitle/productCd-EHEP002052.html (accessed on 21 July 2015).
- Lin, H.C.; Lee, V. DFT-Based Recursive Minimizing Algorithm for Power Interharmonics Analysis. In Proceedings of the IECON 2011—37th Annual Conference of the IEEE Industrial Electronics Society, Melbourne, VIC, Australia, 7–10 November 2011; IEEE: Piscataway, NJ, USA; pp. 1306–1311. [Google Scholar] [CrossRef]
- Moo, C.S. Group-harmonic identification in power systems with nonstationary waveforms. IEE Proc.—Gener. Transm. Distrib. 1995, 142, 517. [Google Scholar] [CrossRef]
- Kennedy, K.; Lightbody, G.; Yacamini, R. Power System Harmonic Analysis using the Kalman Filter. In Proceedings of the 2003 IEEE Power Engineering Society General Meeting, Conference Proceedings, Toronto, ON, Canada, 13–17 July 2003; Volume 2, pp. 752–757. [Google Scholar] [CrossRef]
- Girgis, A.A.; Chang, W.B.; Makram, E.B. A digital recursive measurement scheme for on-line tracking of power system harmonics. IEEE Trans. Power Deliv. 1991, 6, 1153–1160. [Google Scholar] [CrossRef]


















































| Component | Frequency | |
|---|---|---|
| DC | 0 Hz | |
| Fundamental component | ||
| Subharmonic | ||
| Harmonic | h = integer > 1 | |
| Interharmonic |
| No. Harmonic | Voltage rms (V) | Frequency (Hz) | Frequency (Rad/s) |
|---|---|---|---|
| 1 | 23 | 22 | 138.226 |
| 2 | 230 | 49.9 | 307.870 |
| 3 | 46 | 71.9 | 451.761 |
| 4 | 34.5 | 122 | 766.548 |
| 5 | 69 | 149.7 | 940.592 |
| 6 | 23 | 171.7 | 1078.822 |
| 7 | 23 | 249.5 | 1567.654 |
| 8 | 23 | 271.8 | 1707.769 |
| 9 | 23 | 449.1 | 2821.778 |
| 10 | 23 | 471.1 | 2960.008 |
| 11 | 23 | 548.9 | 3448.840 |
| No. Harmonic | Voltage (Peak) Measured | Frequency (Hz) Measured | Frequency (Hz) |
|---|---|---|---|
| 1 | 14.63 | 20 | 22 |
| 2 | 199.2 | 50 | 49.9 |
| 3 | 29.65 | 70 | 71.9 |
| 4 | 21.97 | 120 | 122 |
| 5 | 59.75 | 150 | 149.7 |
| 6 | 15.13 | 170 | 171.7 |
| 7 | 19.9 | 250 | 249.5 |
| 8 | 14.97 | 270 | 271.8 |
| 9 | 19.9 | 450 | 449.1 |
| 10 | 15.79 | 470 | 471.1 |
| 11 | 13.93 | 550 | 548.9 |
| No. Spectral Component | Voltage rms (V) | Frequency (Hz) | Frequency (Rad/s) |
|---|---|---|---|
| 1 | 23 | 22 | 138.23 |
| 2 | 230 | 50.1 | 307.876 |
| 3 | 46 | 71.9 | 451.761 |
| 4 | 34.5 | 122 | 766.548 |
| 5 | 69 | 149.7 | 940.592 |
| No. Spectral Component | Voltage rms (V) | Frequency (Hz) | Frequency (Rad/s) |
|---|---|---|---|
| 1 | 23 | 33.9 | 213.032 |
| 2 | 230 | 51.1 | 321.070 |
| 3 | 46 | 75.15 | 472.181 |
| 4 | 34.5 | 121.75 | 764.977 |
| 5 | 69 | 150.45 | 945.305 |
| No. Spectral Component | Voltage rms (V) | Frequency (Hz) |
|---|---|---|
| 1 | 11.24 | 30 |
| 2 | 199 | 50 |
| 3 | 15.79 | 70 |
| 4 | 22.9 | 120 |
| 5 | 59.75 | 150 |
| No. Spectral Component | Voltage rms (V) | Frequency (Hz) | Frequency (Rad/s) |
|---|---|---|---|
| 1 | 23 | 33.9 | 213 |
| 2 | 230 | 51.1 | 321.0707 |
| 3 | 46 | 75.15 | 472.1813 |
| 4 | 34.5 | 121.75 | 764.9778 |
| 5 | 69 | 150.45 | 945.3052 |
| 6 | 23 | 214.3 | 1346.4866 |
| 7 | 23 | 229 | 1438.8494 |
| 8 | 23 | 250.5 | 1573.9379 |
| 9 | 23 | 450.7 | 2831.8316 |
| 10 | 23 | 497 | 3122.7431 |
| 11 | 16.1 | 549 | 3449.4687 |
| No. Spectral Component | Voltage rms (V) | Frequency (Hz) |
|---|---|---|
| 1 | 11.26 | 30 |
| 2 | 199.4 | 50 |
| 3 | 15.14 | 70 |
| 4 | 22.55 | 120 |
| 5 | 59.74 | 150 |
| 6 | 9.851 | 210 |
| 7 | 15.87 | 230 |
| 8 | 19.91 | 250 |
| 9 | 19.91 | 450 |
| 10 | 19.57 | 500 |
| 11 | 13.93 | 550 |
| No. Spectral Component | Voltage rms (V) (w/o Noise) | Frequency (Hz) (w/o Noise) | Voltage rms (V) (w/Noise) | Frequency (Hz) (w/Noise) |
|---|---|---|---|---|
| 1 | 11.24 | 30 | 11.15 | 30 |
| 2 | 199 | 50 | 199.7 | 50 |
| 3 | 15.79 | 70 | 15.99 | 70 |
| 4 | 22.9 | 120 | 22.81 | 120 |
| 5 | 59.75 | 150 | 59.98 | 150 |
| No. Spectral Component | Abs Max Error (%) | RMSE (V) | RMSE (%) |
|---|---|---|---|
| 1 | 6.48 | 0.66 | 2.84 |
| 2 | 0.22 | 0.20 | 0.09 |
| 3 | 4.27 | 1.01 | 2.19 |
| 4 | 7.63 | 0.88 | 2.56 |
| 5 | 4.02 | 1.20 | 1.74 |
Disclaimer/Publisher’s Note: The statements, opinions and data contained in all publications are solely those of the individual author(s) and contributor(s) and not of MDPI and/or the editor(s). MDPI and/or the editor(s) disclaim responsibility for any injury to people or property resulting from any ideas, methods, instructions or products referred to in the content. |
© 2024 by the authors. Licensee MDPI, Basel, Switzerland. This article is an open access article distributed under the terms and conditions of the Creative Commons Attribution (CC BY) license (https://creativecommons.org/licenses/by/4.0/).
Share and Cite
Martínez-Navarro, G.; Orts-Grau, S.; Alfonso-Gil, J.C.; Balaguer-Herrero, P. Synchronized Measurement of the Fundamental Voltage and Harmonic, Interharmonic, and Subharmonic Components of the Electrical Grid Using an Adaptive Kalman Filter. Appl. Sci. 2024, 14, 8669. https://doi.org/10.3390/app14198669
Martínez-Navarro G, Orts-Grau S, Alfonso-Gil JC, Balaguer-Herrero P. Synchronized Measurement of the Fundamental Voltage and Harmonic, Interharmonic, and Subharmonic Components of the Electrical Grid Using an Adaptive Kalman Filter. Applied Sciences. 2024; 14(19):8669. https://doi.org/10.3390/app14198669
Chicago/Turabian StyleMartínez-Navarro, Germán, Salvador Orts-Grau, José Carlos Alfonso-Gil, and Pedro Balaguer-Herrero. 2024. "Synchronized Measurement of the Fundamental Voltage and Harmonic, Interharmonic, and Subharmonic Components of the Electrical Grid Using an Adaptive Kalman Filter" Applied Sciences 14, no. 19: 8669. https://doi.org/10.3390/app14198669
APA StyleMartínez-Navarro, G., Orts-Grau, S., Alfonso-Gil, J. C., & Balaguer-Herrero, P. (2024). Synchronized Measurement of the Fundamental Voltage and Harmonic, Interharmonic, and Subharmonic Components of the Electrical Grid Using an Adaptive Kalman Filter. Applied Sciences, 14(19), 8669. https://doi.org/10.3390/app14198669

