Next Article in Journal
Arrays of TiO2 Nanosphere Monolayers on GaN-Based LEDs for the Improvement of Light Extraction
Previous Article in Journal
A Numerical Investigation of Induced and Embedded Trench Installations for Large-Diameter Thermoplastic Pipes under High Fill Stresses
 
 
Font Type:
Arial Georgia Verdana
Font Size:
Aa Aa Aa
Line Spacing:
Column Width:
Background:
Article

Selecting an Optimal Scenario for Addressing Supplier Selection Problem by Considering Sustainable Scheduling: A Hybrid Approach

1
School of Mechanical Engineering, University of Science and Technology Beijing, Beijing 100083, China
2
Management School, Hainan University, Haikou 570228, China
*
Author to whom correspondence should be addressed.
Appl. Sci. 2023, 13(5), 3035; https://doi.org/10.3390/app13053035
Submission received: 27 January 2023 / Revised: 23 February 2023 / Accepted: 24 February 2023 / Published: 27 February 2023

Abstract

The iron and steel industry is a pillar industry of the national economy in many countries and is also a source of high energy consumption and pollution gas emissions. In addition to the economic aspect, there have been increasing concerns over how to minimise the negative environmental impact and enhance the awareness of social responsibility for iron and steel enterprises. Therefore, this study proposes an intelligent scheduling system for addressing the supplier selection problem by considering sustainable scheduling (SS) (ISS-AFLCSS) to achieve maximised benefits of logistics costs, carbon emission and fatigued driving for the Chengsteel Company. In the ISS-AFLCSS, first, a multiobjective mathematical optimisation model is formulated. Second, this study proposed a hybrid approach using an improved genetic algorithm (GA) to optimise multiple objectives of scenarios and adopting the technique for order preference by similarity to an ideal solution (TOPSIS) method with the analytic hierarchy process (AHP) to precisely optimise and select a best-ideal scenario. The results confirm that the proposed ISS-AFLCSS can provide accurate guidance in practicing SS for managers of enterprises.

1. Introduction

With the United Nations declaring sustainable development goals for the 2030 agenda, an increasing number of countries are developing their economies and striving to improve the ecological environment by adopting novel technology and recyclable materials. Umar et al. [1] proposed that the leading cause of environmental degradation is the current unsustainable production and consumption patterns. To address this critical issue, the Chinese central government formulated several regulations and policies to embed them into the 14th Five-Year Plan to guide native industries to achieve the goals of sustainable development. Chengsteel, as an iron and steel enterprise in China, has attempted to reduce logistical costs and carbon emissions, and prevent fatigued driving by addressing the supplier selection problem (SSP) in practicing sustainable scheduling (SS). Several studies also have emphasised that SS cannot focus only on economic and environmental issues and must simultaneously consider social considerations to achieve balanced development of the three dimensions of economy, the environment, and society [2,3].
SS refers to the accomplishment of production tasks through control based on production plans and scheduling while reducing environmental damage, conserving energy and natural resources, promoting the profitability of enterprises and enhancing employee health, community and product safety [4,5]. Focusing on the environmental perspective, Raileanu et al. [6] emphasised that energy scheduling is the key pillar for sustainable manufacturing, even if production is only a small part of the whole life cycle of the product. Kong et al. [7] considered that in industries practicing SS, SS can be evaluated through three indices: environmental impact, production efficiency and cost. Duan et al. [8] believed that SS, as an important part of green manufacturing, is able to reduce the cost and emission of greenhouse gases. Moreover, taking the angle of the production plan and scheduling for launching sustainable development goals, Hongyu et al. [9] clarified that the concept of SS needs to be further comprehended from economic, environmental and social aspects.
To achieve sustainable development goals, previous studies have introduced the concept of sustainability-oriented scheduling in a growing variety of processes to reduce pollution and carbon emissions [10,11]. Lu et al. [12] considered reducing the energy consumption problem in sustainable parallel-machine scheduling based on a hybrid metaheuristic algorithm. Shi et al. [13] regarded energy consumption and carbon emissions as sustainability indicators in a kind of sustainable hybrid flow shop scheduling with a dynamic scheduling method based on variable priorities. Moreover, to promote understanding of the SS concept, studies have started to pay attention to the three dimensions of SS in manufacturing enterprises. Lu et al. [2] considered the multiobjective problem of minimizing makespan, negative social impact and total energy consumption in distributed permutation flow-shop scheduling with a knowledge-based multiobjective memetic optimisation algorithm. Gong et al. [3] adopted a nondominated ensemble fitness ranking algorithm to optimise the multiple objectives of minimizing makespan, labour cost and green production-related factors of sustainable flexible job-shop scheduling. Recent studies have attempted to achieve the maximum economic, environmental and social benefits by optimising multiple objectives in practicing SS. However, few studies generate a deeper discussion on the mutual influencing interrelationship of the three dimensions of SS.
From the perspective of SS demands and multiobjective optimisation, the aforementioned studies proposed hybrid algorithms to address the multistage composite scheduling problem. In addition, genetic algorithm (GA) optimisation has been widely utilised to solve SS problems [12]. Kong et al. [7] proposed a novel sustainable hybrid flow shop scheduling model considering machine characteristics and developed an improved GA to resolve this model. Yao et al. [14] adopted GA to solve the sustainable electric vehicle scheduling problem with multiple vehicle types in public transport based on a given multivehicle-type timetable. To dynamically generate the prescheduling and rescheduling solutions of a sustainable hybrid flow shop, a GA-based dynamic scheduling optimisation with variable priorities is proposed [13]. In addition, for multiobjective SS problems, the literature has mostly adopted hybrid methods with GA. Zhang [10] established a multiobjective GA with a tabu-enhanced iterated greedy local search strategy to resolve SS problems. Previous studies have mostly focused on improving model accuracy by the modified GA to optimise multiple objectives in the economic and environmental aspects of SS. However, few studies have addressed multiobjective problems in three dimensions of SS by GA. Therefore, this study utilises an improved GA to optimise multiobjective scenarios in three dimensions to address the SSP by considering SS. After that, this study adopts decision-making analysis methods to further accurately optimise and select an ideal scenario.
The purpose of this study is to propose an intelligent scheduling system for addressing the SSP by considering SS (ISS-AFLCSS) to achieve balanced development of the economy, environment, and society of SS. The main contributions of this study are presented as follows: (1) generate a deeper analysis and discussion on the balance relations of the three dimensions of SS; (2) propose a hybrid approach using an improved GA to optimise multiple objectives of scheduling scenarios and adopt the TOPSIS method with AHP to further precisely optimise and select a best-ideal scenario; and (3) under every electricity consumption strategy, selecting a corresponding optimal scheduling scenario of electric and fuel vehicle combinations can provide precise guidance for enterprise managers. The next section is a literature review, including the theoretical background, proposed methods and solved problems. The model is constructed in Section 3. The proposed hybrid method and the framework for solving the model are described in Section 4. The case information and analysis results are presented in Section 5. A more detailed discussion of the analysis results is provided in Section 6. The conclusions, important findings, limitations and possible future research directions are summarised at the end of the paper.

2. Literature Review

This section provides the background of SS and a review of the proposed methods and measures and SSP for enhancing the understanding of SS.

2.1. Sustainable Scheduling

SS is generally regarded as the production of goods and services that do not pollute, conserve energy and natural resources, are economically viable, protect the safety and health of workers, communities and consumers, and meet public expectations [15]. SS, as the core part of sustainable production, is beginning to attract increasing attention. In a review of SS literature, Akbar et al. [16] extend SS to consider more sustainability indicators, especially in the social responsibility of enterprises, to assist many companies in achieving sustainability improvement in scheduling problems. Moreover, considering that most previous studies on SS have mainly focused on the problems of traditional workshop scheduling, Duan et al. [8] shifted to explore the SS for equipment manufacturing enterprises with high energy consumption and high pollution, e.g., large-scale factories with multiple heterogeneous processes. Prado et al. [17] introduced life-cycle management into shop-floor scheduling as a performance measurement system for enterprises to realise SS. Fathollahi et al. [18] merged the concept of the triple bottom line with production systems to expand several new ideas for research in terms of developing optimisation models and algorithms for SS. However, the interaction and facilitation of the criterion of practicing SS are rarely mentioned in previous studies.
At present, most studies of SS focus on economic and environmental issues. Prado et al. [17] considered the makespan, profit margin, energy consumption and pollution air emissions of economic and environmental dimensions in the constructed SS model. Duan et al. [8] solved the problem of high energy consumption and high environmental pollution in the SS of large marine power components. Lu et al. [12] optimised the objectives of completion time and energy consumption in a rubber manufacturing enterprise by practicing SS. In addition, an increasing number of studies have considered the three dimensions of economy, environment and society of SS. Abedini et al. [5] presented a metric-based model to systematically and holistically evaluate the sustainability of production schedules based on all three pillars of the triple bottom line. Based on most previous studies on SS problems emphasizing the balance between the economy and the environment, Lu et al. [19] considered noise pollution as an important social issue and harmful to human health. Hongyu et al. [9] construct a model of the sustainable, flexible job shop scheduling problem to optimise the makespan, energy consumption, and ergonomic risk simultaneously. In summary, the simultaneous consideration of the three kinds of criteria of economy, environment and society in launching SS is an increasing concern.
With the increasing demands of customer customisation and small orders, different types of shop scheduling are widely used in manufacturing industries. Therefore, how to solve shop-scheduling problems to achieve the goal of SS has become a general focus of attention in the academic field. Lu et al. [19] proposed a mathematical model in terms of the sustainable shop scheduling problem and solved the model with a novel hybrid multiobjective gray wolf algorithm. Li et al. [20] adopted a genetic algorithm (GA) to solve a mixed-integer linear programming model of remanufacturing job shop scheduling to reach SS. Coca et al. [21] employed the nondominated sorting genetic algorithm-II (NSGA-II) and NSGA-III algorithms to evaluate the sustainable multiple objectives of a flexible job shop manufacturing system. In addition, some studies have focused on sustainable logistics scheduling problems. Chargui et al. [22] constructed a multiobjective mixed-integer programming model in terms of sustainable truck scheduling in a rail-road physical internet cross-docking hub and addressed optimising objectives by two multiobjective hybrid metaheuristic algorithms. Gong et al. [23] adopted the concept of SS to establish a resource-scheduling simulation model that can assess the effects of the number of service workers, the charging pile replacement policy and the charging pile maintenance times on charging station revenues. Furthermore, SS is more widely applied in production operation scheduling. Lee et al. [24] proposed a deep reinforcement learning method for injection mold production scheduling to launch the SS. Huang et al. [25] attempted to globally optimise the sustainability of production scheduling in aluminum furnace hot rolling sections. To meet the demands of small series productions and individual articles, Fülöp et al. [26] established a genetic production system similar to the SS problem of a discrete product assembly plant.

2.2. SSP

The SSP is a procurement decision problem that consists of the definition of methods and models for analyzing and measuring the performance of a group of suppliers in order to improve the competitiveness of the customer. Recent studies show significant interest in artificial intelligence-based models for solving SSP. To solve a multi-criteria SSP, Luan et al. [27] proposed a hybrid algorithm of GA and ant colony optimisation (ACO). Zhang et al. [28] adopted an improved genetic algorithm combined with the Bayesian approach to quantify the evaluation indicators of green suppliers, which solves the problems of the traditional methods of information occlusion and an unreasonable selection scheme. Ehtesham et al. [29] integrated sustainable supplier selection and optimisation of sustainability performance indicators in a supply chain network to establish a mixed-integer linear programming model solved by multi-objective genetic and multi-objective particle swarm. In an uncertain environment, a new multi-objective model is developed for both supplier selection and order allocation operations considering incremental discount [30]. Compared with multi-criteria decision-making methods to address SSP, GA is able to provide a higher-quality solution [31]. Therefore, this study adopts GA to solve mathematical models for the multiple purchasing problem.
Fatigued driving is the most important affecting traffic and transportation safety. To prevent fatigued driving, China’s Road Traffic Safety Law stipulates that drivers of transport vehicles who drive for more than four hours without stopping or for less than 20 min will be fined six to twelve points. Statistics show that 30–45% of accidents are directly or indirectly caused by fatigued driving [32]. Therefore, research on fatigued driving has always been of great concern to scholars. Zhou et al. [33] believed that the traditional real-time fatigue monitoring method may cause delays during the transition period from highly automated driving to manual control. To overcome the defect that electroencephalogram fatigue detection is susceptible to environmental noise and other external factors, Wang et al. [34] proposed a driving fatigue detection method based on a multinonlinear feature fusion strategy. Savaş et al. [35] proposed a behavioural model for monitoring the characteristics of drivers’ eyes and mouth, which is used to judge the driver’s fatigue level according to the changes in the characteristics monitored. Xiao et al. [36] proposed a driver fatigue state detection method based on a densely connected convolutional network. Zheng et al. [37] proposed a new method combining integrated empirical mode decomposition with power spectral density to explore new electroencephalogram features for driving fatigue detection. In recent years, most studies have concentrated on monitoring and predicting fatigued driving.

2.3. Structured Decision-Making Methods

The same structured methods are proposed by the literature [38]. In the literature, an improved GA is used to obtain a set of optimal customer load management, sorted from the best to the worst, using an integration of AHP and TOPSIS as multi-criteria decision-making methods. In addition, similar structured methods are proposed in the following literature. Marchetti et al. [39] constructed a new hybrid model that combines TOPSIS with GA to investigate the extreme performances of the Brazilian rail cargo system. The multiobjective optimisation based on non-dominated sorted genetic algorithm II is used for optimising the machining parameters to produce a set of non-dominated solutions, and the multi-attribute decision-making method using TOPSIS and AHP is used to select the optimum machining parameters from the non-dominated solutions [40].

3. Mathematical Model

The purpose of this section is to provide a mathematical model for the multis-supplier decision problem with hard time windows (MSDP-HTW). The multiobjective of the model includes the transportation cost (TC), utilizing the cost of vehicles, carbon emissions and rest time of drivers.

3.1. Model Development

The mathematical model strives to reach the aim of the minimum TC under the condition of meeting the material demand with the optimal configuration of the production scheduling system. Before a scheduling plan is carried out, the data of orders, time windows, material inventory of each supplier, vehicles, roads and other information are collected. In the model (as shown in Figure 1), D = V , F , E is defined as a directed graph. where V = N P represents a set of network nodes. N is the set of SSs, and P is a node of F S . The arc set B is defined as B = i , j ,   i N , j P . Each arc corresponds to a transportation route between F S and S S . F represents a set of fuel vehicles, and E represents a set of electric vehicles. For a production scheduling plan, there are h SSs that will be selected as material suppliers to serve F S . The transportation facility for materials includes two types of electric vehicles and fuel vehicles. In addition, electric vehicles and fuel vehicles have different fixed costs and carrying capacities.

3.2. Model Formulation

In the mathematical model, this study comprehensively considers TC, the number of electric vehicles (NEVs) and fuel vehicles used, carbon emissions and the rest time of drivers under time window constraints. It is assumed that fuel vehicles can have the capacity of continuously working and that electric vehicles need to recharge while continuously working during a period of time. Every transportation of a vehicle is a full load. In addition, no carbon emissions are produced by electric vehicles. If the number of combinations of electric and fuel vehicles cannot meet the transportation demand of materials within the time windows in a production cycle, production scheduling needs to add the number of vehicles until the transportation task is completed within each time window. Each supplier needs to provide an inventory of material in a production cycle. The purchase plan and transportation plan are drawn up in terms of each supplier’s material inventory. The notations used to develop the mathematical model are summarised in Table 1.

3.2.1. Analysis of the TC

In a production scheduling cycle, the demand quantity of a kind of material has a minimum low level. The primary purpose of production scheduling is to realise the minimum TC under the demand quantity of a kind of material. The objection function of TC is as follows:
f 1 = m i n i = 1 N c x i d i j s i  

3.2.2. Analysis of the Number of Vehicles Used

Electric vehicles can reduce carbon emissions (RCEs) in vehicle scheduling systems and provide rest time for drivers while electric vehicles are being recharged. In addition, electric vehicles have a lower fixed cost and lower carrying capacity than fuel vehicles. Therefore, in a production scheduling activity, optimising the combination number of electric and fuel vehicles cannot only reduce the comprehensive cost of vehicles and carbon emissions but also relieve the fatigue of drivers in high-intensity production operations under the condition of meeting production demand on time.
The comprehensive cost of vehicles used in a production cycle can be expressed as follows:
f 2 = m i n f = 1 F e = 1 E ( y e C e + y f C f ) ,

3.2.3. Analysis of Carbon Emission Reduction

Electric vehicles have no harmful exhaust emissions and produce zero air pollution. The tonnage mileage of electric vehicles used is regarded as the tonnage mileage of fuel vehicles that can be converted into carbon emissions. Therefore, the reduction quantity of carbon emissions of electric vehicles used is presented as follows:
f 3 = m a x e = 1 E y e D e Q e E f ,

3.2.4. Analysis of the Rest Time of the Driver

The driver of a material transportation vehicle is a high-intention and high-risk occupation. The rest time provided for drivers needs to be considered during continuous long-term working. The driver of the electric vehicle can obtain rest time when the vehicle used is being recharged. In the model, the rest time of each driver is the average value of the recharge time of all-electric vehicles used during continuous working time. Equation (4) expresses the minimal rest time of drivers. Equation (5) expresses the best rest time of drivers, and Equation (6) expresses the maximal rest time of drivers.
f 4 = m i n ( e = 1 E y e T e N e / e = 1 E y e ) C w t / T c R e s t T i m e ,
f 5 = m i n ( e = 1 E y e T e N e / e = 1 E y e ) C w t / T c b e s t ,
f 6 = m a x ( e = 1 E y e T e N e / e = 1 E y e ) C w t / T c R e s t T i m e ,

3.2.5. Constraints

The constrain functions are as follows:
A n v = T n v + 2 x i y i v n d i j / V + L t                   i N ;   v S v ,
0 A n v S w E w A n v             w W ;   v S v
M i = 1 N x i s i ,
m a x e = 1 E y e + m i n f = 1 F y f S m a x ,
A e = Q e         e E
A f = Q f         f F
D w e = 1 E y e T r e w + f = 1 F y f T r f w             w W ,
q e = 1                     e E
R e s t T i m e ( e = 1 E y e T e N e / e = 1 E y e ) C w t / T c ,
C q e = 1 E y e D e Q e E f ,
Constraint (7) is a time logic constraint for a vehicle completing a transportation task. Constraint (8) specifies that the time of any vehicle arriving at the factory storage must meet the demand corresponding to the time window. Constraint (9) indicates the minimum transportation quantity of a kind of material. Constraint (10) prohibits the maximum NEVs and fuel vehicles. Constraint (11) is the full load constraint for electric vehicles. Constraint (12) is the full load constraint for fuel vehicles. Constraint (13) specifies the minimum quantity demand of a kind of material during the w t h time window. Constraint (14) determines that if the sustained mileage of an electric vehicle is greater than the endurance mileage of the electric vehicle, the vehicle needs to be recharged in time. Constraint (15) expresses that the average recharging time of each electric vehicle during the continuous working time is not lower than R e s t T i m e . Constraint (16) expresses the lowest amount of reducing carbon emissions.

4. Method Design

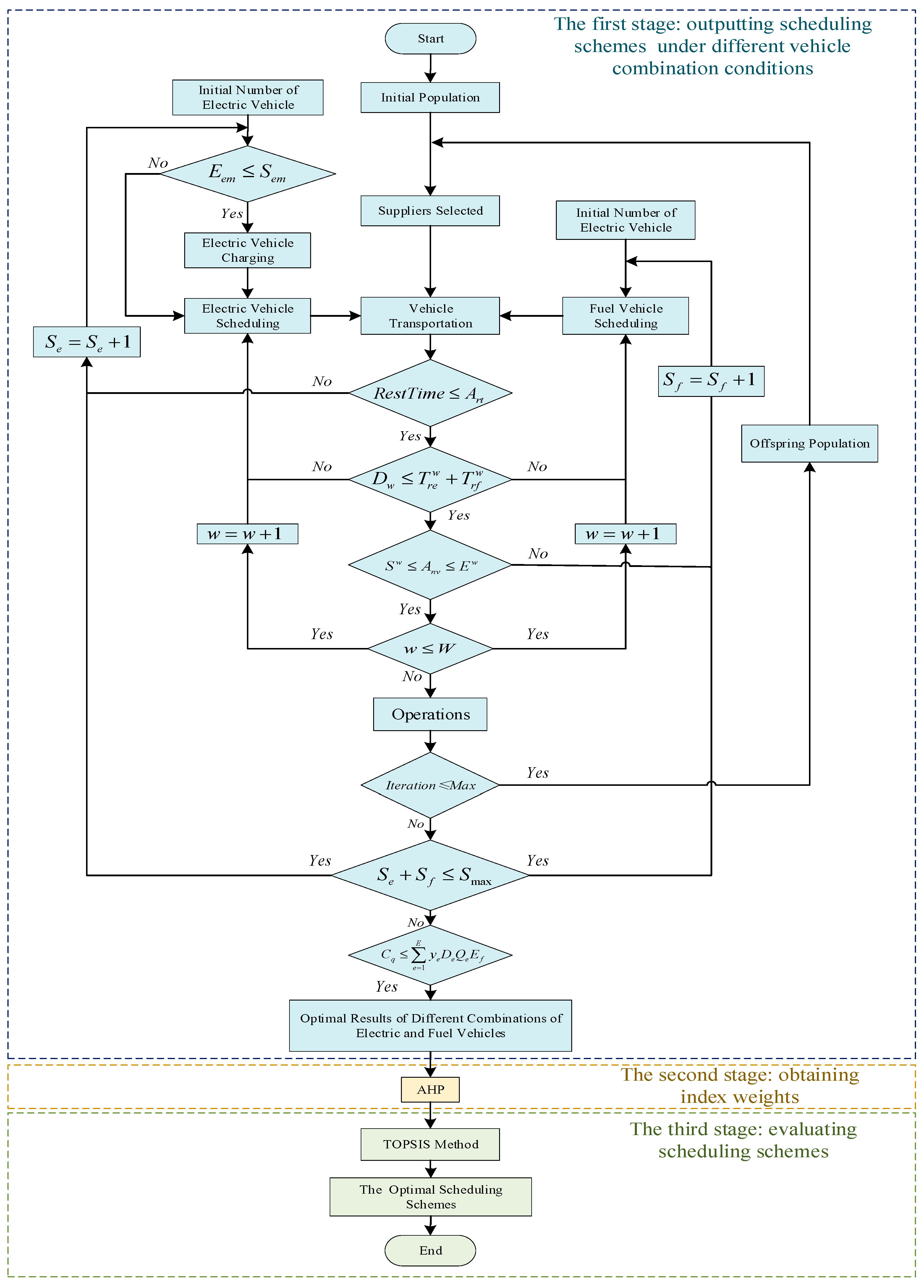
To solve the proposed MSDP-HTW model, a hybrid method is designed to obtain a high-quality scheduling scenario in this section. In this study, a three-stage optimisation hybrid method based on the GA algorithm, AHP and TOPSIS is introduced. The calculation process of the hybrid method designed in this study is shown in Figure 2. The I t e r a t i o n represents the current number of iterations, and M a x is the largest number of iterations in Figure 2.

4.1. The Improved GA Algorithm

The improved GA algorithm is designed to find the optimisation strategy of the selected location. When considering the storage quantity of material and the TC of each supplier, the improved GA can eventually seek the approximate optimisation combination of suppliers to realise the lowest TC under a certain total material demand. In addition, different combinations of electric vehicles and fuel vehicles at the constraints on hard time windows will provide different scheduling strategies. However, the improved GA algorithm can further find an approximate optimisation strategy of the location selected under any different number combination of electric vehicles and fuel vehicles.
The basic steps of finding the optimal location selected by the improved GA algorithm are presented as follows:
Step 1. Generating the initial population
This study adopts a binary system as the method of gene coding. A randomly generated 0 or 1 is put into each gene position of a chromosome. “1” in the chromosome indicates that the supplier storage is selected in the gene position. All of the “1” in a chromosome represents a combination of selected supplier storages. Random generation of a chromosome is shown in Figure 3. where positions 1, 3, 7 and 8 represent the corresponding number of supplier storages that are selected. In addition, randomly generating multiple chromosomes makes up a population.
Step 2. Scheduling vehicles
First, the minimum NEVs are set so that the average charging time of each electric vehicle during the continuous working time is not less than R e s t T i m e . If the initial minimum NEVs cannot meet the R e s t T i m e demand, the NEVs are increased until the average charging time is greater than or equal to R e s t T i m e . Similarly, electric vehicles complete transportation tasks at all time windows, and an increasing number of NEVs meet the R e s t T i m e demand for drivers.
Second, gradually increasing the number of fuel vehicles and scheduling all vehicles until meeting the demand of all hard time windows and completing a purchase and transportation plan of a production cycle.
Step 3. Selection operator
According to the selected suppliers on a chromosome, calculate the material transportation quantity and select the chromosome meeting the lower demand of the transportation quantity plan. In addition, calculate the total TC of every selected chromosome in terms of transportation distance and TC of each vehicle. Finally, the selected chromosome is saved as the offspring population.
Step 4. Crossover and variation operators
Selected chromosomes by crossover and variation operators produce the new chromosomes as the offspring population. Calculate the total transportation quantities of the new chromosomes; if the total transportation quantity meets the lowest demand quantity plan of material, the new chromosome will be the offspring population. The crossover and variation operators are repeated after calculating the total transportation until a new population is produced as the next generator.
Step 5. Calculate objective values
The offspring population is repeated to perform Step 1 to Step 4 until the maximum number of iterations is completed. Saving the combination NEVs and fuel vehicles, the optimisation TCs, supplier combination strategies, the average rest times and the reduced amount of carbon emission.
Step 6. Increasing the Number of Fuel Vehicles (NFVs)
Increase one vehicle at a time, repeating Steps 1 to 5 and outputting the different scheduling scenarios until the total number of NEVs and NFVs is equal to M a x .

4.2. The AHP Method

Through improved GA optimisation, we obtain different scheduling scenarios with TC, carbon emissions and rest time of drivers under different number combinations of fuel vehicles and electric vehicles. Therefore, the different number combinations of fuel vehicles and electric vehicles affect the economic, environmental, and social benefits of SS. Based on the comprehensive benefit of the location selected and production supply system, this subsection established a three-level evaluation index system to confirm the weight of each indicator, as shown in Table 2.

4.2.1. Construct Judgment Matrix

The judgment matrix is the core of the AHP. For the same evaluation target, the relative importance of each specific index is often different. To address this problem, through pairwise comparison of the different indexes, judgment matrix A is constructed. The element a i j in judgment matrix A = a i j n × n is the comparative value of the relative importance of the index in row i to the index in column j , which is determined by experts in related fields according to the nine-stage scale method (as shown in Table 3).   n is the number of evaluation indicators.

4.2.2. Calculate the Weight of Indexes

Each column of the judgment matrix is normalised:
a ¯ i j = a i j i = 1 n a i j ,       i , j = 1 , 2 , ,   n
Calculate the average value of each row of judgment matrix A:
w i = j = 1 n a ¯ i j , n ,         i = 1 , 2 , ,   n
where, w i is the weight value of the ith row. Therefore, the weight formula of indicators is shown as follows:
W = w 1 w 2     w n

4.2.3. Consistency Check

The consistency ratio ( C R ) was used to test the logical consistency of the judgment matrix, which was calculated as follows:
C I = λ m a x n n 1
C R = C I R I
In Formula (20), C I is the consistency test index. λ m a x is the maximum eigenvalue of the judgment matrix. In Formula (21), R I is a random consistency index of the judgment matrix. If C R < 0.1 , the comparison matrix has satisfactory consistency. Otherwise, the judgment matrix needs to be reconstructed until the consistency test is satisfied.

4.3. The TOPSIS Method

After the indicator value of each scheduling scenario are obtained through improved GA, and each indicator weight value is obtained through the AHP method, this subsection employs the TOPSIS method for dimensionless processing and assigning weight to indicators to rank all scheduling scenarios.
The TOPSIS method, also known as the approximate ideal solution ranking method, is a common method in multiobjective decision analysis. First, a positive ideal solution and a negative ideal solution are established. Second, the distance between each scheduling scenario and the positive and negative ideal solutions can be calculated. The positive ideal solution and negative ideal solution correspond to the maximum and minimum values of the standardised evaluation index. If a scheduling scenario is closest to the positive ideal solution and farthest from the negative ideal solution, the scheduling scenario has the most satisfactory objective values. In the study, the closer the scheduling scenario is to the ideal solution, the higher the comprehensive benefit of sustainable scheduling will be.

4.3.1. Dimensionless Processing of Index

The dimensionless processing formulas of index are as follows:
b i j = x i j m j M j m j
b i j = M j x i j M j m j
b i j = 1 x i j d b e s t max M j d b e s t
where in Formula (22), x i j is the actual value of the index. In Formula (23), b i j is the standardised value of the positive index. In Formula (20), b i j is the standardised value of the negative index. In Formula (24), b i j is the standardised value of the intermediate index. M j is the maximum value of the j t h index, and m j is the minimum value of the j t h index. d b e s t is the best value in the j t h index.
The matrix B is obtained after the scheduling scenarios are dimensionless,
B = b i j m × n = b 11 b 12 b 21 b 22     b 1 n b 2 n b m 1 b m 2     b m n
Calculate the weighted normalised matrix V , V = B × W ,
V = v 11 v 12 v 21 v 22     v 1 n v 2 n v m 1 v m 2     v m n

4.3.2. Identify Positive and Negative Ideal Solutions

Positive ideal solution:
V + = V 1 + , V 2 + ,   , V n +
V j + = m a x v 1 j , v 2 j ,     , v m j
Negative ideal solution:
V = V 1 , V 2 ,   , V n
V j = m i n v 1 j , v 2 j ,     , v m j

4.3.3. Calculate the Distance from Each Scheduling Scenario to the Positive and Negative Ideal Solutions

Formulas of ideal solutions calculated are as follows:
D i + = j = 1 n v i j V j + 2   ,
D i = j n v i j V j 2 ,

4.3.4. The Closeness Degree of the Ideal Solution

Formula of the closeness degree calculated of the ideal solution is as follows:
C i = D i D i + + D i

4.4. Proposed Analytical Procedures

The analytical procedures of the proposed method design are summarised in this subsection.

4.4.1. Collecting Parameters and Data of the Mathematical Model

The collection of parameters and data includes the following four parts: Vehicle information: the number, carrying capacity, loading and unloading time, velocity, utilizing cost, TC of electric and fuel vehicles; carbon emissions of ton-km transportation of fuel vehicle; endurance mileage and charging time of the electric vehicle. Applier data: distance between each applier storage and factory storage; material inventory of each applier. Factory parameters: time windows; carbon quota; minimum transportation quantity; the best rest time, the shortest rest time and the longest rest time of electric vehicle drivers are required between continuous working.

4.4.2. Obtaining Scheduling Scenarios under Different Vehicle Combination Conditions

First, setting parameters of a minimal number combination of electric and fuel vehicles to meet the demand of time windows and inputting data into the GA algorithm program designed for the mathematical model under the constraint of Equations (7)–(15), and output scheduling scenario of the objective combination of Equations (1)–(6). Second, gradually increase the number of electric and fuel vehicles and repeat the step first. After that, screen out the scheduling scenarios that meet the constraint of Equations (15) and (16).

4.4.3. Calculating Index Weights

Firstly, construct the index system of benefits evaluation of production scheduling and the corresponding judge matrix. Secondly, calculate the weight value of each index according to Equations (17) and (18) and establish the weight vector Equation (19). Thirdly, conduct consistency checks according to Equations (21) and (22).

4.4.4. Evaluating Scheduling Scenarios

First, according to Equations (23) to (24), the indicators of scheduling scenarios are dimensionless to generate the result of Equation (25). Second, calculate the weighted normalised matrix V according to Equation (26). Third, identify positive and negative ideal solutions according to Equations (27)–(30). Fourth, calculate the distances from each scheduling scenario to the positive and negative ideal solutions according to Equations (31) and (32) and the closeness degree from each scheduling scenario to the ideal solution according to Equation (33). Finally, output optimal scenarios according to the closeness degree of each scheduling scenario.

5. Analytical Results

The detailed information and analytical results of a real-world case study are introduced in this section.

5.1. Case Information

The presented ISS-AFLCSS was applied to the case for production scheduling operation in Chengsteel Company from Hebei Province, China. With the proposed 2030 Agenda for Sustainable Development, sustainable development is regarded as the primary objective of the production and program of the Chengsteel Company. Chengsteel’s focus is gradually shifting from the core of economic benefit in the past to the comprehensive consideration of the economy, the environment and society today. As the birthplace of comprehensive development and utilisation technology of vanadium-titanium magnetite in China, Chengsteel is located in a mountainous area and vehicles have become the main means of transportation for local raw materials. Recently, the company introduced electric freight vehicles as a comprehensive benefit of consideration in production scheduling. From an economic point of view, electric vehicles will lead to some economic losses compared to fuel vehicles. However, from the perspective of sustainable development of the company, it is necessary to make a scientific and objective evaluation of the introduction of electric vehicles. Therefore, based on the project, this study discusses the economic, environmental and social comprehensive benefits of vehicles from the macro perspective of SS.
All the data and information are from the production scheduling collection of the pre-iron production system in the Chengsteel Company. Table 4 provides information on the vehicle parameters. Table A1 is supplier information. Table A2 shows three different electricity consumption policies, and Table A3 establishes three different time window strategies for vehicle transportation according to the electricity consumption policy. In addition, the best rest time of an electric vehicle driver between continuous working is 25 min, the shortest rest time is 20 min and the longest time is 30 min.

5.2. Outputting Scheduling Scenarios

The improved GA algorithm outputs different optimisation results under three kinds of time windows. Under the time window without consideration of peak to valley, the minimum number combination is electric vehicles number 25 and fuel vehicles number 10, which could meet the demands of the time window and rest time. With the number gradually increasing of electric and fuel vehicles, when the number combination is electric vehicles number 30 and fuel vehicles number 15, the number of vehicles reaches the maximum value. If increasing the number of vehicles again, the number combination will not meet the demand for the rest time of electric drivers. Therefore, Table 5 shows 51 scheduling scenarios with feasible number combinations of vehicles. In a similar way, Table 6 shows 10 scheduling scenarios by avoiding sharp periods, and Table 7 shows four scheduling scenarios by avoiding sharp and peak periods under different number combinations of vehicles.

5.3. Calculating Index Weights

First, construct the judge matrix of the indicator layer (as shown in Table A4). Calculate the weights of the indicator layer and judge the consistency (as shown in Table A5). Where C I = 0.0435 , R I = 0.52 and C R = 0.0836 < 0.1 .
Second, construct the judge matrix of the criteria layer without consideration of peak to valley (as shown in Table A6). Calculate the weights of the indicator layer and judge the consistency (as shown in Table A7), where C I = 0.0269 , R I = 0.52 and C R = 0.0517 < 0.1 . In the same way, construct respectively judge matrixes of the criteria layers and judge the consistencies by avoiding sharp periods and avoiding peaks and sharp periods.

5.4. Optimising Scheduling Scenarios

First, the indicators of the scheduling scenarios are processed without dimension. Second, the weighted normalised matrix of the criteria layer is calculated. Third, the distances from each scheduling scenario to the optimal solution and worst solution are calculated, and the closeness degree from each scheduling scenario to the optimal solution is calculated. Table 8 shows the distances from each scenario to the optimal solution and worst solution without consideration of peak to valley and closeness degree. Table 9 shows the distances from each scenario to the optimal solution and the worst solution, avoiding the sharp period and closeness degree. Table 10 shows the distances from each scenario to the optimal solution and the worst solution, avoiding sharp and peak periods and closeness degrees.
Therefore, the optimised scheduling scenario could be obtained, which corresponds to the minimum value of the closeness degree of all scheduling scenarios under each type of time window. In Table 8, the optimised scheduling scenario is the 49th under the time windows without consideration of peak to valley. In Table 9, the optimised scheduling scenario is the 10th under the time windows of avoiding a sharp period. In Table 10, the optimised scheduling scenario is the fourth under the time windows of avoiding the peak and sharp periods.

6. Discussion

The main findings are presented in the following subsections, which contain the theoretical and managerial implications.

6.1. Theoretical Implications

From the concept of SS, achieving objectives of SS refers to not affecting economic interests to save energy and reduce greenhouse gas emissions while increasing employees’ job satisfaction. Table 4 shows that utilizing electric vehicles is able to achieve zero carbon emissions and provides rest time for drivers, but the cost of an electric vehicle is slightly higher than that of a fuel vehicle, and the carrying capacity is lower than that of a fuel vehicle. This means that the introduction of electric vehicles will increase logistics costs but can reduce carbon emissions to improve the environment while increasing employees’ job satisfaction. In addition, by addressing the SSP, two benefits coming from optimised TC and exceeding the carbon quota are able to compensate for the economic loss. In addition, from a long-term perspective, the use of electric vehicles to improve drivers’ work satisfaction can reduce traffic accidents, promote physical fitness, and increase productivity to promote economic benefits. Therefore, the above analysis results confirm that discussing the importance of practicing SS only from the economic dimension or from the economic and environmental dimensions can lead to one-sided conclusions, and the integrated consideration of the interrelationship of the three dimensions of SS can achieve balanced development.

6.2. Managerial Implications

Table 5 shows that in a scheduling cycle, optimising the purchasing strategy of materials by addressing the SSP can reduce the logistical cost for the Chengsteel Company. For example, the optimal purchasing strategy of scenario No. 1 (as shown by the orange background) is an optimised combination of suppliers No. 1, 2, 5, 6, and 10 without consideration of peak to valley. The advantage of the optimal purchasing strategy is that the company has no need to invest capital and equipment but can deduce logistics costs by considering the material storage and transportation distance of suppliers. Similarly, the same results can be drawn from Table 6 and Table 7. Therefore, the proposed ISS-AFLCSS through improved GA for addressing SSP achieved the approximate minimal transportation cost of every scenario to realise the idea of the Chengsteel company practicing SS.
Table 8 shows that the best ideal scheduling scenario is the 49th (as shown by gray background) by the TOPSIS method with AHP optimising and selecting, and Table 5 shows the corresponding indicator values of the 49th scheduling scenario without consideration of peak to valley (as shown by gray background). Compared with all scheduling scenarios, the NEVs of the 49th scenario are the largest to confirm that the economic benefit is regarded as the primary consideration to compensate for the peak electricity loss. In addition, the RCE of the 49th scheduling scenario is third, and the rest time of the driver is only slightly higher than the standard break time of the Chinese driver continuously working interval of 20 min. The analytical results show that the rest time of drivers is the final consideration because drivers can, on average, distribute transportation tasks over 24 h under time windows without consideration of peaks to valleys. Therefore, for the company during the time windows, the economic benefit is the primary consideration, RCE is the second, and the rest time of the driver is the last consideration.
As shown in Table 9, the best ideal scheduling scenario is the 10th scenario (as shown by gray background), and Table 6 shows the corresponding indicator values while avoiding a sharp period (as shown by gray background). From Table 6, it can be seen that the economic benefit is still the first, the RCE reaches second in all scheduling scenarios, and the rest time of the driver is the third, but the best break time becomes 25 min because the working time is to avoid a sharp period of using electricity. Therefore, the above analysis results confirm that the optimal scheduling scenario with avoiding peak periods further pays more attention to environmental and social aspects to attempt to achieve a balance of benefit in the three dimensions of economy, the environment and society of the SS.
In addition, in Table 10, the best ideal scheduling scenario is fourth (as shown by gray background), and Table 7 shows the corresponding indicator values while avoiding sharp and peak periods (as shown by gray background). Table 7 shows that the rest time of the best ideal scheduling scenario becomes the first compared with all scheduling scenarios, the RCE is still the second, and the economic benefit becomes the third. This is because during the time windows when sharp and peak periods are avoided, drivers have to work at night most of the time and need more rest time. On the other hand, during the time windows when sharp and peak periods are avoided, there are significant cost benefits for subsequent operations. Therefore, under the condition of avoiding sharp and peak periods, the best-ideal scheduling scenario suggests that Chengsteel company should pay more attention to the importance of social aspects and finally consider economic aspects.
In summary, ISS-AFLCSS provided different ideal scheduling scenarios for the Chengsteel Company according to three kinds of time windows. First, ISS-AFLCSS, through an improved GA for addressing the SSP, achieved the approximate minimal transportation cost of every scenario. Second, a set of the best-ideal scheduling scenarios is selected from all scheduling scenarios for the Chengsteel Company. For the best-ideal scheduling scenario without consideration of peak to valley, economic benefit is regarded as the first consideration, and environmental benefit should be regarded as the second. For the best-ideal scheduling scenario under the condition of avoiding a sharp period, Chengsteel Company is supposed to consider a balanced benefit of the three dimensions. Finally, for the best-ideal scheduling scenario under the condition of avoiding sharp and peak periods, the drivers’ job satisfaction is the most important consideration. Therefore, decision-makers of the Chengsteel Company can adopt different scheduling scenarios according to different conditions to obtain the maximised comprehensive benefits in practicing SS.

7. Conclusions

The United Nations created the Sustainable Development Goals in 2015. To achieve these goals, an increasing number of educational institutions and researchers are striving to introduce SS to the production and manufacturing industries. However, few studies have generated a deeper discussion on the balance relationship of the three dimensions of economy, the environment and society in practicing SS. This factor has caused deviation in the theoretical application of SS. To further promote understanding of the concept of the SS, this study proposed an ISS-AFLCSS according to a real-world case to analyse the mutual influence relationship in the three dimensions of the SS. The analysis and discussion results confirm that the concept of SS can be further understood by fully considering the interrelationship of the three dimensions to balance development.
This study makes three contributions. First, this study thoroughly analyzed and discussed a balanced relationship in the three dimensions of the SS. Second, this study proposed a hybrid method using an improved GA to optimise multiple objectives of scenarios and adopting the TOPSIS method with AHP to optimise and select an optimal scenario according to the corresponding time windows. Third, the research results confirm that the established ISS-AFLCSS is able to provide a set of the best-ideal scheduling scenarios under the conditions of different electricity utilisation strategies for Chengsteel to achieve balanced economic, environmental and social development.
Although this research strives to fill the gaps of previous studies, there are still some limitations. Because of space limitations, this study only discusses the three dimensions of economic, environmental and social indicators of SS and lacks index evaluation. In addition, we made a sensitivity analysis in terms of the number of vehicles, and the change in number would affect the weight in AHP. However, we didn’t make other types of sensitivity analysis. In the next step of research in this field, this study will generate a further analysis of these issues. On the other hand, the iron and steel industry is characterised by high energy consumption and high pollution gas emissions. According to reports, 52% of energy consumption and 36% of pollution gas emissions in industrial processes are attributed to manufacturing activities [11,41]. Therefore, the iron and steel industry has great potential to deducing energy consumption and pollution gas emissions, and this study hopes that all parts of society pay more attention to this field to strive to accelerate the goals of the 2030 Agenda.

Author Contributions

Methodology, B.Q.; Investigation, B.Q.; Data curation, S.L. and K.-J.W.; Writing—original draft, B.Q. and S.L.; Writing—review & editing, K.-J.W. All authors have read and agreed to the published version of the manuscript.

Funding

This research received no external funding.

Informed Consent Statement

Informed consent was obtained from all subjects involved in the study.

Data Availability Statement

Based on request.

Conflicts of Interest

The authors declare no conflict of interest.

Appendix A

Table A1. Supplier information.
Table A1. Supplier information.
No.12345678910
Material
inventory (t)
18003000360060090012002400150024001200
Distance (km)3128416352
Table A2. Peak to valley management of electricity.
Table A2. Peak to valley management of electricity.
PeriodTime Window
sharp period19:00–21:00
[1140–1260]
Peak period8:00–11:00
[480–660]
13:00–19:00
[780–1140]
21:00–22:00
[1260–1320]
Low period11:00–13:00
[660–780]
22:00–24:00
[1320–1440]
24:00–8:00
[480–1440]
Table A3. Time windows.
Table A3. Time windows.
Without consideration of peak to valley
0–60200–260560–600780–8401000–10601250–13101360–1400
Avoid sharp period
0–60200–260560–600780–8401000–10601360–1400
Avoid sharp and peak period
0–120240–360660–7801320–1440
Table A4. Judge matrix of indicator layer.
Table A4. Judge matrix of indicator layer.
Indicator LayerNFVsNEVsTC
NFVs11/43
NEVs415
TC1/31/51
Sum5.331.459.00
Table A5. Weight of indicator layer.
Table A5. Weight of indicator layer.
Indicator LayerNFVsNEVsTC w
NFVs0.190.170.330.2311
NEVs0.750.690.560.6651
TC0.060.140.110.1038
Table A6. Judge matrix of criteria without consideration of peak to valley.
Table A6. Judge matrix of criteria without consideration of peak to valley.
Criteria LayerEconomic BenefitEnvironment BenefitSocial Benefit
Economic Benefit122
Environmental Benefit1/212
Social Benefit1/21/21
Sum2.003.505.00
Table A7. Weight of criteria layer without consideration of peak to valley.
Table A7. Weight of criteria layer without consideration of peak to valley.
Criteria LayerEconomic BenefitEnvironmental BenefitSocial Benefit w
Economic Benefit0.500.570.400.4905
Environmental Benefit0.250.290.400.3119
Social Benefit0.250.140.200.1976

References

  1. Umar, M.; Zia-ul-haq, H.M.; Ali, S.; Yusliza, M.Y. Post COVID-19 development of sustainable production and consumption systems. Sustain. Prod. Consum. Syst. 2021, 59–86. [Google Scholar] [CrossRef]
  2. Lu, C.; Gao, L.; Gong, W.; Hu, C.; Yan, X.; Li, X. Sustainable scheduling of distributed permutation flow-shop with non-identical factory using a knowledge-based multi-objective memetic optimisation algorithm. Swarm Evol. Comput. 2021, 60, 100803. [Google Scholar] [CrossRef]
  3. Gong, G.; Deng, Q.; Gong, X.; Huang, D. A non-dominated ensemble fitness ranking algorithm for multi-objective flexible job-shop scheduling problem considering worker flexibility and green factors. Knowl. Based Syst. 2021, 231, 107430. [Google Scholar] [CrossRef]
  4. Fan, K.; Zhai, Y.; Li, X.; Wang, M. Review and classification of hybrid shop scheduling. Prod. Eng. 2018, 12, 597–609. [Google Scholar] [CrossRef]
  5. Abedini, A.; Li, W.; Badurdeen, F.; Jawahir, I.S. A metric-based framework for sustainable production scheduling. J. Manuf. Syst. 2020, 54, 174–185. [Google Scholar] [CrossRef]
  6. Raileanu, S.; Anton, F.; Iatan, A.; Borangiu, T.; Anton, S.; Morariu, O. Resource scheduling based on energy consumption for sustainable manufacturing. J. Intell. Manuf. 2017, 28, 1519–1530. [Google Scholar] [CrossRef]
  7. Kong, L.; Wang, L.; Li, F.; Wang, G.; Fu, Y.; Liu, J. A new sustainable scheduling method for hybrid flow-shop subject to the characteristics of parallel machines. IEEE Access 2020, 8, 79998–80009. [Google Scholar] [CrossRef]
  8. Duan, J.G.; Zhang, Q.L.; Zhou, Y.; Wang, Y.S. Sustainable scheduling optimisation of mixed-line production for large marine power components. J. Clean. Prod. 2021, 280, 124461. [Google Scholar] [CrossRef]
  9. Hongyu, L.; Xiuli, W. A survival duration-guided NSGA-III for sustainable flexible job shop scheduling problem considering dual resources. IET Collab. Intell. Manuf. 2021, 3, 119–130. [Google Scholar] [CrossRef]
  10. Zhang, R. Sustainable scheduling of cloth production processes by multi-objective genetic algorithm with Tabu-enhanced local search. Sustainability 2017, 9, 1754. [Google Scholar] [CrossRef]
  11. Cui, W.; Li, L.; Lu, Z. Energy-efficient scheduling for sustainable manufacturing systems with renewable energy resources. Nav. Res. Logist. (NRL) 2019, 66, 154–173. [Google Scholar] [CrossRef]
  12. Lu, H.; Qiao, F. A Sustainable Parallel-machine Scheduling Problem with Time Constraint Based on Hybrid Metaheuristic Algorithm. In Proceedings of the 2020 Chinese Automation Congress (CAC), Shanghai, China, 6–8 November 2020; pp. 1506–1510. [Google Scholar]
  13. Shi, L.; Guo, G.; Song, X. Multi-agent based dynamic scheduling optimisation of the sustainable hybrid flow shop in a ubiquitous environment. Int. J. Prod. Res. 2021, 59, 576–597. [Google Scholar] [CrossRef]
  14. Yao, E.; Liu, T.; Lu, T.; Yang, Y. Optimisation of electric vehicle scheduling with multiple vehicle types in public transport. Sustain. Cities Soc. 2020, 52, 101862. [Google Scholar] [CrossRef]
  15. Alayón, C.; Säfsten, K.; Johansson, G. Conceptual sustainable production principles in practice: Do they reflect what companies do? J. Clean. Prod. 2017, 141, 693–701. [Google Scholar] [CrossRef]
  16. Akbar, M.; Irohara, T. Scheduling for sustainable manufacturing: A review. J. Clean. Prod. 2018, 205, 866–883. [Google Scholar] [CrossRef]
  17. Prado, G.B.V.D.; Silva, D.V.D.; Christoforo, A.L.; Oliveira, J.A.D.; Toso, E.A.V.; Silva, D.A.L. Sustainable scheduling: Development and application of an integrated method combining NEH heuristic and life cycle assessment. Int. J. Sustain. Eng. 2021, 14, 1665–1679. [Google Scholar] [CrossRef]
  18. Fathollahi-Fard, A.M.; Woodward, L.; Akhrif, O. Sustainable distributed permutation flow-shop scheduling model based on a triple bottom line concept. J. Ind. Inf. Integr. 2021, 24, 100233. [Google Scholar] [CrossRef]
  19. Lu, C.; Gao, L.; Li, X.; Zheng, J.; Gong, W. A multi-objective approach to welding shop scheduling for makespan, noise pollution and energy consumption. J. Clean. Prod. 2018, 196, 773–787. [Google Scholar] [CrossRef]
  20. Li, M.; Li, T.; Peng, S.; Guo, Y. Batch scheduling of remanufacturing flexible job shop for minimal electricity-and time-cost. In Communications in Computer and Information Science, Proceedings of the Recent Advances in Intelligent Manufacturing, Chongqing, China, 21–23 September 2018; Springer: Singapore, 2018; pp. 300–307. [Google Scholar]
  21. Coca, G.; Castrillón, O.D.; Ruiz, S.; Mateo-Sanz, J.M.; Jiménez, L. Sustainable evaluation of environmental and occupational risks scheduling flexible job shop manufacturing systems. J. Clean. Prod. 2019, 209, 146–168. [Google Scholar] [CrossRef]
  22. Chargui, T.; Bekrar, A.; Reghioui, M.; Trentesaux, D. Multi-objective sustainable truck scheduling in a rail–road physical internet cross-docking hub considering energy consumption. Sustainability 2019, 11, 3127. [Google Scholar] [CrossRef]
  23. Gong, D.; Tang, M.; Liu, S.; Xue, G.; Wang, L. Achieving sustainable transport through resource scheduling: A case study for electric vehicle charging stations. Adv. Prod. Eng. Manag. 2019, 14, 65–79. [Google Scholar] [CrossRef]
  24. Lee, S.; Cho, Y.; Lee, Y.H. Injection mold production sustainable scheduling using deep reinforcement learning. Sustainability 2020, 12, 8718. [Google Scholar] [CrossRef]
  25. Huang, Y.; Yang, Q.; Liu, J.; Li, X.; Zhang, J. Sustainable Scheduling of the Production in the Aluminum Furnace Hot Rolling Section with Uncertain Demand. Sustainability 2021, 13, 7708. [Google Scholar] [CrossRef]
  26. Fülöp, M.T.; Gubán, M.; Gubán, Á.; Avornicului, M. Application Research of Soft Computing Based on Machine Learning Production Scheduling. Processes 2022, 10, 520. [Google Scholar] [CrossRef]
  27. Luan, J.; Yao, Z.; Zhao, F.; Song, X. A novel method to solve supplier selection problem: Hybrid algorithm of genetic algorithm and ant colony optimization. Math. Comput. Simul. 2019, 156, 294–309. [Google Scholar] [CrossRef]
  28. Zhang, H.; Cui, Y. A model combining a Bayesian network with a modified genetic algorithm for green supplier selection. Simulation 2019, 95, 1165–1183. [Google Scholar] [CrossRef]
  29. Ehtesham Rasi, R.; Sohanian, M. A multi-objective optimization model for sustainable supply chain network with using genetic algorithm. J. Model. Manag. 2021, 16, 714–727. [Google Scholar] [CrossRef]
  30. Safaeian, M.; Fathollahi-Fard, A.M.; Tian, G.; Li, Z.; Ke, H. A multi-objective supplier selection and order allocation through incremental discount in a fuzzy environment. J. Intell. Fuzzy Syst. 2019, 37, 1435–1455. [Google Scholar] [CrossRef]
  31. Aouadni, S.; Aouadni, I.; Rebaï, A. A systematic review on supplier selection and order allocation problems. J. Ind. Eng. Int. 2019, 15, 267–289. [Google Scholar] [CrossRef]
  32. Zhang, Q.; Wu, C.; Zhang, H. Driving fatigue prediction model considering schedule and circadian rhythm. J. Adv. Transp. 2020, 2020, 9496259. [Google Scholar] [CrossRef]
  33. Zhou, F.; Alsaid, A.; Blommer, M.; Curry, R.; Swaminathan, R.; Kochhar, D.; Lei, B. Driver fatigue transition prediction in highly automated driving using physiological features. Expert Syst. Appl. 2020, 147, 113204. [Google Scholar] [CrossRef]
  34. Wang, F.; Wu, S.; Zhang, W.; Xu, Z.; Zhang, Y.; Chu, H. Multiple nonlinear features fusion based driving fatigue detection. Biomed. Signal Process. Control. 2020, 62, 102075. [Google Scholar] [CrossRef]
  35. Savaş, B.K.; Becerikli, Y. Real time driver fatigue detection system based on multi-task ConNN. IEEE Access 2020, 8, 12491–12498. [Google Scholar] [CrossRef]
  36. Wang, X.; Han, T.; Shang, X. Driving fatigue state detecting method based on densely connected convolutional network. J. Beijing Univ. Posts Telecommun. 2021, 44, 52. [Google Scholar]
  37. Zheng, Y.; Ma, Y.; Cammon, J.; Zhang, S.; Zhang, J.; Zhang, Y. A new feature selection approach for driving fatigue EEG detection with a modified machine learning algorithm. Comput. Biol. Med. 2022, 147, 105718. [Google Scholar] [CrossRef]
  38. Muhsen, D.H.; Haider, H.T.; Al-Nidawi, Y.M.; Khatib, T. Domestic load management based on integration of MODE and AHP-TOPSIS decision making methods. Sustain. Cities Soc. 2019, 50, 101651. [Google Scholar] [CrossRef]
  39. Marchetti, D.; Wanke, P. Efficiency of the rail sections in Brazilian railway system, using TOPSIS and a genetic algorithm to analyse optimized scenarios. Transp. Res. Part E Logist. Transp. Rev. 2020, 135, 101858. [Google Scholar] [CrossRef]
  40. Asokan, P.; Senthilkumaar, J.S. Intelligent selection of machining parameters in turning of Inconel-718 using multi objective optimisation coupled with MADM. Int. J. Mach. Mach. Mater. 2010, 8, 209–225. [Google Scholar] [CrossRef]
  41. Haapala, K.R.; Zhao, F.; Camelio, J.; Sutherland, J.W.; Skerlos, S.J.; Dornfeld, D.A.; Jawahir, I.S.; Clarens, A.F.; Rickli, J.L. A review of engineering research in sustainable manufacturing. J. Manuf. Sci. Eng. 2013, 135, 041013. [Google Scholar] [CrossRef]
Figure 1. A schematic diagram of the framework for the supplier and factory.
Figure 1. A schematic diagram of the framework for the supplier and factory.
Applsci 13 03035 g001
Figure 2. Flow chart of the hybrid method.
Figure 2. Flow chart of the hybrid method.
Applsci 13 03035 g002
Figure 3. Random generating a chromosome.
Figure 3. Random generating a chromosome.
Applsci 13 03035 g003
Table 1. Meaning of the symbols.
Table 1. Meaning of the symbols.
Sets
N Set of supplier storage
E Set of electric vehicles
F Set of fuel vehicles
W Set of time windows
S v Set of vehicles
Parameters
i Index for supplier storage, i 1 ,   2 ,   , N
e Index for electric vehicle, e 1 ,   2 ,   , E
f Index for fuel vehicle, f 1 ,   2 ,   , F
w Index for time window, w 1 ,   2 ,   , W
v Index for the vehicle, v 1 ,   2 ,   , S v
c Ton-kilometer TC
d i j Distance from supplier i to factory storage
s i Material storage of supplier storage i
C e Utilizing cost of electric vehicle e
C f Utilizing cost of fuel vehicle f
E f Carbon emissions of ton-km transportation of fuel vehicle
Q e , Q f Carry capacity of electric vehicle e and fuel vehicle f
A e , A f Constants
b e s t Best rest time for driver of electric vehicle between continuous working
T e Time per charge of electric vehicle e
T c Time of a scheduling cycle
C w t Continuous working time of electric vehicle driver
L t Loading time of vehicle
V Velocity of vehicle
S w     E w Start time S w and end time E w of w t h time window
M Minimum total volume of transportation
S m a x maximum number of electric and fuel vehicles
R e s t T i m e Rest time electric vehicle driver is required to between continuous working
D w Quantity demand of material of w t h time window
E e m Endurance mileage of electric vehicle e
C q Carbon quota allocated to the factory storage
Variables
x i 1 if supplier storage i is selected, otherwise 0
y e 1 if e is selected to transport, otherwise 0
y i v n 1 if v is selected to transport for i at n t h , otherwise 0
y f 1 if f is selected, otherwise 0
S e m Sustained mileage of electric vehicle e transportation
q e 1 if E e m S e m , otherwise 0
D e Transportation distance of electric vehicle e
N e Charging NEV e
T n v Time of the n t h departure of vehicle v from the factory storage
A n v Time of the n t h arrival at the factory storage of vehicle v from supplier storage
T r e w transportation volume of electric e during the w t h time window
T r f w transportation volume of electric f during the w t h time window
A r t Actual rest time of electric vehicle driver between continuous working
S e Number of used electric vehicles
S f Number of used fuel vehicles
Table 2. Benefit evaluation index system of SS.
Table 2. Benefit evaluation index system of SS.
Objective LayerCriteria LayerIndicator LayerUnit
Comprehensive
Benefit
Economic BenefitFuel VehicleQuantity
Electric VehicleQuantity
TCCNY
Environmental BenefitCarbon Emissionkg
Social BenefitRest Timemin
Table 3. Judgment matrix scales.
Table 3. Judgment matrix scales.
ScalesImplication
1Two factors are equally important
3One factor is slightly more important than the other
5One factor is significantly more important than the other
7One factor is strongly more important than the other
9One factor is extremely important over the other
2, 4, 6, 8The median of the two adjacent judgements above
Table 4. Vehicle parameters.
Table 4. Vehicle parameters.
ParametersElectric VehicleFuel Vehicle
Total number3025
Loading time (min)55
Unload time (min)55
Carrying capacity (t)510
TC (CNY/t)99
Velocity of vehicle (km/h)3030
Carbon emission (kg/t·km)00.473
Endurance mileage (km)100Infinite
Charging time (min)300
Utilizing cost (CNY)500,000450,000
Transportation quantity (t)≥9000
C q (kg)400
Table 5. Scheduling scenarios without consideration of peak to valley.
Table 5. Scheduling scenarios without consideration of peak to valley.
ScenarioNFVsNEVsTCRest TimeRCEPurchase Strategy
11025332,55027.6551.201, 1, 0, 0, 1, 1, 0, 0, 0, 1
21125311,49027.6580.840, 1, 0, 0, 1, 1, 0, 1, 0, 1
31225311,85024.0564.720, 1, 0, 0, 1, 1, 0, 1, 0, 1
41325395,55026.4609.960, 1, 0, 0, 0, 1, 0, 0, 1, 1
51425351,36030.0596.961, 1, 0, 0, 0, 1, 0, 1, 0, 1
61525330,12030.0571.481, 1, 1, 0, 0, 0, 0, 0, 0, 0
71625369,45030.0609.440, 1, 1, 0, 1, 1, 0, 0, 0, 1
81725331,83027.6563.161, 1, 0, 0, 1, 1, 0, 0, 0, 1
91825361,62030.0593.841, 1, 0, 0, 1, 1, 0, 1, 0, 0
101026291,96021.9573.560, 1, 1, 0, 0, 1, 0, 0, 0, 1
111126370,08024.2587.080, 1, 1, 0, 1, 1, 0, 0, 0, 1
121226323,55025.4598.520, 1, 1, 0, 0, 1, 0, 1, 0, 0
131326330,30020.8611.001, 1, 0, 0, 1, 1, 0, 0, 0, 1
141426331,02027.7633.361, 1, 0, 0, 1, 1, 0, 0, 0, 1
151526357,66028.8711.881, 1, 0, 1, 0, 1, 0, 0, 0, 1
161626363,69026.5564.720, 1, 1, 0, 0, 0, 0, 1, 0, 1
171726358,92021.9667.161, 1, 0, 1, 0, 1, 0, 0, 0, 1
181826332,64023.1569.401, 1, 0, 0, 1, 1, 0, 0, 0, 1
191926358,02021.9603.721, 1, 0, 1, 0, 1, 0, 0, 0, 1
201027292,32023.3588.640, 1, 1, 0, 0, 1, 0, 0, 0, 1
211127292,23021.1568.880, 1, 1, 0, 0, 1, 0, 0, 0, 1
221227323,37021.1593.320, 1, 1, 0, 0, 1, 0, 1, 0, 0
231327349,74030.0640.641, 1, 0, 0, 0, 1, 0, 1, 0, 1
241427349,02030.0616.721, 1, 0, 0, 0, 1, 0, 1, 0, 1
251527374,67020.0587.080, 1, 1, 0, 1, 0, 0, 1, 0, 0
261627351,18030.0599.561, 1, 1, 0, 0, 1, 0, 0, 0, 0
271727369,27023.3626.080, 1, 1, 0, 1, 1, 0, 0, 0, 1
281827365,22027.8577.720, 1, 1, 0, 0, 0, 0, 1, 0, 1
291028361,35030.0685.880, 1, 1, 0, 0, 0, 0, 1, 0, 1
301128323,01021.4621.920, 1, 1, 0, 0, 1, 0, 1, 0, 0
311228330,66020.4657.281, 1, 0, 0, 1, 1, 0, 0, 0, 1
321328387,36030.0661.960, 1, 1, 0, 0, 1, 0, 1, 0, 1
331428386,37022.5783.121, 1, 0, 1, 0, 1, 0, 1, 0, 0
341528331,65027.9639.081, 1, 0, 0, 1, 1, 0, 0, 0, 1
351628352,26030.0618.281, 1, 1, 0, 0, 1, 0, 0, 0, 0
361728369,54020.4621.400, 1, 1, 0, 1, 1, 0, 0, 0, 1
371029350,82030.0717.081, 1, 0, 0, 0, 1, 0, 1, 0, 1
381129350,01030.0696.801, 1, 0, 0, 0, 1, 0, 1, 0, 1
391229369,36027.9695.760, 1, 1, 0, 1, 1, 0, 0, 0, 1
401329351,63025.9659.361, 1, 1, 0, 0, 1, 0, 0, 0, 0
411429386,82023.8644.800, 1, 1, 0, 0, 1, 0, 1, 0, 1
421529364,23024.8614.640, 1, 1, 0, 0, 0, 0, 1, 0, 1
431629373,41025.9664.560, 1, 1, 0, 1, 0, 0, 1, 0, 0
44830361,17025.0704.081, 1, 0, 0, 1, 1, 0, 1, 0, 0
45930340,74030.0691.081, 0, 1, 0, 0, 1, 0, 0, 0, 1
461030394,65025.0735.280, 1, 0, 0, 0, 1, 0, 0, 1, 1
471130330,66022.0713.441, 1, 0, 0, 1, 1, 0, 0, 0, 1
481230355,86024.0794.041, 1, 0, 1, 0, 1, 0, 0, 0, 1
491330356,40021.0769.081, 1, 0, 1, 0, 1, 0, 0, 0, 1
501430361,53029.0725.401, 1, 0, 0, 1, 1, 0, 1, 0, 0
511530349,92020.0591.241, 1, 0, 0, 0, 1, 0, 1, 0, 1
Table 6. Scheduling scenarios avoiding sharp periods.
Table 6. Scheduling scenarios avoiding sharp periods.
ScenarioNFVsNEVsTCRest TimeRCEPurchase Strategy
12020339,03024.0451.360, 1, 1, 0, 0, 1, 0, 1, 0, 0
22120381,60022.8479.961, 1, 1, 0, 0, 0, 0, 0, 0, 1
32220397,17024.0439.920, 1, 0, 0, 0, 1, 0, 0, 1, 1
42320395,62024.0447.720, 0, 1, 0, 1, 1, 0, 1, 0, 1
52021354,06025.2475.281, 1, 0, 0, 0, 1, 0, 1, 0, 1
62121354,96025.2460.721, 1, 0, 0, 0, 1, 0, 1, 0, 1
72022354,96030.0487.241, 1, 0, 0, 0, 1, 0, 1, 0, 1
82223377,10030.0540.281, 1, 0, 0, 1, 1, 0, 1, 0, 0
92423294,48026.1402.800, 1, 1, 0, 0, 1, 0, 0, 0, 1
102024339,03025.0527.800, 1, 1, 0, 0, 1, 0, 1, 0, 0
Table 7. Scheduling scenarios avoiding sharp and peak periods.
Table 7. Scheduling scenarios avoiding sharp and peak periods.
ScenarioNFVsNEVsTCRest TimeRCEPurchase Strategy
12020345,78025.0423.280, 1, 1, 0, 1, 0, 0, 0, 0, 1
22120389,97030.0665.600, 1, 1, 0, 0, 1, 0, 0, 0, 1
32021345,60022.9430.560, 0, 1, 1, 1, 0, 0, 1, 0, 1
42123393,66032.9492.960, 1, 1, 1, 1, 0, 0, 0, 0, 0
Table 8. Distances from each scenario to optimal and worst solutions without consideration of peak to valley and closeness degree.
Table 8. Distances from each scenario to optimal and worst solutions without consideration of peak to valley and closeness degree.
ScenarioDistance of Optimal
Solution
Distance of Worst SolutionCloseness
Degree
Order
10.48020.10770.183246
20.45630.11430.200343
30.45910.14770.243441
40.47710.10940.186545
50.50000.07480.130147
60.51720.05320.093350
70.51540.07670.129548
80.52360.05570.096249
90.53820.05480.092451
100.37800.24370.392028
110.40670.18130.308336
120.39350.18240.316735
130.37930.23800.385529
140.40070.16730.294537
150.38920.22960.371132
160.47140.11030.189744
170.39030.23150.372331
180.45760.15990.259040
190.44740.18230.289538
200.32750.28400.464521
210.34820.29570.459223
220.33860.27990.452625
230.36910.22020.373630
240.39270.19680.333834
250.38210.25530.400626
260.41970.16810.286039
270.36930.21300.365833
280.43730.14020.242742
290.28500.32770.534818
300.26460.34530.566116
310.23550.35960.604213
320.32530.27430.457524
330.21100.40150.65558
340.31480.26980.461522
350.36540.23710.393627
360.31760.29210.479020
370.23530.40860.63469
380.25070.38700.606812
390.22960.37130.618010
400.23640.35600.600914
410.24870.33690.575215
420.28540.31860.527519
430.25440.32240.559017
440.15200.48240.76045
450.23780.46530.66187
460.12970.46870.78324
470.11190.48930.81383
480.08800.51390.85382
490.06190.50450.89071
500.20800.43070.67446
510.26890.41640.607611
Table 9. Distance from each scenario to optimal and worst solution and closeness degree avoiding sharp periods.
Table 9. Distance from each scenario to optimal and worst solution and closeness degree avoiding sharp periods.
ScenarioDistance of Optimal
Solution
Distance of
Worst Solution
Closeness
Degree
Order
10.26430.29590.52827
20.20790.39010.65233
30.30360.26670.46779
40.29600.28410.48988
50.19890.35930.64374
60.23200.32470.58336
70.22580.38080.62785
80.18580.50350.73052
90.50420.13450.210610
100.07670.50460.86801
Table 10. Distance from each scenario to optimal and worst solution and closeness degree avoiding peak and sharp periods.
Table 10. Distance from each scenario to optimal and worst solution and closeness degree avoiding peak and sharp periods.
ScenarioDistance of Optimal
Solution
Distance of Worst
Solution
Closeness DegreeOrder
10.44960.15660.25833
20.26570.40060.60132
30.54360.18320.25204
40.10090.57010.84971
Disclaimer/Publisher’s Note: The statements, opinions and data contained in all publications are solely those of the individual author(s) and contributor(s) and not of MDPI and/or the editor(s). MDPI and/or the editor(s) disclaim responsibility for any injury to people or property resulting from any ideas, methods, instructions or products referred to in the content.

Share and Cite

MDPI and ACS Style

Quan, B.; Li, S.; Wu, K.-J. Selecting an Optimal Scenario for Addressing Supplier Selection Problem by Considering Sustainable Scheduling: A Hybrid Approach. Appl. Sci. 2023, 13, 3035. https://doi.org/10.3390/app13053035

AMA Style

Quan B, Li S, Wu K-J. Selecting an Optimal Scenario for Addressing Supplier Selection Problem by Considering Sustainable Scheduling: A Hybrid Approach. Applied Sciences. 2023; 13(5):3035. https://doi.org/10.3390/app13053035

Chicago/Turabian Style

Quan, Bingtao, Sujian Li, and Kuo-Jui Wu. 2023. "Selecting an Optimal Scenario for Addressing Supplier Selection Problem by Considering Sustainable Scheduling: A Hybrid Approach" Applied Sciences 13, no. 5: 3035. https://doi.org/10.3390/app13053035

APA Style

Quan, B., Li, S., & Wu, K.-J. (2023). Selecting an Optimal Scenario for Addressing Supplier Selection Problem by Considering Sustainable Scheduling: A Hybrid Approach. Applied Sciences, 13(5), 3035. https://doi.org/10.3390/app13053035

Note that from the first issue of 2016, this journal uses article numbers instead of page numbers. See further details here.

Article Metrics

Back to TopTop