Next Article in Journal
Forecasting Fine-Grained Air Quality for Locations without Monitoring Stations Based on a Hybrid Predictor with Spatial-Temporal Attention Based Network
Next Article in Special Issue
Insights into Della Robbia’s Terracotta Monument to Cardinal Federighi: Raw Materials and Technologies
Previous Article in Journal
Experimental Thermofluidic Characterization of Different Metallic Regenerators Crossed by Alternating Air Flow
Previous Article in Special Issue
The San Giovanni Baptistery in Florence (Italy): Assessment of the State of Conservation of Surfaces and Characterization of Stone Materials
 
 
Font Type:
Arial Georgia Verdana
Font Size:
Aa Aa Aa
Line Spacing:
Column Width:
Background:
Article

A Multidisciplinary Methodology for Technological Knowledge, Characterization and Diagnostics: Sandstone Facades in Florentine Architectural Heritage

1
Department of Earth Sciences, University of Florence, 50121 Florence, Italy
2
Department of Architecture, University of Florence, 50121 Florence, Italy
3
Department of Chemistry, University of Florence, 50019 Sesto Fiorentino, Italy
*
Author to whom correspondence should be addressed.
Appl. Sci. 2022, 12(9), 4266; https://doi.org/10.3390/app12094266
Submission received: 22 March 2022 / Revised: 20 April 2022 / Accepted: 21 April 2022 / Published: 23 April 2022

Abstract

:
The Historic Center of Florence, a UNESCO World Heritage Site, includes many examples of architecture characterized by rough-hewn rusticated block facades—a very common masonry technique in the Florentine Renaissance—made in Pietraforte sandstone. The latter features numerous criticalities related to its intrinsic characteristics and to decay phenomena that are due to weathering and pollution. A multidisciplinary methodology has been developed starting from historic analysis and architectural survey to a complete optometric, mechanical, physical, mineralogical, and petrographic characterization of rough-hewn rusticated blocks, applied to the case study of the Palazzo Medici Riccardi facades. The studies performed in this work cover several research fields, from architecture to geology, going through material diagnostics, and aim at improving knowledge and designing new restoration solutions for Pietraforte building-material criticalities. The research proposes an operative protocol aimed at supporting restoration projects and monitoring plans, with the aim to protect historical, architectural, and artistic cultural heritage and to safeguard the people who visit the city of Florence every year.

1. Introduction

Historic buildings are complex structures that are the result of a layering of materials and techniques that occurred over the centuries. Assessing the state of conservation and the characteristics of these artefacts requires the integration of several disciplines. Moreover, comprehensive and precise knowledge about built cultural heritage, their functionality, location, environment, and any sudden disturbance needs to be involved in uniform interpretation for long-lasting preservation of the resource. Discrepancy or scarcity of information can lead to errors and even irrecoverable damage [1].
The need to develop a methodology for documentation, diagnostics, and monitoring of built heritage has been the subject of many recent studies [2,3,4,5]. The approach of these studies is for a digital documentation of the conservation state of buildings [2,3], including 3D modelling and GIS mapping, and the integration of diagnostics data through a knowledge-based information system [4] or within building information modeling (BIM) [5] for documenting damages to built heritage. Nevertheless, there are still challenging research topics to address: in particular, the multidisciplinary integration of tools and methods used in different fields and/or with different purposes, and the multi-level correlation of data by different analytical and experimental documents and sources aimed at a complete characterization of stone weakness. This work proposes the application of an integrated methodology for a complete characterization of the stone materials of the architectural heritage, from the architectural survey and mapping of decay phenomena to physical-mechanical and mineralogical investigations. The aim was to associate the competences acquired for setting a diagnostic program based on measurements with both experimental and traditional techniques, and on the collection, analysis, and interpretation of the results associated to these measurements.
In the Historic Center of Florence, a UNESCO World Heritage Site, historic buildings with facades made of Pietraforte sandstone—a building material traditionally used in Florentine monuments—contribute to determine the outstanding universal value of the site [6]. Therefore, their protection and monitoring are essential actions to preserve their historical, identity, and cultural values.
The proposed method has been applied to the Palazzo Medici Riccardi, one of the most important Florentine monuments whose facades are built with Pietraforte. Investigations on the palace were performed both on site and in laboratory as part of the experimental work sites, settling on two main facades of the building, on Via Gori and Via Cavour.
The diagnostic project involved first the historic analysis and architectural survey, the latter carried out with a 3D laser-scanner and digital photogrammetry, then the investigation on site through an ultrasonic pulse velocity test and a Schmidt hammer test—both nondestructive techniques (NDT)—were performed [7,8]. In addition to the NDT tests, a few destructive tests (DT), with the aim of validating the NDT results through the petrographic and mineralogical features of the investigated rocks, were carried out.
This multidisciplinary integration of tools and methods was aimed at a specific purpose: the diagnosis of the vulnerability of the stone material to decohesion and detachments that can represent a danger for people, as well as damage to the monument.
Given the historical importance of this building, this integrated approach can improve the knowledge of conservation and help to prevent the decay caused by weathering and pollution, and from the stone’s lithological features.
The research was conceived to provide a methodological guide that, from the diagnostic investigations, leads to the definition of the restoration project and a plan for monitoring criticalities. These actions are useful to stop the effect of decay, represented by the fall of scales and fragments that, in addition to the loss of the original material to the building, could cause damage to things and people.
The proposed work is also useful to consolidate the applied methods compared to previous experiences in the field of diagnostics of stone materials used in the built cultural heritage.

2. Diagnostic Project

Although in recent years there has been a profound evolution of the concept of conservation of built cultural heritage [9,10,11], in some cases, to reduce the time and cost, the phases of diagnostics and restoration are carried out in parallel, without a temporal separation. Diagnostics, however, should be a preliminary phase to the restoration to deepen the knowledge of the material aspects and the decay phenomena and to provide information that will allow restorers to develop the best operational techniques for conservation, monitoring the effectiveness of the materials used. Moreover, diagnostics is an essential step to prevent the decay of stone materials caused by atmospheric agents, pollution, and the intrinsic lithological characteristics.
In a diagnostic project of historic stone buildings, it is necessary to integrate the scientific survey with other studies such as historical research, architectural survey, analysis of the mechanisms of decay, etc. Each of these aspects allow us to improve the knowledge of the building, for the purpose of both conservation and the monitoring of criticalities [4,12]. Indeed, the decay effect involves the fall of scales and fragments, which in addition to the loss of the original material of the palace, could cause damage to things and people.
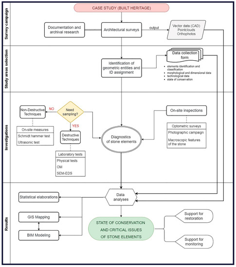
The first step of the proposed methodology, the survey campaign, aims to provide an architectural survey to create the perspective drawing, useful for integrating the data and for identifying all the individual elements of the study areas selection. These entities correspond to the stone elements that will be analyzed, during the investigations phase, through optometric surveys, NDT, and DT investigations. In the final step, results, data analyses will give a framework of the state of conservation and critical issues of the stone elements, providing support for a restoration and monitoring plan (Figure 1).
To optimize the data integration—from geometric information to diagnostic investigation results—which aims at monitoring over time the conservation status of the building [13], a data management and analysis system must be set up. This system, set on the SQL database, provides for the assignment of a unique ID to each investigated stone element, corresponding to a geometric entity [14].

3. The Case Study: Palazzo Medici Riccardi in Florence

3.1. Historical Notes

The Palazzo Medici Riccardi is one of the most significant monuments of the city of Florence for its historical, architectural, and identity values (Figure 2). The history of its construction and subsequent transformations is mainly connected to the events of the Medici dynasty and the subsequent owners, the Riccardi family. The Medici had already settled on Via Larga (now Via Cavour) starting from the 12th century, buying some buildings on the site of the current Palazzo Pinucci, then incorporating them in the first Medici residence (13th century) [15]. The decision to build a sumptuous new palace in that area was consolidated at the behest of Cosimo il Vecchio, who entrusted the project to Michelozzo in 1444. In the following decade, the first volume of the building was completed, developed around a central courtyard, with universally known architectural characteristics, which would have a very strong impact on the stylistic language of the early Florentine and Italian Renaissance age. The building was the residence of Cosimo, his son Piero il Gottoso, and Lorenzo il Magnifico, constituting the center of the political events of the city (Figure 3).
After the popular revolt that led to the expulsion of the family in 1494, the Medici were able to repossess the palace [17]. The sale of the palace by Ferdinand II to Gabriello and Francesco Riccardi in 1659 determined the most consistent transformations in the history of the building. In the following decades, the Riccardi family carried out an expansion of the building by incorporating some houses owned by the Ughi adjacent to the northern side [18]. In addition to the growth and readaptation of the interior spaces, the works led to the extension of the facade on Via Larga with the identical architectural language of Michelozzo’s building [19]. The connection between the old and the new factory is imperceptible to the point that today’s building has been perceived as a whole ever since. In 1874 the palace was purchased by the Province of Florence. On that occasion, some restoration work was carried out to restore the original appearance, which marginally involved the facades [20]. During the 20th century, several conservative interventions were undertaken aimed at preserving the stone apparatus [21]. Currently, the building is home to the Metropolitan City of Florence, the Museum of Palazzo Medici, and the Biblioteca Riccardiana. In the chronological sequence of the construction events involving the stone facades, if we exclude punctual substitutions of individual isolated architectural elements, the two crucial moments are the phase of the first Medici construction and that of the Riccardian extension.

3.2. Pietraforte Facade

The facade of the Palazzo Medici Riccardi is set on three overlapping registers, separated by string-course cornices. The lower one consists of large, rusticated blocks. The second register is characterized by a smooth-faced rustication, with less pronounced and more regular volumes, with which the mullioned windows are also made [22]. In the third register, with another set of windows identical to the lower one, the facing is flat.
The facade ends above with a large cornice with sandstone shelves, composed of a sequence of classic moldings [23] (Figure 4).
The rough-hewn rustication of the lower register, which gives the building its typical naturally massive aspect, is the most representative from an architectural point of view, especially for the influence that the concept of mass degrading upward would have had on Western architecture in the following centuries.
The skill of the stonemasons made it possible to create parallelepiped blocks with a perfectly regular geometry (the anatirosis has very precise traces of working tools) and at the same time to model the blocks to obtain a natural appearance.
On the convex volume of each block, the traces of the blows are gradually distributed according to the impact power (from the perimeter parts towards the center). Often this working process has followed the natural structure of the stone, such as lamination plans and, above all, secondary calcite veins. The latter are often exposed parallel to the facade plan and hammered to reduce the visual impact of the white calcite (Figure 5).
The main material of the facade is Pietraforte, a sandstone used as a building material, with a typical color ranging from grey to yellow-ochreous, employed in many historic Florentine buildings. From a geological point of view, Pietraforte is a sedimentary rock of the Upper Cretaceus, belonging to the turbiditic formation present in the allochthons External Ligurid units (Calvana Supergroup or Calvana tectonic unit), which thrust on the Sub-Ligurian (Canetolo unit) and Tuscan Nappes (Tuscan Nappe and Cervarola-Falterona unit) [24,25,26,27]. The Pietraforte macroscopic characteristics are convolute laminations and calcite veins [28,29] that represent zones of weakness, where preferential detachments of blocks or scales can occur. Water represents the most effective weathering agent and causes damage starting from the surface of the material, through calcite veins down to the stone matrix. The dissolution of the calcium carbonate occurs in calcite veins causing a decrease of the “weld” with a progressive reopening of the pre-existing fractures and consequent detachment and loss of blocks (even of considerable size). The stone matrix is affected by the dissolution of the stone’s carbonate cement and the expansion of the clay minerals [25,28], giving rise to intense intergranular decohesion, superficial disintegration, and exfoliation. In this case, the detachments involve the shallowest rock layers of a significantly lower thickness.
The rough-hewn rusticated blocks in Pietraforte, for their geometric and morphological characteristics, represent the most critical and are subject to the degradation elements of the Palazzo Medici Riccardi facade.

4. Multi-Analytical Methods

To pursue the described diagnostic and monitoring purposes, and to obtain a complete and exhaustive assessment of the conservation status of the facades, the Pietraforte elements of the Palazzo Medici Riccardi were investigated following the multi-analytical approach described in Figure 1.
The main instrument of documentation, general and detail, was the architectural survey carried out with 3D laser scanner and digital photogrammetry. From this survey, perspective drawings (CAD file), orthophotos, and point clouds of the facades were obtained. Two instruments were used: a Faro Focus X330 laser scanner and Leica TS02 total station. The software used to combine the outputs of the laser scanner and obtain a unique point cloud was Autodesk Recap Pro. The photogrammetric processing was performed with the Agisoft Metashape software.
Based on the architectural survey, diagnostic investigations were carried out.
First, stone blocks were investigated through a critical optometric survey of the characteristics that may condition their stability, such as overhang, convolute laminations, detachments, and discontinuities (e.g., calcite veins).
NDT, including an ultrasonic test and the Schmidt hammer test, were carried out with the aim of assessing the on-site mechanical properties of investigated materials without the need for sampling. These NDT methods are widely applied to investigate the mechanical properties and the state of the conservation of natural and artificial stone and concrete [7,8,30,31,32,33,34,35,36,37]. NDT methods represent a reliable contribution to the monitoring and assessing of stone decay if traditional destructive tests cannot be employed.
The ultrasonic pulse velocity test allows for the measurement of the propagation velocity (Vp, m/s) of high-frequency (elastic) mechanical waves (20–1000 Mhz) between two probes within materials; this technique is used for the qualitative evaluation of the compactness and homogeneity of the stone and the detection of cracks, discontinuities, and cavities inside the material. The ultrasonic test was employed through an IMG 5200 CSD, with a resonance frequency of 50 kHz.
The Schmidt hammer test, applied for the sclerometric measurements, gives an indication about the strength of the surface portion of the test sample. The instrument used, known as a Schmidt hammer, is a steel hammer operated by a spring. The test measures the rebound of the impact mass on a piston resting directly on the stone surface (Rebound index, R). Various researchers have correlated the Schmidt hammer rebound index with compressive strength, relating rock density, tangent modulus, and Young’s modulus. A thorough list of such correlations was presented by Aydin and Basu [38]. Estimation of compressive strength is allowed, providing a detailed correlation is developed for the specific material investigated. This work, which wants to propose an effective, quick, easily run, and economic method of investigation, was limited to the use of the rebound index to quickly assess the uniformity in-place of Pietraforte, finding regions of poor quality or deteriorated. The Schmidt hammer used was the Original Schmidt Live L by Proceq, with an impact energy level of 0.735 Nm. This L-type hammer was chosen because of its greater sensitivity in testing weathered rocks [38,39]; moreover, ISRM endorsed the use of the L hammer for testing rocks [38,40].
The combination of the two techniques, performed according to a scheme tailored to the object of study, allows us to examine in depth the stone’s properties: an ultrasonic pulse velocity test makes it possible to detect cracks, discontinuities, or other damage of the stone matrix in depth, while the Schmidt hammer allows us to evaluate the quality of the surfaces of stone elements.
Although the two techniques lead to an estimate of the mechanical characteristics, the integrated and combined use of these in the same points of the stone allows a satisfying characterization.
In [7,8], NDT techniques (ultrasonic pulse velocity and Schmidt hammer tests) were used to obtain accurate and reliable information of the state of conservation and mechanical characterization of the stone.
NDT measurements and data gathered from optometric surveys, including a detailed photographic campaign, were attributed to each individual element, and directly on-site was inserted into a database through a custom mobile app.
Instrumental data and vector and CAD data, obtained from the architectural survey, were then processed through GIS software ESRI ArcMap 10.7 using a relative reference system composed of plane coordinates xy. The processing in GIS allowed us to produce thematic maps useful for reading the results, upgradeable and integrable over time [3,41]; the GIS project is also prepared for interoperability with building information models (BIM).
In addition to the NDT tests, few destructive tests (DT) involving the sampling of the most representative block types were carried out to complete the characterization of the material through the petrographic and mineralogical features of the investigated rocks. Rock samples were collected with a core drill system (HILTI DD 150-U) with a 2.5 cm diameter. Drilling was performed on the most representative Pietraforte blocks, selected on the basis the above-mentioned NDT results, trying to collect the natural rock discontinuities and their homogeneous neighbors. Core depths varied from 2 to 4 cm depending on the hardness and the consistencies of the drilled blocks. The samples are described and prepared to determine the physical properties as water accessible porosity Pw (%), apparent density d (g/cm3), and imbibition coefficient IC (%) using a hydrostatic balance [7,42].
Core samples were oven dried and cut to obtain the maximum number of slices from the top to the bottom of the drilled cores, then prepared for scanning electron microscopy (SEM, EVO-MA15 Carl Zeiss AG, Milan, Italy) coupled with energy dispersion spectroscopy microanalytical system (EDS, Oxford Instruments, Wiesbaden, Germany) investigation. A feature identification module included in the image analysis software (AZTEC, Oxford Instruments, Wiesbaden, Germany) was used to map the distribution (and for the calculation) of the sample porosity over a representative portion of each sample. Elemental maps were also produced through EDS on the same areas to highlight their geochemical distribution. After SEM-EDS analysis, thin sections of the obtained slices were prepared for petrographic investigation (ZEISS Axio Scope.A1 polarized light optical microscope, OM, with software AxioVision).
Multi-analytical procedures have been selected with the aim of gathering the advantages of each technique: an architectural survey, critical optometric survey of the stone characteristics, and NDT measurements were conducted over the entire surface to monitor and assess the stone decay. NDT tests and the database collected allowed us to summarize the characteristics of the individual elements and to select the samples of natural discontinuities to investigate the petrographic, mineralogical, and physical features of rocks and their contribution to the state of conservation.

5. Results

The discussion of the results focuses on the investigations conducted on rough-hewn rustication, which represent a peculiar element in terms of the morphology, architectural style, and characteristics of the Pietraforte sandstone.

5.1. Architectural Investigation, Data Storage and Management

The architectural investigation aims at in-depth knowledge of the facades to identify the processes of construction, transformation, and degradation that led to the current condition. With a typological approach, a systematic collection of data was started for each block, the distribution of which was analyzed, comparing it with the characteristics recorded by the diagnostic, petrographic, and geomechanical study. The idea was to inductively trace systematic concordances of characteristics for each block to identify any relationships between data of a different nature (e.g., dimensions associated with a certain batch of stone and its degradation). The adequate treatment of this information could allow the creation of recurring clusters of characters, favoring their interpolated identification, even in the absence of a systematic registration of each of them [43]. The accessibility of the data collected in this research is in fact very diversified: alongside macroscopic characters that can be quickly detected, there are data that require specific instrumental analysis or laboratory tests. The investigation of the facades was carried out both at the scale of the entire building and at the scale of the individual blocks.
The architectural survey was carried out with laser-scanner and digital photogrammetry on the two sample portions of the Medicean (Via Gori) and the Riccardi phase (Via Cavour). Current trends see the integration of the two methodologies, especially when the goal is an in-depth reading of the characteristics of the history of cultural heritage [44].
The scanner has been set with a resolution of 1/4 and a quality of 4×, settings that allow a good quality of the data acquired in a range between 10 and 15 m. However, to have a greater definition of detail, scans were made every 5 m. The cloud was also verified with a partial survey conducted with a total station. The superimposition of the instrumental outputs has allowed the preparation of a digital model from which to extract orthophotos of the elevations and vector outputs to obtain detailed data (Figure 6).
At the same time, the collection of specific data for each block was organized. For this purpose, it was necessary to proceed with the systematic identification of all the stone blocks to which a unique alphanumeric code was assigned. For each block, detailed documentation (survey and photographic documentation) and the recording of data (qualitative and quantitative) were carried out. For data collection, a single form was developed, which could allow the creation of an organized database. The form is made up of four sections: (1) identification and general morphological classification of the block; (2) morphological (profiles and shapes) and dimensional (general and detailed) data; (3) technological data (macroscopic aspects of the material, working tools traces, modifications, and additions); and (4) state of conservation (prevalent phenomena, previous damage). The data collected were processed on several levels, considering their nature.
The distribution of single or combined characteristics was analyzed both through statistical processing (graphs, tables) and through thematic mappings on the facades, drawn up starting from the architectural survey. At the same time, a process of conversion of the data into a single evaluation scale was started, in view of the construction of vulnerability matrices [45]. The analyzed data were represented graphically to obtain a mapping of their distribution on the portion of the facade under examination (Figure 7A,B). One of the data clusters considered is the dimension of the bosses’ projection. Once divided into classes, it was possible to obtain a graphic distribution that highlighted a uniform distribution attributable to three macro classes (Figure 7B).
The first results of this survey make it possible to verify the effectiveness of the data processing (classification, correlation, and representation) and to make any appropriate changes. Apparently meaningless information, displayed in the general context of the building, can bring out specific aspects in the distribution of blocks and related vulnerabilities. By way of example, a study of some dimensional characters of the rough-hewn rusticated blocks (height of the rows, width of the blocks, and maximum projection of each boss) is reported. Aspects of diversification emerge both between the two construction phases analyzed (Medici, Riccardi), and within the phases themselves.

5.2. Mechanical Analysis

Every element of the rough-hewn rusticated blocks included in the construction site areas (368) has been verified with an in-depth ultrasonic and sclerometric analysis campaign. The integration of the two techniques allows one to overcome their respective limits and to obtain a more complete and thorough evaluation of the mechanical characteristics of the stone elements.
From the rebound value (R) and the ultrasonic velocity (Vp), it is possible to obtain the evaluation of the material properties: high Vp and R values indicate a stone in good condition; on the contrary, low values indicate problems, which can affect the surface and/or the stone matrix in depth [46].
The measurements were performed on the same points for both techniques, following a regular grid (Figure 8A), to compare the distribution of values within the case. According to the input logic provided by the data management system, each measuring point has also been assigned an ID and the date of the survey.
The ultrasonic measurements were carried out in indirect mode, meaning that the transmitter and receiver were placed on the same surface; sclerometric measurements were performed on the same points, carrying out 10 measurements on each point. This allows us to interpolate points to estimate the Vp and R distribution in each block and compare the results obtained with the two techniques. All the values obtained from the surveys were processed using GIS software to create thematic maps of distribution of the values of Vp and R, based on the perspective drawing.
In Figure 8, block CL4-21 shows, for example, high R values distribution but the Vp values are low in the lower portion where the convolute laminations of Pietraforte are very degraded. Another sample is given by the CL3-10 block, where the low Vp values of the right portion are due to the presence of an open calcite vein, while the block surface is in good condition as shown by the R values distribution.
Considering the average values of Vp and R, it is possible to note that the values obtained with the ultrasonic test are between 400 and 4965 m/s. Additionally, the Schmidt hammer test recorded average results, with R values between 19 and 50.
It is possible to observe that the blocks investigated are mostly in a good state of conservation. Vp values lower than 2000 m/s have a state of medium/high degradation because of the presence of open fractures, parts in detachment, or even superficial disintegration. Twenty-eight have Vp values below 2000 m/s. The average Vp values are distributed heterogeneously on both facades and indicate that the blocks have different internal mechanical characteristics (Figure 9).
R values lower than 30 indicate that the surface is exfoliated or broken, or that the element under investigation has portions of loose material. Only 17 elements out of 368 have R values under 30. Although R values show that the investigated blocks are in a good state of conservation, it is possible to observe that the facade on Via Gori has better surface characteristics (Figure 10).

5.3. Physical, Mineralogical, and Petrographic Features

The physical, mineralogical, and petrographic features of the investigated Pietraforte blocks provide information on the density, porosity, texture, and composition of the samples, useful to characterize the starting material, as well as to understand and quantify the changes induced by weathering and aging that occurred after installation as building materials. They can be carried out by a number of analytical techniques, the combination of which has been tested in this work to explore the possible relationships between the obtained results and to establish a holistic analytical protocol for the stone building diagnosis.
The various types of Pietraforte blocks selected based on optometric surveys (e.g., with parallel or convoluted laminations, white or white/reddish cross-cutting veins) (Figure 11), were investigated by OM and SEM-EDS, and their physical parameters have been calculated.
The OM analysis allowed us to identify several textural features of the Pietraforte sandstones, such as laminations and cross-cutting veins. The former is characterized by a relatively higher concentration of iso-oriented detrital phyllosilicates such as white and black mica and subordinate chlorite, whereas the latter by a secondary precipitation of carbonate and variable proportions of phyllosilicates filling veins (Figure 11B,C). Laminations are variably spaced in the analyzed samples and interbedded with layers mainly composed of clastic quartz, variably altered feldspars, iron and manganese oxyhydroxides, accessory rutile and zircon, and polygenic lithic fragments welded by carbonate cement. The alignment of detrital phyllosilicates along the laminations also involved neighboring undetermined secondary clay minerals. The carbonate veins are generally orthogonal to the laminations and characterized by a significant amount of secondary clay minerals in samples characterized by red-colored veins.
SEM-EDS analysis confirmed what was observed by OM and shed light on the identification and distribution of the primary and secondary phases of the Pietraforte sandstone. In fact, high-magnification images and EDS data allowed the distinguishing of the primary and secondary phyllosilicates either for their aspect and textural features or for their composition. Primary phyllosilicates mainly deal with muscovite, biotite, and chlorite minerals and show a textural distribution irrespective of the carbonate cement, which is mainly composed of calcite and minor dolomite. Secondary clay minerals show a wide range of compositions intermediate among those of primary phyllosilicates, and their distribution is almost concordant with the sparry cement. Abundant clay minerals in red-colored carbonate-filling veins are interstitial between calcite grains and characterized by a significant iron content (Figure 11D). On the contrary, white cross-cutting veins show a more homogeneous carbonatic (calcite and dolomite) composition.
SEM-EDS analysis has been revealed as a powerful tool for stone-building diagnosis since it can provide not only direct information on the textural and petrographic features but also on the quantification and distribution of the porosity in the investigated material. In fact, the correct use of image analysis software retrieved data in line with those obtained by routine porosity tests. In the case of the Palazzo Medici Riccardi, the maximum average porosity has been detected in the outer layer of the Pietraforte rough-hewn rusticated blocks, which show values between 5 and 8 % and a pore-size distribution almost equally distributed among the <100 um and >100 um categories (Figure 12).
The porosity values obtained by the SEM analyses are in good agreement with the values retrieved from the physical tests, which show that Pw range between 4.8 and 7.3%, the average density is d = 2.6 g/cm3, and the average IC is 2.3%.
The porosity maps obtained by reprocessed SEM images highlight that the pore distribution in the analyzed samples is not homogenous. In particular, laminations are generally characterized by a higher pore concentration, with respect to inter-lamination layers (Figure 12A). White carbonate-filling veins show a lower and randomly distributed porosity with respect to the reddish veins that display a preferential pore concentration in correspondence of Fe-bearing clay minerals (Figure 11). These features suggest a link between the presence of clay minerals and the loss of cohesion of the investigated blocks, which certainly enhances their degradation at the microscale, with potential negative effects also to the macroscale. Moreover, the vertical distribution of the porosity, evaluated in the sample cut at a different depth from the surface, highlights that it grows outward, varying from 4.05% at the bottom (2–2.5 cm depth from the surface) to 4.85% near the top (0.5–1 cm depth from the surface) of the drilled core. This is also confirmed by the values of Pw, IC that in the present case are higher than the freshly cut Pietraforte [28,47].

6. Discussion and Conclusions

Based on the authors’ experiences, restoration work on historic stone buildings is often carried out without a dedicated, preliminary diagnostic stage. In fact, diagnosis is often not explicated (i.e., a rapid evaluation is conducted simultaneously to the restoration) and, when it is, it may rely on empirical and subjective evaluations (color changes, different sounds as results from “knocking” the stone). Regardless of the skills of the operators, who might deliver state-of-the-art results, such an approach has several limitations. First of all, the lack of a clearly defined diagnostic project and, therefore, of a list of repeatable tests, and/or the adoption of qualitative and empirical evaluations, make it difficult if not impossible to monitor the state of degradation with time. For example, a 10-year restoration program would have to face issues related to comparing the results obtained by different people and, likely, different methods, not to mention the increased probability of human error related to experience-based methods. Second, difficulties would also arise when comparing two different buildings or two different facades of the same building, which would be useful to assess the effects of weathering and restorations.
In other cases, quantitative analyses are indeed performed but they mostly focus on the chemical and petrographic sides. While these are an important part of a diagnostic project, some important rock mechanical characteristics can be overlooked, like the role and conditions of the discontinuities and properties of a rock beneath the first cm from its surface, features that are prominent in determining the ultimate stability of stone elements.
Therefore, the purpose of this paper is to propose an all-around diagnostic protocol encompassing some of the most advanced methods in a multidisciplinary approach. The aim is to provide a complete characterization of stone materials and their state of conservation, allowing us to manage multi-scale surveys through a specific investigation protocol. Such a protocol is intended for heritage operators, restorers, researchers, local administrations, and building managers, who are pointed toward a number of quantitative, repeatable tests that can be done, together with indications on how these and the qualitative analyses can be carried out. However, since there is no such thing as an ultimate diagnostic project that is suitable for every stone building, every step of the presented protocol is thought to be customized, removed, or replaced as needed.
In particular, the proposed multidisciplinary methodology for the technological knowledge, characterization, and diagnostics of built cultural heritage was applied to historic Florentine buildings characterized by stone facades. The diagnostic project workflow first involved the historical analysis and the architectural survey, then a complete characterization of the rough-hewed rusticated blocks was carried out through decay and optometric surveys, and mechanical, physical, mineralogical, and petrographic analyses. The on-site mechanical investigation was performed through NDT, specifically using ultrasonic pulse velocity and sclerometric measurements. In parallel, a few destructive tests (DT) were carried out to characterize the stone material through physical properties and petrographic and mineralogical features. In addition, to optimize the data integration, a data management and analysis system has been set up.
The methodology was applied on the Palazzo Medici Riccardi, one of the most important Florentine monuments whose facades are built with Pietraforte, selecting as study area two portions of rough-hewed rustication of the two main facades of the building.
The architectural survey provided the knowledge framework and the graphic elaborations on which the subsequent investigations were based. In addition, during this phase, all the information related to the construction, technological, and morphological aspects of the Pietraforte elements was collected.
The investigation through NDT, conducted with an accurate and specific procedure set up for the analysis of rough-hewed rusticated blocks, allowed us to evaluate in situ the mechanical characteristics of the stone elements, highlighting the critical aspects both at the single block scale and, more extensively, at the entire facade.
Sampling and DT tests were aimed at deepening the peculiar characteristics of Pietraforte that represent the intrinsic weaknesses of the material (laminations, carbonate-filling veins). The use of SEM-EDS analysis provided direct information on the textural and petrographic features but also on the quantification and distribution of the porosity of the investigated material. While the former shows very good agreement with the traditional physical tests demonstrating that SEM-EDS could represent a reliable methodology for a fast porosity determination in these matrices, the latter shed light on its distribution and the relationships with textural and mineralogical analyses, delivering additional information to the diagnosis of the vulnerability of the material to decohesion and detachments.
The research was conceived to provide a methodological guide that, from the diagnostic investigations, leads to the definition of the restoration project and a plan for a periodical monitoring of criticalities. The proposed work can also be useful to consolidate the applied methods compared to previous experiences in the field of diagnostics of stone materials used in the built cultural heritage.
Future developments may concern the set-up of a BIM or HBIM [48] to host the information attributed to and recorded for each stone block. This system offers elements of great interest for the historical-critical process of knowledge [49]. The advantages of the BIM model bring out the technological evaluations that can be compared with the architectural investigation and the laboratory data to generate a fluid process of exchange and sharing of information, both in the architectural technological dimension and laboratory investigations. All of this is aimed at integrating the final conservation project and the maintenance plan.
It is possible to say that BIM is an integrative tool for the design, representation, production, and management of the built environment [50]. This will not only allow for the analysis in a single system of the data related to the current state, but also to evaluate potential future changes of the state of conservation, through risk and intervention hierarchies (from urgent punctual solutions to a generalized routine maintenance).

Author Contributions

Conceptualization, I.C., J.G.V., S.C., T.S., C.N., M.C., E.I. and C.A.G.; methodology, I.C., J.G.V., S.C., T.S., C.N., M.C. and E.I.; validation, C.N., M.C. and E.I.; investigation, I.C., J.G.V., S.C., T.S., C.N., M.C. and E.I.; data curation, I.C., J.G.V., S.C. and T.S.; writing—original draft preparation, I.C., J.G.V., S.C., T.S., C.N., M.C. and E.I.; writing—review and editing, I.C.; visualization, I.C., J.G.V. and T.S.; supervision, C.N., M.C., E.I. and C.A.G.; funding acquisition, C.N., M.C., E.I. and C.A.G. All authors have read and agreed to the published version of the manuscript.

Funding

This research was funded by GARCV20CITTAMETROPOLITANA_MEDICIRICCARDI Città Metropolitana di Firenze and coordinated by Carlo Alberto Garzonio and EMANUELEINTRIERIRICTD2122 “Patrimonio e Prevenzione—Procedure integrate per la valutazione e il controllo dei meccanismi di distacco di frammenti dagli apparati lapidei architettonici” funded by the University of Florence and coordinated by Emanuele Intrieri.

Institutional Review Board Statement

Not applicable.

Informed Consent Statement

Not applicable.

Data Availability Statement

Not applicable.

Acknowledgments

The authors are grateful to the Metropolitan City of Florence and to the Superintendence for Archaeology, Fine Arts and Landscape for the metropolitan city of Florence and the provinces of Pistoia and Prato (SABAP) for giving them the opportunity to work on a diagnostic site to support a proper restoration project of the Palazzo Medici Riccardi facades. The authors also thank Laura Chiarantini and Tiziano Catalani for the technical support to the SEM-EDS analysis.

Conflicts of Interest

The authors declare no conflict of interest. The funders agree to publish the results.

References

  1. Kioussi, A.; Karoglou, M.; Labropoulos, K.; Bakolas, A.; Moropoulou, A. Integrated documentation protocols enabling decision making in cultural heritage protection. J. Cult. Heritage 2013, 14, e141–e146. [Google Scholar] [CrossRef]
  2. Stefani, C.; Brunetaud, X.; Janvier-Badosa, S.; Beck, K.; De Luca, L.; Al-Mukhtar, M. 3D Information System for the Digital Documentation and the Monitoring of Stone Alteration. In Progress in Cultural Heritage Preservation; EuroMed 2012. Lecture Notes in Computer Science; Ioannides, M., Fritsch, D., Leissner, J., Davies, R., Remondino, F., Caffo, R., Eds.; Springer: Berlin/Heidelberg, Germany, 2012; Volume 7616. [Google Scholar] [CrossRef]
  3. Basir, W.N.F.W.A.; Setan, H.; Majid, Z.; Chong, A. Geospatial database for heritage building conservation, In 8th International Symposium of the Digital Earth (ISDE8). IOP Conf. Ser. Earth Environ. Sci. 2014, 18, 012087. [Google Scholar] [CrossRef] [Green Version]
  4. Cacciotti, R. Integrated knowledge-based tools for documenting and monitoring damages to built heritage. International Archives of the Photogrammetry, Remote Sensing and Spatial Information Sciences. In Proceedings of the 25th International CIPA Symposium, Taipei, Taiwan, 31 August–4 September 2015; ISPRS Archives. Volume XL-5/W7, pp. 57–63. [Google Scholar] [CrossRef] [Green Version]
  5. Bruno, S.; Fatiguso, F. Building conditions assessment of built heritage in historic building information modeling. Int. J. Sustain. Dev. Plan. 2018, 13, 36–48. [Google Scholar] [CrossRef] [Green Version]
  6. UNESCO World Heritage List n. 174. Available online: https://whc.unesco.org/en/list/174 (accessed on 9 March 2022).
  7. Salvatici, T.; Calandra, S.; Centauro, I.; Pecchioni, E.; Intrieri, E.; Garzonio, C.A. Monitoring and Evaluation of Sandstone Decay Adopting Non-Destructive Techniques: On-Site Application on Building Stones. Heritage 2020, 3, 1287–1301. [Google Scholar] [CrossRef]
  8. Calandra, S.; Centauro, I.; Salvatici, T.; Pecchioni, E.; Garzonio, C.A. Monitoring and evaluation of Pietra Serena decay adopting NDT techniques: Application on building stones in situ. In Conference Proceedings of Heri-Tech—The Future of Heritage Science and Technologies; 2022; in press. [Google Scholar]
  9. Doehne, E.; Price, C.A. Stone Conservation: An Overview of Current Research. J. Am. Inst. Conserv. 1998, 37, 223–224. [Google Scholar] [CrossRef] [Green Version]
  10. Moropoulou, A.; Avdelidis, N.P.; Karoglou, M.; Delegou, E.T.; Alexakis, E.; Keramidas, V. Multispectral Applications of Infrared Thermography in the Diagnosis and Protection of Built Cultural Heritage. Appl. Sci. 2018, 8, 284. [Google Scholar] [CrossRef]
  11. Noor, S.; Shah, L.; Adil, M. Modeling and representation of built cultural heritage data using semantic web technologies and building information model. Comput. Math. Organ. Theory 2018, 25, 247–270. [Google Scholar] [CrossRef]
  12. Di Bilio, L.; Fraiese, M.G.; Vannuccini, M.; Galatro, M.; Garzonio, C.A.; Salvatici, T.; Centauro, I.; Calandra, S.; Pilati, F.; Scelza, H.; et al. Palazzo Medici Riccardi: Diagnostic experimental site for the Pietraforte façades. In Conference Proceedings of Heri-Tech—The Future of Heritage Science and Technologies; 2022; in press. [Google Scholar]
  13. Masciotta, M.; Morais, M.; Ramos, L.; Oliveira, D.; Sánchez-Aparicio, L.J.; González-Aguilera, D. A Digital-based Integrated Methodology for the Preventive Conservation of Cultural Heritage: The Experience of HeritageCare Project. Int. J. Arch. Herit. 2019, 15, 844–863. [Google Scholar] [CrossRef]
  14. Centauro, I.; Calandra, S.; Salvatici, S. System integration for masonry quality assessment: A complete solution applied to Sonic Velocity Test on historic buildings. In Conference Proceedings of Heri-Tech—The Future of Heritage Science and Technologies; 2022; in press. [Google Scholar]
  15. Merendoni, S.; Ulivieri, L. (Eds.) Il Palazzo Magnifico. Palazzo Medici Riccardi a Firenze; Allemandi: Torino, Italy, 2009. [Google Scholar]
  16. Del Migliore, F.L. Firenze, Città Nobilissima; Stamperia della Stella: Firenze, Italy, 1684. [Google Scholar]
  17. Bulst, W.A. Uso e trasformazione del palazzo mediceo fino ai Riccardi. In Il Palazzo Medici Riccardi di Firenze; Cherubini, G., Fanelli, G., Eds.; Giunti: Firenze, Italy, 1990; pp. 98–129. [Google Scholar]
  18. Acidini Luchinat, C. (Ed.) I restauri nel Palazzo Medici Riccardi. Rinascimento e Barocco; Silvana Editoriale: Cinisello Balsamo, Italy, 1992. [Google Scholar]
  19. Millen, R.F.; Wolf, R.E. Palazzo Medici into Palazzo Riccardi: The Extension of the Façade along via Larga; Mitteilungen des Kunsthistorischen Institutes: Florenz, Italy, 1987; Volume XXXI, pp. 81–120. [Google Scholar]
  20. Pedrazzi, O.M. I restauri di Palazzo Riccardi. Emporium 1912, XXXV, 145–152. [Google Scholar]
  21. Morozzi, G. Restauri in Palazzo Medici Riccardi a Firenze. Antichità Viva 1965, IV, 57–67. [Google Scholar]
  22. Belli, G. Paramenti Bugnati e Architettura Nella Firenze del Quattrocento; FUP: Firenze, Italy, 2019. [Google Scholar] [CrossRef]
  23. Preyer, B. L’architettura del palazzo mediceo. In Il Palazzo Medici Riccardi di Firenze; Cherubini, G., Fanelli, G., Eds.; Giunti: Firenze, Italy, 1990; pp. 58–75. [Google Scholar]
  24. Abbate, E.; Sagri, M. The eugeosynclinal sequences. Sediment. Geol. 1970, 4, 251–340. [Google Scholar] [CrossRef]
  25. Malesani, P.P.; Vannucci, S.A. Pietra Serena e Pietraforte. In Ricerche sulla Degradazione Delle Pietre; Accademia Toscana di Scienze e Lettere La Colombaria, Leo Olschki Press: Firenze, Italy, 1974. [Google Scholar]
  26. Nirta, G.; Pandeli, E.; Principi, G.; Bertini, G.; Cipriani, N. The Ligurian Units of Southern Tuscan. Boll. Soc. Geol. It. 2005, 3, 29–54. [Google Scholar]
  27. Fontana, D. Detrital carbonate grains as provenance indicators in the Upper Cretaceous Pietraforte Formation (northern Apennine). Sedimentology 1991, 38, 1085–1095. [Google Scholar] [CrossRef]
  28. Pecchioni, E.; Cantisani, E.; Fratini, F. La città di Firenze: Un museo di litologia all’aperto—The city of Florence: An open-air lithology museum. In Il Museo di Storia Naturale dell’Università Degli Studi di Firenze; Le collezioni mineralogiche e, litologiche; Pratesi, G., Ed.; Firenze University Press: Firenze, Italy, 2012; Volume 4, pp. 245–267. [Google Scholar]
  29. Pecchioni, E.; Fratini, F.; Pandeli, E.; Cantisani, E.; Vettori, A.S. Pietraforte, the Florentine building material from the Middle Ages to contemporary architecture. Episodes 2020, 44, 259–271. [Google Scholar] [CrossRef]
  30. Vasconcelos, G.; Lourenco, P.B.; Alves, C.A.S.; Pamplona, J. Ultrasonic evaluation of the physical and mechanical properties of granites. Ultrasonics 2008, 48, 453–466. [Google Scholar] [CrossRef] [Green Version]
  31. Shariati, M.; Ramli–Sulong, N.H.; Arabnejad, M.M.; Shafigh, P.; Sinaei, H. Assessing the strength of reinforced concrete structures through Ultrasonic Pulse Velocity and Schmidt Rebound Hammer tests. Sci. Res. Essays 2011, 6, 213–220. [Google Scholar]
  32. Vasanelli, E.; Sileo, M.; Calia, A.; Aiello, M.A. Non-destructive Techniques to Assess Mechanical and Physical Properties of Soft Calcarenitic Stones. Procedia Chem. 2013, 8, 35–44. [Google Scholar] [CrossRef] [Green Version]
  33. Tandon, R.S.; Gupta, V. Estimation of strength characteristics of different Himalayan rocks from Schmidthammer rebound, point load index, and compressional wave velocity. Bull. Int. Assoc. Eng. Geol. 2014, 74, 521–553. [Google Scholar] [CrossRef]
  34. Fais, S.; Cuccuru, F.; Ligas, P.; Casula, G.; Bianchi, M.G. Integrated ultrasonic, laser scanning and petrographical characteri-sation of carbonate building materials on an architectural structure of a historic building. Bull. Int. Assoc. Eng. Geol. 2015, 76, 71–84. [Google Scholar] [CrossRef]
  35. Fioretti, G.; Andriani, G.F. Ultrasonic wave velocity measurements for detecting decay in carbonate rocks. Q. J. Eng. Geol. Hydrogeol. 2018, 51, 179–186. [Google Scholar] [CrossRef]
  36. Bozdağ, A.; Ince, I.; Bozdağ, A.; Hatır, M.E.; Tosunlar, M.B.; Korkanç, M. An assessment of deterioration in cultural heritage: The unique case of Eflatunpınar Hittite Water Monument in Konya, Turkey. Bull. Int.Assoc. Eng. Geol. 2019, 79, 1185–1197. [Google Scholar] [CrossRef]
  37. Akoglu, K.G.; Kotoula, E.; Simon, S. Combined use of ultrasonic pulse velocity (UPV) testing and digital technologies: A model for long-term condition monitoring memorials in historic Grove Street Cemetery, New Haven. J. Cult. Herit. 2020, 41, 84–95. [Google Scholar] [CrossRef]
  38. Aydin, A.; Basu, A. The Schmidt hammer in rock material characterization. Eng. Geol. 2005, 81, 1–14. [Google Scholar] [CrossRef]
  39. Buyuksagis, I.S.; Goktan, R.M. The effect of Schmidt hammer type on uniaxial compressive strength prediction of rock. Int. J. Rock Mech. Min. Sci. 2007, 44, 299–307. [Google Scholar] [CrossRef]
  40. ISRM. Suggested methods for the quantitative description ofdiscontinuities in rock masses. Int. J. Rock Mech. Min. Sci. Geomech. Abstr. 1978, 15, 319–368. [Google Scholar]
  41. Iandelli, N.; Coli, M.; Donigaglia, T.; Ciuffreda, A.L. An Unconventional Field Mapping Application: A Complete Opensource Workflow Solution Applied to Lithological Mapping of the Coatings of Cultural Heritage. ISPRS Int. J. Geo-Inf. 2021, 10, 357. [Google Scholar] [CrossRef]
  42. Cantisani, E.; Calandra, S.; Barone, S.; Caciagli, S.; Fedi, M.; Garzonio, C.A.; Liccioli, L.; Salvadori, B.; Salvatici, T.; Vettori, S. The mortars of Giotto’s Bell Tower (Florence, Italy): Raw materials and technologies. Constr. Build. Mater. 2020, 120801. [Google Scholar] [CrossRef]
  43. Coppola, M. Le Indagini Tipologiche in Architettura; Carocci: Roma, Italy, 2018. [Google Scholar]
  44. Tucci, G.; Algostino, F.; Bonora, V. Applicazione del Laser Scanner Alla Simulazione Diacronica del Costruito, Atti del Workshop “e-Arcom-Tecnologie per Comunicare L’architettura”; CLUA: Ancona, Italy, 2017; pp. 547–552. [Google Scholar]
  45. Coppola, M.; Poli, G.; Tempesta, G. Villa San Marco at Stabia. Dynamics of decay and perspectives for deepening and safeguarding. Procedia Struct. Integr. 2020, 29, 175–182. [Google Scholar] [CrossRef]
  46. Falchi, L.; Zendri, E.; Driussi, G. NDTs in the monitoring and preservation of historical architectural surfaces. In Emerging Technologies in Non-Destructive Testing VI, Proceedings of the 6th International Conference on Emerging Technologies in Non-Destructive Testing, Brussels, Belgium, 27–29 May 2015, 1st ed.; Van Hemelrijck, D., Vanladuit, S., Anastasopoulos, A., Philippidis, T., Eds.; CRC Press: London, UK, 2015. [Google Scholar] [CrossRef]
  47. Coli, M.; Donigaglia, T.; Cristofaro, M.T.; Tanganelli, M.; Viti, S. Assessments on the material properties of the Pietraforte stone of Florence (Italy) in conservation, restoration and construction. Case Stud. Constr. Mater. 2022, 16, e00986. [Google Scholar] [CrossRef]
  48. Arayici, Y.; Conusell, J.; Mahdjoubi, L.; Nagy, G.; Hawas, S.; Dewidar, K. Heritage Building Information Modeling; Routledge Taylor & Francis Group: London, UK, 2017. [Google Scholar]
  49. Brusaporci, S.; Ruggeri, G.; Maiezza, P.; Tata, A.; Trizio, I.; Giannangeli, A. A HBIM per l’analisi stratigrafica dell’architettura storica. In Restauro Archeologico; FUP: Firenze, Italy, 2018; Volume n.1, pp. 112–131. [Google Scholar]
  50. Gigliarelli, E.; Calcerano, F.; Calvano, M.; Ruperto, F.; Sacco, M.; Cessari, L. Heritage Bim: Methodological reflections and interoperability with numerical simulations. In Building Information Modeling, Data & Semantics; Dei Tipografia del Genio Civile: Roma, Italy, 2017; Volume n.1, pp. 19–31. [Google Scholar]
Figure 1. Representation of the diagnostic project workflow.
Figure 1. Representation of the diagnostic project workflow.
Applsci 12 04266 g001
Figure 2. (A) Representation and (B) location of Palazzo Medici Riccardi.
Figure 2. (A) Representation and (B) location of Palazzo Medici Riccardi.
Applsci 12 04266 g002
Figure 3. View of Palazzo Medici from the second half of the 17th century [16].
Figure 3. View of Palazzo Medici from the second half of the 17th century [16].
Applsci 12 04266 g003
Figure 4. Facade of Palazzo Medici-Riccardi on Via Gori.
Figure 4. Facade of Palazzo Medici-Riccardi on Via Gori.
Applsci 12 04266 g004
Figure 5. Different types of joints between blocks and finishes: (A) vertical joint with traces of chisel; (B) corner joint with traces of subbia; (C) joint between three blocks with traces of subbia; and (D) ashlar with trace of the stonemason.
Figure 5. Different types of joints between blocks and finishes: (A) vertical joint with traces of chisel; (B) corner joint with traces of subbia; (C) joint between three blocks with traces of subbia; and (D) ashlar with trace of the stonemason.
Applsci 12 04266 g005
Figure 6. Portion of the point cloud from the facade of Via Cavour.
Figure 6. Portion of the point cloud from the facade of Via Cavour.
Applsci 12 04266 g006
Figure 7. Morphological analysis report of the bosses’ projections and lengths expressed in the unit of measurement of the time: (A) the “Soldo” (singular) or “Soldi” (plural) is a submultiple of the “Braccio Fiorentino”; and (B) graphic distribution that highlighted a uniform distribution attributable to three macro classes.
Figure 7. Morphological analysis report of the bosses’ projections and lengths expressed in the unit of measurement of the time: (A) the “Soldo” (singular) or “Soldi” (plural) is a submultiple of the “Braccio Fiorentino”; and (B) graphic distribution that highlighted a uniform distribution attributable to three macro classes.
Applsci 12 04266 g007
Figure 8. (A) Measurement scheme followed for NDT, outlined on a block portion; the red dots represent the grid of measuring points where the ultrasonic and sclerometric measurements were performed (B) portion of rough-hewn rustication investigated; distribution maps of (C) Vp values and (D) R values processed through GIS software.
Figure 8. (A) Measurement scheme followed for NDT, outlined on a block portion; the red dots represent the grid of measuring points where the ultrasonic and sclerometric measurements were performed (B) portion of rough-hewn rustication investigated; distribution maps of (C) Vp values and (D) R values processed through GIS software.
Applsci 12 04266 g008
Figure 9. Average Vp value maps processed through GIS software, related to blocks on (A) Via Gori and (B) Via Cavour.
Figure 9. Average Vp value maps processed through GIS software, related to blocks on (A) Via Gori and (B) Via Cavour.
Applsci 12 04266 g009
Figure 10. Average R value maps processed through GIS software, related to blocks on (A) Via Gori and (B) Via Cavour.
Figure 10. Average R value maps processed through GIS software, related to blocks on (A) Via Gori and (B) Via Cavour.
Applsci 12 04266 g010
Figure 11. Observation of the petrographic and mineralogical features of a reddish carbonate filling by the combination of different analytical methodologies: (A) stereomicroscope; (B) plane polarized light OM; (C) backscattered electrons (BSE) SEM image reprocessed with feature identification analysis software to quantify and map the sample porosity; and (D) EDS map showing the distribution of Ca, Fe, and Al.
Figure 11. Observation of the petrographic and mineralogical features of a reddish carbonate filling by the combination of different analytical methodologies: (A) stereomicroscope; (B) plane polarized light OM; (C) backscattered electrons (BSE) SEM image reprocessed with feature identification analysis software to quantify and map the sample porosity; and (D) EDS map showing the distribution of Ca, Fe, and Al.
Applsci 12 04266 g011
Figure 12. (A) Backscattered electrons (BSE) SEM with an overlapped porosity mask highlighting the preferential pore concentration along laminations (dashed lines). (B) Enlarged view of the lamination (white rectangle in A) showing the textural relationships of primary phyllosilicates and secondary clay minerals with respect to clastic particles and carbonate cement. Bt = biotite; Mu= muscovite; Cc = calcite; Do = dolomite.
Figure 12. (A) Backscattered electrons (BSE) SEM with an overlapped porosity mask highlighting the preferential pore concentration along laminations (dashed lines). (B) Enlarged view of the lamination (white rectangle in A) showing the textural relationships of primary phyllosilicates and secondary clay minerals with respect to clastic particles and carbonate cement. Bt = biotite; Mu= muscovite; Cc = calcite; Do = dolomite.
Applsci 12 04266 g012
Publisher’s Note: MDPI stays neutral with regard to jurisdictional claims in published maps and institutional affiliations.

Share and Cite

MDPI and ACS Style

Centauro, I.; Vitale, J.G.; Calandra, S.; Salvatici, T.; Natali, C.; Coppola, M.; Intrieri, E.; Garzonio, C.A. A Multidisciplinary Methodology for Technological Knowledge, Characterization and Diagnostics: Sandstone Facades in Florentine Architectural Heritage. Appl. Sci. 2022, 12, 4266. https://doi.org/10.3390/app12094266

AMA Style

Centauro I, Vitale JG, Calandra S, Salvatici T, Natali C, Coppola M, Intrieri E, Garzonio CA. A Multidisciplinary Methodology for Technological Knowledge, Characterization and Diagnostics: Sandstone Facades in Florentine Architectural Heritage. Applied Sciences. 2022; 12(9):4266. https://doi.org/10.3390/app12094266

Chicago/Turabian Style

Centauro, Irene, Jacopo Giuseppe Vitale, Sara Calandra, Teresa Salvatici, Claudio Natali, Michele Coppola, Emanuele Intrieri, and Carlo Alberto Garzonio. 2022. "A Multidisciplinary Methodology for Technological Knowledge, Characterization and Diagnostics: Sandstone Facades in Florentine Architectural Heritage" Applied Sciences 12, no. 9: 4266. https://doi.org/10.3390/app12094266

APA Style

Centauro, I., Vitale, J. G., Calandra, S., Salvatici, T., Natali, C., Coppola, M., Intrieri, E., & Garzonio, C. A. (2022). A Multidisciplinary Methodology for Technological Knowledge, Characterization and Diagnostics: Sandstone Facades in Florentine Architectural Heritage. Applied Sciences, 12(9), 4266. https://doi.org/10.3390/app12094266

Note that from the first issue of 2016, this journal uses article numbers instead of page numbers. See further details here.

Article Metrics

Back to TopTop