IoT Open-Source Architecture for the Maintenance of Building Facilities
Abstract
1. Introduction
2. Literature Review
2.1. Operation and Maintenance in Facility Management
2.2. BIM and IoT as Digital Twins
3. Materials and Methods
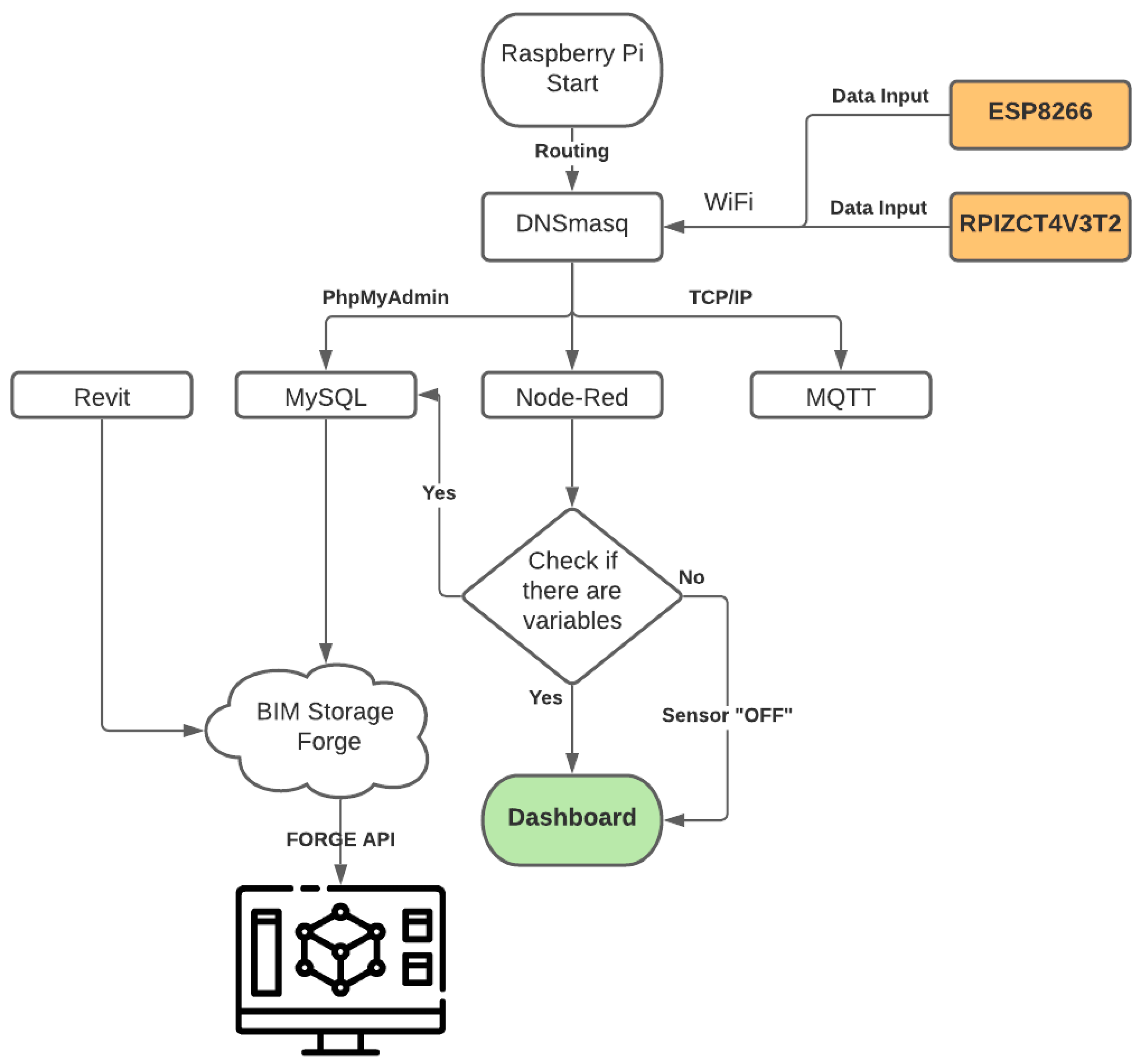
3.1. IoT and BIM System Architecture
3.2. IoT System Components
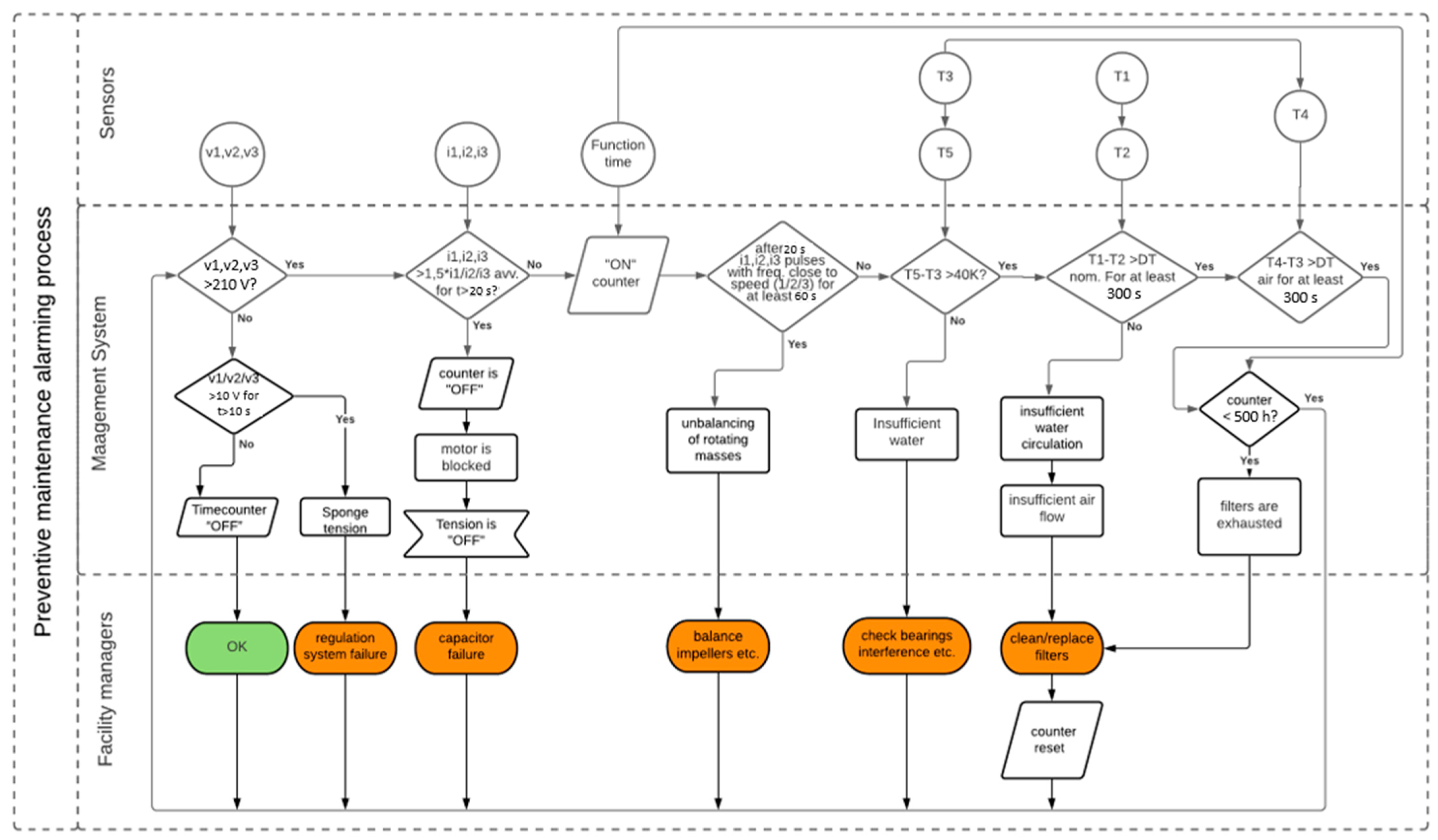
3.3. FC Fault Detection Methodology
3.4. Data Transmission and Visualization 3D Model and IoT Data
4. Case Study
5. Results
6. Discussion and Conclusions
- In terms of building monitored facilities, the study is fairly restricted. Additional research is needed to perform a large-scale inquiry by connecting more building facilities and evaluating the system’s integration with facility managers and clients to assess its reliability, repeatability, robustness, and simplicity of use.
- A small number of sensors were used to test the proposed framework in this study. Other sensors, such as indoor air quality sensors (e.g., an oxide gas sensor, a particle dust sensor, etc.) and facility management sensors can be added to the system (e.g., motion sensor, occupancy sensor, etc.). The developed system should also be tested with a larger number and range of sensors.
Author Contributions
Funding
Institutional Review Board Statement
Informed Consent Statement
Data Availability Statement
Conflicts of Interest
References
- Lauro, F.; Moretti, F.; Capozzoli, A.; Khan, I.; Pizzuti, S.; Macas, M.; Panzieri, S. Building fan coil electric consumption analysis with fuzzy approaches for fault detection and diagnosis. In Proceedings of the 2014 6th International Conference on Sustainability in Energy and Buildings, SEB-14, Energy Procedia 62, Cardiff, UK, 25–27 June 2014; pp. 411–420. [Google Scholar]
- Allen, P.A. An Integrated Power and Building Services Management System, INTELEC ’86, International Telecommunications Energy Conference; IEEE: Piscataway, NJ, USA, 1986; pp. 525–530. [Google Scholar] [CrossRef]
- Malatras, A.; Asgari, A.H.; Baugé, T. Web Enabled Wireless Sensor Networks for Facilities Management. IEEE Syst. J. 2008, 2, 500–512. [Google Scholar] [CrossRef]
- Pishdad-Bozorgi, P.; Gao, X.; Eastman, C.; Self, A.P. Planning and Developing Facility Management-Enabled Building Information Model (FM-enabled BIM), Automation in Construction; Elsevier: Amsterdam, The Netherlands, 2018; Volume 87, pp. 22–38. ISSN 0926-5805. [Google Scholar] [CrossRef]
- Becerik-Gerber, B.; Jazizadeh, F.; Li, N.; Calis, G. Application Areas and Data Requirements for BIM-Enabled Facilities Management. J. Constr. Eng. Manag. 2012. [Google Scholar] [CrossRef]
- Kazado, D.; Kavgic, M.; Eskicioglu, R. Integrating Building Information Modeling (BIM) and Sensor Technology for Facility Management in 2019. J. Inf. Technol. Constr. 2019, 24, 440–458. Available online: https://www.itcon.org/2019/23 (accessed on 6 June 2021).
- Zhou, X.; Lifeng, X.; Lee, J. Reliability-centered predictive maintenance scheduling for a continuously monitored system subject to degradation. Reliab. Eng. Syst. Saf. 2007, 92, 530–534. [Google Scholar] [CrossRef]
- Shalabi, F.; Turkan, Y. IFC BIM-based facility management approach to optimize data collection for corrective maintenance. J. Perform. Constr. Facil. 2017, 31, 04016081. [Google Scholar] [CrossRef]
- Bousdekis, A.; Magoutas, B.; Apostolou, D.; Mentzas, G. A proactive decision making framework for condition-based maintenance. Ind. Manag. Data Syst. 2015, 115, 1225–1250. [Google Scholar] [CrossRef]
- Bouabdallaoui, Y.; Lafhaj, Z.; Yim, P.; Ducoulombier, L.; Bennadji, B. Predictive Maintenance in Building Facilities: A Machine Learning-Based Approach. Sensors 2021, 21, 1044. [Google Scholar] [CrossRef]
- Aliev, K.; Antonelli, D. Proposal of a Monitoring System for Collaborative Robots to Predict Outages and to Assess Reliability Factors Exploiting Machine Learning. Appl. Sci. 2021, 11, 1621. [Google Scholar] [CrossRef]
- Martí, L.; Sanchez-Pi, N.; Molina, J.M.; Garcia, A.C.B. Anomaly Detection Based on Sensor Data in Petroleum Industry Applications. Sensors 2015, 15, 2774–2797. [Google Scholar] [CrossRef] [PubMed]
- Dave, B.; Buda, A.; Nurminen, A.; Främling, K. A framework for integrating BIM and IoT through open standards. In Automation in Construction; Elsevier: Amsterdam, The Netherlands, 2018; pp. 35–45. [Google Scholar] [CrossRef]
- Krishnamurthy, S.; Anson, O.; Sapir, L.; Glezer, C.; Rois, M.; Shub, I.; Schloeder, K. Automation of facility management processes using machine-to-machine technologies. In Lecture Notes in Computer Science (Including Subseries Lecture Notes in Artificial Intelligence and Lecture Notes in Bioinformatics), 4952 LNCS; Springer: Berlin/Heidelberg, Germany, 2008; pp. 68–86. [Google Scholar] [CrossRef]
- Araszkiewicz, K. Digital technologies in Facility Management–the state of practice and research challenges. Procedia Eng. 2017, 196, 1034–1042. [Google Scholar] [CrossRef]
- Cahill, B.; Menzel, K.; Flynn, D. BIM as a Centre Piece for Optimised Building Operation. In eWork and eBusiness in Architecture, Engineering and Construction: ECPPM 2014; Taylor & Francis Group: London, UK, 2012; pp. 549–555. [Google Scholar] [CrossRef]
- Marzouk, M.; Abdelaty, A. BIM-based framework for managing performance of subway stations. In Automation in Construction; Elsevier B.V.: Amsterdam, The Netherlands, 2014; pp. 70–77. [Google Scholar] [CrossRef]
- Tagliabue, L.C.; Re Cecconi, F.; Rinaldi, S.; Ciribini, A.L.C. Data Driven Indoor Air Quality Prediction in Educational Facilities Based on IoT Network. Energy Build. 2021, 236, 110782. [Google Scholar] [CrossRef]
- Rinaldi, S.; Flammini, A.; Tagliabue, L.C.; Ciribini, A. An IoT Framework for the Assessment of Indoor Conditions and Estimation of Occupancy Rates: Results from a Real Case Study; ACTA IMEKO: Benevento, Italy, 2019. [Google Scholar]
- Wong, J.K.W.; Ge, J.; He, S.X. Digitisation in facilities management: A literature review and future research directions. Autom. Constr. 2018, 92, 312–326. [Google Scholar] [CrossRef]
- Xiao, Y.-Q.; Li, S.-W.; Hu, Z.-Z. Automatically Generating a MEP Logic Chain from Building Information Models with Identification Rules. Appl. Sci. 2019, 9, 2204. [Google Scholar] [CrossRef]
- Mannino, A.; Dejaco, M.C.; Re Cecconi, F. Building Information Modelling and Internet of Things Integration for Facility Management—Literature Review and Future Needs. Appl. Sci. 2021, 11, 3062. [Google Scholar] [CrossRef]
- Valinejadshoubi, M.; Moselhi, O.; Bagchi, A.; Salem, A. Development of an IoT and BIM-based automated alert system for thermal comfort monitoring in buildings. Sustain. Cities Soc. 2021, 66, 102602. [Google Scholar] [CrossRef]
- Wehbe, R.; Shahrour, I. Use of BIM and Smart Monitoring for buildings’ Indoor Comfort Control. In MATEC Web of Conferences; EDP Science: Lille, France, 2019; Volume 295. [Google Scholar]
- Natephra, W.; Motamedi, A. Bim-Based Live Sensor Data Visualization Using Virtual Reality for Monitoring Indoor Conditions; CumInCAD: Wellington, New Zealand, 2019. [Google Scholar]
- Cahill, B.; Menzel, K.; Flynn, D. BIM and IoT Sensors Integration: A Framework for Consumption and Indoor Conditions Data Monitoring of Existing Buildings. Sustainability 2021, 13, 4496. [Google Scholar]
- Guillen, A.; Crespo, A.; Gómez, J.; González-Prida, V.; Kobbacy, K.; Shariff, S. Building Information Modeling as Asset Management Tool. In 3rd IFAC Workshop on Advanced Maintenance Engineering, Services and Technology AMEST 2016; IFAC-PapersOnLine; Elsevier B.V.: Amsterdam, The Netherlands, 2016; pp. 191–196. [Google Scholar] [CrossRef]
- Piette, M.A.; Kinney, S.K.; Haves, P. Analysis of an information monitoring and diagnostic system to improve building operations. Energy Build. 2001, 33, 783–791. [Google Scholar] [CrossRef]
- Piette, M.A.; Nordman, B.; Greenberg, S. Quantifying energy savings from commissioning: Preliminary results from the pacific northwest. In Processings of the Second National Conference on Building Commissioning; Lawrence Berkeley National Laboratory: Berkeley, CA, USA, 1994. [Google Scholar]
- Schein, J.; Bushby, S.T.; Castro, N.S.; House, J.M. A rule-based fault detection method for air handling units. Energy Build. 2006, 38, 1485–1492. [Google Scholar] [CrossRef]
- Mills, E. Building commissioning: A golden opportunity for reducing energy costs and greenhouse-gas emissions. In Lawrence Berkeley National Laboratory; Springer Nature: Cham, Switzerland, 2010. [Google Scholar]
- Cheng, J.C.P.; Chen, K.; Chen, W.; Li, C.T. A Bim-Based Location Aware Ar Collaborative Framework for Facility Maintenance Management. J. Inf. Technol. Constr. 2019, 24, 30–39. Available online: http://www.itcon.org/2019/19 (accessed on 20 February 2021).
- Chung, S.W.; Kwon, S.W.; Moon, D.Y.; Ko, T.K. Smart facility management systems utilising open BIM and augmented/virtual reality. In Proceedings of the 35th International Symposium on Automation and Robotics in Construction (ISARC2018), Berlin, Germany, 20–25 July 2018. [Google Scholar]
- International Standard Facility Management—Vocabulary; ISO: Geneva, Switzerland, 2017.
- Omar, N.S.; Najy, H.I.; Ameer, H.W. Developing of Building Maintenance Management by Using BIM. Int. J. Civ. Eng. Technol. 2018, 9, 1371–1383. Available online: https://www.iaeme.com/MasterAdmin/uploadfolder/IJCIET-09-11-132/IJCIET-09-11-132.pdf (accessed on 20 February 2021).
- Arpaci, I.; Al-Emran, M.; Al-Sharafi, M.A.; Marques, G. Indoor Air Quality Monitoring Systems and COVID-19. Emerg. Technol. COVID-19 Pandemic 2021, 348, 133–147. [Google Scholar] [CrossRef]
- Laustsen, J. Energy efficiency requirements in building codes, energy efficiency policies for new buildings. In International Energy Agency (IEA); IEA Information Paper; IEA: Paris, France, 2008. [Google Scholar]
- DoE, U.S. Buildings Energy Data Book; Energy Efficiency Renewable Energy Department, IEER: Washington, DC, USA, 2011. [Google Scholar]
- Hyvarinen, J.; Karki, S. Building Optimisation and Fault Diagnosis Source Book; IEA Annex; International Energy Agency: Paris, France, 1996. [Google Scholar]
- Haves, P.; Claridge, D.; Lui, M. Report assessing the Limitations of EnergPlus and SEAP with Options for Overcoming Those Limitations; HPCBS #E5P2.3T1; California Energy Commission Public Interest Energy Research Program: Sacramento, CA, USA, 2001. [Google Scholar]
- CIBSE Guide H: Building Control Systems; Butterworth-Heinemann: Oxford, UK, 2000.
- Friedman, H.; Piette, M.A. Comparative Guide to Emerging Diagnostic Tools for Large Commercial HVAC Systems. In Ernest Orlando Lawrence Berkeley National Laboratory, LBNL 48629; Ernest Orlando Lawrence Berkeley National Laboratory, LBNL: Berkeley, CA, USA, 2001. [Google Scholar]
- Glaessgen, E.; Stargel, D. The Digital Twin Paradigm for Future NASA and US Air Force Vehicles. In Proceedings of the 53rd AIAA/ASME/ASCE/AHS/ASC Structures, Structural Dynamics and Materials Conference 20th AIAA/ASME/AHS Adaptive Structures Conference 14th AIAA, Honolulu, HI, USA, 23–26 April 2012. [Google Scholar]
- Bonci, A.; Carbonari, A.; Cucchiarelli, A.; Messi, L.; Pirani, M.; Vaccarini, M. A cyber-physical system approach for building efficiency monitoring. Autom. Constr. 2019, 102, 68–85. [Google Scholar] [CrossRef]
- Schluse, M.; Priggemeyer, M.; Atorf, L.; Rossmann, J. Experimentable digital twins. IEEE Trans. Ind. Inform. 2018, 14, 1722–1731. [Google Scholar] [CrossRef]
- Asghari, P.; Rahmani, A.M.; Javadi, H.H.S. Internet of Things applications: A Systematic Review. Comput. Netw. 2019, 148, 241–261. [Google Scholar] [CrossRef]
- Gubbi, J.; Buyya, R.; Marusic, S.; Palaniswami, M. Internet of Things (IoT): A vision, architectural elements, and future directions. Futur. Gener. Comput. Syst. 2013, 29, 1645–1660. [Google Scholar] [CrossRef]
- Pradeep, S.; Kousalya, T.; Suresh, K.M.A.; Edwin, J. IoT and its connectivity challenges in smart home. Int. Res. J. Eng. Technol. 2016, 3, 1040–1043. Available online: http://www.indjst.org/index.php/indjst/article/view/109387 (accessed on 20 February 2021).
- Rizal, R.; Hikmatyar, M. Investigation Internet of Things (IoT) Device using Integrated Digital Forensics Investigation Framework (IDFIF). J. Phys. Conf. Ser. 2019, 1179, 012140. [Google Scholar] [CrossRef]
- Rafsanjani, H.N.; Ghahramani, A. Towards utilising internet of things (IoT) devices for understanding individual occupants’ energy usage of personal and shared appliances in office buildings. J. Build. Eng. 2020, 27, 100948. [Google Scholar] [CrossRef]
- Wang, M.; Zhang, G.; Zhang, C.; Zhang, J.; Li, C. An IoT-based appliance control system for smart homes. In Proceedings of the IEEE 4th International Conference on Intelligent Control and Information Processing (ICICIP), Beijing, China, 9–11 June 2013; pp. 744–747. [Google Scholar]
- Schleich, B.; Anwer, N.; Mathieu, L.; Wartzack, S. Shaping the digital twin for design and production engineering. CIRP Ann. 2017, 66, 141–144. [Google Scholar] [CrossRef]
- Negri, E.; Fumagalli, L.; Macchi, M. A review of the roles of digital twin in cps-based production systems. Procedia Manuf. 2017, 11, 939–948. [Google Scholar] [CrossRef]
- Luo, W.; Hu, T.; Zhu, W.; Tao, F. Digital twin modeling method for cnc machine tool. In 2018 IEEE 15th Int Conf in Networking; Sensing and Control; IEEE: Zhuhai, China, 2018; pp. 1–4. [Google Scholar]
- Grieves, M. Digital Twin: Manufacturing Excellence Through Virtual Factory Replication. Available online: https://www.researchgate.net/publication/329311603_digital_twin_manufacturing_excellence_through_virtual_factory_replication (accessed on 6 June 2021).
- Saddik, A.E. Digital twins: The convergence of multimedia technologies. IEEE Multimed. 2018, 25, 87–92. [Google Scholar] [CrossRef]
- Boschert, S.; Rosen, R. Digital twin_The simulation aspect. In Mechatronic Futures; Springer: Cham, Switzerland, 2016; pp. 59–74. [Google Scholar]
- Hicks, B. Industry 4.0 and Digital Twins: Key Lessons from NASA. Available online: https://www.thefuturefactory.com/blog/24 (accessed on 6 June 2021).
- Nasaruddin, A.N.; Ito, T.; Tuan, T.B. Digital twin approach to building information management. In Proceedings of the Manufacturing Systems Division Conference, Stockholm, Sweden, 16–18 May 2018; p. 304. [Google Scholar]
- Rasheed, A.; San, O.; Kvamsdal, T. Digital Twin: Values, Challenges and Enablers from a Modeling Perspective. IEEE Access 2020, 8, 21980–22012. [Google Scholar] [CrossRef]
- Digital Twins for IoT Applications: A Comprehensive Approach to Implementing IoT Digital Twins. Available online: https://pdf4pro.com/view/digital-twins-for-iot-applications-oracle-5b4880.html (accessed on 6 June 2021).
- Villa, V.; Chiaia, B. Digital Twin for Smart School Buildings: State of the Art, Challenges, and Opportunities. In Handbook of Research on Developing Smart Cities Based on Digital Twins; Del Giudice, M., Osello, A., Eds.; IGI Global: Hershey, PA, USA, 2021; pp. 320–340. [Google Scholar] [CrossRef]
- Daily, J.; Peterson, J. Predictive maintenance: How big data analysis can improve maintenance. In Supply Chain Integration Challenges in Commercial Aerospace; Springer: Cham, Switzerland, 2017; pp. 267–278. [Google Scholar]
- Market Research Future. Global Digital Twin Market Is Estimated to Grow at a Cagr of 37% from 2017 to 2023. Available online: https://www.marketresearchfuture.com/reports/digital-twin-market-4504 (accessed on 23 January 2019).
- NIBS. National BIM Guide for Owners. Available online: https://www.nibs.org/files/pdfs/NIBS_BIMC_NationalBIMGuide.pdf (accessed on 20 February 2021).
- Hilal, M.; Maqsood, T.; Abdekhodaee, A. A hybrid conceptual model for BIM in FM. Constr. Innov. 2019, 19, 531–549. [Google Scholar] [CrossRef]
- Tagliabue, L.C.; Villa, V. Il Bim per le Scuole. In Analisi del Patrimonio Scolastico e Strategie Di Intervento; Il BIM per le Scuole: Hoepli, Italy, 2017. [Google Scholar]
- Munir, M.; Kiviniemi, A.; Jones, S.W. Business value of integrated BIM-based asset management. Eng. Constr. Arch. Manag. 2019, 26, 1171–1191. [Google Scholar] [CrossRef]
- Dixit, M.K.; Venkatraj, V.; Ostadalimakhmalbaf, M.; Pariafsai, F.; Lavy, S. Integration of facility management and building information modeling (BIM). Facilities 2019, 37, 455–483. [Google Scholar] [CrossRef]
- Pärn, E.A.; Edwards, D.J.; Sing, M.C.P. The building information modelling trajectory in facilities management: A review. Autom. Constr. 2017, 75, 45–55. [Google Scholar] [CrossRef]
- Patacas, J.; Dawood, N.; Vukovic, V.; Kassem, M. BIM for facilities management: Evaluating BIM standards in asset register creation and service life planning. J. Inf. Technol. Constr. 2015, 20, 313–331. [Google Scholar]
- Gerrish, T.; Ruikar, K.; Cook, M.; Johnson, M.; Phillip, M. Using BIM capabilities to improve existing building energy modelling practices. Eng. Constr. Archit. Manag. 2017, 24, 190–208. [Google Scholar] [CrossRef]
- Thabet, W.; Lucas, J.D. A 6-Step Systematic Process for Model-Based Facility Data Delivery. J. Inf. Technol. Constr. 2017, 22, 104–131, ITcon, New Zealand. Available online: http://www.itcon.org/2017/6 (accessed on 6 June 2021).
- Wang, X.; Love, P.E.D.; Kim, M.J.; Park, C.S.; Sing, C.P.; Hou, L. A conceptual framework for integrating building information modeling with augmented reality. Autom. Constr. 2013, 34, 37–44. [Google Scholar] [CrossRef]
- El Ammari, K.; Hammad, A. Remote interactive collaboration in facilities management using BIM-based mixed reality. Autom. Constr. 2019, 107, 102940. [Google Scholar] [CrossRef]
- Saar, C.C.; Klufallah, M.; Kuppusamy, S.; Yusof, A.; Shien, L.C.; Han, W.S. Bim integration in augmented reality model. Int. J. Technol. 2019, 10, 1266–1275. [Google Scholar]
- Naticchia, B.; Corneli, A.; Carbonari, A. Framework based on building information modeling, mixed reality, and a cloud platform to support information flow in facility management. Front. Eng. Manag. 2020, 7, 131–141. Available online: https://doi.org/10.1007/s42524-019-0071-y (accessed on 6 June 2021). [CrossRef]
















| Sensor Board | Sensor Name | Accuracy | Measuring Ranges | Units |
|---|---|---|---|---|
| RPIZCT4V3T2 | Current (SCT-013-000) | ±3 | 0–100 A | Ampere (A) |
| Voltage (EU: 77DE-06-09) | ±5 | 0–230 (50 Hz) | Volt (V) | |
| Temperature (DS18B20) | ±0.5 | 0–90 °C | Celsius (C) | |
| Temperature (PT100) | ±0.05 | −200 to 550 °C | Celsius (C) | |
| ESP8266 | Ambient temperature (DHT22) | ±0.5 | −40 to 80 °C | Celsius (C) |
| Humidity (DHT22) | ±2 | 0–100% RH | Relative Humidity (%RH) | |
| Photoresistor (LDR) | Resistant dependent | 0–1 MΩ | lx |
| Sensors | Frequency | Sensor Allocation | Note |
|---|---|---|---|
| T1 | 180″ | delivery pipe | every 1800″ send to the server the average detected values in the interval in which one of the values is at least 200 volts |
| T2 | 180″ | return pipe | every 1800″ send to the server the average detected values in the interval in which one of the values is at least 200 volts |
| T3 | 180″ | air inlet | every 1800″ send to the server the average detected values in the interval in which one of the values is at least 200 volts |
| T4 | 180″ | air outlet | every 1800″ send to the server the average detected values in the interval in which one of the values is at least 200 volts |
| T5 | 10″ | motor case | every 1800″ send to the server the average detected values in the interval in which one of the values is at least 200 volts |
| v1 | 0.1″ | motor voltage | send voltage value to the server only if for at least 180″ v1 is greater than 0 and less than 200 volts |
| v2 | 0.1″ | motor voltage | send voltage value to the server only if for at least 180″ v1 is greater than 0 and less than 200 volts |
| v3 | 0.1″ | motor voltage | send voltage value to the server only if for at least 180″ v1 is greater than 0 and less than 200 volts |
| i1 | 0.05″/3″ | motor current | 0.05″ for the first 10′ from v1 equal to at least 200 volts (anti-unbalance)/3″ in normal operation/no fields-on if v1 < 200 volts/send to the server the integral of i1 ×dt on the range where v1 is at least 200 volts (power consumption control)/send to alarm server if i1 > 1.5 × i1 rated for more than 6″ |
| i2 | 0.05″/3″ | motor current | 0.05″ for the first 10′ from v2 equal to at least 200 volts (anti-unbalance)/3″ in normal operation/no fields-on if v2 < 200 volts/send to the server the integral of i1 × dt on the range where v2 is at least 200 volts (power consumption control)/send to alarm server if i2 > 1.5 × i2 rated for more than 6″ |
| i3 | 0.05″/3″ | motor current | 0.05″ for the first 10′ from v3 equal to at least 200 volts (anti-unbalance)/3″ in normal operation/no fields-on if v3 < 200 volts/send to the server the integral of i3 × dt on the range where v3 is at least 200 volts (power consumption control)/send to alarm server if i3 > 1.5 × i1 rated for more than 6″ |
| Model Number | V/HZ | Ampere | Num Speeds | Power | RPM |
|---|---|---|---|---|---|
| FC 83M-2014/1 | 230–240V/50 | 0.23 A | 4 | 14/53 W | 1100 |
| Measured Parameters | Formulas with Measuring Units |
|---|---|
| Real Power (RP) | RP (W) |
| Apparent Power (AP) | AP = Irms × Vrms (W) |
| Vrms | Rms Voltage (V) |
| Irms | Rms current (mA) |
| Estimated Power (EP) | EP = Irms × Vest (W) |
| Power Factor (PF) | PF = RP/AP (no units) |
| Temperature | Temperature (°C) |
| Frequency | Frequency (Hz) |
| RTD Temperature | Temperature (°C) |
Publisher’s Note: MDPI stays neutral with regard to jurisdictional claims in published maps and institutional affiliations. |
© 2021 by the authors. Licensee MDPI, Basel, Switzerland. This article is an open access article distributed under the terms and conditions of the Creative Commons Attribution (CC BY) license (https://creativecommons.org/licenses/by/4.0/).
Share and Cite
Villa, V.; Naticchia, B.; Bruno, G.; Aliev, K.; Piantanida, P.; Antonelli, D. IoT Open-Source Architecture for the Maintenance of Building Facilities. Appl. Sci. 2021, 11, 5374. https://doi.org/10.3390/app11125374
Villa V, Naticchia B, Bruno G, Aliev K, Piantanida P, Antonelli D. IoT Open-Source Architecture for the Maintenance of Building Facilities. Applied Sciences. 2021; 11(12):5374. https://doi.org/10.3390/app11125374
Chicago/Turabian StyleVilla, Valentina, Berardo Naticchia, Giulia Bruno, Khurshid Aliev, Paolo Piantanida, and Dario Antonelli. 2021. "IoT Open-Source Architecture for the Maintenance of Building Facilities" Applied Sciences 11, no. 12: 5374. https://doi.org/10.3390/app11125374
APA StyleVilla, V., Naticchia, B., Bruno, G., Aliev, K., Piantanida, P., & Antonelli, D. (2021). IoT Open-Source Architecture for the Maintenance of Building Facilities. Applied Sciences, 11(12), 5374. https://doi.org/10.3390/app11125374

