Anti-Inflammatory and Antioxidant Effects of Soroseris hirsuta Extract by Regulating iNOS/NF-κB and NRF2/HO-1 Pathways in Murine Macrophage RAW 264.7 Cells
Abstract
1. Introduction
2. Materials and Methods
2.1. Procurement of Materials and Reagents
2.2. Plant Collection and Extraction
2.3. Cell Culture
2.4. Nitrite Assay
2.5. Cell Viability Assays
2.6. Western Blotting
2.7. Separation of Cytosol and Nuclear Protein
2.8. Immunofluorescence
2.9. Measurement of ROS
2.10. ABTS and DPPH Assay
2.11. Quantitative Real-Time Polymerase Chain Reaction (PCR)
2.12. Statistical Analysis
3. Results
3.1. SHE Inhibits NO Production and iNOS and COX-2 Expression in RAW 264.7 Cells by LPS Treatment
3.2. SHE Suppressed the Phosphorylation of NF-kB Signaling Cascade and MAPK in LPS-Stimulated RAW 264.7 Cells
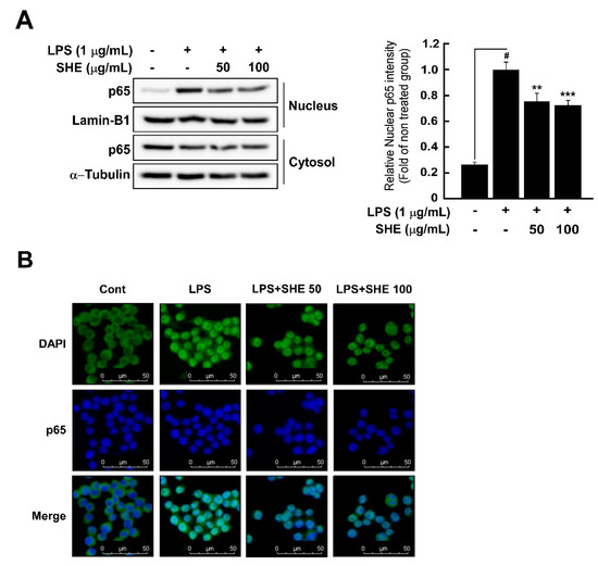
3.3. In RAW 264.7 Cells, Cytosol to Nuclear Translocation of p65 Due to LPS Treatment Is Inhibited by SHE
3.4. SHE Has an Antioxidant Activity Characteristic by Regulating ROS Production, Radicals, and NRF2/HO-1 Signaling Pathway in RAW 264.7 Cells
3.5. SHE Suppressed IL-1β mRNA Expression
4. Discussion
5. Conclusions
Supplementary Materials
Author Contributions
Funding
Institutional Review Board Statement
Informed Consent Statement
Data Availability Statement
Conflicts of Interest
Abbreviations
| SHE | Soroseris hirsuta extract |
| NO | nitric oxide |
| ROS | reactive oxygen species |
| TLR4 | toll-like receptor4 |
| LPS | lipopolysaccharide |
| NF-κB | nuclear factor kappa-light-chain-enhancer of activated B cells |
| NRF2 | nuclear factor erythroid 2-related factor 2 |
| HO-1 | heme oxygenase-1 |
| IκB | inhibitor of nuclear factor kappa B |
| IKK | inhibitor of nuclear factor kappa B kinase |
| iNOS | inducible nitric oxide synthase |
| COX-2 | cyclooxygenase-2 |
| IL-1β | interleukin-1β |
| MAPK | mitogen-activated protein kinases |
| KEAP1 | Kelch-like ECH-associated protein |
| ERK | extracellular signal-regulated kinase |
| JNK | c-JUN N-terminal kinase |
| DPPH | 2,2-diphenyl-1-picryl-hydrazyl-hydrate |
| ABTS | 2,2-azinobis-(3-ethylbenzothiazoline-sulfonic acid |
References
- Pradhan, A. Obesity, Metabolic Syndrome, and Type 2 Diabetes: Inflammatory Basis of Glucose Metabolic Disorders. Nutr. Rev. 2007, 65, S152–S156. [Google Scholar] [CrossRef] [PubMed]
- Weiss, U. Inflammation. Nature 2008, 454, 427. [Google Scholar] [CrossRef] [PubMed]
- Dilshara, M.G.; Lee, K.T.; Choi, Y.H.; Moon, D.O.; Lee, H.J.; Yun, S.G.; Kim, G.Y. Potential Chemoprevention of Lps-Stimulated Nitric Oxide and Prostaglandin E(2) Production by Alpha-L-Rhamnopyranosyl-(1-->6)-Beta-D-Glucopyranosyl-3-Indolecarbonate in Bv2 Microglial Cells through Suppression of the Ros/Pi3k/Akt/Nf-Kappab Pathway. Neurochem. Int. 2014, 67, 39–45. [Google Scholar] [CrossRef]
- Di Gioia, M.; Spreafico, R.; Springstead, J.R.; Mendelson, M.M.; Joehanes, R.; Levy, D.; Zanoni, I. Endogenous Oxidized Phospholipids Reprogram Cellular Metabolism and Boost Hyperinflammation. Nat. Immunol. 2020, 21, 42–53. [Google Scholar] [CrossRef] [PubMed]
- Lai, J.L.; Liu, Y.H.; Liu, C.; Liu, R.N.; Zhu, X.F.; Zhou, Q.G.; Chen, Y.Y.; Guo, A.Z.; Hu, C.M. Indirubin Inhibits Lps-Induced Inflammation Via Tlr4 Abrogation Mediated by the Nf-Kb and Mapk Signaling Pathways. Inflammation 2017, 40, 1–12. [Google Scholar] [CrossRef]
- Yakovlev, V.A. Nitric Oxide: Genomic Instability and Synthetic Lethality. Redox Biol. 2015, 5, 414. [Google Scholar] [CrossRef]
- Wu, P.; Nielsen, T.E.; Clausen, M.H. Fda-Approved Small-Molecule Kinase Inhibitors. Trends Pharmacol. Sci. 2015, 36, 422–439. [Google Scholar] [CrossRef]
- Poprac, P.; Jomova, K.; Simunkova, M.; Kollar, V.; Rhodes, C.J.; Valko, M. Targeting Free Radicals in Oxidative Stress-Related Human Diseases. Trends Pharmacol. Sci. 2017, 38, 592–607. [Google Scholar] [CrossRef]
- Tejero, J.; Shiva, S.; Gladwin, M.T. Sources of Vascular Nitric Oxide and Reactive Oxygen Species and Their Regulation. Physiol. Rev. 2019, 99, 311–379. [Google Scholar] [CrossRef]
- Hussain, T.; Tan, B.; Yin, Y.; Blachier, F.; Tossou, M.C.; Rahu, N. Oxidative Stress and Inflammation: What Polyphenols Can Do for Us? Oxid. Med. Cell Longev. 2016, 2016, 7432797. [Google Scholar] [CrossRef]
- Morgan, M.J.; Liu, Z.G. Crosstalk of Reactive Oxygen Species and Nf-Kappab Signaling. Cell Res. 2011, 21, 103–115. [Google Scholar] [CrossRef] [PubMed]
- Deshmukh, P.; Unni, S.; Krishnappa, G.; Padmanabhan, B. The Keap1–Nrf2 pathway: Promising therapeutic target to counteract ROS-mediated damage in cancers and neurodegenerative diseases. Biophys. Rev. 2017, 9, 41–56. [Google Scholar] [CrossRef]
- Loboda, A.; Damulewicz, M.; Pyza, E.; Jozkowicz, A.; Dulak, J. Role of Nrf2/HO-1 system in development, oxidative stress response and diseases: An evolutionarily conserved mechanism. Cell. Mol. Life Sci. 2016, 73, 3221–3247. [Google Scholar] [CrossRef] [PubMed]
- Vallabhapurapu, S.; Karin, M. Regulation and Function of Nf-Kappab Transcription Factors in the Immune System. Annu. Rev. Immunol. 2009, 27, 693–733. [Google Scholar] [CrossRef] [PubMed]
- Karin, M.; Cao, Y.; Greten, F.R.; Li, Z.W. Nf-Kappab in Cancer: From Innocent Bystander to Major Culprit. Nat. Rev. Cancer 2002, 2, 301–310. [Google Scholar] [CrossRef]
- Liu, B.; Sun, L.; Liu, Q.; Gong, C.; Yao, Y.; Lv, X.; Lin, L.; Yao, H.; Su, F.; Li, D.; et al. A Cytoplasmic Nf-Kappab Interacting Long Noncoding Rna Blocks Ikappab Phosphorylation and Suppresses Breast Cancer Metastasis. Cancer Cell 2015, 27, 370–381. [Google Scholar] [CrossRef] [PubMed]
- Baeuerle, P.A.; Henkel, T. Function and Activation of Nf-Kappa B in the Immune System. Annu. Rev. Immunol. 1994, 12, 141–179. [Google Scholar] [CrossRef] [PubMed]
- Hayden, M.S.; Ghosh, S. Nf-Kappab, the First Quarter-Century: Remarkable Progress and Outstanding Questions. Genes Dev. 2012, 26, 203–234. [Google Scholar] [CrossRef] [PubMed]
- Yang, Y.; Wei, Z.; Teichmann, A.T.; Wieland, F.H.; Wang, A.; Lei, X.; Zhu, Y.; Yin, J.; Fan, T.; Zhou, L.; et al. Development of a Novel Nitric Oxide (No) Production Inhibitor with Potential Therapeutic Effect on Chronic Inflammation. Eur. J. Med. Chem. 2020, 193, 112216. [Google Scholar] [CrossRef]
- Anavi, S.; Tirosh, O. Inos as a Metabolic Enzyme under Stress Conditions. Free Radic. Biol. Med. 2020, 146, 16–35. [Google Scholar] [CrossRef]
- Lawrence, T. The Nuclear Factor Nf-Kappab Pathway in Inflammation. Cold Spring Harb. Perspect. Biol. 2009, 1, a001651. [Google Scholar] [CrossRef]
- Ren, Q.; Guo, F.; Tao, S.; Huang, R.; Ma, L.; Fu, P. Flavonoid Fisetin Alleviates Kidney Inflammation and Apoptosis Via Inhibiting Src-Mediated Nf-Kappab P65 and Mapk Signaling Pathways in Septic Aki Mice. Biomed. Pharmacother. 2020, 122, 109772. [Google Scholar] [CrossRef] [PubMed]
- Hayden, M.S.; Ghosh, S. Shared Principles in Nf-Kappab Signaling. Cell 2008, 132, 344–362. [Google Scholar] [CrossRef] [PubMed]
- Kim, J.G.; Kim, M.J.; Lee, J.S.; Sydara, K.; Lee, S.; Byun, S.; Jung, S.K. Smilax Guianensis Vitman Extract Prevents Lps-Induced Inflammation by Inhibiting the Nf-Kappab Pathway in Raw 264.7 Cells. J. Microbiol. Biotechnol. 2020, 30, 822–829. [Google Scholar] [CrossRef] [PubMed]
- El-Kenawi, A.; Ruffell, B. Inflammation, Ros, and Mutagenesis. Cancer Cell 2017, 32, 727–729. [Google Scholar] [CrossRef]
- Mittal, M.; Siddiqui, M.R.; Tran, K.; Reddy, S.P.; Malik, A.B. Reactive Oxygen Species in Inflammation and Tissue Injury. Antioxid. Redox Signal. 2014, 20, 1126–1167. [Google Scholar] [CrossRef]
- Yu, W.; Zhang, X.; Wu, H.; Zhou, Q.; Wang, Z.; Liu, R.; Liu, J.; Wang, X.; Hai, C. Ho-1 Is Essential for Tetrahydroxystilbene Glucoside Mediated Mitochondrial Biogenesis and Anti-Inflammation Process in Lps-Treated Raw264.7 Macrophages. Oxid. Med. Cell. Longev. 2017, 2017, 1818575. [Google Scholar] [CrossRef]
- Kim, N.H.; Oh, M.K.; Park, H.J.; Kim, I.S. Auranofin, a Gold(I)-Containing Antirheumatic Compound, Activates Keap1/Nrf2 Signaling Via Rac1/Inos Signal and Mitogen-Activated Protein Kinase Activation. J. Pharmacol. Sci. 2010, 113, 246–254. [Google Scholar] [CrossRef]
- Kim, M.J.; Kim, J.G.; Sydara, K.M.; Lee, S.W.; Jung, S.K. Croton Hirtus L’her Extract Prevents Inflammation in Raw264.7 Macrophages Via Inhibition of Nf-Kappab Signaling Pathway. J. Microbiol. Biotechnol. 2020, 30, 490–496. [Google Scholar] [CrossRef]
- Gabay, C.; Kushner, I. Acute-Phase Proteins and Other Systemic Responses to Inflammation. N. Engl. J. Med. 1999, 340, 448–454. [Google Scholar] [CrossRef]
- Chovatiya, R.; Medzhitov, R. Stress, Inflammation, and Defense of Homeostasis. Mol. Cell 2014, 54, 281–288. [Google Scholar] [CrossRef]
- Alshibl, H.M.; Al-Abdullah, E.S.; Haiba, M.E.; Alkahtani, H.M.; Awad, G.E.A.; Mahmoud, A.H.; Ibrahim, B.M.M.; Bari, A.; Villinger, A. Synthesis and Evaluation of New Coumarin Derivatives as Antioxidant, Antimicrobial, and Anti-Inflammatory Agents. Molecules 2020, 25, 3251. [Google Scholar] [CrossRef]
- Pechanova, O.; Simko, F. The Role of Nuclear Factor Kappa B and Nitric Oxide Interaction in Heart Remodelling. J. Hypertens. 2010, 28 (Suppl. S1), S39–S44. [Google Scholar] [CrossRef]
- Kvietys, P.R.; Granger, D.N. Role of Reactive Oxygen and Nitrogen Species in the Vascular Responses to Inflammation. Free Radic. Biol. Med. 2012, 52, 556–592. [Google Scholar] [PubMed]
- Perner, A.; Rask-Madsen, J. Review Article: The Potential Role of Nitric Oxide in Chronic Inflammatory Bowel Disorders. Aliment. Pharmacol. Ther. 1999, 13, 135–144. [Google Scholar] [CrossRef]
- Apel, K.; Hirt, H. Reactive Oxygen Species: Metabolism, Oxidative Stress, and Signal Transduction. Annu. Rev. Plant Biol. 2004, 55, 373–399. [Google Scholar] [CrossRef]
- Kumagai, Y.; Sobajima, J.; Higashi, M.; Ishiguro, T.; Fukuchi, M.; Ishibashi, K.; Mochiki, E.; Yakabi, K.; Kawano, T.; Tamaru, J.; et al. Coexpression of Cox-2 and Inos in Angiogenesis of Superficial Esophageal Squamous Cell Carcinoma. Int. Surg. 2015, 100, 733–743. [Google Scholar] [CrossRef]
- Moore, K.; Howard, L.; Brownmiller, C.; Gu, I.; Lee, S.O.; Mauromoustakos, A. Inhibitory Effects of Cranberry Polyphenol and Volatile Extracts on Nitric Oxide Production in Lps Activated Raw 264.7 Macrophages. Food Funct. 2019, 10, 7091–7102. [Google Scholar] [CrossRef]
- Borthwick, L.A. The Il-1 Cytokine Family and Its Role in Inflammation and Fibrosis in the Lung. Semin. Immunopathol. 2016, 38, 517–534. [Google Scholar] [CrossRef]
- Wilson, M.S.; Madala, S.K.; Ramalingam, T.R.; Gochuico, B.R.; Rosas, I.O.; Cheever, A.W.; Wynn, T.A. Bleomycin and Il-1beta-Mediated Pulmonary Fibrosis Is Il-17a Dependent. J. Exp. Med. 2010, 207, 535–552. [Google Scholar] [CrossRef]
- Gasse, P.; Mary, C.; Guenon, I.; Noulin, N.; Charron, S.; Schnyder-Candrian, S.; Schnyder, B.; Akira, S.; Quesniaux, V.F.; Lagente, V.; et al. Il-1r1/Myd88 Signaling and the Inflammasome Are Essential in Pulmonary Inflammation and Fibrosis in Mice. J. Clin. Investig. 2007, 117, 3786–3799. [Google Scholar] [CrossRef] [PubMed]
- Schmitz, M.L.; Bacher, S.; Kracht, M. I Kappa B-Independent Control of Nf-Kappa B Activity by Modulatory Phosphorylations. Trends Biochem. Sci. 2001, 26, 186–190. [Google Scholar] [CrossRef]
- Guijarro, C.; Egido, J. Transcription Factor-Kappa B (Nf-Kappa B) and Renal Disease. Kidney Int. 2001, 59, 415–424. [Google Scholar] [CrossRef]
- Gao, L.; Han, H.; Wang, H.; Cao, L.; Feng, W.H. Il-10 Knockdown with Sirna Enhances the Efficacy of Doxorubicin Chemotherapy in Ebv-Positive Tumors by Inducing Lytic Cycle Via Pi3k/P38 Mapk/Nf-Kb Pathway. Cancer Lett. 2019, 462, 12–22. [Google Scholar] [CrossRef]
- Magder, S. Reactive Oxygen Species: Toxic Molecules or Spark of Life? Crit. Care 2006, 10, 208. [Google Scholar] [CrossRef]
- Lin, Y.; Tang, G.; Jiao, Y.; Yuan, Y.; Zheng, Y.; Chen, Y.; Xiao, J.; Li, C.; Chen, Z.; Cao, P. Propionibacterium Acnes Induces Intervertebral Disc Degeneration by Promoting Inos/No and Cox-2/Pge2 Activation Via the Ros-Dependent Nf-Kappab Pathway. Oxid. Med. Cell. Longev. 2018, 2018, 3692752. [Google Scholar] [CrossRef]
- Bellezza, I.; Giambanco, I.; Minelli, A.; Donato, R. Nrf2-Keap1 Signaling in Oxidative and Reductive Stress. Biochim. Biophys. Acta Mol. Cell Res. 2018, 1865, 721–733. [Google Scholar] [CrossRef] [PubMed]
- Taguchi, K.; Fujikawa, N.; Komatsu, M.; Ishii, T.; Unno, M.; Akaike, T.; Motohashi, H.; Yamamoto, M. Keap1 Degradation by Autophagy for the Maintenance of Redox Homeostasis. Proc. Natl. Acad. Sci. USA 2012, 109, 13561–13566. [Google Scholar] [CrossRef]
- Park, C.M.; Cho, C.W.; Song, Y.S. Top 1 and 2, Polysaccharides from Taraxacum Officinale, Inhibit Nfkappab-Mediated Inflammation and Accelerate Nrf2-Induced Antioxidative Potential through the Modulation of Pi3k-Akt Signaling Pathway in Raw 264.7 Cells. Food Chem. Toxicol. 2014, 66, 56–64. [Google Scholar] [CrossRef]






Publisher’s Note: MDPI stays neutral with regard to jurisdictional claims in published maps and institutional affiliations. |
© 2021 by the authors. Licensee MDPI, Basel, Switzerland. This article is an open access article distributed under the terms and conditions of the Creative Commons Attribution (CC BY) license (https://creativecommons.org/licenses/by/4.0/).
Share and Cite
Lee, W.J.; Li, W.Y.; Lee, S.W.; Jung, S.K. Anti-Inflammatory and Antioxidant Effects of Soroseris hirsuta Extract by Regulating iNOS/NF-κB and NRF2/HO-1 Pathways in Murine Macrophage RAW 264.7 Cells. Appl. Sci. 2021, 11, 4711. https://doi.org/10.3390/app11104711
Lee WJ, Li WY, Lee SW, Jung SK. Anti-Inflammatory and Antioxidant Effects of Soroseris hirsuta Extract by Regulating iNOS/NF-κB and NRF2/HO-1 Pathways in Murine Macrophage RAW 264.7 Cells. Applied Sciences. 2021; 11(10):4711. https://doi.org/10.3390/app11104711
Chicago/Turabian StyleLee, Woo Jin, Wan Yi Li, Sang Woo Lee, and Sung Keun Jung. 2021. "Anti-Inflammatory and Antioxidant Effects of Soroseris hirsuta Extract by Regulating iNOS/NF-κB and NRF2/HO-1 Pathways in Murine Macrophage RAW 264.7 Cells" Applied Sciences 11, no. 10: 4711. https://doi.org/10.3390/app11104711
APA StyleLee, W. J., Li, W. Y., Lee, S. W., & Jung, S. K. (2021). Anti-Inflammatory and Antioxidant Effects of Soroseris hirsuta Extract by Regulating iNOS/NF-κB and NRF2/HO-1 Pathways in Murine Macrophage RAW 264.7 Cells. Applied Sciences, 11(10), 4711. https://doi.org/10.3390/app11104711
