The Application of Augmented Reality in the Automotive Industry: A Systematic Literature Review
Abstract
1. Introduction
Where and for what purpose is AR technology applied in the automotive industry?
What are the general characteristics of AR-based systems developed for the automotive field?
What are the main benefits and challenges of AR for the automotive industry?
2. Research Methodology
2.1. Paper Selection
- search terms: “augmented reality” (“AR”) AND “automotive” (“automotive industry”);
- publication year: no limit was imposed;
- publication language: only English;
- publication type: only research and review articles published in journals.
2.2. Quality Assessment
2.3. Analysis
3. Results
3.1. Research Categories
3.2. Descriptive Statistics
3.3. Prior Surveys
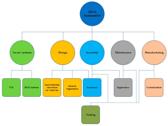
3.4. Application Areas
3.4.1. AR in Designing, Manufacturing, Training, Maintenance and Customer Support
3.4.2. AR in Driving
3.5. The Purpose of AR Systems in the Automotive Industry
3.6. General Characteristics of ‘in-car’ AR-Based Systems
3.7. General Characteristics of ‘Other’ AR-Based Systems
3.7.1. Visualization Device
3.7.2. Development Tools
3.7.3. Tracking Method
3.7.4. Other Characteristics
3.8. User Studies
3.9. Benefits and Challenges of AR Systems
4. Discussion
5. Conclusions
Author Contributions
Funding
Acknowledgments
Conflicts of Interest
References
- Dini, G.; Mura, M.D. Application of augmented reality techniques in through-life engineering services. Procedia CIRP 2015, 38, 14–23. [Google Scholar] [CrossRef]
- Daponte, P.; De Vito, L.; Picariello, F.; Riccio, M. State of the art and future developments of the Augmented Reality for measurement applications. Measurement 2014, 57, 53–70. [Google Scholar] [CrossRef]
- Milgram, P.; Kishino, F. A taxonomy of mixed reality visual displays. IEICE Trans. Inf. Syst. 1994, E77-D, 1321–1329. [Google Scholar]
- Jetter, J.; Eimecke, J.; Rese, A. Augmented reality tools for industrial applications: What are potential key performance indicators and who benefits? Comput. Hum. Behav. 2018, 87, 18–33. [Google Scholar] [CrossRef]
- Martinetti, A.; Marques, H.; Singh, S.; Dongen, L. Reflections on the limited pervasiveness of augmented reality in industrial sectors. Appl. Sci. 2019, 9, 3382. [Google Scholar] [CrossRef]
- De Souza Cardoso, L.F.; Mariano, F.C.M.Q.; Zorzal, E.R. A survey of industrial augmented reality. Comput. Ind. Eng. 2020, 139, 106159. [Google Scholar] [CrossRef]
- Masood, T.; Egger, J. Augmented reality in support of Industry 4.0—Implementation challenges and success factors. Robot. Comput.-Integr. Manuf. 2019, 58, 181–195. [Google Scholar] [CrossRef]
- Egger, J.; Masood, T. Augmented reality in support of intelligent manufacturing—A systematic literature review. Comput. Ind. Eng. 2020, 140, 106195. [Google Scholar] [CrossRef]
- Gattullo, M.; Scurati, G.W.; Fiorentino, M.; Uva, A.E.; Ferrise, F.; Bordegoni, M. Towards augmented reality manuals for industry 4.0: A methodology. Robot. Comput.-Integr. Manuf. 2019, 56, 276–286. [Google Scholar] [CrossRef]
- Arnaldi, B.; Guitton, P.; Moreau, G. Virtual Reality and Augmented Reality: Myths and Realities; ISTE Ltd, John Wiley & Sons: Hoboken, NJ, USA, 2018. [Google Scholar]
- Eyraud, R.; Zibetti, E.; Baccino, T. Allocation of visual attention while driving with simulated augmented reality. Transp. Res. Part F Traffic Psychol. Behav. 2015, 32, 46–55. [Google Scholar] [CrossRef]
- Ferreira, M.; Gomes, P.; Silvéria, M.K.; Vieira, F. Augmented reality driving supported by vehicular Ad Hoc networking. In Proceedings of the 2013 IEEE International Symposium on Mixed and Augmented Reality (ISMAR), Adelaide, Australia, 1–4 October 2013; pp. 253–254. [Google Scholar]
- Gay-Bellile, V.; Bourgeois, S.; Tamaazousti, M.; Naudet, S. A mobile markerless augmented reality system for the automotive field. In Proceedings of the IEEE ISMAR 2012 Workshop on Tracking Methods and Applications, Atlanta, GA, USA, 5–8 November 2012. [Google Scholar]
- Halim, A.Z. Applications of augmented reality for inspection and maintenance process in automotive industry. J. Fundam. Appl. Sci. 2018. [Google Scholar] [CrossRef]
- Zhou, J.; Lee, I.; Thomas, B.; Menassa, R.; Farrant, A.; Sansome, A. n-situ support for automotive manufacturing using spatial augmented reality. Int. J. Virtual Real. 2012, 11, 33–41. [Google Scholar] [CrossRef]
- Doshi, A.; Smith, R.T.; Thomas, B.H.; Bouras, C. Use of projector based augmented reality to improve manual spot-welding precision and accuracy for automotive manufacturing. Int. J. Adv. Manuf. Technol. 2017, 89, 1279–1293. [Google Scholar] [CrossRef]
- Lima, J.P.R.; Simoes, F.; Almeida, M.; Figueiredo, L.; Teixeira, J.M.; Teichrieb, V. Markerless tracking system for augmented reality in the automotive industry. Expert Syst. Appl. 2017, 82, 100–114. [Google Scholar] [CrossRef]
- Gay-Bellile, V.; Bourgeois, S.; Larnaout, D.; Tamaazousti, M. Applications of augmented reality for the automotive industry. In Fundamentals of Wearable Computers and Augmented Reality, 2nd ed.; Barfield, W., Ed.; CRC Press Taylor & Francis Group: Boca Raton, FL, USA, 2015. [Google Scholar]
- Moher, D.L.A.; Tetzlaff, J.; Altman, D.G. The PRISMA Group Preferred Reporting Items for Systematic Reviews and Meta-Analyses: The PRISMA Statement. PLoS Med. 2009, 6, e1000097. [Google Scholar] [CrossRef]
- Hawker, S.; Payne, S.; Kerr, C.; Hardey, M.; Powell, J. Appraising the Evidence: Reviewing Disparate Data Systematically. Qualitative health research 2002, 12, 1284–1299. [Google Scholar] [CrossRef]
- Bottani, E.; Vignali, G. Augmented reality technology in the manufacturing industry: A review of the last decade. IISE Trans. 2019, 51, 284–310. [Google Scholar] [CrossRef]
- Gabbard, J.L.; Fitch, G.M.; Kim, H. Behind the glass: Driver challenges and opportunities for AR automotive applications. Proc. IEEE 2014, 102, 124–136. [Google Scholar] [CrossRef]
- Park, J.; Park, W. Functional requirements of automotive head-up displays: A systematic review of literature from 1994 to present. Appl. Ergon. 2019, 76, 130–146. [Google Scholar] [CrossRef]
- Regenbrecht, H.; Baratoff, G.; Wilke, W. Augmented reality projects in the automotive and aerospace industries. IEEE Comput. Graph. Appl. 2005, 25, 48–56. [Google Scholar] [CrossRef]
- Lu, S.C.Y.; Shpitalni, M.; Gadh, R. Virtual and augmented reality technologies for product realization. CIRP Ann. 1999, 48, 471–495. [Google Scholar] [CrossRef]
- Nee, A.Y.C.; Ong, S.K.; Chryssolouris, G.; Mourtzis, D. Augmented reality applications in design and manufacturing. CIRP Ann. 2012, 61, 657–679. [Google Scholar] [CrossRef]
- Mourtzis, D.; Doukas, M.; Bernidaki, D. Simulation in manufacturing: Review and challenges. Procedia CIRP 2014, 25, 213–229. [Google Scholar] [CrossRef]
- Zhong, R.Y.; Xu, X.; Klotz, E.; Newman, S.T. Intelligent manufacturing in the context of industry 4.0: A review. Engineering 2017, 3, 616–630. [Google Scholar] [CrossRef]
- Zhu, W.; Fan, X.; Zhang, Y. Applications and research trends of digital human models in the manufacturing industry. Virtual Real. Intell. Hardw. 2019, 1, 558–579. [Google Scholar] [CrossRef]
- Betancur, J.A.; Villa-Espinal, J.; Osorio-Gomez, G.; Cuellar, S.; Suarez, D. Research topics and implementation trends on automotive head-up display systems. Int. J. Interact. Des. Manuf. Ijidem 2016, 12, 199–214. [Google Scholar] [CrossRef]
- Knoll, P.M. Some pictures of the history of automotive instrumentation. J. Soc. Inf. Disp. 2017, 25, 44–52. [Google Scholar] [CrossRef]
- Diels, C.B.; Jelte, E. Self-driving carsickness. Appl. Ergon. 2016, 53, 374–382. [Google Scholar] [CrossRef]
- Manuri, F.; Pizzigalli, A.; Sanna, A. A state validation system for augmented reality based maintenance procedures. Appl. Sci. 2019, 9, 2115. [Google Scholar] [CrossRef]
- Peddie, J. Augmentad Reality: Where We Will All Live; Springer: Tiburon, CA, USA, 2017. [Google Scholar]
- Hořejší, P. Augmented reality system for virtual training of parts assembly. Procedia Eng. 2015, 100, 699–706. [Google Scholar] [CrossRef]
- Pfannmüller, L.; Kramer, M.; Senner, B.; Bengler, K. A comparison of display concepts for a navigation system in an automotive contact analog head-up display. Procedia Manuf. 2015, 3, 2722–2729. [Google Scholar] [CrossRef]
- Dumitru, A.I.; Girbacia, T.; Boboc, R.G.; Postelnicu, C.-C.; Mogan, G.-L. Effects of smartphone based advanced driver assistance system on distracted driving behavior: A simulator study. Comput. Hum. Behav. 2018, 83, 1–7. [Google Scholar] [CrossRef]
- Wassom, B.D. Augmented Reality Law, Privacy, and Ethics: Law, Society, and Emerging AR Technologies; Publisher: Syngress, Waltham, MA, USA, 2014; pp. 1–338. [Google Scholar]
- Bennakhi, A.; Safar, M. Ambient technology in vehicles: The benefits and risks. Procedia Comput. Sci. 2016, 83, 1056–1063. [Google Scholar] [CrossRef]
- Gruyer, D.; Magnier, V.; Hamdi, K.; Claussmann, L.; Orfila, O.; Rakotonirainy, A. Perception, information processing and modeling: Critical stages for autonomous driving applications. Annu. Rev. Control 2017, 44, 323–341. [Google Scholar] [CrossRef]
- Fu, W.-T.; Gasper, J.; Kim, S. Effects of an in-car augmented reality system on improving safety of younger and older drivers. In Proceedings of the 2013 IEEE International Symposium on Mixed and Augmented Reality (ISMAR), Adelaide, Australia, 1–4 October 2013; pp. 59–66. [Google Scholar]
- Ng-Thow-Hing, V.; Bark, K.; Beckwith, L.; Tran, C.; Bhandari, R.; Sridhar, S. User-centered perspectives for automotive augmented reality. In Proceedings of the 2013 IEEE International Symposium on Mixed and Augmented Reality—Arts, Media, and Humanities (ISMAR-AMH), Adelaide, Australia, 1–4 October 2013; pp. 13–22. [Google Scholar]
- Froehlich, P.; Schatz, R.; Leitner, P.; Mantler, S.; Baldauf, M. Evaluating realistic visualizations for safety-related in-car information systems. In Proceedings of the CHI ‘10 Extended Abstracts on Human Factors in Computing Systems, Atlanta, GA, USA, 10–15 April 2010; pp. 3847–3852. [Google Scholar]
- Akaho, K.; Nakagawa, T.; Yamaguchi, Y.; Kawai, K.; Kato, H.; Nishida, S. Route guidance by a car navigation system based on augmented reality. Electr. Eng. Japan 2012, 180. [Google Scholar] [CrossRef]
- Berriel, R.F.; de Aguiar, E.; de Souza, A.F.; Oliveira-Santos, T. Ego-Lane Analysis System (ELAS): Dataset and algorithms. Image Vis. Comput. 2017, 68, 64–75. [Google Scholar] [CrossRef]
- Narzt, W.; Pomberger, G.; Ferscha, A.; Kolb, D.; Müller, R.; Wieghardt, J.; Hörtner, H.; Lindinger, C. Augmented reality navigation systems. Univers. Access Inf. Soc. 2006, 4, 177–187. [Google Scholar] [CrossRef]
- Gabbard, J.G.; Smith, M.; Tanous, K.; Kim, H.; Jonas, B. AR drivesim: An immersive driving simulator for augmented reality head-up display research. Front. Robot. Ai 2019, 6. [Google Scholar] [CrossRef]
- Kim, H.; Gabbard, J.L.; Anon, A.M.; Misu, T. Driver behavior and performance with augmented reality pedestrian collision warning: An outdoor user study. IEEE Trans. Vis. Comput. Graph. 2018, 24, 1515–1524. [Google Scholar] [CrossRef]
- Merenda, C.; Kim, H.; Tanous, K.; Gabbard, J.L.; Feichtl, B.; Misu, T.; Suga, C. Augmented reality interface design approaches for goal-directed and stimulus-driven driving tasks. IEEE Trans. Vis. Comput. Graph. 2018, 24, 2875–2885. [Google Scholar] [CrossRef]
- Lebeck, K.; Ruth, K.; Kohno, T.; Roesner, F. Arya: Operating system support for securely augmenting reality. IEEE Secur. Priv. 2018, 16, 44–53. [Google Scholar] [CrossRef]
- Suarez-Warden, F.; Mendívil, E.G. Problem solving in transference of procedural knowledge aided by AR to support aeronautical transportation decisions. Int. J. Interact. Des. Manuf. 2018, 12, 337–344. [Google Scholar] [CrossRef]
- Schwarz, F.; Fastenmeier, W. Augmented reality warnings in vehicles: Effects of modality and specificity on effectiveness. Accid. Anal. Prev. 2017, 101, 55–66. [Google Scholar] [CrossRef]
- Wintersberger, P.; Frison, A.; Riener, A.; Sawitzky, T.V. Fostering user acceptance and trust in fully automated vehicles: Evaluating the potential of augmented reality. Presence 2019, 27, 46–62. [Google Scholar] [CrossRef]
- Kim, S.; Dey, A.K. Augmenting human senses to improve the user experience in cars: Applying augmented reality and haptics approaches to reduce cognitive distances. Multimed. Tools Appl. 2016, 75, 9587–9607. [Google Scholar] [CrossRef]
- Abdi, L.; Abdallah, F.B.; Meddeb, A. In-vehicle augmented reality traffic information system: A new type of communication between driver and vehicle. Procedia Comput. Sci. 2015, 73, 242–249. [Google Scholar] [CrossRef]
- Nilsson, J.; Ödblom, A.; Fredriksson, J.; Zafar, A. Using Augmentation Techniques for Performance Evaluation in Automotive Safety; Springer: New York, NY, USA, 2011; pp. 631–649. [Google Scholar] [CrossRef]
- Huang, S.-C.; Chen, B.-H.; Chou, S.; Hwang, J.; Lee, K. Smart car [Application notes]. IEEE Comput. Intell. Mag. 2016, 11, 46–58. [Google Scholar] [CrossRef]
- Gomes, P.; Olaverri Monreal, C.; Ferreira, M. Making vehicles transparent through V2V video streaming. Comput. Sci. Eng. 2012, 13, 930–938. [Google Scholar] [CrossRef]
- Rakotonirainy, A.; Schroeter, R.; Soro, A. Three social car visions to improve driver behaviour. Pervasive Mob. Comput. 2014, 14, 147–160. [Google Scholar] [CrossRef]
- Schroeter, R.; Rakotonirainy, A.; Foth, M. The social car: new interactive vehicular applications derived from social media and urban informatics. In Proceedings of the 4th International Conference on Automotive User Interfaces and Interactive Vehicular Applications, Portsmouth, New Hampshire, 17–19 September 2012; pp. 107–110. [Google Scholar]
- An, Z.; Xu, X.P.; Yang, J.H.; Yan, Y. A real-time three-dimensional tracking and registration method in the AR-HUD system. IEEE Access 2018, 6, 43749–43757. [Google Scholar] [CrossRef]
- Hockh, S.; Frederiksen, A.; Renault, S.; Hopf, K.; Gilowski, M.; Schell, M. Exploring crosstalk perception for stereoscopic 3D head-up displays in a crosstalk simulator. J. Soc. Inf. Disp. 2015, 23, 417–428. [Google Scholar] [CrossRef]
- Murphy-Chutorian, E.; Trivedi, M.M. Head pose estimation and augmented reality tracking: An integrated system and evaluation for monitoring driver awareness. IEEE Trans. Intell. Transp. Syst. 2010, 11, 300–311. [Google Scholar] [CrossRef]
- Qin, Z.; Lin, F.; Huang, Y.; Shieh, H.D. Maximal acceptable ghost images for designing a legible windshield-type vehicle head-up display. IEEE Photonics J. 2017, 9, 1–12. [Google Scholar] [CrossRef]
- Rao, Q.; Chakraborty, S. Efficient lossless compression for depth information in traffic scenarios. Multimed. Syst. 2019. [Google Scholar] [CrossRef]
- Lampen, E.; Teuber, J.; Gaisbauer, F.; Bär, T.; Pfeiffer, T.; Wachsmuth, S. Combining simulation and augmented reality methods for enhanced worker assistance in manual assembly. Procedia CIRP 2019, 81, 588–593. [Google Scholar] [CrossRef]
- Makris, S.; Pintzos, G.; Rentzos, L.; Chryssolouris, G. Assembly support using AR technology based on automatic sequence generation. CIRP Ann. 2013, 62, 9–12. [Google Scholar] [CrossRef]
- Reinhart, G.; Patron, C. Integrating augmented reality in the assembly domain—Fundamentals, benefits and applications. CIRP Ann. 2003, 52, 5–8. [Google Scholar] [CrossRef]
- Makris, S.; Karagiannis, P.; Koukas, S.; Matthaiakis, A.S. Augmented reality system for operator support in human–robot collaborative assembly. CIRP Ann.-Manuf. Technol. 2016, 65, 61–64. [Google Scholar] [CrossRef]
- Michalos, G.; Kousi, N.; Karagiannis, P.; Gkournelos, C.; Dimoulas, K.; Koukas, S.; Mparis, K.; Papavasileiou, A.; Makris, S. Seamless human robot collaborative assembly—An automotive case study. Mechatronics 2018, 55, 194–211. [Google Scholar] [CrossRef]
- Verlinden, J.C.; Horváth, I. Analyzing opportunities for using interactive augmented prototyping in design practice. Ai Edam-Artif. Intell. Eng. Des. Anal. Manuf. 2009, 23, 289–303. [Google Scholar] [CrossRef]
- Anastassova, M.; Burkhardt, J.M.; Megard, C.; Ehanno, P. Results from a user-centred critical incidents study for guiding future implementation of augmented reality in automotive maintenance. Int. J. Ind. Ergon. 2005, 35, 67–77. [Google Scholar] [CrossRef]
- Anastassova, M.; Burkhardt, J.M. Automotive technicians’ training as a community-of-practice: Implications for the design of an augmented reality teaching aid. Appl. Ergon. 2009, 40, 713–721. [Google Scholar] [CrossRef] [PubMed]
- Peruzzini, M.; Grandi, F.; Pellicciari, M. How to analyse the workers’ experience in integrated product-process design. J. Ind. Inf. Integr. 2018, 12, 31–46. [Google Scholar] [CrossRef]
- Qiu, S.; Jing, X.; Fan, X.; He, Q.; Fan, X.; He, Q. Using AR technology for automotive visibility and accessibility assessment. In Proceedings of the 2011 International Conference on Virtual Reality and Visualization, Beijing, China, 4–5 November 2011; pp. 217–224. [Google Scholar]
- Soon, C.S.; Ghazilla, R.A.B.R.; Jen, Y.H.; Suen, P.Y. Framework of augmented reality approach towards ergonomic assessment of driver vehicle package design. J. Teknol. 2015, 77, 113–118. [Google Scholar] [CrossRef][Green Version]
- Aziz, F.A.; Abdullah, F.; Win, L.L. Using marker based augmented reality for training in automotive industry. Int. J. Recent Technol. Eng. 2018, 7, 118–121. [Google Scholar]
- Holm, M.; Danielsson, O.; Syberfeldt, A.; Moore, P.; Wang, L. Adaptive instructions to novice shop-floor operators using Augmented Reality. J. Ind. Prod. Eng. 2017, 34, 362–374. [Google Scholar] [CrossRef]
- Morkos, B.; Taiber, J.; Summers, J.; Mears, L.; Fadel, G.; Rilka, T. Mobile devices within manufacturing environments: A BMW applicability study. Int. J. Interact. Des. Manuf. 2012, 6, 101–111. [Google Scholar] [CrossRef]
- Regenbrecht, H.T.; Wagner, M.; Baratoff, G. Magicmeeting: A collaborative tangible augmented reality system. Virtual Real. 2002, 6, 151–166. [Google Scholar] [CrossRef]
- Mourtzis, D.; Michael, D.; Psarommatis, F.; Giannoulis, C.; Michalos, G. A web-based platform for mass customisation and personalisation. CIRP J. Manuf. Sci. Technol. 2014, 7, 112–128. [Google Scholar] [CrossRef]
- Maidi, M.; Mallem, M.; Benchikh, L.; Otmane, S. An evaluation of camera pose methods for an augmented reality system: Application to teaching industrial robots. In Lecture Notes in Computer Science (Including Subseries Lecture Notes in Artificial Intelligence and Lecture Notes in Bioinformatics); Springer: Heidelberg, Germany, 2013; Volume 7420, pp. 3–30. [Google Scholar]
- Menk, C.; Jundt, E.; Koch, R. Visualisation techniques for using spatial augmented reality in the design process of a car. Comput. Graph. Forum 2011, 30, 2354–2366. [Google Scholar] [CrossRef]
- Schwarz, F.; Wolfgang, F. Visual advisory warnings about hidden dangers: Effects of specific symbols and spatial referencing on necessary and unnecessary warnings. Appl. Ergon. 2018, 72, 25–36. [Google Scholar] [CrossRef] [PubMed]
- Del Amo, I.F.; Galeotti, E.; Palmarini, R.; Dini, G.; Erkoyuncu, J.; Roy, R. An innovative user-centred support tool for Augmented Reality maintenance systems design: A preliminary study. Procedia CIRP 2018, 70, 362–367. [Google Scholar] [CrossRef]
- Urbas, U.; Vrabič, R.; Vukašinović, N. Displaying product manufacturing information in augmented reality for inspection. Procedia CIRP 2019, 81, 832–837. [Google Scholar] [CrossRef]
- Van Lopik, K.; Sinclair, M.; Sharpe, R.; Conway, P.; West, A. Developing augmented reality capabilities for industry 4.0 small enterprises: Lessons learnt from a content authoring case study. Comput. Ind. 2020, 117, 103208. [Google Scholar] [CrossRef]
- Raisamo, R.; Rakkolainen, I.; Majaranta, P.; Salminen, K.; Rantala, J.; Farooq, A. Human augmentation: Past, present and future. Int. J. Hum.-Comput. Stud. 2019, 131, 131–143. [Google Scholar] [CrossRef]
- Aukstakalnis, S. Practical Augmented Reality: A Guide to the Technologies, Applications, and Human Factors for AR and VR; RR Donnelley: Crawfordsville, IN, USA, 2016. [Google Scholar]

















| Reference | Year of Publication | Time Span | Databases | No. of Articles | Articles in Automotive [%] |
|---|---|---|---|---|---|
| [30] | 2016 | 2010–2016 | Scopus | 466 | 100% |
| [21] | 2019 | 2006–2017 | Scopus, Web of Science, Ebsco | 174 | 6% |
| [32] | 2016 | N/A | N/A | N/A | 100% |
| [1] | 2015 | 2001–2015 | N/A | 39 | 24% |
| [22] | 2014 | 1992–2014 | N/A | 57 | 100% |
| [4] | 2018 | N/A | Google Scholar, Ebsco | N/A | 100% |
| [31] | 2017 | 1987–2016 | N/A | N/A | 100% |
| [25] | 1999 | 1993–1998 | N/A | N/A | N/A |
| [7] | 2019 | 1994–2019 | N/A | 112 | N/A |
| [27] | 2014 | 1960–2014 | Scopus, Science Direct, Google Scholar | 147 | N/A |
| [26] | 2012 | 1990–2011 | N/A | 187 | N/A |
| [23] | 2019 | 1994–2016 | ACM digital library, Science Direct, Scopus, Web of Science | 44 | 100% |
| [24] | 2005 | 2001–2004 | N/A | 10 | N/A |
| [28] | 2017 | 2005–2016 | Scopus, Google Scholar | 165 | N/A |
| [29] | 2019 | 2014–2019 | IEEE Xplore, Science Direct, Scopus, Google Scholar, Web of Science, Engineering Village | 49 | 41% |
| Reference | Year of Publication | Device | Displayed Information | Type | Assets |
|---|---|---|---|---|---|
| [55] | 2015 | HUD | vehicle detection and traffic sign warnings, speed alert | simulator | 3D graphics |
| [61] | 2018 | HUD | N/A | real | 3D graphics, text |
| [47] | 2019 | Optical see-through HUD | traffic sign warning, intersection guidance, speed alert | simulator | 2D and 3D graphics |
| [58] | 2012 | HUD | vehicle detection | simulator | video streaming |
| [62] | 2015 | 3D HUD | N/A | simulator | 3D graphics |
| [57] | 2016 | Transparent windshield display | pedestrian detection | simulator | text, 2D graphics |
| [67] | 2018 | Volumetric HUD | pedestrian detection, time to collision | real | 2D graphics |
| [54] | 2015 | Windshield display | intersection guidance | simulator | 2D graphics |
| [50] | 2018 | HMD | N/A | simulator | 2D graphics |
| [49] | 2018 | HUD | intersection guidance, pedestrian detection, time to collision | real | 2D graphics, animated graphics |
| [63] | 2010 | N/A | N/A | real | 3D model |
| [56] | 2011 | N/A | pedestrian detection | real | 2D graphics |
| [36] | 2015 | Contact analog HUD | intersection guidance | simulator | 3D graphics |
| [64] | 2017 | HUD designed in-house | N/A | simulator | 2D graphics |
| [59] | 2014 | HUD | N/A | N/A | 2D graphics |
| [65] | 2019 | N/A | N/A | real | 2D graphics |
| [52] | 2017 | HUD | pedestrian detection | simulator | 2D graphics, audio |
| [84] | 2018 | HUD | pedestrian detection | simulator | 2D graphics |
| [53] | 2019 | HUD | vehicle detection | simulator | 2D graphics |
| Reference | Year of Publication | Device | Tracking Method | Software | Type | Assets |
|---|---|---|---|---|---|---|
| [72] | 2005 | N/A | N/A | N/A | N/A | N/A |
| [73] | 2009 | N/A | N/A | N/A | N/A | N/A |
| [77] | 2018 | smartphone | marker-based | Vuforia | real | 2D and 3D graphics, animation |
| [16] | 2017 | projector | markerless | self-developed | real | 2D graphics |
| [78] | 2017 | tablet | markerless | Vuforia | real | 3D graphics, text |
| [66] | 2019 | HoloLens glasses | markerless | Vuforia | real | 2D graphics |
| [17] | 2017 | tablet | markerless | OpenCV | real | 3D model, 2D graphics |
| [82] | 2013 | N/A | marker-based | ARToolKit | real | 3D model |
| [67] | 2013 | AR glasses | marker-based | Vuforia | real | text, 2D graphics |
| [69] | 2016 | AR glasses | marker-based | Vuforia | real | 3D graphics |
| [83] | 2011 | projector | markerless | self-developed | real | 2D graphics |
| [70] | 2018 | AR glasses | marker-based | Vuforia | real | text, 3D model |
| [79] | 2012 | HMD | markerless | self-developed | real | video, audio input |
| [81] | 2014 | smartphone | marker-based | NyARToolkit | simulation | 3D model |
| [74] | 2018 | Tobbi glasses 2 | markerless | N/A | real | 3D model, 3D graphics |
| [75] | 2011 | HMD | markeless | self-developed | simulation | 3D graphics |
| [80] | 2002 | Cy-Visor glasses | marker-based | ARToolkit | simulation | 3D models |
| [68] | 2003 | HMD | marker-based | N/A | simulation | 3D model |
| [76] | 2015 | HMD | marker-based | ARToolKit | simulation | 3D model |
| [51] | 2018 | N/A | marker-based | N/A | N/A | text, 2D graphics |
| [71] | 2009 | projector | markerless | self-developed | simulation | 3D model |
| Reference | Type of Investigation | Statistical Analysis | No. of Participants | Age Range | Gender Ratio |
|---|---|---|---|---|---|
| [72] | interview | bi- and multivariate | 11 | 20–51 | 11:00 |
| [73] | interview | bi- and multivariate | 23, 52 | 20–53, 30–53 | 23:00 |
| [77] | questionnaire | − | 10 | N/A | N/A |
| [78] | SUS1 questionnaire | − | 21, 22 | 17–18 | N/A |
| [66] | questionnaire | ANOVA | 24 | 18–54 | 20:04 |
| [47] | NASA-TLX | ANOVA | 22 | mean: 20.3 | 13:09 |
| [58] | log files | − | 5 | N/A | N/A |
| [62] | stereogram test | − | 24 | 22–53 | 19:05 |
| [54] | interviews, NASA-TLX | ANOVA | 24,33 | 19–41, 65–91 | N/A |
| [48] | interview | ANOVA | 16 | mean: 42 | N/A |
| [49] | questionnaire | ANOVA | 24 | 18–40 | 17:07 |
| [63] | video analysis | − | 14 | 15–53 | 11:03 |
| [36] | questionnnaire | ANOVA | 30 | 22–52 | 23:07 |
| [64] | SPSS software | − | 12 | 23–53 | N/A |
| [52] | AttrakDiff questionnaire | ANOVA | 88 | 20–54 | 70:18:00 |
| [53,84] | AttrakDiff questionnaire | ANOVA | 80 | 22–55 | 70:10:00 |
| [73] | TAM questionnaire | ANOVA | 26, 18 | 19–35, 19–41 | 15:11, 12:6 |
© 2020 by the authors. Licensee MDPI, Basel, Switzerland. This article is an open access article distributed under the terms and conditions of the Creative Commons Attribution (CC BY) license (http://creativecommons.org/licenses/by/4.0/).
Share and Cite
Boboc, R.G.; Gîrbacia, F.; Butilă, E.V. The Application of Augmented Reality in the Automotive Industry: A Systematic Literature Review. Appl. Sci. 2020, 10, 4259. https://doi.org/10.3390/app10124259
Boboc RG, Gîrbacia F, Butilă EV. The Application of Augmented Reality in the Automotive Industry: A Systematic Literature Review. Applied Sciences. 2020; 10(12):4259. https://doi.org/10.3390/app10124259
Chicago/Turabian StyleBoboc, Răzvan Gabriel, Florin Gîrbacia, and Eugen Valentin Butilă. 2020. "The Application of Augmented Reality in the Automotive Industry: A Systematic Literature Review" Applied Sciences 10, no. 12: 4259. https://doi.org/10.3390/app10124259
APA StyleBoboc, R. G., Gîrbacia, F., & Butilă, E. V. (2020). The Application of Augmented Reality in the Automotive Industry: A Systematic Literature Review. Applied Sciences, 10(12), 4259. https://doi.org/10.3390/app10124259

