Integrated Lipidomics and Transcriptomics Analyses Reveal Key Regulators of Fat Deposition in Different Adipose Tissues of Geese (Anser cygnoides)
Abstract
Simple Summary
Abstract
1. Introduction
2. Materials and Methods
2.1. Animal Handling
2.2. Sample Collection
2.3. Lipid Extraction
2.4. Lipidomic Assay
2.5. Lipidomics Data Analysis
2.6. RNA Extraction, Library Preparation, and Sequencing
2.7. Transcriptome Data Analysis
2.8. Gene Expression Verification
2.9. Statistical Analysis
3. Results
3.1. Morphological Differences among Different Adipose Tissues
3.2. Lipid Profile of Different Adipose Tissues
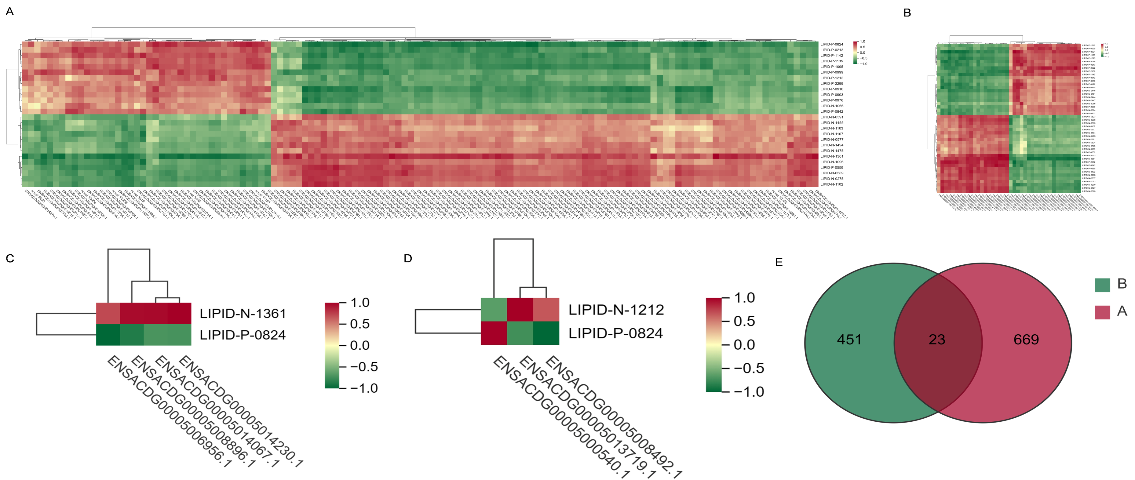
3.3. Differential Lipid Molecules of Different Adipose Tissues
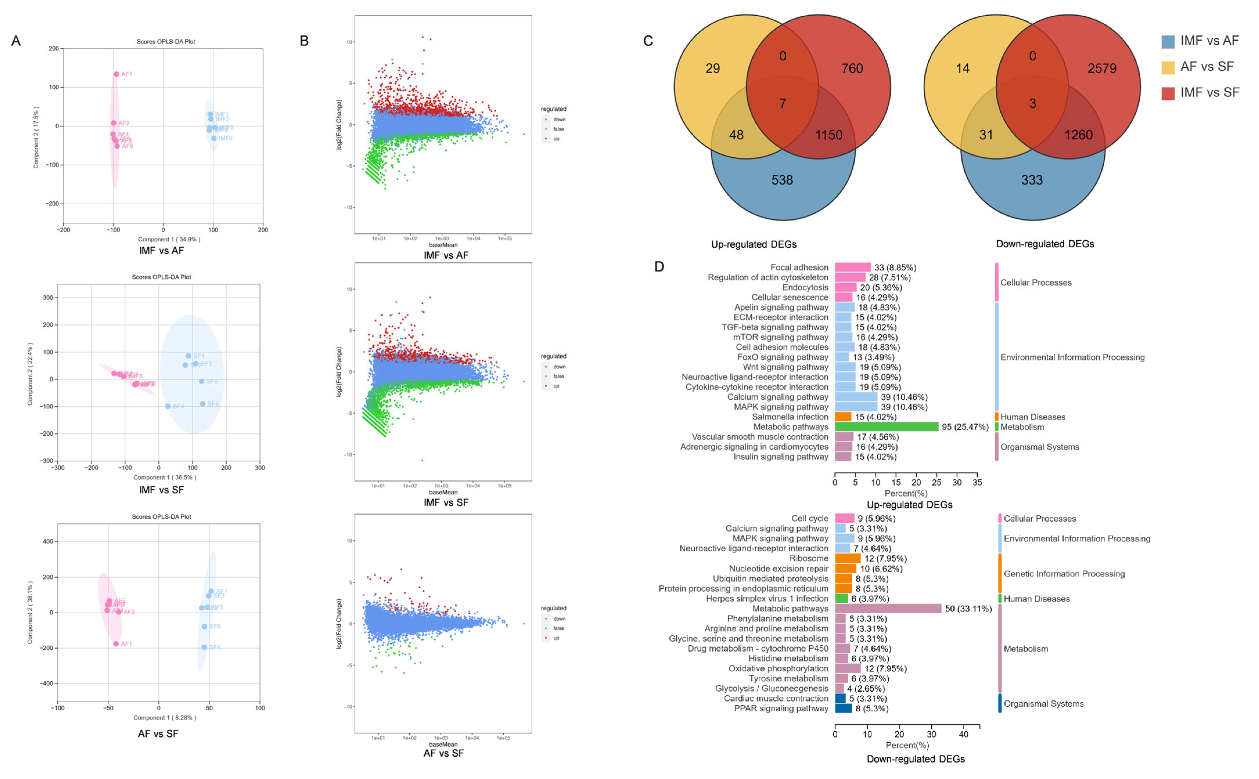
3.4. Differential Genes of Different Adipose Tissues
3.5. Identification of Potential Regulators of Different Adipose Tissues
3.6. Real-Time Fluorescence Quantitative Analysis
4. Discussion
5. Conclusions
Supplementary Materials
Author Contributions
Funding
Institutional Review Board Statement
Informed Consent Statement
Data Availability Statement
Conflicts of Interest
References
- FAO-STAT. Food and Agriculture Organization of the United Nations. In Livestock Primary; FAO-STAT: Rome, Italy, 2021. [Google Scholar]
- Weng, K.; Huo, W.; Gu, T.; Bao, Q.; Hou, L.E.; Zhang, Y.; Zhang, Y.; Xu, Q.; Chen, G. Effects of marketable ages on meat quality through fiber characteristics in the goose. Poult. Sci. 2021, 100, 728–737. [Google Scholar] [CrossRef] [PubMed]
- Kozák, J. Goose production and goose products. Worlds Poult. Sci. J. 2021, 77, 403–414. [Google Scholar] [CrossRef]
- Joanna, K.-G.; Marek, A.; Jakub, B. Effect of parent flock age on hatching, growth rate, and features of both sexes goose carcasses. Poult. Sci. 2022, 101, 101920. [Google Scholar]
- Luo, N.; Shu, J.; Yuan, X.; Jin, Y.; Cui, H.; Zhao, G.; Wen, J. Differential regulation of intramuscular fat and abdominal fat deposition in chickens. BMC Genom. 2022, 23, 308. [Google Scholar] [CrossRef] [PubMed]
- Madison, S.; Hannah, M.D.-W.; Jennifer, M.T.; Boles, J.A. Fat Deposition and Fat Effects on Meat Quality—A Review. Animals 2022, 12, 1550. [Google Scholar]
- Zhang, X.; Liu, C.; Kong, Y.; Li, F.; Yue, X. Effects of intramuscular fat on meat quality and its regulation mechanism in Tan sheep. Front. Nutr. 2022, 9, 908355. [Google Scholar] [CrossRef] [PubMed]
- Huo, W.; Weng, K.; Gu, T.; Zhang, Y.; Zhang, Y.; Chen, G.; Xu, Q. Effect of muscle fiber characteristics on meat quality in fast- and slow-growing ducks. Poult. Sci. 2021, 100, 101264. [Google Scholar] [CrossRef] [PubMed]
- Muhammad Issa, K.; Cheorun, J.; Muhammad, T. Meat flavor precursors and factors influencing flavor precursors—A systematic review. Meat Sci. 2015, 110, 278–284. [Google Scholar]
- Sun, W. Fat for heat. Science 2021, 374, 1066. [Google Scholar] [CrossRef] [PubMed]
- Wang, W.; Seale, P. Control of brown and beige fat development. Nat. Rev. Mol. Cell Biol. 2016, 17, 691–702. [Google Scholar] [CrossRef]
- Kim, B. Transcriptionally activating brown fat. Nat. Rev. Mol. Cell Biol. 2015, 16, 125. [Google Scholar]
- David, W.J. The absence of brown adipose tissue in birds. Comp. Biochem. Physiol. Part A Physiol. 1971, 40, 1107–1108. [Google Scholar]
- Butterwith, S.C. Contribution of lipoprotein lipase activity to the differential growth of three adipose tissue depots in young broiler chickens. Br. Poult. Sci. 1989, 30, 927–933. [Google Scholar] [CrossRef]
- Huo, W.; Weng, K.; Gu, T.; Zhang, Y.; Zhang, Y.; Xu, Q.; Chen, G. Identification and characterization of the adipogenesis in intramuscular and subcutaneous adipocytes of the goose (Anser cygnoides). Anim. Biotechnol. 2021, 33, 1181–1189. [Google Scholar] [CrossRef] [PubMed]
- Huo, W.; Weng, K.; Gu, T.; Zhang, Y.; Zhang, Y.; Chen, G.; Xu, Q. Difference in developmental dynamics between subcutaneous and abdominal adipose tissues in goose (Anser cygnoides). Poult. Sci. 2021, 100, 101185. [Google Scholar] [CrossRef] [PubMed]
- Hirwa Claire, D.A.; Paul, W.; Shen, X.; Jia, X.; Zhang, R.; Sun, L.; Zhang, X. Identification and characterization of genes that control fat deposition in chickens. J. Anim. Sci. Biotechnol. 2013, 4, 43. [Google Scholar]
- Huang, J.; Rao, L.; Zhang, W.; Chen, X.; Li, H.; Zhang, F.; Xie, J.; Wei, Q. Effect of crossbreeding and sex on slaughter performance and meat quality in Xingguo gray goose based on multiomics data analysis. Poult. Sci. 2023, 102, 102753. [Google Scholar] [CrossRef] [PubMed]
- Liu, J.; Song, R.; Su, S.; Qi, N.; Li, Q.; Xie, Z.; Yu, S. Betaine Promotes Fat Accumulation and Reduces Injury in Landes Goose Hepatocytes by Regulating Multiple Lipid Metabolism Pathways. Animals 2022, 12, 1530. [Google Scholar] [CrossRef] [PubMed]
- Chen, J.N.; Zhang, Y.Y.; Huang, X.; Wang, H.P.; Dong, X.; Zhu, B.; Qin, L. Analysis of Lipid Molecule Profiling and Conversion Pathway in Mandarin Fish (Siniperca chuatsi) during Fermentation via Untargeted Lipidomics. J. Agric. Food Chem. 2023, 71, 8673–8684. [Google Scholar] [CrossRef] [PubMed]
- Huang, C.; Li, Y.; Wang, K.; Xi, J.; Xu, Y.; Si, X.; Pei, D.; Lyu, S.; Xia, G.; Wang, J.; et al. Analysis of lipidomics profile of Carya cathayensis nuts and lipid dynamic changes during embryonic development. Food Chem. 2022, 370, 130975. [Google Scholar] [CrossRef] [PubMed]
- Vevi, M.; Putri Widyanti, H.; Ida, M.; Muchtaridi, M.; Mohamad, R.; Fang, G.; Mohammad Rizwan, K.; Asad, N. Lipidomics analysis for halal authentication of Triceps brachii, Longissimus dorsi, and Biceps femoris meats: Profiling the lipid composition. Lebensm.-Wiss. Technol. 2023, 185, 115187. [Google Scholar]
- Liu, Y.; Chan, D.K.; Thalamuthu, A.; Wen, W.; Jiang, J.; Paradise, M.; Lee, T.; Crawford, J.; Wong, M.W.; Xu, Y.H.; et al. Plasma lipidomic biomarker analysis reveals distinct lipid changes in vascular dementia. Comput. Struct. Biotechnol. J. 2020, 18, 1613–1624. [Google Scholar] [CrossRef] [PubMed]
- Jiang, T.; Dai, L.; Li, P.; Zhao, J.; Wang, X.; An, L.; Liu, M.; Wu, S.; Wang, Y.; Peng, Y.; et al. Lipid metabolism and identification of biomarkers in asthma by lipidomic analysis. Biochim. Et Biophys. Acta-Mol. Cell Biol. Lipids 2021, 1866, 158853. [Google Scholar] [CrossRef] [PubMed]
- Wang, D.; Qin, P.; Zhang, K.; Wang, Y.; Guo, Y.; Cheng, Z.; Li, Z.; Tian, Y.; Kang, X.; Li, H.; et al. Integrated LC/MS-based lipidomics and transcriptomics analyses revealed lipid composition heterogeneity between pectoralis intramuscular fat and abdominal fat and its regulatory mechanism in chicken. Food Res. Int. 2023, 172, 113083. [Google Scholar] [CrossRef] [PubMed]
- Li, M.; Zhu, M.; Chai, W.; Wang, Y.; Song, Y.; Liu, B.; Cai, C.; Song, Y.; Sun, X.; Xue, P.; et al. Determination of the Heterogeneity of Intramuscular Fat and Visceral Adipose Tissue from Dezhou Donkey by Lipidomics and Transcriptomics Profiling. Front. Nutr. 2021, 8, 746684. [Google Scholar] [CrossRef] [PubMed]
- Cao, Z.; Xu, M.; Qi, S.; Xu, X.; Liu, W.; Liu, L.; Bao, Q.; Zhang, Y.; Xu, Q.; Zhao, W.; et al. Lipidomics reveals lipid changes in the intramuscular fat of geese at different growth stages. Poult. Sci. 2024, 103, 103172. [Google Scholar] [CrossRef] [PubMed]
- People’s Republic of China for Zhedong. Available online: https://codeofchina.com/search/default.html?page=1&keyword=36178-2018 (accessed on 14 June 2024).
- Richard, T. Interpretation of the Correlation Coefficient: A Basic Review. J. Diagn. Med. Sonogr. 1990, 6, 35–39. [Google Scholar]
- Yu, J.; Yang, H.M.; Lai, Y.Y.; Wan, X.L.; Wang, Z.Y. The body fat distribution and fatty acid composition of muscles and adipose tissues in geese. Poult. Sci. 2020, 99, 4634–4641. [Google Scholar] [CrossRef]
- Wang, G.; Kim, W.K.; Cline, M.A.; Gilbert, E.R. Factors affecting adipose tissue development in chickens: A review. Poult. Sci. 2017, 96, 3687–3699. [Google Scholar] [CrossRef] [PubMed]
- Han, X. Lipidomics for studying metabolism. Nat. Rev. Endocrinol. 2016, 12, 668–679. [Google Scholar] [CrossRef] [PubMed]
- Bonnet, F.; Senterre, J. Fatty Acid Composition of Adipose Tissue Triglycerides; CRC Press: Boca Raton, FL, USA, 2019. [Google Scholar] [CrossRef]
- Pamela, J.M.; Apurv, P.; Scot, J.S. The monoacylglycerol acyltransferase pathway contributes to triacylglycerol synthesis in HepG2 cells. Sci. Rep. 2022, 12, 4943. [Google Scholar]
- Simon, S.; Fariba, S.-M.; Martin, W.; Kim, G.J.; Julie, A.L.; Barbara, A.F.; Umpleby, A.M. The Effect of Fructose Feeding on Intestinal Triacylglycerol Production and De Novo Fatty Acid Synthesis in Humans. Nutrients 2020, 12, 1781. [Google Scholar]
- Wood, J.D.; Enser, M.; Fisher, A.V.; Nute, G.R.; Sheard, P.R.; Richardson, R.I.; Hughes, S.I.; Whittington, F.M. Fat deposition, fatty acid composition and meat quality: A review. Meat Sci. 2008, 12, 1550. [Google Scholar] [CrossRef] [PubMed]
- Dirk, D.; Gerd, N.; Nigel, D.S.; Ender, K.; Karin, N. Diet Alters the Fatty Acid Composition of Individual Phospholipid Classes in Beef Muscle. J. Agric. Food Chem. 2006, 55, 452–460. [Google Scholar]
- James, A.O.; Pedro, C. Dynamics and functions of lipid droplets. Nat. Rev. Mol. Cell Biol. 2018, 20, 137–155. [Google Scholar]
- Inmaculada, F.; Escamilla, M.C.; José, G.; María, C.G.F.; Javier, C. Fatty acid profile of the fat from Celta pig breed fattened using a traditional feed: Effect of the location in the carcass. J. Food Compos. Anal. 2006, 19, 792–799. [Google Scholar]
- Wang, L.; Shan, T. Factors inducing transdifferentiation of myoblasts into adipocytes. J. Cell. Physiol. 2020, 236, 2276–2289. [Google Scholar] [CrossRef] [PubMed]
- Weng, K.; Li, Y.; Huo, W.; Zhang, Y.; Cao, Z.; Zhang, Y.; Xu, Q.; Chen, G. Comparative phosphoproteomic provides insights into meat quality differences between slow- and fast-growing broilers. Food Chem. 2022, 373, 131408. [Google Scholar] [CrossRef]
- Marthe, N.-T.; Struck, E.; Öling, S.; Martin, Z.; Kalle von, F.; Jacob, O.; Cecilia, L.; Fredrik, P.; Mathias, U.; Philip, D.; et al. A human adipose tissue cell-type transcriptome atlas. Cell Rep. 2022, 40, 111046. [Google Scholar]
- Lu, Y.Z. Fatty Acid Binding Protein. 2011. Available online: https://www.wwpdb.org/pdb?id=pdb_00003pl5 (accessed on 23 March 2023).
- Judith, S.; Alfred, E.T. The fatty acid transport function of fatty acid-binding proteins. Biochim. Et Biophys. Acta—Mol. Cell Biol. Lipids 2000, 48, 28–44. [Google Scholar]
- Christina, S.; Baosheng, C.; Nelson, D.M.; Yoel, S. Fatty Acid Binding Protein 4 Regulates Intracellular Lipid Accumulation in Human Trophoblasts. J. Clin. Endocrinol. Metab. 2011, 96, E1083–E1091. [Google Scholar]
- Liu, Y.; Yang, J.; Liu, X.; Liu, R.; Wang, Y.; Huang, X.; Li, Y.; Liu, R.; Yang, X. Dietary folic acid addition reduces abdominal fat deposition mediated by alterations in gut microbiota and SCFA production in broilers. Anim. Nutr. 2023, 12, 54–62. [Google Scholar] [CrossRef] [PubMed]
- Zhao, X.; Hu, H.; Lin, H.; Wang, C.; Wang, Y.; Wang, J. Muscle Transcriptome Analysis Reveals Potential Candidate Genes and Pathways Affecting Intramuscular Fat Content in Pigs. Front. Genet. 2020, 11, 877. [Google Scholar] [CrossRef] [PubMed]
- Marie, D.; Isabelle, L.; Louis, L.; Bénédicte, L.; Annie, V.; Pascale, L.; Marie-Pierre, S.; Patrick, H.; Florence, G. Number of intramuscular adipocytes and fatty acid binding protein-4 content are significant indicators of intramuscular fat level in crossbred Large White × Duroc pigs1. J. Anim. Sci. 2006, 84, 1083–1092. [Google Scholar]
- Ira, J.G. Lipoprotein lipase and lipolysis: Central roles in lipoprotein metabolism and atherogenesis. J. Lipid Res. 1996, 37, 693–707. [Google Scholar]
- Robert, H.E. Lipoprotein lipase. A multifunctional enzyme relevant to common metabolic diseases. N. Engl. J. Med. 1989, 320, 1060–1068. [Google Scholar]
- Li, Y.X.; Han, T.T.; Liu, Y.; Zheng, S.; Zhang, Y.; Liu, W.; Hu, Y.M. Insulin resistance caused by lipotoxicity is related to oxidative stress and endoplasmic reticulum stress in LPL gene knockout heterozygous mice. Atherosclerosis 2015, 239, 276–282. [Google Scholar] [CrossRef] [PubMed]
- Wang, Y.; Chen, H.; Hang, C.; Chen, Y.; Gao, J.; Qiu, D. Correlation of lipoprotein lipase gene polymorphism and mRNA expression with intramuscular fat content in Baicheng-Oil chicken. J. Anim. Physiol. Anim. Nutr. 2022, 107, 222–227. [Google Scholar] [CrossRef] [PubMed]
- Gressner, A.M.; Michael, A. Effects of ethanol, acetaldehyde, and lactate on proteoglycan synthesis and proliferation of cultured rat liver fat-storing cells. Gastroenterology 1988, 94, 797–807. [Google Scholar] [CrossRef] [PubMed]
- Mandy, L.B.; Melanie, E.I.; Narin, O.; Walter, G.T.; Peter, J.L. Endothelin-1 activates ETA receptors on human vascular smooth muscle cells to yield proteoglycans with increased binding to LDL. Atherosclerosis 2009, 205, 451–457. [Google Scholar]
- Schwarz, K.R.L.; Botigelli, R.C.; Castro, F.C.; Chiaratti, M.R.; Leal, C.L.V. 165 fetal calf serum influences cyclic GMP pathway, which in turn affects the lipid content in in vitro-matured bovine oocytes. Reprod. Fertil. Dev. 2014, 26, 196. [Google Scholar] [CrossRef]
- Li, J.; Yang, Y.; Zhan, T.; Zhao, Q.; Zhang, J.; Ao, X.; He, J.; Zhou, J.; Tang, C. Effect of slaughter weight on carcass characteristics, meat quality, and lipidomics profiling in longissimus thoracis of finishing pigs. Lebensm.-Wiss. Technol. 2021, 140, 110705. [Google Scholar] [CrossRef]
- Belhaj, K.; Mansouri, F.; Rbah, Y.; Allay, A.; Tikent, A.; Taaifi, Y.; Benmoumen, A.; Boukharta, M.; Sindic, M.; Serghini-Caid, H.; et al. Carcass and meat quality characteristics of Beni-Guil autochthonous ovine breed: Effect of live weight at slaughter. E3S Web Conf. 2022, 337, 04003. [Google Scholar] [CrossRef]






Disclaimer/Publisher’s Note: The statements, opinions and data contained in all publications are solely those of the individual author(s) and contributor(s) and not of MDPI and/or the editor(s). MDPI and/or the editor(s) disclaim responsibility for any injury to people or property resulting from any ideas, methods, instructions or products referred to in the content. |
© 2024 by the authors. Licensee MDPI, Basel, Switzerland. This article is an open access article distributed under the terms and conditions of the Creative Commons Attribution (CC BY) license (https://creativecommons.org/licenses/by/4.0/).
Share and Cite
Xu, M.; Zhang, Y.; Zhang, Y.; Xu, Q.; Zhang, Y.; Chen, G. Integrated Lipidomics and Transcriptomics Analyses Reveal Key Regulators of Fat Deposition in Different Adipose Tissues of Geese (Anser cygnoides). Animals 2024, 14, 1990. https://doi.org/10.3390/ani14131990
Xu M, Zhang Y, Zhang Y, Xu Q, Zhang Y, Chen G. Integrated Lipidomics and Transcriptomics Analyses Reveal Key Regulators of Fat Deposition in Different Adipose Tissues of Geese (Anser cygnoides). Animals. 2024; 14(13):1990. https://doi.org/10.3390/ani14131990
Chicago/Turabian StyleXu, Maodou, Yaoyao Zhang, Yang Zhang, Qi Xu, Yu Zhang, and Guohong Chen. 2024. "Integrated Lipidomics and Transcriptomics Analyses Reveal Key Regulators of Fat Deposition in Different Adipose Tissues of Geese (Anser cygnoides)" Animals 14, no. 13: 1990. https://doi.org/10.3390/ani14131990
APA StyleXu, M., Zhang, Y., Zhang, Y., Xu, Q., Zhang, Y., & Chen, G. (2024). Integrated Lipidomics and Transcriptomics Analyses Reveal Key Regulators of Fat Deposition in Different Adipose Tissues of Geese (Anser cygnoides). Animals, 14(13), 1990. https://doi.org/10.3390/ani14131990

