Serum Metabolomic Analysis of Synchronous Estrus in Yaks Based on UPLC-Q-TOF MS Technology
Abstract
Simple Summary
Abstract
1. Introduction
2. Materials and Methods
2.1. Experimental Animals and Sample Collection
2.2. Extraction of Metabolites
2.3. Extraction of Metabolites UHPLC-Q-TOF/MS Analysis
2.4. Data Pre-Processing and Multivariate Statistical Analysis
2.5. Metabolite Identification and Pathway Analysis
3. Results
3.1. Analytical Evaluation of System Stability
3.1.1. Comparison of Total Ion Diagrams of QC Samples
3.1.2. Principal Component Analysis (PCA) of Total Samples
3.2. Multivariate Statistical Analysis
3.3. Screening of Differential Metabolites
3.4. Characterization and Function of Metabolic Pathways in Paired Comparison of GnRH vs. IO
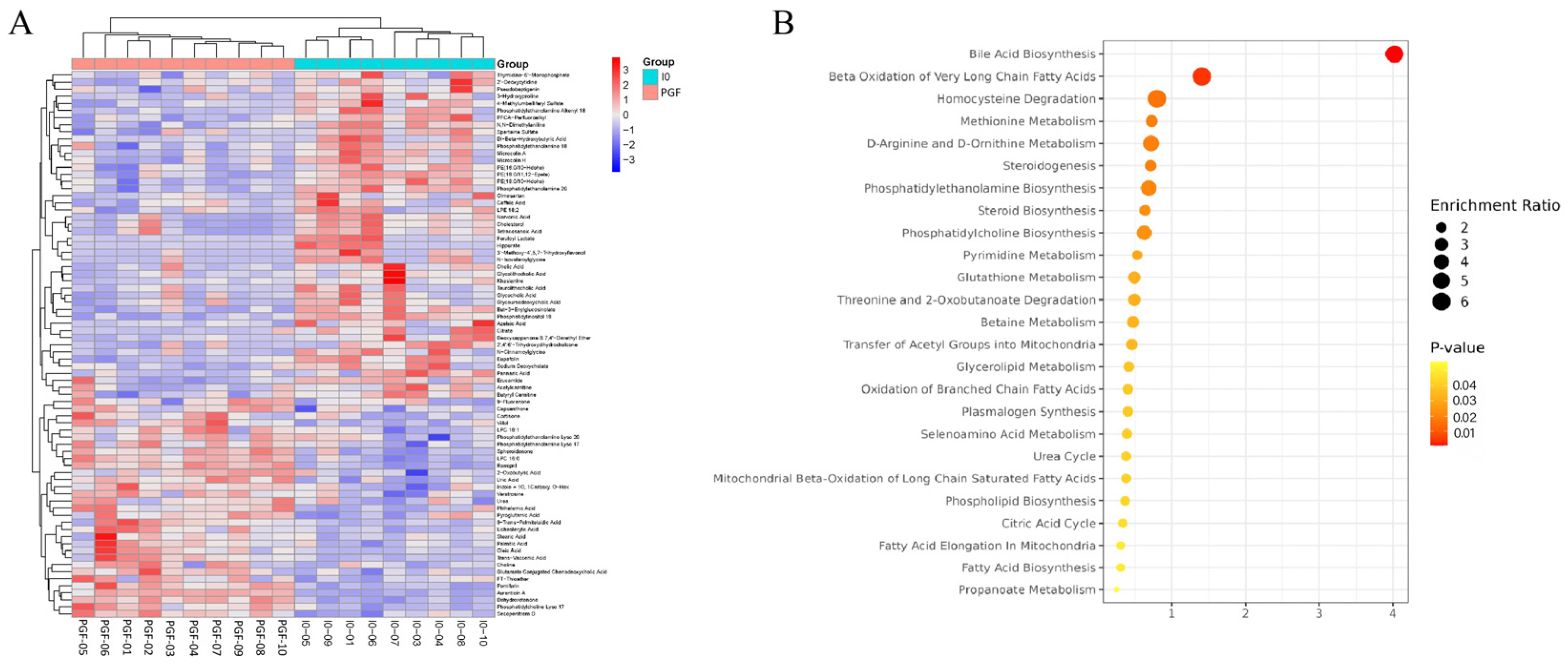
3.5. Identification and Functional Analysis of Significantly Different Metabolites in the Pairwise Comparison of PGF vs. IO
3.6. Identification and Functional Analysis of Metabolites with Common Significant Differences between GnRH vs. IO and PGF vs. IO
4. Discussion
5. Conclusions
Supplementary Materials
Author Contributions
Funding
Institutional Review Board Statement
Informed Consent Statement
Data Availability Statement
Conflicts of Interest
References
- Liu, J.; Cai, J.Z.; Zhang, W.; Liu, Q.; Chen, D.; Han, J.P.; Liu, Q.R. Seroepidemiology of Neospora caninum and Toxoplasma gondii infection in yaks (Bos grunniens) in Qinghai, China. Vet. Parasitol. 2008, 152, 330–332. [Google Scholar] [CrossRef]
- Qiu, Q.; Zhang, G.; Ma, T.; Qian, W.; Wang, J.; Ye, Z.; Cao, C.; Hu, Q.; Kim, J.; Larkin, D.M.; et al. The yak genome and adaptation to life at high altitude. Nat. Genet. 2012, 44, 946–949. [Google Scholar] [CrossRef]
- Yu, S.J.; Huang, Y.M.; Chen, B.X. Reproductive patterns of the yak. I. Reproductive phenomena of the female yak. Br. Vet. J. 1993, 149, 579–583. [Google Scholar] [CrossRef] [PubMed]
- Zi, X.D. Reproduction in female yaks (Bos grunniens) and opportunities for improvement. Theriogenology 2003, 59, 1303–1312. [Google Scholar] [CrossRef] [PubMed]
- Cerri, R.L.; Rutigliano, H.M.; Bruno, R.G.; Santos, J.E. Progesterone concentration, follicular development and induction of cyclicity in dairy cows receiving intravaginal progesterone inserts. Anim. Reprod. Sci. 2009, 110, 56–70. [Google Scholar] [CrossRef] [PubMed]
- Saini, G.; Kumar, S.; Pandey, A.K.; Singh, H.; Virmani, M. Presynchronization with simultaneous administration of GnRH and prostaglandin F(2α) (PGF(2α)) 7 days prior to Ovsynch improves reproductive profile in Hariana zebu cow. Trop. Anim. Health Prod. 2022, 55, 19. [Google Scholar] [CrossRef]
- Martins, J.; Acevedo, M.; Cunha, T.O.; Piterini, C.; Pursley, J.R. The effect of presynchronization with prostaglandin F(2α) and gonadotropin-releasing hormone simultaneously, 7 d before Ovsynch, compared with Presynch-10/Ovsynch on luteal function and first-service pregnancies perartificial insemination. J. Dairy Sci. 2017, 100, 5107–5116. [Google Scholar] [CrossRef] [PubMed]
- Akbarabadi, M.A.; Shabankareh, H.K.; Abdolmohammadi, A.; Shahsavari, M.H. Effect of PGF2α and GnRH on the reproductive performance of postpartum dairy cows subjected to synchronization of ovulation and timed artificial insemination during the warm or cold periods of the year. Theriogenology 2014, 82, 509–516. [Google Scholar] [CrossRef] [PubMed]
- Twagiramungu, H.; Guilbault, L.A.; Dufour, J.J. Synchronization of ovarian follicular waves with a gonadotropin-releasing hormone agonist to increase the precision of estrus in cattle: A review. J. Anim. Sci. 1995, 73, 3141–3151. [Google Scholar] [CrossRef] [PubMed]
- Sarkar, M.; Prakash, B.S. Synchronization of ovulation in yaks (Poephagus grunniens L.) using PGF(2alpha) and GnRH. Theriogenology 2005, 63, 2494–2503. [Google Scholar] [CrossRef] [PubMed]
- Nicholson, J.K.; Lindon, J.C.; Holmes, E. ‘Metabonomics’: Understanding the metabolic responses of living systems to pathophysiological stimuli via multivariate statistical analysis of biological NMR spectroscopic data. Xenobiotica 1999, 29, 1181–1189. [Google Scholar] [CrossRef] [PubMed]
- Johnson, C.H.; Ivanisevic, J.; Siuzdak, G. Metabolomics: Beyond biomarkers and towards mechanisms. Nat. Rev. Mol. Cell Biol. 2016, 17, 451–459. [Google Scholar] [CrossRef] [PubMed]
- Navarro-Reig, M.; Jaumot, J.; García-Reiriz, A.; Tauler, R. Evaluation of changes induced in rice metabolome by Cd and Cu exposure using LC-MS with XCMS and MCR-ALS data analysis strategies. Anal. Bioanal. Chem. 2015, 407, 8835–8847. [Google Scholar] [CrossRef] [PubMed]
- Read, C.C.; Edwards, J.L.; Schrick, F.N.; Rhinehart, J.D.; Payton, R.R.; Campagna, S.R.; Castro, H.F.; Klabnik, J.L.; Moorey, S.E. Preovulatory serum estradiol concentration is positively associated with oocyte ATP and follicular fluid metabolite abundance in lactating beef cattle. J. Anim. Sci. 2022, 100, skac136. [Google Scholar] [CrossRef] [PubMed]
- Jiang, Y.X.; Shi, W.J.; Ma, D.D.; Zhang, J.N.; Ying, G.G.; Zhang, H.; Ong, C.N. Dydrogesterone exposure induces zebrafish ovulation but leads to oocytes over-ripening: An integrated histological and metabolomics study. Environ. Int. 2019, 128, 390–398. [Google Scholar] [CrossRef] [PubMed]
- Du, Y.; Hou, L.; Chu, C.; Jin, Y.; Sun, W.; Zhang, R. Characterization of serum metabolites as biomarkers of carbon black nanoparticles-induced subchronic toxicity in rats by hybrid triple quadrupole time-of-flight mass spectrometry with non-targeted metabolomics strategy. Toxicology 2019, 426, 152268. [Google Scholar] [CrossRef] [PubMed]
- Mu, X.; Ji, C.; Wang, Q.; Liu, K.; Hao, X.; Zhang, G.; Shi, X.; Zhang, Y.; Gonzalez, F.J.; Wang, Q.; et al. Non targeted metabolomics reveals diagnostic biomarker in the tongue coating of patients with chronic gastritis. J. Pharm. Biomed. Anal. 2019, 174, 541–551. [Google Scholar] [CrossRef] [PubMed]
- Wei, P.; He, M.; Han, G. Metabolic characterization of ocular tissues in relation to laser-induced choroidal neovascularization in rats. J. Proteome Res. 2022, 21, 2979–2986. [Google Scholar] [CrossRef] [PubMed]
- Zhang, Y.; Jin, Y.; Li, J.; Yan, Y.; Wang, T.; Wang, X.; Li, Z.; Qin, X. CXCL14 as a Key Regulator of Neuronal Development: Insights from Its Receptor and Multi-Omics Analysis. Int. J. Mol. Sci. 2024, 25, 1651. [Google Scholar] [CrossRef]
- Botros, L.; Sakkas, D.; Seli, E. Metabolomics and its application for non-invasive embryo assessment in IVF. Mol. Hum. Reprod. 2008, 14, 679–690. [Google Scholar] [CrossRef] [PubMed]
- Nagy, Z.P.; Jones-Colon, S.; Roos, P.; Botros, L.; Greco, E.; Dasig, J.; Behr, B. Metabolomic assessment of oocyte viability. Reprod. Biomed. Online 2009, 18, 219–225. [Google Scholar] [CrossRef] [PubMed]
- Xia, L.; Zhao, X.; Sun, Y.; Hong, Y.; Gao, Y.; Hu, S. Metabolomic profiling of human follicular fluid from patients with repeated failure of in vitro fertilization using gas chromatography/mass spectrometry. Int. J. Clin. Exp. Pathol. 2014, 7, 7220–7229. [Google Scholar] [PubMed]
- Lin, G.; Fan, J.; Yu, S. Morphological observation of the ovaries, follicles, and corpus luteum of yaks during pregnancy. J. Gansu Agric. Univ. 2006, 41, 1–4. (In Chinese) [Google Scholar]
- Shao, B.; Wang, T.; Zhao, Y.; Shi, N. Estrus synchronization in yaks the second report. China Yak. 1986, 2, 3. (In Chinese) [Google Scholar]
- Zi, X.D.; He, S.M.; Lu, H.; Feng, J.A.; Lu, J.Y.; Chang, S.; Wang, X. Induction of estrus in suckled female yaks (Bos grunniens) and synchronization of ovulation in the non-sucklers for timed artificial insemination using progesterone treatments and Co-Synch regimens. Anim. Reprod. Sci. 2006, 92, 183–192. [Google Scholar] [CrossRef] [PubMed]
- Chen, S. Comparative study of different estrus induction schemes in yaks. Master’s Thesis, Qinghai University, Xining, China, 2014. (In Chinese). [Google Scholar]
- Stevenson, J.S.; Portaluppi, M.A.; Tenhouse, D.E.; Lloyd, A.; Eborn, D.R.; Kacuba, S.; DeJarnette, J.M. Interventions after artificial insemination: Conception rates, pregnancy survival, and ovarian responses to gonadotropin-releasing hormone, human chorionic gonadotropin, and progesterone. J. Dairy Sci. 2007, 90, 331–340. [Google Scholar] [CrossRef] [PubMed]
- López-Gatius, F.; Yániz, J.L.; Santolaria, P.; Murugavel, K.; Guijarro, R.; Calvo, E.; López-Béjar, M. Reproductive performance of lactating dairy cows treated with cloprostenol at the time of insemination. Theriogenology 2004, 62, 677–689. [Google Scholar] [CrossRef] [PubMed]
- Ferreri, K.; Menon, K.M. Characterization and isolation of a high-density-lipoprotein-binding protein from bovine corpus luteum plasma membrane. Biochem. J. 1992, 287 Pt 3, 841–848. [Google Scholar] [CrossRef] [PubMed]
- Stocco, C.; Telleria, C.; Gibori, G. The molecular control of corpus luteum formation, function, and regression. Endocr. Rev. 2007, 28, 117–149. [Google Scholar] [PubMed]
- Micks, E.; Raglan, G.B.; Schulkin, J. Bridging progestogens in pregnancy and pregnancy prevention. Endocr. Connect. 2015, 4, R81–R92. [Google Scholar] [CrossRef] [PubMed]
- Agbugba, L.C.; Oyewunmi, A.O.; Ogundumade, T.P.; Leigh, O.O. Investigation of vaginal mucus parameters: Development of models for staging the oestrous cycle of the Bunaji cow. Reprod. Domest. Anim. 2020, 55, 1044–1053. [Google Scholar] [CrossRef] [PubMed]
- Elliott, W.H.; Hyde, P.M. Metabolic pathways of bile acid synthesis. Am. J. Med. 1971, 51, 568–579. [Google Scholar] [CrossRef] [PubMed]
- Nagy, R.A.; van Montfoort, A.P.; Dikkers, A.; van Echten-Arends, J.; Homminga, I.; Land, J.A.; Hoek, A.; Tietge, U.J. Presence of bile acids in human follicular fluid and their relation with embryo development in modified natural cycle IVF. Hum. Reprod. 2015, 30, 1102–1109. [Google Scholar] [CrossRef]
- Sánchez-Guijo, A.; Blaschka, C.; Hartmann, M.F.; Wrenzycki, C.; Wudy, S.A. Profiling of bile acids in bovine follicular fluid by fused-core-LC-MS/MS. J. Steroid. Biochem. Mol. Biol. 2016, 162, 117–125. [Google Scholar] [CrossRef] [PubMed]
- Blaschka, C.; Sánchez-Guijo, A.; Wudy, S.A.; Wrenzycki, C. Profile of bile acid subspecies is similar in blood and follicular fluid of cattle. Vet. Med. Sci. 2020, 6, 167–176. [Google Scholar] [CrossRef] [PubMed]
- Javitt, N.B. Bile acid synthesis from cholesterol: Regulatory and auxiliary pathways. FASEB J. 1994, 8, 1308–1311. [Google Scholar] [CrossRef] [PubMed]
- Hassan, A.S.; Gallon, L.S.; Zimmer, L.A.; Balistreri, W.F.; Subbiah, M.T. Persistent enhancement of bile acid synthesis in guinea pigs following stimulation of cholesterol catabolism in neonatal life. Steroids 1981, 38, 477–484. [Google Scholar] [CrossRef] [PubMed]
- Song, Y.X.; Hu, P.; Bai, Y.L.; Zhao, C.; Xia, C.; Xu, C. Plasma metabolic characterisation of dairy cows with inactive ovaries and oestrus during the peak of lactation. J. Vet. Res. 2019, 63, 359–367. [Google Scholar] [CrossRef] [PubMed]
- Lucy, M.C.; Staples, C.R.; Michel, F.M.; Thatcher, W.W.; Bolt, D.J. Effect of feeding calcium soaps to early postpartum dairy cows on plasma prostaglandin F2 alpha, luteinizing hormone, and follicular growth. J. Dairy Sci. 1991, 74, 483–489. [Google Scholar] [CrossRef] [PubMed]
- Reis, M.M.; Cooke, R.F.; Ranches, J.; Vasconcelos, J.L. Effects of calcium salts of polyunsaturated fatty acids on productive and reproductive parameters of lactating Holstein cows. J. Dairy Sci. 2012, 95, 7039–7050. [Google Scholar] [CrossRef] [PubMed]
- Rodrigues, J.; de Paula, R.M.; Rennó, L.N.; Costa, G.P.; Hamade, V.; Valadares, F.S.; Rennó, F.P.; Marcondes, M.I. Effects of soybean oil supplementation on performance, digestion and metabolism of early lactation dairy cows fed sugarcane-based diets. Animal 2019, 13, 1198–1207. [Google Scholar] [CrossRef] [PubMed]
- Staples, C.R.; Burke, J.M.; Thatcher, W.W. Influence of supplemental fats on reproductive tissues and performance of lactating cows. J. Dairy Sci. 1998, 81, 856–871. [Google Scholar] [CrossRef] [PubMed]
- Thatcher, W.W.; Bilby, T.R.; Bartolome, J.A.; Silvestre, F.; Staples, C.R.; Santos, J.E. Strategies for improving fertility in the modern dairy cow. Theriogenology 2006, 65, 30–44. [Google Scholar] [CrossRef] [PubMed]








Disclaimer/Publisher’s Note: The statements, opinions and data contained in all publications are solely those of the individual author(s) and contributor(s) and not of MDPI and/or the editor(s). MDPI and/or the editor(s) disclaim responsibility for any injury to people or property resulting from any ideas, methods, instructions or products referred to in the content. |
© 2024 by the authors. Licensee MDPI, Basel, Switzerland. This article is an open access article distributed under the terms and conditions of the Creative Commons Attribution (CC BY) license (https://creativecommons.org/licenses/by/4.0/).
Share and Cite
Feng, F.; Huang, C.; Luosang, D.; Ma, X.; La, Y.; Wu, X.; Guo, X.; Pingcuo, Z.; Liang, C. Serum Metabolomic Analysis of Synchronous Estrus in Yaks Based on UPLC-Q-TOF MS Technology. Animals 2024, 14, 1399. https://doi.org/10.3390/ani14101399
Feng F, Huang C, Luosang D, Ma X, La Y, Wu X, Guo X, Pingcuo Z, Liang C. Serum Metabolomic Analysis of Synchronous Estrus in Yaks Based on UPLC-Q-TOF MS Technology. Animals. 2024; 14(10):1399. https://doi.org/10.3390/ani14101399
Chicago/Turabian StyleFeng, Fen, Chun Huang, Dunzhu Luosang, Xiaoming Ma, Yongfu La, Xiaoyun Wu, Xian Guo, Zhandui Pingcuo, and Chunnian Liang. 2024. "Serum Metabolomic Analysis of Synchronous Estrus in Yaks Based on UPLC-Q-TOF MS Technology" Animals 14, no. 10: 1399. https://doi.org/10.3390/ani14101399
APA StyleFeng, F., Huang, C., Luosang, D., Ma, X., La, Y., Wu, X., Guo, X., Pingcuo, Z., & Liang, C. (2024). Serum Metabolomic Analysis of Synchronous Estrus in Yaks Based on UPLC-Q-TOF MS Technology. Animals, 14(10), 1399. https://doi.org/10.3390/ani14101399

