Responses of Soil Microbial Communities and Anthracnose Dynamics to Different Planting Patterns in Dalbergia odorifera
Abstract
1. Introduction
2. Materials and Methods
2.1. Study Site and Sample Plot Selection
2.2. Anthracnose Disease Survey and Soil Sample Collection
2.3. Soil High-Throughput Sequencing
2.4. Soil Physicochemical Property Analysis
2.5. Bioinformatics Analysis
2.6. Statistical Analysis
3. Results
3.1. Differences in Anthracnose Severity and Soil Physicochemical Characteristicss
3.2. Effects of Planting Patterns on Soil Microbial Community Structure
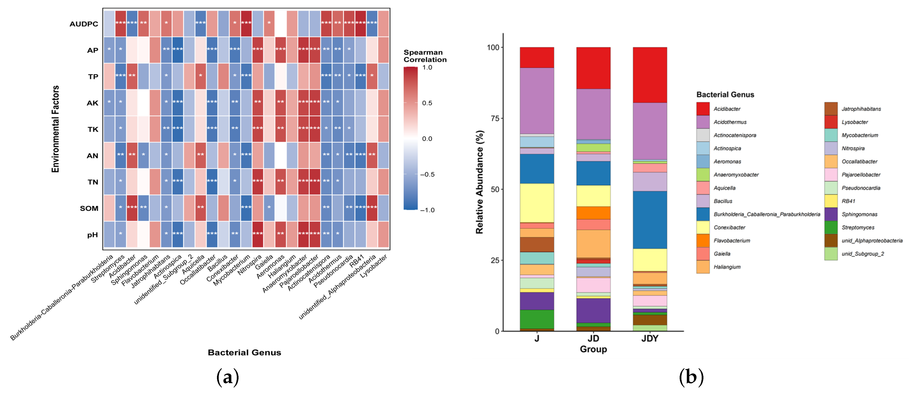
3.3. Effects of Environmental Factors (Including AUDPC) on Soil Microbial Community Structure and Identification of Key Microbial Taxa
3.4. Responses of Key Microbial Taxa to Different Planting Patterns
3.5. Functional Prediction of Key Microbial Taxa
3.6. Co-Occurrence Network Analysis
4. Discussion
5. Conclusions
Supplementary Materials
Author Contributions
Funding
Institutional Review Board Statement
Informed Consent Statement
Data Availability Statement
Conflicts of Interest
References
- Chen, X.Z.; Yang, Q.; Wan, Z.; Zhou, G.Y.; Liu, J.A. First report of Colletotrichum brevisporum causing anthracnose of Dalbergia odorifera in China. Plant Dis. 2021, 105, 2255. [Google Scholar] [CrossRef]
- Zhao, X.; Wang, C.; Meng, H.; Yu, Z.; Yang, M.; Wei, J. Dalbergia odorifera: A review of its traditional uses, phytochemistry, pharmacology, and quality control. J. Ethnopharmacol. 2020, 248, 112328. [Google Scholar] [CrossRef]
- Ninh The, S. A review on the medicinal plant Dalbergia odorifera species: Phytochemistry and biological activity. Evid. Based Complement. Altern. Med. 2017, 2017, 7142370. [Google Scholar] [CrossRef] [PubMed]
- Boufleur, T.R.; Ciampi-Guillardi, M.; Tikami, Í.; Rogério, F.; Thon, M.R.; Sukno, S.A.; Massola Junior, N.S.; Baroncelli, R. Soybean anthracnose caused by Colletotrichum species: Current status and future prospects. Mol. Plant Pathol. 2021, 22, 393–409. [Google Scholar] [CrossRef]
- Wan, Z.; Liu, J.; Zhou, G. First report of Colletotrichum gigasporum causing anthracnose on Dalbergia odorifera in China. Plant Dis. 2018, 102, 679. [Google Scholar] [CrossRef]
- Zhao, J.; Sun, J.; Li, M.; Gong, D.; Yang, J.; He, Y.; Liu, Z.; Hu, M. First report of anthracnose caused by Colletotrichum karstii on Dalbergia odorifera in China. Plant Dis. 2024, 108, 222. [Google Scholar] [CrossRef]
- Liu, C.L.C.; Kuchma, O.; Krutovsky, K.V. Mixed-species versus monocultures in plantation forestry: Development, benefits, ecosystem services and perspectives for the future. Glob. Ecol. Conserv. 2018, 15, e00419. [Google Scholar] [CrossRef]
- Guo, J.; Kneeshaw, D.; Peng, C.; Wu, Y.; Feng, L.; Qu, X.; Wang, W.; Pan, C.; Feng, H. Positive effects of species mixing on biodiversity of understory plant communities and soil health in forest plantations. Proc. Natl. Acad. Sci. USA 2025, 122, e2418090122. [Google Scholar] [CrossRef]
- Wang, L.; Liu, X.; Tang, W.; Hong, S.; Wang, J. Investigation and Reflection of Hainan Huanghuali (Dalbergia odorifera T.C. Chen) Industry. World J. For. 2022, 11, 56. [Google Scholar] [CrossRef]
- Losapio, G. Contextualizing the ecology of plant–plant interactions and constructive networks. AoB Plants 2023, 15, plad035. [Google Scholar] [CrossRef]
- Liu, X.; Chen, L.; Liu, M.; García-Guzmán, G.; Gilbert, G.S.; Zhou, S. Dilution effect of plant diversity on infectious diseases: Latitudinal trend and biological context dependence. Oikos 2020, 129, 457–465. [Google Scholar] [CrossRef]
- Keesing, F.; Ostfeld, R.S. Dilution effects in disease ecology. Ecol. Lett. 2021, 24, 2490–2505. [Google Scholar] [CrossRef]
- Liu, X.; Lyu, S.; Zhou, S.; Bradshaw, C.J. Warming and fertilization alter the dilution effect of host diversity on disease severity. Ecology 2016, 97, 1680–1689. [Google Scholar] [CrossRef] [PubMed]
- Zhu, L.; Luan, L.; Chen, Y.; Wang, X.; Zhou, S.; Zou, W.; Han, X.; Duan, Y.; Zhu, B.; Li, Y. Community assembly of organisms regulates soil microbial functional potential through dual mechanisms. Glob. Change Biol. 2024, 30, e17160. [Google Scholar] [CrossRef] [PubMed]
- Mavrodi, O.V.; McWilliams, J.R.; Peter, J.O.; Berim, A.; Hassan, K.A.; Elbourne, L.D.; LeTourneau, M.K.; Gang, D.R.; Paulsen, I.T.; Weller, D.M. Root exudates alter the expression of diverse metabolic, transport, regulatory, and stress response genes in rhizosphere Pseudomonas. Front. Microbiol. 2021, 12, 651282. [Google Scholar] [CrossRef]
- Seitz, V.A.; McGivern, B.B.; Daly, R.A.; Chaparro, J.M.; Borton, M.A.; Sheflin, A.M.; Kresovich, S.; Shields, L.; Schipanski, M.E.; Wrighton, K.C. Variation in root exudate composition influences soil microbiome membership and function. Appl. Environ. Microbiol. 2022, 88, e00226-22. [Google Scholar] [CrossRef]
- Lan, Y.; Liao, L.; Yao, X.; Ye, S. Synergistic effects of nitrogen and plant growth-promoting rhizobacteria inoculation on the growth, physiological traits and nutrient absorption of intercropped Eucalyptus urophylla × Eucalyptus grandis and Dalbergia odorifera. Trees 2023, 37, 319–330. [Google Scholar] [CrossRef]
- Jaiswal, S.K.; Dakora, F.D. Maximizing Photosynthesis and Plant Growth in African Legumes Through Rhizobial Partnerships: The Road Behind and Ahead. Microorganisms 2025, 13, 581. [Google Scholar] [CrossRef]
- Jaiswal, S.K.; Mohammed, M.; Ibny, F.Y.; Dakora, F.D. Rhizobia as a source of plant growth-promoting molecules: Potential applications and possible operational mechanisms. Front. Sustain. Food Syst. 2021, 4, 619676. [Google Scholar] [CrossRef]
- Zhou, X.; Zhang, J.; Rahman, M.K.U.; Gao, D.; Wei, Z.; Wu, F.; Dini-Andreote, F. Interspecific plant interaction via root exudates structures the disease suppressiveness of rhizosphere microbiomes. Mol. Plant 2023, 16, 849–864. [Google Scholar] [CrossRef]
- Xiang, L.-S.; Miao, L.-F.; Yang, F. Drought and nitrogen application modulate the morphological and physiological responses of Dalbergia odorifera to different niche neighbors. Front. Plant Sci. 2021, 12, 664122. [Google Scholar] [CrossRef]
- Li, X.F.; Yang, Z.J.; Xu, D.; Cui, Z.; Liu, X. Effects of weeding and fertilization on soil nitrogen mineralization and leaching in the mixed forest of Dalbergia odorifera and Santalum album. J. Appl. Ecol. 2019, 30, 2575–2582. [Google Scholar]
- Yao, X.; Zhang, Q.; Zhou, H.; Nong, Z.; Ye, S.; Deng, Q. Introduction of Dalbergia odorifera enhances nitrogen absorption on Eucalyptus through stimulating microbially mediated soil nitrogen-cycling. For. Ecosyst. 2021, 8, 59. [Google Scholar] [CrossRef]
- Aqeel, M.; Ran, J.; Hu, W.; Irshad, M.K.; Dong, L.; Akram, M.A.; Eldesoky, G.E.; Aljuwayid, A.M.; Chuah, L.F.; Deng, J. Plant-soil-microbe interactions in maintaining ecosystem stability and coordinated turnover under changing environmental conditions. Chemosphere 2023, 318, 137924. [Google Scholar]
- Mo, S.; Zhao, W.; Wei, Y.; Su, Z.; Li, S.; Lu, X.; Zhang, X.; Qu, Y.; Wang, P.; Dong, L. Defense Responses Stimulated by Bacillus subtilis NCD-2 Through Salicylate-and Jasmonate-Dependent Signaling Pathways Protect Cotton Against Verticillium Wilt. Int. J. Mol. Sci. 2025, 26, 2987. [Google Scholar] [CrossRef]
- Xie, S.; Jiang, H.; Ding, T.; Xu, Q.; Chai, W.; Cheng, B. Bacillus amyloliquefaciens FZB42 represses plant miR846 to induce systemic resistance via a jasmonic acid-dependent signalling pathway. Mol. Plant Pathol 2018, 19, 1612–1623. [Google Scholar] [CrossRef]
- Bollmann-Giolai, A.; Malone, J.G.; Arora, S. Diversity, detection and exploitation: Linking soil fungi and plant disease. Curr. Opin. Microbiol. 2022, 70, 102199. [Google Scholar] [CrossRef] [PubMed]
- Liu, T.; Hao, L.; Bai, S. Ecoenzymatic stoichiometry and microbial nutrient limitation in response to shrub planting patterns and arbuscular mycorrhizal fungal inoculation. Appl. Soil Ecol. 2024, 200, 105449. [Google Scholar] [CrossRef]
- Qiao, Y.; Wang, T.; Huang, Q.; Guo, H.; Zhang, H.; Xu, Q.; Shen, Q.; Ling, N. Core species impact plant health by enhancing soil microbial cooperation and network complexity during community coalescence. Soil Biol. Biochem. 2024, 188, 109231. [Google Scholar]
- Bledsoe, R.B.; Goodwillie, C.; Peralta, A.L. Long-term nutrient enrichment of an oligotroph-dominated wetland increases bacterial diversity in bulk soils and plant rhizospheres. Msphere 2020, 5, 10-1128. [Google Scholar] [CrossRef] [PubMed]
- Zhang, C.; Lei, S.; Wu, H.; Liao, L.; Wang, X.; Zhang, L.; Liu, G.; Wang, G.; Fang, L.; Song, Z. Simplified microbial network reduced microbial structure stability and soil functionality in alpine grassland along a natural aridity gradient. Soil Biol. Biochem. 2024, 191, 109366. [Google Scholar] [CrossRef]
- Madden, L.; Hughes, G. Sampling for plant disease incidence. Phytopathology 1999, 89, 1088–1103. [Google Scholar] [CrossRef] [PubMed]
- Ma, Z.; Zhu, J.; Sun, Z.; Liang, J.; Zhang, Z.; Zhang, L.; Sun, L.; Li, W. The influences of biotic and abiotic factors on the occurrence and severity of poplar canker disease in Qingfeng County, China and the management implications. J. For. Res. 2015, 26, 1025–1034. [Google Scholar] [CrossRef]
- Campbell, C.L.; Madden, L.V. Introduction to Plant Disease Epidemiology; John Wiley & Sons: Hoboken, NJ, USA, 1990. [Google Scholar]
- Jeger, M.; Viljanen-Rollinson, S. The use of the area under the disease-progress curve (AUDPC) to assess quantitative disease resistance in crop cultivars. Theor. Appl. Genet. 2001, 102, 32–40. [Google Scholar] [CrossRef]
- Holb, I.; Heijne, B.; Withagen, J.; Gáll, J.; Jeger, M. Analysis of summer epidemic progress of apple scab at different apple production systems in the Netherlands and Hungary. Phytopathology 2005, 95, 1001–1020. [Google Scholar] [CrossRef]
- Castle, S.C.; Samac, D.A.; Sadowsky, M.J.; Rosen, C.J.; Gutknecht, J.L.; Kinkel, L.L. Impacts of sampling design on estimates of microbial community diversity and composition in agricultural soils. Microb. Ecol. 2019, 78, 753–763. [Google Scholar] [CrossRef]
- Caporaso, J.G.; Lauber, C.L.; Walters, W.A.; Berg-Lyons, D.; Lozupone, C.A.; Turnbaugh, P.J.; Fierer, N.; Knight, R. Global patterns of 16S rRNA diversity at a depth of millions of sequences per sample. Proc. Natl. Acad. Sci. USA 2011, 108, 4516–4522. [Google Scholar] [CrossRef]
- Zhao, J.; Rodriguez, J.; Martens-Habbena, W. Fine-scale evaluation of two standard 16S rRNA gene amplicon primer pairs for analysis of total prokaryotes and archaeal nitrifiers in differently managed soils. Front. Microbiol. 2023, 14, 1140487. [Google Scholar] [CrossRef]
- Bengtsson-Palme, J.; Ryberg, M.; Hartmann, M.; Branco, S.; Wang, Z.; Godhe, A.; De Wit, P.; Sánchez-García, M.; Ebersberger, I.; de Sousa, F. Improved software detection and extraction of ITS1 and ITS 2 from ribosomal ITS sequences of fungi and other eukaryotes for analysis of environmental sequencing data. Methods Ecol. Evol. 2013, 4, 914–919. [Google Scholar] [CrossRef]
- Modi, A.; Vai, S.; Caramelli, D.; Lari, M. The Illumina sequencing protocol and the NovaSeq 6000 system. In Bacterial Pangenomics: Methods and Protocols; Springer: Berlin/Heidelberg, Germany, 2021; pp. 15–42. [Google Scholar]
- Bao, S. Soil and Agricultural Chemistry Analysis; China Agriculture Press: Beijing, China, 2000. [Google Scholar]
- Li, M.; Shao, D.; Zhou, J.; Gu, J.; Qin, J.; Chen, W.; Wei, W. Signatures within esophageal microbiota with progression of esophageal squamous cell carcinoma. Chin. J. Cancer Res. 2020, 32, 755. [Google Scholar] [CrossRef]
- McLaren, M.R.; Callahan, B.J. Silva 138.1 prokaryotic SSU taxonomic training data formatted for DADA2. Zenodo 2021, 10, 5281. [Google Scholar]
- Einarsson, S.V.; Rivers, A.R. ITSxpress version 2: Software to rapidly trim internal transcribed spacer sequences with quality scores for amplicon sequencing. Microbiol. Spectr. 2024, 12, e0060124. [Google Scholar] [CrossRef] [PubMed]
- Lima, J.; Manning, T.; Rutherford, K.; Baima, E.; Dewhurst, R.; Walsh, P.; Roehe, R. Taxonomic annotation of 16S rRNA sequences of pig intestinal samples using MG-RAST and QIIME2 generated different microbiota compositions. J. Microbiol. Methods 2021, 186, 106235. [Google Scholar] [CrossRef]
- Risely, A.; Gillingham, M.A.; Béchet, A.; Brändel, S.; Heni, A.C.; Heurich, M.; Menke, S.; Manser, M.B.; Tschapka, M.; Wasimuddin. Phylogeny-and abundance-based metrics allow for the consistent comparison of core gut microbiome diversity indices across host species. Front. Microbiol. 2021, 12, 659918. [Google Scholar] [CrossRef]
- Banerjee, S.; Schlaeppi, K.; Van Der Heijden, M.G. Keystone taxa as drivers of microbiome structure and functioning. Nat. Rev. Microbiol. 2018, 16, 567–576. [Google Scholar] [CrossRef]
- Toju, H.; Peay, K.G.; Yamamichi, M.; Narisawa, K.; Hiruma, K.; Naito, K.; Fukuda, S.; Ushio, M.; Nakaoka, S.; Onoda, Y. Core microbiomes for sustainable agroecosystems. Nat. Plants 2018, 4, 247–257, Erratum in Nat Plants. 2018, 4, 733. [Google Scholar] [CrossRef]
- Yang, H.; Li, J.; Xiao, Y.; Gu, Y.; Liu, H.; Liang, Y.; Liu, X.; Hu, J.; Meng, D.; Yin, H. An integrated insight into the relationship between soil microbial community and tobacco bacterial wilt disease. Front. Microbiol. 2017, 8, 2179. [Google Scholar] [CrossRef]
- Deng, Y.; Kong, W.; Zhang, X.; Zhu, Y.; Xie, T.; Chen, M.; Zhu, L.; Sun, J.; Zhang, Z.; Chen, C. Rhizosphere microbial community enrichment processes in healthy and diseased plants: Implications of soil properties on biomarkers. Front. Microbiol. 2024, 15, 1333076. [Google Scholar] [CrossRef]
- Zheng, Y.; Han, X.; Zhao, D.; Wei, K.; Yuan, Y.; Li, Y.; Liu, M.; Zhang, C.-S. Exploring biocontrol agents from microbial keystone taxa associated to suppressive soil: A new attempt for a biocontrol strategy. Front. Plant Sci. 2021, 12, 655673. [Google Scholar] [CrossRef]
- Tao, C.; Li, R.; Xiong, W.; Shen, Z.; Liu, S.; Wang, B.; Ruan, Y.; Geisen, S.; Shen, Q.; Kowalchuk, G.A. Bio-organic fertilizers stimulate indigenous soil Pseudomonas populations to enhance plant disease suppression. Microbiome 2020, 8, 137. [Google Scholar] [CrossRef] [PubMed]
- Li, W.; Xie, L.; Xu, Y.; Yang, M. Effect of mixed planting on soil nutrient availability and microbial diversity in the rhizosphere of Parashorea chinensis plantations. Front. Microbiol. 2024, 15, 1464271. [Google Scholar] [CrossRef]
- Rolfe, S.A.; Griffiths, J.; Ton, J. Crying out for help with root exudates: Adaptive mechanisms by which stressed plants assemble health-promoting soil microbiomes. Curr. Opin. Microbiol. 2019, 49, 73–82. [Google Scholar] [CrossRef]
- Sirikamonsathien, T.; Kenji, M.; Dethoup, T. Potential of endophytic Trichoderma in controlling Phytophthora leaf fall disease in rubber (Hevea brasiliensis). Biol. Control 2023, 179, 105175. [Google Scholar] [CrossRef]
- Ajuna, H.B.; Lim, H.-I.; Moon, J.-H.; Won, S.-J.; Choub, V.; Choi, S.-I.; Yun, J.-Y.; Ahn, Y.S. The prospect of hydrolytic enzymes from Bacillus species in the biological control of pests and diseases in forest and fruit tree production. Int. J. Mol. Sci. 2023, 24, 16889. [Google Scholar] [CrossRef] [PubMed]
- Carrión, V.J.; Cordovez, V.; Tyc, O.; Etalo, D.W.; de Bruijn, I.; de Jager, V.C.; Medema, M.H.; Eberl, L.; Raaijmakers, J.M. Involvement of Burkholderiaceae and sulfurous volatiles in disease-suppressive soils. ISME J. 2018, 12, 2307–2321. [Google Scholar] [CrossRef] [PubMed]
- Lu, J.; He, X.; Huang, L.; Kang, L.; Xu, D. Two Burkholderia strains from nodules of Dalbergia odorifera T. Chen in Hainan Island, southern China. New For. 2012, 43, 397–409. [Google Scholar] [CrossRef]
- Esmaeel, Q.; Miotto, L.; Rondeau, M.; Leclère, V.; Clément, C.; Jacquard, C.; Sanchez, L.; Barka, E.A. Paraburkholderia phytofirmans PsJN-plants interaction: From perception to the induced mechanisms. Front. Microbiol. 2018, 9, 2093. [Google Scholar] [CrossRef]
- Lu, J.; Yang, F.; Wang, S.; Ma, H.; Liang, J.; Chen, Y. Co-existence of rhizobia and diverse non-rhizobial bacteria in the rhizosphere and nodules of Dalbergia odorifera seedlings inoculated with Bradyrhizobium elkanii, Rhizobium multihospitium–like and Burkholderia pyrrocinia–like strains. Front. Microbiol. 2017, 8, 2255. [Google Scholar] [CrossRef] [PubMed]
- Hnini, M.; Aurag, J. Prevalence, diversity and applications potential of nodules endophytic bacteria: A systematic review. Front. Microbiol. 2024, 15, 1386742. [Google Scholar] [CrossRef]
- Etesami, H.; Santoyo, G. Boosting Rhizobium-legume symbiosis: The role of nodule non-rhizobial bacteria in hormonal and nutritional regulation under stress. Microbiol. Res. 2025, 297, 128192. [Google Scholar] [CrossRef]
- Li, L.; Yang, X.; Tong, B.; Wang, D.; Tian, X.; Liu, J.; Chen, J.; Xiao, X.; Wang, S. Rhizobacterial compositions and their relationships with soil properties and medicinal bioactive ingredients in Cinnamomum migao. Front. Microbiol. 2023, 14, 1078886. [Google Scholar] [CrossRef]
- Naveen, S.; Balachandar, D. Extracellular polymeric substances of plant-growth-promoting rhizobacteria modulate the positive plant-soil feedback in maize via soil conditioning. Sci. Total Environ. 2025, 975, 179256. [Google Scholar] [CrossRef]
- Li, L.; Xia, T.; Yang, H. Seasonal patterns of rhizosphere microorganisms suggest carbohydrate-degrading and nitrogen-fixing microbes contribute to the attribute of full-year shooting in woody bamboo Cephalostachyum pingbianense. Front. Microbiol. 2022, 13, 1033293. [Google Scholar] [CrossRef]
- Wang, K.; Jia, R.; Li, L.; Jiang, R.; Qu, D. Community structure of Anaeromyxobacter in Fe (III) reducing enriched cultures of paddy soils. J. Soils Sediments 2020, 20, 1621–1631. [Google Scholar] [CrossRef]
- Gao, P.; Sun, X.; Xiao, E.; Xu, Z.; Li, B.; Sun, W. Characterization of iron-metabolizing communities in soils contaminated by acid mine drainage from an abandoned coal mine in Southwest China. Environ. Sci. Pollut. Res. 2019, 26, 9585–9598. [Google Scholar] [CrossRef] [PubMed]
- Tripathi, P.; Khare, P.; Barnawal, D.; Shanker, K.; Srivastava, P.K.; Tripathi, R.D.; Kalra, A. Bioremediation of arsenic by soil methylating fungi: Role of Humicola sp. strain 2WS1 in amelioration of arsenic phytotoxicity in Bacopa monnieri L. Sci. Total Environ. 2020, 716, 136758. [Google Scholar] [CrossRef]
- Wang, X.; Du, C.; Li, Y.; Liu, S.; Zeng, X.; Li, Y.; Wang, S.; Jia, Y. Metal pollution-induced alterations in soil fungal community structure and functional adaptations across regional scales. J. Hazard. Mater. 2025, 494, 138553. [Google Scholar] [CrossRef]
- Umer, M.; Anwar, N.; Mubeen, M.; Li, Y.; Ali, A.; Alshaharni, M.O.; Liu, P. Roles of arbuscular mycorrhizal fungi in plant growth and disease management for sustainable agriculture. Front. Microbiol. 2025, 16, 1616273. [Google Scholar] [CrossRef] [PubMed]
- Bruisson, S.; Zufferey, M.; L’Haridon, F.; Trutmann, E.; Anand, A.; Dutartre, A.; De Vrieze, M.; Weisskopf, L. Endophytes and epiphytes from the grapevine leaf microbiome as potential biocontrol agents against phytopathogens. Front. Microbiol. 2019, 10, 2726. [Google Scholar] [CrossRef]
- Jamilano-Llames, L.C.; dela Cruz, T.E.E. Comparative Antagonistic Activities of Endolichenic Fungi Isolated from the Fruticose Lichens Ramalina and Usnea. J. Fungi 2025, 11, 302. [Google Scholar] [CrossRef]
- Zhang, Y.; Ding, K.; Sun, Q.; Lu, M.; Liu, Q.; Yang, Q.; Tong, Z.; Zhang, J. Soil multifunctionality and nutrient cycling-related genes in Cunninghamia lanceolata plantations: Metagenomic perspective insights into ecological restoration. Ind. Crops Prod. 2024, 222, 119608. [Google Scholar] [CrossRef]
- Zhou, X.; Liu, L.; Zhao, J.; Zhang, J.; Cai, Z.; Huang, X. High carbon resource diversity enhances the certainty of successful plant pathogen and disease control. New Phytol. 2023, 237, 1333–1346. [Google Scholar] [CrossRef] [PubMed]
- Mirete, S.; Sánchez-Costa, M.; Díaz-Rullo, J.; González de Figueras, C.; Martínez-Rodríguez, P.; González-Pastor, J.E. Metagenome-Assembled Genomes (MAGs): Advances, Challenges, and Ecological Insights. Microorganisms 2025, 13, 985. [Google Scholar] [CrossRef] [PubMed]
- Westermann, A.J.; Förstner, K.U.; Amman, F.; Barquist, L.; Chao, Y.; Schulte, L.N.; Müller, L.; Reinhardt, R.; Stadler, P.F.; Vogel, J. Dual RNA-seq unveils noncoding RNA functions in host–pathogen interactions. Nature 2016, 529, 496–501. [Google Scholar] [CrossRef]
- Del Cerro, C.; Erickson, E.; Dong, T.; Wong, A.R.; Eder, E.K.; Purvine, S.O.; Mitchell, H.D.; Weitz, K.K.; Markillie, L.M.; Burnet, M.C. Intracellular pathways for lignin catabolism in white-rot fungi. Proc. Natl. Acad. Sci. USA 2021, 118, e2017381118. [Google Scholar] [CrossRef] [PubMed]
- Sood, M.; Kapoor, D.; Kumar, V.; Sheteiwy, M.S.; Ramakrishnan, M.; Landi, M.; Araniti, F.; Sharma, A. Trichoderma: The “secrets” of a multitalented biocontrol agent. Plants 2020, 9, 762. [Google Scholar] [CrossRef]
- Zhang, L.; Huang, X.; Zhou, J.; Ju, F. Active predation, phylogenetic diversity, and global prevalence of myxobacteria in wastewater treatment plants. ISME J. 2023, 17, 671–681. [Google Scholar] [CrossRef]
- Drenker, C.; El Mazouar, D.; Bücker, G.; Weißhaupt, S.; Wienke, E.; Koch, E.; Kunz, S.; Reineke, A.; Rondot, Y.; Linkies, A. Characterization of a disease-suppressive isolate of Lysobacter enzymogenes with broad antagonistic activity against bacterial, oomycetal and fungal pathogens in different crops. Plants 2023, 12, 682. [Google Scholar] [CrossRef]
- Nishioka, T.; Marian, M.; Kobayashi, I.; Kobayashi, Y.; Yamamoto, K.; Tamaki, H.; Suga, H.; Shimizu, M. Microbial basis of Fusarium wilt suppression by Allium cultivation. Sci. Rep. 2019, 9, 1715. [Google Scholar] [CrossRef]
- Wei, C.; Liang, J.; Wang, R.; Chi, L.; Wang, W.; Tan, J.; Shi, H.; Song, X.; Cui, Z.; Xie, Q. Response of bacterial community metabolites to bacterial wilt caused by Ralstonia solanacearum: A multi-omics analysis. Front. Plant Sci. 2024, 14, 1339478. [Google Scholar] [CrossRef] [PubMed]
- Yuan, X.; Hong, S.; Xiong, W.; Raza, W.; Shen, Z.; Wang, B.; Li, R.; Ruan, Y.; Shen, Q.; Dini-Andreote, F. Development of fungal-mediated soil suppressiveness against Fusarium wilt disease via plant residue manipulation. Microbiome 2021, 9, 200. [Google Scholar] [CrossRef]









| Plot Number | Planting Pattern | Species Composition |
|---|---|---|
| J | Monoculture planting | D. odorifera |
| JD | Binary mixed planting | D. odorifera + Pterocarpus macrocarpus |
| JDY | Ternary composite mixed planting | D. odorifera + P. macrocarpus + Clinacanthus nutans |
| Plot Number | pH | SOM (g/kg) | TN (g/kg) | AN (mg/kg) | TK (g/kg) | AK (mg/kg) | TP (g/kg) | AP (mg/kg) |
|---|---|---|---|---|---|---|---|---|
| J | 4.30 ± 0.01 c | 7.45 ± 0.21 c | 0.11 ± 0.00 c | 30.25 ± 1.33 c | 2.06 ± 0.03 c | 37.02 ± 0.90 c | 0.27 ± 0.04 c | 19.66 ± 1.92 c |
| JD | 5.60 ± 0.11 a | 15.16 ± 0.14 b | 0.31 ± 0.01 a | 37.31 ± 0.77 b | 3.16 ± 0.04 a | 57.45 ± 0.85 a | 0.37 ± 0.04 b | 31.54 ± 0.67 a |
| JDY | 5.17 ± 0.03 b | 16.77 ± 0.18 a | 0.20 ± 0.02 b | 44.34 ± 1.09 a | 2.22 ± 0.02 b | 48.00 ± 0.55 b | 0.52 ± 0.02 a | 27.51 ± 0.67 b |
| Group Name | Bacterial Taxa | Fungal Taxa | ||||
|---|---|---|---|---|---|---|
| J | JD | JDY | J | JD | JDY | |
| Coverage | 1.00 ± 0.000 a | 1.00 ± 0.000 a | 1.00 ± 0.000 a | 1.00 ± 0.000 a | 1.00 ± 0.000 a | 1.00 ± 0.000 a |
| Chao | 192.5 ± 1.000 b | 208 ± 12.437 a | 164 ± 1.155 c | 124 ± 2.160 b | 154.25 ± 6.702 a | 133.5 ± 5.972 b |
| Simpson | 0.968 ± 0.001 b | 0.976 ± 0.002 a | 0.961 ± 0.002 c | 0.908 ± 0.023 ab | 0.863 ± 0.032 b | 0.911 ± 0.008 a |
| Shannon | 4.087 ± 0.022 b | 4.332 ± 0.034 a | 3.932 ± 0.020 c | 3.269 ± 0.139 a | 2.9985 ± 0.172 ab | 2.924 ± 0.100 b |
Disclaimer/Publisher’s Note: The statements, opinions and data contained in all publications are solely those of the individual author(s) and contributor(s) and not of MDPI and/or the editor(s). MDPI and/or the editor(s) disclaim responsibility for any injury to people or property resulting from any ideas, methods, instructions or products referred to in the content. |
© 2025 by the authors. Licensee MDPI, Basel, Switzerland. This article is an open access article distributed under the terms and conditions of the Creative Commons Attribution (CC BY) license (https://creativecommons.org/licenses/by/4.0/).
Share and Cite
Xu, L.; Long, K.; Zhang, Y.; Zhou, G.; Liu, J. Responses of Soil Microbial Communities and Anthracnose Dynamics to Different Planting Patterns in Dalbergia odorifera. Microorganisms 2025, 13, 2876. https://doi.org/10.3390/microorganisms13122876
Xu L, Long K, Zhang Y, Zhou G, Liu J. Responses of Soil Microbial Communities and Anthracnose Dynamics to Different Planting Patterns in Dalbergia odorifera. Microorganisms. 2025; 13(12):2876. https://doi.org/10.3390/microorganisms13122876
Chicago/Turabian StyleXu, Long, Kexu Long, Yichi Zhang, Guoying Zhou, and Junang Liu. 2025. "Responses of Soil Microbial Communities and Anthracnose Dynamics to Different Planting Patterns in Dalbergia odorifera" Microorganisms 13, no. 12: 2876. https://doi.org/10.3390/microorganisms13122876
APA StyleXu, L., Long, K., Zhang, Y., Zhou, G., & Liu, J. (2025). Responses of Soil Microbial Communities and Anthracnose Dynamics to Different Planting Patterns in Dalbergia odorifera. Microorganisms, 13(12), 2876. https://doi.org/10.3390/microorganisms13122876

