Effects of Resource Availability and Antibiotic Residues on Intestinal Antibiotic Resistance in Bellamya aeruginosa
Abstract
1. Introduction
2. Materials and Methods
2.1. Antibiotics and Exposure
2.2. Sample Collection and Chemical Analysis
2.3. DNA Extraction and Metagenomic Sequencing
2.4. Statistical Analysis and Network Analysis
3. Results
3.1. Effect of Dietary Florfenicol and Sediments on B. aeruginosa Growth
3.2. B. aeruginosa Intestinal Microbiome Structure after Treatments
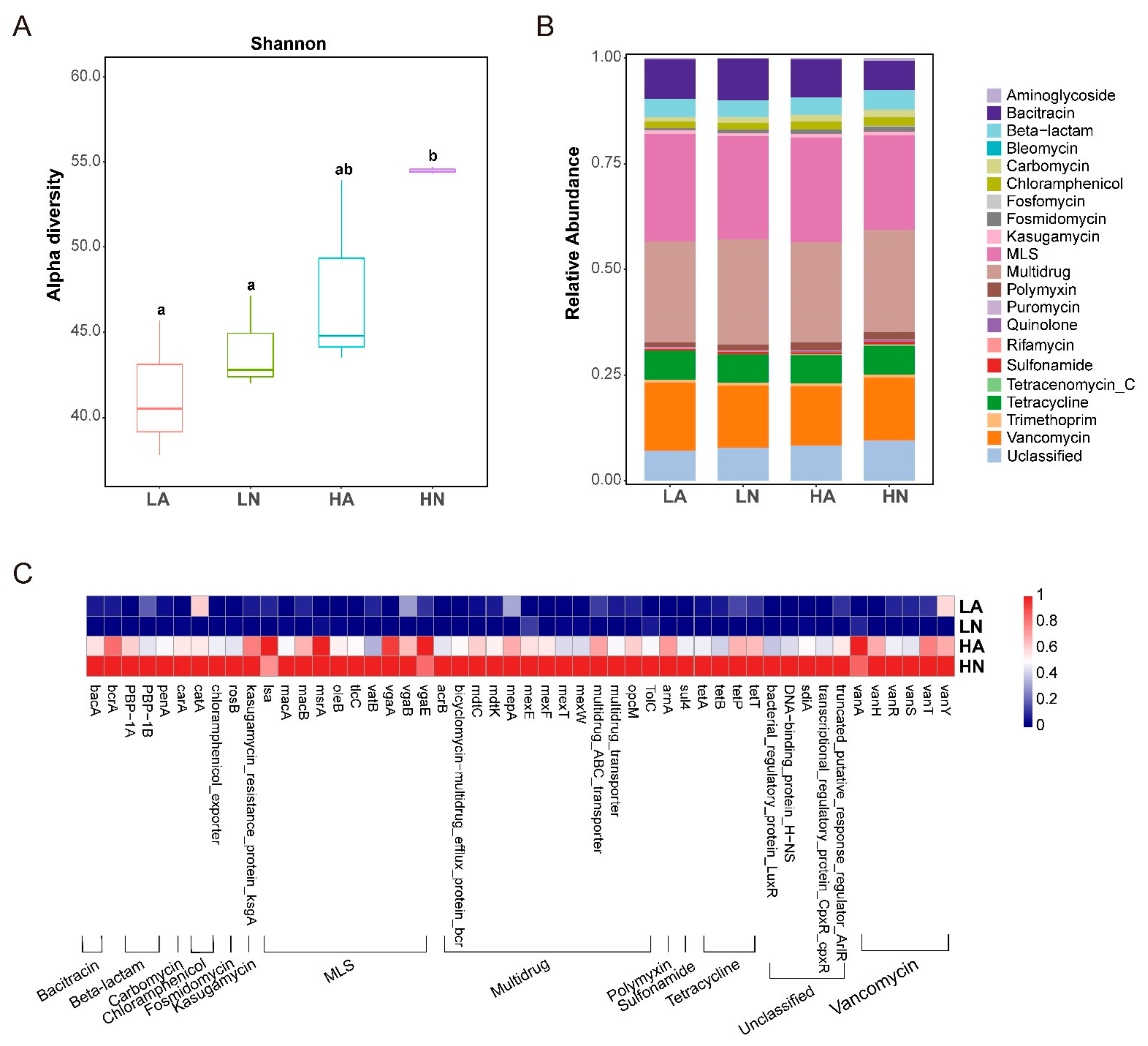
3.3. B. aeruginosa Intestinal Antibiotic Resistome Structure after Treatments
3.4. Pathogenic Hosts of ARGs in B. aeruginosa Intestines
3.5. High Organic Matter Content Sediments Altered the Intestinal Microbe Function
4. Discussion
5. Conclusions
Supplementary Materials
Author Contributions
Funding
Acknowledgments
Conflicts of Interest
References
- Li, Z.; Li, M.; Zhang, Z.; Li, P.; Zang, Y.; Liu, X. Antibiotics in aquatic environments of China: A review and meta-analysis. Ecotoxicol. Environ. Saf. 2020, 199, 110668. [Google Scholar] [CrossRef]
- Anh, H.Q.; Le TP, Q.; Da Le, N.; Lu, X.X.; Duong, T.T.; Garnier, J.; Rochelle-Newall, E.; Zhang, S.; Oh, N.-H.; Oeurng, C. Antibiotics in surface water of East and Southeast Asian countries: A focused review on contamination status, pollution sources, potential risks, and future perspectives. Sci. Total. Environ. 2021, 764, 142865. [Google Scholar] [CrossRef]
- Lyu, J.; Yang, L.; Zhang, L.; Ye, B.; Wang, L. Antibiotics in soil and water in China-a systematic review and source analysis. Environ. Pollut. 2020, 266, 115147. [Google Scholar] [CrossRef]
- Klein, E.Y.; Van Boeckel, T.P.; Martinez, E.M.; Pant, S.; Gandra, S.; Levin, S.A.; Goossens, H.; Laxminarayan, R. Global increase and geographic convergence in antibiotic consumption between 2000 and 2015. Proc. Natl. Acad. Sci. USA 2018, 115, E3463–E3470. [Google Scholar] [CrossRef] [PubMed]
- Yang, C.; Song, G.; Lim, W. A review of the toxicity in fish exposed to antibiotics. Comp. Biochem. Physiol. Part C Toxicol. Pharmacol. 2020, 237, 108840. [Google Scholar] [CrossRef] [PubMed]
- Mcrose, D.L.; Newman, D.K. Redox-active antibiotics enhance phosphorus bioavailability. Science 2021, 371, 1033–1037. [Google Scholar] [CrossRef]
- Zhu, Y.-G.; Zhao, Y.; Li, B.; Huang, C.-L.; Zhang, S.-Y.; Yu, S.; Chen, Y.-S.; Zhang, T.; Gillings, M.R.; Su, J.-Q. Continental-scale pollution of estuaries with antibiotic resistance genes. Nat. Microbiol. 2017, 2, 16270. [Google Scholar] [CrossRef] [PubMed]
- Pärnänen, K.M.; Narciso-Da-Rocha, C.; Kneis, D.; Berendonk, T.U.; Cacace, D.; Do, T.T.; Elpers, C.; Fatta-Kassinos, D.; Henriques, I.; Jaeger, T. Antibiotic resistance in European wastewater treatment plants mirrors the pattern of clinical antibiotic resistance prevalence. Sci. Adv. 2019, 5, eaau9124. [Google Scholar] [CrossRef]
- Thevenon, F.; Adatte, T.; Wildi, W.; Poté, J. Antibiotic resistant bacteria/genes dissemination in lacustrine sediments highly increased following cultural eutrophication of Lake Geneva (Switzerland). Chemosphere 2012, 86, 468–476. [Google Scholar] [CrossRef]
- Guo, Y.; Liu, M.; Liu, L.; Liu, X.; Chen, H.; Yang, J. The antibiotic resistome of free-living and particle-attached bacteria under a reservoir cyanobacterial bloom. Environ. Int. 2018, 117, 107–115. [Google Scholar] [CrossRef]
- O’neill, J. Tackling drug-resistant infections globally: Final report and recommendations. 2016. Available online: http://amr-review.org/sites/default/files/160525_Final%20paper_with%20cover.pdf (accessed on 20 February 2023).
- Limbu, S.M.; Zhang, H.; Luo, Y.; Chen, L.-Q.; Zhang, M.; Du, Z.-Y. High carbohydrate diet partially protects Nile tilapia (Oreo-chromis niloticus) from oxytetracycline-induced side effects. Environ. Pollut. 2020, 256, 113508. [Google Scholar] [CrossRef]
- Limbu, S.M.; Chen, L.Q.; Zhang, M.L.; Du, Z.Y. A global analysis on the systemic effects of antibiotics in cultured fish and their potential human health risk: A review. Rev. Aquacult. 2021, 13, 1015–1059. [Google Scholar] [CrossRef]
- Abdelhamed, H.; Ozdemir, O.; Waldbieser, G.; Perkins, A.D.; Lawrence, M.L.; Karsi, A. Effects of florfenicol feeding on diversity and composition of the intestinal microbiota of channel catfish (Ictalurus punctatus). Aquac. Res. 2019, 50, 3663–3672. [Google Scholar] [CrossRef]
- Zhou, L.; Limbu, S.M.; Qiao, F.; Du, Z.-Y.; Zhang, M. Influence of long-term feeding antibiotics on the gut health of zebrafish. Zebrafish 2018, 15, 340–348. [Google Scholar] [CrossRef] [PubMed]
- Limbu, S.M.; Ma, Q.; Zhang, M.-L.; Du, Z.-Y. High fat diet worsens the adverse effects of antibiotic on intestinal health in juvenile Nile tilapia (Oreochromis niloticus). Sci. Total. Environ. 2019, 680, 169–180. [Google Scholar] [CrossRef] [PubMed]
- Jia, J.; Cheng, M.; Xue, X.; Guan, Y.; Wang, Z. Characterization of tetracycline effects on microbial community, antibiotic re-sistance genes and antibiotic resistance of Aeromonas spp. in gut of goldfish Carassius auratus Linnaeus. Ecotoxicol. Environ. Saf. 2020, 191, 110182. [Google Scholar] [CrossRef]
- Pérez, T.; Balcázar, J.; Ruiz-Zarzuela, I.; Halaihel, N.; Vendrell, D.; De Blas, I.; Múzquiz, J. Host–microbiota interactions within the fish intestinal ecosystem. Mucosal. Immunol. 2010, 3, 355–360. [Google Scholar] [CrossRef] [PubMed]
- Tremaroli, V.; Bäckhed, F. Functional interactions between the gut microbiota and host metabolism. Nature 2012, 489, 242–249. [Google Scholar] [CrossRef] [PubMed]
- Mowat, A.M.; Agace, W.W. Regional specialization within the intestinal immune system. Nat. Rev. Immunol. 2014, 14, 667–685. [Google Scholar] [CrossRef]
- Kiela, P.R.; Ghishan, F.K. Physiology of intestinal absorption and secretion. Best Pract. Res. Clin. Gastroenterol. 2016, 30, 145–159. [Google Scholar] [CrossRef]
- Yang, G.; Jian, S.Q.; Cao, H.; Wen, C.; Hu, B.; Peng, M.; Peng, L.; Yuan, J.; Liang, L. Changes in microbiota along the intestine of grass carp (Ctenopharyngodon idella): Community, interspecific interactions, and functions. Aquaculture 2019, 498, 151–161. [Google Scholar] [CrossRef]
- Haenni, M.; Dagot, C.; Chesneau, O.; Bibbal, D.; Labanowski, J.; Vialette, M.; Bouchard, D.; Martin-Laurent, F.; Calsat, L.; Nazaret, S. Environmental contamination in a high-income country (France) by antibiotics, antibiotic-resistant bacteria, and antibiotic resistance genes: Status and possible causes. Environ. Int. 2022, 159, 107047. [Google Scholar] [CrossRef] [PubMed]
- Omuferen, L.O.; Maseko, B.; Olowoyo, J. Occurrence of antibiotics in wastewater from hospital and convectional wastewater treatment plants and their impact on the effluent receiving rivers: Current knowledge between 2010 and 2019. Environ. Monit. Assess. 2022, 194, 306. [Google Scholar] [CrossRef]
- Yukgehnaish, K.; Kumar, P.; Sivachandran, P.; Marimuthu, K.; Arshad, A.; Paray, B.A.; Arockiaraj, J. Gut microbiota meta-genomics in aquaculture: Factors influencing gut microbiome and its physiological role in fish. Rev. Aquacult. 2020, 12, 1903–1927. [Google Scholar]
- Jia, J.; Gomes-Silva, G.; Plath, M.; Pereira, B.B.; Ueiravieira, C.; Wang, Z. Shifts in bacterial communities and antibiotic resistance genes in surface water and gut microbiota of guppies (Poecilia reticulata) in the upper Rio Uberabinha, Brazil. Ecotoxicol. Environ. Saf. 2021, 211, 111955. [Google Scholar] [CrossRef] [PubMed]
- Lulijwa, R.; Rupia, E.J.; Alfaro, A.C. Antibiotic use in aquaculture, policies and regulation, health and environmental risks: A review of the top 15 major producers. Rev. Aquacult. 2020, 12, 640–663. [Google Scholar] [CrossRef]
- Song, C.; Zhang, C.; Fan, L.; Qiu, L.; Wu, W.; Meng, S.; Hu, G.; Kamira, B.; Chen, J. Occurrence of antibiotics and their impacts to primary productivity in fishponds around Tai Lake, China. Chemosphere 2016, 161, 127–135. [Google Scholar] [CrossRef]
- Zong, H.; Ma, D.; Wang, J.; Hu, J. Research on florfenicol residue in coastal area of Dalian (northern China) and analysis of functional diversity of the microbial community in marine sediment. Bull. Environ. Contam. Tox. 2010, 84, 245–249. [Google Scholar] [CrossRef]
- Zhong, Y.; Chen, Z.-F.; Dai, X.; Liu, S.-S.; Zheng, G.; Zhu, X.; Liu, S.; Yin, Y.; Liu, G.; Cai, Z. Investigation of the interaction between the fate of antibiotics in aquafarms and their level in the environment. J. Environ. Manag. 2018, 207, 219–229. [Google Scholar] [CrossRef]
- Chen, J.; Xie, P. Tissue distributions and seasonal dynamics of the hepatotoxic microcystins-LR and-RR in two freshwater shrimps, Palaemon modestus and Macrobrachium nipponensis, from a large shallow, eutrophic lake of the subtropical China. Toxicon 2005, 45, 615–625. [Google Scholar] [CrossRef] [PubMed]
- Kobayashi, J.; Imuta, Y.; Komorita, T.; Yamada, K.; Ishibashi, H.; Ishihara, F.; Nakashima, N.; Sakai, J.; Arizono, K.; Koga, M. Trophic magnification of polychlorinated biphenyls and polybrominated diphenyl ethers in an estuarine food web of the Ariake Sea, Japan. Chemosphere 2015, 118, 201–206. [Google Scholar] [CrossRef] [PubMed]
- Barko, J.; Smart, R. Effects of organic matter additions to sediment on the growth of aquatic plants. J. Ecol. 1983, 71, 161–175. [Google Scholar] [CrossRef]
- Ding, H.; Wu, Y.; Zhang, W.; Zhong, J.; Lou, Q.; Yang, P.; Fang, Y. Occurrence, distribution, and risk assessment of antibiotics in the surface water of Poyang Lake, the largest freshwater lake in China. Chemosphere 2017, 184, 137–147. [Google Scholar] [CrossRef]
- Kpomblekou, A.K. Relative proportion of inorganic and total nitrogen in broiler litter as determined by various methods. J. Sci. Food Agric. 2006, 86, 2354–2362. [Google Scholar] [CrossRef]
- Min, X.; Wu, J.; Gao, C.; Xu, L.; Li, L.; Wang, F. The Comparative Study on Different Pretreatment Methods of Soil Organic Carbon Determined by Elemental Analyzer. J. Salt Lake Res. 2020, 28, 64–70. [Google Scholar]
- Zhou, J.; Shen, R. Dictionary of Soil Science; Science Press: Beijing, China, 2013. [Google Scholar]
- Li, B.; Ju, F.; Cai, L.; Zhang, T. Profile and fate of bacterial pathogens in sewage treatment plants revealed by high-throughput metagenomic approach. Energ. Environ. Sci. 2015, 49, 10492–10502. [Google Scholar] [CrossRef]
- Shou, L.; Zeng, J.; Liao, Y.; Xu, T.; Gao, A.; Chen, Z.; Chen, Q.; Yang, J. Temporal and spatial variability of benthic macrofauna communities in the Yangtze River estuary and adjacent area. Aquat. Ecosyst. Health 2013, 16, 31–39. [Google Scholar] [CrossRef]
- Mäkelin, S.; Villnäs, A. Food sources drive temporal variation in elemental stoichiometry of benthic consumers. Limnol. Oceanogr. 2022, 67, 784–799. [Google Scholar] [CrossRef]
- Schlüter, L.; Lohbeck, K.T.; Gutowska, M.A.; Gröger, J.P.; Riebesell, U.; Reusch, T.B. Adaptation of a globally important coccolithophore to ocean warming and acidification. Nat. Clim. Change 2014, 4, 1024–1030. [Google Scholar] [CrossRef]
- Wang, K.; Jin, H.; Meng, Q. Nutritional potential of organic matter for benthic macrofauna in the surface sediments of the East China Sea from the perspective of essential amino acids. Aquac. Res. 2022, 53, 6430–6438. [Google Scholar] [CrossRef]
- Melingen, G.; Samuelsen, O. Feed intake and tissue distribution of florfenicol in cod (Gadus morhua) administered feed with different fat contents. J. Appl. Ichthyol. 2011, 27, 57–60. [Google Scholar] [CrossRef]
- Gaikowski, M.P.; Wolf, J.C.; Schleis, S.M.; Tuomari, D.; Endris, R.G. Safety of florfenicol administered in feed to tilapia (Oreochromis sp.). Toxicol. Pathol. 2013, 41, 639–652. [Google Scholar] [CrossRef]
- Gaikowski, M.P.; Whitsel, M.K.; Charles, S.; Schleis, S.M.; Crouch, L.S.; Endris, R.G. Depletion of florfenicol amine in tilapia (O. reochromis sp.) maintained in a recirculating aquaculture system following Aquaflor®-medicated feed therapy. Aquac. Res. 2015, 46, 1842–1857. [Google Scholar] [CrossRef]
- Bardhan, A.; Abraham, T.J.; Das, R.; Patil, P.K. Biological Responses of Nile tilapia Oreochromis niloticus as influenced by dietary florfenicol. Toxics 2022, 10, 571. [Google Scholar] [CrossRef] [PubMed]
- Gao, Y.-Q.; Gao, N.-Y.; Deng, Y.; Yin, D.-Q.; Zhang, Y.-S. Degradation of florfenicol in water by UV/Na 2 S 2 O 8 process. Environ. Sci. Pollut. Res. 2015, 22, 8693–8701. [Google Scholar] [CrossRef]
- Yang, F.; Yang, F.; Wang, G.; Kong, T.; Wang, H.; Zhang, C. Effects of water temperature on tissue depletion of florfenicol and its metabolite florfenicol amine in crucian carp (Carassius auratus gibelio) following multiple oral doses. Aquaculture 2020, 515, 734542. [Google Scholar] [CrossRef]
- Periyasamy, S.; Lin, X.; Ganiyu, S.O.; Kamaraj, S.-K.; Thiam, A.; Liu, D. Insight into BDD electrochemical oxidation of florfenicol in water: Kinetics, reaction mechanism, and toxicity. Chemosphere 2022, 288, 132433. [Google Scholar] [CrossRef]
- Olden, J.D.; Ray, L.; Mims, M.C.; Horner-Devine, M.C. Filtration rates of the non-native Chinese mystery snail (Bellamya chinensis) and potential impacts on microbial communities. Limnetica 2013, 32, 107–120. [Google Scholar]
- Adámek, Z.; Maršálek, B. Bioturbation of sediments by benthic macroinvertebrates and fish and its implication for pond ecosystems: A review. Aquacult. Int. 2013, 21, 1–17. [Google Scholar] [CrossRef]
- Thomas, F.; Hehemann, J.-H.; Rebuffet, E.; Czjzek, M.; Michel, G. Environmental and gut bacteroidetes: The food connection. Front. Microbiol. 2011, 2, 93. [Google Scholar] [CrossRef]
- Sun, Y.; Han, W.; Liu, J.; Huang, X.; Zhou, W.; Zhang, J.; Cheng, Y. Bacterial community compositions of crab intestine, surrounding water, and sediment in two different feeding modes of Eriocheir sinensis. Aquacult. Rep. 2020, 16, 100236. [Google Scholar] [CrossRef]
- Nowosad, J.; Jasiński, S.; Arciuch-Rutkowska, M.; Abdel-Latif, H.M.; Wróbel, M.; Mikiewicz, M.; Zielonka, Ł.; Kotsyumbas, I.Y.; Muzyka, P.V.; Brezvyn, M.O.; et al. Effects of Bee Pollen on Growth Performance, Intestinal Microbiota and Histomorphometry in African Catfish. Animals 2023, 13, 132. [Google Scholar] [CrossRef]
- Mao, C.; Wang, X.; Li, X.; Kong, Q.; Xu, E.G.; Huang, J. Microbial communities, resistance genes, and resistome risks in urban lakes of different trophic states: Internal links and external influences. J. Hazard. Mater. Adv. 2023, 9, 100233. [Google Scholar] [CrossRef]
- Zhang, Y.; Yang, Z.; Xiang, Y.; Xu, R.; Zheng, Y.; Lu, Y.; Jia, M.; Sun, S.; Cao, J.; Xiong, W. Evolutions of antibiotic resistance genes (ARGs), class 1 integron-integrase (intI1) and potential hosts of ARGs during sludge anaerobic digestion with the iron nanoparticles addition. Sci. Total. Environ. 2020, 724, 138248. [Google Scholar] [CrossRef] [PubMed]
- Tengeler, A.C.; Kozicz, T.; Kiliaan, A.J. Relationship between diet, the gut microbiota, and brain function. Nutr. Rev. 2018, 76, 603–617. [Google Scholar] [CrossRef] [PubMed]
- Menanteau-Ledouble, S.; Kumar, G.; Saleh, M.; El-Matbouli, M. Aeromonas salmonicida: Updates on an old acquaintance. Dis. Aquat. Organ. 2016, 120, 49–68. [Google Scholar] [CrossRef]
- Medina-Félix, D.; Garibay-Valdez, E.; Vargas-Albores, F.; Martínez-Porchas, M. Fish disease and intestinal microbiota: A close and indivisible relationship. Rev. Aquacult. 2023, 15, 820–839. [Google Scholar] [CrossRef]
- Bäumler, A.J.; Sperandio, V. Interactions between the microbiota and pathogenic bacteria in the gut. Nature 2016, 535, 85–93. [Google Scholar] [CrossRef]
- Ghatak, S.; Blom, J.; Das, S.; Sanjukta, R.; Puro, K.; Mawlong, M.; Shakuntala, I.; Sen, A.; Goesmann, A.; Kumar, A. Pan-genome analysis of Aeromonas hydrophila, Aeromonas veronii and Aeromonas caviae indicates phylogenomic diversity and greater pathogenic potential for Aeromonas hydrophila. Antonie Van Leeuwenhoek 2016, 109, 945–956. [Google Scholar] [CrossRef]
- Lamy, B.; Baron, S.; Barraud, O. Aeromonas: The multifaceted middleman in the One Health world. Curr. Opin. Microbiol. 2022, 65, 24–32. [Google Scholar] [CrossRef]
- Sarmiento MR, A.; De Paula, T.O.; Borges, F.M.; Ferreira-Machado, A.B.; Resende, J.A.; Moreira AP, B.; Dutra Luquetti SC, P.; Cesar, D.E.; Da Silva VN, L.C.; Diniz, C.G. Obesity, xenobiotic intake and antimicrobial-resistance genes in the human gastrointestinal tract: A comparative study of eutrophic, overweight and obese individuals. Genes 2019, 10, 349. [Google Scholar] [CrossRef]
- Yang, Y.; Cao, X.; Lin, H.; Wang, J. Antibiotics and antibiotic resistance genes in sediment of Honghu Lake and East Dongting Lake, China. Microb. Ecol. 2016, 72, 791–801. [Google Scholar] [CrossRef]
- Li, H.; Li, S.; Fan, S.; Xu, Y.; Tian, X. Profiling intestinal microbiota of Metaplax longipes and Helice japonica and their co-occurrence relationships with habitat microbes. Sci. Rep. 2021, 11, 21217. [Google Scholar] [CrossRef]
- Bai, Y.; Ruan, X.; Li, R.; Zhang, Y.; Wang, Z. Metagenomics-based antibiotic resistance genes diversity and prevalence risk revealed by pathogenic bacterial host in Taihu Lake, China. Environ. Geochem. Health 2021, 44, 2531–2543. [Google Scholar] [CrossRef] [PubMed]
- Xiong, W.; Sun, Y.; Zhang, T.; Ding, X.; Li, Y.; Wang, M.; Zeng, Z. Antibiotics, antibiotic resistance genes, and bacterial community composition in fresh water aquaculture environment in China. Microb. Ecol. 2015, 70, 425–432. [Google Scholar] [CrossRef] [PubMed]
- Liu, J.; Yu, F.; Call, D.R.; Mills, D.A.; Zhang, A.; Zhao, Z. On-farm soil resistome is modified after treating dairy calves with the antibiotic florfenicol. Sci. Total Environ. 2021, 750, 141694. [Google Scholar] [CrossRef]
- Du, J.; Li, M.; Yuan, Z.; Guo, M.; Song, J.; Xie, X.; Chen, Y. A decision analysis model for KEGG pathway analysis. BMC Bioinform. 2016, 17, 1–12. [Google Scholar] [CrossRef] [PubMed]
- Liu, X.; Fan, P.; Che, R.; Li, H.; Yi, L.; Zhao, N.; Garber, P.A.; Li, F.; Jiang, Z. Fecal bacterial diversity of wild Sichuan snub-nosed monkeys (Rhinopithecus roxellana). Am. J. Primatol. 2018, 80, e22753. [Google Scholar] [CrossRef]
- Ding, H.; Mo, S.; Qian, Y.; Yuan, G.; Wu, X.; Ge, C. Integrated proteome and transcriptome analyses revealed key factors involved in tomato (Solanum lycopersicum) under high temperature stress. Food Energy Secur. 2020, 9, e239. [Google Scholar] [CrossRef]
- Qiu, X.; Chen, C.; Shi, Y.; Chen, K.; Li, M.; Xu, H.; Wu, X.; Takai, Y.; Shimasaki, Y.; Oshima, Y. Persistent impact of amitriptyline on the behavior, brain neurotransmitter, and transcriptional profile of zebrafish (Danio rerio). Aquat. Toxicol. 2022, 245, 106129. [Google Scholar] [CrossRef]
- Mckeen, S.; Roy, N.C.; Mullaney, J.A.; Eriksen, H.; Lovell, A.; Kussman, M.; Young, W.; Fraser, K.; Wall, C.R.; Mcnabb, W.C. Adaptation of the infant gut microbiome during the complementary feeding transition. PLoS ONE 2022, 17, e0270213. [Google Scholar] [CrossRef]
- Zhang, M.; Wang, X.; Wang, Z.; Mao, S.; Zhang, J.; Li, M.; Pan, H. Metatranscriptomic Analyses Reveal Important Roles of the Gut Microbiome in Primate Dietary Adaptation. Genes 2023, 14, 228. [Google Scholar] [CrossRef] [PubMed]
- Stevick, R.J.; Post, A.F.; Gómez-Chiarri, M. Functional plasticity in oyster gut microbiomes along a eutrophication gradient in an urbanized estuary. Anim. Microbiome 2021, 3, 1–17. [Google Scholar]
- Qian, M.; Wang, J.; Ji, X.; Yang, H.; Tang, B.; Zhang, H.; Yang, G.; Bao, Z.; Jin, Y. Sub-chronic exposure to antibiotics doxycycline, oxytetracycline or florfenicol impacts gut barrier and induces gut microbiota dysbiosis in adult zebrafish (Daino rerio). Ecotoxicol. Environ. Saf. 2021, 221, 112464. [Google Scholar] [CrossRef] [PubMed]




| HN | HA | LN | LA | |
|---|---|---|---|---|
| Initial weight (g) | 1.222 ± 0.186 | 1.199 ± 0.194 | 1.143 ± 0.197 | 1.163 ± 0.157 |
| Final weight (g) | 1.826 ± 0.265 a | 1.843 ± 0.261 a | 1.488 ± 0.242 b | 1.527 ± 1.0.305 b |
| Weight gain (%) | 49.745 ± 15.663 a | 53.569 ± 8.395 a | 30.363 ± 16.9 b | 31.451 ± 17.67 b |
| Survival rate (%) | 97.000 ± 0.0270 a | 99.000 ± 0.0220 a | 97.500 ± 0.035 a | 95.500 ± 0.037 a |
| Gene_Id | Species | ARGs Carried | Treatment |
|---|---|---|---|
| 3.300787_5 | Aeromonas hydrophila | aminoglycoside~aac6-I | HN |
| 3.233839_2 | Aeromonas hydrophila | aminoglycoside~aadE | HN |
| 3.88430_7 | Aeromonas hydrophila | chloramphenicol~chloramphenicol_exporter | HN |
| 2.254851_21 | Aeromonas hydrophila | chloramphenicol~cat_chloramphenicol_acetyltransferase | HN |
| 2.49360_53 | Aeromonas hydrophila | MLS~macB | HN |
| 2.57139_23 | Aeromonas hydrophila | MLS~macB | HN |
| 3.55596_20 | Aeromonas hydrophila | MLS~vatB | HN |
| 2.237501_4 | Aeromonas hydrophila | tetracenomycin_C~tcmA | HN |
| 3.60413_2 | Aeromonas caviae | bacitracin~bcrA | HA |
| 3.55596_20 | Aeromonas hydrophila | MLS~vatB | HA |
| 4.467441_4 | Aeromonas veronii | MLS~vatE | HA |
| 2.49360_53 | Aeromonas hydrophila | MLS~macB | HA |
| 3.59927_2 | Aeromonas salmonicida | multidrug~mexT | LN |
Disclaimer/Publisher’s Note: The statements, opinions and data contained in all publications are solely those of the individual author(s) and contributor(s) and not of MDPI and/or the editor(s). MDPI and/or the editor(s) disclaim responsibility for any injury to people or property resulting from any ideas, methods, instructions or products referred to in the content. |
© 2023 by the authors. Licensee MDPI, Basel, Switzerland. This article is an open access article distributed under the terms and conditions of the Creative Commons Attribution (CC BY) license (https://creativecommons.org/licenses/by/4.0/).
Share and Cite
Xiao, Y.; Zhang, P.; Zhang, H.; Wang, H.; Min, G.; Wang, H.; Wang, Y.; Xu, J. Effects of Resource Availability and Antibiotic Residues on Intestinal Antibiotic Resistance in Bellamya aeruginosa. Microorganisms 2023, 11, 765. https://doi.org/10.3390/microorganisms11030765
Xiao Y, Zhang P, Zhang H, Wang H, Min G, Wang H, Wang Y, Xu J. Effects of Resource Availability and Antibiotic Residues on Intestinal Antibiotic Resistance in Bellamya aeruginosa. Microorganisms. 2023; 11(3):765. https://doi.org/10.3390/microorganisms11030765
Chicago/Turabian StyleXiao, Yayu, Peiyu Zhang, Huan Zhang, Huan Wang, Guo Min, Hongxia Wang, Yuyu Wang, and Jun Xu. 2023. "Effects of Resource Availability and Antibiotic Residues on Intestinal Antibiotic Resistance in Bellamya aeruginosa" Microorganisms 11, no. 3: 765. https://doi.org/10.3390/microorganisms11030765
APA StyleXiao, Y., Zhang, P., Zhang, H., Wang, H., Min, G., Wang, H., Wang, Y., & Xu, J. (2023). Effects of Resource Availability and Antibiotic Residues on Intestinal Antibiotic Resistance in Bellamya aeruginosa. Microorganisms, 11(3), 765. https://doi.org/10.3390/microorganisms11030765

