BZINB Model-Based Pathway Analysis and Module Identification Facilitates Integration of Microbiome and Metabolome Data
Abstract
1. Introduction
2. Materials and Methods
2.1. Description of BZINB Model
2.1.1. ZINB Model
2.1.2. BNB Model
2.1.3. BZINB Model and BZINB-Based Correlation
2.2. Existing Correlation Calculation Methods for Network/Pathway Analysis
2.3. Description of Microbiome and Metabolome Data from the ZOE 2.0 Study
2.4. Simulation Study
2.4.1. Lognormal Based Simulation
2.4.2. BZINB-Based Simulation
2.5. Spectral Clustering for Module Identification
2.5.1. Approach for BZINB Application in Spectral Clustering
2.5.2. Evaluation of Cut-Based Spectral Clustering Using Crafted Semi-Parametric Simulation
- If the most common predicted cluster for an assigned cluster is the same as the most common assigned cluster for that predicted cluster, those clusters are matched.
- Then, the overall proportion of accurate predicted cluster assignments is calculated for each possible combination of the remaining clusters.
- The remaining clusters are matched with the combination that maximizes the proportion of accurate predicted cluster assignments.
2.6. Network Visualization
3. Results
3.1. BZINB Model Is a Good Fit for the ZOE 2.0 Microbiome and Metabolome Data
3.2. Estimation Accuracy of Underlying Correlation in Simulated Correlated Pairs of Count Data Vectors
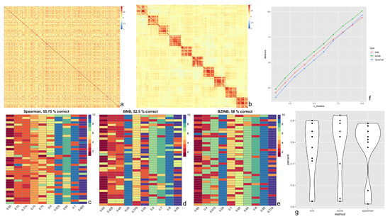
3.3. Accuracy Evaluation of Identified Species Modules Using Semi-Parametric Simulation
3.4. Application in the ZOE 2.0 Study
Interactions among Commensal Species and among ECC-Associated Species
3.5. Species Modules Identified Using BZINB-Based Correlation and Spectral Clustering
4. Discussion
Author Contributions
Funding
Institutional Review Board Statement
Informed Consent Statement
Data Availability Statement
Acknowledgments
Conflicts of Interest
Abbreviations
| ZINB | Zero-inflated negative binomial |
| BNB | Bivariate negative binomial |
| BZINB | Bivariate zero-inflated negative binomial |
| MI | Mutual Information |
| ECC | Early childhood caries |
Appendix A
| 1 | 0.2 | 0.1 | 0.3 | 20 | 40 | 0.498 |
| 2 | 0.3 | 0.5 | 0.8 | 12 | 21 | 0.300 |
| 3 | 0.15 | 1.1 | 1.5 | 20 | 30 | 0.100 |
| 4 | 0.05 | 0.85 | 1 | 30 | 50 | 0.050 |
| 1 | 0.3 | 0.3 | 0.3 | 30 | 40 | 0.486 |
| 2 | 0.35 | 0.7 | 0.8 | 20 | 30 | 0.306 |
| 3 | 0.1 | 0.75 | 1 | 30 | 30 | 0.100 |
| 4 | 0.05 | 0.9 | 1 | 50 | 50 | 0.049 |
| Theoretical | Spearman | Pearson | BNB | BZINB | ||
|---|---|---|---|---|---|---|
| lognormal (metabolome– microbiome) | 1a | 0.5 | 0.273 (0.056) | 0.374 (0.115) | 0.383 (0.047) | 0.524 (0.058) |
| 1b | −0.011 (0.06) | 0.075 (0.122) | 0.112 (0.054) | 0.153 (0.21) | ||
| 1c | 0.058 (0.058) | 0.213 (0.118) | 0.188 (0.049) | 0.339 (0.18) | ||
| 1d | −0.064 (0.06) | 0.131 (0.123) | 0.181 (0.07) | 0.435 (0.205) | ||
| 2a | 0.3 | 0.181 (0.058) | 0.223 (0.096) | 0.241 (0.058) | 0.313 (0.08) | |
| 2b | −0.007 (0.058) | 0.046 (0.099) | 0.081 (0.048) | 0.064 (0.127) | ||
| 2c | 0.038 (0.06) | 0.13 (0.101) | 0.124 (0.06) | 0.146 (0.144) | ||
| 2d | −0.043 (0.062) | 0.08 (0.093) | 0.106 (0.064) | 0.215 (0.171) | ||
| 3a | 0.1 | 0.071 (0.058) | 0.076 (0.071) | 0.08 (0.061) | 0.077 (0.068) | |
| 3b | −0.002 (0.058) | 0.019 (0.071) | 0.053 (0.041) | 0.019 (0.05) | ||
| 3c | 0.015 (0.059) | 0.042 (0.071) | 0.052 (0.053) | 0.027 (0.053) | ||
| 3d | −0.019 (0.059) | 0.029 (0.07) | 0.049 (0.046) | 0.045 (0.07) | ||
| 4a | 0.05 | 0.039 (0.059) | 0.042 (0.065) | 0.05 (0.052) | 0.042 (0.048) | |
| 4b | 0 (0.058) | 0.007 (0.063) | 0.045 (0.036) | 0.014 (0.042) | ||
| 4c | 0.009 (0.056) | 0.023 (0.061) | 0.036 (0.042) | 0.016 (0.034) | ||
| 4d | −0.01 (0.059) | 0.012 (0.065) | 0.04 (0.042) | 0.025 (0.045) | ||
| lognormal (within microbiome) | 1a | 0.5 | 0.25 (0.058) | 0.367 (0.11) | 0.351 (0.047) | 0.52 (0.065) |
| 1b | 0.011 (0.061) | 0.121 (0.13) | 0.102 (0.046) | 0.228 (0.242) | ||
| 1c | 0.052 (0.06) | 0.203 (0.123) | 0.173 (0.051) | 0.356 (0.191) | ||
| 2a | 0.3 | 0.167 (0.06) | 0.223 (0.102) | 0.226 (0.056) | 0.319 (0.083) | |
| 2b | 0.01 (0.057) | 0.077 (0.107) | 0.073 (0.041) | 0.089 (0.151) | ||
| 2c | 0.032 (0.059) | 0.124 (0.099) | 0.114 (0.054) | 0.156 (0.154) | ||
| 3a | 0.1 | 0.064 (0.059) | 0.075 (0.072) | 0.082 (0.061) | 0.078 (0.073) | |
| 3b | 0.006 (0.06) | 0.027 (0.077) | 0.048 (0.037) | 0.022 (0.055) | ||
| 3c | 0.014 (0.057) | 0.042 (0.073) | 0.055 (0.046) | 0.028 (0.055) | ||
| 4a | 0.05 | 0.034 (0.059) | 0.04 (0.064) | 0.052 (0.051) | 0.041 (0.05) | |
| 4b | 0.002 (0.061) | 0.013 (0.063) | 0.043 (0.035) | 0.014 (0.041) | ||
| 4c | 0.006 (0.059) | 0.022 (0.067) | 0.039 (0.04) | 0.016 (0.034) | ||
| BZINB (metabolome– microbiome) | 1a | 0.4978 | 0.329 (0.056) | 0.416 (0.113) | 0.409 (0.047) | 0.48 (0.07) |
| 1b | 0.177 (0.069) | 0.192 (0.146) | 0.184 (0.067) | 0.274 (0.224) | ||
| 1c | 0.064 (0.063) | 0.18 (0.128) | 0.135 (0.056) | 0.321 (0.2) | ||
| 1d | 0.09 (0.058) | 0.185 (0.118) | 0.162 (0.056) | 0.318 (0.203) | ||
| 2a | 0.300 | 0.228 (0.061) | 0.257 (0.083) | 0.279 (0.055) | 0.275 (0.074) | |
| 2b | 0.195 (0.065) | 0.156 (0.103) | 0.166 (0.056) | 0.132 (0.164) | ||
| 2c | 0.016 (0.057) | 0.086 (0.082) | 0.071 (0.047) | 0.118 (0.151) | ||
| 2d | 0.026 (0.058) | 0.09 (0.085) | 0.086 (0.053) | 0.131 (0.164) | ||
| 3a | 0.100 | 0.135 (0.059) | 0.114 (0.067) | 0.202 (0.068) | 0.094 (0.061) | |
| 3b | 0.209 (0.063) | 0.129 (0.076) | 0.151 (0.047) | 0.046 (0.082) | ||
| 3c | 0.005 (0.057) | 0.026 (0.066) | 0.053 (0.04) | 0.019 (0.046) | ||
| 3d | 0.008 (0.058) | 0.028 (0.065) | 0.066 (0.047) | 0.021 (0.052) | ||
| 4a | 0.050 | 0.11 (0.06) | 0.065 (0.065) | 0.125 (0.067) | 0.054 (0.047) | |
| 4b | 0.205 (0.064) | 0.105 (0.076) | 0.122 (0.049) | 0.032 (0.062) | ||
| 4c | 0.002 (0.057) | 0.013 (0.063) | 0.039 (0.034) | 0.013 (0.027) | ||
| 4d | 0.001 (0.058) | 0.014 (0.063) | 0.04 (0.036) | 0.015 (0.038) | ||
| BZINB (within microbiome) | 1a | 0.486 | 0.334 (0.057) | 0.412 (0.094) | 0.407 (0.044) | 0.461 (0.061) |
| 1b | 0.2 (0.066) | 0.198 (0.13) | 0.187 (0.059) | 0.27 (0.22) | ||
| 1c | 0.046 (0.058) | 0.17 (0.108) | 0.131 (0.047) | 0.287 (0.191) | ||
| 1d | 0.051 (0.06) | 0.163 (0.105) | 0.131 (0.047) | 0.332 (0.194) | ||
| 2a | 0.306 | 0.239 (0.058) | 0.264 (0.081) | 0.303 (0.05) | 0.282 (0.071) | |
| 2b | 0.207 (0.061) | 0.161 (0.093) | 0.167 (0.051) | 0.123 (0.157) | ||
| 2c | 0.017 (0.059) | 0.088 (0.083) | 0.079 (0.047) | 0.109 (0.139) | ||
| 2d | 0.019 (0.061) | 0.09 (0.082) | 0.089 (0.047) | 0.126 (0.151) | ||
| 3a | 0.100 | 0.132 (0.059) | 0.104 (0.069) | 0.156 (0.061) | 0.088 (0.058) | |
| 3b | 0.204 (0.064) | 0.113 (0.077) | 0.132 (0.05) | 0.045 (0.081) | ||
| 3c | 0.006 (0.058) | 0.03 (0.068) | 0.045 (0.038) | 0.025 (0.056) | ||
| 3d | 0.005 (0.058) | 0.028 (0.069) | 0.044 (0.039) | 0.026 (0.058) | ||
| 4a | 0.049 | 0.109 (0.06) | 0.066 (0.066) | 0.135 (0.066) | 0.055 (0.047) | |
| 4b | 0.208 (0.062) | 0.107 (0.07) | 0.12 (0.046) | 0.03 (0.058) | ||
| 4c | 0.004 (0.056) | 0.014 (0.06) | 0.043 (0.034) | 0.011 (0.017) | ||
| 4d | 0.005 (0.056) | 0.014 (0.06) | 0.04 (0.035) | 0.012 (0.022) |








References
- Bauer, M.A.; Kainz, K.; Carmona-Gutierrez, D.; Madeo, F. Microbial Wars: Competition in Ecological Niches and within the Microbiome. Microb. Cell 2018, 5, 215–219. [Google Scholar] [CrossRef]
- Tong, H.; Chen, W.; Merritt, J.; Qi, F.; Shi, W.; Dong, X. Streptococcus Oligofermentans Inhibits Streptococcus Mutans through Conversion of Lactic Acid into Inhibitory H2O2: A Possible Counteroffensive Strategy for Interspecies Competition. Mol. Microbiol. 2007, 63, 872–880. [Google Scholar] [CrossRef] [PubMed]
- Nyvad, B.; Crielaard, W.; Mira, A.; Takahashi, N.; Beighton, D. Dental Caries from a Molecular Microbiological Perspective. Caries Res. 2012, 47, 89–102. [Google Scholar] [CrossRef]
- Mira, A.; Simon-Soro, A.; Curtis, M.A. Role of Microbial Communities in the Pathogenesis of Periodontal Diseases and Caries. J. Clin. Periodontol. 2017, 44, S23–S38. [Google Scholar] [CrossRef] [PubMed]
- Langfelder, P.; Horvath, S. WGCNA: An R Package for Weighted Correlation Network Analysis. BMC Bioinform. 2008, 9, 559. [Google Scholar] [CrossRef]
- Wu, N.; Yin, F.; Ou-Yang, L.; Zhu, Z.; Xie, W. Joint Learning of Multiple Gene Networks from Single-Cell Gene Expression Data. Comput. Struct. Biotechnol. J. 2020, 18, 2583–2595. [Google Scholar] [CrossRef]
- Zhang, Z.; Zhang, X. Inference of High-Resolution Trajectories in Single-Cell RNA-Seq Data by Using RNA Velocity. Cell Rep. Methods 2021, 1, 100095. [Google Scholar] [CrossRef]
- Gan, Y.; Liang, S.; Wei, Q.; Zou, G. Identification of Differential Gene Groups From Single-Cell Transcriptomes Using Network Entropy. Front. Cell Dev. Biol. 2020, 8, 588041. [Google Scholar] [CrossRef]
- Ray, S.; Lall, S.; Bandyopadhyay, S. CODC: A Copula-Based Model to Identify Differential Coexpression. NPJ Syst. Biol. Appl. 2020, 6, 20. [Google Scholar] [CrossRef] [PubMed]
- Cho, H.; Liu, C.; Preisser, J.S.; Wu, D. A bivariate zero-inflated negative binomial model and its applications to biomedical settings. bioRxiv 2020. [Google Scholar] [CrossRef]
- Qiu, P. Embracing the Dropouts in Single-Cell RNA-Seq Analysis. Nat. Commun. 2020, 11, 1169. [Google Scholar] [CrossRef]
- Shi, J.; Malik, J. Normalized Cuts and Image Segmentation. IEEE Trans. Pattern Anal. Mach. Intell. 2000, 22, 888–905. [Google Scholar] [CrossRef]
- Wu, D.; Smyth, G.K. Camera: A Competitive Gene Set Test Accounting for Inter-Gene Correlation. Nucleic Acids Res. 2012, 40, e133. [Google Scholar] [CrossRef] [PubMed]
- Van Buren, E.; Hu, M.; Cheng, L.; Wrobel, J.; Wilhelmsen, K.; Su, L.; Li, Y.; Wu, D. TWO-SIGMA-G: A New Competitive Gene Set Testing Framework for scRNA-Seq Data Accounting for Inter-Gene and Cell–Cell Correlation. Briefings Bioinform. 2022, 23, bbac084. [Google Scholar] [CrossRef] [PubMed]
- Van Buren, E.; Hu, M.; Weng, C.; Jin, F.; Li, Y.; Wu, D.; Li, Y. TWO-SIGMA: A Novel Two-component Single Cell Model-based Association Method for Single-cell RNA-seq Data. Genet. Epidemiol. 2020, 45, 142–153. [Google Scholar] [CrossRef] [PubMed]
- Divaris, K.; Slade, G.D.; Ferreira Zandona, A.G.; Preisser, J.S.; Ginnis, J.; Simancas-Pallares, M.A.; Agler, C.S.; Shrestha, P.; Karhade, D.S.; Ribeiro, A.d.A.; et al. Cohort Profile: ZOE 2.0—A Community-Based Genetic Epidemiologic Study of Early Childhood Oral Healt. Int. J. Environ. Res. Public Health 2020, 17, 8056. [Google Scholar] [CrossRef]
- Heimisdottir, L.H.; Lin, B.M.; Cho, H.; Orlenko, A.; Ribeiro, A.A.; Simon-Soro, A.; Roach, J.; Shungin, D.; Ginnis, J.; Simancas-Pallares, M.A.; et al. Metabolomics Insights in Early Childhood Caries. J. Dent. Res. 2021, 100, 615–622. [Google Scholar] [CrossRef]
- Ginnis, J.; Ferreira Zandoná, A.G.; Slade, G.D.; Cantrell, J.; Antonio, M.E.; Pahel, B.T.; Meyer, B.D.; Shrestha, P.; Simancas-Pallares, M.A.; Joshi, A.R.; et al. Measurement of Early Childhood Oral Health for Research Purposes: Dental Caries Experience and Developmental Defects of the Enamel in the Primary Dentition. Methods Mol. Biol. 2019, 1922, 511–523. [Google Scholar] [CrossRef]
- Divaris, K.; Shungin, D.; Rodríguez-Cortés, A.; Basta, P.V.; Roach, J.; Cho, H.; Wu, D.; Ferreira Zandoná, A.G.; Ginnis, J.; Ramamoorthy, S.; et al. The Supragingival Biofilm in Early Childhood Caries: Clinical and Laboratory Protocols and Bioinformatics Pipelines Supporting Metagenomics, Metatranscriptomics, and Metabolomics Studies of the Oral Microbiome. Methods Mol. Biol. 2019, 1922, 525–548. [Google Scholar] [CrossRef]
- Wood, D.E.; Lu, J.; Langmead, B. Improved Metagenomic analysis with Kraken 2. Genome Biol. 2019, 20, 257. [Google Scholar] [CrossRef]
- Lu, J.; Breitwieser, F.P.; Thielen, P.; Salzberg, S.L. Bracken: Estimating Species Abundance in Metagenomics Data. PeerJ Comput. Sci. 2017, 3, e104. [Google Scholar] [CrossRef]
- Dewhirst, F.E.; Chen, T.; Izard, J.; Paster, B.J.; Tann, A.C.R.; Yu, W.-H.; Lakshmanan, A.; Wade, W.G. The Human Oral Microbiome. J. Bacteriol. 2010, 192, 5002–5017. [Google Scholar] [CrossRef]
- Cho, H.; Ren, Z.; Divaris, K.; Roach, J.; Lin, B.; Lin, C.; Azcarate-Peril, A.; Simancas-Pallares, M.; Shrestha, P.; Orlenko, A.; et al. Pathobiont-Mediated Spatial Structuring Enhances Biofilm Virulence in Childhood Oral Disease. bioRxiv 2022. [Google Scholar] [CrossRef]
- Franzosa, E.A.; McIver, L.J.; Rahnavard, G.; Thompson, L.R.; Schirmer, M.; Weingart, G.; Lipson, K.S.; Kn, R.; Caporaso, J.G.; Segata, N.; et al. Species-Level Functional Profiling of Metagenomes and Metatranscriptomes. Nat. Methods 2018, 15, 962–968. [Google Scholar] [CrossRef] [PubMed]
- Franzosa, E.A.; Sirota-Madi, A.; Avila-Pacheco, J.; Fornelos, N.; Haiser, H.J.; Reinker, S.; Vatanen, T.; Hall, A.B.; Mallick, H.; McIver, L.J.; et al. Gut Microbiome Structure and Metabolic Activity in Inflammatory Bowel Disease. Nat. Microbiol. 2018, 4, 293–305. [Google Scholar] [CrossRef]
- Cho, H.; Qu, Y.; Liu, C.; Tang, B.; Lyu, R.; Lin, B.M.; Roach, J.; Azcarate-Peril, M.A.; de Aguiar Ribeiro, A.; Love, M.I.; et al. Comprehensive Evaluation of Methods for Differential Expression Analysis of Metatranscriptomics Data. bioRxiv 2021. [Google Scholar] [CrossRef]
- Evans, A.M.; DeHaven, C.D.; Barrett, T.; Mitchell, M.; Milgram, E. Integrated, Nontargeted Ultrahigh Performance Liquid Chromatography/Electrospray Ionization Tandem Mass Spectrometry Platform for the Identification and Relative Quantification of the Small-Molecule Complement of Biological Systems. Anal. Chem. 2009, 81, 6656–6667. [Google Scholar] [CrossRef]
- Evans, A.M.; Bridg, B.R.; Liu, Q.; Mitchell, M.W.; Robinson, R.J.; Dai, H.; Stewart, S.J.; DeHaven, C.D.; Miller, L.A.D. High Resolution Mass Spectrometry Improves Data Quantity and Quality as Compared to Unit Mass Resolution Mass Spectrometry in High-Throughput Profiling Metabolomics. J. Postgenomics Drug Biomark. Dev. 2014, 4. [Google Scholar] [CrossRef]
- Xie, J.; Cho, H.; Lin, B.M.; Pillai, M.; Heimisdottir, L.H.; Bandyopadhyay, D.; Zou, F.; Roach, J.; Divaris, K.; Wu, D. Improved Metabolite Prediction Using Microbiome Data-Based Elastic Net Models. Front. Cell. Infect. Microbiol. 2021, 11, 734416. [Google Scholar] [CrossRef] [PubMed]
- Berahmand, K.; Nasiri, E.; Pir Mohammadiani, R.; Li, Y. Spectral Clustering on Protein-Protein Interaction Networks via Constructing Affinity Matrix Using Attributed Graph Embedding. Comput. Biol. Med. 2021, 138, 104933. [Google Scholar] [CrossRef]
- Meilă, M.; Pentney, W. Clustering by weighted cuts in directed graphs. In Proceedings of the 2007 SIAM International Conference on Data Mining, Minneapolis, MN, USA, 26–28 April 2007. [Google Scholar]
- Shannon, P.; Markiel, A.; Ozier, O.; Baliga, N.S.; Wang, J.T.; Ramage, D.; Amin, N.; Schwikowski, B.; Ideker, T. Cytoscape: A Software Environment for Integrated Models of Biomolecular Interaction Networks. Genome Res. 2003, 13, 2498–2504. [Google Scholar] [CrossRef] [PubMed]
- Takahashi, N. Oral Microbiome Metabolism: From “Who Are They?” to “What Are They Doing?”. J. Dent. Res. 2015, 94, 1628–1637. [Google Scholar] [CrossRef] [PubMed]
- Mashima, I.; Nakazawa, F. Interaction between Streptococcus Spp. and Veillonella tobetsuensis in the Early Stages of Oral Biofilm Formation. J. Bacteriol. 2015, 197, 2104–2111. [Google Scholar] [CrossRef] [PubMed]
- Takahashi, N.; Washio, J.; Mayanagi, G. Metabolomic Approach to Oral Microbiota. Interface Oral Health Sci. 2011, 2012, 334–340. [Google Scholar] [CrossRef]
- Takahashi, N. Microbial Ecosystem in the Oral Cavity: Metabolic Diversity in an Ecological Niche and Its Relationship with Oral Diseases. Int. Congr. Ser. 2005, 1284, 103–112. [Google Scholar] [CrossRef]
- Takahashi, N.; Washio, J.; Mayanagi, G. Metabolomic Approach to Oral Biofilm Characterization—A Future Direction of Biofilm Research. J. Oral Biosci. 2012, 54, 138–143. [Google Scholar] [CrossRef]
- Sola-Penna, M. Metabolic Regulation by Lactate. IUBMB Life 2008, 60, 605–608. [Google Scholar] [CrossRef]
- Larrabee, M.G. Lactate Metabolism and Its Effects on Glucose Metabolism in an Excised Neural Tissue. J. Neurochem. 2002, 64, 1734–1741. [Google Scholar] [CrossRef]
- John, C.R.; Watson, D.; Barnes, M.R.; Pitzalis, C.; Lewis, M.J. Spectrum: Fast Density-Aware Spectral Clustering for Single and Multi-Omic Data. Bioinformatics 2020, 36, 1159–1166. [Google Scholar] [CrossRef]
- Cohen, J. Statistical Power Analysis for the Behavioral Sciences; Erlbaum: Mahwah, NJ, USA, 1988. [Google Scholar]
- Prost, V.; Gazut, S.; Brüls, T. A Zero Inflated Log-Normal Model for Inference of Sparse Microbial Association Networks. PLoS Comput. Biol. 2021, 17, e1009089. [Google Scholar] [CrossRef]









| Relationship | Zero Inflation | Number of Zeros | Means | |
|---|---|---|---|---|
| Metabolite–Species | a | Balanced, low | 30, 60 | 14, 11 |
| b | Balanced, high | 150, 200 | 12, 9 | |
| c | 30, 200 | 14, 9 | ||
| d | 150, 60 | 12, 11 | ||
| Species–Species | a | Balanced, low | 60, 60 | 11, 11 |
| b | Balanced, high | 200, 200 | 9, 9 | |
| c | 60, 200 | 11, 9 |
| Zero Inflation | Expected Zeros | |||||
|---|---|---|---|---|---|---|
| a | Balanced, low | 30, 60 | 0.75 | 0.15 | 0.05 | 0.05 |
| b | Balanced, high | 210, 240 | 0.1 | 0.2 | 0.1 | 0.6 |
| c | 60, 225 | 0.2 | 0.6 | 0.05 | 0.15 | |
| d | 225, 60 | 0.2 | 0.05 | 0.6 | 0.15 |
Disclaimer/Publisher’s Note: The statements, opinions and data contained in all publications are solely those of the individual author(s) and contributor(s) and not of MDPI and/or the editor(s). MDPI and/or the editor(s) disclaim responsibility for any injury to people or property resulting from any ideas, methods, instructions or products referred to in the content. |
© 2023 by the authors. Licensee MDPI, Basel, Switzerland. This article is an open access article distributed under the terms and conditions of the Creative Commons Attribution (CC BY) license (https://creativecommons.org/licenses/by/4.0/).
Share and Cite
Lin, B.M.; Cho, H.; Liu, C.; Roach, J.; Ribeiro, A.A.; Divaris, K.; Wu, D. BZINB Model-Based Pathway Analysis and Module Identification Facilitates Integration of Microbiome and Metabolome Data. Microorganisms 2023, 11, 766. https://doi.org/10.3390/microorganisms11030766
Lin BM, Cho H, Liu C, Roach J, Ribeiro AA, Divaris K, Wu D. BZINB Model-Based Pathway Analysis and Module Identification Facilitates Integration of Microbiome and Metabolome Data. Microorganisms. 2023; 11(3):766. https://doi.org/10.3390/microorganisms11030766
Chicago/Turabian StyleLin, Bridget M., Hunyong Cho, Chuwen Liu, Jeff Roach, Apoena Aguiar Ribeiro, Kimon Divaris, and Di Wu. 2023. "BZINB Model-Based Pathway Analysis and Module Identification Facilitates Integration of Microbiome and Metabolome Data" Microorganisms 11, no. 3: 766. https://doi.org/10.3390/microorganisms11030766
APA StyleLin, B. M., Cho, H., Liu, C., Roach, J., Ribeiro, A. A., Divaris, K., & Wu, D. (2023). BZINB Model-Based Pathway Analysis and Module Identification Facilitates Integration of Microbiome and Metabolome Data. Microorganisms, 11(3), 766. https://doi.org/10.3390/microorganisms11030766

