Hysteretic Energy-Based Estimation of Ductility Demand in Single Degree of Freedom Systems
Abstract
1. Introduction
2. Materials and Methods
2.1. Seismic Energy
2.2. Input Energy
2.3. Ground Motions
2.4. Hysteretic Energy
2.5. Estimation of Displacement Ductility Demand
2.6. The Proposed Procedure for Estimating the Displacement Ductility Demand
- Compute the input energy demand using Equations (5)–(7);
- Pick a trial displacement ductility demand;
- Compute the hysteretic energy dissipation using Equation (12) through the trial displacement ductility demand;
- Normalize the hysteretic energy demand, obtained in the previous step, as defined in Equation (14);
- Compute the Cosenza and Manfredi seismic index using Equations (15) and (16);
- β3 is T/Te, which shows the ratio of the period of the SDOF system and the characteristic period of ground motion, which is given with Equation (7).
- Compute a new displacement ductility demand through the normalized hysteretic energy obtained in the previous step using Equation (18);
- Compute the relative error by the following expression:
3. Results
Regression Analysis
4. Discussion
5. Conclusions
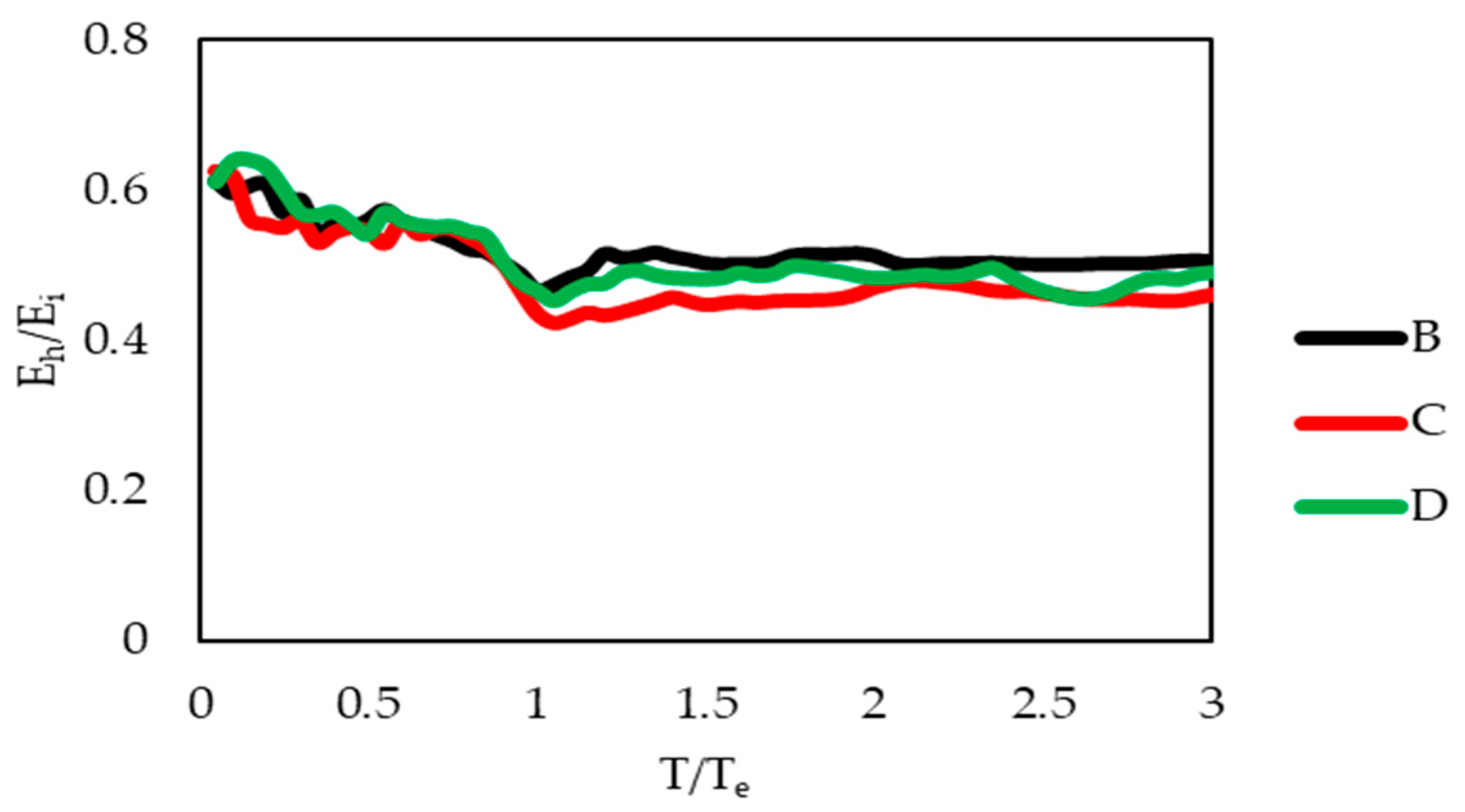
- The ratio between hysteretic energy and input energy, α, rapidly increases up to 0.6 with increasing displacement ductility demand for 1 < μ < 4. However, this increase becomes slower beyond the ductility demand of 4 and becomes constant with increasing ductility. 0.80 may be considered as a conservative value of α, based on results obtained with the considered ground motion database of this study (Figure 7).
- The mean hysteretic energy demand decreases on average with increasing strength of the system whose period is less than approximately 0.75 Te and higher than 1.1 Te. Furthermore, the mean hysteretic energy demand is almost the same for systems with Ry ≥ 3 whose period is higher than 1.1 Te (Figure 21).
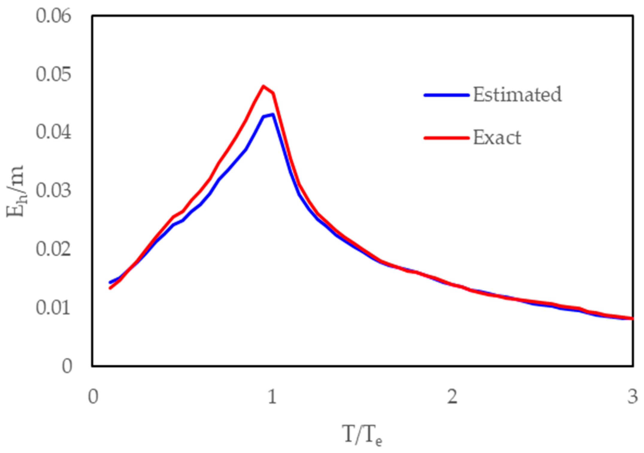
- The spectral shape of the mean hysteretic energy and ductility demands exhibits different trends, while the mean normalized hysteretic energy spectrum shows the same tendency as the mean ductility demand spectrum (Figure 15).
Author Contributions
Funding
Data Availability Statement
Conflicts of Interest
References
- FEMA 356 NEHRP; Prestandart and Commentary for the Seismic Rehabilitation of Buildings. Federal Emergency Management Agency: Washington DC, USA, 2000.
- FEMA 440; Improvement of Nonlinear Static Seismic Analysis Procedures. Federal Emergency Management Agency: Washington DC, USA, 2005.
- ASCE 41-17; Seismic Evaluation and Retrofit of Existing Buildings. American Society of Civil Engineers: Reston, VA, USA, 2017.
- EN 1998-4; Eurocode 8: Design of Structures for Earthquake Resistance. Europen Committee for Standardization: Brusells, Belgium, 2004.
- TBEC: Turkish Building Earthquake Code; General Directorate of Disaster and Emergency Management: Ankara, Turkey, 2018.
- Miranda, E. Seismic Evaluation and Upgrading of Existing Structures. Ph.D. Thesis, University of California at Berkeley, Berkeley, CA, USA, 1991. [Google Scholar]
- Miranda, E. Evaluation of Seismic Design Criteria for Highway Brigdes. Earthq. Spectra 1993, 9, 233–250. [Google Scholar] [CrossRef]
- Miranda, E. Evaluation of Site-dependent Inelastic Seismic Design Spectra. J. Struct. Eng. 1993, 119, 1319–1338. [Google Scholar] [CrossRef]
- Miranda, E. Inelastic Displacement Ratios for Structures on Firm Sites. J. Struct. Eng. 2000, 126, 1150–1159. [Google Scholar] [CrossRef]
- Miranda, E.; Ruiz-Gracia, J. Evaluation of Approximate Methods to Estimate Maximum Inelastic Displacement Demands. Earthq. Eng. Struct. Dyn. 2002, 31, 539–560. [Google Scholar] [CrossRef]
- Ruiz-Gracia, J.; Miranda, E. Inealstic Displacement Ratios for Evaluation of Existing Structures. Earthq. Eng. Struct. Dyn. 2003, 32, 1237–1258. [Google Scholar] [CrossRef]
- Nassar, A.A.; Krawinkler, H. Seismic Demands for SDOF and MDOF Systems; Report No. 95; John A. Blume Earthquake Engineering Center, Stanford University: Stanford, CA, USA, 1991. [Google Scholar]
- Aydinoglu, M.N.; Kacmaz, U. Strength-Based Displacement Amplification Spectra for Inelastic Seismic Performance Evaluation; Report No. 2002/2; Kandilli Observatory and Earthquake Research Institute Department of Earthquake Engineering, Boğaziçi University: İstanbul, Turkey, 2002. [Google Scholar]
- Chopra, A.K.; Chintanapakdee, C. Inealstic Deformation Ratios for Design and Evaluation of Structures: Single-Degree-of-Freedom Bilinear Systems. J. Struct. Eng. 2004, 130, 1309–1319. [Google Scholar] [CrossRef]
- Zahrah, T.; Hall, J. Earthquake energy absorption in SDOF structures. J. Struct. Eng. 1984, 110, 1757–1772. [Google Scholar] [CrossRef]
- Akiyama, H. Earthquake-Resistant Limit-State Design for Buildings; The University of Tokyo Press: Tokyo, Japan, 1985. [Google Scholar]
- Park, Y.J.; Ang, A.H.S. Mechanistic Seismic Damage Model for Reinforced Concrete. J. Struct. Eng. 1985, 111, 722–739. [Google Scholar] [CrossRef]
- Cosenza, E.; Manfredi, G.; Ramasco, R. The use of damage functionals in earthquake engineering: A comparison between different methods. Earthq. Eng. Struct. Dyn. 1993, 22, 868–885. [Google Scholar] [CrossRef]
- Fajfar, P.; Vidic, T. Consistent inelastic design spectra: Hysteretic and input energy. Earthq. Eng. Struct. Dyn. 1994, 23, 523–532. [Google Scholar] [CrossRef]
- Chai, Y.H.; Fajfar, P.; Romstad, K.M. Formulation of duration-dependent inelastic seismic design spectrum. J. Struct. Eng. 1998, 124, 913–921. [Google Scholar] [CrossRef]
- Manfredi, G. Evaluation of Seismic Energy Demand. Earthq. Eng. Struct. Dyn. 2001, 30, 485–499. [Google Scholar] [CrossRef]
- Riddell, R.; Garcia, J.E. Hysteretic energy spectrum and damage control. Earthq. Eng. Struct. Dyn. 2001, 30, 1791–1816. [Google Scholar] [CrossRef]
- Kunnath, S.K.; Chai, Y.H. Cumulative damage-based inelastic cyclic demand spectrum. Earthq. Eng. Struct. Dyn. 2004, 33, 499–520. [Google Scholar] [CrossRef]
- Arroyo, D.; Ordaz, M. On the estimation of hysteretic energy demands for SDOF systems. Earthq. Eng. Struct. Dyn. 2007, 36, 2365–2382. [Google Scholar] [CrossRef]
- Kazantzi, A.; Vavatsikos, D. The Hysteretic Energy as a Performance Measure in Analytical Studies. Earthq. Spect. 2018, 34, 719–739. [Google Scholar] [CrossRef]
- Mezgebo, M.G.; Lui, E.M. Hysteresis and Soil Site Dependent Input and Hysteretic Energy Spectra for Far-Source Ground Motions. Adv. Civ. Eng. 2016, 2016, 1548319. [Google Scholar] [CrossRef]
- Mezgebo, M.G.; Lui, E.M. A new methodology for energy-based seismic design of steel moment frames. Earthq. Eng. Vib. 2017, 16, 131–152. [Google Scholar] [CrossRef]
- Homaei, F. Estimation of the ductility and hysteretic energy demands for soil–structure systems. Bull. Earthq. Eng. 2021, 19, 1365–1413. [Google Scholar] [CrossRef]
- Hasanoğlu, S.; Güllü, E.; Güllü, A. Empirical correlations of constant ductility seismic input and hysteretic energies with conventional intensity measures. Bull. Earthq. Eng. 2023, 21, 4905–4922. [Google Scholar] [CrossRef]
- Gholami, N.; Garivani, S.; Askariani, S.S.; Hajirasouliha, I. Estimation of hysteretic energy distribution for energy-based design of structures equipped with dampers. J. Build. Eng. 2022, 51, 104221. [Google Scholar] [CrossRef]
- Nakashima, M.; Saburi, K.; Tsuji, B. Energy input and dissipation behaviour of structures with hysteretic dampers. Earthq. Eng. Struct. Dyn. 1996, 25, 483–496. [Google Scholar] [CrossRef]
- Shen, J.; Akbaş, B. Seismic energy demand in steel moment frames. J. Earthq. Eng. 1999, 3, 519–559. [Google Scholar] [CrossRef]
- Rahnama, M.; Krawinkler, H. Effects of Soft Soil and Hysteretic Model on Seismic Demands; Report No 108; John, A., Ed.; Blume Earthquake Engineering Center, Stanford University: Stanford, CA, USA, 1993. [Google Scholar]
- Foutch, D.A.; Shi, S. Effects of hysteresis type on the seismic response of buildings. In Proceedings of the 6th U.S. National Conference on Earthquake Engineering, Seattle, WA, USA, 31 May–4 June 1998; EERI: Oakland, CA, USA, 1998. [Google Scholar]
- Huang, Z.; Foutch, D.A. Effect of hysteresis type on drift limit for global collapse of moment frame structures under seismic loads. J. Earthq. Eng. 2009, 13, 1363–2469. [Google Scholar] [CrossRef]
- Ibarra, L.F.; Medina, R.A.; Krawinkler, H. Hysteretic models that incorporate strength and stiffness deterioration. Earthq. Eng. Struct. Dyn. 2005, 34, 1489–1511. [Google Scholar] [CrossRef]
- Dindar, A.A.; Yalçin, C.; Yüksel, E.; Özkaynak, H.; Büyüköztürk, O. Development of Earthquake Energy Spectra. Earthq. Spectra 2015, 31, 1667–1689. [Google Scholar] [CrossRef]
- Housner, G.W. Limit Design of Structures to Resist Earthquakes. In Proceedings of the World Conference on Earthquake Engineering, Berkeley, CA, USA, 26 June–1 July 1956; Earthquake Engineering Research Institute: Oakland, CA, USA, 1956. [Google Scholar]
- Uang, C.M.; Bertero, V.V. Evaluation of seismic energy in structures. Earthq. Eng. Struc. Dyn. 1990, 19, 77–90. [Google Scholar] [CrossRef]
- Hancıoğlu, B.; Kirçil, M.S.; Polat, Z. Equivalent Input Energy Velocity of Elastoplastic SDOF Systems with Specific Strength. Buildings 2025, 15, 2288. [Google Scholar] [CrossRef]
- Hancıoğlu, B.; Kirçil, M.S.; Polat, Z. Estimation of characteristic period for energy based seismic design. In Proceedings of the 2008 Seismic Engineering Conference Commemorating the 1908 Messina and Reggio Calabria Earthquake Parts 1–2, AIP Conference Proceedings, Reggio Calabria, Italy, 8–11 July 2008; AIP Publishing: Melville, NY, USA, 2008; pp. 937–946. [Google Scholar]
- Alavi, B.; Krawinkler, H. Effects of Near-Fault Ground Motions on Frame Structures; John A Blume Earthquake Engineering Center Technical Report 138; Stanford University—Civil and Environmental Engineering Department: Stanford, CA, USA, 2001; Available online: http://purl.stanford.edu/cx534fy3768 (accessed on 12 January 2023).
- Iervolino, I.; Chioccarelli, E.; Baltzopoulos, G. Inelastic displacement ratio of near-source pulse-like ground motions. Earthq. Eng. Struct. Dyn. 2012, 41, 2351–2357. [Google Scholar] [CrossRef]
- Tothong, P.; Luco, N. Probabilistic Seismic Demand Analysis using Advanced Ground Motion Intensity Measures. Earthq. Eng. Struct. Dyn. 2007, 36, 1837–1860. [Google Scholar] [CrossRef]
- Ambraseys, N.; Douglas, J. ESEE Report No. 00-4-Reapprasial of the Effect of Vertical Ground Motions on Response; Imperial College Civil and Environmental Department: London, UK, 2000. [Google Scholar]
- FEMA 450 NEHRP; Recommended Provisions for Seismic Regulations for New Buildings and Other Structures. Federal Emergency Management Agency: Washington, DC, USA, 2003.
- Ang, A.H.S.; Tang, W.H. Probability Concepts in Engineering Planning and Design, Basic Principles; Wiley: Toronto, OT, Canada, 1975; Volume 1. [Google Scholar]
- StatSoft Inc. Electronic Statistics Textbook. Available online: http://www.statsoft.com/-textbook/stathome.html (accessed on 26 April 2008).
- Chou, C.C.; Uang, C.M. Establishing absorbed energy spectra—An attenuation approach. Earthq. Eng. Struct. Dyn. 2000, 29, 1441–1455. [Google Scholar] [CrossRef]
- Vega, E.D.J.; Montejo, L.A. Influence of ground motion duration on ductility demands of reinforced concrete structures. Int. J. Adv. Str. Eng. 2000, 11, 503–517. [Google Scholar] [CrossRef]























| Event | Year | M *1 | Repc *2 | Site Class *3 | Vs30 *4 |
|---|---|---|---|---|---|
| Big Bear-01 | 1992 | 6.5 | 69 | B | 822 |
| Chi-Chi, Taiwan | 1999 | 7.6 | 173 | B | 1023 |
| Chi-Chi, Taiwan-05 | 1999 | 6.2 | 92 | B | 845 |
| Denali, Alaska | 2002 | 7.9 | 68 | B | 964 |
| Irpinia, Italy-01 | 1980 | 6.9 | 77 | B | 1000 |
| Loma Prieta | 1989 | 6.9 | 92 | B | 895 |
| Morgan Hill | 1984 | 6.2 | 39 | B | 1428 |
| Norcia, Italy | 1979 | 5.9 | 36 | B | 1000 |
| Northridge-01 | 1994 | 6.7 | 77 | B | 822 |
| San Fernando | 1971 | 6.6 | 39 | B | 969 |
| Sierra Madre | 1991 | 5.6 | 40 | B | 996 |
| Whittier Narrows-01 | 1987 | 6.0 | 28 | B | 1223 |
| Big Bear-01 | 1992 | 6.5 | 118 | C | 405 |
| Drama, Greece | 1985 | 5.2 | 47 | C | 660 |
| Kern County | 1952 | 7.4 | 126 | C | 415 |
| Landers | 1992 | 7.3 | 148 | C | 368 |
| Loma Prieta | 1989 | 6.9 | 98 | C | 597 |
| N. Palm Springs | 1986 | 6.1 | 60 | C | 685 |
| Northridge-01 | 1994 | 6.7 | 62 | C | 446 |
| San Fernando | 1971 | 6.6 | 75 | C | 446 |
| Whittier Narrows-01 | 1987 | 6.0 | 77 | C | 450 |
| Chi-Chi, Taiwan | 1999 | 7.6 | 116 | D | 273 |
| Dinar, Turkey | 1995 | 6.4 | 50 | D | 339 |
| Friuli, Italy-01 | 1976 | 6.5 | 90 | D | 275 |
| Imp. Valley-06 | 1979 | 6.5 | 84 | D | 345 |
| Irpinia, Italy-01 | 1980 | 6.9 | 52 | D | 275 |
| Kern County | 1952 | 7.4 | 118 | D | 316 |
| Kobe, Japan | 1995 | 6.9 | 136 | D | 256 |
| Kocaeli, Turkey | 1999 | 7.5 | 100 | D | 275 |
| Landers | 1992 | 7.3 | 75 | D | 271 |
| Lazio-Abruzzo, Italy | 1984 | 5.8 | 51 | D | 200 |
| Loma Prieta | 1989 | 6.9 | 94 | D | 249 |
| Manjil, Iran | 1990 | 7.4 | 87 | D | 275 |
| Morgan Hill | 1984 | 6.2 | 80 | D | 271 |
Disclaimer/Publisher’s Note: The statements, opinions and data contained in all publications are solely those of the individual author(s) and contributor(s) and not of MDPI and/or the editor(s). MDPI and/or the editor(s) disclaim responsibility for any injury to people or property resulting from any ideas, methods, instructions or products referred to in the content. |
© 2025 by the authors. Licensee MDPI, Basel, Switzerland. This article is an open access article distributed under the terms and conditions of the Creative Commons Attribution (CC BY) license (https://creativecommons.org/licenses/by/4.0/).
Share and Cite
Hancıoğlu, B.; Kirçil, M.S.; Polat, Z. Hysteretic Energy-Based Estimation of Ductility Demand in Single Degree of Freedom Systems. Buildings 2025, 15, 4077. https://doi.org/10.3390/buildings15224077
Hancıoğlu B, Kirçil MS, Polat Z. Hysteretic Energy-Based Estimation of Ductility Demand in Single Degree of Freedom Systems. Buildings. 2025; 15(22):4077. https://doi.org/10.3390/buildings15224077
Chicago/Turabian StyleHancıoğlu, Baykal, Murat Serdar Kirçil, and Zekeriya Polat. 2025. "Hysteretic Energy-Based Estimation of Ductility Demand in Single Degree of Freedom Systems" Buildings 15, no. 22: 4077. https://doi.org/10.3390/buildings15224077
APA StyleHancıoğlu, B., Kirçil, M. S., & Polat, Z. (2025). Hysteretic Energy-Based Estimation of Ductility Demand in Single Degree of Freedom Systems. Buildings, 15(22), 4077. https://doi.org/10.3390/buildings15224077

