Abstract
Building information modeling (BIM) has become a vital tool in the construction industry, especially in Qatar, where remarkable infrastructural growth and innovation have taken place. This study looked into the factors influencing the adoption and acceptability of BIM in the Qatari construction industry using the Information System Success Model (ISSM), the Technology Acceptability Model (TAM), and structural equation modeling (SEM). Survey information gathered from project managers, contractors, engineers, architects, suppliers, and BIM specialists with direct BIM expertise was examined. The results showed that intentions to adopt BIM have a significant influence on its Perceived Usefulness and ease of use. The adoption of BIM is also significantly impacted by ISSM elements, including the Total Quality, Organizational Efficiency, Innovativeness, and Financial Aspects. This study illustrates the complex interactions between organizational influences and personal perspectives by demonstrating the direct and indirect effects of these factors on BIM adoption. These results provide a complete picture of the dynamics influencing BIM adoption in Qatar’s construction sector. As a result, this study makes connections between individual technology acceptance and the larger socio-technical environment of BIM implementation, providing essential information for building sector stakeholders, policymakers, and industry leaders. By using these insights to create strategies to boost BIM’s adoption and acceptability, the construction industries may be further aligned with global best practices in project management and delivery.
1. Introduction
Building information modeling (BIM) is a modern digital technology that has completely changed the global building industry. A collaborative process known as building information modeling (BIM) is used to design and manage the structural and functional components of a building or infrastructure project as digital representations. In their 2011 book, Eastman et al. [1] referred to BIM as a digital representation of the physical and functional characteristics of a facility. Moreover, Succar [2] explained how BIM is an approach using digital models to represent and manage both building construction and ongoing facility operations. By adding data, geometry, and relationships between architectural components, BIM, which goes beyond traditional Computer-Aided Design (CAD), facilitates better decision-making throughout a project’s lifecycle.
Information creation and management of a built asset are carried out holistically through the use of BIM. Digital asset lifecycle management (BIM) generates a digital representation of an asset from planning and design through construction and operations by integrating structured, multidisciplinary data, facilitated by a cloud platform and an intelligent model [3]. It offers a lot of potential benefits, but before it can fully achieve its potential, the construction sector must properly adapt to and adopt it.
The literature highlights a number of objectives for and benefits of BIM. Using BIM to facilitate energy analysis and performance evaluation, Farooqui [4] examined how sustainable design may be supported. Making environmentally friendly choices during the design phase is made easier by BIM’s capacity to simulate and optimize a building’s performance. The key benefits of BIM include increased collaboration, improved communication, reduced redundancy, and cost savings, according to Barlish and Sullivan [5]. Drew Eager [6] emphasized the advantages of BIM in terms of enhanced design visualization, clash detection, and performance analysis, all of which help make better decisions and produce more successful projects. Despite its advantages, BIM adoption in the construction industry faces difficulties. Specialized training requirements, uneven practices, problems with interoperability, and resistance to change are the key difficulties [7]. It is possible for barriers to stand in the way of successful BIM deployment, according to [8].
The Public Works Authority of Qatar has established and published the Ashghal BIM Standards (ABIMSs), which are a collection of specifications, templates, and guides, based on the adoption of and adherence to recognized standards. The current code of practice for the cooperative creation of architectural, engineering, and construction information is expanded upon by these standards (ISO-19650: 2018) [9]. The development of a corporate BIM policy is a crucial step towards the adoption of BIM across an enterprise and the industry. This policy builds governance around a unique idea, known as the four components of BIM implementation, which are technology, organization, foundation, and operation. The interoperability and efficacy of BIM adoption across projects in Qatar can be greatly impacted [10].
Moreover, providing concrete proof of the technology’s effectiveness in practical applications is achieved by showcasing successful BIM projects in Qatar. The implementation of BIM in the coordination process has been shown to reduce conflicts and enhance work progress during the building phase in projects like Qatar’s Lusail Plaza [11]. These projects are prime examples of the transformational power of BIM in the country’s construction industry.
On the adoption and application of BIM in the construction industry, several international studies and research projects have been carried out. Research has been conducted on how the characteristics of organizations affect the acceptance of BIM [12]. It helped in identifying corporate culture, senior management support, and enough training as essential components of successful BIM deployment. The study focused on the potential benefits of inviting environments and transparent leadership in fostering adoption and acceptance of BIM at the organizational level. Contractors, engineers, and architects all embrace BIM to varying degrees, as presented by Rokooei [13]. Understanding diverse stakeholder perspectives is crucial for advancing widespread BIM adoption and enabling seamless cross-disciplinary collaboration, which is essential for its integration and development.
In order to analyze the evolution and phases of BIM adoption in organizations, Sun et al. [14] developed a BIM Maturity Model. A higher level of BIM maturity is associated with better project outcomes, cost savings, and enhanced teamwork, according to the survey. Despite its advantages, BIM adoption faces a number of challenges. According to Liu et al. [15], the key challenges were interoperability issues, the absence of BIM standards, and the BIM software’s high initial cost. Along with their resistance to change, the incapacity of construction specialists to effectively use BIM was cited as an obstacle. How BIM impacts project success has been studied by researchers. According to Wong et al.’s [16] meta-analysis of BIM case studies, adopting BIM improved project outcomes like schedule performance and cost control and reduced rework. The study underlines how BIM could increase the efficiency of building projects. BIM should be commended for encouraging better communication between project partners. The effects of BIM on interdisciplinary collaboration were studied by Cheng et al. [17], who discovered that it improved project coordination, decreased information exchange delays, and improved communication.
The construction industry in Qatar, a rapidly developing nation in the Middle East, has seen tremendous growth as a result of an increase in infrastructure projects, brought on by its preparations for large international events like the Federation International Football Association (FIFA) World Cup [18]. The adoption and implementation of cutting-edge technologies like BIM are of great interest to industry players, policymakers, and researchers, because the construction sector is crucial to the expansion of the nation’s economy. Although the potential advantages of BIM have been acknowledged, there are still several difficulties in deploying and using this technology in the construction sector. These problems could be typified by an enterprise’s lack of technical expertise, adaptability, literacy, and a clear BIM strategy [3]. It is, therefore, crucial to understand all the variables impacting stakeholders’ attitudes to BIM adoption in the context of the Qatari building industry in order to overcome these issues and improve BIM adoption [10]. Even though there have been studies on the adoption of BIM in many different countries, regional studies are still necessary in order to consider the unique contextual factors and cultural effects that influence the adoption of technology.
The perceived advantages and usability had a big impact on stakeholders’ acceptance of and motivation to use BIM, which was discovered by Delone and McLean using the Davies Technology Acceptance Model (TAM) and Information System Success Model (ISSM). Research has been carried out regarding the application of BIM in the building sector. According to Shareef et al. [19], a framework known as the TAM is used to study the connections between a system’s utility, comfort, user attitude, and actual usage behavior [20]. Investigating the numerous factors that influence how new IS technologies are adopted is the TAM model’s primary objective. The system, information, and service quality were heavily weighted in ISSM in order to evaluate the information system’s intended use, user satisfaction constructs, and overall advantages [21,22].
The main objective of this study was to evaluate the acceptance and adoption of BIM in Qatar’s construction sector through the application of structural equation modeling (SEM). The subsequent research aims are meant to support this foundational purpose. How much is BIM now being used in Qatar’s construction industry? Finding out how much BIM is being used in Qatari construction projects at the moment is essential to achieving this. To achieve this, a theoretical framework incorporated relevant concepts, such as the Davies Technology Acceptance Model (TAM) and the Information System Success Model (ISSM) by Delone and McLean [20,21,22]. This addressed the primary goal of this study, which was to develop a comprehensive SEM model for assessing the uptake and acceptance of BIM in the construction sector in Qatar. The relationships between the listed components will be looked into to fully understand the adoption and acceptance of BIM in Qatar.
The current study will provide illuminating perspectives and suggestions in an effort to promote BIM adoption in Qatar’s construction sector. In order to help professionals in the construction industry, legislators, and organizations who wish to enhance their BIM strategies and promote successful implementation in Qatar, the study’s findings may contribute to the body of knowledge on BIM adoption and acceptance. It will offer a thorough overview of the current adoption rate and pinpoint the elements affecting stakeholders’ opinions about the use of BIM in Qatar. This objective looks at the influences and elements that shape how BIM is perceived and used by professionals in the construction sector.
2. Conceptual Framework
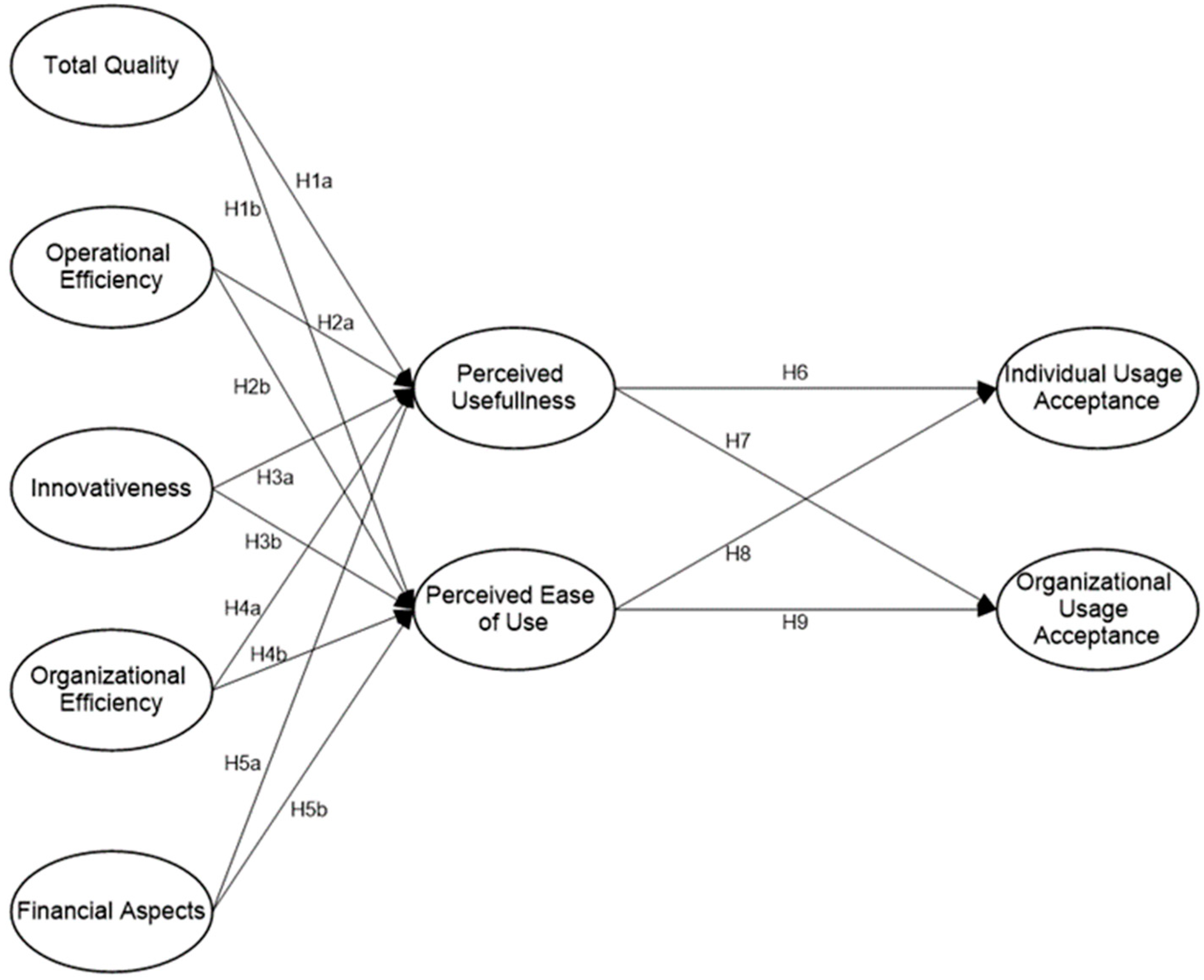
Understanding the perceived benefits and ease of use of BIM can significantly influence stakeholders’ willingness to adopt and engage with it. This study utilized both the TAM and ISSM frameworks to explore this aspect. The conceptual framework used is presented in Figure 1. Moreover, Table 1 presents the suggested hypotheses that were generated by the researchers to examine the conceptual model that was proposed. Since TAM and ISSM are multidimensional and interdependent constructs, it is necessary to study the relationships among, or to control for, those dimensions according to Delone and McLean [20,21,22]. As a result, the following 14 hypotheses were investigated.
Figure 1.
Conceptual framework of research.
Table 1.
Research hypotheses.
Hypotheses
The adoption and acceptance of BIM in the construction industry were assessed in this study using the ISSM and TAM. Specifically, every quality dimension from the TAM and IS success model was adopted by the suggested model, as well as Total Quality, Operational Efficiency, Innovativeness, Organizational Efficiency, Financial Aspects, Perceived Ease of Use and usefulness, and Individual and Organizational Usage Acceptance of the deployment and adoption of BIM in the construction industry in the State of Qatar. Because it is the most complete model that is utilized as a theoretical framework to investigate information systems, this paper selected the TAM and IS success model to assess the acceptance and adoption of BIM in the construction sector in Qatar.
Building from related studies and the adopted definition, the hypotheses build-up is presented to justify why there is a focus on establishing the relationship between the variables considered in this study.
Total Quality: All design and construction projects benefit from BIM’s quality assurance. The BIM’s quality is regarded as a crucial component in enhancing a design’s quality, since it minimizes conflicts and lowers rework. The potential of BIM implementation in quality management is found in its capacity to deliver multidimensional data, which include time sequence and design data. This is because construction and quality control processes are consistent, and quality and design data are consistent with one another [23]. This way, we build up the relationship that we established for both H1a and H1b. The same goes for other relationships presented.
Organizational Efficiency: This is a benefit that BIM software has over other conventional techniques. Ensuring the timely completion of a project is crucial for enhancing an organization’s standing and fortifying its competitive benefits. By using BIM tools, data may be accessed more quickly and readily by all engineering stakeholders, facilitating the greatest possible progress towards project objectives. This cuts down on the time needed for clients and designers to communicate complex visual information [24].
Financial Aspects: A study by Alothman et al. [25] evaluated the application of BIM in affordable home development and maintenance in South Korea. According to the research, BIM increased the project’s efficiency and sustainability while reducing waste and costs associated with construction.
Innovativeness: This describes a person’s psychological disposition or aptitude for introducing novel information technology. Technology utilization was assessed using personal innovativeness as an external variable [26]. Additionally, it was projected that over time, the use of such integration would spread throughout the construction sector, increasing job productivity, efficiency, and safety [27].
Operational Efficiency: Knowledge management is made simpler by the BIM technology’ speedy evolution. Continuous project data collection, storage, and maintenance are required throughout the construction lifecycle in order to monitor and analyze project features. The speed of BIM tools enables the rapid and precise comparison of a large number of design possibilities, leading to the development of more economical, ecologically friendly, and efficient solutions. The speed of BIM technologies can help facility managers significantly reduce emissions into the environment and operating expenses by facilitating the investigation and comparison of alternative energy performance solutions [28].
Perceived Usefulness: This is defined as the user’s goals and assumptions when using a technology. This element is essential when implementing BIM. The results are consistent with previous studies [29,30,31], which discovered that the most significant factor influencing the behavioral intention to use BIM is Perceived Usefulness. Respondents’ attitudes regarding utilizing BIM increased as they realized its benefits, and they reported a stronger desire to do so [29].
Perceived Ease of Use: The organization sees several benefits of BIM, including enhanced quality and accuracy, better information access and communication, enhanced competitiveness, an integrated work progress, increased profitability, time savings, fewer claims and legal issues, and lower communication costs [32]. Should Perceived Usefulness be regarded as a necessary condition for users to embrace BIM tools, the perceived benefits of BIM for organizations are believed to be the main element influencing an organization’s choice to integrate BIM technology.
Individual Usage Acceptance: Using SEM, Lee and Jeong [26] suggested that the BIM acceptance model revealed that the organizational and individual acceptability of BIM use need to be taken into account in order for BIM to be fully adopted. As a tool for decision-makers for the application of BIM, Juan et al. [33] created a prediction model to evaluate Taiwanese architects’ preparedness and acceptability.
Organizational Usage Acceptance: It is expected that views among BIM users will change with time. Construction organizations should become more aware of the benefits and significance of BIM as use cases and markets grow. Therefore, it is anticipated that construction companies will adopt BIM frequently, and Lee et al. [34] expect that as a technology’s adoption grows inside an organization, so will people’s opinions about it and the connections between the variables affecting these opinions. Developing a support plan for successful and efficient BIM acceptance requires a deep comprehension of the essential components related to the acceptance stage.
3. Research Methodology
3.1. Research Instruments
This study investigated the factors affecting BIM adoption in Qatar’s construction sector, advocating for the TAM and ISSM frameworks to enhance BIM utilization. Empirical analysis was conducted via an online survey, providing data to validate the proposed model. The survey gathered real-world insights from construction professionals, shedding light on their perspectives regarding BIM adoption. By integrating theoretical frameworks with empirical evidence, the study aimed to offer practical recommendations for promoting BIM adoption and improving construction practices in Qatar. The information was gathered using a methodical questionnaire. A total of 300 construction professionals working in Qatar were given the questionnaire, designed in accordance with the relevant literature, and 284 responded, leading to a 94.66% response rate.
The survey was structured using three sections: an overview of the research question, the goals of the study, and the researchers. The survey’s second section asked questions about the participants’ gender, age group, education level, job position or role, total number of years spent in construction, and company size. A series of questions assessing the variables incorporated into the research model comprised the third section of the questionnaire.
The following constructs were measured by 47 items in the instrument: Total Quality (TQ-5 items), Operational Efficiency (OE-5 items), Innovativeness (IN-5), Organizational Efficiency (OF-5), Financial Aspects (FA-5), Perceived Usefulness (PU-7), Perceived Ease of Use (PE-6), Individual Usage Acceptance (UA-7), and Organizational Usage Acceptance (OA-7). English-language statements were used for each independent or dependent variable in the study to measure each construct. The items in the instrument were selected based on previous research [24,25,26,27,28,29,30,31,32,33,34,35,36,37] in order to improve its overall validity and reliability. Survey questions were scored on a Likert scale of 1 to 5, with 5 denoting Strongly Agree and 1 denoting Strongly Disagree.
Ten participants completed the entire questionnaire as part of a pilot test before data collection. The pilot study’s main goals were to evaluate the statements’ clarity and confirm their content, and the second objective of the pilot research was to assess and improve the questionnaire’s content. The pilot test encompassed 50 respondents to check the questionnaire understanding, contextualization, and recommendations. The initial overall Cronbach alpha output was obtained to be 0.857, which was higher than the recommended threshold of 0.70 [38]. Only minor grammatical errors and context specifications were suggested as changes to be made. At any point during the procedure, study participants had the choice to accept or decline the invitation to participate and to revoke their consent at any moment. All participants in these cases were kept completely anonymous, and data confidentiality was upheld.
3.2. Sample and Sampling Process
All construction professionals working in the State of Qatar were the study’s target population. Sending an online link via social media platforms and email was the sampling process, using convenience sampling as a method of distribution. The link led respondents to a Google Forms-based online platform for data collecting. In total, 284 relevant people were targeted in the online community. The period of data collection was from June to September 2023. Only 284 of the 300 respondents who took part in the survey (94.66% response rate) provided legitimate responses; the other surveys were invalid due to missing information and no response.
In Table 2, the sample’s demographic details are displayed. The sample has a majority of men (69.37%), followed by women (30.63%) in terms of gender. The age groups of 18 to 24 (4.58%), 25 to 34 (35.21%), 45 to 54 (15.49%), and 55 years and above (2.46%) provided the lowest percentages of responses. The highest rate of assessment response was 42.25% from the 35 to 44 years of experience group. The bulk of participants (79.93%) held Bachelor’s Degrees, with the second group having Master’s Degrees with 13.73%, followed by a Diploma Course with 5.28% and a Doctoral Degree (1.06%). The greatest response rate (24.65%) came from architects, with respondents generally being evenly split by role in their organization. The majority of responders (43.31%) had 6–10 years of work experience in the construction industry, with a lower response rate (1.76%) for less than 1 year. The survey participants belonged to the following sectors: enterprise (20.42%) and large (20.07%), medium (42.61%), and small (16.90%) businesses.
Table 2.
Sample demographics.
3.3. Data Analysis Techniques
In structural equation modeling (SEM) analysis, a structural model that employs mathematical equations to highlight all connections between constituent components is combined with a measurement model known as confirmatory factor analysis. The measurement approach must be confirmed, since SEM reveals relationships between latent variables and their causal relationships. The Cronbach’s alpha coefficient, which assesses the internal consistency and has a minimum acceptable value of 0.70, is used to determine the reliability of scales [38]. The SEM methodology was taken into account, because it provides a useful way to assess different study hypotheses [38,39,40,41,42,43,44,45]. SEM is an effective statistical technique that is utilized in studies to examine and comprehend intricate relationships between latent (unobservable) factors and apparent variables [38]. To this end, this study considered the common method of bias-SEM using IBM AMOS v23.
4. Results
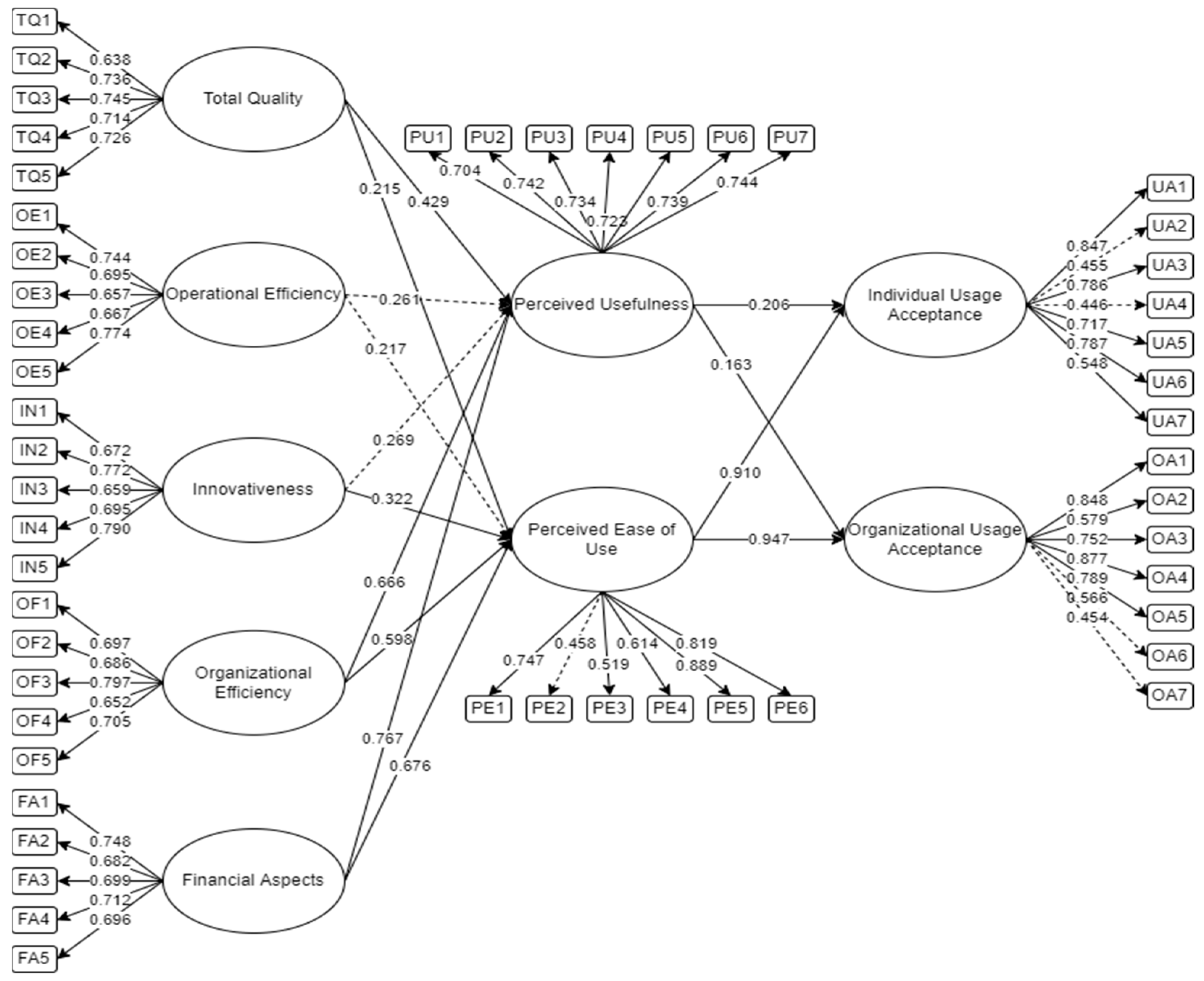
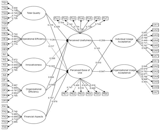
The results of the preliminary SEM analysis are shown in Figure 2, along with factor loadings that show the connections between the item indicators and the corresponding latent variables and coefficients, indicating the adoption and acceptance of BIM in the Qatari construction sector. According to Hair et al.’s [46] recommendation, to qualify as significant, a measurement needs to have a beta coefficient with a p-value of less than or equal to 0.05 and a minimum of 0.50 for the measured items. According to the result of this study’s initial SEM, there are no significant relationships between OE on PU and PE and IN on PU—shown as broken lines, since the p-value was greater than 0.05, while the factor loadings were less than 0.50. It was necessary to adjust the model’s fit with indices in order to obtain a measurement that was adequate.
Figure 2.
The initial assessment for assessing the variables and indicators related to the adoption and acceptance of BIM.
The absolute correlation between the construct and its measuring items was greater than the minimal threshold requirement, according to findings regarding the construct’s validity and reliability. Table 3 displays the descriptive statistics, as well as the initial and end factor loadings for each item measured. Every loading was regarded as significant [42,44]. Hair suggested analyzing the Composite Reliability, Cronbach’s alpha, and Average Variance Extracted (AVE) to further assess the validity and reliability of the constructs. The study met the criteria, which were higher than the corresponding values of 0.50 and 0.70. In addition, no values exceeded ±1.96 using the Shapiro–Wilks test, which indicates that the data are normally distributed.
Table 3.
Reliability and validity.
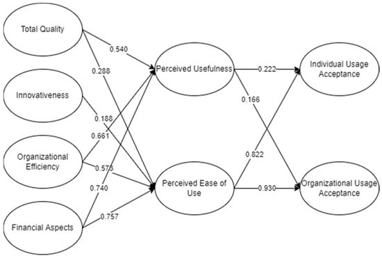
Figure 3 displays the final SEM after the modification indices analysis. All the elements were deemed significant, with p-values below the significance level (<0.05). Furthermore, Table 4 shows that each component’s model fit was definitely within the threshold. All the SEM parameters were within the minimal permitted range as per the literature [47,48]. This implies that the final SEM employed in this investigation was appropriate.
Figure 3.
The final analysis for the evaluation of indicators and variables for the adoption and acceptance of BIM.
Table 4.
Goodness of fit of final SEM.
Lastly, Table 5 concludes by presenting this study’s causal link. According to the direct impacts, PEOU and FA had the biggest effects on behavioral domains, followed by OF, TQ, PU, and IN. OE on PU and PE and IN on PU, however, were not significant.
Table 5.
Direct, indirect, and total effects.
5. Discussion
Using TAM and ISSM, a comprehensive evaluation of the adoption and acceptance of BIM in the Qatari construction industry were carried out by the study’s respondents, who were professionals in the field of construction in Qatar. Table 6 presents the findings from the hypotheses that were examined in this research. Eleven of the fourteen theories received acceptance, and the explanations for these are provided in the section that follows.
Table 6.
Summarized results for hypotheses.
This demonstrates that perceptions of the ease of use have the most effects on Individual and Organizational Usage Acceptance of BIM. The results indicated that PEOU, through OA (β = 0.930 and ρ = 0.002) and UA (β = 0.822 and ρ = 0.007), implied that people within construction firms are more likely to accept and integrate BIM into their regular work processes when they believe it to be simple to use and understand. This is consistent with the TAM’s well-established concepts and earlier research [29,49,50], which emphasized the significance of perceived usability in influencing individual technology adoption choices within the construction sector. Although PEOU directly affects OA through UA, it should be noted that this may not be the only factor. The level of organizational acceptability as a whole may also be significantly influenced by other contextual factors, including company culture, leadership support, and resource allocation [3,51].
Additionally, this study discovered a favorable correlation between financial factors, including cost savings, project efficacy, and profitability and perceived BIM usefulness. If they see BIM as a valuable resource, construction professionals are more likely to use it to its fullest extent and provide better project results [52]. This supports the significant result of FA on PU (β = 0.740 and ρ = 0.015). Furthermore, the association between PEOU and financial benefits (β = 0.757 and ρ = 0.019) is consistent with the founding concepts of the ISSM and TAM. These theories contend that technology that is simple to use and understand will be quickly adopted and beneficial to society. Better construction decision-making, reduced errors, increased project efficiency, and cost savings are the outcomes, all of which contribute to better financial outcomes [53]. Other research observed that, when considering the financial elements of technology adoption in the construction industry, there was no statistically significant association between PEOU and PU [36]. Although this outcome may have been surprising, it did not lessen the significance of PEOU and PU in the adoption of technology within the construction sector. They rather draw attention to the necessity for a more in-depth understanding of how user perceptions interact with other organizational and contextual factors to influence financial results.
The authors looked at the critical relationships between PEOU and PU and their effect on OF on the industry’s usage of technology in the construction industry. The findings demonstrated a strong and statistically significant relationship between PEOU, PU, and Organizational Efficiency, which offered crucial insights into the dynamics of technology adoption and its consequences for organizational effectiveness in construction projects. Organizational Efficiency has a positive influence on PU (β = 0.661 and ρ = 0.005) and PEOU (β = 0.573 and ρ = 0.008). The findings in the studies by Venkatesh et al. [54] and Al-Yami and Sanni-Anibire [55] showed that construction enterprises often display higher levels of project execution efficiency when technology is perceived as significant and user-friendly. It should be noted first that the construction business is notorious for its complexity, with numerous factors other than technology adoption influencing project performance. Numerous elements, such as organizational culture, leadership philosophies, project management techniques, external market conditions, and resource allocation, can significantly affect the performance of an organization. The direct effects of PEOU and PU on organizational effectiveness may be mitigated or covered up due to the complexity of the environment [56].
Within the context of technology adoption in the construction industry, this study demonstrated a high and positive relationship between IN and PEOU (β = 0.188 and ρ = 0.040). This result demonstrates how employees in the construction business are more inclined to adopt innovation when they think that a technology is easy to use. This supports the notion that user-friendly interfaces and procedures can encourage and facilitate the adoption of innovation [57,58]. Consequently, the construction sector is widely recognized for its well-established protocols, and the adoption of new technologies could be influenced by a complex network of factors that are not covered by PEOU. Organizational culture, leadership support, resource accessibility, and project-specific requirements are additional factors that may significantly influence whether innovation is promoted or hampered [59].
Using SEM analysis, it was discovered that a significant and positive relationship existed between PU and both individual UA (β = 0.222 and ρ = 0.034) and OA (β = 0.166 and ρ = 0.026). This implies that a technology’s perception among construction industry professionals has a significant influence on both their personal adoption of the technology and its industry-wide acceptability. The importance of PU in promoting the adoption and acceptance of new technologies in the construction sector is illustrated by these data. The implications for practice include the need to highlight how technology can be applied during implementation efforts in order to create a positive response at the individual and organizational levels, which will increase the rate of technology adoption and integration in construction projects [60,61].
5.1. Theoretical Contributions
Our understanding of the use of BIM in Qatar’s building industry has improved because of this work’s significant theoretical contribution, which other construction sectors may find useful. Applying SEM to assess and improve the TAM and ISSM, two well-known theoretical models, provides a holistic assessment. By proving this, it strengthens the theoretical foundation of these models by illustrating how they may be used in the particular setting of Qatar’s construction industry. By identifying and quantifying critical elements influencing BIM adoption targets, this study goes above and beyond simple validation. Researchers will also be able to track changes over time and better understand how BIM usage is changing thanks to this study’s ability to conduct a longitudinal analysis. This longitudinal view is essential, because it reflects the dynamic character of technology adoption in the construction industry, which is important for academics and business professionals who wish to stay up-to-date with technological breakthroughs and their ramifications. This perspective strengthens the theory behind this BIM adoption research. The work advances our theoretical knowledge of BIM adoption in Qatar and contributes to the broader discussion on technology acceptance models in construction settings.
5.2. Practical Implications
This study has significant practical implications, as it provides useful information to a number of stakeholders in Qatar’s construction sector. First and foremost, the findings give regulatory authorities and policymakers a solid foundation for making informed decisions regarding promoting and regulating BIM. Policies and incentives may be created within the organization to promote the widespread use of BIM by implementing mandatory BIM training, introducing performance bonuses for project teams that successfully employ BIM to meet or exceed project timelines and budget constraints, and establishing a BIM leadership program that recognizes and promotes employees who show exceptional proficiency in BIM. Those who excel can be fast-tracked for promotions or receive salary increases to meet the objectives and goals of the sector. The data from this study can be instantly used to the advantage of Qatari construction companies by adjusting their BIM adoption strategy. By focusing on solving the specific aspects listed in the research, such as boosting the quality (system, information, and service), the businesses may enhance the entire BIM user experience. Because of this, BIM may be more successfully incorporated into their projects and receive higher acceptability, improving project efficiency and outcomes.
The research underlines the need for targeted initiatives that address how usable and convenient BIM technologies are seen to be for training and educational institutions. The information and abilities needed to use and navigate BIM efficiently can be acquired by construction professionals through these courses. Additionally, the study offers practical implications for companies seeking to obtain a competitive edge in the Qatari building market. Other businesses could adopt BIM early and successfully and be led by an awareness of the factors influencing adoption to be strategically positioned to outperform competitors in terms of project efficiency, cost management, and client satisfaction.
Additionally, the study stresses the value of cooperation and integration among diverse construction industry stakeholders, including architects, engineers, contractors, and owners. With more people accepting BIM, project workflows may move more quickly, and project delivery could be improved. Enhancing teamwork and communication is also made possible. Because of this, the study’s applications have an impact on a wide range of building industry stakeholders and provide useful guidance for maximizing BIM technology’s potential in Qatar’s construction industry.
5.3. Limitations and Future Works
This study has various limitations that might be considered for future research. First, the results could not be generalized to other nations due to the contextual nature of BIM adoption and the cultural variances that are present in the workplace. Future studies should extend their scope to include more domains and industry sectors in order to have a more thorough knowledge of the impact of contextual variables. Second, because it relies on cross-sectional data, the study cannot show how BIM utilization has changed dynamically over time. Making use of longitudinal data could make it possible to understand attitudes and behaviors more thoroughly. Additionally, while the quantitative focus of this study is useful for identifying relationships between components, it might overlook qualitative nuance, which future works may consider.
In order to fully explore the complex relationships between PU (β = 0.540 and ρ = 0.004) and PEOU (β = 0.288 and ρ = 0.008) and their combined impact on the overall quality in the construction sector, the study utilized an SEM technique. The findings provided intriguing information on the complex relationships between user perceptions and how they affect the general standard of projects in the construction industry, in addition to confirming the significance of these relationships [26]. Despite the use of SEM, we were unable to identify any relationships between PU, PEOU, and TQ. Given the intricate interplay of numerous factors in this context, a fuller understanding of how technology adoption affects overall quality needs to be explored [36,62].
To better understand the nuances of BIM adoption, future studies might incorporate qualitative techniques like case studies or interviews. Future research in this field may combine quantitative and qualitative research methods to gain a holistic view, employ longitudinal studies to track trends in BIM adoption, and compare BIM adoption across different locales to find contextual effects. Future studies should focus on the adoption of BIM following deployment, its interactions with Industry 4.0 technologies, and its effects on sustainable practices in the building sector. All of these are interesting directions for further study. It might be possible to gain a deeper understanding of cross-cultural patterns of technology acceptance by looking at the cultural aspects of technology adoption in the Middle East, especially in Qatar. By addressing these obstacles and considering these potential opportunities in the future, it will be possible to gain a better understanding of BIM adoption and its effects on the building sector.
Lastly, future researchers may look at other generalizations in the context of demographic characteristics. The current study took into account only those who were willing to respond and had used the technology with permission from the respective industries. Therefore, the generalizability of the findings may be limited to males of the age between 25 and 44 years old. The younger generation may provide other insights, as they are more inclined to use technology, being tech-savvy generations. In accordance with this, older generations may take into account several nuances and possible difficulties in using the technology. Experience was also mostly between 6 and 10 years, which indicates that respondents were mostly immersed in using the technology. Therefore, future researchers may evaluate less experienced individuals to obtain other findings. Moreover, applications in industries of different sizes, and even implementation and utility, may also be considered.
6. Conclusions
The current research found several important connections in the Qatari building industry. Notably, we found a strong correlation between PU and PEOU, reiterating the value of user-centered design and training initiatives in fostering BIM acceptability. The strong impact of PEOU and PU on elements like Organizational Efficiency, individual user acceptance, and Organizational Usage Acceptance further emphasizes the broad effects of user perceptions in determining the successful integration of BIM technology. Our study also emphasized how innovation plays a key role in determining BIM acceptability. In order to encourage the adoption of cutting-edge technology like BIM, it is essential to cultivate a creative culture inside Qatar’s construction firms.
However, certain sections of our research also revealed non-significant associations, like the connection between Operational Efficiency through PU and PEOU and Innovativeness via Perceived Usefulness. It is important to consider many organizational and contextual elements that may impact the acceptance of BIM, as these contradictory results demonstrate the intricate nature of technology adoption in the Qatari construction industry.
It could be deduced that the current study adds to the body of knowledge on BIM implementation and acceptance in the construction sector, especially in the context of Qatar. These results provide a direction for policymakers and stakeholders in the building industry who want to improve BIM deployment tactics. It was also emphasized that there is a necessity for future studies delving deeper into the complexities of technology adoption within certain regional and industry settings, ensuring that customized techniques are devised to optimize the advantages of cutting-edge technologies like BIM. Finally, this study contributes to our understanding of the technology acceptance process in the construction industry and establishes a foundation for future research and development of BIM adoption in Qatar’s construction industry.
Author Contributions
Conceptualization, L.S.V., A.K.S.O. and J.D.G.; methodology, L.S.V., A.K.S.O. and J.D.G.; software, L.S.V., A.K.S.O. and J.D.G.; validation, L.S.V., A.K.S.O. and J.D.G.; formal analysis, L.S.V., A.K.S.O. and J.D.G.; investigation, L.S.V., A.K.S.O. and J.D.G.; resources, L.S.V., A.K.S.O. and J.D.G.; data curation, L.S.V.; writing—original draft preparation, L.S.V. and A.K.S.O.; writing—review and editing, L.S.V., A.K.S.O. and J.D.G.; visualization, L.S.V., A.K.S.O. and J.D.G.; supervision, A.K.S.O.; project administration, A.K.S.O. and J.D.G.; funding acquisition, A.K.S.O. All authors have read and agreed to the published version of the manuscript.
Funding
This research was funded by Mapua University Directed Research for Innovation and Value Enhancement (DRIVE).
Institutional Review Board Statement
This study was approved by Mapua University Research Ethics Committees (FM-RC-23-01-43) approved in 24 October 2023.
Informed Consent Statement
Informed consent was obtained from all subjects involved in this study (FM-RC-23-02-43).
Data Availability Statement
The data presented in this study are available on request from the corresponding author.
Acknowledgments
The authors would like to thank all the respondents who answered our online questionnaire. We would also like to thank our friends for their contributions to the distribution of the questionnaire.
Conflicts of Interest
The authors declare no conflicts of interest.
References
- Eastman, C.M.; Teicholz, P.M.; Sacks, R.; Lee, G. BIM Handbook: A Guide to Building Information Modeling for Owners, Managers, Designers, Engineers and Contractors; Wiley: Hoboken, NJ, USA, 2011. [Google Scholar]
- Succar, B. Building Information Modelling Framework: A research and Delivery Foundation for industry stakeholders. Autom. Constr. 2009, 18, 357–375. [Google Scholar] [CrossRef]
- Zahrizan, Z. Exploring the adoption of building information modelling (BIM) in the Malaysian construction industry: A qualitative approach. Int. J. Res. Eng. Technol. 2013, 2, 384–395. [Google Scholar]
- Farooqui, R. BIM-Based Sustainability Analysis: An Evaluation of Building Performance Analysis Software. Proceedings of the 45th ASC. 2009. Available online: https://www.academia.edu/14724531/BIM_based_Sustainability_Analysis_An_Evaluation_of_Building_Performance_Analysis_Software (accessed on 12 May 2024).
- Barlish, K.; Sullivan, K. How to measure the benefits of BIM—A case study approach. Autom. Constr. 2012, 24, 149–159. [Google Scholar] [CrossRef]
- Eager, D. Investigation of Potential Benefits of BIM to Provide Efficiencies in the AEC Industry. Available online: https://sear.unisq.edu.au/51810/3/EAGER%20Drew%20dissertation_redacted.pdf (accessed on 9 September 2023).
- Abotaleb, M.M.; Saab, E.; AbdelZaher, M. Integrating Building Information Management (BIM) in Civil nfrastructure Coordination: Application at Lusail Plaza. In Proceedings of the International Conference on Civil Infrastructure and Construction (CIC 2020), Doha, Qatar, 2–5 February 2020. [Google Scholar] [CrossRef]
- Olofsson Hallén, K.; Forsman, M.; Eriksson, A. Interactions between human, technology and organization in building information modelling (BIM)—A scoping review of critical factors for the individual user. Int. J. Ind. Ergon. 2023, 97, 103480. [Google Scholar] [CrossRef]
- ISO 19650-1:2018; Organization and Digitization of Information about Buildings and Civil Engineering Works, including Building Information Modelling (BIM)—Information Management Using Building Information Modelling Part 1: Concepts and Principles. ISO: Geneva, Switzerland, 2018. Available online: https://www.iso.org/standard/68078.html (accessed on 12 May 2024).
- Mohammed, A.; Hasnain, S.A.; Quadir, A. Implementation of Building Information Modelling (BIM) Practices and Challenges in Construction Industry in Qatar. J. Eng. Res. Rep. 2019, 9, 1–9. [Google Scholar] [CrossRef]
- Dowsett, R.M.; Harty, C.F. Assessing the implementation of BIM—An information systems approach. Constr. Manag. Econ. 2019, 37, 551–566. [Google Scholar] [CrossRef]
- Takim, R.; Harris, M.; Nawawi, A.H. Building Information Modeling (BIM): A new paradigm for quality of life within architectural, engineering and Construction (AEC) industry. Procedia-Soc. Behav. Sci. 2013, 101, 23–32. [Google Scholar] [CrossRef]
- Rokooei, S. Building Information Modeling in Project Management: Necessities, challenges and outcomes. Procedia-Soc. Behav. Sci. 2015, 210, 87–95. [Google Scholar] [CrossRef]
- Sun, C.; Xu, H.; Wan, D.; Li, Y. Building Information Modeling Application Maturity Model (BIM-AMM) from the viewpoint of construction project. Adv. Civ. Eng. 2021, 2021, 6684031. [Google Scholar] [CrossRef]
- Liu, S.; Xie, B.; Tivendal, L.; Liu, C. Critical barriers to BIM implementation in the AEC Industry. Int. J. Mark. Stud. 2015, 7, 162. [Google Scholar] [CrossRef]
- Wong, J.K.W.; Zhou, J.X.; Chan, A.P. Exploring the linkages between the adoption of BIM and design error reduction. Int. J. Sustain. Dev. Plan. 2018, 13, 108–120. [Google Scholar] [CrossRef]
- Cheng, J.; Huang, L.; Jiang, L.; Chen, J.; Chen, W.; He, Y. Fostering knowledge collaboration in construction projects: The role of bim application. Buildings 2023, 13, 812. [Google Scholar] [CrossRef]
- Senouci, A.; Al-Abbadi, I.; Eldin, N. Safety improvement on building construction sites in Qatar. Procedia Eng. 2015, 123, 504–509. [Google Scholar] [CrossRef]
- Shareef, M.A.; Kumar, V.; Kumar, U.; Dwivedi, Y.K. E-government adoption model (GAM): Differing service maturity levels. Gov. Inf. Q. 2011, 28, 17–35. [Google Scholar] [CrossRef]
- Davis, F.D. Perceived usefulness, perceived ease of use, and user acceptance of Information Technology. MIS Q. 1989, 13, 319. [Google Scholar] [CrossRef]
- DeLone, W.H.; McLean, E.R. Information Systems Success: The quest for the dependent variable. Inf. Syst. Res. 1992, 3, 60–95. [Google Scholar] [CrossRef]
- DeLone, W.H. The Delone and McLean Model of Information Systems Success: A ten-year update. J. Manag. Inf. Syst. 2003, 19, 9–30. [Google Scholar]
- Chen, L.; Luo, H. A BIM-based construction quality management model and its applications. Autom. Constr. 2014, 46, 64–73. [Google Scholar] [CrossRef]
- Xing, D.; Tao, J. Design and application of green building based on bim. In Geo-Informatics in Resource Management and Sustainable Ecosystem, Proceedings of the Third International Conference, GRMSE 2015, Wuhan, China, 16–18 October 2015; Springer: Berlin/Heidelberg, Germany, 2016; pp. 901–907. [Google Scholar]
- Alothman, A.; Ashour, S.; Krishnaraj, L. Energy Performance Analysis of building for sustainable design using BIM: A case study on institute building. Int. J. Renew. Energy Res. 2021, 11, 556–565. [Google Scholar]
- Lee, S.; Yu, J.; Jeong, D. BIM acceptance model in construction organizations. J. Manag. Eng. 2015, 31, 04014048. [Google Scholar] [CrossRef]
- Lee, S.K.; Yu, J.-H. Effects of intrinsic and extrinsic motivation factors on BIM acceptance. J. Korea Inst. Build. Constr. 2013, 13, 242–252. [Google Scholar] [CrossRef][Green Version]
- Ghaffarianhoseini, A.; Tookey, J.; Ghaffarianhoseini, A.; Naismith, N.; Azhar, S.; Efimova, O.; Raahemifar, K. Building Information Modelling (BIM) uptake: Clear benefits, understanding its implementation, risks and challenges. Renew. Sustain. Energy Rev. 2017, 75, 1046–1053. [Google Scholar] [CrossRef]
- Acquah, R.; Eyiah, A.K.; Oteng, D. Acceptance of Building Information Modelling: A survey of professionals in the construction industry in Ghana. J. Inf. Technol. Constr. 2018, 23, 75–91. [Google Scholar]
- Batarseh, S.; Kamardeen, I. The impact of individual beliefs and expectations on BIM adoption in the AEC Industry. In Proceedings of the AUBEA 2017: Australasian Universities Building Education Association Conference, Melbourne, Australia, 3–5 July 2017. EPiC Series in Education Science. [Google Scholar]
- Hochscheid, E.; Halin, G. A framework for studying the factors that influence the BIM adoption process. In Proceedings of the Information Technology for Construction, Newcastle, UK, 18–20 September 2019. [Google Scholar]
- Liu, R. Factors Influencing the Adoption of Building Information Modeling in the AEC Industry. Available online: https://www.academia.edu/7032507/Factors_Influencing_the_Adoption_of_Building_Information_Modeling_in_the_AEC_Industry (accessed on 19 November 2023).
- Juan, Y.-K.; Lai, W.-Y.; Shih, S.-G. Building Information Modeling Acceptance and Readiness Assessment in Taiwanese architectural firms. J. Civ. Eng. Manag. 2016, 23, 356–367. [Google Scholar] [CrossRef]
- Lee, S.; Yu, J. Longitudinal Study on construction organization’s BIM acceptance. Appl. Sci. 2020, 10, 5358. [Google Scholar] [CrossRef]
- Azhar, S.; Nadeem, A.; Mok, J.Y.N.; Leung, B.H.Y. Building Information Modeling (BIM): A New Paradigm for Visual Interactive Modeling and Simulation for Construction Projects. In Proceedings of the First International Conference on Construction in Developing Countries, Karachi, Pakistan, 4–5 August 2008. [Google Scholar]
- Becerik-Gerber, B.; Rice, S. The perceived value of Building Information Modeling on the U.S. Building Industry. J. Inf. Technol. Constr. 2010, 15, 185–201. [Google Scholar]
- Wong, K.; Fan, Q. Building Information Modelling (BIM) for Sustainable Building Design. Facilities 2013, 31, 138–157. [Google Scholar] [CrossRef]
- Hair, J.F.; Ringle, C.M.; Gudergan, S.P.; Fischer, A.; Nitzl, C.; Menictas, C. Partial least squares structural equation modeling-based discrete choice modeling: An illustration in modeling retailer choice. Bus. Res. 2019, 12, 115–142. [Google Scholar] [CrossRef]
- Adeyemi, I.O.; Issa, A.O. Integrating Information System Success Model (ISSM) and Technology Acceptance Model (TAM): Proposing students’ satisfaction with university web portal model. Rec. Libr. J. 2020, 6, 69. [Google Scholar] [CrossRef]
- Prihatono, F.A.; Adi, T.J. Building Information Modeling (BIM) technology acceptance analysis using technology acceptance model (TAM). IPTEK J. Proc. Ser. 2021, 1, 81. [Google Scholar] [CrossRef]
- Al-sarafi, A.H.; Alias, A.H.; Shafri, H.Z.; Jakarni, F.M. Factors affecting BIM adoption in the Yemeni construction industry: A structural equation modelling approach. Buildings 2022, 12, 2066. [Google Scholar] [CrossRef]
- Prasetyo, Y.T.; Ong, A.K.; Concepcion, G.K.; Navata, F.M.; Robles, R.A.; Tomagos, I.J.; Young, M.N.; Diaz, J.F.; Nadlifatin, R.; Redi, A.A. Determining factors affecting acceptance of e-learning platforms during the COVID-19 pandemic: Integrating Extended Technology Acceptance Model and Delone & McLean is success model. Sustainability 2021, 13, 8365. [Google Scholar] [CrossRef]
- Tan, S.; Gumusburun Ayalp, G.; Tel, M.Z.; Serter, M.; Metinal, Y.B. Modeling the critical success factors for BIM implementation in developing countries: Sampling the Turkish AEC Industry. Sustainability 2022, 14, 9537. [Google Scholar] [CrossRef]
- Weston, R.; Gore, P.A. A brief guide to structural equation modeling. Couns. Psychol. 2006, 34, 719–751. [Google Scholar] [CrossRef]
- Waqar, A.; Othman, I.; Radu, D.; Ali, Z.; Almujibah, H.; Hadzima-Nyarko, M.; Khan, M.B. Modeling the relation between building information modeling and the success of construction projects: A structural-equation-modeling approach. Appl. Sci. 2023, 13, 9018. [Google Scholar] [CrossRef]
- Hair, J.; Black, W.; Babin, B.; Anderson, R.; Tatham, R. Multivariate Data Analysis; Pearson Prentice Hall: Upper Saddle River, NJ, USA, 2010. [Google Scholar]
- Gefen, D.; Straub, D.; Boudreau, M.-C. Structural equation modeling and regression: Guidelines for Research Practice. Commun. Assoc. Inf. Syst. 2000, 4, 7. [Google Scholar] [CrossRef]
- Steiger, J.H. Understanding the limitations of global fit assessment in structural equation modeling. Personal. Individ. Differ. 2007, 42, 893–898. [Google Scholar] [CrossRef]
- Abubakar, M.; Ibrahim, Y.M.; Kado, D.; Bala, K. Contractors’ perception of the factors affecting building information modelling (BIM) adoption in the Nigerian Construction Industry. In Computing in Civil and Building Engineering; ASCE: Reston, VA, USA, 2014. [Google Scholar]
- Xu, H.; Feng, J.; Li, S. Users-orientated evaluation of building information model in the Chinese Construction Industry. Autom. Constr. 2014, 39, 32–46. [Google Scholar] [CrossRef]
- Won, J.; Lee, G.; Dossick, C.; Messner, J. Where to focus for successful adoption of building information modeling within organization. J. Constr. Eng. Manag. 2013, 139, 04013014. [Google Scholar] [CrossRef]
- Wang, G.; Song, J. The relation of perceived benefits and organizational supports to user satisfaction with building information model (BIM). Comput. Hum. Behav. 2017, 68, 493–500. [Google Scholar] [CrossRef]
- Sacks, R.; Koskela, L.; Dave, B.A.; Owen, R. Interaction of Lean and building information modeling in construction. J. Constr. Eng. Manag. 2010, 136, 968–980. [Google Scholar] [CrossRef]
- Venkatesh, V.; Davis, F.D. A theoretical extension of the technology acceptance model: Four longitudinal field studies. Manag. Sci. 2000, 46, 186–204. [Google Scholar] [CrossRef]
- Al-Yami, A.; Sanni-Anibire, M.O. Bim in the Saudi Arabian construction industry: State of the art, benefit and barriers. Int. J. Build. Pathol. Adapt. 2019, 39, 33–47. [Google Scholar] [CrossRef]
- Bhattacherjee, A. Understanding Information Systems Continuance: An expectation-confirmation model. MIS Q. 2001, 25, 351. [Google Scholar] [CrossRef]
- Teo, T.; Noyes, J. An assessment of the influence of perceived enjoyment and attitude on the intention to use technology among pre-service teachers: A structural equation modeling approach. Comput. Educ. 2011, 57, 1645–1653. [Google Scholar] [CrossRef]
- Ling, F.Y.; Hartmann, A.; Kumaraswamy, M.; Dulaimi, M. Influences on innovation benefits during implementation: Client’s perspective. J. Constr. Eng. Manag. 2007, 133, 306–315. [Google Scholar] [CrossRef]
- Rogers, E.M. Diffusion of Innovations, 4th ed.; Simon and Schuster: New York, NY, USA, 2010. [Google Scholar]
- Hong, Y.; Hammad, A.W.A.; Sepasgozar, S.; Akbarnezhad, A. Bim adoption model for small and medium construction organisations in Australia. Eng. Constr. Archit. Manag. 2018, 26, 154–183. [Google Scholar] [CrossRef]
- Jin, R.; Hancock, C.; Tang, L.; Chen, C.; Wanatowski, D.; Yang, L. Empirical study of BIM implementation–based perceptions among Chinese practitioners. J. Manag. Eng. 2017, 33, 04017025. [Google Scholar] [CrossRef]
- Cao, D.; Wang, G.; Li, H.; Skitmore, M.; Huang, T.; Zhang, W. Practices and effectiveness of building information modelling in construction projects in China. Autom. Constr. 2015, 49, 113–122. [Google Scholar] [CrossRef]
Disclaimer/Publisher’s Note: The statements, opinions and data contained in all publications are solely those of the individual author(s) and contributor(s) and not of MDPI and/or the editor(s). MDPI and/or the editor(s) disclaim responsibility for any injury to people or property resulting from any ideas, methods, instructions or products referred to in the content. |
© 2024 by the authors. Licensee MDPI, Basel, Switzerland. This article is an open access article distributed under the terms and conditions of the Creative Commons Attribution (CC BY) license (https://creativecommons.org/licenses/by/4.0/).


