Next Article in Journal
Applying Improved Performance-Based Instructions to Investigate Seismic Performance of a Code-Conforming Steel Trussed-Tube Building
Previous Article in Journal
The Impact of Multi-Dimensional Incentives on the Performance of Rail Transit PPP Projects
Previous Article in Special Issue
Assessment of Adoption and Acceptance of Building Information Modeling for Building Construction among Industries in Qatar
 
 
Font Type:
Arial Georgia Verdana
Font Size:
Aa Aa Aa
Line Spacing:
Column Width:
Background:
Article

Factors Influencing the Development of Cloud-Based Building Information Modelling (Cloud-BIM): A Hybrid FDelphi-FANP-TOPSIS-CEA Approach

School of Housing, Building and Planning, Universiti Sains Malaysia, 11800 USM, Penang, Malaysia
*
Author to whom correspondence should be addressed.
Buildings 2025, 15(1), 33; https://doi.org/10.3390/buildings15010033
Submission received: 28 February 2024 / Revised: 2 April 2024 / Accepted: 6 April 2024 / Published: 26 December 2024
(This article belongs to the Special Issue Building Information Management (BIM) toward Construction 5.0)

Abstract

The adoption of cloud-based building information modelling (Cloud-BIM) presents a complex landscape of potential benefits and challenges for architectural design enterprises in China. While similar opportunities and obstacles exist globally, the unique economic, technical, and regulatory landscape of China necessitates a focused analysis. This study addresses the research gap by investigating the factors influencing Cloud-BIM development in China, utilizing a novel hybrid FDelphi-FANP-TOPSIS-CEA approach. Following a systematic literature review, the interval-valued fuzzy Delphi method (FDelphi) was used to identify 4 primary and 14 secondary factors influencing Cloud-BIM adoption. A fuzzy analytic network process (FANP) was then used to prioritize these factors, revealing technology factors to be the most impactful, with interoperability holding the top position among the secondary factors. The technique for order preference by similarity to ideal solution (TOPSIS) method was further used to identify Cloud-BIM, with objects metasearch being the most favorable alternative among the four potential approaches. Finally, a causal effect analysis (CEA) was used to explore the cause-and-effect relationships between the identified factors, providing a deeper understanding of the underlying dynamics. This research offers valuable insights for architectural design enterprises in China considering Cloud-BIM implementation. By highlighting the key influencing factors, prioritizing their impact, and identifying the most suitable approach, this study equips practitioners with actionable knowledge to navigate the complex decision-making process. Additionally, the novel methodology contributes to the advancement of research in Cloud-BIM adoption, providing a robust framework for future studies in similar contexts.

1. Introduction and Background

The concept of Cloud-BIM is an amalgamation of two revolutionary technologies: cloud computing and building information modelling (BIM). BIM has transformed architectural design through its capacity for integrated, multidimensional modeling of structures, while cloud computing has enhanced storage, accessibility, and computational capabilities. The fusion of these technologies within Cloud-BIM holds the promise of unparalleled coordination, efficiency, and innovation in the AEC industry. However, given the early stage of this integration, numerous aspects remain uncertain, with research still in its infancy and limited consensus regarding the principal factors influencing its adoption and utilization.
The successful integration of Cloud-BIM (Figure 1) has the potential to greatly streamline processes and enhance the efficiency of project execution within the architecture, engineering, and construction industry. By facilitating real-time collaboration among multiple stakeholders, this integration has the capacity to enhance project timelines and outcomes. However, the interrelationships among Cloud-BIM influencing factors have yet to be identified and examined. Understanding this influencing mechanism is imperative for driving its broader acceptance and adoption in the industry.
The adoption and effective implementation of Cloud-BIM entail various complexities. Factors including infrastructure adequacy, interoperability, and technical proficiency are among those influencing the adoption process. Furthermore, the distinctive socioeconomic, technical, and regulatory landscapes in different regions add further layers of complexity. Within China’s AEC industry, this unique environment presents both distinctive opportunities and challenges, underscoring the need for a customized approach to comprehend Cloud-BIM integration.
In 2022, Zhao and Taib used a systematic literature review (SLR) and bibliometric-qualitative analysis (BQA) methods to deliver a comprehensive review after screening 366 articles through the PRISMA framework. The published research was the basis of this research for this article [1], with several research questions to be explored; for example, the interrelationships across the defined influencing factors. To mitigate these challenges and facilitate successful adoption and practical implementation, it is essential to analyze and comprehend the developmental trends and influencing factors of Cloud-BIM. This study endeavors to conduct a comprehensive review of the existing literature and to undertake an in-depth quantitative analysis focusing on the extracted influencing factors. Through this approach, we aim to offer a holistic view of the current status of Cloud-BIM integration, including its challenges, potential, and a roadmap for future directions, particularly within the distinct context of China. The insights gleaned from this study are anticipated to address a significant gap in the present understanding and research pertaining to Cloud-BIM technology.
Given that Cloud-BIM stands at a critical juncture between technology and architecture, elucidating its developmental trajectories and influential factors becomes paramount for both practitioners and researchers. In light of this, this paper employs an innovative hybrid methodology, integrating the fuzzy Delphi method (FDelphi), fuzzy analytic network process (FANP), technique for order preference by similarity to ideal solution (TOPSIS), and causal effect analysis (CEA), to systematically investigate the factors shaping the development of Cloud-BIM within architectural design enterprises in China. By amalgamating theoretical insights with practical considerations, this research aims not only to enhance our understanding of Cloud-BIM adoption in the Chinese context but also to provide a robust framework for future studies in similar aspects. Through this comprehensive exploration, this paper endeavors to furnish actionable insights that can steer architectural design enterprises in China through the intricate decision-making process of implementing Cloud-BIM solutions.

2. Literature Review and Influencing Factors

Cloud-BIM integrates BIM processes and data management within a cloud-based environment, enabling collaborative access, real-time updates, and enhanced scalability. This novel approach holds immense potential for the AEC industry, promising significant benefits such as improved project communication, streamlined workflows, cost reduction, and enhanced project visibility. However, despite its promising future, Cloud-BIM remains a relatively nascent research field, with most existing studies focusing on specific aspects or exploring new technologies.

2.1. Key Features of Cloud-BIM Based on the Literature

The importance of information and data from Cloud-BIM models has been widely recognized. Du et al. propose a free cloud-based BIM performance benchmarking application called BIM Cloud Score (BIMCS) that can automatically collect BIM performance data on a large scale [2]. Peng et al. transformed the BIM database into a data repository, which would later be combined with data mining methods to find similarity relationships between records using clustering analysis or to identify improperly entered data manually [3]. Chen and Chang proposed a framework for a cloud-based system that can retrieve dynamic data from BIM, such as historical records from a facility environment and usage monitoring [4]. Polter et al. proposed a software solution that combines single machines from civil engineering SMEs into a private grid and helps manage large amounts of data [5]. Zhou et al. proposed a system architecture for a BIM data cloud platform based on big data technologies [6]. The construction BIM-based knowledge management (CBIMKM) concept developed by Lin is a 3D-based BIM knowledge management platform [7]. Nandavar et al. described a system that enables visualization, interactions, and manipulations based on IFC files [8].
In the field of information and data, a recent technology trend is the integration of blockchain into BIM. Morteza et al. argued that blockchain as a distributed database structure with peer-to-peer control has the potential to profoundly impact current business transactions [9,10]. Zheng et al. proposed a new BIM system model called bcBIM to address information security issues in mobile cloud architectures [11]. Xue and Lu proposed an integrated BIM and blockchain approach that minimizes information redundancy [12]. Skondras et al. explored the convergence of blockchain, the Internet of Things (IoT), and BIM with a smart museum project [13].
She et al. argued that BIM collaborative management platforms can simplify the complexity of management work and thus greatly improve the efficiency of executing management processes [14]. Jung et al. proposed a model for enhancing interoperability in a BIM-based collaborative design and conducted a preliminary study on design problem modelling and business tool analysis [15]. Beach et al. proposed a solution to automate the distribution of BIM data without the need for manual interference [16]. Leon and Laing used tactile and tangible interfaces as well as digital and cloud technologies to link the conceptual design phase with the later detailed design BIM phase [17]. Garyaev and Rybakova proposed context-aware cloud computing information systems (CACCIS) to provide access to information and communication tools for all parties in the design and construction process [18]. Yan integrated web-based information technology and visual programming techniques into parametric BIM [19].

2.2. Summarized Influence Factors from the Literature

A thorough understanding of the existing knowledge base is essential for identifying research gaps and charting a path for further exploration. In this vein, we conducted a comprehensive literature review encompassing various scholarly sources, including peer-reviewed journals, conference proceedings, and reputable academic databases. The search strategy employed focused on key terms like “Cloud-BIM”, “Building Information Modelling”, “cloud computing”, “AEC industry”, “architectural design”, and relevant synonyms. By systematically evaluating the retrieved literature, we aimed to identify and analyze existing research on Cloud-BIM, particularly with a focus on the Chinese context. This review process provided a critical foundation for understanding the current state of knowledge in this domain and identifying the crucial factors influencing the development and adoption of Cloud-BIM within China’s architectural design enterprises.
However, a critical gap exists in the literature regarding in-depth research and quantitative analysis of the factors influencing Cloud-BIM adoption and development. To bridge this gap and gain a comprehensive understanding of Cloud-BIM, a thorough examination of existing research is crucial. Based on the results of previous SLR research by Zhao and Taib, Table 1 has been updated to adapt to this research framework [1].
Cloud-BIM influencing elements are formed by three broad categories. One is that cloud-based BIM can compensate for conventional BIM inadequacies. Another was the adoption and use of the Cloud-BIM standard by AEC firms. The third category includes Cloud-BIM traits, both positive and negative. The three kinds of principles discussed above do not exist in isolation and are fundamentally linked in a number of ways, sometimes as a result of numerous elements overlapping. After that, technology factors (TF), market factors (MF), organization factors (OF), and policy factors (PF) are used as primary factors, and each primary factor contains multiple secondary factors. The summary table and literature sources are organized as follows:
After an extensive review of the existing literature on Cloud-BIM integration in the AEC industry, we have identified four primary factors and seventeen secondary factors that significantly influence its adoption and implementation. The primary factors encompass aspects such as organizational readiness, technological infrastructure, stakeholder collaboration, and government support. These factors lay the foundation for successful Cloud-BIM integration and serve as crucial determinants of its implementation effectiveness. The secondary factors further delve into areas such as data security, cost considerations, interoperability, training, and cultural changes, providing a comprehensive understanding of the intricacies involved in the adoption and implementation of Cloud-BIM. By synthesizing and analyzing these factors, we aim to provide valuable insights and recommendations to industry practitioners, policymakers, and researchers seeking to navigate the complexities of Cloud-BIM integration in the AEC industry.
While the existing literature provides valuable insights into the potential benefits, challenges, and drivers of Cloud-BIM adoption, there is a notable lack of quantitative studies that prioritize and analyze the intricate relationships among these factors, particularly within the Chinese context. This research gap highlights the need for a robust and comprehensive investigation to guide architectural design enterprises in China through the complex decision-making process of implementing Cloud-BIM. By employing a novel hybrid methodology that combines multiple techniques, including the fuzzy Delphi method, fuzzy analytic network process, technique for order preference by similarity to ideal solution, and causal effect analysis, the present study aims to address this gap and provide a holistic understanding of the key influencing factors, their relative importance, and the underlying cause-and-effect dynamics.

3. Methodology and Theoretical Framework

The problem under investigation in this study is “What is the relationship among all the influencing factors of Cloud-BIM adoption for architectural design enterprises in China?” After a review of multiple multi-criteria decision-making (MCDM) practices, this study employs an integrated method combining the FDelphi, FANP, TOPSIS, and CEA approaches. The overall theoretical framework of this study is represented in Figure 2. By focusing on architectural design enterprises, this research can provide practitioners in this domain with a framework and actionable recommendations to navigate the complex decision-making process of Cloud-BIM implementation. Another reason to choose the architecture sector is because it can represent the current situation of opportunities and challenges among AEC industries.
In the initial recruitment stage, the research team adopted the snowball sampling method to gradually expand the size of the expert team through identified expert contacts. In this way, qualified potential experts were recommended and invited layer by layer. First, 45 professionals who met the qualifications were contacted. Contact was made through the following three channels: (a) through the network directory of corporate members and practitioners of the China Urban Science Society. (b) The author established contacts through on-site communication by attending relevant academic conferences and seminars, collecting business cards, and inviting experts to participate in this research. (c) Google Scholar was utilized to search for the literature of scholars involved in BIM projects, and an email invitation was sent to explain the purpose of the research and invite them to participate in the survey or provide professional insights.
After explaining the research purpose and methods in detail, 40 experts finally actively agreed and were willing to participate in the questionnaire. The broad coverage of these experts ensured that the consulting expert group had in-depth insights in different fields and provided solid professional support for subsequent research stages such as FDelphi, FANP, TOPSIS, and CEA. Their experience and knowledge provided the research with rich information and deep insights, allowing it to explore the influencing factors of Cloud-BIM and their interrelationships more comprehensively and accurately.
Specifically, considering the actual situation of the project and common multi-criterion evaluation methods, we constructed an evaluation index system comprising four primary factor indicators and seventeen secondary factor indicators. Through the Delphi method, we determined the importance of the influencing factors. A panel of experts was employed to score and progressively reach a consensus, and the resulting survey served as the basis for setting the weights. A group of 40 experts were chosen using the snowball sampling method from multiple sources including professional architectural associations, local companies, and universities. Subsequently, we evaluated the judgment matrix’s consistency using the FANP method and used fuzzy network analysis to rank these factors’ priority levels, identifying the key factors influencing growth. Following this, we employed the TOPSIS method to rank the proposed ideal solutions. Finally, we revealed causal relations through the use of CEA. This hybrid analysis approach enabled us to determine the weights more precisely and provide more accurate results.

3.1. FDelphi: To Build a Comprehensive Index System

The Delphi method is an interactive system procedure created by Dalkey and Helmer of the RAND corporation in 1963 [20]. It employs the consensus of a group of experts to make predictions about future developments, gathering expert opinions through multiple rounds of feedback. The Delphi method leverages the knowledge and experiences of experts to collect views on matters that are ambiguous, complex, and unsuitable for direct quantitative analyses. The steps adopted in the FDelphi method are demonstrated in Figure 3.

3.1.1. Step 1: Initial Construction of the Indicator System

This step primarily involves constructing an index system based on the table of influencing factors in the literature review. Taking into consideration the actual features of Cloud-BIM and referencing related literature, 17 indicators were selected from four aspects: technology, market, organization, and policy. This formed a preliminary index system and was compiled into a table. This table was distributed to the experts for their opinions. After retrieving the completed tables, the data were examined and condensed. The results were then reported back to the experts for further consultation rounds. The decision to engage in additional rounds of consultation was made based on the feedback until the evaluation opinions were largely focused, finally resulting in the development of a comprehensive Cloud-BIM evaluation system.

3.1.2. Step 2: Collect Ratings from Experts

The main objective of this step was to collect and process the survey forms. This was done iteratively until a consensus was reached among the experts. The Likert scale was used, with importance divided into five levels and assigned values of 1, 3, 5, 7, and 9. A lower value indicated a higher level of importance. The experts were requested to indicate their assessment of the importance of each indicator by marking the corresponding checkbox on the consultation form. Due to the large number of experts and influencing factors in this study, at least two or more rounds of FDelphi were necessary to obtain reliable results. Subsequently, the semantic evaluations were transformed into triangular fuzzy numbers (TFNs) for further analysis based on Table 2.

3.1.3. Step 3: Expert Opinion Statistical Results Analysis

First, it was necessary to calculate the actual number of questionnaires that were distributed and the number of effectively collected questionnaires. This calculation was used to determine the response rate, which reflects the level of participation of the experts.
Step 3-1: Expert Authority
The coefficient of reliability (Cr), which determines the level of expert authority, is generally influenced by two factors. The coefficient of adjudication (Ca) represents the basis on which the experts make their judgments and is typically classified into four categories: theoretical basis, practical experience, domestic and international literature, and intuition. Each category is assigned a degree of influence, namely large, medium, or small. The coefficient of sense (Cs) indicates the experts’ familiarity with the issues. Cr is calculated using the following formula:
C r = C a + C s 2
Typically, a Cr value of 0.7 or higher is considered to be a good indicator, with higher values indicating a higher level of expert authority.
Step 3-2: Statistically, the degree of agreement or concordance among the experts can be assessed using a series of statistical indicators. The coefficient of variation (CV) and Kendall’s coefficient of concordance (also known as W) were used to measure the degree of agreement of the experts’ opinions. First, the mean, variance, and standard deviation were calculated using the following formulas:
Mean:
C ¯ j = E = 1 m i = 1 N a i = i = 1 m j C i j m j
In the formula, C ¯ j represents the average score of each expert on the j-th indicator.
Variance:
σ 2 = 1 m 1 i = 1 N ( a i E ) 2
In the formula, m represents the total number of experts, and a i represents the rating value of the i-th expert.
The dispersion of expert opinions can be calculated based on the standard deviation σ i :
S j = σ i = 1 P j = 1 N n i j ( E j E i ) 2 = 1 m j 1 i = 1 m j ( C i j C ¯ j ) 2 i = 1,2 , , M
where S j is the corresponding standard deviation,   C i j is the score of the j-th expert on the j-th indicator, and m j is the number of experts participating in the score of the j-th indicator.
The calculation formula for the coefficient of variation CV is as follows:
V j = S j C ¯ j
The smaller V j is, the higher the degree of coordination among the experts on indicator j. It is generally considered that CV < 0.25 is a better indicator.
Kendall’s coordination coefficient (W) is a correlation quantity that calculates the correlation degree of multiple levels of variables, between 0 and 1. It is an indicator used in the Delphi method to test whether the experts’ scoring results of the indicators were consistent. The larger the value of W, the higher the degree of expert coordination. The calculation formula is as follows:
W = 12 S m 2 n 3 n m i = 1 m T i
In the formula:
s = j = 1 n d j 2 = j = 1 n ( R j R ¯ ) 2
R j = i = 1 m R i j
R ¯ = 1 n j = 1 n R j
In the formula, m is the total number of experts participating in the i-th indicator evaluation; n is the total number of participating indicators in this round of consultation; R ¯ is the sum of squares of the arithmetic mean deviation of R. R i j is the evaluation level of expert i on indicator j.
After that, The FGMV is calculated. The fuzzy geometric mean value (FGMV) is an operation method in fuzzy mathematics that is used to calculate the mean value of fuzzy or uncertain information. It is calculated as follows:
G M F 1 , F 2 , , F k = ( ( i = 1 k e i ) 1 k , ( i = 1 k f i ) 1 k , i = 1 k g i ) 1 k
The above results are defuzzified to obtain the acceptance index (AIN) of each parameter:
D F 1 = e 1 , f 1 , g 1 3
Among them, k is the number of respondents participating in FDelphi. The value of F 1 , F 2 , , F k is as follows:
F 1 = e 1 , f 1 , g 1 , F 2 = e 2 , f 2 , g 2 , F k = e k , f k , g k
The fuzzy numbers can be calculated as follows:
A F 1 , F 2 , , F k = min k e i , 1 k i = 1 k f i , max k g i
Finally, the value of AIN is used to determine whether to accept the result. The acceptance index (AIN) value is used to determine whether the influencing factors are accepted because in some studies, researchers need to determine which factors have a significant impact on the object or system being studied. The AIN value can be interpreted as the average impact of each influencing factor on the outcome. This means that the higher the AIN value, the greater the positive impact of the factor on the results.

3.1.4. Step 4: Final Influencing Factors Indicator System

After following the principles of indicator selection and removing the factors that did not meet the conditions, we constructed the final influencing factor indicator system for analysis in the subsequent stages. The purpose of constructing the influencing factor index system was to systematically quantify and evaluate the impact of each factor on the research object or system and to provide a reliable basis for further research and decision-making.

3.2. FANP: To Determine Indicator Weights

Analytic network process (ANP) is a system analysis and evaluation method that combines qualitative analysis and quantitative analysis. It was proposed in 1996 by T.L. Saaty [21]. ANP was developed on the basis of AHP. Compared with the hierarchical structure of AHP, the network structure of ANP considers the association and feedback relationship between element groups and the internal elements of the element group. It can describe the system structure more accurately. The basic steps of the ANP method are shown in Figure 4.
On the basis of the evaluation index system, this section uses the fuzzy network analysis method to evaluate the relative importance of the influencing factors of Cloud-BIM and prioritize them. Data on the FANP analysis were collected through paired questionnaires distributed to four decision teams consisting of 40 experts. Among them, the decision teams were composed of theoretical experts in the BIM field, architects using BIM, and BIM-related IT developers.
With the help of the FANP rule, the decision-making expert group obtained an unweighted super matrix W by constructing a pairwise comparison matrix. Furthermore, the weighting matrix Q was obtained through a pairwise comparison of the indicator sets. Then, the weighted supermatrix W ¯ was obtained. According to the weighted supermatrix W ¯ , the limit supermatrix lim k ( W s ¯ ) k was constructed. The final limit ranking was synthesized according to the limit super matrix, then the weight value of each indicator set was obtained.

3.2.1. Step 1: Establish ANP Network Structure

When systematically analyzing and combining decision-making problems, we need to form elements and element sets and to analyze and judge the interrelationships within the element level. A typical FANP network model is divided into three parts: the first part is the target layer, which is the research goal. The second part is the indicator, which is a network structure that forms influencing factors with mutual influence. The third layer is the plan layer. The typical FANP hierarchical is shown in Figure 5.
The network hierarchy of FANP has both a hierarchical structure and an internal loop and mutually dominated hierarchy, and there are also dependencies and feedback relationships within the hierarchy. We identified the primary factors, determined the relationships between the factors, and built a classic model of the network structure. Therefore, the preliminary FANP structural correlation diagram can be constructed as below Figure 6.

3.2.2. Step 2: Construct a Fuzzy Judgment Matrix

The purpose of this step is to construct a pairwise comparison matrix and perform matrix operations under fuzzy conditions. Through expert judgment, a fuzzy pairwise comparison matrix was established between each element and each element group that had an interactive relationship. The linguistic variables and corresponding triangular fuzzy numbers are shown in Table 2.
First, a fuzzy judgment matrix was constructed. The set of comments was determined and linguistic variables were used to evaluate the relative importance of each factor. Assuming that a certain layer has n indicators, an n × n matrix will be generated:
W i j t = ( W i j l t , W i j m t , W i j u t ) n × n
We assumed that there were T experts and used the algorithmic averaging method to summarize the results. The process is as follows:
A = 1 T W i j 1 , W i j 2 , , W i j T
In the formula, a i j = ( l i j , m i j , u i j ) .
Each expert independently provided a proportional judgment matrix according to the FANP method and returned it to the researchers. Using the scaling method of 1/3/5/7/9 and its reciprocal proposed by T. L. Saaty, the elements were compared and scored under a certain criterion in pairs to establish the relative relationship between the elements and determine the relative importance value. The priority vector was calculated to obtain the weight of the element. The evaluation matrix given by the kth expert is as follows:
A k = ( a ( k ) i j ) n × n k = 1,2 , , m
In the formula, each factor contains n elements, and there are k experts.
Based on the comments given by the 4 decision teams on the 14 social impact factors, the p judgment matrix can be obtained:
B = A × R = a 1 , a 2 , , a m × r 11 r 12 r 1 n r 21 r 22 r 2 n r m 1 r m 2 r m n = b 1 , b 2 , , b n

3.2.3. Step 3: Calculate Feature Vectors and Perform Consistency Checks

After constructing the judgment matrix, this step calculates the eigenvector corresponding to its maximum eigenvalue for each matrix and then performs a consistency test. The eigenvector W is obtained using the eigenvector method and the following formula:
A W = λ m a x W
where λ m a x is the maximum eigenvalue of the judgment matrix.
According to the following equation, a consistency test is performed on each judgment matrix:
C I = λ m a x n n 1
Calculating the ranking weight of the relative importance of all factors at the same level to the highest level (total goal) is called the overall ranking of levels. This level is carried out layer-by-layer from the highest level to the lowest level:
b i = j = 1 m b i j a j ,   i = 1 , , n
where the total ranking weights of level A are a 1 , , a m . The single ranking weights of n factors in layer B are b 1 j , , b n j . b 1 , , b n , which are the weights of each factor in layer B with respect to the overall goal.
C R = C I R I = j = 1 m C I j a i = 1 m R I i a
Here, n represents the order of the judgment matrix, CI represents the consistency index, CR represents the consistency ratio, RI represents the average random index based on the short array size, and λ m a x   represents the maximum eigenvalue. When CR ≤ 0.1, it means that the short array passes the consistency test.
For the average stochastic one-time indicator RI, Saaty gives the value of R:
R I = λ m a x n n 1
The average random consistency index (RI) is shown in Table 3.

3.2.4. Step 4: Unweighted Supermatrix

After obtaining the normalized feature vector and after comparing each element in the network layer as a sub-criteria, the unweighted super matrix W under the indicator layer can be obtained.
The sorting vector ( w i 1 j 1 , w i 2 j 1 , , w i n j 1 ) ( i = 1,2 , , n ) is obtained using the characteristic root method, which is recorded as W i j .
W i j = w i j 1 , w i j 2 , , w i j n = w i 1 j 1 w i 1 j n w i n j 1 w n 1 j n
W = w 11 w 1 n w n 1 w n n

3.2.5. Step 5: Normalized Matrix

Each column of the matrix W in the previous step is not normalized, and the feature vectors need to be normalized. Under the same primary influencing factors, a judgment matrix is constructed with the secondary influencing factors, and the dominance of the other elements on Ci is compared and normalized to obtain the normalized feature vector. [ a 1 j , a 2 j , , a i j , a s j ] T is the value of the ranking weight of the relative importance of the corresponding factors at the same level to the previous level. Finally, a weighted matrix A can be obtained as follows:
A s = a 11 a 12 a 1 s a 21 a 22 a 2 s a s 1 a s 2 a s s
In this process, the final value W i p of the single-layer indicator weight is calculated.
W i p = d p A i i = l d p A i n   , i = 1,2 , , n

3.2.6. Step 6: Weighted Matrix

Then, the elements W ¯ of the supermatrix W are weighted, and the elements in the supermatrix W are weighted to obtain the weighted supermatrix W ¯ . The method is to multiply the weighted matrix A by the unweighted supermatrix W i j to obtain the weighted supermatrix W ¯ . The elements in the supermatrix W are weighted to obtain the weighted supermatrix W ¯ . All w ¯ i j are combined into the supermatrix to obtain the weighted supermatrix W ¯ :
W ¯ = A × W = W ¯ i j = a i j × W i j
W ¯ i j = w ¯ 11 w ¯ 1 n   w ¯ n 1 w ¯ n n = a i j W i j ,   i = 1,2 , , N ; j = 1,2 , , N
In the formula, W ¯ i j represents the weight supermatrix, A is the weighting matrix, and W i j is the eigenvector matrix.

3.2.7. Step 7: Limit Matrix

After passing the consistency test, the eigenvectors of each dimension indicator form an unweighted super matrix W ¯ . In order to make the weighted supermatrix stable, the limit supermatrix W ¯ s needs to be calculated. By normalizing the initial super matrix, the limit super matrix W ¯ s is obtained (see the following formula). When i , the extreme short matrix converges and is unique, thereby obtaining the weight of the evaluation index.
W ¯ s = lim k ( W s ¯ ) k
If W ¯ s has a convergent and unique limit, then the column vector of W ¯ s is the global weight vector of each element, and the value of each row in the limit supermatrix is the index weight of the corresponding element in the row.

3.2.8. Step 8: Determine the Weight of Indicators

In the previous step, for the weighted supermatrix W ¯ , a sufficiently large power operation lim k ( W s ¯ ) k is performed until the values of each row of the weighted supermatrix tend to be consistent. Since each column vector of the limit supermatrix is equal and so on, the value of any column vector is assumed to be as follows:
R = [ r 1 , r 2 , , r q ] T
In the formula, r is the index weight and q is the number of evaluation indicators.
The matrix X is converted into a standardized fuzzy matrix R, then the index weight w and matrix R are calculated according to the FANP method and a weighted fuzzy matrix V is established.
R = [ r i j ] k × m = r 11 r 12 r 1 m r 21 r 22 r 2 m r k 1 r k 2 r k m   ( i = 1,2 , , k ; j = 1,2 , , m )
r i j = x i j Y i = x i j max max x i j l , x i j u , , max x i j l , x i j u
V = [ v i j ] k × m = v 11 v 12 v 1 m v 21 v 22 v 2 m v k 1 v k 2 v k m = r i j × w j   ( i = 1,2 , , k ; j = 1,2 , , m )
Here, w j is the comprehensive weight of the secondary index.

3.3. TOPSIS: To Evaluate Model Feasibility

In 1981, C. L. Hwang and K. Yoon first proposed a method for sorting a limited number of evaluation objects based on their proximity to the idealized target, namely the TOPSIS method (technique for order preference by similarity to an ideal solution) [22]. This method is a sequential optimization technique that is based on ideal target similarity and is very effective for multi-objective decision analyses.
There are correlations and dependencies between the various evaluation indicators of Cloud-BIM, and there are also varying degrees of mutual influence between the different levels. Therefore, the network analytic hierarchy process was introduced to determine the weight of each indicator. On this basis, the TOPSIS solving and ranking method is used for comparative evaluations. The solution process is as Figure 7.

3.3.1. Step 1: Construct an Initial Evaluation Matrix

First, the problem of TOPSIS needs to be clearly defined, and the alternatives and standards involved need to be identified.
According to the following formula, the initial evaluation matrix X is established.
X A i × C j m × n = x 11 x 12 x 1 j x 21 x 22 x 2 j x i 1 x i 2 x i j
Here, A i   ( 1 = 1,2 , , m ) is the primary factors,   C j ( 1 = 1,2 , , n ) is the j-th criterion index,   x i j represents the j-th evaluation index of the i-th project, and m is the number of plans, forming a plan set A = { A 1 , A 2 , , A m } . N is the number of evaluation indicators. The evaluation indicators of each plan consist of an indicator set X = { X 1 , X 2 , , X n } .

3.3.2. Step 2: Compute the Standardized Decision Matrix

Considering that different evaluation indicators in the evaluation object have different dimensions, in order to eliminate the differences between the indicators, it is necessary to remove the dimensions and obtain a standardized decision matrix R. The method used is vector normalization. The initial evaluation matrix is calculated as the following equation:
Y = [ y i j ] n × m = x i j x j x j * x j = x i j i = 1 m x i j 2   ( i = 1,2 , , m ;   j = 1,2 , , n )
In the formula, x j represents the worst value in row I, and x j * represents the best value in row i. The normalized value y i j ranges from 0 to 1. This step ensures that all standards are on the same scale and avoids bias caused by different units of measurement.

3.3.3. Step 3: Construct a Weighted Standardized Decision Matrix

The weights are assigned to standards to reflect their relative importance or significance. After converting matrix X into a standardized matrix Y, a weighted standardized matrix V is established according to the following formula. The weight vector of each evaluation index is defined as follows:
V = v i j = w j × r i j = r 1 x 11 r 1 x 1 q   r 1 x m 1 r q x m q = v 11 v 1 q   v m 1 v m q
i = 1,2 , , m ; j = 1,2 , , n
The weighted standardized matrix V can be obtained by using the following formula, where w j is the index weight of the given criterion (the index weight value obtained by FANP calculation, 0   w j   1 ) is the total ranking of each index weight, and r i j is the weighted specification matrix:

3.3.4. Step 4: Calculation of Positive Ideal Solutions and Negative Ideal Solutions

After that, the ideal point I * needs to be determined according to the following formula:
V + = max i v i j j J + , min i v i j j J = V 1 + , V 2 + , , V r + , i = 1,2 , , m
V = min i v i j j J + , max i v i j j J = V 1 + , V 2 + , , V r + , i = 1,2 , , m
Here, V + is the positive ideal solution, V is the negative ideal solution, J + and J are positive and negative indicators, and v i j is the corresponding element value.
Using the Euclidean norm as the distance measurement formula, the Euclidean distance and relative closeness α i between the sample indicator and the ideal solution can be calculated.
The double base point sorting method is introduced to calculate the similarity, and its calculation formula is as follows:
α i = j = 1 n ( w ¯ i j V j * ) 2   i = 1,2 , 3 , , n
The distance between alternative Ai and the ideal solution is as follows:
d i * = j = 1 n ( v i j v j * ) 2   i = 1,2 , 3 , , m
The distance between alternative Ai and the negative ideal solution is as follows:
d i = j = 1 n ( v i j v j ) 2   i = 1,2 , 3 , , m

3.3.5. Step 5: Calculate the Relative Closeness to the Ideal Solution

After that, it is necessary to calculate the relative distance between the sample and the ideal point and to sort the relative distance from largest to smallest. The larger the relative distance, the better the enterprise to be evaluated. The calculation of closeness E i is used to sort and optimize the suppliers, and it is calculated using the following formula:
R C C i = E i = d i d i + + d i
In the formula, d i + , d i are the distances between the sample index and the positive and negative ideal solutions, d i + is the Euclidean distance between the evaluated object and the positive ideal point (the positive ideal solution of the j-th evaluation index), d i is the Euclidean distance between the evaluated object and the negative ideal point (the negative ideal solution of the j-th evaluation index), and E i is the closeness. Normally, E i ( 0 ,   1 ) , the evaluation of the index can be achieved by sorting the closeness. The larger the queuing indication closeness value is, the farther it is from the negative ideal point, which means that the solution is better.

3.3.6. Step 6: Calculate the Sorting Results

The results of the closeness E i calculated in the previous step are sorted from largest to smallest. The larger E i is, the closer the candidate solution is to the ideal solution d i + , where the maximum value is the optimal solution. The larger the value, the farther the evaluation object is from the negative ideal. The larger it is, the better the solution is. The values are sort according to the arrangement scheme of E i , from largest to smallest.

3.4. CEA: To Explore Causal Factors

A cause-and-effect analysis is a systematic approach to determine the root cause of a problem and to identify ways to resolve it. The purpose of this analytical approach is to go beyond superficial phenomena and dig deeper into the nature of the problem. Through a cause-and-effect analysis, we can reveal the true cause of a problem and provide guidance in developing solutions. The Figure 8 is a flow chart of the CEA method:
Referring to the method of Jahangirian [23], this step uses methods such as Cronbach’s alpha, descriptive statistical analysis, bootstrap resampling, nonparametric correlation analysis, and nonlinear multiple regression analysis to evaluate the causal factors of stakeholder engagement in healthcare simulation projects and to determine reliable factors. Based on the results of the median ranking, reliable and unreliable factors were identified.

3.4.1. Step 1: Descriptive Analysis

The participant’s responses were coded into specific numbers indicating varying levels of agreement or disagreement. Descriptive statistics, including the mean, median, mode, and standard deviation, were calculated on the original sample. Afterwards, the effects of the small sample size and lack of normal distribution of the data were addressed using a bootstrapping method to obtain reliable statistical inferences. First, we coded the participant feedback into ratings, where “strongly agree” was 1, “agree” was 3, “neutral” was 5, “disagree” was 7, and “strongly disagree” was 9.
Next, using Cronbach’s alpha, we tested the reliability and internal consistency of the various causal factors between the primary factors (PF) and the secondary factors (SFs). It was necessary to conduct statistics based on the description of the sample and set standards and to make a “retain” or “exclude” decision for each PC and SC.

3.4.2. Step 2: Correlation Analysis

After obtaining the influencing factors of the “reserved” status, it was necessary to conduct correlation an analysis on PF and SF. Kendall’s tau-b (two-tailed) correlation analysis was used to evaluate the relationships between causal factors, including relationships between the primary causes, between the secondary causes, and between the secondary causes and primary causes. In this study, three types of correlations between PFs, between SFs, and between PFs and SFs were considered.

3.4.3. Step 3: Extraction of the Variance by SFs in PFs

This step requires a nonlinear multiple regression analysis. A nonlinear multiple regression model was used to determine the effects of each secondary cause on the variance of the hypothesized primary cause and to examine their statistical correlation with the variance of the other primary causes. Afterwards, screening was performed according to a certain Cronbach’s alpha standard to retain the reliable relationship between PF and SF.

3.4.4. Step 4: Draw a Cause-and-Effect Diagram

A causal diagram was drawn based on the obtained variance Cronbach’s alpha value, hypothesized effects, and alternative effects. A cause-and-effect diagram presents two levels of cause-and-effect relationships. This type of graph shows the interactions between the different factors and helps us to gain a deeper understanding of the complex relationships within the system. The arrows indicate the direction of causation, while the curves indicate the strength or degree of association. Such correlation analysis can reveal the potential connections and influence levels between the different factors, providing important clues for further research.

4. Results

4.1. FDelphi Results

The indicator system was established based on the influencing factors table in the literature review as the following Figure 9:
According to the analysis results of the first round of data, Kendall W and CV% did not meet the conditions, so a second round of FDelphi was used to collect the experts’ opinions. According to the analysis results, the CV% of the Kendall’s W values in the tenth round were all less than 0.25. The experts’ opinions on the indicators tended to be consistent, and the degree of concentration was high. The Kendall’s W values were all greater than 0.40, indicating that the expert consultation opinions were well coordinated, the results were desirable, and the expert opinions had a certain degree of credibility. Therefore, FDelphi stopped collecting the experts’ opinions after the tenth round.
According to Formulas (1)–(9), the statistics of the experts’ authority are as the following Table 4:
A total of 45 questionnaires were distributed in each round of survey, and 40 valid questionnaires were recovered, with a recovery rate of 88.9%. It is generally believed that >70% is a better standard. In the last round of the FDelphi analysis, the average value of the expert authority coefficient was 0.802, which was greater than 0.70, indicating that the expert consultation group formed in the study met the requirements of the Delphi method. The median and mean values were greater than or equal to 4, and the coefficient of variation was less than 0.25 as the basic criteria for meeting the index conditions. The following table summarizes all the data from rounds 1–10.
The data show that some factors had consistent and agreed-upon scores, while other factors showed more diverse views among the experts. After 10 rounds of repeated consultations, the experts’ opinions gradually converged. At this time, the results indicated that the degree of divergence of opinions among the experts had reached an acceptable level, and the experts’ opinions tended to converge. There was no need to filter or modify the indicator system anymore. Therefore, the Delphi method was used to solicit expert opinions.
Afterwards, the semantic evaluation was converted into TFNs for analysis according to Table 2. FGMV and AIN were calculated according to Formulas (10) and (11). According to the previous explanation, factors with AIN < 4 were removed.
Finally, a Cloud-BIM influencing factors and evaluation index system was formed, as shown in the Table 5. After repeated consultations, a satisfactory index factor set was finally obtained and recorded as B01–B14.

4.2. FANP Result

By searching for relevant documents on the Internet and interviewing experts, combined with the results of the FDelphi step, we systematically analyzed the influencing factors, determined the independence or influencing relationships between each element, and constructed a FANP structure diagram, as shown in the figure below. In Figure 10, the two-way arrows represent the mutual influences between the indicators, the one-way arrows represent the one-way influences, and the circular arrows represent the mutual influence of the secondary indicators within the corresponding first-level indicators.
In this step, the following four alternatives were proposed with the goal of providing a more comprehensive and innovative Cloud-BIM solution to meet the needs of different factors and to improve the application value of Cloud-BIM in the AEC industry: (p1) Cloud-BIM + online toolkit (technical factor, TF), (p2) Cloud-BIM + objects metasearch (market factor, MF), (p3) Cloud-BIM + project management (organizational factor, OF), (p4) Cloud-BIM + AI knowledge hub (policy factors, PF).
The following table reflects the pairing scores between the primary influencing factors and the secondary influencing factors under the same primary influencing factor. The pairing scores of four alternatives and secondary influencing factors are also given.
According to the description in Section 3.1.2, the influence of the pairwise comparison of Fi and Fj factors is converted according to Table 2. The scale is 1/3/5/7/9, corresponding to EI/LI/MI/HI/EHI. Divided by the diagonal lines, the influence degrees of the same number are the reciprocals of each other. For example, if the value of B1B2 is 3, then the value of B2B1 is 1/3, which is expressed as the influence of the influencing factors on the left (vertical axis) on the influencing factors on the right (horizontal axis) degree. B1B2 or B2B1 only needs to be filled out once. The value of the diagonal is EI (that is, 1), which means that the two influencing factors are of equal importance. Taking the first-level influencing factor (PF) as an example, the following table is the result of converting clear values into triangular fuzzy numbers.
After that, the average judgment matrix is established, referring to the A formula above. All the data are arranged on the same side of diagonal 1 (top right). Then, all the decisions are summated in each influencing factor, and the average is taken. Finally, defuzzification is performed according to the following formula to obtain the final pairwise comparison matrix:
N 1 = a 1 ,       b 1 ,       c 1 ,   N 1 = a 1 ,       b 1 ,       c 1 3
Then, the pairwise comparison matrix is normalized using Formula (45) to calculate the priority vector of each influencing factor. If the consistency ratio (CR) condition is met after checking for consistency, the priority vector can be regarded as the final weight of the influencing factors. w i A H P represents the weight of each parameter shown in Table 6.
w i A H P = j = 1 n N i j A H P n
The weighted sum ( W S i ) matrix is calculated according to Formula (4), where A consists of the normalized priority vector.
W ¯ = A × W = W S i W S 1 W S 2 W S i = p 11 p 21 p i 1     p 12 p 22 p i 2         p 1 j p 2 j p i j × w 1 w 2 w i
The priority vector is multiplied by the paired comparison matrix to obtain the weighted supermatrix W ¯ .
Formula (47) is used to take the average of all the consistencies calculated in the previous step to calculate the average consistency ( λ m a x ).
λ m a x = i = 1 n C i n
Formula (48) is used to calculate the consistency index (CI) value.
C I = λ m a x n n 1
The randomly generated index (random index, RI) value is given in Table 3. Finally, Formula (49) is used to calculate the CR value.
C R = C I R I
After that, the consistency test of the factors continues, and the λmax, CI, and CR values are calculated using the above formulae. The results are displayed in Table 7.
Figure 11 shows the results of primary influencing factor weights. After that, the same method is followed to calculate the values of the secondary influencing factors and the consistency test results under all the primary influencing factors, and the results are shown in the following Table 8. It can be seen that the CRs of the consistency test results of the secondary influencing factors are all less than 0.1. Therefore, the test results are acceptable, indicating that the consistency of the decision matrix is good.
Similarly, the priority vectors of the four alternatives in each case will be calculated in the next sections. By raising the supermatrix to the “k” power, the limit matrix is calculated as shown in the table below, where k = 10. This step provides the final prioritization of the four Cloud-BIM alternatives considered in the network. This step takes into account interdependencies and feedback between the elements. The weights of all the indicators and the rankings of the four alternatives are established, shown in the below Figure 12 and Figure 13.

4.3. TOPSIS Results

For the decision to choose the primary factor, we drew on relevant research results and combined the opinions of the experts in the decision-making field. The respondents were invited to provide a comprehensive evaluation. The relationship between each indicator set is as shown in factor 1. First, the team of experts used a Likert scale to score each option on each indicator and to establish an initial decision matrix. The questionnaire results from the FANP part can be used directly here. The evaluation index values of each plan are shown in Table 9.
The values in the decision matrix were normalized to eliminate any scale differences between the criteria. After standardizing the original data using the aforementioned TOPSIS method, the evaluation index standardized matrix and weights shown in Table 10 were obtained.
The weight values are based on the summary of the criteria weights from the FANP analysis. Each normalized value in the decision matrix is multiplied by its corresponding weight to obtain a weighted normalized decision matrix, as shown in Table 11.
The relative closeness coefficient (RCC) of each alternative was calculated by dividing the distance to NIS by the sum of the distances to PIS and NIS. Table 12 lists the RCC values for each alternative.
The alternatives were ranked according to their RCC values, as shown in the table above. The alternative with the highest RCC value was considered to be the most preferred or best alternative.

4.4. CEA Results

Adopting a CEA approach, the goal of this study was to evaluate the causal factors in the Cloud-BIM adoption process and to identify reliable factors. Jahangirian pointed out that factor analysis testing cannot be performed due to data limitations [23]; that is, the sample is small and not normally distributed. A nonlinear multiple regression model was employed to estimate the effect size of each SC without performing data transformation to meet the normalized data distribution assumptions required by the multiple linear regression model. At the same time, referring to Jahangirian’s method [23], the descriptive statistics of the original sample (n = 40) are compared with the descriptive statistics of the large sample (bootstrap n = 500). The results are shown in below Table 13.
The table above shows the descriptive statistics for the original and bootstrapped samples. Retaining causal factors: PCs and SCs with median rankings from 5 (moderate importance) to 9 (extremely high importance) were retained for further analysis. Exclusion of causal factors: PCs and SCs with median rankings of 1 (equal importance) and 3 (low importance) were excluded and did not participate in further analysis.
Afterwards, a correlation analysis was performed. A non-parametric Kendall’s tau-b (two-tailed) correlation analysis showed that there were three significant correlations (p < 0.05) between the three retained PFs. The results are shown in Table 14.
However, the non-parametric correlation (i.e., Kendall’s tau-b [two-tailed]) results among the retained SFs (n = 14) showed that there were statistically significant associations between most SFs belonging to the same group, as shown in Table 15.
Considering the types of correlations between the PFs and SFs, Table 5 lists the statistically significant associations between the retained SFs and the retained PFs. The results showed that all the SFs were statistically significantly associated with the PFs within the hypothesized group. But, only B08 and B09 were related to the PF of this group. In addition, there was also a statistically significant association between the SFs and PFs in different groups, as shown in Table 16.
According to step 3, a nonlinear multiple regression analysis was used to extract the SF variance in PFs. The table below presents the results of the nonlinear multiple regression performed to determine the contribution of the SFs to the variations in the PFs. The results for the original sample showed that the scale reliability for the six retained SFs and the PFs belonging to the same group was α ≥ 0.600. The results are shown in below Table 17.
A reliability analysis of each retained PF and its associated SF (shown in the table above) showed that all of these retained factors had good Cronbach’s alpha values (α ≥ 0.700). The alternatively related scales had a lower mean reliability. But there were still three alternative relations with α ≥ 0.600.
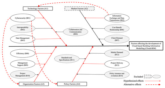
Figure 14 shows a cause-and-effect diagram that represents the cause-and-effect relationships at two levels, with the input data obtained from the outcome analysis described above. Additionally, three dashed arrows were added between some SFs and alternative PFs. This was the result of analyzing the associations with a reliability of α ≥ 0.600 at the bottom of Table 17. By drawing a cause-and-effect diagram, the complexity of the cause-and-effect relationships and correlations can be more intuitively displayed, helping researchers and readers to better understand and analyze the cause-and-effect relationships and correlations of the data.

5. Discussion

5.1. Cloud-BIM Influencing Factors Index System

Based on the results of the FGMV and AIN values, we decided to delete competitors and industry peers (MF4) in the technology factors (TFs), organizational optimization and improvement (OF1) and policy factors (OF) in the organization factors (OFs), and the Policy Comparison and Maturity (PF5) in the Policy Factors (PF). Our final conclusion was that, based on the AIN values, the TF-type factors had the greatest overall impact on the results, followed by the MF-, PF-, and OF-type factors. Some of the remaining secondary factors also deserve further attention.

5.2. Cloud-BIM Influencing Factor Weights

In the FANP method section, based on the data in Table 14, the weights and rankings of the primary factors can be seen. The weight represents the importance of each factor in the overall context, with higher values indicating a greater influence. Factor A1 had the highest weight overall, accounting for 40.627%. Therefore, it had the greatest impact on the system. A2 and A3 ranked second and third, respectively, and their weights were relatively close, but A2 was slightly higher than A3. Factor A4 had the smallest weight, accounting for only 12.631%, and it had a relatively small impact on the system.
The results of the consistency test between the primary factors showed that the consistency between the factors was high. The value of the average consistency (λmax) was 4.199, which was close to the number of comparisons (n), indicating a high consistency between the factors. The value of the consistency index (CI) was 0.066, which was smaller than the value of the random generation index (RI) of 0.9, indicating that the consistency between the factors was high. The value of the consistency ratio (CR) was 0.073, which was within the acceptable range, indicating that the consistency test was passed. In summary, based on the results of the consistency test, it can be concluded that this consistency test was passed; that is, there was a high consistency between the factors.
For the ranking of the four alternatives, according to the comprehensive ranking in the table, P1 (Alternative 1) ranked first among the four choices, P2 (Alternative 2) followed closely, ranking second, and P4 (Alternative 4) and P3 (Alternative 3) ranked third and fourth, respectively. P1 performed the best in terms of goal weight, reaching 0.523, which may indicate that P1 was the best in achieving the overall goal. P3 performed the worst in terms of goal weight, only 0.087, which may mean that P3 was relatively weak in achieving the overall goal. In each factor (B01 to B14), P2 scored relatively high on B03, B06, B09, B10, B11, B12, and B14. These factors played a positive role in P2’s comprehensive ranking. P3 performed relatively well on B08 and B13, but it performed relatively poorly on the other factors, resulting in a low overall ranking. B05 was the most important factor for all the choices because its weight was the highest among all the choices. This shows that B05 is crucial for achieving the overall goal. B08 and B13 both had higher weights in multiple choices, which may have been due to the importance of these factors in decision-making. The comprehensive weight was obtained based on the weighted sum of the individual target weights. P1 ranked the highest in terms of overall comprehensive weight, and P3 ranked the lowest. This suggests that P1 achieved an overall better balance relative to the other options. Both P1 and P2 performed well on multiple factors, but P1 was slightly better in achieving the overall goal. P3 performed weakly on several factors, leading to its lower ranking. Factor B05 had a strong impact on all the choices, and decision makers may need to focus on this factor. In addition, technical indicators such as B02, B04, and B11 had a greater impact on the ranking of each plan, indicating that Technology Factors (TF) were still one of the main factors affecting the development of Cloud-BIM.

5.3. Cloud-BIM Factors Influencing Model Feasibility

In the analysis results of the TOPSIS method section, we found that the P2 alternative performed the best in terms of relative proximity. It had the highest RCC value (0.743), indicating that it performed the best across various indicators and was the most preferred or best alternative. Relatively speaking, P4 ranked second and also performed well in proximity. The performances of P1 and P3 were poor, and they were relatively low in proximity. These results can serve as a basis for decision-makers to prioritize.
The P2 alternative (Cloud-BIM + objects metasearch) has significant advantages in market promotion and application. By integrating object meta-search capabilities, Cloud-BIM can provide a wider selection of object resources and higher acquisition efficiency, thereby creating greater opportunities and value for designers, engineers, and suppliers. The advantage of this solution is that it expands the user group and industry influence of Cloud-BIM and is expected to attract more designers, engineers, and other related professionals to use the Cloud-BIM platform. At the same time, suppliers and manufacturers can also take this opportunity to promote and sell their products and services more effectively.

5.4. The Casual Relations of Cloud-BIM Influencing Factors

In the CEA method section, in the process of exploring casual effects using the CEA method, a “retain” or “exclude” decision was made for each PC and SC. After expert evaluation, 7 out of the 10 factors were retained and 3 were excluded. For the retained factors, A1 was considered to be the most important factor and had the highest score. B01, B03, B05, B08, B09, and B13 were considered to be important factors. Although the score of A3 was lower than that of the other retained factors, it was still higher than the scores of the excluded factors. All of the excluded factors scored less than 5 and were considered to be factors of low importance. A2 was considered to be the least important primary factor.
By comparing the means and standard deviations of the original samples and the bootstrap samples, it was observed that the overall trend of the scores was consistent and the standard deviation of the bootstrap sample was larger, indicating the robustness of the evaluation results. There was a significant difference in the decision-making team’s ratings of the primary and secondary factors, indicating that the primary factors were considered to be more important. The scores of the excluded factors were lower in both the original sample and the bootstrapping sample, indicating that the exclusion decisions had a certain degree of credibility. The results of this screening process can be used in subsequent decisions.
Based on the analysis, we can conclude that cybersecurity (B01) directly affects organization factors (A3) and policy factors (A4), emphasizing its key role in the overall system. In addition, information exchange and data transmission (B05) is considered to directly affect technology factors (A1), emphasizing the impact of information exchange and data transmission on technology factors. By analyzing these alternative effects, we can gain a more complete understanding of the relationship between secondary and primary factors, helping us to gain insight into the interactions within the system. This will help us to take into account the interaction of these factors and their impact on the organization, leading to more informed choices in decision-making and strategy development.

6. Conclusions

This study used the FDelphi-FANP-TOPSIS-CEA hybrid method to conduct a systematic analysis of the key factors affecting the development of Cloud-BIM.
Technical factors are the most important factors affecting the development of Cloud-BIM. Technical factors (TF) received the highest weight and ranking in both the FDelphi and FANP analyses. In the TOPSIS analysis, the technical factors scored higher, indicating that technical strength is the key to successful Cloud-BIM adoption. In the CEA analysis, the technical factor (A1) was retained and considered to be the most important factor. In the correlation analysis, there was a significant positive correlation between the technical factors and other factors, indicating that the improvement of technical factors can promote the overall development of Cloud-BIM.
Interoperability was the most critical sub-factor among the technical factors. In the FANP analysis, interoperability (B02) had the highest weight under the technical factors (A1). In the CEA analysis, interoperability (B02) was retained and considered to be an important factor. In the cause-and-effect diagram, interoperability (B02) had a significant positive relationship with the technical factors (A1) and organizational factors (A3), indicating that interoperability is a key element in promoting the development and application of Cloud-BIM.
Market factors and organizational factors also have an important impact on the development of Cloud-BIM. In both the FDelphi and FANP analyses, the market factors (MF) and organizational factors (OF) received higher weights and rankings. In the TOPSIS analysis, the market factors and organizational factors scored higher, indicating that the market environment and organizational capabilities are also important factors for the successful application of Cloud-BIM. In the CEA analysis, the market factors (B05) and organizational factors (A3) were retained and considered to be important factors. In the correlation analysis, the market factors and organizational factors had a significant positive correlation with the other factors, indicating that improvements in the market environment and organizational capabilities can promote the overall development of Cloud-BIM.
The impact of policy factors was relatively weak, but it still requires attention. Policy factors (PF) had relatively low weights and rankings in FDelphi and FANP analyses. In the TOPSIS analysis, the policy factor scores were relatively low, indicating that the impact of the policy environment on Cloud-BIM is relatively weak. In the CEA analysis, the policy factor (A4) was excluded but did not score significantly lower than the other retention factors. In the correlation analysis, the policy factors had a certain correlation with the other factors, indicating that the policy environment will still have an impact on the development of Cloud-BIM.
This research provides both a theoretical and practical basis for furthering the study of Cloud-BIM development. Potential future avenues of exploration include conducting comprehensive examinations of the influencing mechanisms of technical factors and interoperability. Additionally, enterprises may wish to explore collaborative development models that incorporate market and organizational factors while also analyzing the enduring effects of policy factors on Cloud-BIM development.
The research findings offer valuable insights into the promotion of Cloud-BIM development, particularly within the Chinese context. By identifying specific measures to advance Cloud-BIM, such as strengthening technology research and development, creating conducive market environments, enhancing organizational management capabilities, and implementing supportive policies, this study addresses the unique challenges and opportunities faced by architectural design enterprises in China. The research outcomes provide practical guidance for navigating the complexities of Cloud-BIM adoption and implementation, thereby contributing to the ongoing modernization efforts within the AEC industry in China.
However, there are also some limitations of this study. While this research offers valuable insights into Cloud-BIM development, the findings may not be universally applicable beyond the specific context of Chinese architectural design enterprises. Factors such as regional variations in regulatory frameworks and market dynamics could impact the generalizability of the results. Additionally, the selection of influencing factors and the weighting assigned to them may be subjective, potentially impacting the accuracy of the findings. Additionally, this study’s scope may have overlooked certain influential factors or failed to capture the full spectrum of challenges faced by architectural design enterprises in China. Future research endeavors could address these limitations by employing alternative methodologies, expanding the scope of inquiry, and conducting longitudinal studies to assess the long-term implications of Cloud-BIM adoption.

Author Contributions

Conceptualization, Y.Z. and N.T.; methodology, Y.Z.; software, Y.Z.; validation, Y.Z.; formal analysis, Y.Z.; investigation, Y.Z.; resources, Y.Z.; data curation, Y.Z.; writing—original draft preparation, Y.Z.; writing—review and editing, Y.Z.; visualization, Y.Z.; supervision, N.T.; project administration, Y.Z.; funding acquisition, N.T. All authors have read and agreed to the published version of the manuscript.

Funding

This study was funded by a research grant from the Ministry of Higher Education Malaysia for Fundamental Research Grant Scheme under project code FRGS/1/2023/SSI02/USM/02/5.

Data Availability Statement

The data presented in this study are available on request from the corresponding author due to they are related to other series of research projects that have not been published.

Conflicts of Interest

The authors declare no conflicts of interest.

References

  1. Zhao, Y.; Taib, N. Cloud-Based Building Information Modelling (Cloud-BIM): Systematic Literature Review and Bibliometric-Qualitative Analysis. Autom. Constr. 2022, 142, 104468. [Google Scholar] [CrossRef]
  2. Du, J.; Liu, R.; Issa, R.R.A. BIM Cloud Score: Benchmarking BIM Performance. J. Constr. Eng. Manag. 2014, 140, 04014054. [Google Scholar] [CrossRef]
  3. Peng, Y.; Lin, J.-R.; Zhang, J.-P.; Hu, Z.-Z. A Hybrid Data Mining Approach on BIM-Based Building Operation and Maintenance. Build. Environ. 2017, 126, 483–495. [Google Scholar] [CrossRef]
  4. Chen, H.M.; Chang, K.-C. A Cloud-Based System Framework for Storage and Analysis on Big Data of Massive BIMs. In ISARC. Proceedings of the International Symposium on Automation and Robotics in Construction, Oulu, Finland, 15–18 June 2015; International Association for Automation & Robotics in Construction (IAARC): Oulu, Finland, 2015; pp. 1–8. [Google Scholar]
  5. Polter, M.; Ismail, A.; Scherer, R.J. Towards an Integrated Grid-and Cloud-Based Structural Analysis Platform. In Proceedings of the Computing in Civil and Building Engineering, Orlando, FL, USA, 23–25 June 2014; pp. 431–438. [Google Scholar]
  6. Zhou, X.; Xu, M.; Gao, C.; Wang, G. Design And Implementation Of Bim Data Cloud Platform Architecture Based On Hadoop Big Data Framework. J. Inf. Technol. Civ. Eng. Archit. 2018, 2, 12–16. [Google Scholar] [CrossRef]
  7. Lin, Y.C. Construction 3D BIM-Based Knowledge Management System: A Case Study. J. Civ. Eng. Manag. 2014, 20, 186–200. [Google Scholar] [CrossRef]
  8. Nandavar, A.; Petzold, F.; Schubert, G.; Youssef, E. Opening BIM in a New Dimension-A Simple, OpenBIM Standards Based Virtual Reality Collaboration Technique for BIM. In Proceedings of the 24th CAADRIA Conference, Wellington, New Zealand, 15–18 April 2019; Volume 1, pp. 595–604. Available online: http://papers.cumincad.org/data/works/att/caadria2019_027.pdf (accessed on 5 April 2024).
  9. Morteza, A.; Yahyaeian, A.A.; Mirzaeibonehkhater, M.; Sadeghi, S.; Mohaimeni, A.; Taheri, S. Deep Learning Hyperparameter Optimization: Application to Electricity and Heat Demand Prediction for Buildings. Energy Build. 2023, 289, 113036. [Google Scholar] [CrossRef]
  10. Tezel, A.; Papadonikolaki, E.; Yitmen, I.; Hilletofth, P. Preparing Construction Supply Chains for Blockchain-An Exploratory Analysis. In Proceedings of the CIB World Building Congress ‘Construting Smart Cities’, Hong Kong, China, 17–21 June 2019; Available online: https://discovery.ucl.ac.uk/id/eprint/10076425/ (accessed on 5 April 2024).
  11. Zheng, R.; Jiang, J.; Hao, X.; Ren, W.; Xiong, F.; Ren, Y. bcBIM: A Blockchain-Based Big Data Model for BIM Modification Audit and Provenance in Mobile Cloud. Math. Probl. Eng. 2019, 2019, 5349538. [Google Scholar] [CrossRef]
  12. Xue, F.; Lu, W. A Semantic Differential Transaction Approach to Minimizing Information Redundancy for BIM and Blockchain Integration. Autom. Constr. 2020, 118, 103270. [Google Scholar] [CrossRef]
  13. Siountri, K.; Skondras, E.; Mavroeidakos, T.; Vergados, D.D. The Convergence of Blockchain, Internet of Things (IoT) and Building Information Modeling (BIM): The Smart Museum Case. In Proceedings of the Wireless Telecommunications Symposium (WTS), New York, NY, USA, 9–12 April 2019. [Google Scholar] [CrossRef]
  14. She, J.; Du, C.; Chen, Z. BIM-Based Industrialised Collaborative Construction Management Process Re-Engineering Study. Constr. Econ. 2017, 38, 40–43. [Google Scholar] [CrossRef]
  15. Jung, J.H.; Kim, J.W.; Song, Y.M.; Kim, S.-A. A Study on Collaborative Design System Using Design Issue Modeling and Performance-Oriented Design Service in CLOUD BIM Based Design Process. J. KIBIM 2016, 6, 9–17. [Google Scholar] [CrossRef][Green Version]
  16. Beach, T.; Petri, I.; Rezgui, Y.; Rana, O. Management of Collaborative BIM Data by Federating Distributed BIM Models. J. Comput. Civ. Eng. 2017, 31, 04017009. [Google Scholar] [CrossRef]
  17. Leon, M.; Laing, R. Cloud and Computer Mediated Collaboration in the Early Architectural Design Stages: A Study of Early Design Stage Collaboration Related to BIM and the Cloud. In 2013 IEEE 5th International Conference on Cloud Computing Technology and Science; IEEE: Bristol, UK, 2013; Volume 2, pp. 94–99. [Google Scholar] [CrossRef]
  18. Garyaev, N.; Rybakova, A. Cloud Interaction Technologies in the Design and Construction. EDP Sci. 2018, 170, 01076. [Google Scholar] [CrossRef][Green Version]
  19. Yan, W. WP-BIM: Web-Based Parametric BIM towards Online Collaborative Design and Optimization. Simul. Web-Based Des. 2017, 2, 527–534. Available online: https://papers.cumincad.org/data/works/att/ecaade2017_033.pdf (accessed on 5 April 2024).
  20. Dalkey, N.; Helmer, O. An Experimental Application of the DELPHI Method to the Use of Experts. Manag. Sci. 1963, 9, 458–467. [Google Scholar] [CrossRef]
  21. Saaty, T.L. Decision Making with Dependence and Feedback: The Analytic Network Process; RWS Publications: Pittsburgh, PA, USA, 1996; Volume 4922, p. 2. Available online: https://scholar.archive.org/work/bmi3dl3urnhn3kx6x5cauuyyz4/access/wayback/http://www.cs.put.poznan.pl/ewgmcda/pdf/SaatyBook.pdf (accessed on 5 April 2024).
  22. Hwang, C.L.; Yoon, K. Methods for Multiple Attribute Decision Making. In Multiple Attribute Decision Making; Lecture Notes in Economics and Mathematical Systems; Springer: Berlin/Heidelberg, Germany, 1981; Volume 186, pp. 58–191. [Google Scholar] [CrossRef]
  23. Jahangirian, M.; Borsci, S.; Shah, S.G.S.; E Taylor, S.J. Causal Factors of Low Stakeholder Engagement: A Survey of Expert Opinions in the Context of Healthcare Simulation Projects. Simulation 2015, 91, 511–526. [Google Scholar] [CrossRef]
Figure 1. Schemes for Cloud-BIM integration compared to traditional BIM.
Figure 1. Schemes for Cloud-BIM integration compared to traditional BIM.
Buildings 15 00033 g001
Figure 2. Theoretical framework with hybrid FDelphi-FANP-TOPSIS-CEA approach.
Figure 2. Theoretical framework with hybrid FDelphi-FANP-TOPSIS-CEA approach.
Buildings 15 00033 g002
Figure 3. Flow chart of the FDelphi method.
Figure 3. Flow chart of the FDelphi method.
Buildings 15 00033 g003
Figure 4. FANP method flow chart.
Figure 4. FANP method flow chart.
Buildings 15 00033 g004
Figure 5. FANP hierarchical structure graph theoretical model.
Figure 5. FANP hierarchical structure graph theoretical model.
Buildings 15 00033 g005
Figure 6. Preliminary FANP structural correlation diagram.
Figure 6. Preliminary FANP structural correlation diagram.
Buildings 15 00033 g006
Figure 7. TOPSIS method flow chart.
Figure 7. TOPSIS method flow chart.
Buildings 15 00033 g007
Figure 8. CEA method flow chart.
Figure 8. CEA method flow chart.
Buildings 15 00033 g008
Figure 9. Preliminary construction of Cloud-BIM influencing factor index system.
Figure 9. Preliminary construction of Cloud-BIM influencing factor index system.
Buildings 15 00033 g009
Figure 10. Established FANP hierarchy diagram.
Figure 10. Established FANP hierarchy diagram.
Buildings 15 00033 g010
Figure 11. Data visualization of primary influencing factor weights.
Figure 11. Data visualization of primary influencing factor weights.
Buildings 15 00033 g011
Figure 12. Ranking of primary factors for Cloud-BIM.
Figure 12. Ranking of primary factors for Cloud-BIM.
Buildings 15 00033 g012
Figure 13. Visualized proportion of secondary factors and alternatives.
Figure 13. Visualized proportion of secondary factors and alternatives.
Buildings 15 00033 g013
Figure 14. Cause-and-effect diagram for Cloud-BIM factors.
Figure 14. Cause-and-effect diagram for Cloud-BIM factors.
Buildings 15 00033 g014
Table 1. Summary of Cloud-BIM influencing factors with variables and sources.
Table 1. Summary of Cloud-BIM influencing factors with variables and sources.
Primary FactorsSecondary Factors
Technology factors (TF) (A1)Cybersecurity (B01)
Interoperability (B02)
Data management (B03)
Collaboration and communication (B04)
Market factors (MF) (A2)Information exchange and data transmission (B05)
Cost–benefit relationship (B06)
Client demand (B07)
Competitors and industry peers (B08)
Organization factors (OF) (A3)Organizational optimization and improvement (B09)
Efficiency (B10)
Management support (B11)
Project management (B12)
Policy factors (PF) (A4)Standards and specifications (B13)
Market demand (B14)
Project delivery (B15)
Policy issuance and evolution (B16)
Policy comparison and maturity (B17)
Table 2. The conversion values between variables and triangular fuzzy numbers.
Table 2. The conversion values between variables and triangular fuzzy numbers.
Crisp ValueFuzzy ValuesQualitative TermsNotationsFor FDelphiFor FANP
11, 1, 1Equal importanceEI
Extremely low importanceELI
32, 3, 4Low importanceLI
54, 5, 6Moderate importanceMI
76, 7, 8High importanceHI
99, 9, 9Extremely high importanceEHI
Table 3. Average value of the random index (RI).
Table 3. Average value of the random index (RI).
n123456789
RI000.580.901.121.241.321.411.45
Table 4. Expert authority statistics.
Table 4. Expert authority statistics.
RoundCaCsCr
10.779 0.790 0.784
20.796 0.803 0.799
30.794 0.799 0.796
40.775 0.791 0.783
50.803 0.804 0.804
60.799 0.804 0.802
70.795 0.861 0.828
80.799 0.816 0.807
90.789 0.780 0.785
100.799 0.805 0.802
Table 5. Cloud-BIM influencing factors and evaluation index system.
Table 5. Cloud-BIM influencing factors and evaluation index system.
Primary FactorsPF IndicatorsSecondary FactorsSF Indicators
Technology factors A1CybersecurityB01
InteroperabilityB02
Data managementB03
Collaboration and communicationB04
Market factors A2Information exchange and data transmissionB05
Cost–benefit relationshipB06
Client demandB07
Organization factors A3EfficiencyB08
Management supportB09
Project managementB10
Policy factors A4Standards and specificationsB11
Market demandB12
Project deliveryB13
Policy issuance and evolutionB14
Table 6. Weight and ranking of primary influencing factors.
Table 6. Weight and ranking of primary influencing factors.
A1A2A3A4Priority VectorWeight%Rank
A10.424 0.508 0.428 0.266 0.406 40.627 1
A20.212 0.254 0.346 0.272 0.271 24.937 2
A30.162 0.120 0.163 0.334 0.195 19.933 3
A40.203 0.119 0.062 0.128 0.128 12.631 4
Sum11111100
Table 7. Consistency test results.
Table 7. Consistency test results.
Consistency Test IndexResults
The sum of the consistencies of all factors16.797
Number of comparisons (n)4
Average consistency (λmax)4.199
Consistency index (CI)0.066
Randomly generated index (RI)0.9
Consistency ratio (CR)0.073 ≤ 0.1 or 10%
Consistency test resultsPassed
Table 8. Summary of criteria weights from the ANP analysis.
Table 8. Summary of criteria weights from the ANP analysis.
PFPF
Weights
PF
CR
PF
Rank
SFSF
Local Weights
SF
CR
SF
Local Rank
SF
Global Weights
SF
Global Rank
Technology
factors
(A1)
0.4060.0731Cybersecurity (B01)0.2310.06220.0937864
Interoperability (B02)0.58510.237511
Data management (B03)0.13730.0556227
Collaboration and communication (B04)0.04740.01908211
Market
factors
(A2)
0.2712Information exchange and data transmission (B05)0.6590.03610.1785892
Cost–benefit relationship (B06)0.21220.0574526
Client demand (B07)0.12930.0349598
Organization
factors
(A3)
0.1953Efficiency (B08)0.1770.00320.0345159
Management support (B09)0.12230.0237910
Project management (B10)0.70110.1366953
Policy
factors
(A4)
0.1284Standards and specifications (B11)0.6620.00710.0847365
Market demand (B12)0.13930.01779213
Project delivery (B13)0.05840.00742414
Policy issuance and evolution (B14)0.14120.01804812
PF = primary factors; SF = secondary factors.
Table 9. Performance evaluation matrix for TOPSIS.
Table 9. Performance evaluation matrix for TOPSIS.
AlternativesB01B02B03B04B05B06B07B08B09B10B11B12B13B14
P10.7460.3660.3910.8650.3620.2480.5550.5170.6060.7320.7270.7250.3400.187
P20.4810.8410.5290.5480.8660.1400.3440.9260.9660.6260.9100.3870.3960.367
P30.3990.3010.7440.5690.5140.7070.1450.9900.5720.3890.9170.5920.7090.131
P40.8290.6960.5660.5880.5550.5520.9430.8310.1580.7010.5020.1580.8500.276
Square sum 1.635 1.417 1.307 1.718 1.453 0.886 1.337 2.796 1.652 1.570 2.449 1.050 1.497 0.263
Square root 1.279 1.191 1.143 1.311 1.206 0.941 1.156 1.672 1.285 1.253 1.565 1.025 1.224 0.513
Table 10. Normalized matrix for TOPSIS.
Table 10. Normalized matrix for TOPSIS.
AlternativesB01B02B03B04B05B06B07B08B09B10B11B12B13B14
P10.6380.2160.2140.7370.2040.1390.4760.4000.4670.5970.5900.5890.1870.070
P20.3670.6780.2920.3160.7400.0000.2530.7890.8470.4870.8240.2450.2550.214
P30.2950.1460.6180.3720.3170.5900.0000.9130.3720.1490.8330.3950.5910.000
P40.7540.5840.3660.3970.3620.3580.8770.7120.0000.5780.2370.0000.7540.106
Sum2.054 1.624 1.490 1.822 1.623 1.087 1.606 2.814 1.686 1.811 2.484 1.229 1.787 0.390
Weights   ( w j )0.094 0.238 0.056 0.019 0.179 0.057 0.035 0.035 0.024 0.137 0.085 0.018 0.007 0.018
Table 11. Weighted normalized matrix for TOPSIS.
Table 11. Weighted normalized matrix for TOPSIS.
AlternativesB01B02B03B04B05B06B07B08B09B10B11B12B13B14
P10.060 0.051 0.012 0.014 0.036 0.008 0.017 0.014 0.011 0.082 0.050 0.010 0.001 0.001
P20.034 0.161 0.016 0.006 0.132 0.000 0.009 0.027 0.020 0.067 0.070 0.004 0.002 0.004
P30.028 0.035 0.034 0.007 0.057 0.034 0.000 0.032 0.009 0.020 0.071 0.007 0.004 0.000
P40.071 0.139 0.020 0.008 0.065 0.021 0.031 0.025 0.000 0.079 0.020 0.000 0.006 0.002
Ideal best (IBj)0.071 0.161 0.034 0.014 0.132 0.034 0.031 0.032 0.020 0.082 0.071 0.010 0.006 0.004
Ideal worst (IWj)0.028 0.035 0.012 0.006 0.036 0.000 0.000 0.014 0.000 0.020 0.020 0.000 0.001 0.000
Table 12. Rating of alternatives using TOPSIS.
Table 12. Rating of alternatives using TOPSIS.
AlternativesS+SRCC%Rank
P10.1530.0810.34617.53
P20.0600.1750.74337.51
P30.1690.0710.29715.04
P40.0930.1360.59530.02
Table 13. Decision team data and descriptive statistics regarding the factors.
Table 13. Decision team data and descriptive statistics regarding the factors.
Decision TeamsDescriptive Statistics
Original Sample
(n = 40)
Bootstrapped Sample
(n = 500)
Factors1= Equal
Importance
3 = Low
Importance
5 = Moderate
Importance
7 = High
Importance
9 = Extremely
High Importance
MeanMedSDMeanMedSDDecision
A1421205.00 51.00 6.27 51.17Retained
B01412026.20 51.00 7.22 71.15Retained
B02421226.14 50.89 5.15 31.04Excluded
B03611114.33 50.45 5.18 51.21Retained
B04502115.40 50.71 6.30 31.03Excluded
A2541103.57 31.52 5.52 31.01Excluded
B05400217.67 70.89 5.14 71.24Retained
B06510025.50 30.84 4.26 11.00Excluded
B07401227.40 71.00 6.83 30.98Excluded
A3423104.67 51.30 6.29 71.04Retained
B08400737.60 73.08 5.23 71.03Retained
B09400138.50 91.30 6.23 90.87Retained
B10411105.00 50.55 5.15 30.88Excluded
A4424004.33 51.79 6.15 70.96Retained
B11522014.33 30.84 4.21 11.18Excluded
B12502115.40 50.71 6.24 30.90Excluded
B13422115.33 50.84 7.19 70.85Retained
B14413205.33 51.30 5.97 31.01Excluded
Table 14. Nonparametric correlations (Kendall’s tau-b) between primary causal factors (PFs).
Table 14. Nonparametric correlations (Kendall’s tau-b) between primary causal factors (PFs).
Primary FactorsCorrelation CoefficientSignificance Level (p)
A1 ↔ A30.4630.031
A1 ↔ A40.3710.01
A3 ↔ A40.3320.022
Table 15. Nonparametric correlations (Kendall’s tau-b) between retained secondary causal factors (SFs).
Table 15. Nonparametric correlations (Kendall’s tau-b) between retained secondary causal factors (SFs).
Secondary FactorsCorrelation CoefficientSignificance Level (p)
B01 ↔ B030.4210.003
B08 ↔ B090.5120.001
Table 16. Nonparametric correlations (Kendall’s Tau-b) between secondary factors (SFs) and primary factors (PFs).
Table 16. Nonparametric correlations (Kendall’s Tau-b) between secondary factors (SFs) and primary factors (PFs).
Secondary FactorsPrimary Factors
A1A3A4
B010.695 **0.283 *0.109 *
B030.712 **
B050.257 * 0.201 *
B08 0.633 **
B09 0.564 **
B130.164 * 0.423 **
Notes: empty cells represent non-significant correlations. * Correlation is significant at the 0.05 level (two-tailed). ** Correlation is significant at the 0.01 level (two-tailed).
Table 17. Results of non-linear multiple regression using original and bootstrapped samples.
Table 17. Results of non-linear multiple regression using original and bootstrapped samples.
Secondary FactorsPrimary FactorsReliability AnalysisOriginal SampleBootstrapped Sample
Cronbach’s AlphabSEbbetaFPR2R2
B01A10.7360.7330.0360.63269.6350.0010.4320.459
B030.6900.0710.520103.0150.0010.6640.712
B05A20.8610.8210.0620.69598.6540.0010.5130.693
B08A30.7130.6140.0330.71280.6200.0020.5970.527
B090.5890.0400.65993.2650.0010.6790.601
B13A40.7000.7610.0310.53334.7070.0010.5710.539
Alternative Primary Factors
B01A30.6090.8550.0640.646134.8490.0010.2650.368
B01A40.6360.7520.0200.601156.1320.0010.4730.460
B03A10.4160.5830.0250.78131.6210.0030.6460.736
B05A10.6520.6700.0680.75094.6630.0050.3150.465
B05A40.1290.5560.0190.63253.5170.0010.6980.617
B13A10.2510.7210.0360.51763.6160.0010.1920.351
Disclaimer/Publisher’s Note: The statements, opinions and data contained in all publications are solely those of the individual author(s) and contributor(s) and not of MDPI and/or the editor(s). MDPI and/or the editor(s) disclaim responsibility for any injury to people or property resulting from any ideas, methods, instructions or products referred to in the content.

Share and Cite

MDPI and ACS Style

Zhao, Y.; Taib, N. Factors Influencing the Development of Cloud-Based Building Information Modelling (Cloud-BIM): A Hybrid FDelphi-FANP-TOPSIS-CEA Approach. Buildings 2025, 15, 33. https://doi.org/10.3390/buildings15010033

AMA Style

Zhao Y, Taib N. Factors Influencing the Development of Cloud-Based Building Information Modelling (Cloud-BIM): A Hybrid FDelphi-FANP-TOPSIS-CEA Approach. Buildings. 2025; 15(1):33. https://doi.org/10.3390/buildings15010033

Chicago/Turabian Style

Zhao, Yafei, and Nooriati Taib. 2025. "Factors Influencing the Development of Cloud-Based Building Information Modelling (Cloud-BIM): A Hybrid FDelphi-FANP-TOPSIS-CEA Approach" Buildings 15, no. 1: 33. https://doi.org/10.3390/buildings15010033

APA Style

Zhao, Y., & Taib, N. (2025). Factors Influencing the Development of Cloud-Based Building Information Modelling (Cloud-BIM): A Hybrid FDelphi-FANP-TOPSIS-CEA Approach. Buildings, 15(1), 33. https://doi.org/10.3390/buildings15010033

Note that from the first issue of 2016, this journal uses article numbers instead of page numbers. See further details here.

Article Metrics

Back to TopTop