A Study on the Impact of Digital Management on Willingness to Transfer Knowledge in Whole-Process Engineering Consulting Projects
Abstract
1. Introduction
2. Literature Review
2.1. Knowledge Transfer between Projects
2.2. The Impact of Digital Management on Knowledge Transfer from Three Perspectives
3. Hypotheses and Research Model
3.1. Technical Dimension
3.2. Organizational Dimension
3.3. Management Process Dimension
3.4. Mediating Role of Perceived Usefulness and Perceived Ease of Use
4. Methodology
4.1. Sample and Data Collection
4.2. Measures
4.3. Scale Validity and Reliability
5. Results and Discussions
5.1. Goodness-of-Fit Analysis
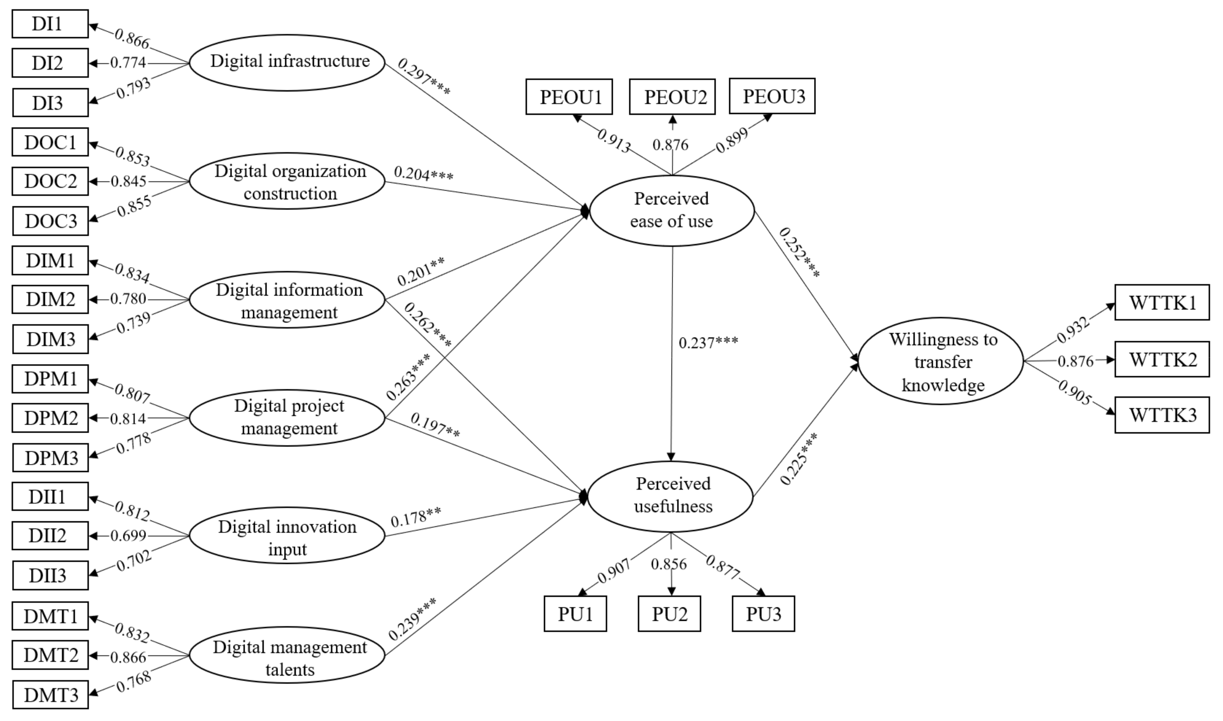
5.2. Path Analysis among Latent Variables
5.3. Mediating Effect of Perceived Usefulness and Perceived Ease of Use
5.4. Theoretical Implications
5.5. Managerial Implications
6. Conclusions
Author Contributions
Funding
Data Availability Statement
Conflicts of Interest
Appendix A. Questionnaire
| Variables | Item |
|---|---|
| Digital infrastructure | DI1: Digital management platform can improve project efficiency. |
| DI2: The supporting technical management process can regulate the platform construction. | |
| DI3: We attach importance to professional software and database management in project construction. | |
| Digital innovation input | DII1: We attach importance to the research and development of digital technology. |
| DII2: We keep increasing the capital investment in digital equipment and operation and maintenance. | |
| DII3: We can pay attention to the upgrade and update of digital production equipment in time. | |
| Digital organization construction | DOC1: Digital management organization and system help project sites to collect information well. |
| DOC2: Our senior leaders value and support the implementation of digital management at project sites. | |
| DOC3: We have a good atmosphere for learning and applying digital technology. | |
| Digital management talents | DMT1: Project sites need talents related to the implementation of digital technology and digital management. |
| DMT2: We pay more and more attention to the training mechanism and skills training for digital talents. | |
| DMT3: The awareness of project site staff to apply digital technology management is getting stronger and stronger. | |
| Digital information management | DIM1: Project information is available to multiple parties through the digital management platform in a timely manner. |
| DIM2: Project matters, documents, and data can be automated through digital means. | |
| DIM3: Digital means can improve the efficiency of the project site and the communication efficiency of the participants. | |
| Digital project management | DPM1: The digital project management process can regulate the digital work on the project site. |
| DPM2: We are continuously strengthening the application of digital technologies in the project implementation process. | |
| DPM3: The formation of digital results such as knowledge base, database, and benchmarking projects is beneficial for the next project. | |
| Perceived usefulness | PU1: The application of digital technology can greatly improve the efficiency of the project site. |
| PU2: Organizational construction and talent training can enhance the enthusiasm for using digitalization on site. | |
| PU3: Digital management tools can improve the degree of management refinement and business decision-making efficiency. | |
| Perceived ease of use | PEOU1: The application of digital technology makes business process approval and other work more convenient. |
| PEOU2: Organizational construction and digital talents make it easier to apply digital technology on site. | |
| PEOU3: Information access and sharing is easier through digital management tools. | |
| Willingness to transfer knowledge | WTTK1: I am willing to share my work documents and work experience with other members. |
| WTTK2: When I need certain work document templates and related work experience, I am willing to get them anytime through the digital management platform. | |
| WTTK3: When project members are good at something, I am willing to let them teach me. |
References
- Shim, C.; Dang, S.; Lon, S.; Jeon, C. Development of a bridge maintenance system for prestressed concrete bridges using 3D digital twin model. Struct. Infrastruct. Eng. 2019, 15, 1319–1332. [Google Scholar] [CrossRef]
- Guo, J.X.; Gao, S. Digital Practice of Large-Scale Transportation Centers A Case Study on the Zhuhai Port Project of Hong Kong-Zhuhai-Macao Bridge. Archit. J. 2019, 04, 30–34. [Google Scholar]
- Beijing Cscec Engineering Consultant CO., LTD.; Harbin, Institute of Technology. Management Standard of Consulting Service for Whole Process Engineering, 1st ed.; China Architecture & Building Press: Beijing China, 2020; pp. 1–41. [Google Scholar]
- Chen, J.N. Construction Engineering Consulting Enterprise Knowledge Management and Knowledge Base Construction. Green Environ. Prot. Build. Mater. 2020, 5, 205–206. [Google Scholar] [CrossRef]
- Pereira, L.; Santos, J. Knowledge Management in Projects. Int. J. Knowl. Manag. 2021, 17, 1–14. [Google Scholar] [CrossRef]
- Rauniar, R.; Rawski, G.; Morgan, S.; Mishra, S. Knowledge integration in IPPD project: Role of shared project mission, mutual trust, and mutual influence. Int. J. Proj. Manag. 2019, 37, 239–258. [Google Scholar] [CrossRef]
- Davenport, T.H. Successful knowledge management projects. Sloan Manag. Rev. 2006, 39, 43–45. [Google Scholar]
- Robert, L.; Dennis, A.; Ahuja, M. Social Capital and Knowledge Integration in Digitally Enabled Teams. Inf. Syst. Res. 2008, 19, 314–334. [Google Scholar] [CrossRef]
- Wu, L.; Kane, G. Network-Biased Technical Change: How Modern Digital Collaboration Tools Overcome Some Biases but Exacerbate Others. Organ. Sci. 2021, 32, 273–292. [Google Scholar] [CrossRef]
- Ni, G.; Cui, Q.; Sang, L.; Wang, W.; Xia, D. Knowledge-Sharing Culture, Project-Team Interaction, and Knowledge-Sharing Performance among Project Members. J. Manag. Eng. 2018, 34, 04017065. [Google Scholar] [CrossRef]
- Navimipour, N.J.; Charband, Y. Knowledge sharing mechanisms and techniques in project teams: Literature review, classification, and current trends. Comput. Hum. Behav. 2016, 62, 730–742. [Google Scholar] [CrossRef]
- Lu, M.M. Practice and Exploration of Digital Management in Whole Process Engineering Consulting Project. Constr. Econ. 2020, 41, 17–19. [Google Scholar] [CrossRef]
- Fakhar Manesh, M.; Pellegrini, M.; Marzi, G.; Dabic, M. Knowledge Management in the Fourth Industrial Revolution: Mapping the Literature and Scoping Future Avenues. IEEE Trans. Eng. Manag. 2021, 68, 289–300. [Google Scholar] [CrossRef]
- Giudice, M.; Scuotto, V.; Garcia-Perez, A.; Petruzzelli, A. Shifting Wealth II in Chinese economy. The effect of the horizontal technology spillover for SMEs for international growth. Technol. Forecast. Soc. Chang. 2019, 145, 307–316. [Google Scholar] [CrossRef]
- Hedlund, G. A model of knowledge management and the N-form corporation. Strateg. Manag. 2007, 15, 73–90. [Google Scholar] [CrossRef]
- Teece, D.J. Technology Transfer by Multinational Firms: The Resource Cost of Transferring Technological Know-How. Econ. J. 2008, 87, 242–261. [Google Scholar] [CrossRef]
- Argote, L.; Ingram, P. Knowledge Transfer: A Basis for Competitive Advantage in Firms. Organ. Behav. Hum. Decis. Process. 2000, 82, 150–169. [Google Scholar] [CrossRef]
- Meng, F.C.; Gao, P. Research on the Impact of Entities’ Willingness to Transfer Knowledge on Enterprise Innovation in Cross-border Mergers and Acquisitions: Based on a System Dynamics Approach. Sci. Technol. Manag. Res. 2022, 42, 16–25. [Google Scholar]
- Arias-Pérez, J.; Velez-Ocampo, J.; Cepeda, J. Strategic orientation toward digitalization to improve innovation capability: Why knowledge acquisition and exploitation through external embeddedness matter. J. Knowl. Manag. 2021, 25, 1319–1335. [Google Scholar] [CrossRef]
- Zhang, J.Q.; Zhang, R.K. Path analysis of engineering supervision enterprises’ development of whole process engineering consulting service. Highway 2022, 67, 306–309. [Google Scholar]
- Davis, F.; Davis, F. Perceived Usefulness, Perceived Ease of Use, and User Acceptance of Information Technology. MIS Q. 1989, 13, 319. [Google Scholar] [CrossRef]
- Kim, Y.J.; Chun, J.; Song, J. Investigating the role of attitude in technology acceptance from an attitude strength perspective. Int. J. Inf. Manag. 2009, 29, 66–67. [Google Scholar] [CrossRef]
- LYU, F.; Zhu, Y.M.; Robertie, C.; Zhou, J.H. The effect of external environment on the adoption of digital technology for Chinese SEMs. Stud. Sci. Sci. 2021, 39, 2232–2240. [Google Scholar] [CrossRef]
- Xu, J.H. Research on Evaluation of Digital Transformation Ability of Manufacturing Enterprises. Master’s Thesis, Hangzhou Dianzi University, Hangzhou, China, March, 2020. [Google Scholar]
- Hussinki, H. Review of empirical research on knowledge management practices and firm performance. J. Knowl. Manag. 2016, 20, 230–257. [Google Scholar] [CrossRef]
- Ratten, V.; Jones, P. New challenges in sport entrepreneurship for value creation. Int. Entrep. Manag. J. 2020, 16, 961–980. [Google Scholar] [CrossRef]
- Gorshenin, A. Toward modern educational IT-ecosystems: From learning management systems to digital platforms. In Proceedings of the 2018 10th International Congress on Ultra Modern Telecommunications and Control Systems and Workshops (ICUMT), Moscow, Russia, 5–9 November 2018. [Google Scholar]
- Stoyanov, T. Knowledge Transfer Digital Transformation. In Proceedings of the EDULEARN17 Conference, Barcelona, Spain, 3–5 July 2017. [Google Scholar] [CrossRef]
- Wolf, M.; Semm, A.; Erfurth, C. Digital Transformation in Companies—Challenges and Success Factors. In Proceedings of the 18th International Conference, I4CS 2018, Žilina, Slovakia, 18–20 June 2018. [Google Scholar]
- Pivec, N.; Potocan, V. Strength of culture and transfer of knowledge in organizations. Manag.-J. Contemp. Manag. Issues 2021, 26, 21–35. [Google Scholar] [CrossRef]
- He, B.; Zhao, N.; He, Q.Q.; Hu, W.M. Adaptive Change of Digital Management from the Perspective of Management Model Transformation: A Case Study of ByteDance Company. J. Beijing Jiaotong Univ. (Soc. Sci. Ed.) 2022, 21, 29–36. [Google Scholar] [CrossRef]
- Zhang, X.; Li, Y.L.; Cheng, Y.H.; Zhu, H.S. Framework, Theory, and Practice of Digitalized Knowledge Management: A Survey. Front. Data Comput. 2021, 3, 23–38. [Google Scholar]
- Stachová, K.; Stacho, Z.; Caganova, D.; Stareček, A. Use of Digital Technologies for Intensifying Knowledge Sharing. Appl. Sci. 2020, 10, 4281. [Google Scholar] [CrossRef]
- Troise, C. Exploring knowledge visualization in the digital age: An analysis of benefits and risks. Manag. Decis. 2021, 60, 1116–1131. [Google Scholar] [CrossRef]
- Aromaa, S.; Liinasuo, M.; Kaasinen, E.; Bojko, M.; Schmalfuß, F.; Apostolakis, K.; Zarpalas, D.; Daras, P.; Ozturk, C.; Boubekeur, M. User evaluation of Industry 4.0 concepts for worker engagement. In Proceedings of the 1st International Conference on Human Systems Engineering and Design (IHSED2018): Future Trends and Applications, Reims, France, 25–27 October 2018. [Google Scholar]
- Wang, Y.P.; Wang, B.; Wu, S. Application of BIM Technology in the Construction of Large-scale Building Groups—Review of Digital Collaborative Management of Large-scale Building Groups Based on BIM Technology. Ind. Constr. 2021, 51, 235. [Google Scholar]
- Sousa, M.; Rocha, Á. Strategic Knowledge Management in the Digital Age. J. Bus. Res. 2019, 91, 223–226. [Google Scholar] [CrossRef]
- Alavi, M.; Kayworth, T.; Leidner, D. An Empirical Examination of the Influence of Organizational Culture on Knowledge Management Practices. J. Manag. Inf. Syst. 2006, 22, 191–224. [Google Scholar] [CrossRef]
- Zheng, W.; Yang, B.; McLean, G. Linking organizational culture, structure, strategy, and organizational effectiveness: Mediating role of knowledge management. J. Bus. Res. 2010, 63, 763–771. [Google Scholar] [CrossRef]
- Bibaud-Alves, J.; El Haouzi, H.; Thomas, P.; Boucinha, V. Toward a Sustainable New Product Development Approach Based on Industry 4.0 Assets. In Proceedings of the SOHOMA 2018 Conference, Bergamo, Italy, 11–12 June 2018. [Google Scholar]
- Ferraris, A.; Mazzoleni, A.; Devalle, A.; Couturier, J. Big data analytics capabilities and knowledge management: Impact on firm performance. Manag. Decis. 2018, 57, 1923–1936. [Google Scholar] [CrossRef]
- Zhou, Q.; Deng, X.; Hwang, B.-G.; Ji, W. Integrated Framework of Horizontal and Vertical Cross-Project Knowledge Transfer Mechanism within Project-Based Organizations. J. Manag. Eng. 2020, 36, 04020062. [Google Scholar] [CrossRef]
- Sohn, S.-H.; Yoo, K. Factors Affecting Knowledge Transfer Effects in Innovation and Non-innovation Companies. Koreanische Z. Fuer Wirtsch. 2021, 39, 61–81. [Google Scholar] [CrossRef]
- Zhou, Q.W.; Deng, X.P.; Hwang, B.G.; Yu, M. System dynamics approach of knowledge transfer from projects to the project-based organization. Int. J. Manag. Proj. Bus. 2022, 15, 324–349. [Google Scholar] [CrossRef]
- Sherehiy, B.; Karwowski, W. The relationship between work organization and workforce agility in small manufacturing enterprises. Int. J. Ind. Ergon. 2014, 44, 466–473. [Google Scholar] [CrossRef]
- Sher, P.; Lee, V. Information Technology as a Facilitator for Enhancing Dynamic Capabilities through Knowledge Management. Inf. Manag. 2004, 41, 933–945. [Google Scholar] [CrossRef]
- Crossan, M.; Lane, H.; White, R. An organizational learning framework: From intuition to institution. Acad. Manag. Rev. 1999, 24, 522–537. [Google Scholar] [CrossRef]
- Xu, J.; He, M.; Jiang, Y. A novel framework of knowledge transfer system for construction projects based on knowledge graph and transfer learning. Expert Syst. Appl. 2022, 199, 116964. [Google Scholar] [CrossRef]
- Pietruszka-Ortyl, A.; Ćwiek, M. Social Facilitators of Specialist Knowledge Dispersion in the Digital Era. Sustainability 2021, 13, 5759. [Google Scholar] [CrossRef]
- Plessis, M. The role of knowledge management in innovation. J. Knowl. Manag. 2007, 11, 20–29. [Google Scholar] [CrossRef]
- Ho, S.; Tserng, H.P.; Jan, S.H. Enhancing Knowledge Sharing Management Using BIM Technology in Construction. Sci. World J. 2013, 2013, 170498. [Google Scholar] [CrossRef] [PubMed]
- Bhattacharya, S.; Chatterjee, A. Digital project driven supply chains: A new paradigm. Supply Chain Manag. Int. J. 2021, 27, 283–294. [Google Scholar] [CrossRef]
- Teng, M.; Pedrycz, W. Knowledge transfer in project-based organisations: A dynamic granular cognitive maps approach. Knowl. Manag. Res. Pract. 2021, 20, 233–250. [Google Scholar] [CrossRef]
- Wang, M.; Zheng, M.; Tian, L.; Qiu, Z.; Li, X. A full life cycle nuclear knowledge management framework based on digital system. Ann. Nucl. Energy 2017, 108, 386–393. [Google Scholar] [CrossRef]
- Chang, J.; Li, H.; Sun, B. Matching Knowledge Suppliers and Demanders on a Digital Platform: A Novel Method. IEEE Access 2019, 7, 21331–21342. [Google Scholar] [CrossRef]
- Jeppesen, L.; Lakhani, K. Marginality and Problem Solving Effectiveness in Broadcast Search. Organ. Sci. 2013, 21, 995–1123. [Google Scholar] [CrossRef]
- Lopez-Vega, H.; Tell, F.; Vanhaverbeke, W. Where and how to search? Search paths in open innovation. Res. Policy 2016, 45, 125–136. [Google Scholar] [CrossRef]
- Urbinati, A.; Chiaroni, D.; Chiesa, V.; Frattini, F. The Role of Digital Technologies in Open Innovation Processes: An exploratory multiple case study analysis. RD Manag. 2018, 50, 136–160. [Google Scholar] [CrossRef]
- Rehm, G.; He, J.; Schneider, J.; Nehring, J.; Quantz, J. Designing User Interfaces for Curation Technologies. In Proceedings of the 19th International Conference, HCI International 2017, Vancouver, BC, Canada, 9–14 July 2017. [Google Scholar] [CrossRef]
- Zhou, C. Exploration of the Key Technology of Supervision Enterprise Developing the Whole Process Engineering Consulting. Constr. Econ. 2020, 41, 18–23. [Google Scholar] [CrossRef]
- Hannola, L.; Richter, A.; Richter, S.; Stocker, A. Empowering production workers with digitally facilitated knowledge processes—A conceptual framework. Int. J. Prod. Res. 2018, 56, 4729–4743. [Google Scholar] [CrossRef]
- Cotrino, A.; Sebastián, M.; González-Gaya, C. Industry 4.0 HUB: A Collaborative Knowledge Transfer Platform for Small and Medium-Sized Enterprises. Appl. Sci. 2021, 11, 5548. [Google Scholar] [CrossRef]
- Carlsson, C. Decision analytics mobilized with digital coaching. Intell. Syst. Account. Financ. Manag. 2018, 25, 3–17. [Google Scholar] [CrossRef]
- Carlsson, C. Decision Analytics—Key to Digitalisation. Inf. Sci. 2017, 460, 424–438. [Google Scholar] [CrossRef]
- Marchegiani, L.; Brunetta, F.; Annosi, M.C. Faraway, Not So Close: The Conditions That Hindered Knowledge Sharing and Open Innovation in an Online Business Social Network. IEEE Trans. Eng. Manag. 2022, 69, 451–467. [Google Scholar] [CrossRef]
- Zhang, X.; Ming, X.; Zhiwen, L.; Yin, D.; Chen, Z. A reference system of smart manufacturing talent education (SMTE) in China. Int. J. Adv. Manuf. Technol. 2019, 100, 2701–2714. [Google Scholar] [CrossRef]
- Liu, C.S.; Wang, C.M.; Li, X. SWOT-PEST Analysis and Countermeasure Research on the Whole Process Engineering Consulting Service Development of Cost Consulting Enterprises. Constr. Econ. 2020, 41, 48–52. [Google Scholar] [CrossRef]
- Li, J.; Saide, S.; Ismail, M.; Indrajit, R. Exploring IT/IS proactive and knowledge transfer on enterprise digital business transformation (EDBT): A technology-knowledge perspective. J. Enterp. Inf. Manag. 2021, 35, 597–616. [Google Scholar] [CrossRef]
- Luo, W. Requirements and Application Analysis of BIM-based Information Management in Whole-Process Engineering Consulting Service. Master’s Thesis, Chongqing University, Chongqing, China, 2019. [Google Scholar]
- Yu, L. Research on Trust Mechanism of Whole Process Engineering Consultation. Master’s Thesis, Southeast University, Nanjing, China, May, 2021. [Google Scholar]
- Dionysopoulou, P.; Tsakopoulou, K. Policy Responses to Critical Issues for the Digital Transformation of Tourism SMEs: Evidence from Greece. In Proceedings of the 7th International Conference of IACuDiT, Hydra, Greece, 2–4 September 2020. [Google Scholar]
- Machado, A.; Secinaro, S.; Calandra, D.; Lanzalonga, F. Knowledge management and digital transformation for Industry 4.0: A structured literature review. Knowl. Manag. Res. Pract. 2021, 20, 320–338. [Google Scholar] [CrossRef]
- Zhou, T.; Wang, M.J.; Tang, X.Y.; Liu, B.J.; Sun, W.D.; Wang, Q.E. A system dynamics approach for exploring the influence of knowledge value chains on the core competence of whole-process engineering consulting. J. Railw. Sci. Eng. 2021, 18, 1349–1363. [Google Scholar] [CrossRef]
- An, Q.N.; Li, J.Z. Influence of knowledge sharing on miners’ willingness to accept intelligent equipment based on technology acceptance model. Saf. Coal Mines 2022, 53, 236–240. [Google Scholar] [CrossRef]
- Cai, W.Y. Research on the Influencing Factors of the Willingness to Adopt Intelligent Construction Technology in Construction Enterprises. Master’s Thesis, Chang’an University, Xi’an, China, 2021. [Google Scholar]
- Ren, X.; Liu, J. The influence of charismatic leadership on knowledge transfer in project teams. Sci. Res. Manag. 2021, 42, 150–158. [Google Scholar] [CrossRef]
- Alzahrani, J.; Emsley, M. The impact of contractors’ attributes on construction project success: A post construction evaluation. Int. J. Proj. Manag. 2013, 31, 313–322. [Google Scholar] [CrossRef]
- Macho, S.; Ledermann, T. Estimating, Testing, and Comparing Specific Effects in Structural Equation Models: The Phantom Model Approach. Psychol. Methods 2011, 16, 34–43. [Google Scholar] [CrossRef]




| Respondents’ | Classification | Frequency | Proportion |
|---|---|---|---|
| Unit Type | Design unit | 134 | 54.69% |
| Supervisory unit | 3 | 1.22% | |
| Construction unit | 37 | 15.11% | |
| Owner unit | 23 | 9.39% | |
| Consulting unit | 12 | 4.90% | |
| Government | 4 | 1.63% | |
| Scientific research unit | 30 | 12.24% | |
| Other | 2 | 0.82% | |
| Position | Senior management | 11 | 4.49% |
| Middle management | 72 | 29.39% | |
| Site technicians | 67 | 27.34% | |
| Site management | 37 | 15.10% | |
| R&D staff | 23 | 9.39% | |
| Other | 35 | 14.29% | |
| Years of experiences | <2 years | 47 | 19.18% |
| 2–5 years | 66 | 26.94% | |
| 5–10 years | 82 | 33.47% | |
| >10 years | 50 | 20.41% | |
| Whole-Process Engineering Consulting experience | 0 | 31 | 12.65% |
| 1–3 times | 122 | 49.80% | |
| 4–6 times | 57 | 23.26% | |
| ≥7 times | 35 | 14.29% |
| Component Factors | Indicators | Source References |
|---|---|---|
| Digital infrastructure (DI) | Digital management platform (DI1) | [5,22,30,32] |
| Data service layer construction (DI2) | ||
| IT management skills (DI3) | ||
| Digital innovation input (DII) | Digital R&D capability (DII1) | [5,22,30,32] |
| Financial investment (DII2) | ||
| Digital operation and maintenance investment (DII3) | ||
| Digital organization construction (DOC) | Digital management organization (DOC1) | [5,22,36,37,38,39,40,41] |
| Organizational mechanism construction (DOC2) | ||
| Organizational learning atmosphere (DOC3) | ||
| Digital management talents (DMT) | Talent development mechanism (DMT1) | [5,11,22,35,42,43] |
| Skill training input (DMT2) | ||
| Digital application consciousness (DMT3) | ||
| Digital information management (DIM) | Timely information sharing (DIM1) | [5,40,44,45,47] |
| Business process automation (DIM2) | ||
| Trust relationship building (DIM3) | ||
| Digital project management (DPM) | Project management process (DPM1) | [5,10,27,41] |
| Field technical application (DPM2) | ||
| Digitalization of consulting results (DPM3) |
| Variables | Item | FL 1 | Variables | Item | FL 1 |
|---|---|---|---|---|---|
| DI: Cronbach’s α = 0.864 CR = 0.853; AVE = 0.659 | DI1 | 0.866 | DPM: Cronbach’s α = 0.891 CR = 0.842; AVE = 0.640 | DPM1 | 0.807 |
| DI2 | 0.774 | DPM2 | 0.814 | ||
| DI3 | 0.793 | DPM3 | 0.778 | ||
| DII: Cronbach’s α = 0.740 CR = 0.783; AVE = 0.547 | DII1 | 0.812 | PU 2: Cronbach’s α = 0.943 CR = 0.912; AVE = 0.775 | PU1 | 0.907 |
| DII2 | 0.699 | PU2 | 0.856 | ||
| DII3 | 0.702 | PU3 | 0.877 | ||
| DOC: Cronbach’s α = 0.880 CR = 0.887; AVE = 0.724 | DOC1 | 0.853 | PEOU 3: Cronbach’s α = 0.936 CR = 0.924; AVE = 0.803 | PEOU1 | 0.913 |
| DOC2 | 0.845 | PEOU2 | 0.876 | ||
| DOC3 | 0.855 | PEOU3 | 0.899 | ||
| DMT: Cronbach’s α = 0.923 CR = 0.863; AVE = 0.677 | DMT1 | 0.832 | WTTK 4: Cronbach’s α = 0.929 CR = 0.931; AVE = 0.818 | WTTK1 | 0.932 |
| DMT2 | 0.866 | WTTK2 | 0.876 | ||
| DMT3 | 0.768 | WTTK3 | 0.905 | ||
| DIM: Cronbach’s α = 0.840 CR = 0.828; AVE = 0.617 | DIM1 | 0.834 | - | - | - |
| DIM2 | 0.780 | - | - | ||
| DIM3 | 0.739 | - | - |
| Item | DI | DII | DOC | DMT | DIM | DPM | PU | PEOU | WTTK |
|---|---|---|---|---|---|---|---|---|---|
| DI | 0.812 | ||||||||
| DII | 0.378 | 0.740 | |||||||
| DOC | 0.322 | 0.290 | 0.851 | ||||||
| DMT | 0.476 | 0.524 | 0.343 | 0.823 | |||||
| DIM | 0.387 | 0.466 | 0.299 | 0.508 | 0.785 | ||||
| DPM | 0.440 | 0.421 | 0.347 | 0.534 | 0.510 | 0.800 | |||
| PU | 0.261 | 0.367 | 0.387 | 0.327 | 0.413 | 0.418 | 0.880 | ||
| PEOU | 0.401 | 0.139 | 0.259 | 0.243 | 0.251 | 0.383 | 0.293 | 0.896 | |
| WTTK | 0.247 | 0.201 | 0.205 | 0.198 | 0.212 | 0.284 | 0.333 | 0.325 | 0.904 |
| Index | Fit Standard of Fitness | Value | Result |
|---|---|---|---|
| χ²/df | <3, good fit | 2.583 | Yes |
| GFI | >0.90, good fit | 0.904 | Yes |
| AGFI | >0.80, good fit | 0.812 | Yes |
| NFI | >0.90, good fit | 0.902 | Yes |
| CFI | >0.90, good fit | 0.901 | Yes |
| RMSEA | <0.08, not bad fit; <0.05, good fit | 0.072 | Yes |
| Hypothesized Relationships | Path Coefficient | S.E. | C.R. | p | Interpretation | |
|---|---|---|---|---|---|---|
| H1 | DI→PEOU | 0.297 | 0.077 | 4.448 | *** 1 | Supported |
| H2 | DII→PU | 0.178 | 0.117 | 2.551 | 0.011 | Supported |
| H3 | DOC→PEOU | 0.204 | 0.061 | 3.420 | *** | Supported |
| H4 | DMT→PU | 0.239 | 0.077 | 3.697 | *** | Supported |
| H5 | DIM→PU | 0.262 | 0.091 | 3.925 | *** | Supported |
| H6 | DIM→PEOU | 0.201 | 0.106 | 2.735 | 0.003 | Supported |
| H7 | DPM→PU | 0.197 | 0.103 | 2.747 | 0.002 | Supported |
| H8 | DPM→PEOU | 0.263 | 0.066 | 4.040 | *** | Supported |
| H9 | PEOU→PU | 0.237 | 0.073 | 3.149 | *** | Supported |
| Causal Relationship | Influence Path | Influence Coefficient | Total Influence Coefficient |
|---|---|---|---|
| DI→WTTK | DI→(PEOU)→WTTK | 0.075 | 0.091 |
| DI→(PEOU)→(PU)→WTTK | 0.016 | ||
| DII→WTTK | DII→(PU)→WTTK | 0.040 | 0.040 |
| DOC→WTTK | DOC→(PEOU)→WTTK | 0.051 | 0.062 |
| DOC→(PEOU)→(PU)→WTTK | 0.011 | ||
| DMT→WTTK | DMT→(PU)→WTTK | 0.054 | 0.054 |
| DIM→WTTK | DIM→(PU)→WTTK | 0.059 | 0.121 |
| DIM→(PEOU)→WTTK | 0.051 | ||
| DIM→(PEOU)→(PU)→WTTK | 0.011 | ||
| DPM→WTTK | DPM→(PU)→WTTK | 0.044 | 0.124 |
| DPM→(PEOU)→WTTK | 0.066 | ||
| DPM→(PEOU)→(PU)→WTTK | 0.014 |
Disclaimer/Publisher’s Note: The statements, opinions and data contained in all publications are solely those of the individual author(s) and contributor(s) and not of MDPI and/or the editor(s). MDPI and/or the editor(s) disclaim responsibility for any injury to people or property resulting from any ideas, methods, instructions or products referred to in the content. |
© 2023 by the authors. Licensee MDPI, Basel, Switzerland. This article is an open access article distributed under the terms and conditions of the Creative Commons Attribution (CC BY) license (https://creativecommons.org/licenses/by/4.0/).
Share and Cite
Wang, Q.; Ding, M. A Study on the Impact of Digital Management on Willingness to Transfer Knowledge in Whole-Process Engineering Consulting Projects. Buildings 2023, 13, 943. https://doi.org/10.3390/buildings13040943
Wang Q, Ding M. A Study on the Impact of Digital Management on Willingness to Transfer Knowledge in Whole-Process Engineering Consulting Projects. Buildings. 2023; 13(4):943. https://doi.org/10.3390/buildings13040943
Chicago/Turabian StyleWang, Qing’e, and Mengmeng Ding. 2023. "A Study on the Impact of Digital Management on Willingness to Transfer Knowledge in Whole-Process Engineering Consulting Projects" Buildings 13, no. 4: 943. https://doi.org/10.3390/buildings13040943
APA StyleWang, Q., & Ding, M. (2023). A Study on the Impact of Digital Management on Willingness to Transfer Knowledge in Whole-Process Engineering Consulting Projects. Buildings, 13(4), 943. https://doi.org/10.3390/buildings13040943
