Value of Information Analysis for the Post-Earthquake Assessment of Existing Masonry Structures—Case Studies
Abstract
1. Introduction
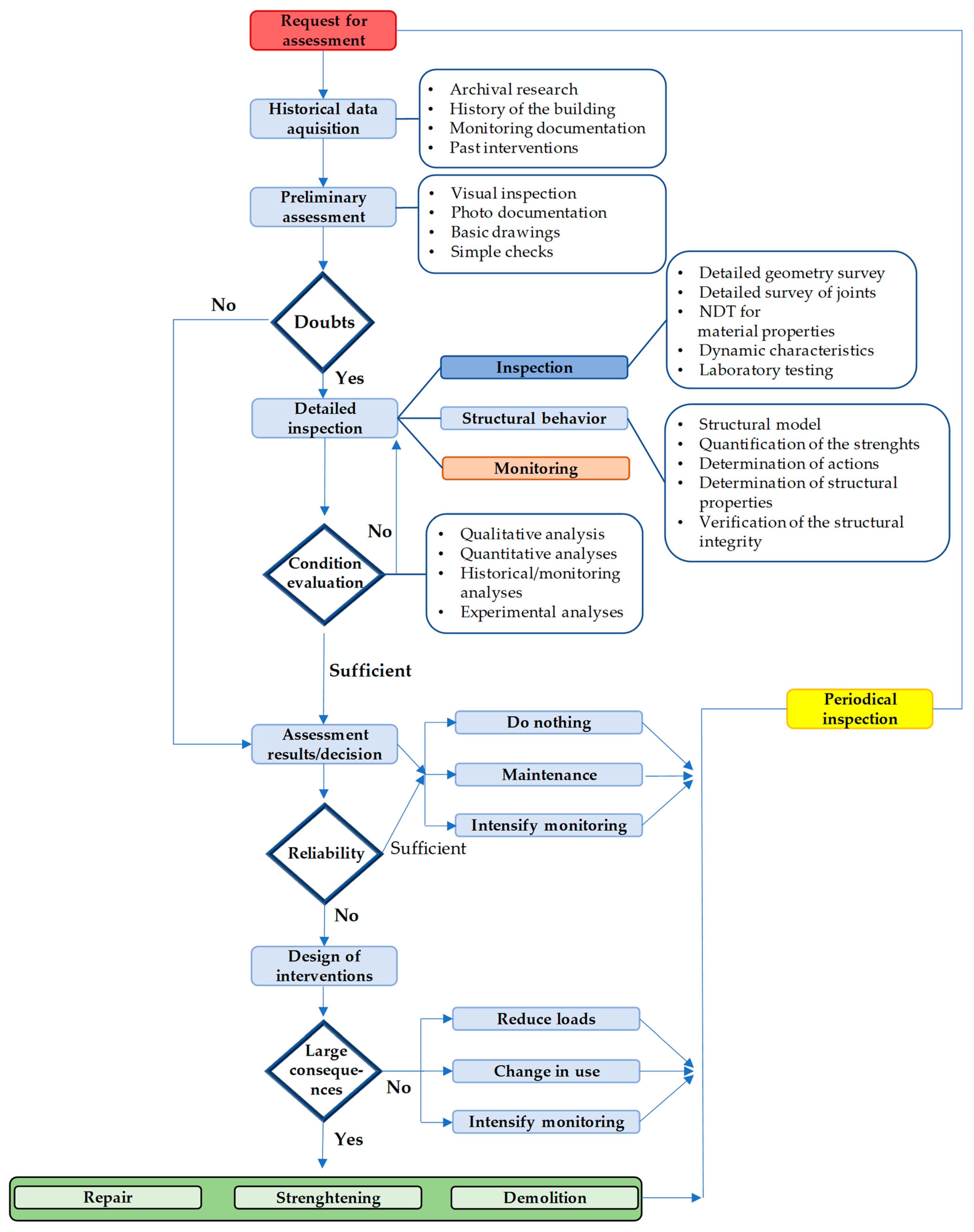
2. Post-Earthquake Assessment of Masonry Structures
2.1. Knowledge Levels According to EN 1998-3
2.2. Decision-Making Procedure
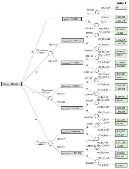
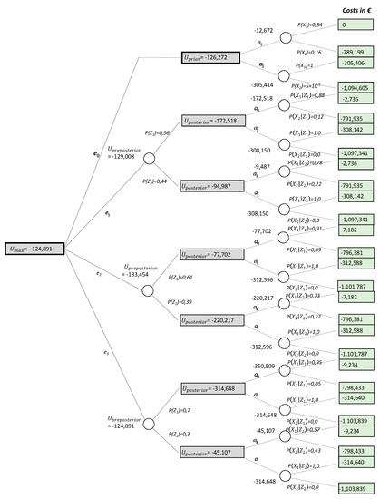
3. Application of VoI on Real Case Studies in Post-Earthquake Assessments
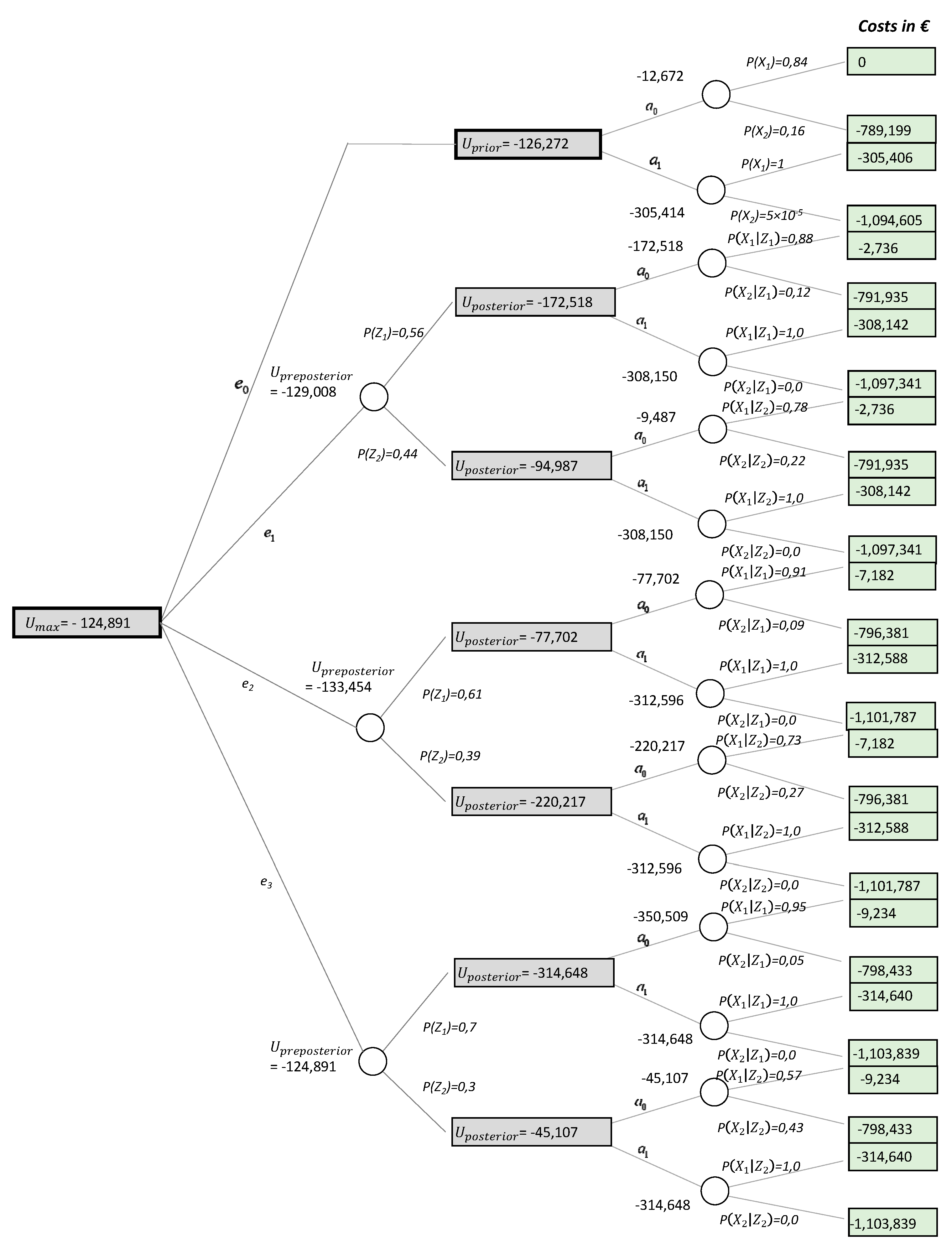
3.1. Residential Building in Zagreb—Case Study 1
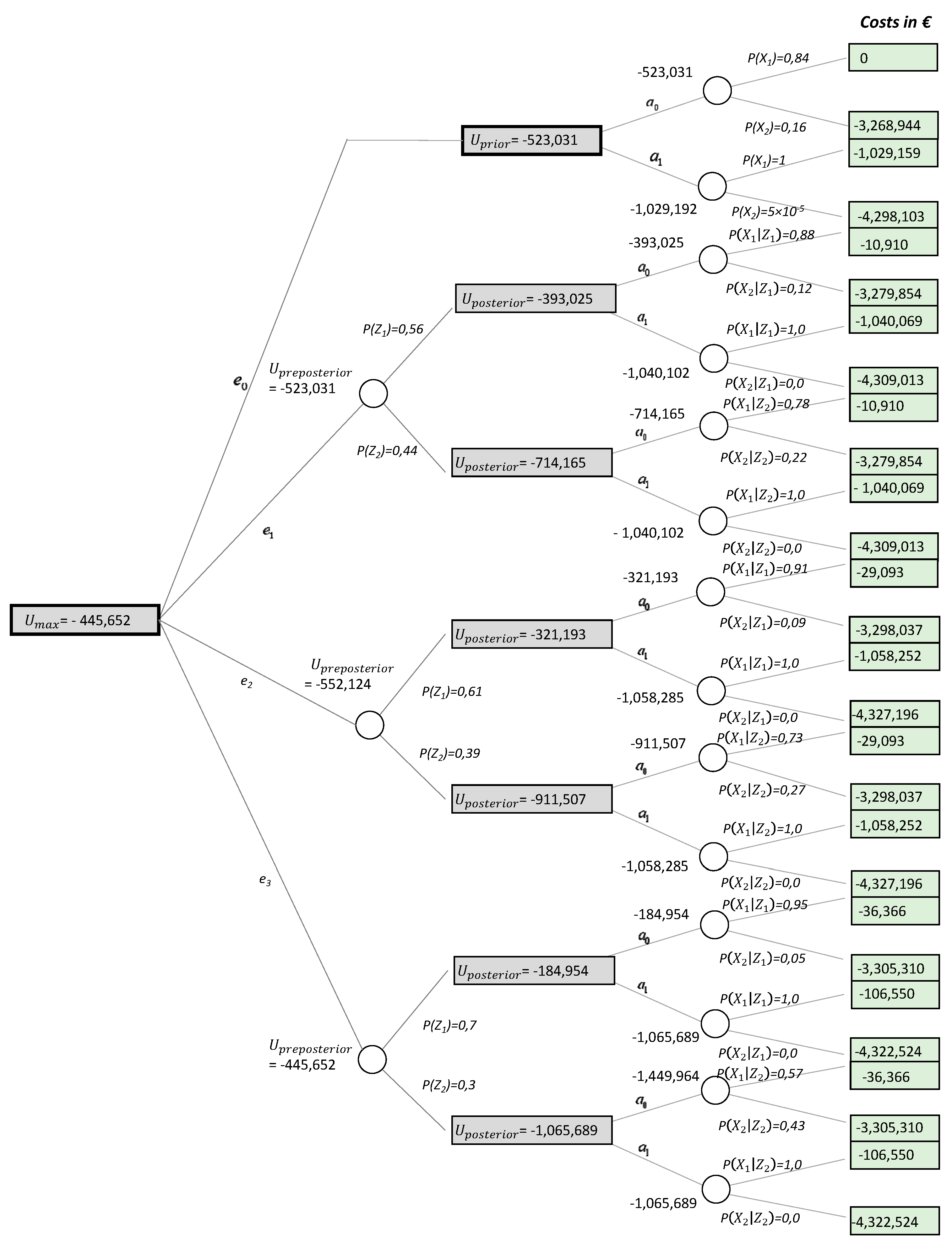
3.2. Educational Building in Zagreb—Case Study 2
3.3. The Decision Problem
- Do nothing a0
- Strengthen and/or repair a1
4. Results and Discussion
5. Conclusions
Author Contributions
Funding
Data Availability Statement
Conflicts of Interest
References
- Forsyth, M. Structures and Construction in Historic Building Conservation; Wiley-Blackwell: Hoboken, NJ, USA, 2008. [Google Scholar] [CrossRef]
- Lourenço, P.B. Conservation of cultural heritage buildings: Methodology and application to case studies. Rev. ALCONPAT 2013, 3, 98–110. [Google Scholar] [CrossRef]
- Stepinac, M.; Skokandić, D.; Ožić, K.; Zidar, M.; Vajdić, M. Condition Assessment and Seismic Upgrading Strategy of RC Structures—A Case Study of a Public Institution in Croatia. Buildings 2022, 12, 1489. [Google Scholar] [CrossRef]
- Faber, M.H.; Rackwitz, R. Sustainable decision making in civil engineering. Struct. Eng. Int. 2004, 14, 237–242. [Google Scholar] [CrossRef]
- Bush, S.; Omenzetter, P.; Henning, T.; McCarten, P. A risk and criticality-based approach to bridge performance data collection and monitoring. Struct. Infrastruct. Eng. 2013, 9, 329–339. [Google Scholar] [CrossRef]
- Zeitschrift, A.; Aipc, R.; Band, I.B.; Link, P.; Dienst, E.; Eth, E. Safety Criteria for the Evaluation of Existing Structures Safety Criteria for the Evaluati Criteres de Söcuritö Pour 1’ eValua; ETH Zürich: Zurich, Switzerland, 2022. [Google Scholar]
- Raiffa, H.; Schlaifer, R. Applied Statistical Decision Theory; Harvard University Press: Boston, MA, USA, 1961. [Google Scholar]
- Thöns, S.; Döhler, M.; Long, L. On damage detection system information for structural systems. Struct. Eng. Int. 2018, 28, 255–268. [Google Scholar] [CrossRef]
- Di Sivo, M.; Ladiana, D.; Novi, F.; Salvatori, C. Maintenance-Oriented Design in Architecture. A Decision Support System for the Evaluation of Maintenance Scenarios Through Bayesian Networks Use. A Case Study: The Headquarters of ING Groupe in Amsterdam. In In Proceedings of the 15th International Conference on Durability of Building Materials and Components, Barcelona, Spain, 20–23 October 2020; pp. 1695–1702. [Google Scholar] [CrossRef]
- Zhang, W.H.; Qin, J.; Lu, D.G.; Thöns, S.; Faber, M.H. VoI-informed decision-making for SHM system arrangement. Struct. Health Monit. 2020, 21, 37–58. [Google Scholar] [CrossRef]
- Wilson, E.C.F. A Practical Guide to Value of Information Analysis. Pharmacoeconomics 2015, 33, 105–121. [Google Scholar] [CrossRef]
- Haladuick, S.; Dann, M.R. Value of information-based decision analysis of the optimal next inspection type for deteriorating structural systems. Struct. Infrastruct. Eng. 2018, 14, 1283–1292. [Google Scholar] [CrossRef]
- Bucoń, R.; Sobotka, A. Decision-making model for choosing residential building repair variants. J. Civ. Eng. Manag. 2015, 21, 893–901. [Google Scholar] [CrossRef]
- Thöns, S. Value of Information Analyses and Decision Analyses Types COST TU 1402. Train. Sch. Struct. Health Monit. 2017. Available online: file:///C:/Users/MDPI/Downloads/L-VoI-V1.pdf (accessed on 15 September 2022).
- Long, L.; Döhler, M.; Thöns, S. Determination of structural and damage detection system influencing parameters on the value of information. Struct. Health Monit. 2022, 21, 19–36. [Google Scholar] [CrossRef]
- Omenzetter, P.; Limongelli, M.P.; Yazgan, U. A pre-posterior analysis framework for quantifying the value of seismic monitoring and inspections of buildings. In Proceedings of the 3rd Workshop, COST Action TU1402: Quantifying the Value of Structural Health Monitoring, Barcelona, Spain, 14–15 March 2016; Volume 2019, pp. 1–21. [Google Scholar]
- COST Action TU1402 (Quantifying the Value of SHM). Available online: https://www.cost-tu1402.eu/ (accessed on 10 November 2022).
- Law on the Reconstruction of Earthquake-Damaged Buildings in the City of Zagreb, Krapina-Zagorje County and Zagreb County; NN 102/2020; Government of Croatia: Zagreb, Croatia, 2020.
- Kišiček, T.; Stepinac, M.; Renić, T.; Hafner, I.; Lulić, L. Strengthening of masonry walls with FRP or TRM. J. Croat. Assoc. Civ. Eng. 2020, 72, 937–953. [Google Scholar]
- Dietsch, P.; Kreuzinger, H. Guideline on the assessment of timber structures: Summary. Eng. Struct. 2011, 33, 2983–2986. [Google Scholar] [CrossRef]
- Holicky, M.; Sykora, M. Structural assessment of heritage buildings. WIT Trans. Built. Environ. 2012, 123, 69–80. [Google Scholar] [CrossRef]
- Der Kiureghian, A.; Ditlevsen, O. Aleatory or epistemic? Does it matter? Struct. Saf. 2009, 31, 105–112. [Google Scholar] [CrossRef]
- Sýkora, M.; Diamantidis, D.; Holický, M.; Marková, J.; Rózsás, Á. Assessment of compressive strength of historic masonry using non-destructive and destructive techniques. Constr. Build. Mater. 2018, 193, 196–210. [Google Scholar] [CrossRef]
- Tomić, I.; Vanin, F.; Beyer, K. Uncertainties in the seismic assessment of historical masonry buildings. Appl. Sci. 2021, 11, 2280. [Google Scholar] [CrossRef]
- Pereira, C.; Silva, A.; Ferreira, C.; de Brito, J.; Flores-Colen, I.; Silvestre, J.D. Uncertainty in building inspection and diagnosis: A probabilistic model quantification. Infrastructures 2021, 6, 124. [Google Scholar] [CrossRef]
- Holicky, M. Probabilistic Model for Masonry Strength. Eng. Mech. 2010, 17, 61–70. [Google Scholar]
- ISO 138222010 2010; ISO 13822 Bases for Design of Structures—Assessment of Existing Structures. ISO: Geneva, Switzerland, 2010.
- Milić, M.; Stepinac, M.; Lulić, L.; Ivanišević, N.; Matorić, I.; Šipoš, B.Č.; Endo, Y. Assessment and rehabilitation of culturally protected prince rudolf infantry barracks in zagreb after major earthquake. Buildings 2021, 11, 508. [Google Scholar] [CrossRef]
- Bao, Y.; Chen, Z.; Wei, S.; Xu, Y.; Tang, Z.; Li, H. The State of the Art of Data Science and Engineering in Structural Health Monitoring. Engineering 2019, 5, 234–242. [Google Scholar] [CrossRef]
- NEN. NEN 8700: Assessment of Existing Structures in Case of Reconstruction and Disapproval-Basic Rules. 2011. Available online: https://standards.globalspec.com/std/10362482/nen-8700 (accessed on 1 December 2011).
- JRC. New European Technical Rules for the Assessment and Retrofitting of Existing Structures; Publications Office of the European Union: Luxembourg, 2015; Volume 4. [Google Scholar] [CrossRef]
- Steiger, R.; Kohler, J. Development of New Swiss Standards for the Reassessment of Existing Load Bearing Structures. In Proceedings of the 41th Meeting, International Council for Research and Innovation in Building and Construction, Working Commission W18–Timber Structures, CIB-W18 Meeting, St. Andrews, NB, Canada, 2008. [Google Scholar]
- Lourenco, P.; Karanikoloudis, G. Seismic behavior and assessment of masonry heritage structures. Needs in engineering judgement and education. RILEM Tech. Lett. 2019, 3, 114–120. [Google Scholar] [CrossRef]
- Roca, P.; Lourenço, P.B.; Gaetani, A. Historic Construction and Conservation: Materials, Systems and Damage; Routledge: London, UK, 2021. [Google Scholar]
- Lourenço, P.B. The ICOMOS methodology for conservation of cultural heritage buildings: Concepts, research and application to case studies. In Proceedings of the REHAB 2014–International Conference on Preservation, Maintenance and Rehabilitation of Historical Buildings and Structures, Green Lines Institute for Sustainable Development, Tomar, Portugal, 19–21 March 2014; pp. 945–954. [Google Scholar] [CrossRef]
- HRN EN 1998-1:2011/NA:2011 Eurocode 8: Design of structures for earthquake resistance–Part 1: General rules, seismic actions and rules for buildings–National Annex. Available online: https://www.phd.eng.br/wp-content/uploads/2015/02/en.1998.1.2004.pdf (accessed on 15 September 2022).
- Eurocode 8: Design of Structures for Earthquake Resistance—Part 3: Assessment and Retrofitting of Buildings 2005. Available online: https://infostore.saiglobal.com/preview/is/en/2005/i.s.en1998-3-2005%2Bac-2013.pdf?sku=675082 (accessed on 15 September 2022).
- Cattari, S.; Lagomarsino, S.; Bosiljkov, V.; D’Ayala, D. Sensitivity analysis for setting up the investigation protocol and defining proper confidence factors for masonry buildings. Bull. Earthq. Eng. 2015, 13, 129–151. [Google Scholar] [CrossRef]
- Tondelli, M.; Rota, M.; Penna, A.; Magenes, G. Evaluation of uncertainties in the seismic assessment of existing masonry buildings. J. Earthq. Eng. 2012, 16, 36–64. [Google Scholar] [CrossRef]
- Ditlevsen, O.; Madsen, H. Structural Reliability Methods; John Wiley & Sons Ltd.: Chichester, UK, 1996. [Google Scholar]
- Brockmann, E.N.; Anthony, W.P. Tacit knowledge and strategic decision making. Group Organ. Manag. 2002, 27, 436–455. [Google Scholar] [CrossRef]
- Triantaphyllou, E. Introduction to Multi-Criteria Decision Making. In Multi-Criteria Decision Making Methods: A Comparative Study; Springer: Boston, MA, USA, 2000; pp. 1–4. [Google Scholar] [CrossRef]
- von Neumann, J.; Morgenstern, O. Theory of Games and Economic Behavior; Princeton University Press: Princeton, NJ, USA, 1944. [Google Scholar]
- Faber, M.H.; Maes, M.A. On Applied Engineering Decision Making for Society. In Proceedings of the IFIP WG7.5 5th Working Conference on Reliability and Optimization of Structural Systems, Aalborg, Denmark, 2005. [Google Scholar]
- JCSS. Probabilistic Model Code Part 1–Basis of Design. Jpn. Calibration Serv. Syst. 2001, 11. [Google Scholar]
- Zhang, W.-H.; Lu, D.-G.; Qin, J.; Thöns, S.; Faber, M.H. Value of information analysis in civil and infrastructure engineering: A review. J. Infrastruct. Preserv. Resil. 2021, 2, 16. [Google Scholar] [CrossRef]
- Thöns, P.S. Decision and Structural Health Information Analyses; Third Infrastar Training School: Nantes, France, 2021. [Google Scholar]
- Nielsen, L.; Tølbøll Glavind, S.; Qin, J.; Faber, M.H. Faith and fakes–Dealing with critical information in decision analysis. Civ. Eng. Environ. Syst. 2019, 36, 32–54. [Google Scholar] [CrossRef]
- Björnsson, I.; Larsson, O.I.; Honfi, D.; Leander, J. Decision support framework for bridge condition assessments. Struct. Saf. 2018, 91, 101874. [Google Scholar] [CrossRef]
- Program mjera obnove zgrada oštećenih potresom na području Grada Zagreba, Krapinsko-Zagorske županije, Zagrebačke županije, Sisačko-Moslovačke županije i Karlovačke županije 2021.
- Croatian Bureau of Statistics. Building Material Price Index at Manufacturers; Croatian Bureau of Statistics: Zagreb, Croatia, 2022; pp. 1–4. [Google Scholar]
- Ministry of Environment and Spatial Planning. 2020. Available online: https://www.gov.si/en/state-authorities/ministries/ministry-of-the-environment-and-spatial-planning/ (accessed on 15 September 2022).
- Croatian Centre of Earthquake Engineering (HCPI–Hrvatski Centar Za Potresno Inženjerstvo), Faculty of Civil Engineering, University of Zagreb and The City of Zagreb. The Database of Usability Classification; Croatian Centre of Earthquake Engineering: Zagreb, Croatia, 2020. [Google Scholar]
- Stepinac, M.; Lourenco, P.B.; Atalić, J.; Kišiček, T.; Uroš, M.; Baniček, M.; Šavor Novak, M. Damage classification of residential buildings in historical downtown after the ML5.5 earthquake in Zagreb, Croatia in 2020. Int. J. Disaster Risk Reduct. 2021, 56, 102140. [Google Scholar] [CrossRef]
- Rota, M.; Penna, A.; Magenes, G. A framework for the seismic assessment of existing masonry buildings accounting for different sources of uncertainty. Earthq. Eng. Struct. Dyn. 2013, 43, 1045–1066. [Google Scholar] [CrossRef]
- Parisse, F.; Cattari, S.; Marques, R.; Lourenço, P.B.; Magenes, G.; Beyer, K.; Calderoni, B.; Camata, G.; Cordasco, E.A.; Erberik, M.A.; et al. Benchmarking the seismic assessment of unreinforced masonry buildings from a blind prediction test. Structures 2021, 31, 982–1005. [Google Scholar] [CrossRef]
- Lagomarsino, S.; Penna, A.; Galasco, A.; Cattari, S. Tremuri program: An equivalent frame model for the nonlinear seismic analysis of masonry buildings. Eng. Struct. 2013, 56, 1787–1799. [Google Scholar] [CrossRef]
- CEN/TC250/SC10; PrEN1990: Eurocode-Basis of Structural Design. iTeh, Inc.: Newark, DE, USA, 2018.
- Skokandić, D.; Mandić Ivanković, A. Value of additional traffic data in the context of bridge service-life management. Struct. Infrastruct. Eng. 2022, 18, 456–475. [Google Scholar] [CrossRef]
- Skokandić, D. Probalistic Assessment of Existing Road Bridges Using B-Wim Data. Ph.D. Thesis, Faculty of Civil Engineering, University of Zagreb, Zagreb, Croatia, 2020. [Google Scholar]










| Assessment Level | Referent Branch | Description | Costs (€/m2) | 
|---|---|---|---|
| Level 0 | e0 | No assessment | 0.00 | 
| Level 1 | e1 | Visual assessment, geometry check | 4.00 | 
| Level 2 | e2 | Detailed visual assessment, geometry and building plans, linear dynamic analysis | 10.50 | 
| Level 3 | e3 | Detailed visual assessment, geometry and building plans, research works (NDT, semi NDT) and nonlinear static (pushover) analysis | 13.50 | 
| Residential Building | Educational Building | ||
|---|---|---|---|
| Do Nothing (€/m2) | Strengthen (€/m2) | Strengthen (€/m2) | |
| Safe | 0.00 | 447.00 | 375.00 | 
| Failure | 1155.00 | 1600.00 | 1762.00 | 
| Assessment Level | Benefits | Limitations | 
|---|---|---|
| Level 1 | The cheapest method Fast method Some insight into the state of the structure | Lack of important data Many assumptions Misinterpretation of obtained data | 
| Level 2 | Better insight into the state of the structure Much additional data Identification of critical parts and elements of the structure | Time-consuming Additional instruments needed Additional learning needed Qualified personnel needed Misinterpretation of obtained data | 
| Level 3 | Identification of critical parts Updated information about materials Updated information about the state of the structure | Experienced engineers needed both for the interpretation of NDT methods and for probabilistic modelling Time-consuming Additional software might be needed | 
| Level 1 | Level 2 | Level 3 | ||||
|---|---|---|---|---|---|---|
| Sufficient | Insufficient | Sufficient | Insufficient | Sufficient | Insufficient | |
| Unacceptable | 0.41 | 0.59 | 0.34 | 0.66 | 0.2 | 0.8 | 
| Acceptable | 0.59 | 0.41 | 0.66 | 0.34 | 0.8 | 0.2 | 
| Utility Pre-Posterior [€] | Utility Prior [€] | VoI–Absolute Value [€] | |
|---|---|---|---|
| Case study 1- Residential building | 124,891 | 126,272 | 1381 | 
| Case study 2- Educational building | 445,652 | 523,032 | 77,380 | 
| Disclaimer/Publisher’s Note: The statements, opinions and data contained in all publications are solely those of the individual author(s) and contributor(s) and not of MDPI and/or the editor(s). MDPI and/or the editor(s) disclaim responsibility for any injury to people or property resulting from any ideas, methods, instructions or products referred to in the content. | 
© 2023 by the authors. Licensee MDPI, Basel, Switzerland. This article is an open access article distributed under the terms and conditions of the Creative Commons Attribution (CC BY) license (https://creativecommons.org/licenses/by/4.0/).
Share and Cite
Ožić, K.; Skejić, D.; Lukačević, I.; Stepinac, M. Value of Information Analysis for the Post-Earthquake Assessment of Existing Masonry Structures—Case Studies. Buildings 2023, 13, 144. https://doi.org/10.3390/buildings13010144
Ožić K, Skejić D, Lukačević I, Stepinac M. Value of Information Analysis for the Post-Earthquake Assessment of Existing Masonry Structures—Case Studies. Buildings. 2023; 13(1):144. https://doi.org/10.3390/buildings13010144
Chicago/Turabian StyleOžić, Karlo, Davor Skejić, Ivan Lukačević, and Mislav Stepinac. 2023. "Value of Information Analysis for the Post-Earthquake Assessment of Existing Masonry Structures—Case Studies" Buildings 13, no. 1: 144. https://doi.org/10.3390/buildings13010144
APA StyleOžić, K., Skejić, D., Lukačević, I., & Stepinac, M. (2023). Value of Information Analysis for the Post-Earthquake Assessment of Existing Masonry Structures—Case Studies. Buildings, 13(1), 144. https://doi.org/10.3390/buildings13010144
 
        





 
       