Thermodynamic and Kinetic Analysis of Lead Leaching from Pretreated Pb–Ag Jarosite Sludge by Chloride Solution
Abstract
1. Introduction
2. Materials and Methods
2.1. Chemicals and Preparation of Starting Material
2.2. Structural Characterization of the Initial Sample and Leaching Products
2.3. Thermodynamic Analysis
2.4. Leaching Experiments
2.5. Kinetic Analysis
3. Results and Discussion
3.1. Structural and Mineralogical Characterization of the Initial Sample
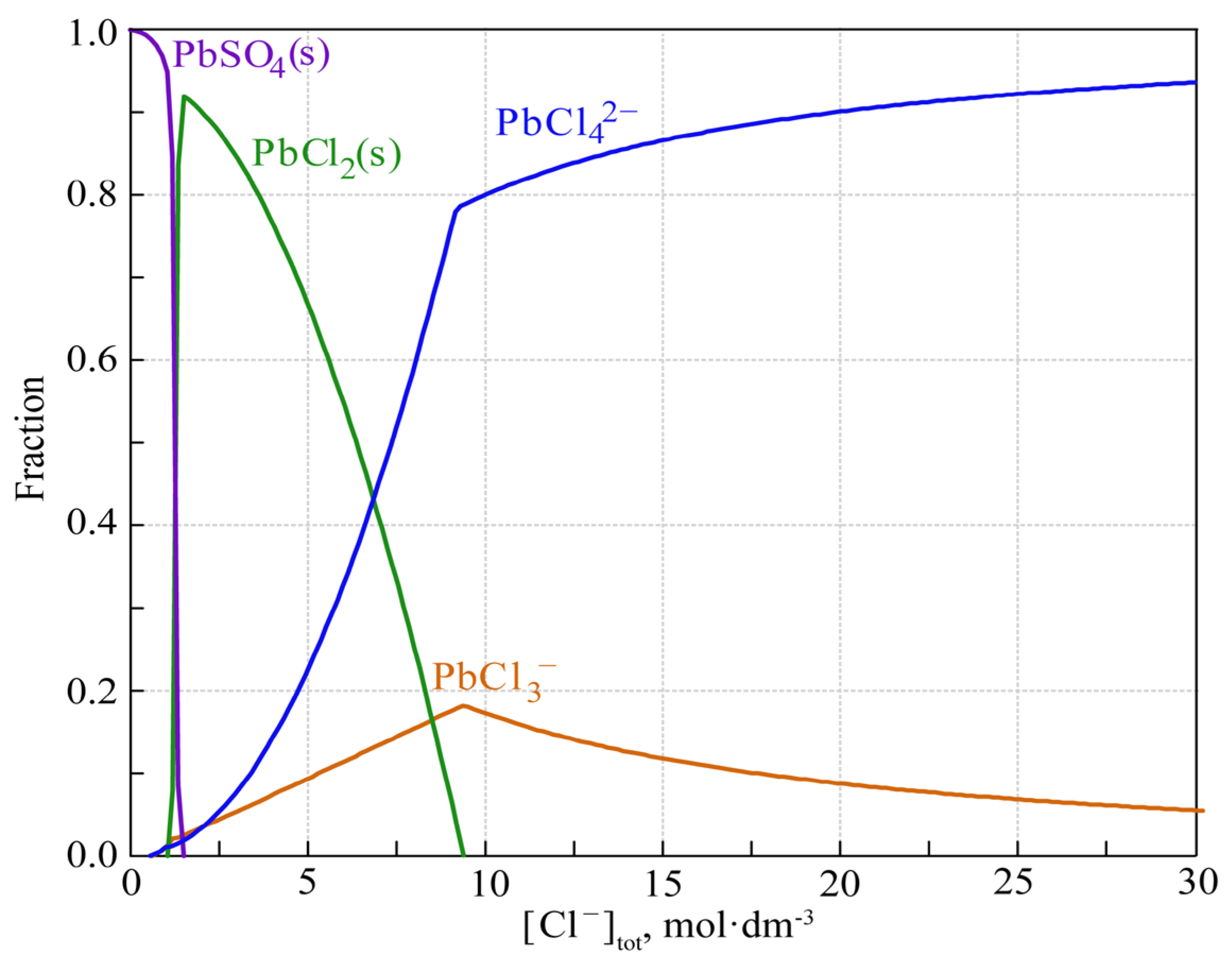
3.2. Thermodynamic Analysis
3.3. Leaching Experiments
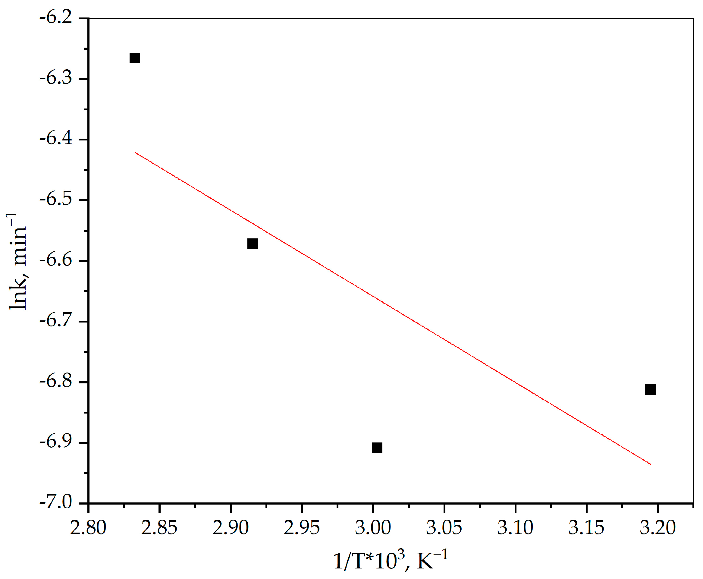
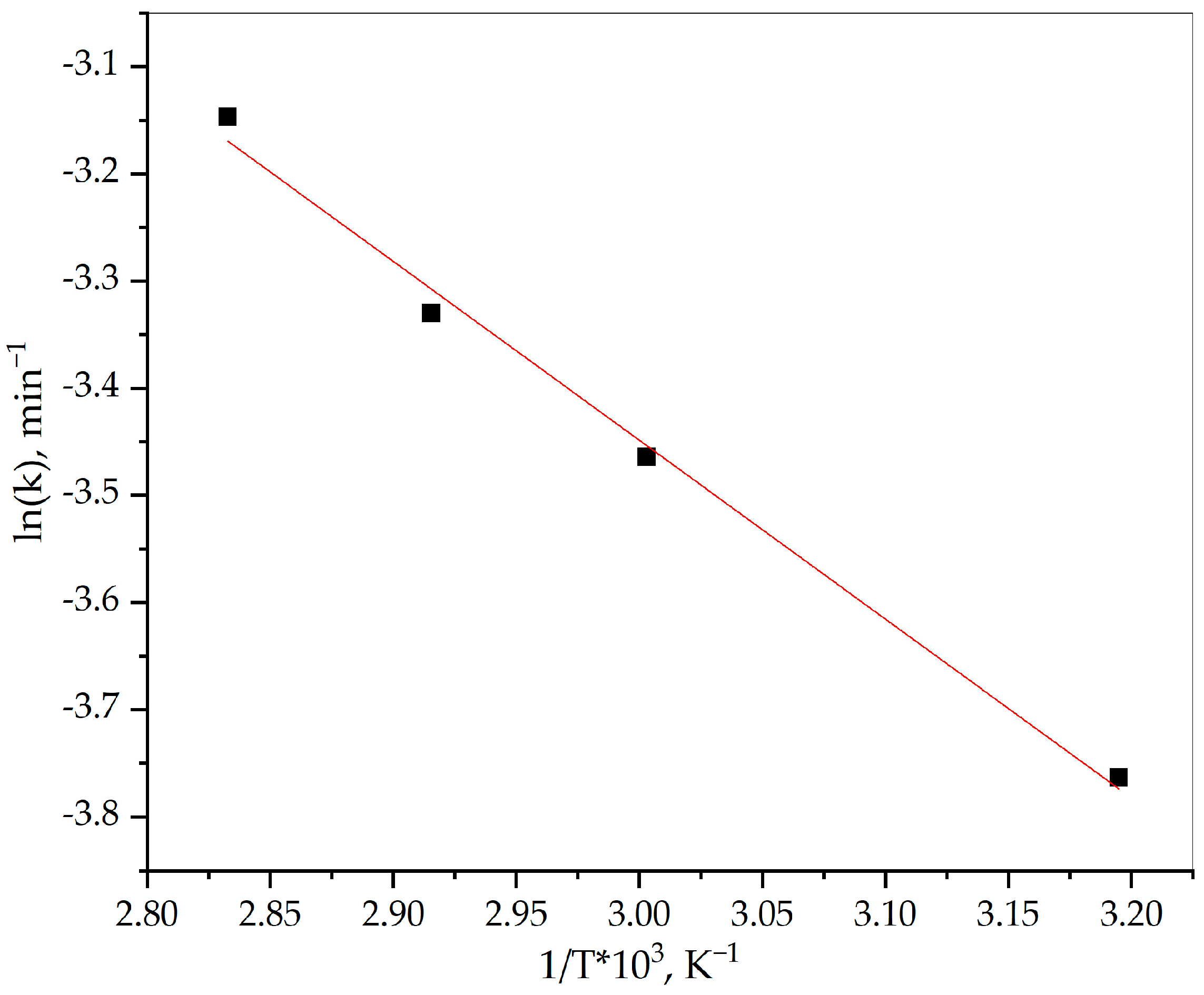
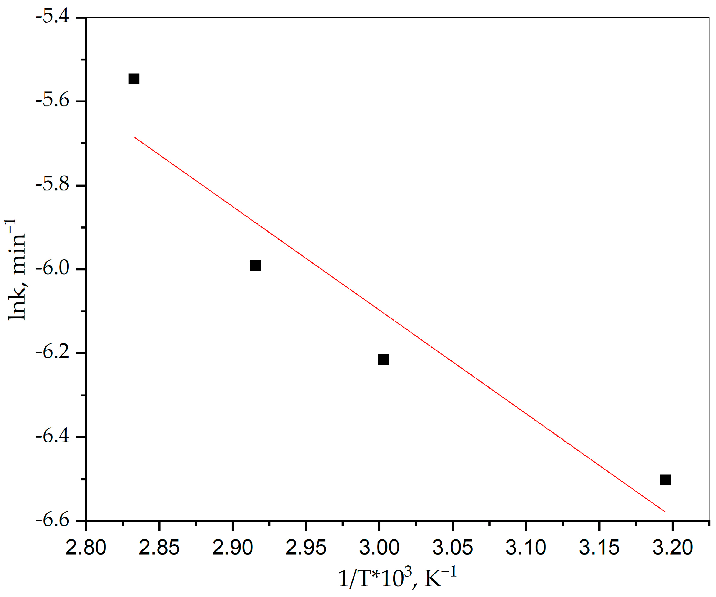
3.4. Leaching Kinetics



4. Conclusions
- •
- The experimental data for the overall leaching process are best described by the Ginstling–Brounshtein kinetic model, indicating that the process is predominantly controlled by diffusion through a solid product layer.
- •
- The diffusion barrier limiting the process consists of insoluble phases such as Fe2O3, Al2O3, SiO2, and ZnFe2O4, together with the formed PbCl2 particles, which additionally hinder the transport of reactants and reaction products.
- •
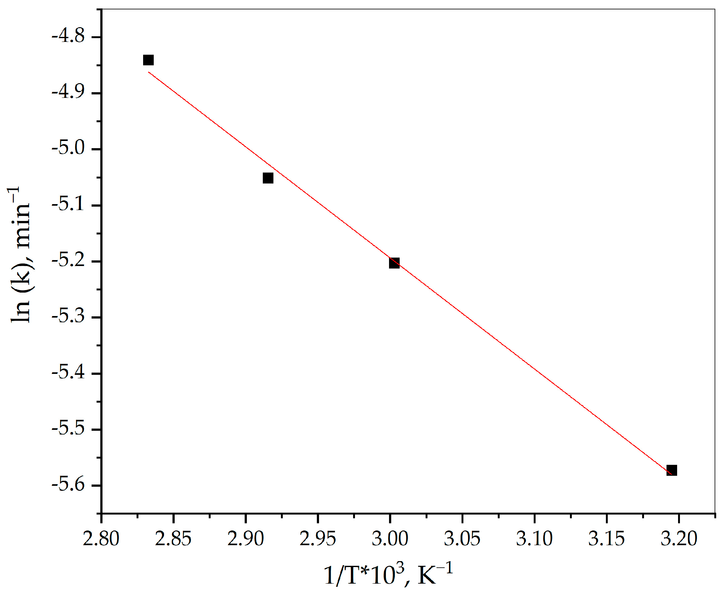
- The calculated activation energy for the overall process is 18.41 kJ mol−1, confirming that the rate of the process is primarily governed by diffusion-controlled mechanisms.
- •
- In the initial stage of the process (0–10 min), the kinetics follow the Jander diffusion model, which corresponds to diffusion through a three-dimensional passivation layer and results in a rapid increase in the degree of leaching.
- •
- In the intermediate stage (10–50 min), the kinetic behavior is described by the Avrami–Erofeev model, indicating transformation of the active surface due to nucleation and growth of the PbCl2 phase, which contributes to the slowdown of the leaching process.
- •
- In the third stage (50–60 min), the leaching degree increases again, with the mechanism corresponding to one-dimensional diffusion through microcracks, channels, and pores, accompanied by a decrease in PbCl2 particles due to the formation of the soluble PbCl42− complex.
- •
- In the final stage of the process (60–120 min), the process becomes limited again due to the formation of a continuous diffusion layer composed of Fe2O3, Al2O3, SiO2, and ZnFe2O4, which represents the main factor controlling the further progress of leaching.
Supplementary Materials
Author Contributions
Funding
Data Availability Statement
Conflicts of Interest
References
- Meija, J.; Coplen, T.B.; Berglund, M.; Brand, W.A.; De Bièvre, P.; Gröning, M.; Holden, N.E.; Irrgeher, J.; Loss, R.D.; Walczyk, T.; et al. Atomic Weights of the Elements 2013 (IUPAC Technical Report). Pure Appl. Chem. 2016, 88, 265–291. [Google Scholar] [CrossRef]
- Abdelbasir, S.M.; Dina, C.T.E. Green Processes for Electronic Waste Recycling: A Review. J. Sustain. Metall. 2018, 4, 295–311. [Google Scholar] [CrossRef]
- Roca, A.; Cruells, M. Jarosites: Formation, Structure, Reactivity and Environmental. Metals 2022, 12, 802. [Google Scholar] [CrossRef]
- Jiao, F.; Cui, Y.; Wang, D.; Hu, C. Research of the Replacement of Dichromate with Depressants Mixture in the Separation of Copper-Lead Sulfides by Flotation. Sep. Purif. Technol. 2022, 278, 119330. [Google Scholar] [CrossRef]
- Linsong, W.; Peng, Z.; Yu, F.; Sujun, L.; Yue, Y.; Li, W.; Wei, S. Recovery of Metals from Jarosite of Hydrometallurgical Nickel Production by Thermal Treatment and Leaching. Hydrometallurgy 2020, 198, 105493. [Google Scholar] [CrossRef]
- Palden, T.; Regadío, M.; Onghena, B.; Binnemans, K. Selective Metal Recovery from Jarosite Residue by Leaching with Acid-Equilibrated Ionic Liquids and Precipitation-Stripping. ACS Sustain. Chem. Eng. 2019, 7, 4239–4246. [Google Scholar] [CrossRef]
- Han, H.; Sun, W.; Hu, Y.; Jia, B.; Tang, H. Anglesite and Silver Recovery from Jarosite Residues through Roasting and Sulfidization-Flotation in Zinc Hydrometallurgy. J. Hazard. Mater. 2014, 278, 49–54. [Google Scholar] [CrossRef]
- Chen, M.; Wang, R.; Fan, W.; Wang, J.; Zeng, X.; Han, Y.; Liang, Q.; Huang, R.; Zhou, S.; Shu, J. Advances on jarosite residue detoxification and reutilization: A Review. Environ. Sci. Pollut. Res. 2025, 32, 3571–3592. [Google Scholar] [CrossRef]
- Kamberović, Ž.; Gajić, N.; Korać, M.; Jevtić, S.; Sokić, M.; Stojanović, J. Technologically Sustainable Route for Metals Valorization from Jarosite-Pbag Sludge. Minerals 2021, 11, 255. [Google Scholar] [CrossRef]
- Höber, L.; Witt, K.; Steinlechner, S. Selective Chlorination and Extraction of Valuable Metals from Iron Precipitation Residues. Appl. Sci. 2022, 12, 3590. [Google Scholar] [CrossRef]
- Radovanovic, D.; Kamberovic, Z.; Andjic, Z.; Ranitovic, M.; Markovic, B. The Effect of CaO and MgO Addition and Cooling Rate on Stability of Slag Obtained after Jarosite and Neutral Leaching Residue Treatment in the Waelz Process. Physicochem. Probl. Miner. Process. 2018, 54, 484–495. [Google Scholar] [CrossRef]
- González-Ibarra, A.A.; Nava-Alonso, F.; Fuentes-Aceituno, J.C.; Uribe-Salas, A. Hydrothermal decomposition of industrial jarosite in alkaline media: The rate determining step of the process kinetics. J. Min. Metall. Sect. B Metall. 2016, 52, 135–142. [Google Scholar] [CrossRef]
- Malenga, E.N.; Mulaba-Bafubiandi, A.; Nheta, W. Alkaline Leaching of Nickel Bearing Ammonium Jarosite Precipitate Using KOH, NaOH and NH4OH in the Presence of EDTA and Na2S. Hydrometallurgy 2015, 155, 69–78. [Google Scholar] [CrossRef]
- Reyes, I.A.; Patiño, F.; Flores, M.U.; Pandiyan, T.; Cruz, R.; Gutiérrez, E.J.; Reyes, M.; Flores, V.H. Dissolution Rates of Jarosite-Type Compounds in H2SO4 Medium: A Kinetic Analysis and Its Importance on the Recovery of Metal Values from Hydrometallurgical Wastes. Hydrometallurgy 2017, 167, 16–29. [Google Scholar] [CrossRef]
- Zhou, S.; Han, Y.; Huang, R.; Huang, Y.; Dong, Q.; Gang, H.; Qin, J.; Yu, X.; Zeng, X.; Cao, W.; et al. Making waste profitable: Efficient recovery of metallic iron from jarosite residues. Chin. J. Chem. Eng. 2024, 71, 66–76. [Google Scholar] [CrossRef]
- Kamberović, Ž.; Ranitović, M.; Manojlović, V.; Jevtić, S.; Gajić, N.; Štulović, M. Thermodynamic and Kinetic Analysis of Jarosite Pb–Ag Sludge Thermal Decomposition for Hydrometallurgical Utilization of Valuable Elements. J. Therm. Anal. Calorim. 2023, 148, 11799–11810. [Google Scholar] [CrossRef]
- Liu, C.; Ju, S.H.; Zhang, L.B.; Srinivasakannan, C.; Peng, J.H.; Le, T.Q.X.; Guo, Z.Y. Recovery of Valuable Metals from Jarosite by Sulphuric Acid Roasting Using Microwave and Water Leaching. Can. Metall. Q. 2017, 56, 1–9. [Google Scholar] [CrossRef]
- Jiang, G.-M.; Peng, B.; Liang, Y.-J.; Chai, L.-Y.; Wang, Q.-W.; Li, Q.-Z.; Hu, M. Recovery of Valuable Metals from Zinc Leaching Residue by Sulfate Roasting and Water Leaching. Trans. Nonferrous Met. Soc. China 2017, 27, 1180–1187. [Google Scholar] [CrossRef]
- Ahern, N.; Schaekers, J.M. Recovery of Metals from Jarosite-Containing Materials. U.S. Patent 7,037,357 B2, 2 May 2006. [Google Scholar]
- Ju, S.; Zhang, Y.; Zhang, Y.; Xue, P.; Wang, Y. Clean Hydrometallurgical Route to Recover Zinc, Silver, Lead, Copper, Cadmium and Iron from Hazardous Jarosite Residues Produced during Zinc Hydrometallurgy. J. Hazard. Mater. 2011, 192, 554–558. [Google Scholar] [CrossRef]
- Zeng, Y.; Zhang, W.; Wu, J.; Wei, Y.; Ke, Y.; Shi, M.; Yan, X.; Lin, Z. Simultaneous Recovery of Fe2O3 and PbCl2 from Hazardous Jarosite Residues via Hydrothermal Phase Transformation with NaCl. Hydrometallurgy 2023, 221, 106150. [Google Scholar] [CrossRef]
- Sinadinović, D.; Kamberović, Ž.; Šutić, A. Leaching Kinetics of Lead from Lead (II) Sulphate in Aqueous Calcium Chloride and Magnesium Chloride Solutions. Hydrometallurgy 1997, 47, 137–147. [Google Scholar] [CrossRef]
- Xing, P.; Wang, C.; Wang, L.; Ma, B.; Chen, Y. Hydrometallurgical Recovery of Lead from Spent Lead-Acid Battery Paste via Leaching and Electrowinning in Chloride Solution. Hydrometallurgy 2019, 189, 105134. [Google Scholar] [CrossRef]
- Behnajady, B.; Moghaddam, J. Chloride leaching of lead and silver from refractory zinc plant residue. Res. J. Chem. Environ. 2011, 15, 473–480. [Google Scholar]
- Lorenzo-Tallafigo, J.; Romero-García, A.; Iglesias-González, N.; Mazuelos, A.; Romero, R.; Carranza, F. A Novel Hydrometallurgical Treatment for the Recovery of Copper, Zinc, Lead and Silver from Bulk Concentrates. Hydrometallurgy 2021, 200, 105548. [Google Scholar] [CrossRef]
- Liao, C.; Li, Z.; Liu, L.; Li, X.; Li, Y.; Zhang, W.; Li, Y.; Cao, X. Recyclable Recovery of Lead from Zinc Hydrometallurgy Residue: By NH4Cl-MgCl2 Leaching and Novel Cyclone-Electrowinning. Ind. Eng. Chem. Res. 2024, 63, 942–954. [Google Scholar] [CrossRef]
- Bugarčić, M.; Jovanović, A.; Anđić, D.; Jelić, I.; Miletić, M.; Marković, B.; Sokić, M. Kinetics of Sphalerite Leaching by MnO2-KI Oxidation System in Sulfuric Acid. Metals 2025, 15, 50. [Google Scholar] [CrossRef]
- Faraji, F.; Alizadeh, A.; Rashchi, F.; Mostoufi, N. Kinetics of leaching: A review. Rev. Chem. Eng. 2020, 38, 113–148. [Google Scholar] [CrossRef]
- Xie, H.; Liu, Y.; Rao, B.; Wu, J.; Gao, L.; Chen, L.; Tian, X. Selective Passivation Behavior of Galena Surface by Sulfuric Acid and a Novel Flotation Separation Method for Copper-Lead Sulfide Ore without Collector and Inhibitor. Sep. Purif. Technol. 2021, 267, 118621. [Google Scholar] [CrossRef]
- Hou, Y.; Liu, X.; Yang, R.; Luo, J.; Li, G. A Circulation Process for Leaching and Crystallization Separation of Lead from Molybdenum Concentrate Based on the Theory of Phase Equilibrium. Sep. Purif. Technol. 2025, 361, 131245. [Google Scholar] [CrossRef]
- Vehmaanperä, P.; Salmimies, R.; Häkkinen, A. Thermodynamic and kinetic studies of dissolution of hematite in mixtures of oxalic and sulfuric acid. Min. Metall. Explor. 2021, 38, 69–80. [Google Scholar] [CrossRef]
- Jovanović, A.; Anđić, D.; Bugarčić, M.; Jelić, I.; Vujović, N.; Anderson, C.; Sokić, M. Recovery of Cu and Fe from a sphalerite concentrate by the MnO2–KI leaching oxidation system. Metals 2025, 15, 1039. [Google Scholar] [CrossRef]
- Xie, H.; Xiao, X.; Guo, Z.; Li, S. One-Stage Ultrasonic-Assisted Calcium Chloride Leaching of Lead from Zinc Leaching Residue. Chem. Eng. Process.—Process Intensif. 2022, 176, 108941. [Google Scholar] [CrossRef]
- Petrovski, A.; Načevski, G.; Dimitrov, A.T.; Paunović, P. Kinetic models of nickel laterite ore leaching process. Mach. Technol. Mater. 2019, 13, 487–490. [Google Scholar]
- Vyazovkin, S.; Burnham, A.K.; Criado, J.M.; Pérez-Maqueda, L.A.; Popescu, C.; Sbirrazzuoli, N. ICTAC Kinetics Committee recommendations for performing kinetic computations on thermal analysis data. Thermochim. Acta 2011, 520, 1–19. [Google Scholar] [CrossRef]
- Khawam, A.; Flanagan, D.R. Solid-state kinetic models: Basics and mathematical fundamentals. J. Phys. Chem. B 2006, 110, 17315–17328. [Google Scholar] [CrossRef]






























| Element | Content (wt. %) | Phase | Content (wt. %) |
|---|---|---|---|
| Fe | 41.99 | Fe2O3 | 54.55 |
| Pb | 9.96 | PbSO4 | 14.57 |
| Zn | 2.24 | SiO2 | 11.25 |
| Al | 5.21 | Al2O3 | 9.85 |
| Si | 5.26 | ZnFe2O4 | 8.27 |
| Bi | 0.02 | Cr2O3 | 0.03 |
| Sb | 0.21 | Bi2O3 | 0.02 |
| Sn | 0.06 | Sb2O3 | 0.25 |
| Ga | 6.73 × 10−3 | P2O5 | 0.16 |
| P | 0.07 | As2O3 | 0.72 |
| Ti | 0.12 | Ga2O3 | 0.01 |
| Cr | 0.02 | TiO2 | 0.20 |
| Ag | 0.03 | SnO2 | 0.07 |
| As | 0.55 | Ag | 0.03 |
| Au | 1.32 × 10−4 | Au | 1.32 × 10−4 |
| S | 1.54 | ||
| O | 32.71 |
| Equation | ∆Gθ, kJ mol−1 | No. | |
|---|---|---|---|
| 40 °C | 80 °C | ||
| PbSO4(s) + MgCl2 × 6H2O(aq) → PbCl2(s) + Mg2+(aq) + SO42−(aq) + 6H2O(l) | −6.64 | −9.79 | (6) |
| PbCl2(s) + MgCl2 × 6H2O(aq) → PbCl42−(aq) + Mg2+(aq) + 6H2O(l) | −43.18 | −45.61 | (7) |
| Kinetic Model | The Formula | Coefficient of Determination (R2) |
|---|---|---|
| One-dimensional diffusion model | kt = α2 | 0.89 |
| Two-dimensional diffusion model | kt = (1 − α)ln(1 − α) + α | 0.92 |
| Jander diffusion model | kt = (1 − (1 − α)1/3)2 | 0.92 |
| Ginstling–Brounshtein diffusion model | kt = 1 − α − (1 − α)2/3 | 0.93 |
| First-order reaction model | kt = −ln(1 − α) | 0.92 |
| Avrami–Erofeev nucleation model | kt = (−ln(1 − α))1/2 | 0.82 |
| Avrami–Erofeev model | kt = (−ln(1 − α))1/3 | 0.75 |
| Contracting area model | kt = 1 − (1 − α)1/2 | 0.86 |
| Contracting sphere model | kt = 1 − (1 − α)1/3 | 0.87 |
Disclaimer/Publisher’s Note: The statements, opinions and data contained in all publications are solely those of the individual author(s) and contributor(s) and not of MDPI and/or the editor(s). MDPI and/or the editor(s) disclaim responsibility for any injury to people or property resulting from any ideas, methods, instructions or products referred to in the content. |
© 2026 by the authors. Licensee MDPI, Basel, Switzerland. This article is an open access article distributed under the terms and conditions of the Creative Commons Attribution (CC BY) license.
Share and Cite
Anđić, D.; Sokić, M.; Jovanović, A.; Gajić, N.; Djokić, J.; Koprivica, M.; Kamberović, Ž. Thermodynamic and Kinetic Analysis of Lead Leaching from Pretreated Pb–Ag Jarosite Sludge by Chloride Solution. Metals 2026, 16, 367. https://doi.org/10.3390/met16040367
Anđić D, Sokić M, Jovanović A, Gajić N, Djokić J, Koprivica M, Kamberović Ž. Thermodynamic and Kinetic Analysis of Lead Leaching from Pretreated Pb–Ag Jarosite Sludge by Chloride Solution. Metals. 2026; 16(4):367. https://doi.org/10.3390/met16040367
Chicago/Turabian StyleAnđić, Dimitrije, Miroslav Sokić, Aleksandar Jovanović, Nataša Gajić, Jovana Djokić, Marija Koprivica, and Željko Kamberović. 2026. "Thermodynamic and Kinetic Analysis of Lead Leaching from Pretreated Pb–Ag Jarosite Sludge by Chloride Solution" Metals 16, no. 4: 367. https://doi.org/10.3390/met16040367
APA StyleAnđić, D., Sokić, M., Jovanović, A., Gajić, N., Djokić, J., Koprivica, M., & Kamberović, Ž. (2026). Thermodynamic and Kinetic Analysis of Lead Leaching from Pretreated Pb–Ag Jarosite Sludge by Chloride Solution. Metals, 16(4), 367. https://doi.org/10.3390/met16040367

