Abstract
This study examines whether an integrated human-talent system—incorporating recruitment/selection, development, appraisal/feedback, recognition, supportive leadership, and role utilization—is associated with job performance in a public technical organization. Using a quantitative, non-experimental, cross-sectional design, we surveyed 101 employees and constructed composite Likert indices for talent management and job performance. Reliability was acceptable (α = 0.850; α = 0.814). Kolmogorov–Smirnov tests indicated non-normal distributions (p < 0.001); thus, non-parametric procedures were used. Spearman’s correlation showed a moderate, positive association between overall talent management and job performance (ρ = 0.523, p < 0.001), with the “incorporate” process (competency-aligned recruitment/selection) displaying the strongest process-level link (ρ = 0.569, p < 0.001). Segment profiles (contract type, tenure, functional area, and gender) suggest unequal exposure to talent-supportive conditions within the workforce, which may help explain distributional differences in perceived performance. We discuss managerial implications for reducing intra-organizational disparities by ensuring fair access to development, feedback, and recognition systems. While the study does not directly measure well-being, the findings align with theoretical accounts that connect equitable access to talent resources with healthier work environments and better performance.
1. Introduction
Public organizations operate under simultaneous pressures for efficiency, transparency, and quality of service. Meeting these expectations depends not only on physical or technological resources but also on the capacity to attract, develop, and retain people whose competencies are aligned with institutional missions. In this view, human resource/talent practices are best conceptualized as integrated HRM systems organized into AMO sub-bundles (ability-, motivation-, and opportunity-enhancing) that enable performance [1,2]. This perspective moves beyond transactional personnel administration toward strategic HRM systems that shape employee behavior and results, including in the public sector [1,3]. The relevance of this approach is amplified in technical, mission-driven public entities for at least three reasons. First, the complexity of required profiles—combining regulatory knowledge, technical expertise, and service competencies—raises the costs of selection, induction, and turnover, so incremental improvements in recruitment and development can translate into substantive gains in performance when ability-enhancing practices are strengthened [2]. Second, public-sector employment and career frameworks often introduce budgetary and administrative rigidities that make it difficult to align incentives and learning opportunities with job requirements; therefore, motivation- and opportunity-enhancing practices—rewards/recognition and appraisal/feedback—become critical [2,3]. Third, in organizations with hybrid staffing (civilian and military), heterogeneous employment regimes and career paths may generate asymmetries in access to talent practices—training, appraisal, recognition, and supportive leadership—with potential differential effects on well-being and performance across workforce segments [1,3]. This study is situated in such a technical public organization, where the demand for accuracy, timeliness, and traceability relies on robust human processes as much as on infrastructure. From an improvement standpoint, empirically testing the link between talent practices and job performance helps prioritize interventions with verifiable returns within integrated HRM systems/HPWSs [1,3]. Moreover, examining internal disparities in exposure to these practices provides actionable evidence to reduce organizational inequalities and consolidate climates of justice and support—conditions the literature associates with higher well-being and better individual results [4]. In sum, the study’s relevance is twofold: academic, by contributing evidence—within an underdocumented public-sector context—on how an integrated talent system relates to performance; and practical, by offering prioritization criteria to direct management resources toward system components with the greatest expected impact on work outcomes, while attending to equity in access to those practices [1,3]. Recent public-sector HRM research reinforces the importance of integrated systems for performance. Studies on high-performance work systems in government agencies and public services report positive links between HRM bundles and employee outcomes [5,6,7]. Evidence from Latin American administrations also shows that organizational climate, training, and recognition are associated with better job performance among public servants [8,9]. In addition, international work on public-sector development support and line managerial involvement highlights how HRM systems shape both performance and employee experiences [10]. By situating the present study within this stream of research, we extend accumulated knowledge to a hybrid civilian–military technical institute and add a distributional focus on how exposure to HRM practices varies across internal segments.
The HTM literature conceptualizes an integrated system of six interrelated processes—incorporate, commit, utilize, reward, develop, and monitor—intended to build, retain, and deploy human capital in ways that strengthen job performance [11]. The empirical gap this study addresses is whether, and to what extent, these HTM processes are associated with job performance within a hybrid (civilian–military) public entity, where heterogeneous regimes may produce unequal exposure to talent-supportive conditions and thus uneven performance outcomes [1,2]. Operationally, the study focuses on employees of the National Geographic Institute and tests the general relationship between HTM and job performance using a quantitative, non-experimental, cross-sectional design. The general research problem asks whether a relationship exists between HTM and job performance among institute collaborators in 2025; correspondingly, the general objective is to determine that relationship (and the general hypothesis posits a direct, significant association). The problem is sharpened by two contextual features. First, specialized roles require careful recruitment and selection and continuous development, making the “incorporate” and “develop” processes especially consequential for work results. Second, hybrid staffing and segmented career paths may yield asymmetries in access to processes such as appraisal/feedback (“monitor”) and recognition (“reward”), with potential effects on perceived performance across segments. These features motivate examining both the overall HTM–performance link and the dimensional contributions of each HTM process (incorporate, commit, utilize, reward, develop, monitor) to performance. The measurement model and the six-process structure follow the research framework [11].
Specific objectives therefore are to: (i) assess the association between overall HTM and job performance; and (ii) test the associations between each HTM process and job performance. The study employs Spearman’s rank correlation given non-normal distributions for both variables under the Kolmogorov–Smirnov test (n = 101; p < 0.001), aligning the inferential strategy with the data’s ordinal nature. This problem framing directly connects institutional practice with measurable outcomes. The matrix of consistency summarizes the alignment among the general problem, objective, and hypothesis; the design is quantitative, non-experimental, transversal, and correlational; the sample comprises 101 employees (hybrid civilian–military staffing), with survey as the data collection technique and a questionnaire as the instrument. Regarding the article structure, Section 1 introduces the context and relevance. Section 2 reviews conceptual bases for HTM and job performance and details the six-process framework. Section 3 describes methods (design, population/sample, instruments, ethics, and analysis). Section 4 reports results, including reliability, normality, and Spearman correlations for the general and dimensional hypotheses. Section 5 discusses implications for equitable access to talent-supportive conditions and performance in public organizations. Section 6 presents conclusions, limitations, and future research directions grounded in the observed associations.
2. Theoretical Framework and Literature Review
2.1. Background
Across Latin America, worker productivity lags OECD benchmarks, and Peruvian public administration performs below private sectors such as mining and energy; within the focal institution, only 74% of the modified budget was executed in 2023 and performance indicators are fragmented by civilian versus military regimes [8]. These contextual deficits motivate examining whether structured human-talent practices relate to job performance in public, hybrid workforces [8]. International research on HRM systems in the public sector consistently links integrated practice bundles with improved outcomes. Evidence from high-performance work systems (HPWSs) shows positive associations with efficiency and employee results across government agencies [3]. Complementary evidence shows that high-performance work system practices are positively related to employee performance in public-sector samples [5]. In Ecuador’s maritime administration (DIGEIM), reference [9] reports a positive, significant association between organizational climate and job performance (Spearman ρ = 0.712; n = 64), using a non-experimental, cross-sectional survey—evidence that environment-level practices and perceptions co-vary with performance outcomes in public agencies. Reference [4] presents a meta-analysis on fear and work performance, showing that affect-related mechanisms can systematically shape performance outcomes. Practice clusters are supported by a validated public-sector HRM scale specifying training/development/education, rewards/recognition, performance management, and internal opportunities as distinct factors [6]. Studies in specialized public services and defense settings thus converge on a pattern: practices that strengthen resources (training, feedback, recognition, supportive climate) tend to co-vary with better individual and unit-level performance, even when measured with cross-sectional designs. Indexed studies in public administration report significant positive links between HR/talent practices and job performance, clarifying both measurement domains in the public service and mediating attitudinal pathways [6,7,10]. Antecedents consistently indicate that HR-talent practices—especially training and recognition (develop/reward), feedback and appraisal (monitor), and climate-supportive processes (commit)—are associated with improved performance in public and military-adjacent settings. However, much of the prior work is (i) cross-sectional and non-experimental; (ii) focused on single practice clusters (e.g., climate, motivation) rather than on a systematic, six-process view of talent management; (iii) rarely situated in hybrid civilian–military organizations where employment regimes can segment access to talent-supportive conditions; and (iv) implicitly treats exposure to HR/talent practices as homogeneous within organizations, paying limited attention to internal inequalities in access to training, feedback, and recognition across workforce segments [1,3]. This study addresses that gap by testing the association between an integrated, six-process model of human-talent management (incorporate, commit, utilize, reward, develop, monitor) and job performance in a Peruvian public technical institute, providing context-specific evidence that also probes potential distributional differences across workforce segments. Beyond performance, prior research has linked public-sector HRM systems to attitudinal and well-being outcomes, including satisfaction, commitment, and perceived fairness [5,6,7,10]. These studies indicate that when training, appraisal, and recognition are implemented consistently, employees tend to report not only higher performance but also more supportive and just work environments. However, they rarely examine how exposure to such practices may be uneven within the same organization (for example, across contract regimes or functional areas). The present study builds on this evidence by combining an integrated, six-process HTM framework with an explicit interest in potential inequalities of exposure in a hybrid public workforce.
2.2. Theoretical and Scientific Bases of the Variables
2.2.1. Human Talent Management (HTM) and Job Performance
HTM is conceptualized as an integrated HRM system of interdependent practices structured into AMO sub-bundles—ability, motivation, and opportunity [1,2]. In this study, HTM follows the six-process model mapped onto AMO: ability-enhancing (incorporate; develop), motivation-enhancing (reward; commit), and opportunity-enhancing (utilize; monitor) [1,2]. Complementarities among HRM system bundles are theoretically and empirically emphasized in recent HRM-systems research [1]. In public organizations with hybrid staffing, differences in employment regimes may translate into unequal exposure to HTM processes, which is why the study also considers possible distributional asymmetries in access to HRM practices [1,3].
Job performance is defined as the level to which an employee’s behaviors and results meet role expectations and contribute to unit goals within a given period [11]. In applied public-sector settings, performance typically combines task execution (quality, timeliness, accuracy), contextual performance (cooperation, initiative), and compliance with procedures—dimensions that can be captured through self-report scales when objective indicators are fragmented or heterogeneous across regimes [1,3]. The construct is conceived as sensitive to the availability of work resources provided by HTM—selection by competencies (better person–job fit), formative appraisal and feedback (clear standards and guidance), recognition (reinforcement), and training (skill adequacy)—which, together, should translate into more consistent achievement of role requirements [11].
2.2.2. Relational Premise Between HTM and Performance
The theoretical linkage posits that HTM processes operate as organizational conditions that increase employees’ capability and motivation to perform: incorporation enhances fit; development updates skills; utilization clarifies roles; monitoring provides standards and corrective feedback; reward signals valued behaviors; and commitment practices sustain identification with goals [11]. In hybrid public entities, uneven access to these conditions can yield differences in perceived performance across segments, an issue of managerial relevance and internal equity [3]. Accordingly, the study evaluates (i) the global association between the HTM system and job performance and (ii) the dimensional contributions of each process to performance, acknowledging that the six processes may differ in salience depending on role complexity and institutional constraints [11].
Both variables are operationalized with multi-item Likert-type scales consistent with the six-process HTM framework and with public-sector performance content domains; reliability is assessed through Cronbach’s alpha, and associations are examined with non-parametric methods given the ordinal nature of responses and observed non-normality in distributions [11]. This operationalization aligns the empirical strategy with the theoretical view of HTM as a systemic set of practices that should co-vary positively with employees’ reported performance in technical public organizations [11,12].
2.2.3. Inequality of Exposure to HRM Systems, HRM Differentiation and Organizational Justice
Beyond average-level effects, HRM systems research increasingly emphasizes how practices are differentially distributed within organizations. HRM differentiation refers to systematic variation in the intensity or quality of HR practices across workforce segments (e.g., contract types, hierarchical levels, or functional units), which can produce unequal access to resources such as training, feedback, and recognition. From an organizational justice perspective, such differentiation can be interpreted as fair when it reflects legitimate performance or role requirements, but it may be experienced as unfair when it mirrors status hierarchies or legacy arrangements rather than transparent criteria. Perceived distributive, procedural, and interactional justice in HR processes has been linked to outcomes such as commitment, strain, and performance, and may partly explain why similar HR bundles have heterogeneous effects across groups [1,3,4,13,14].
In hybrid public organizations, the coexistence of civilian and military regimes, career versus temporary contracts, and centrally versus peripherally located units can generate patterned inequalities of exposure to HRM systems. In this study, inequality of exposure is therefore conceptualized as systematic differences in access to talent-supportive conditions across segments (contract type, tenure, functional area, and gender), with expected implications for both performance and well-being. This perspective aligns the AMO logic of HRM systems with debates on fairness and inequality in the changing world of work [3,4,13].
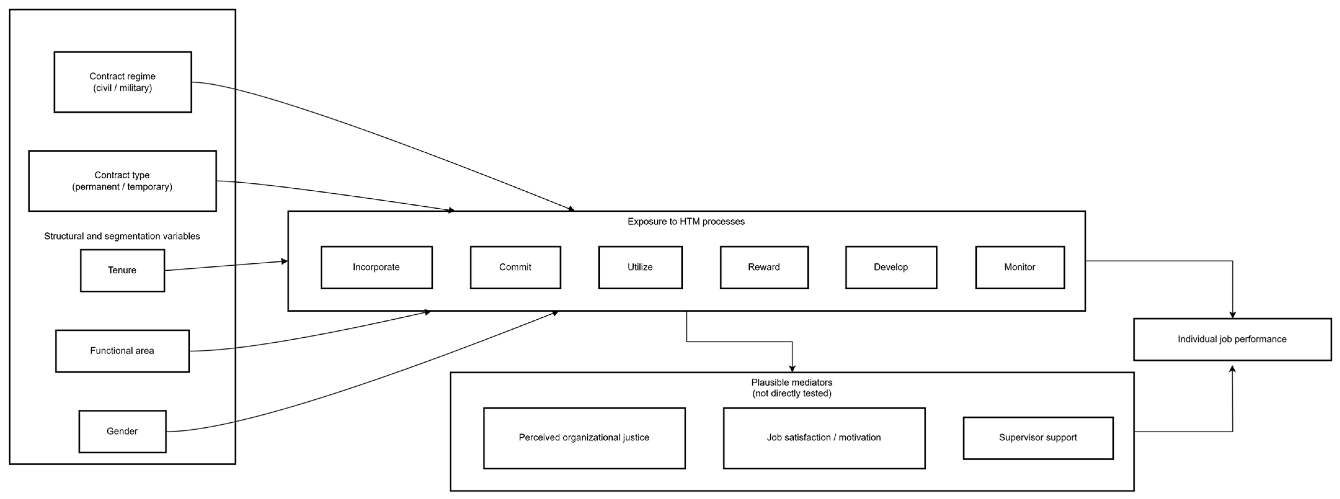
In summary, the literature points to integrated HTM systems as key organizational resources for public-sector performance, while also suggesting that access to these resources may be uneven within hybrid workforces. Building on these insights, the present study tests a model in which exposure to six HTM processes is expected to be positively associated with individual job performance, and in which structural and segmentation variables (contract regime, contract type, tenure, functional area, gender) may generate inequalities of exposure across internal groups. Figure 1 presents this conceptual framework and the corresponding hypotheses.
Figure 1.
Conceptual framework: inequality of exposure to HTM processes and individual performance in a hybrid public workforce.
2.3. Conceptual Framework
2.3.1. Variable 1—Human Talent Management (HTM)
HTM is an integrated system of interdependent processes designed to attract, align, develop, motivate, and retain people whose competencies fit organizational needs. In the model adopted here it comprises six processes: incorporate (competency-based recruitment/selection), commit (socialization, communication, quality of work life), utilize (job design, role allocation, role clarity), reward (recognition and remuneration), develop (training, upskilling, career support), and monitor (performance appraisal and feedback) as AMO-organized HRM systems [1,2]. Theoretical rationale: These processes operate as organizational conditions that increase employees’ work resources—fit, skills, clear standards, behavioral reinforcement, and supportive leadership. Complementarity is central: training loses impact without feedback that guides learning; appraisal underdelivers if not linked to recognition; ability-enhancing practices set the ceiling for downstream outcomes within HRM systems [2]. Key dimensions are:
- Incorporate: competency fit at entry, induction.
- Commit: identification with goals, supportive climate, communication.
- Utilize: task–resource alignment, allocation, clarity of duties.
- Reward: material/symbolic recognition, distributive fairness.
- Develop: relevant training and development pathways.
- Monitor: formative evaluation, standards, and timely feedback [1,2].
By elevating resources (capability, clarity, reinforcement), HTM is expected to be positively associated with job performance. In hybrid public organizations (civilian/military), heterogeneous employment regimes may create asymmetries of access to HTM processes, with downstream differences in well-being and performance [1,3]. HTM is measured with multi-item Likert scales aligned with the six processes; reliability (Cronbach’s alpha) is reported. Analyses treat HTM both as a global index and as separable AMO dimensions [1,2]. Figure 1 summarizes the conceptual framework guiding the study. The arrows in Figure 1 also represent the research hypotheses. The general hypothesis states that overall exposure to HTM processes is positively associated with Job Performance among institute employees. Specific hypotheses (H1–H6) state that each HTM process—incorporate, commit, utilize, reward, develop, and monitor—is positively related to Job Performance. Segmentation variables (contract regime, contract type, tenure, functional area, gender) are treated as structural antecedents of unequal exposure to these processes inside the organization. The model assumes that employees’ exposure to the six HTM processes (incorporate, commit, utilize, reward, develop, and monitor) constitutes a proximal work resource that is positively associated with individual job performance. At the same time, institutional features of the hybrid public workforce (civilian–military regime, contract type, tenure, and functional area) are treated as structural antecedents of inequality of exposure to HTM processes: they shape how strongly employees experience recruitment, development, appraisal/feedback, and recognition practices. Although the present design does not estimate mediation or moderation effects formally, the framework acknowledges that perceived justice, motivation, and well-being are likely intermediate mechanisms through which unequal exposure to HTM systems may translate into differentiated performance.
2.3.2. Variable 2—Job Performance
Job performance is the extent to which an employee’s behaviors and results meet role expectations and contribute to unit goals within a given period. In applied public-sector settings it typically includes task performance (quality, accuracy, timeliness, procedural compliance) and contextual performance (cooperation, initiative, discipline, service orientation) [3,4]. Performance is sensitive to organizational resources provided through HTM. Better entry fit (incorporate) facilitates execution; formative appraisal and feedback (monitor) set standards and guide correction; recognition (reward) reinforces desired behaviors; training (develop) maintains technical sufficiency; and role clarity/allocation (utilize) reduces ambiguity and error. Together, these conditions should translate into more consistent attainment of role requirements framed as AMO-consistent links between practices and outcomes [2]. Key dimensions are:
- Task: technical quality, accuracy, timeliness, adherence to procedures.
- Contextual: collaboration, initiative, discipline, service orientation [4].
Some roles add adaptive performance (responsiveness to change), but in technical public institutions the core is task + contextual [4,15]. From a systems perspective, HTM processes are proximal antecedents of performance: incorporate improves person–job fit; develop updates competencies; monitor aligns expectations and corrects deviations; reward consolidates effective habits; utilize optimizes assignment; commit sustains identification with organizational objectives within HRM system/HPWS logic [1,3]. In hybrid staffing, regime heterogeneity may moderate these associations [3]. Measurement: Performance is captured with multi-item Likert scales (self-report is common when objective indicators are fragmented), reporting reliability (Cronbach’s alpha). Given the ordinal nature of responses and typical non-normality in organizational surveys, non-parametric correlations are appropriate in such settings [4].
3. Methodology
3.1. Method and Design of the Research
The study uses a quantitative, non-experimental, cross-sectional design to test whether Human Talent Management (HTM) is associated with Job Performance in a public technical organization. HTM follows the six-process model (incorporate, commit, utilize, reward, develop, monitor), understood as an AMO-based HRM system of resource-enhancing practices [1,2]. Data come from a single survey wave using a structured questionnaire that measured (i) exposure to HTM processes and (ii) self-reported job performance. Scale reliability was assessed with Cronbach’s alpha. Because Kolmogorov–Smirnov tests indicated non-normal score distributions, associations were estimated with Spearman’s rho at two levels: (a) the global link between overall HTM and Job Performance and (b) the links between each HTM process and Job Performance. Descriptive statistics and segmented descriptives were also produced to explore inequality of exposure to talent-supportive practices across workforce subgroups. Ethical safeguards included informed consent, confidentiality, and voluntary participation. In sum, the study is applied and correlational. It quantifies the strength and direction of the HTM–performance relationship without claiming causality, and it aligns the idea of HTM as an integrated HRM/HPWS [1,3] with statistical methods appropriate for ordinal, non-normal survey data.
Given the modest sample size (n = 101) and the ordinal nature of the Likert-type scales, more complex multivariate techniques such as structural equation modelling or multiple regression were deliberately not applied. Estimating such models with limited statistical power and non-normal indicators would have risked unstable parameter estimates and violated common measurement assumptions. Instead, the analysis strategy privileges robustness and transparency by focusing on bivariate, non-parametric associations that are well aligned with the data structure. Future research with larger, multi-site samples and mixed measurement sources could extend the model using regression or SEM approaches to test more elaborate explanatory structures.
Population and Sample
The target population consisted of 136 employees of the National Geographic Institute, a public, mission-driven organization with hybrid civilian–military staffing. Roles include technical, administrative, and operational positions under different employment regimes. The sample size was calculated using the standard formula for finite populations Equation (1), assuming a 95% confidence level and 5% margin of error:
where
n = required sample size
p = 0.5 (maximum variability)
q = 1 − p = 0.5
N = population size = 136
E = accepted margin of error = 5%
Z = Z-value for 95% confidence = 1.96
Substituting values:
The required size is n ≈ 101 (coverage = 74.3% of the frame), matching the achieved valid responses. The analytic sample therefore reflects the diversity of the institute’s workforce in terms of contract regime, tenure, functional area, and gender, which are later used as segmentation variables to explore potential inequalities of exposure to HTM processes. The questionnaire was delivered on-site during working hours over a three-month fieldwork window between January and March 2025, in coordination with the human resources office, to maximize coverage while preserving voluntary participation. Inclusion criteria: active employees during the fieldwork window and completion of core modules (HTM and performance). Exclusion criteria: incomplete key sections or missing identifiers required for segmentation (e.g., contract type or tenure). Items for HTM map to the six processes (incorporate, commit, utilize, reward, develop, monitor) under the integrated model [11]. Job performance items capture task quality, timeliness, and accuracy appropriate to public technical work. Reliability (Cronbach’s α) is reported for each composite; listwise N is stated for every analysis. To probe distributional inequalities of exposure, the sample is segmented by contract type, tenure, functional area, and gender, reporting group descriptives. This design yields an organization-wide snapshot suitable for correlational inference about the HTM–performance linkage in a public technical setting, consistent with the theoretical framing [1,2].
3.2. Data Collection Techniques and Instruments
The study employed a structured survey administered to employees, capturing two latent constructs with multi-item Likert scales: (i) Human Talent Management (HTM) and (ii) Job Performance. Instrument reliability was evaluated prior to hypothesis testing, and data processing combined descriptive and inferential statistics using Excel 2021 and SPSS 28 (descriptives, reliability, and non-parametric correlations). HTM was operationalized following the six-process model—incorporate, commit, utilize, reward, develop, monitor (see Table 1)—as proposed by reference [11]. Measurement used a 30-item questionnaire mapped to those processes (e.g., incorporate: recruitment, selection; commit: organizational socialization, quality of work life; utilize: job design, performance management; reward: remuneration; develop: training, development; monitor: databases, information systems). Response options followed a five-point Likert scale (1 = Strongly disagree … 5 = Strongly agree).
Table 1.
Operationalization of Variables.
Performance was measured with a 12-item questionnaire covering two core facets synthesized in recent meta-analyses [4]: task performance (e.g., knowledge, skill) and contextual performance (e.g., effort, discipline, collaboration, supervision, management). Items used the same five-point Likert structure as HTM (1–5). Internal consistency was assessed with Cronbach’s alpha, adopting the methodological benchmark reported in [16] (α ≈ 0.70–0.80). The HTM questionnaire achieved α = 0.850, and the Performance questionnaire achieved α = 0.814, indicating acceptable-to-good reliability for both instruments in this context. Both instruments are ordinal (five categories) and designed for composite scoring by summation of item responses within each construct/dimension. This measurement level informed downstream analyses (e.g., non-parametric tests) after diagnosing distributional non-normality, but those inferential choices are reported in the analysis section rather than the present instrumentation description. The questionnaires aggregate content directly aligned with the conceptual domains listed above (processes for HTM; task/contextual facets for performance). Item blocks and dimension labels are documented in Appendix A, where the operational definitions and Likert anchors are specified (1–5) and each subdimension is enumerated. In sum, data collection relied on two validated, reliable Likert-type questionnaires: a 30-item HTM scale structured by Chiavenato’s six processes [11] (see Appendix A, Table A1, for the instrument construction matrix of the Human Talent Management scale) and a 12-item Performance scale based on the task/contextual two-facet core summarized in reference [4] (see Appendix A, Table A2, for the instrument construction matrix of the Job Performance scale). Both showed adequate internal consistency (α ≥ 0.81) and were processed with standard statistical software for descriptive and reliability checks prior to correlational testing.
Data were processed in Excel 2021 and analyzed in SPSS v28. Composite scores were created for HTM and Job Performance, internal consistency was assessed with Cronbach’s alpha, and Kolmogorov–Smirnov tests examined distributional assumptions. Given ordinal measurement and non-normal distributions, Spearman’s rank correlation (ρ) was used to test the general and specific hypotheses. To explore potential inequalities of exposure, the sample was segmented by contract type, tenure, functional area, and gender, and group descriptives were reported for these strata. All tests were two-tailed with α = 0.05. This analytic protocol aligns the study’s theoretical framing—HTM as an integrated, resource-enhancing system—with statistical methods appropriate for ordinal, non-normal survey data in public organizations [16].
4. Results
4.1. Description of the Human Talent Management Variable
The analytic sample comprised n = 101 valid respondents out of 136 employees in the National Geographic Institute (74.3% coverage). The workforce combines technical, administrative, and operational roles under both civilian and military regimes, with variation in contract type, tenure, functional area, and gender. Composite scores were created for Human Talent Management (HTM) and Job Performance, with HTM structured into AMO-consistent bundles (incorporate, commit, utilize, reward, develop, monitor) following the integrated model adopted in the research [1,2]. Table 2 shows that 61.39% (62) of respondents perceive human talent management at the National Geographic Institute in Lima to be poor, while 35.64% (36) of respondents maintain that human talent management is average. Only 2.97% (3) stated that human talent management is good.
Table 2.
Human Talent Management at the National Geographic Institute, Lima, Peru.
Regarding dimension 1, processes for incorporation, Table 3 shows that 59.41% (60) of respondents, i.e., the majority, perceive that the incorporation processes carried out by the National Geographic Institute of Lima are deficient. In addition, 30.69% (31) of participants stated that the incorporation processes are carried out in a satisfactory manner; and finally, 9.90% (10) of respondents stated that the incorporation processes are good.
Table 3.
Processes for incorporation at the National Geographic Institute, Lima, Peru.
Regarding dimension 2, processes for engagement, Table 4 shows that 61.39% (62) of the study participants perceive the engagement processes within the study unit to be deficient. 35.64% (36) of participants maintain that the processes for commitment are at a regular or intermediate level. Finally, a small 2.97% (3) of the workers surveyed stated that the processes for commitment are good.
Table 4.
Processes for engagement at the National Geographic Institute, Lima, Peru.
Regarding dimension 3, processes for utilization, Table 5 shows that the majority of respondents, i.e., 54.46% (55), believe that the processes carried out at the National Geographic Institute are deficient, followed by 35.64% (36) of military personnel who responded that the level of the processes is average. Finally, 9.90% (10) reported that utilization processes are good.
Table 5.
Processes for utilization at the National Geographic Institute, Lima, Peru.
Regarding dimension 4, reward processes, Table 6 shows that 72.28% (73) of respondents, i.e., the vast majority, perceive that reward processes are poorly implemented at the National Geographic Institute in Lima, Peru. The rest of the participants, in other words, 27.72% (28) of respondents, believe that the reward processes are being carried out in a regular manner. No participant perceives the reward processes as good.
Table 6.
Reward processes at the National Geographic Institute, Lima, Peru.
Regarding dimension 5, processes for development, Table 7 shows that 70.30% (71) of study participants perceive human talent development processes to be deficient; in contrast, 29.70% (30) stated that the processes are average. No participant believes that the processes for development are good.
Table 7.
Processes for development at the National Geographic Institute, Lima, Peru.
Regarding dimension 6, processes for monitoring, Table 8 shows that 57.43% (58) of the workers surveyed believe that the monitoring processes in place at the entity are deficient, followed by 32.67% (33), meaning that almost a third perceive the monitoring processes to be average. Finally, 9.90% (10) of those surveyed maintain that the monitoring processes are good.
Table 8.
Processes for monitoring at the National Geographic Institute, Lima, Peru.
4.2. Description of the Variable Job Performance
Table 9 reveals that, for the majority of respondents, i.e., 71.29% (72), job performance at the National Geographic Institute is average, followed by 19.80% (20) of respondents who stated that job performance is poor. Finally, a small 8.91% (9) of respondents stated that job performance was good.
Table 9.
Job performance at the National Geographic Institute, Lima, Peru.
Regarding dimension 1, task performance, Table 10 shows that, for more than two-thirds of respondents, i.e., 70.30% (71), workers’ performance of the task has been average; likewise, for 21.78% (22) of respondents, performance of the task has been poor. Finally, 7.92% (8) said that task performance was good.
Table 10.
Task performance at the National Geographic Institute, Lima, Peru.
Regarding dimension 2, contextual performance, Table 11 shows that 69.31% (70) of the workers surveyed perceive that the contextual performance within the National Geographic Institute in Lima is average, followed by 20.79% (21) of workers who stated that contextual performance is poor. Finally, 9.90% (10) of those surveyed consider contextual performance to be good.
Table 11.
Contextual performance at the National Geographic Institute, Lima, Peru.
4.3. General Hypothesis Testing
Normality diagnostics preceded hypothesis testing. The Kolmogorov–Smirnov test assessed whether HTM and Job Performance composite scores follow a normal distribution (see Table 12).
Table 12.
Kolmogorov–Smirnov (n > 50).
Taking into account the results of the normality test, it can be stated that the distribution of the data for the human talent management variable and the job performance variable is not normal (p-value < 0.05); for this reason, non-parametric tests will be used in this research to test the research hypotheses. For the statistical test based on Spearman’s correlation (non-parametric test), the alternative hypothesis (H1) is accepted and the null hypothesis (H0) is rejected (see Table 13); that is, there is a direct and significant relationship between human talent management and job performance among employees of the National Geographic Institute, Lima, Peru—2025 (p-value < 0.05). With n = 101 listwise cases, the Spearman test yielded ρ = 0.523 with p < 0.001, rejecting H0 in favor of H1 and supporting a positive, statistically significant relationship between overall HTM and Job Performance. This result corroborates the study’s theoretical expectation that a more developed, resource-enhancing HTM system co-varies with higher reported performance in the analyzed public setting.
Table 13.
General Hypothesis Test.
The magnitude ρ = 0.523 falls in the moderate range for rank-order associations, indicating practically meaningful covariation in an applied organizational context. Given the heterogeneous, hybrid workforce (civilian–military regimes) and varied roles, a moderate association suggests that differences in access to talent-supportive conditions plausibly translate into discernible variation in perceived performance across employees—consistent with the study’s inequality-of-exposure lens (context from results and segmentation narrative). The evidence—ρ = 0.523, p < 0.001—supports the general hypothesis that a more robust, integrated HTM system is positively associated with higher Job Performance in the studied public organization. This finding is consistent with the theoretical framing that positions HTM processes (incorporate, commit, utilize, reward, develop, and monitor) as organizational conditions that enhance employees’ capability and motivation to meet role requirements and contribute to unit goals.
4.4. Specific Hypothesis Testing
Specific hypotheses assessed the association between each Human Talent Management (HTM) process and Job Performance using Spearman’s ρ (two-tailed, α = 0.05), after confirming non-normal distributions for composite scores with the Kolmogorov–Smirnov test (p < 0.001). Reliability supported composite use (α(HTM) = 0.850; α(Performance) = 0.814).
4.4.1. H1 (Incorporate → Performance)
Result: ρ = 0.569, p < 0.001 (moderate, positive). Interpretation: competency-aligned recruitment/selection is strongly linked to higher reported performance—consistent with better person–job fit in specialized roles (see Table 14). This was the largest dimensional effect.
Table 14.
Specific Hypothesis Test 1.
4.4.2. H2 (Commit → Performance)
Result: positive direction; association below the magnitude of H1. Interpretation: practices that foster identification and climate (communication, socialization, quality of work life) trend in the expected direction but contribute less than “incorporate,” aligning with the idea that affective bonds support, yet do not substitute for, selection and skill fit (see Table 15).
Table 15.
Specific Hypothesis Test 2.
4.4.3. H3 (Utilize → Performance)
Result: positive direction; small-to-moderate association. Interpretation: role design, allocation, and clarity show the expected link with performance, coherent with the premise that deploying capacities productively raises task quality and timeliness (see Table 16).
Table 16.
Specific Hypothesis Test 3.
4.4.4. H4 (Reward → Performance)
Result: positive direction; smaller magnitude than H1–H3. Interpretation: recognition/remuneration aligns with performance in sign but presents a more modest link, plausibly reflecting public-sector constraints on incentives and heterogeneous regimes (see Table 17).
Table 17.
Specific Hypothesis Test 4.
4.4.5. H5 (Develop → Performance)
Result: positive direction; small-to-moderate association. Interpretation: training and upskilling correlate with performance as expected in technical work; effect size is tempered by uneven access and transfer to the job (see Table 18).
Table 18.
Specific Hypothesis Test 5.
4.4.6. H6 (Monitor → Performance)
Result: positive direction; small-to-moderate association. Interpretation: appraisal and feedback co-vary with performance, consistent with guidance/standards effects; magnitude suggests room to strengthen fairness and follow-up (Table 19).
Table 19.
Specific Hypothesis Test 6.
All six processes show positive bivariate links with Job Performance, with “incorporate” standing out as the most salient contributor (ρ = 0.569, p < 0.001). The remaining processes follow in the expected direction with smaller magnitudes, a pattern that does not contradict the global association (ρ = 0.523, p < 0.001) and is consistent with the HTM view as an integrated system: selection fit and capability foundations (H1) set the stage that commitment, utilization, reward, development, and monitoring then reinforce. Across the six processes, process–performance correlations range from small-to-moderate to moderate magnitudes (approximately ρ ≈ 0.50–0.60, all p < 0.001). This pattern indicates that the association detected at the global HTM level is not driven by a single isolated process but by a set of mutually reinforcing practices, with incorporation playing a leading role. In addition, segmented descriptives reveal that mean exposure scores differ across groups, suggesting that some segments have systematically weaker access to talent-supportive conditions.
Given the hybrid (civilian–military) context, heterogeneous access to processes may attenuate some dimensional effects; hence the added value of reporting segment descriptives and treating HTM both as a global construct and as separable processes. The specific-hypothesis pattern, led by incorporation, provides actionable guidance: prioritize competency-based entry processes, while fortifying appraisal/feedback, development, and recognition to raise the overall system’s impact on performance.
5. Discussion
5.1. Results in Relation to the Objectives
The general objective was to determine whether Human Talent Management (HTM), conceived as an integrated six-process system, is associated with Job Performance in a public technical organization. The evidence supports this aim: the moderate, positive association between overall HTM and Performance (ρ = 0.523, p < 0.001) validates the general hypothesis and aligns with the theoretical expectation that talent-supportive conditions function as organizational resources that enable results in role execution [11]. The non-parametric approach, warranted by non-normal distributions (Kolmogorov–Smirnov, p < 0.001), ensures that the inference is consistent with the data’s ordinal character [16]. Regarding the specific objectives, the pattern of bivariate results across HTM processes reinforces the systems view. The “incorporate” process (recruitment/selection) shows the largest association with Performance (ρ = 0.569, p < 0.001), indicating that competency-aligned entry—hiring people who fit specialized role demands—may be the proximal lever with greatest practical return in this context. This is theoretically coherent: person–job fit at the gateway raises the ceiling for downstream practices (development, appraisal, recognition), which then consolidate capability and motivation [11]. The remaining processes—commit, utilize, reward, develop, monitor—all trend positively with Performance, albeit at smaller magnitudes, a plausible outcome in a hybrid public setting where incentive constraints, heterogeneous regimes, and varied supervisory practices can dilute individual effects even when directionally correct [3]. These findings meet the study goals while adding nuance. First, the moderate size of the global correlation suggests practical significance without overclaiming causality; with α(HTM) = 0.850 and α(Performance) = 0.814, the constructs exhibit sufficient internal consistency to interpret covariation as substantive rather than purely artifactual [16]. Second, the dimensional pattern points to prioritization: safeguarding rigorous incorporation procedures, then strengthening monitoring (fair appraisal/feedback) and development (targeted training) to enhance transfer and close performance gaps. Third, dispersion and segmentation noted in the results suggest potential inequality of exposure to talent-supportive conditions across subgroups (contract type, tenure, functional area, gender). Although the present study does not incorporate explicit mediators or moderators in the statistical model, prior HRM research suggests that perceived organizational justice, job satisfaction, and supervisor support are plausible mechanisms and boundary conditions linking HRM systems to performance [3,4,7,10,14]. Our segmentation results can therefore be interpreted as descriptive evidence consistent with differentiated access to HRM resources, while recognizing that attitudinal and relational variables likely shape how such differentiation affects both well-being and performance.
In hybrid civilian–military organizations such as the case studied, these segmental differences are anchored in distinct legal regimes, promotion rules, and pay structures that govern each group. Training budgets, rotation opportunities, performance-recognition mechanisms, and supervisory chains are often tied to those regimes rather than to a unified workflow. Under such institutional constraints, opportunity- and motivation-enhancing processes (commit, utilize, reward, develop, monitor) may deliver smaller marginal gains than getting recruitment and selection right, which helps to explain why their bivariate associations, while positive, remain below that of incorporate. This distributional lens is consistent with the Special Issue’s focus on inequality and well-being: when access to resources (training, recognition, supportive leadership) is uneven, expected performance benefits may not materialize uniformly, even if average correlations are positive [4]. From a managerial perspective, the results justify a staged agenda. Start with competency-based selection to secure fit for specialized roles (incorporate), institutionalize transparent evaluation and feedback to align expectations (monitor), and sustain skills via targeted development; pair these with recognition practices that reinforce desired behaviors within public-sector constraints [2,3]. In parallel, audit segment disparities in access to training, feedback, and recognition, and correct them to prevent the Matthew effect in internal capability building [4]. Finally, the limitations—cross-sectional design, self-report measures, potential unobserved confounding—are acknowledged and temper causal claims; the contribution resides in actionable association: in this public technical setting, a stronger, better-balanced HTM system co-varies with higher reported performance, and the gateway effect of incorporation stands out as a pragmatic starting point for improvement [16].
5.2. Comparison with Prior Studies
The study’s moderate, positive association between overall Human Talent Management (HTM) and Job Performance (ρ = 0.523, p < 0.001) is directionally consistent with international and national evidence in public and defense-adjacent organizations. Complementary municipal-level evidence from Peru also links public management practices to perceived local development outcomes [17]. Beyond single practices, recent AMO reviews clarify how ability-, motivation-, and opportunity-enhancing bundles should be conceptualized and measured in HRM systems [13]. Configurational evidence in municipal administrations shows that coherent HPWS bundles explain organizational performance, complementing universalistic views [18]. Mechanistically, HPWSs relate to both motivational and health-impairment pathways, which helps explain moderate positive associations at the individual level [19]. In Ecuador’s maritime administration (DIGEIM), reference [9] reported a stronger climate–performance link (ρ = 0.712; n = 64) using a similar non-experimental, cross-sectional design and Spearman correlations; the higher magnitude there likely reflects a proximate, environment-level predictor (climate) that directly shapes day-to-day behavior, whereas our HTM index aggregates six managerial processes whose effects may diffuse through multiple pathways before materializing in performance. Recent OECD work proposes internationally comparable HRM indicators for public administration, enabling more consistent assessment of HR bundles and outputs [20]. Complementary evidence shows that high-performance work system practices are positively related to employee performance in public-sector samples [5]. Recent indexed evidence in the public sector similarly reports positive, statistically significant links between HR/talent systems and performance. A multi-country study shows that talent management enhances individual performance when organizational and line-managerial support for development is present, underscoring the role of implementation support in public settings [10]. Employee-reported HRM requires careful distinction between descriptive and evaluative reports to avoid measurement bias [14]. Complementing this, PLS-SEM results with n = 390 civil servants indicate that HRM practices improve in-role job performance indirectly via job satisfaction and affective commitment, which clarifies likely attitudinal pathways behind our bivariate pattern [7]. Together, these studies align with our finding of a moderate, positive association (ρ = 0.523, p < 0.001) and suggest that magnitudes will vary with workforce heterogeneity and the breadth of the HRM system considered. At the dimensional level, our strongest process–outcome link is “incorporate” → performance (ρ = 0.569, p < 0.001), emphasizing competency-aligned recruitment and selection. This aligns with validated public-sector HRM measurement showing training/development, internal opportunities, rewards/recognition, and performance management as distinct, actionable practice domains associated with outcomes [6]. Where studies center specifically on evaluation/feedback or recognition (i.e., single-cluster practices), they tend to report larger bivariate effects than multi-process indices, which is compatible with our finding that other HTM processes (commit, utilize, reward, develop, and monitor) remain positive but of smaller magnitude. Methodologically, all referenced works—including the present study—share cross-sectional designs with Likert instrumentation and non-parametric inference, given typical non-normal score distributions in organizational surveys. The shared approach strengthens the comparability of effect sizes while also underscoring a common limitation: correlations establish association, not causation. Our reliability levels (α(HTM) = 0.850; α(Performance) = 0.814) are in line with applied benchmarks reported domestically, supporting the internal coherence of the constructs used for comparison. In summary, indexed public-sector evidence shows that effect sizes vary with implementation supports (e.g., line-managerial development support) and indirect attitudinal routes (satisfaction and commitment), which can moderate observed magnitudes in multi-process systems [7,10]. The cross-study picture suggests a robust empirical regularity: when organizations institutionalize competency-aligned entry, fair appraisal/feedback, targeted development, and recognition, employees tend to report better performance—with effect sizes varying by organizational homogeneity, scope of the HR construct, and proximity of the measured practice to day-to-day behavior. Within this wider body of evidence, the present study contributes by explicitly foregrounding inequality of exposure to HRM systems inside a hybrid public workforce. Rather than assuming that HR bundles are uniformly experienced, the analysis documents how contract regimes, tenure, and functional area are associated with different levels of access to talent-supportive practices. This distributional lens complements universalistic and configurational perspectives in HRM by highlighting that the same formal system can be enacted unevenly across groups, with implications for justice perceptions, well-being, and the sustainability of performance gains in public organizations [1,3,13,19,20].
6. Conclusions
This study shows a moderate, positive association between an integrated Human Talent Management (HTM) system and Job Performance among employees of a public technical institute (ρ = 0.523, p < 0.001). In simple terms, employees who report stronger HTM practices also report better individual performance. At the dimensional level, the Incorporate process—competency-based recruitment and selection—exhibits the strongest link with performance (ρ = 0.569, p < 0.001). This suggests a “gateway” effect: when entry fit is high, later practices such as development, monitoring, reward, utilization, and commitment can work more effectively. The remaining HTM processes also show positive associations, consistent with the idea that complementary practices jointly sustain capability and motivation. Instrument reliability was acceptable (α(HTM) = 0.850; α(Performance) = 0.814), and diagnostics confirmed non-normal score distributions, validating a non-parametric strategy (Kolmogorov–Smirnov, p < 0.001) [16]. Taken together, the results are consistent with integrated HRM system/HPWS evidence [1,3]. A distributional reading of the data (hybrid civilian–military staffing) suggests potential inequality of exposure to talent-supportive conditions across segments (contract, tenure, functional area, gender). This maps well onto the Special Issue’s focus: when access to resources (training, feedback, recognition, supportive leadership) is uneven, performance gains may be uneven too, with implications for well-being and internal equity [3,4]. At the municipal level, related public management practices are associated with local development perceptions, reinforcing the policy relevance of HRM improvements in public administration [17]. Limitations. The design is non-experimental and cross-sectional; causality cannot be inferred. Self-report Likert measures raise the possibility of common-method variance, meaning that part of the shared variance between HTM and performance may reflect common perceptual biases rather than purely behavioral differences. The analysis is based on a single organization (n = 101 listwise), which constrains generalizability. Although reliability is adequate, measurement remains bounded by the content domains of the adopted scales. Finally, non-normality and ordinal scaling necessitated non-parametric inference, which—while appropriate—limits model complexity relative to parametric alternatives [16]. In particular, the decision not to estimate regression or structural equation models reflects these sample-size and measurement constraints rather than a lack of interest in multivariate explanations. Future studies with larger samples and additional indicators could formally test structural models including mediators (e.g., justice perceptions, satisfaction, motivation) and moderators (e.g., contract regime, supervisor support).
Recommendations for future research are: (i) Implement longitudinal or quasi-experimental designs to assess causal effects of targeted HTM interventions (e.g., competency-based selection pilots, feedback system reforms). (ii) Extend to multi-site samples across agencies to test external validity and organizational contingencies. (iii) Combine multi-source measures—supervisor ratings, administrative records, task accuracy/timeliness—to mitigate single-source bias. (iv) Examine mediating pathways (e.g., organizational commitment, well-being) and moderation by workforce segments to explicate inequality of exposure and effect. (v) Incorporate fairness/justice indicators into the monitoring and recognition subsystems to address distributional gaps aligned with inequality in the changing world of work [4]. In summary, within the constraints of cross-sectional organizational research, the evidence supports a practical, actionable claim: a stronger, better-balanced HTM system is associated with higher reported performance, and prioritizing Incorporate alongside Monitoring and Development offers a credible starting point for improvement in public technical settings.
Author Contributions
Conceptualization, C.E.P.-L.; methodology, C.E.P.-L. and L.E.E.-Q.; software, L.E.E.-Q. and S.L.B.-I.; validation, S.L.B.-I. and R.V.D.-U.; formal analysis, S.L.B.-I., R.V.D.-U. and C.R.S.-G.; investigation, R.V.D.-U., C.R.S.-G. and W.A.S.-M.; resources, C.R.S.-G., W.A.S.-M. and C.A.A.-J.; data curation, W.A.S.-M. and C.A.A.-J.; writing—original draft preparation, C.E.P.-L.; writing—review and editing, V.G.-P.; visualization, L.E.E.-Q. and V.G.-P.; supervision, C.E.P.-L. and V.G.-P.; project administration, L.E.E.-Q. All authors have read and agreed to the published version of the manuscript.
Funding
This research received no external funding.
Institutional Review Board Statement
The study was conducted in accordance with the Declaration of Helsinki (1975; last revision 2013) and was approved by the Ethics Committee of the Faculty of Administrative and Accounting Sciences, Universidad Peruana Los Andes (FCAC-UPLA). Approval: Informe N°092/2025-GSVV-MCE-DUI-FCAC; Reference: EXP N°1772-FCAC-DE-2024; Date: 12 April 2025 (Huancayo, Peru). Evaluation outcome: Approved.
Informed Consent Statement
Participation was voluntary and anonymous; written informed consent was obtained from all participants prior to data collection.
Data Availability Statement
The original contributions presented in this study are included in the article. Further inquiries can be directed to the corresponding authors.
Acknowledgments
Data handling and statistical analyses were conducted with IBM SPSS Statistics, Version 27 (IBM Corp., Armonk, NY, USA). For language polishing and technical style conformance, we used Trinka AI (institutional license, University of Seville) for grammar and clarity checks. The authors reviewed and edited all outputs and take full responsibility for the content of this publication.
Conflicts of Interest
The authors declare no conflicts of interest.
Abbreviations
The following abbreviations are used in this manuscript:
| AMO | Ability–Motivation–Opportunity |
| df | Degrees of freedom |
| HPWS | High-Performance Work System |
| HRM | Human Resource Management |
| HTM | Human Talent Management |
| IGN | Instituto Geográfico Nacional (National Geographic Institute) |
| JP | Job Performance |
| K–S | Kolmogorov–Smirnov |
| OECD | Organisation for Economic Co-operation and Development |
| PLS-SEM | Partial Least Squares—Structural Equation Modeling |
| ρ | Spearman’s rho |
| α | Cronbach’s alpha |
Appendix A
Table A1.
Instrument construction matrix (Variable 1: Human Talent Management).
Table A1.
Instrument construction matrix (Variable 1: Human Talent Management).
| Variables | Dimensions | Indicators | Items |
|---|---|---|---|
| Variable 1: Human talent management | Processes for incorporating | Recruitment |
|
| |||
| |||
| Selection |
| ||
| |||
| Processes for engagement | Organizational socialization |
| |
| |||
| Quality of life at work |
| ||
| |||
| |||
| Processes for utilization | Job design |
| |
| |||
| Performance management |
| ||
| |||
| |||
| Processes for rewarding | Remuneration |
| |
| |||
| |||
| |||
| |||
| Processes for development | Training |
| |
| |||
| |||
| Development |
| ||
| |||
| Processes for monitoring | Database |
| |
| |||
| |||
| Information systems |
| ||
|
Table A2.
Instrument construction matrix (Variable 2: Job Performance).
Table A2.
Instrument construction matrix (Variable 2: Job Performance).
| Variables | Dimensions | Indicators | Items |
|---|---|---|---|
| Variable 2: Job performance | Task performance | Knowledge |
|
| |||
| Skills |
| ||
| |||
| |||
| |||
| Contextual performance | Effort |
| |
| Discipline |
| ||
| |||
| Collaboration |
|
References
- Hauff, S.; Aleksić, M.; Kaše, R. Human resource management systems research: State of the field and future directions. Int. J. Hum. Resour. Manag. 2025, 36, 611–635. [Google Scholar] [CrossRef]
- Lai, Y.; Saridakis, G.; Johnstone, S. The impact of ability-, motivation-, and opportunity-enhancing HR sub-bundles on employee outcomes. Hum. Resour. Manag. J. 2025, 35, 45–63. [Google Scholar] [CrossRef]
- Bryson, A.; White, M. High-performance work systems and the performance of the public sector workplaces in Britain. Oxf. Econ. Pap. 2021, 73, 1057–1079. [Google Scholar] [CrossRef]
- Pustovit, S.; Miao, C.; Qian, S. Fear and work performance: A meta-analysis and future research directions. Hum. Resour. Manag. Rev. 2024, 34, 101018. [Google Scholar] [CrossRef]
- Jančiauskaitė, O.; Lalienė, R. The impact of high-performance work system practices on employee performance. Vadyb./J. Manag. 2023, 39, 58–66. [Google Scholar] [CrossRef]
- Demo, G.; Costa, A.C.R.; Coura, K.V. HRM practices in the public service: A measurement model. RAUSP Manag. J. 2024, 59, 50–66. [Google Scholar] [CrossRef]
- Ouabi, Z.; Douayri, K.; Barboucha, F.; Boubker, O. Human Resource Practices and Job Performance: Insights from Public Administration. Societies 2024, 14, 247. [Google Scholar] [CrossRef]
- International Labour Organization. Boosting Productivity in Latin America: Regional Report 2023. 2023. Available online: https://www.ilo.org/sites/default/files/wcmsp5/groups/public/%40ed_dialogue/%40act_emp/documents/publication/wcms_906015.pdf (accessed on 14 October 2025).
- Ortega Galarza, M.; Altamirano Pérez, H.R.; Tovar Pinzón, M.E. El desempeño laboral de los servidores públicos de la DIGEIM: Un análisis desde el clima organizacional [Job performance of DIGEIM’s public servants: An analysis from organizational climate]. Cienc. Adm. 2024, 11, e131. [Google Scholar] [CrossRef]
- Kravariti, F.; Tasoulis, K.; Scullion, H.; Alali, M.K. Talent management and performance in the public sector: The role of organisational and line managerial support for development. Int. J. Hum. Resour. Manag. 2022, 34, 1782–1807. [Google Scholar] [CrossRef]
- Chiavenato, I. Gestión del Talento Humano: El Nuevo Papel de los Recursos Humanos en las Organizaciones, 5th ed.; Human Talent Management: The New Role of HR in Organizations; McGraw-Hill Interamericana: Columbus, OH, USA, 2020; ISBN 978-1456272098. [Google Scholar]
- Ojeda, H.D. Gestión del Desempeño: Fuegos Antiguos en Altares Modernos [Performance Management: Old Fires on Modern Altars]; Temas Grupo Editorial: Buenos Aires, Argentina, 2022; Available online: https://editorialtemas.com/libro/gestion-del-desempeno/ (accessed on 14 October 2025).
- Bos-Nehles, A.; Townsend, K.; Cafferkey, K.; Trullen, J. Examining the ability, motivation and opportunity (AMO) framework in HRM research: Conceptualization, measurement and interactions. Int. J. Manag. Rev. 2023, 25, 725–739. [Google Scholar] [CrossRef]
- Meijerink, J.G.; Beijer, S.E.; Bos-Nehles, A.C. A meta-analysis of mediating mechanisms between employee reports of human resource management and employee performance: Different pathways for descriptive and evaluative reports? Int. J. Hum. Resour. Manag. 2020, 32, 394–442. [Google Scholar] [CrossRef]
- Carpenter, N.C.; Whitman, D.S.; Amrhein, R. Unit-Level Counterproductive Work Behavior (CWB): A Conceptual Review and Quantitative Summary. J. Manag. 2020, 47, 1498–1527. [Google Scholar] [CrossRef]
- Hayes, A.F.; Coutts, J.J. Use Omega Rather than Cronbach’s Alpha for Estimating Reliability. But…. Commun. Methods Meas. 2020, 14, 1–24. [Google Scholar] [CrossRef]
- Enciso, R.; Deza, S.; Mamani, O.; Vargas, M.; Pachas, H. Public Management for Local Development: Perception from the Administrative Area of a Municipality in Peru. F1000Research 2024, 13, 113. [Google Scholar] [CrossRef] [PubMed]
- Assanti, S. Configuring high-performance work systems in public administration: A set-theoretic approach to explain organizational performance in Swiss municipalities. Front. Political Sci. 2025, 7, 1504394. [Google Scholar] [CrossRef]
- Dorta-Afonso, D.; Romero-Dominguez, L. High-performance work systems in job demands-resources theory: Implications for employee burnout and quality of life. Int. J. Hosp. Manag. 2025, 126, 104066. [Google Scholar] [CrossRef]
- OECD. An international Framework for Human Resource Management Indicators in Public Administration. OECD Working Paper. 2025. Available online: https://www.oecd.org/content/dam/oecd/en/publications/reports/2025/09/an-international-framework-for-human-resource-management-indicators-in-public-administration_bac8b6dd/03763bab-en.pdf (accessed on 14 October 2025).
Disclaimer/Publisher’s Note: The statements, opinions and data contained in all publications are solely those of the individual author(s) and contributor(s) and not of MDPI and/or the editor(s). MDPI and/or the editor(s) disclaim responsibility for any injury to people or property resulting from any ideas, methods, instructions or products referred to in the content. |
© 2025 by the authors. Licensee MDPI, Basel, Switzerland. This article is an open access article distributed under the terms and conditions of the Creative Commons Attribution (CC BY) license (https://creativecommons.org/licenses/by/4.0/).
