Next Article in Journal
Comparative Study of the Tribological Properties of MoSe2 Coatings Under Dry and Oil-Lubricated Sliding Conditions
Previous Article in Journal
Enabling Ultra-Stable Bearing Performance: Design of a Self-Lubricating PI Composite Retainer
 
 
Font Type:
Arial Georgia Verdana
Font Size:
Aa Aa Aa
Line Spacing:
Column Width:
Background:
Article

Tribological Performance of SAE 10W-40 Engine Oil Enhanced with Thermally Treated TiO2 Nanoparticles

1
Micro Nano Systems Laboratory, Mechanical Systems Engineering Department, Technical University from Cluj-Napoca, Blvd. Muncii No. 103-105, EUT+ Institute of Nanomaterials & Nanotechnologies EUTINN, European University of Technology, European Union, 400641 Cluj-Napoca, Romania
2
National Institute for Research and Development of Isotopic and Molecular Technologies, 67-103 Donat, 400293 Cluj-Napoca, Romania
3
Department of Automotive Engineering and Transports, Technical University from Cluj-Napoca, 400641 Cluj-Napoca, Romania
4
Department of Manufacturing Engineering, Technical University from Cluj-Napoca, 400641 Cluj-Napoca, Romania
5
Department of Materials Science and Engineering, Technical University from Cluj-Napoca, 400641 Cluj-Napoca, Romania
*
Author to whom correspondence should be addressed.
Lubricants 2025, 13(11), 466; https://doi.org/10.3390/lubricants13110466
Submission received: 3 October 2025 / Revised: 19 October 2025 / Accepted: 20 October 2025 / Published: 23 October 2025

Abstract

The development of stable and efficient nanolubricants remains one of the main challenges in tribology due to particle agglomeration, poor long-term stability, and inconsistent frictional behavior under boundary lubrication. This study investigates the tribological performance of SAE 10W-40 engine oil enhanced with titanium dioxide (TiO2) nanoparticles subjected to thermal treatments. TiO2 powders (Degussa P25, ~30 nm) were calcined at 450 °C, 550 °C, 650 °C, and 750 °C, and incorporated into the base oil at a constant concentration of 0.05 wt%. Tribological tests were conducted using a four-ball tribometer under ASTM D4172 conditions (396 N, 1200 rpm, 30 min) at both ambient (23 °C) and elevated (75 °C) temperatures. The coefficient of friction (COF) and wear scar area (WSA) were measured, while the surface morphology was analyzed via 3D optical profilometry, SEM, and EDS. The results indicate that TiO2 nanoparticles thermally treated at 550 °C offered the best tribological behavior, exhibiting the lowest COF and smallest WSA at both test temperatures. The improved performance is attributed to optimized crystalline structure and enhanced dispersion stability after calcination. Although no Ti-based tribofilm was detected, smoother wear scars suggest physical surface protection mechanisms, such as rolling and asperity smoothing. These findings highlight the critical influence of thermal treatment on nanoparticle effectiveness and demonstrate the potential of optimized nanoadditized lubricants for advanced friction and wear reduction under boundary lubrication conditions, providing practical guidance for developing next generation nanolubricants with improved durability and efficiency under boundary lubrication conditions.

1. Introduction

Lubricants are essential in reducing friction, minimizing wear, and ensuring thermal regulation in mechanical systems. As energy efficiency, durability, and environmental compliance become increasingly critical, the development of advanced lubricants with enhanced functional performance has gained a growing focus of current tribological research.
One particularly promising approach is the incorporation of ceramic nanoparticles into base oils. Titanium dioxide (TiO2) stands out among the many nanoparticles explored in tribological applications, owing to its excellent chemical inertness, low toxicity, and beneficial mechanical behavior at contact surfaces. Its ability to form protective tribofilms, fill surface asperities, and act as micro-rolling elements has been widely reported. However, the tribological behavior of TiO2 is highly dependent on particle morphology, size, concentration, and especially surface structure, which can be significantly altered by thermal treatment. Based on these considerations, this study sets out to explore how calcination at different temperatures affects the performance of TiO2 nanoparticles used as additives in SAE 10W-40 engine oil, with the ultimate goal of identifying a formulation that provides optimal wear resistance and friction reduction under boundary lubrication conditions.
In recent years, incorporating nanoparticles into lubricants has become a widely explored strategy, as they offer the potential to greatly improve the friction-reducing and anti-wear characteristics of conventional engine oils. Among the various metal oxides studied, titanium dioxide (TiO2) has emerged as one of the most effective additives, providing advantages including improved resistance to wear, enhanced thermal stability, and lower friction under boundary lubrication [1,2].
Numerous experimental investigations have confirmed that adding TiO2 nanoparticles to base oils results in lower friction coefficients, reduced wear scar diameters, and improved load-carrying capacity. Laad and Jatti [1] demonstrated that TiO2-enhanced multigrade mineral oil exhibits significant reductions in wear and friction using a pin-on-disk tribometer, with improved nanoparticle dispersion confirmed by UV spectrometry. Similarly, Birleanu et al. [3] showed that volume concentrations above 0.05% led to increased friction and wear, emphasizing the need for optimized dosing to achieve maximum benefits.
Shasha Vali and Patil [4] investigated various concentrations of TiO2 in different engine oil grades and reported a clear correlation between nanoparticle content and tribological performance. Importantly, their results indicated that overconcentration may lead to diminishing returns or adverse effects, such as increased particle agglomeration. This phenomenon highlights the dual importance of concentration control and dispersion stability.
To address dispersion limitations, Ilie and Covaliu [2] proposed a novel formulation method involving surface modification and tailored mixing of TiO2 particles. Their “new process” (NP) successfully improved the oil-solubility and long-term stability of nanoparticles in base oil without compromising oxidation resistance, offering enhanced anti-wear performance compared to traditional preparations.
The role of nanoparticle morphology and size has also been investigated. Patil et al. [5] reported that 20 nm spheroidal TiO2 nanoparticles in SN-500 oil act as micro-ball bearings, reducing contact friction while simultaneously filling surface asperities. These particles significantly improved lubricity and wear resistance, particularly at 0.5 wt% and 0.75 wt% concentrations, as verified by SEM analysis of wear tracks.
Beyond laboratory-scale tribometers, TiO2 nanoparticles have been tested under real engine operating conditions. Wozniak et al. [6] demonstrated that adding 2 wt% TiO2 to SAE 10W-40 oil reduced total engine friction losses by 7–7.7%, especially in timing chain transmissions. The study also showed measurable decreases in engine emissions (up to 19% for CO and 17% for NOx), underlining the broader environmental benefits of nanoadditized oils.
Extending the scope to next-generation systems, del Río et al. [7,8,9,10] explored the application of coated TiO2 nanoparticles in lubricants for electric vehicle (EV) transmissions. Their findings confirmed that surface-treated particles enhance tribological properties without compromising the environmental compatibility of EV-targeted base oils. The synergistic effect between nanoparticle coating and oil chemistry facilitated the formation of durable tribofilms even under high contact stress.
Other studies support the versatility of TiO2 as an additive in bio lubricants [11], gear oils [12], and even sunflower oil-based lubricants [13], showing its effectiveness across both synthetic and natural oil matrices. TiO2 has also been successfully hybridized with graphene [14], nitrogen-doped carbon coatings [15,16], and other oxides like SiO2 [17], demonstrating synergistic improvements in film strength and surface protection.
Despite these promising findings, some challenges remain. Nanoparticle agglomeration, settling, and incompatibility with existing additive packages can negatively influence lubricant performance. Furthermore, tribological behavior may vary significantly with temperature, load, lubrication regime, and surface material [18,19,20]. Thus, tailoring nanoparticle properties through thermal treatment, surface functionalization, and optimized dispersion methods is essential to fully exploit their potential.
One of the major challenges in the formulation of nanolubricants remains their colloidal stability. Nanoparticles have a strong tendency to agglomerate and sediment over time due to van der Waals interactions, leading to phase separation and reduced effectiveness during operation. Poor dispersion of stability not only limits lubricant homogeneity but also compromises friction and wear performance during prolonged use. Several studies have emphasized that the lack of long-term stability is a primary obstacle preventing the industrial adoption of nanolubricants [21,22,23].
To address this limitation, researchers have proposed different strategies for enhancing nanoparticle stability in oil-based systems. These include the use of surface functionalization or chemical modification of nanoparticles to improve their affinity for nonpolar lubricating media, as well as the addition of surfactants to promote steric and electrostatic stabilization. Abdel-Rehim et al. [21] demonstrated that oleic acid (OA) effectively stabilizes CuO nanoparticles in mineral oil, minimizing agglomeration and sedimentation. Kim et al. [22] and Velasco et al. [23] provided comprehensive reviews on the physicochemical mechanisms underlying nanolubricant stability and on the crucial role of surfactant-assisted dispersion. These studies collectively highlight that nanoparticle stability is a prerequisite for achieving reproducible tribological performance.

Objective of the Current Study

Considering the reported benefits of titanium dioxide in tribological applications, we hypothesized that thermally tailoring its properties prior to dispersion in lubricating oil could lead to enhanced performance. Thus, TiO2 nanoparticles were subjected to controlled calcination before being introduced into the oil matrix.
Drawing on the foundation established by previous research, this study investigates the tribological behavior of SAE 10W-40 engine oil modified with thermally treated TiO2 nanoparticles, with a fixed concentration of 0.05 wt%. The TiO2 particles were subjected to controlled calcination at 450 °C, 550 °C, 650 °C, and 750 °C, to study how thermal treatment influences their crystalline structure and tribological behavior. Tribological tests assessing friction and wear were performed using a four-ball tribometer, followed by advanced surface analyses using optical profilometry (Alicona), SEM, and EDS to characterize wear tracks and tribofilm formation.
The findings of this study are expected to contribute to the rational design of next generation nano lubricants, offering optimized frictional behavior, wear resistance, and thermal stability for automotive and industrial applications.

2. Materials and Methods

2.1. Materials

In this study, titanium dioxide (TiO2) nanoparticles were selected due to their proven tribological performance and widespread use as solid lubricant additives. Commercially available TiO2 nanoparticles (Degussa P25), purchased from Degussa AG, Frankfurt a. Main, Germany, were used. The TiO2 nanoparticles had an average particle size of approximately 30 nm, a specific surface area of around 50 m2/g, and a bulk density of 3900 kg/m3. They exhibited a mixed-phase composition consisting primarily of anatase and rutile, along with a possible amorphous fraction. The ratio between these crystalline and non-crystalline phases may vary depending on the production batch and sampling location, as commonly reported for Degussa P25 powders. To assess the influence of thermal treatment on tribological performance, the nanoparticles were subjected to controlled calcination at four temperatures, 450 °C, 550 °C, 650 °C, and 750 °C, in addition to an untreated control sample. The calcination temperatures (450–750 °C) were selected based on literature reports [1,3,21], which indicate that this range enables controlled structural modification of TiO2 through progressive phase transformation from anatase to rutile, while avoiding severe sintering and loss of active surface area observed above 750 °C.
The thermal treatment aimed to modify surface properties and crystalline structure, potentially influencing the additive behavior of the nanoparticles when suspended in lubricating oil. Thermal treatment modifies the surface of TiO2 nanoparticles through dehydration and sintering of surface hydroxyls, removal of organic residues, and partial phase transition from anatase to rutile. These transformations increase surface crystallinity and reduce defect density, thereby improving hardness, surface energy, and load-bearing capability during tribological contact.
In addition, tribological tests were performed on the base oil alone and on the nano lubricant formulated with as-received TiO2 nanoparticles, without any thermal processing, to establish a comprehensive baseline for comparison.
As base oil, a commercial multigrade engine oil of type SAE 10W-40, widely used in automotive applications, was selected. The TiO2 nanoparticles were added to this oil at a constant concentration of 0.05 wt% (50 mg per 100 mL) for all formulations. The TiO2 nanoparticle concentration of 0.05 wt% was selected based on preliminary optimization tests and previous studies [1,3], which demonstrated that this level provides a stable dispersion and effective tribological performance without causing particle agglomeration or viscosity increase. In this work, the nanoparticle concentration was intentionally kept constant to isolate the effect of thermal treatment temperature as the main variable influencing tribological performance, ensuring consistent comparison among all tested samples.
For the wear tests, high-quality carbon steel bearing balls were used, specifically designed to provide excellent resistance to wear and fatigue. The standard balls employed in the experiments were made of chrome alloy steel grade 52100, in accordance with ASTM A295 [24]. This material is one of the most commonly used for bearing applications due to its superior durability and mechanical strength.
The tribological tests employed 52,100 chrome alloy steel balls of certified quality, supplied by RKB Bearing Industries Group, Balerna, Switzerland, a manufacturer active in the field since 1936.
The standard balls used in the tests had a diameter of 12.7 mm. They are characterized by their high carbon and chromium content, which enhances hardness and fatigue resistance, making them suitable for demanding applications. Their properties ensure reliable performance under high-stress conditions in mechanical and automotive components, where precision and longevity are critical.
Table 1 provides detailed information regarding the elemental composition and mechanical properties of the bearing balls used in this investigation.
Data taken from ASTM A295 standard and verified with manufacturer’s specifications (RKB Bearing Industries Group, Switzerland).
For each test, four new balls were used to ensure repeatability and eliminate surface history effects. Before each test, the bearing balls were carefully cleaned using an isoparaffinic solvent and subsequently dried with lint-free laboratory wipes to eliminate any surface contaminants.

2.2. Preparation of Nano Additives and Sample Formulation

To obtain stable nano lubricant samples, commercial TiO2 nano powders (Degussa P25, average particle size ~30 nm) were processed using a combination of mechanical and chemical dispersion techniques. A colloidal suspension of TiO2 was initially prepared via wet-chemical techniques, using bidistilled water and acetylacetone as the dispersion medium and Triton X-100 as surfactant [20]. The nano powders were dried at room temperature for five days and subsequently at 100 °C for 4 h in a laboratory oven.
Thermal treatments were carried out using a Nabertherm electric furnace (Nabertherm GmbH, Lilienthal, Germany), with programmable temperature ramps and dwell times. The TiO2 powders were calcined at four target temperatures: 450 °C, 550 °C, 650 °C, and 750 °C, with a heating rate of 10 °C/min and a soaking time of 2 h at each plateau.
The calcination parameters (10 °C/min heating rate and 2 h soaking time) were selected based on literature data [1,3,21] and preliminary optimization experiments. These conditions enable a controlled anatase-to-rutile transformation while preventing excessive sintering. During heating, dehydration and surface restructuring occur, improving crystallinity and reducing defect density. Extended soaking at 2 h ensures complete removal of surface hydroxyls and organic residues, resulting in cleaner, more stable surfaces with enhanced surface energy. These treatments aimed to modify the crystalline structure and surface properties of the nanoparticles prior to their incorporation into the oil matrix.
For sample formulation, 50 mg of TiO2 (untreated or thermally treated) were weighed and pre-processed in a Fritsch vibratory ball mill (FRITSCH GmbH, Weimar, Germany) for 1 min at 40 oscillations per second using ZrO2 beads. This step was applied to de-agglomerate the powder and ensure uniform particle size distribution.
The selected dispersion parameters (1 min at 40 oscillations per second for vibratory milling, 30 min of magnetic stirring, and 1 h of ultrasonic agitation) were determined through preliminary optimization tests and supported by literature [2,21]. These conditions provided efficient deagglomeration and homogeneous dispersion of TiO2 nanoparticles in the base oil without altering their morphology or inducing thermal degradation. Longer agitation periods did not further improve dispersion stability and could increase the oil temperature, leading to undesired oxidation effects. The nano powders were then dispersed into 100 mL of SAE 10W-40 engine oil (Castrol Magnatec, used as base oil) under magnetic stirring for 30 min, followed by ultrasonic agitation for 1 h to improve dispersion stability. A small quantity of Triton X-100 (1.2 µL) was added as surfactant to prevent particle agglomeration and sedimentation.
The resulting suspensions were visually stable and homogeneous. The selected concentration of 0.05 wt% TiO2 was based on preliminary screening and literature data, ensuring a good compromise between dispersion stability and tribological efficiency. The overall workflow for preparing the TiO2-based nano lubricants, including dispersion, thermal treatment, and stabilization, is illustrated schematically in Figure 1.
The physicochemical properties of the base oil used in this study are presented in Table 2.
The different thermal treatments (°C) of TiO2 for the engine oil used in the experiments were 0, 450, 550, 650 and 750 °C as shown in Table 3. To evaluate the influence of nanoparticle thermal treatment on lubricant performance, tribological tests were performed using a commercially available engine oil Castrol Magnatec SAE 10W-40.
The stability of the titanium dioxide (TiO2) suspensions in Castrol Magnatec SAE 10W-40 was rigorously evaluated using UV–Vis spectroscopy (JASCO V-550 spectrometer (JASCO INTERNATIONAL CO.LTD. Tokyo, Japan)) by monitoring the characteristic TiO2 absorbance peak at 262 nm (Figure 2a). Full spectral scans were performed from 200 to 900 nm at a rate of 2 nm/min. The stability kinetics were tracked over an extended period of 144 h, with measurements taken at predefined time intervals (t = 0, 2, 4, 6, 8, 10, 24, 48, 96, 120, and 144 h).
The TEM micrographs shown in Figure 2c–g illustrate the morphology evolution of TiO2 nanoparticles before and after thermal treatment. The untreated sample (Figure 2C) exhibits well-dispersed, quasi-spherical nanoparticles with an average diameter of approximately 30 nm, typical for Degussa P25 powder. After calcination at 450 °C (Figure 2d), the particles maintain their shape but show slightly improved crystallinity and cleaner surfaces due to the removal of adsorbed species. At 550 °C (Figure 2e), partial coalescence and a more distinct polycrystalline structure can be observed, corresponding to the optimal mixed anatase–rutile phase composition confirmed by XRD. Higher temperatures (650–750 °C, Figure 2f–g) lead to particle growth and agglomeration, associated with the dominance of the rutile phase and decreased specific surface area. These structural evolutions explain the temperature-dependent tribological behavior discussed in Section 3.1. These morphological observations are further supported by the XRD analysis, which provides complementary evidence of the structural changes occurring in TiO2 nanoparticles during calcination. Figure 2b presents the XRD patterns of TiO2 nanopowders (Degussa P25) before and after thermal treatment. The results confirm the coexistence of anatase and rutile phases (JCPDS No. 21-1272 and 21-1276). Increasing calcination temperature from 450 °C to 750 °C promotes the anatase-to-rutile transformation, consistent with previous findings in the literature [1,3,21]. Initial observations indicated a decrease in UV–Vis absorbance after the first two hours. Crucially, the suspensions reached a state of relative equilibrium after 48 h, at which point all samples began to exhibit consistent absorbance values. Notably, sustained long-term stability up to 144 h was confirmed exclusively for the samples where the TiO2 nanoparticles had been heat-treated at 550 °C and 650 °C.
In addition to the dispersion and calcination steps, the stability of the formulated nanolubricants was also evaluated as described below.
To assess the stability of the TiO2 nanolubricants, both UV–Vis spectrophotometric analysis and visual observation tests were conducted. The UV–Vis spectra were recorded at 350–800 nm immediately after sonication and after 7 and 14 days of storage to monitor possible sedimentation or optical transmittance changes. In parallel, all samples were visually examined for signs of agglomeration, opacity variation, or phase separation. The nanolubricants remained visually stable and homogeneous over the two-week observation period, indicating satisfactory colloidal stability at the selected TiO2 concentration (0.05 wt%).
The formulated nanolubricants were stored for two weeks in sealed amber glass containers at room temperature, during which no visual sedimentation was observed.

2.3. Design of the Tribological Experiments

The methodology adopted in this study addresses key research questions related to the wear behavior, frictional characteristics, and thermal stability of lubricating oils modified with TiO2 nanoparticles. The experimental design focuses on evaluating the performance of both untreated and thermally treated TiO2 additives, calcined at four temperatures: 450 °C, 550 °C, 650 °C, and 750 °C. The goal is to understand how thermal processing affects the nanoparticles’ interaction with the lubricant matrix, tribofilm formation, and material degradation under boundary lubrication conditions.
Tribological testing was performed using a four-ball tribometer in accordance with ASTM D4172 [32] , Test Method B, a widely recognized standard for assessing the antiwear and friction-reducing properties of lubricants. The test configuration consists of a single rotating steel ball in contact with three stationary balls arranged in a tetrahedral geometry, all fully immersed in the lubricant sample.
The following conditions were applied during testing (test parameters):
Normal load: 396 N
Rotational speed: 1200 rpm
Duration: 30 min
Test temperatures: 23 ± 2 °C (ambient) and 75 °C
Relative humidity: ~40%
Ball material: AISI 52,100 chrome alloy steel, grade 25
Ball diameter: 12.7 mm
Surface roughness: Ra = 0.03 µm
Hardness: HRC 54–58
Each tribological test was repeated three times under identical conditions to ensure reproducibility, and the results are presented as mean values with corresponding standard deviations. The applied load of 396 N was selected according to the ASTM D4172 Test Method B standard, which defines this value as representative for boundary lubrication testing in four-ball configurations.
The tribological tests were carried out at two distinct temperatures, 23 °C and 75 °C, to simulate both ambient and thermally elevated operating conditions typically encountered in internal combustion engines and mechanical systems. Testing at 23 °C allows for direct comparison with standard boundary lubrication performance and serves as a baseline reference. The 75 °C condition, on the other hand, reflects the approximate temperature range within the contact zones of engine components during real-world operation, especially under moderate to high loads. Evaluating lubricant behavior at this temperature is therefore essential to assess the thermal stability and performance consistency of the nanoadditive formulation.
Before each test, all steel balls were thoroughly cleaned using a technical isoparaffinic-based solvent and dried with lint-free tissues to remove contaminants. A new set of four balls was used for every test to ensure consistency and avoid residual wear effects.
The upper ball, connected to the motor shaft via a precision chuck, rotates uniformly, while the lower three balls are held in fixed contact inside a steel chamber using a retaining ring and nut assembly. This tetrahedral four-ball configuration is shown in Figure 3 and Figure 4.
All tribological tests were conducted in an enclosed chamber without light exposure to prevent any photocatalytic activation of TiO2.

2.4. Data Analysis and Evaluation

The analysis of experimental data was conducted through a systematic and structured approach, covering all stages from raw data acquisition to interpretation and comparison. To ensure analytical rigor and the validity of conclusions, the data processing workflow was designed to be clear, repeatable, and statistically reliable.
Raw data were first organized and filtered to remove outlier values falling outside acceptable statistical ranges, thus minimizing bias and improving accuracy.
Each test condition was repeated three times to confirm reproducibility, with results presented as mean values accompanied by standard deviation, shown as error bars in the figures.
The comparative evaluation focused on identifying trends in tribological behavior based on TiO2 thermal treatment temperature, including the untreated reference. The influence of nanoparticle modification on lubricant performance was assessed under both ambient and elevated temperature conditions. These results enabled a robust comparison of the wear resistance and friction-reducing capabilities of the nanoadditized lubricants, forming a reliable basis for further conclusions.
The graphical analysis included the creation of friction and wear curves as a function of testing time, applied load, and temperature, to assess the tribological performance of the nano lubricants. Bar graphs were also used to compare the performance of the base oil and the TiO2-enhanced formulations treated at different calcination temperatures.
Trends and anomalies were carefully investigated, particularly regarding sudden increases in the coefficient of friction (COF) or wear scar diameter. Potential causes for unusual values were identified based on experimental observations and surface analyses.
Standard equations were applied to calculate the coefficient of friction and scar wear using experimental input data. The obtained values were then compared with benchmarks available in the scientific literature and tribological standards, to objectively assess the lubrication performance under boundary conditions.
Data were analyzed comparatively across all test conditions, with the goal of identifying the most effective thermal treatment of TiO2 nanoparticles in terms of friction and wear reduction. The discussion of results focused on understanding the role of nanoparticle treatment temperature on the formation and efficiency of protective tribofilms.
The interpretation and conclusions were formulated based on the measured tribological parameters, highlighting the optimal additive formulation and suggesting possible improvements in nanoparticle preparation or test methodology. This analytical process provided a clear picture of the tribological behavior of the nanoadditized lubricants and served as a foundation for the final conclusions and practical recommendations regarding their use in lubrication applications.

2.5. Surface Topography Characterization Using 3D Optical Microscopy

To gain a deeper understanding of the wear phenomena and the mechanisms of material removal, 3D optical microscopy (OM) was used to examine the worn surfaces of the steel balls and the contact areas after each tribological test. This analysis allowed for surface topography measurements, enabling quantitative evaluation of wear volume and surface roughness evolution.
The evaluation of surface changes was conducted with a μsurf 3D profilometric system, developed by NanoFocus AG, Oberhausen, Germany. High-precision 3D surface profiling is achieved using μsurf technology, which operates by continuously adjusting focal depth through fixed-focus lenses. In this study, the scanning objective was set to a 10× magnification, allowing detailed imaging of the radial layers of the wear scars. These radial cross-sections were extracted and analyzed to provide information on surface characteristics. The μsurf 3D measurement system is an ideal solution for surface metrology, capable of performing topography, roughness, and volumetric wear measurements in accordance with DIN EN ISO standards. It accurately captures complex three-dimensional structures, from the microscale to the nanoscale, and enables precise quantification of wear damage.
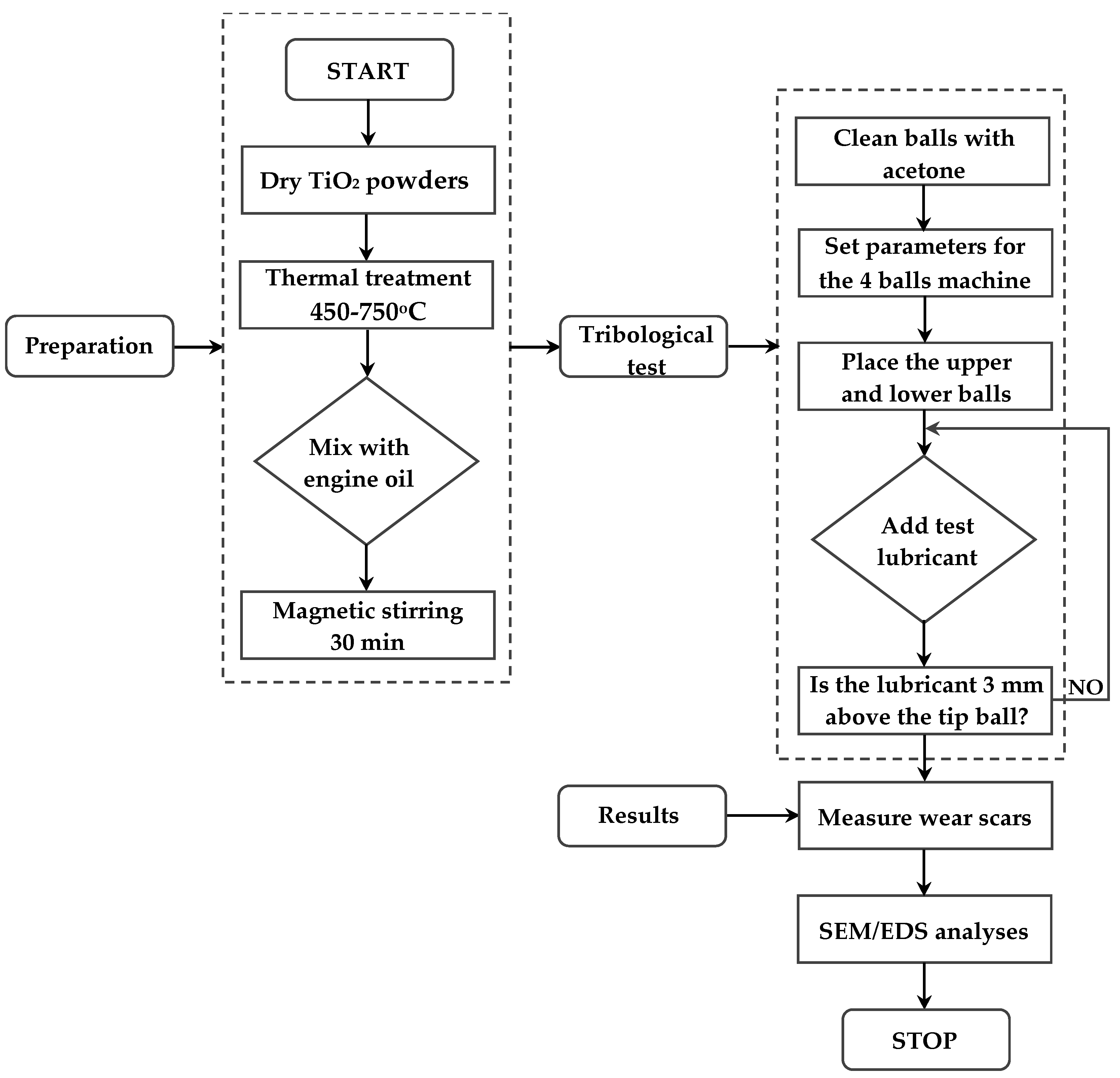
An overview of the experimental workflow is provided in Figure 5.
The viscosity of the tested lubricant was measured at both 23 °C and 75 °C, using a calibrated viscometer. Viscosity measurements were performed using a was measured using an automated SVM 3000 Anton-Paar rotational Stabinger viscometer (Anton Paar GmbH, Graz, Austria) equipped with a thermostatic temperature control unit, as previously reported in our related tribological investigations [3,6]. In addition to assessing tribological performance, the viscosity of the formulated nanolubricants was monitored to evaluate possible changes in their thermophysical properties. The viscosity values at 23 °C and 75 °C showed negligible deviations (below ±3%) compared with the base oil, indicating that the addition of 0.05 wt% TiO2 nanoparticles did not significantly affect the bulk rheology or film-forming capability of the lubricant. This parameter is critical in assessing oil film formation and its stability under boundary lubrication. Deviations in viscosity may indicate oxidation, contamination, or dilution effects.
In accordance with ASTM D4172 Test Method B, a normal load of 396 N was applied during testing. The load cell in the four-ball tribometer was positioned 80 mm from the axis of rotation, ensuring consistent force transmission. Wear assessment was carried out by averaging the horizontal and vertical scar dimensions, as measured via scanning electron microscopy (SEM). Additionally, the depth of the wear tracks on the steel balls was evaluated using an Alicona Infinite Focus G5 3D optical microscope (Bruker GmbH, Graz, Austria). The test duration was chosen such that the running-in phase accounted for less than 30% of the total test time, in order to emphasize steady-state wear behavior.
The elemental composition of the samples was examined before and after tribological testing using the Oxford Ultim® Max EDS system, with data acquisition and live analysis managed through AZtecLive software v.5.0.

3. Results and Discussions

3.1. Coefficient of Friction Behavior

The tribological tests conducted using the four-ball configuration revealed clear differences in the coefficient of friction (COF) depending on both the thermal treatment temperature of the TiO2 nanoparticles and the lubrication temperature (23 °C vs. 75 °C). As shown in Figure 6 and Figure 7 (COF curves) and Figure 8 (average COF), the base oil (S0) exhibited the highest COF values under both temperature conditions, due to the absence of solid additives capable of reducing metal-to-metal contact.
The addition of untreated TiO2 nanoparticles (S1) resulted in a moderate reduction in COF, confirming the basic antifriction properties of TiO2 as a solid lubricant. However, the performance of the additive significantly improved when the nanoparticles were thermally treated, particularly at 550 °C (S3) and 650 °C (S4), which produced the lowest average COF values at both 23 °C and 75 °C. The improved performance of TiO2 nanoparticles treated at 550 °C can be attributed to thermally induced structural changes, including partial anatase-to-rutile transformation and surface purification, which increase crystallinity and enhance surface activity under sliding contact.
These results suggest that calcination at intermediate temperatures enhances the tribological behavior of TiO2 by promoting partial phase transformation (anatase to rutile) and removal of surface-bound impurities, while still maintaining a high enough surface area and active sites for tribofilm formation. X-ray diffraction results (Figure 2b) confirmed the coexistence of anatase and rutile phases in the TiO2 powders, supporting the hypothesis that thermal treatment at intermediate temperatures (around 550 °C) enhances surface activity through partial phase transformation and removal of surface-bound impurities. This supports findings in the literature, where thermally treated TiO2 at ~550 °C shows optimal performance in reducing friction and wear [2,3,6].
At 75 °C, all samples demonstrated lower COF values compared to ambient conditions, attributed to the decrease in oil viscosity at higher temperature, enabling better dispersion and penetration of nanoparticles, improved activation of tribochemical processes, such as tribofilm formation and surface passivation.
However, for the sample containing TiO2 calcined at 750 °C (S5), the COF increased again, approaching the values seen for the untreated sample. This behavior is likely due to the dominance of the rutile phase, which is less reactive tribologically, combined with agglomeration of nanoparticles due to sintering during thermal treatment. Similar trends were reported by Wozniak et al. [6] and Patil et al. [5], where excessive thermal exposure reduced the additive’s efficacy.
In the steady-state regime (after ~15–20 min), COF values stabilized across all samples, indicating the establishment of a stable tribolayer. The fastest stabilization was observed in S3 and S4 samples, further supporting their superior frictional performance. The reduction in the running-in time observed with treated TiO2 formulations is beneficial for minimizing wear at startup and extending lubricant life.
To provide a concise overview of the tribological performance of the nanoadditized lubricants, Table 4 summarizes the average coefficient of friction (COF) values obtained for each tested sample at both ambient temperature (23 °C) and elevated temperature (75 °C). The samples differ by the thermal treatment temperature applied to the TiO2 nanoparticles prior to dispersion in the base oil.
The data clearly indicate that the sample containing TiO2 treated at 550 °C (S3) achieved the lowest COF values across both test conditions, confirming this temperature as optimal for tribological enhancement. In contrast, the untreated sample (S1) and the one treated at 750 °C (S5) performed less effectively, highlighting the importance of appropriate thermal processing in activating nanoparticle functionality.
The addition of titanium dioxide (TiO2) nanoparticles to lubricating oil can significantly improve its friction-reducing performance, especially under boundary lubrication conditions. However, the tribological effectiveness of TiO2 is not solely determined by its chemical composition or concentration, but also by the physical and structural characteristics of the nanoparticles, which can be tailored through thermal treatment.
In the present study, untreated TiO2 nanoparticles exhibited a moderate reduction in the coefficient of friction (COF) compared to the base oil. This is expected, as the untreated particles can partially contribute to friction reduction by limiting direct metal-to-metal contact and initiating early-stage tribofilm formation. However, the performance of the untreated additive was limited by several factors, including residual surface contaminants, possible amorphous content, and a tendency for agglomeration, all of which reduce dispersion stability and surface reactivity.
When the TiO2 nanoparticles were thermally treated at 450 °C, their tribological performance improved substantially. At this temperature, volatile impurities and surface hydroxyl groups are effectively removed, while the anatase crystalline phase is preserved. The result is a cleaner, more reactive particle surface with a high specific area, which enhances the interaction with the sliding surfaces and promotes the formation of a protective tribofilm. This leads to a noticeable decrease in COF.
The lowest coefficient of friction observed in the tests corresponded to the sample containing TiO2 thermally treated at 550 °C. This condition appears to provide an optimal balance between phase composition, crystallinity, and surface energy. At 550 °C, a partial transformation of anatase to rutile occurs, resulting in a mixed-phase structure. Such a structure has been shown to improve tribological behavior by combining the high reactivity of anatase with the thermal stability of rutile. Moreover, the particle surface becomes more uniform, and the agglomeration tendency is reduced, improving the overall dispersion in the lubricant and ensuring consistent film formation at the interface.
As the calcination temperature increases beyond 650 °C, a gradual decline in tribological performance is observed. This is primarily due to the increasing dominance of the rutile phase, which is more stable but less tribochemically active than anatase. At the same time, particle sintering and crystallite growth lead to a significant reduction in specific surface area and possibly to the formation of larger aggregates, which can act as abrasives rather than protective agents. Consequently, the sample treated at 750 °C showed a higher COF compared to those treated at lower temperatures, approaching the performance of the untreated nanoparticle formulation.
These findings suggest that thermal treatment of TiO2 at intermediate temperatures—particularly around 550 °C—is essential to activate its beneficial properties as a nanoadditive in lubricants. The treated nanoparticles offer enhanced surface reactivity, improved dispersion stability, and optimal tribochemical activity, all of which contribute to a more effective reduction in friction during sliding contact. In contrast, insufficient or excessive thermal treatment results in suboptimal performance due to either incomplete surface activation or degradation of the nanoparticle structure.
These observations regarding COF behavior are further supported by the wear scar diameter measurements and surface analyses, which offer complementary insight into the effectiveness of thermally treated TiO2 nanoparticles as lubricant additives.

3.2. Wear Scar Area of Test Balls for Different TiO2-Treated Oil Formulations

In the present experiments, the upper rotating ball developed a ring-shaped wear pattern due to its continuous motion under high axial load in contact with the three fixed lower balls. However, the wear scars observed on the lower balls were not perfectly circular, but rather elliptical in shape. This deviation from circularity is likely caused by the non-uniform distribution of sliding and normal forces acting on each lower ball during the test. Although the lower balls remain stationary within the ball holder, slight misalignments, asymmetries in loading, or minor variations in contact geometry may lead to anisotropic material removal, resulting in the formation of elliptical wear areas. The elliptical shape of the wear scars on the lower balls may also reflect the influence of tangential forces induced by the upper ball’s rotation, which create a directional component in the frictional contact. Combined with the fixed positioning of the lower balls, this can produce uneven stress distribution and directional wear propagation, leading to ellipsoidal scar geometry.
The wear scar area (WSA) was used as a key metric to evaluate the anti-wear performance of the tested lubricants. Given the extremely shallow nature of the wear track in some samples, the depth of material loss could not be measured reliably. Therefore, 3D optical profilometry (Alicona Infinite Focus) was used to determine the projected area of the wear scar on the surface of each steel ball.
The results, presented in Table 5 show a clear reduction in wear scar area with the addition of TiO₂ nanoparticles to the base oil. The unmodified oil (S0) produced the largest wear scar of 5.34 mm2, confirming the absence of anti-wear protection. The addition of untreated TiO2 (S1) significantly reduced wear to 4.83 mm2, while thermally treated TiO2 samples showed even greater improvement. Notably, the sample treated at 550 °C (S3) achieved the lowest wear scar area of 2.205 mm2, followed closely by the 750 °C sample (S5), which also performed well (2.25 mm2).
Figure 9. Surface morphology of the wear scar on the test ball (sample S1) as revealed by 3D optical microscopy (untreated TiO2, 23 °C).
Figure 9. Surface morphology of the wear scar on the test ball (sample S1) as revealed by 3D optical microscopy (untreated TiO2, 23 °C).
Lubricants 13 00466 g009
Figure 10. Surface morphology of the wear scar on the test ball (sample S3) as revealed by 3D optical microscopy (TiO2 treated at 550 °C, 23 °C).
Figure 10. Surface morphology of the wear scar on the test ball (sample S3) as revealed by 3D optical microscopy (TiO2 treated at 550 °C, 23 °C).
Lubricants 13 00466 g010
Figure 11. Example of wear depth profile for sample S1 (untreated TiO2) showing minimal material removal and a flat abrasion profile.
Figure 11. Example of wear depth profile for sample S1 (untreated TiO2) showing minimal material removal and a flat abrasion profile.
Lubricants 13 00466 g011
Although the wear area slightly increased at 650 °C (S4), it remained much lower than the base oil, indicating that even over-calcined TiO2 maintains partial anti-wear functionality. The sample treated at 450 °C (S2) also performed well (2.752 mm2), suggesting that all thermally treated samples outperformed the untreated condition.
These findings align with the COF results and support the hypothesis that thermal treatment improves the tribochemical interaction of TiO2 at the sliding interface, enhancing its ability to protect the contact surface against material loss.
The projected wear scar area (WSA) was measured using Alicona 3D optical profilometry for all test samples under both ambient (23 °C) and elevated (75 °C) temperature conditions. As shown in Table 5, the base oil without additives (S0) exhibited the largest wear scars at both temperatures, while nanoadditized samples showed substantial reductions in wear, particularly those containing TiO2 nanoparticles treated at 550 °C.
The measurements confirm that thermal treatment of TiO2 plays a critical role in enhancing the anti-wear performance of the lubricant. While all treated samples outperformed the untreated oil, the sample calcined at 550 °C (S3) resulted in the smallest wear scar area at both temperatures, indicating the most efficient protection of the contact surfaces.
In the following two figures (Figure 9 and Figure 10), representative wear scar images are presented for samples S1 and S3, both tested at 23 °C, using Alicona Infinite Focus 3D optical profilometry. These samples were selected to illustrate the contrast in wear behavior between the untreated TiO2 formulation (S1) and the thermally optimized formulation at 550 °C (S3). The images reveal distinct differences in the geometry and surface features of the wear scars, consistent with the numerical values discussed earlier.
Wear scar contours were manually traced on the Alicona-acquired images at a measurement resolution of 500,000 µm, enabling high-fidelity capture of the worn surface topography. This approach was applied to all tested balls under all experimental conditions presented in this study. However, it should be noted that, due to the manual delineation of wear scar boundaries, a degree of subjective variation may have been introduced. While every effort was made to ensure consistency and precision in contour definition, minor human-induced error cannot be fully excluded and was considered in the interpretation of the measured wear scar areas.
Although the system is capable of profiling wear depths with nanometer precision, the measured wear tracks exhibited minimal penetration, often at or below the vertical resolution threshold of the system. Consequently, the volumetric wear could not be reliably quantified across all samples. As a result, the wear performance was evaluated based on the projected wear scar area (WSA), traced manually from the Alicona images. While this method introduces a minor degree of subjectivity, the same contouring procedure was consistently applied to all samples to ensure reliable comparison. Two representative cross-sectional profiles are shown in Figure 11 and Figure 12, highlighting the extremely shallow depth of wear and the predominance of surface-level abrasion, rather than volumetric material removal.
In conclusion, both the friction and wear analyses confirm that TiO2 nanoparticles thermally treated at 550 °C offer optimal tribological performance under the tested conditions. The combined reduction in COF and wear scar area highlights the potential of such nanoadditized lubricants for high-performance applications. These results are further explored through surface morphology and elemental characterization, as discussed in the following section.

3.3. SEM and EDS Analysis of Worn Ball Surfaces

To better understand the wear mechanisms and surface interactions during tribological testing, scanning electron microscopy (SEM) was used to investigate the morphology of wear scars on the steel balls. The SEM images revealed surface degradation features such as abrasive grooves, fine scratches, and occasional localized deposits possibly resulting from oxidation or carbonaceous build-up. These microstructural observations help distinguish the tribological behavior of different lubricant formulations. The representative SEM images and corresponding EDS spectra presented in Figure 13, Figure 14, Figure 15 illustrate the typical surface morphology of worn steel balls lubricated with the S1–S3 oil formulations at 23 °C. These micrographs highlight the progressive improvement in surface smoothness and reduction in abrasion as the thermal treatment temperature of TiO₂ increases, consistent with the COF and WSA results discussed earlier.
In parallel, energy-dispersive X-ray spectroscopy (EDS) was employed to detect elemental signatures indicative of tribochemical interaction. However, under the conditions applied in this study, no Ti or TiO2 residues were detected on the worn surfaces. The absence of titanium-based signals in the EDS spectra suggests that the nanoparticles primarily influenced tribological behavior through physical mechanisms—such as rolling, spacing, or polishing—rather than forming stable tribochemical films. This lack of elemental transfer suggests that the nanoparticles act primarily through physical mechanisms (e.g., rolling, spacing, or polishing) rather than forming a persistent chemical tribofilm on the steel substrate.
The SEM and EDS findings indicate that the primary tribological effects of TiO2 addition—such as friction and wear reduction—are likely attributable to physical mechanisms, such as rolling or polishing effects, rather than to tribochemical film formation or strong surface adsorption.
On several wear scars, micro-abrasion tracks were visible, oriented along the direction of sliding, confirming adhesive–abrasive mixed wear as the dominant mechanism. These findings were further supported by SEM micrographs, which revealed micro-abrasion tracks aligned with the sliding direction—indicative of a mixed adhesive–abrasive wear mechanism.
In some regions, light surface discoloration and minor accumulations of carbon-rich compounds were observed, likely resulting from lubricant degradation under load and temperature, rather than from nanoparticle interaction.
The elliptical geometry of the wear scars, particularly on the lower balls, was consistent with Alicona measurements, with less than 10% deviation between the SEM and optical methods—validating the accuracy of both approaches despite possible human error in manual tracing.
Figure 13. SEM images and corresponding EDS spectra of worn surface of steel ball after four-ball test lubricated by S1 oil at 23 °C.
Figure 13. SEM images and corresponding EDS spectra of worn surface of steel ball after four-ball test lubricated by S1 oil at 23 °C.
Lubricants 13 00466 g013
Figure 14. SEM images and corresponding EDS spectra of worn surface of steel ball after four-ball test lubricated by S2 oil at 23 °C.
Figure 14. SEM images and corresponding EDS spectra of worn surface of steel ball after four-ball test lubricated by S2 oil at 23 °C.
Lubricants 13 00466 g014
Figure 15. SEM images and corresponding EDS spectra of worn surface of steel ball after four-ball test lubricated by S3 oil at 23 °C.
Figure 15. SEM images and corresponding EDS spectra of worn surface of steel ball after four-ball test lubricated by S3 oil at 23 °C.
Lubricants 13 00466 g015
The SEM micrographs presented for samples S1, S2, and S3 tested at 23 °C, as well as for S2 and S3 at 75 °C, reveal distinct differences in surface wear morphology as a function of thermal treatment applied to the TiO2 nanoparticles.
Representative SEM images of samples S1, S2, and S3 tested at 23 °C reveal progressive changes in wear morphology as a function of nanoparticle treatment temperature.
In S1 (untreated), more pronounced abrasive grooves and debris suggest poor surface protection. In contrast, samples S2 and S3 exhibited smoother, more uniform wear scars—consistent with improved friction and wear performance observed previously
For S1 (untreated TiO2), the worn surface shows irregular abrasive grooves, signs of mild plastic deformation, and scattered surface debris, indicative of adhesive–abrasive wear mechanisms. The absence of uniform wear patterns suggests limited protection of the surface due to weak interaction between the untreated nanoparticles and the steel substrate.
The wear scar areas measured via SEM imaging correlated well with the values obtained through Alicona 3D optical profilometry, with deviations remaining within a ±10% margin. This consistency confirms the reliability of the image-based wear area estimation, despite the minor human factor involved in manual scar tracing.
Although no tribochemical film formation was confirmed, the physical action of thermally treated TiO2 nanoparticles appears to contribute to surface protection by reducing the severity of contact, smoothing asperities, and limiting adhesive wear. These findings align with the observed improvements in friction and wear performance, especially for samples treated at intermediate calcination temperatures.
This behavior is consistent with the tribological mechanisms reported in recent studies on oxide-based nanolubricants [33,34,35,36,37], where nanoparticles enhance load-carrying capacity and reduce shear stress through synergistic rolling, polishing, and third-body effects. Local temperature and pressure can also promote transient adsorption and surface passivation, minimizing adhesive junctions without forming a stable tribochemical layer. The observed tribological improvements are consistent with the mechanisms previously reported by Birleanu et al. [3], where TiO2 nanoparticles act as micro-rolling elements, surface polishers, and third-body spacers that reduce direct asperity contact and friction.
Although quantitative surface energy measurements were not performed, the correlation between improved crystallinity (confirmed by XRD) and smoother wear morphology (observed by SEM) indicates a thermally induced increase in surface energy and activity, consistent with literature findings [3,21].
In contrast, S2 (450 °C) and S3 (550 °C) present smoother wear tracks with less pronounced abrasion marks, particularly at 75 °C. The wear scars are more homogenous and reveal parallel micro-scratches, suggesting a more stable lubricating effect. For S3, this behavior is especially evident, correlating with the lowest COF and wear area values previously reported. However, no significant presence of tribofilm structures or particle deposition zones was detected in these areas. The SEM images and corresponding EDS spectra presented in Figure 16, Figure 17 illustrate the worn surface morphology of samples S2 and S3 tested at 75 °C. These micrographs further confirm the smoother wear tracks and reduced surface damage observed for thermally treated TiO₂ additives under elevated temperature conditions, supporting the enhanced tribological behavior previously discussed.
Figure 16. SEM images and corresponding EDS spectra of worn surface of steel ball after four-ball test lubricated by S2 oil at 75 °C.
Figure 16. SEM images and corresponding EDS spectra of worn surface of steel ball after four-ball test lubricated by S2 oil at 75 °C.
Lubricants 13 00466 g016
Figure 17. SEM images and corresponding EDS spectra of worn surface of steel ball after four-ball test lubricated by S3 oil at 75 °C.
Figure 17. SEM images and corresponding EDS spectra of worn surface of steel ball after four-ball test lubricated by S3 oil at 75 °C.
Lubricants 13 00466 g017
The EDS spectra acquired from selected wear zones did not reveal elemental Ti, nor did they indicate the formation of titanium-based compounds at the contact surface. This confirms that no detectable tribochemical film formed under the conditions tested. Instead, the improved tribological performance is attributed to physical interactions, such as rolling effects, asperity smoothing, or third body spacing, rather than permanent surface modification.
Slight traces of carbonaceous residues were noted in some regions, likely from thermal degradation of the organic components in the base oil at elevated temperature. These deposits were not uniformly distributed and do not indicate strong film formation, but rather localized residue accumulation.
Overall, the SEM and EDS results confirm that the observed improvements in tribological performance with thermally treated TiO2 additives arise from physical rather than chemical surface interactions. Although no tribofilm formation was detected, the smoother and uniform wear scars observed for samples S2 and S3 confirm the protective role of nanoparticles treated at intermediate calcination temperatures.
These surface-level findings support the overall tribological trends and are further discussed in the Conclusions section. Future studies will employ X-ray photoelectron spectroscopy (XPS) to identify the chemical states of titanium and oxygen on worn surfaces, providing additional insight into tribochemical reactions and possible film formation mechanisms.
Furthermore, the synergy between enhanced crystallinity, increased surface energy, and smoother wear morphology supports a multifactorial lubrication mechanism governed by both physical and interfacial phenomena. While the present work focuses on experimental validation, future investigations combining tribological testing with surface energy quantification and molecular dynamics simulations could provide deeper insight into the atomistic origins of friction and wear reduction in thermally optimized TiO2 nanolubricants.

4. Conclusions

This study evaluated the tribological behavior of SAE 10W-40 engine oil modified with thermally treated TiO2 nanoparticles. A constant concentration of 0.05 wt% TiO2 was added to the base oil after calcination at various temperatures (450 °C, 550 °C, 650 °C, and 750 °C). Friction and wear properties were analyzed using a four-ball tribometer under boundary lubrication conditions, and further correlated with SEM, EDS, and 3D profilometry observations.
The results showed a significant improvement in both the coefficient of friction (COF) and wear scar area (WSA) with the addition of TiO2 nanoparticles compared to the unmodified oil. Among all tested conditions, the formulation with TiO2 treated at 550 °C provided the best tribological performance, achieving the lowest COF and smallest wear scar area at both 23 °C and 75 °C. This indicates that thermal treatment at intermediate temperatures enhances the surface activity of the nanoparticles, possibly through phase transformation or surface energy optimization.
Surface analyses confirmed these findings. Although no chemically bonded Ti-based tribofilm was detected by SEM/EDS, the worn surfaces exhibited smoother morphology and reduced abrasion, suggesting that TiO2 nanoparticles provided physical protection through rolling, polishing, and third-body effects rather than through the formation of a permanent chemical film. The absence of chemical interaction suggests that physical mechanisms, such as micro-rolling, polishing effects, or third-body separation, are primarily responsible for improved performance.
Furthermore, the wear scar areas measured via SEM and optical profilometry were in close agreement (within ±10%), validating the accuracy of the applied characterization methods. The observed elliptical scar geometry on the lower balls also supports a consistent wear pattern shaped by directional frictional forces under test conditions.
In conclusion, the tribological effectiveness of nanoadditized engine oil is strongly influenced by the thermal history of nanoparticles. Optimizing the calcination temperature of TiO2 is critical to achieving enhanced friction and wear reduction without the need for tribochemical surface modification. These findings support the continued development of stable and efficient nano-lubricants for demanding mechanical systems operating under boundary lubrication.
Future research should investigate the long-term stability of these nanoadditized oils under dynamic, engine-like conditions, including cyclic loading, thermal aging, and extended wear tests. In addition, coupling thermal treatment with surface functionalization of TiO2 nanoparticles may further improve their dispersion, retention, and interfacial interaction with metallic surfaces. Exploring hybrid formulations combining TiO2 with other nanoparticles could also provide valuable insights into synergistic effects for next-generation lubricant systems.
Finally, the optimized TiO2-based nanolubricants—particularly those containing nanoparticles treated at 550 °C—exhibit promising potential for industrial and automotive applications, including internal combustion engines, gear and transmission systems, and metal-forming processes operating under boundary or mixed lubrication regimes. Owing to their thermal stability and environmentally benign nature, such nanolubricants could also be suitable for high-efficiency machinery and electric vehicle drivetrains, offering improved energy efficiency and extended component lifespan. Further investigation into large-scale stability and additive package compatibility will facilitate their transition from laboratory validation to industrial deployment.

Author Contributions

C.B., M.P. and M.C.: conceptualization, visualization, writing—original draft, experiment design; R.-C.S., A.M. and C.B.: writing—review and editing, investigation; M.C., F.P., R.-C.S. and A.M.: formal analysis. C.B., R.-C.S., F.P., A.M., M.C., M.P. and G.C.: reviewed the manuscript. All authors have read and agreed to the published version of the manuscript.

Funding

This research received no external funding.

Data Availability Statement

Original contributions presented in this study are included in this article; further inquiries can be directed to the corresponding authors.

Conflicts of Interest

The authors declare no conflicts of interest.

References

  1. Laad, M.; Jatti, V.K.S. Titanium oxide nanoparticles as additives in engine oil. J. King Saud Univ. Eng. Sci. 2018, 30, 116–122. [Google Scholar] [CrossRef]
  2. Ilie, F.; Covaliu, C. Tribological properties of the lubricant containing titanium dioxide nanoparticles as an additive. Lubricants 2016, 4, 12. [Google Scholar] [CrossRef]
  3. Birleanu, C.; Pustan, M.; Cioaza, M.; Molea, A.; Popa, F.; Contiu, G. Effect of TiO2 nanoparticles on the tribological properties of lubricating oil: An experimental investigation. Sci. Rep. 2022, 12, 5201. [Google Scholar] [CrossRef]
  4. ShashaVali, S.; Patil, A. Experimental investigation of tribological properties of TiO2 nanoparticles in engine oil. Mater. Today Proc. 2021, 46, 883–889. [Google Scholar] [CrossRef]
  5. Patil, H.H.; Pawar, G.B.; Mali, P.V.; Ballal, Y.P.; Gondkar, V.S. Enhancement of tribological properties by adding titanium dioxide TiO2 nanoparticles in mineral based SN-500 oil. Mater. Today Proc. 2022, 59, 128–133. [Google Scholar] [CrossRef]
  6. Wozniak, M.; Batory, D.; Siczek, K.; Ozuna, G. Changes in total friction in the engine, friction in timing chain transmissions and engine emissions due to adding TiO2 nanoparticles to engine oil. Emiss. Control Sci. Technol. 2020, 6, 358–379. [Google Scholar] [CrossRef]
  7. del Río, J.M.L.; Mariño, F.; López, E.R.; Gonçalves, D.E.; Seabra, J.H.; Fernández, J. Tribological enhancement of potential electric vehicle lubricants using coated TiO2 nanoparticles as additives. J. Mol. Liq. 2023, 371, 121097. [Google Scholar] [CrossRef]
  8. Bogunovic, L.; Zuenkeler, S.; Toensing, K.; Anselmetti, D. An oil-based lubrication system based on nanoparticular TiO2 with superior friction and wear properties. Tribol. Lett. 2015, 59, 29. [Google Scholar] [CrossRef]
  9. Krishnamurthy, A.; Razak, K.A.; Halemani, B.S.; Buradi, A.; Afzal, A.; Saleel, C.A. Performance enhancement in tribological properties of lubricants by dispersing TiO2 nanoparticles. Mater. Today Proc. 2021, 47, 6180–6184. [Google Scholar] [CrossRef]
  10. Ali, M.K.A.; Xianjun, H.; Elagouz, A.; Essa, F.A.; Abdelkareem, M.A. Minimizing of the boundary friction coefficient in automotive engines using Al2O3 and TiO2 nanoparticles. J. Nanopart. Res. 2016, 18, 377. [Google Scholar] [CrossRef]
  11. Uniyal, P.; Gaur, P.; Yadav, J.; Khan, T.; Ahmed, O.S. A review on the effect of metal oxide nanoparticles on tribological properties of biolubricants. Acs Omega 2024, 9, 12436–12456. [Google Scholar] [CrossRef]
  12. Suryawanshi, S.R.; Pattiwar, J.T. Tribological performance of commercial Mobil grade lubricants operating with titanium dioxide nanoparticle additives. Ind. Lubr. Tribol. 2019, 71, 188–198. [Google Scholar] [CrossRef]
  13. Cortes, V.; Sanchez, K.; Gonzalez, R.; Alcoutlabi, M.; Ortega, J.A. The performance of SiO2 and TiO2 nanoparticles as lubricant additives in sunflower oil. Lubricants 2020, 8, 10. [Google Scholar] [CrossRef]
  14. Alghani, W.; Ab Karim, M.S.; Bagheri, S.; Amran, N.A.M.; Gulzar, M. Enhancing the tribological behavior of lubricating oil by adding TiO2, graphene, and TiO2/graphene nanoparticles. Tribol. Trans. 2019, 62, 452–463. [Google Scholar] [CrossRef]
  15. Srivastava, S.; Ranjan, N.; Muthusamy, K.; Sundara, R. TiO2 nanoparticles coated with nitrogen-doped amorphous carbon as lubricant additives in engine oil. ACS Appl. Nano Mater. 2023, 6, 16442–16452. [Google Scholar] [CrossRef]
  16. Saini, V.; Bijwe, J.; Seth, S.; Ramakumar, S.S.V. Unexplored solid lubricity of Titanium nanoparticles in oil to modify the metallic interfaces. Appl. Surf. Sci. 2022, 580, 152127. [Google Scholar] [CrossRef]
  17. Nabhan, A.; Ghazaly, N.M.; Mousa, H.M.; Rashed, A. Influence of TiO2 and SiO2 nanoparticles additives on the engine oil tribological properties: Experimental study at different operating conditions. Int. J. Adv. Sci. Technol. 2020, 29, 845–855. [Google Scholar]
  18. Ali, M.K.A.; Hou, X. Improving the tribological behavior of internal combustion engines via the addition of nanoparticles to engine oils. Nanotechnol. Rev. 2015, 4, 347–358. [Google Scholar] [CrossRef]
  19. Singh, A.; Chauhan, P.; Mamatha, T.G. A review on tribological performance of lubricants with nanoparticles additives. Mater. Today Proc. 2020, 25, 586–591. [Google Scholar] [CrossRef]
  20. Roşu, M.C.; Suciu, R.C.; Dreve, S.V.; Silipaş, T.D.; Bratu, I.; Indrea, E. The influence of PEG/PPG and of the annealing temperature on TiO2-based layers properties. Rev. Roum. Chim. 2012, 57, 15–21. [Google Scholar]
  21. Azman, N.F.; Samion, S. Dispersion stability and lubrication mechanism of nanolubricants: A review. Int. J. Precis. Eng. Manuf. -Green Technol. 2019, 6, 393–414. [Google Scholar] [CrossRef]
  22. Chen, Y.; Renner, P.; Liang, H. Dispersion of nanoparticles in lubricating oil: A critical review. Lubricants 2019, 7, 7. [Google Scholar] [CrossRef]
  23. Mariño Fernández, F.; López Iglesias, E.; Fernández Pérez, J.; Liñeira del Río, J.M. Chemically modified nanomaterials as lubricant additive: Time stability, friction, and wear. J. Mol. Liq. 2023, 382, 121913. [Google Scholar] [CrossRef]
  24. ASTM A295-98; Standard Specification for High-Carbon Anti-Friction Bearing Steel. ASTM International: West Conshohocken, PA, USA, 2017.
  25. ASTM D4052-18; Standard Test Method for Density, Relative Density, and API Gravity of Liquids by Digital Density Meter. ASTM International: West Conshohocken, PA, USA, 2018.
  26. ASTM D445-19a; Standard Test Method for Kinematic Viscosity of Transparent and Opaque Liquids (and Calculation of Dynamic Viscosity). ASTM International: West Conshohocken, PA, USA, 2019.
  27. ASTM D5293-20; Standard Test Method for Apparent Viscosity of Engine Oils and Base Stocks Between –10 °C and –35 °C Using Cold-Cranking Simulator. ASTM International: West Conshohocken, PA, USA, 2021.
  28. ASTM D2270-10; Standard Practice for Calculating Viscosity Index from Kinematic Viscosity at 40 °C and 100 °C. ASTM International: West Conshohocken, PA, USA, 2010.
  29. ASTM D97-17b; Standard Test Method for Pour Point of Petroleum Products. ASTM International: West Conshohocken, PA, USA, 2017.
  30. ASTM D93-20; Standard Test Methods for Flash Point by Pensky–Martens Closed Cup Tester. ASTM International: West Conshohocken, PA, USA, 2020.
  31. ASTM D874-13; Standard Test Method for Sulfated Ash from Lubricating Oils and Additives. ASTM International: West Conshohocken, PA, USA, 2013.
  32. ASTM D4172; Standard Test Method for Wear Preventive Characteristics of Lubricating Fluid (Four-Ball Method). ASTM International: West Conshohocken, PA, USA, 1998.
  33. Han, T.; Zhang, S.; Zhang, C. Unlocking the secrets behind liquid superlubricity: A state-of-the-art review on phenomena and mechanisms. Friction 2022, 10, 1137–1165. [Google Scholar] [CrossRef]
  34. Yi, X.; Xu, H.; Jin, G.; Lu, Y.; Chen, B.; Xu, S.; Shi, J.; Fan, X. Boundary slip and lubrication mechanisms of organic friction modifiers with effect of surface moisture. Friction 2024, 12, 1483–1498. [Google Scholar] [CrossRef]
  35. Wang, B.; Chen, T.; Wang, B.; Zhang, Q.; Song, C. Lubrication mechanism of nanofluid at the grinding interface in SiCf/SiC composite materials and diamond abrasive: Atomic-scale insights and experiment. Diam. Relat. Mater. 2025, 159, 112927. [Google Scholar] [CrossRef]
  36. Srinivas, M.S.; Sankar, M.R.; Khatri, O.P.; Udayakumar, A. Machining of Cf/SiC composite with indigenously developed nano green cutting fluid: Machined surface fibre morphology. J. Manuf. Process 2024, 132, 296–309. [Google Scholar] [CrossRef]
  37. Han, T.; Zhang, C.; Luo, J. Macroscale Superlubricity Enabled by Hydrated Alkali Metal Ions. Langmuir 2018, 34, 11281–11291. [Google Scholar] [CrossRef]
Figure 1. Schematic synthesis route of TiO2-based nano lubricants, including dispersion and thermal treatment steps.
Figure 1. Schematic synthesis route of TiO2-based nano lubricants, including dispersion and thermal treatment steps.
Lubricants 13 00466 g001
Figure 2. Physicochemical characterization of TiO2 nanoparticles and nanolubricants. (a) UV–Vis maximum absorption spectra at 262 nm of the TiO2 nano lubricants in time; (b) X-ray diffraction (XRD) patterns of TiO2 nanoparticles (Degussa P25) after calcination at different temperatures (450 °C, 550 °C, 650 °C, 750 °C). Peaks marked “*” correspond to anatase and “°” to rutile phases; (c) TEM image of TiO2 nanoparticles dispersed in the base oil without thermal treatment, showing spherical polycrystalline morphology with an average size of ~30 nm; (dg) TEM micrographs of TiO2 nanoparticles after calcination at 450, 550, 650, and 750 °C, respectively, illustrating the progressive increase in crystallinity, particle coalescence, and morphology evolution with temperature.
Figure 2. Physicochemical characterization of TiO2 nanoparticles and nanolubricants. (a) UV–Vis maximum absorption spectra at 262 nm of the TiO2 nano lubricants in time; (b) X-ray diffraction (XRD) patterns of TiO2 nanoparticles (Degussa P25) after calcination at different temperatures (450 °C, 550 °C, 650 °C, 750 °C). Peaks marked “*” correspond to anatase and “°” to rutile phases; (c) TEM image of TiO2 nanoparticles dispersed in the base oil without thermal treatment, showing spherical polycrystalline morphology with an average size of ~30 nm; (dg) TEM micrographs of TiO2 nanoparticles after calcination at 450, 550, 650, and 750 °C, respectively, illustrating the progressive increase in crystallinity, particle coalescence, and morphology evolution with temperature.
Lubricants 13 00466 g002aLubricants 13 00466 g002b
Figure 3. Image of four-ball tribometer.
Figure 3. Image of four-ball tribometer.
Lubricants 13 00466 g003
Figure 4. Four ball configuration.
Figure 4. Four ball configuration.
Lubricants 13 00466 g004
Figure 5. Flow chart experimental procedure.
Figure 5. Flow chart experimental procedure.
Lubricants 13 00466 g005
Figure 6. Coefficient of friction (COF) for different samples at 23 °C.
Figure 6. Coefficient of friction (COF) for different samples at 23 °C.
Lubricants 13 00466 g006
Figure 7. Coefficient of friction (COF) for different samples at 75 °C.
Figure 7. Coefficient of friction (COF) for different samples at 75 °C.
Lubricants 13 00466 g007
Figure 8. Average coefficient of friction (COF) for the samples at 23 °C and 75 °C.
Figure 8. Average coefficient of friction (COF) for the samples at 23 °C and 75 °C.
Lubricants 13 00466 g008
Figure 12. Wear profile for sample S3, revealing shallow grooves and lack of significant penetration into the steel ball surface.
Figure 12. Wear profile for sample S3, revealing shallow grooves and lack of significant penetration into the steel ball surface.
Lubricants 13 00466 g012
Table 1. Elemental and mechanical properties of the ball material.
Table 1. Elemental and mechanical properties of the ball material.
Mechanical properties of the ballBall (12.7 mm)—High-quality chromium alloyed carbon steel 52,100
Chemical composition [%]—Fe: 96.5–97.3; C: 0.98–1.1; Si: 0.15–0.35; Cr: 1.4–1.6; Mn: 0.25–0.45; P and Si
Hardness (HRC)54–58
Compression stress (MPa)2100–2200
Tensile stress (MPa)2000
Young’s Module (GPa)200
Poisson’s ratio (ν)0.3
Roughness Ra (µm)0.028–0.03
Density ρ (g/cm3)7.81
Table 2. Physicochemical properties of Castrol Magnatec SAE 10W-40 engine oil.
Table 2. Physicochemical properties of Castrol Magnatec SAE 10W-40 engine oil.
PropertyMethodUnitValue
Density at 15 °CASTM D4052 [25]g/cm30.867
Kinematic viscosity at 40 °CASTM D445 [26]mm2/s93.0
Kinematic viscosity at 100 °CASTM D445mm2/s13.8
Dynamic viscosity at −25 °C (10W grade)ASTM D5293 [27]mPa·s6400
Viscosity indexASTM D2270 [28]150
Pour pointASTM D97 [29]°C−42
Flash pointASTM D93 [30]°C203
Sulfated ash contentASTM D874 [31]% mass0.92
Table 3. Samples tested.
Table 3. Samples tested.
Sample IDDescription
S0Pure oil (no TiO2)
S1Oil + 0.05 wt% TiO2 (untreated)
S2Oil + 0.05 wt% TiO2 treated at 450 °C
S3Oil + 0.05 wt% TiO2 treated at 550 °C
S4Oil + 0.05 wt% TiO2 treated at 650 °C
S5Oil + 0.05 wt% TiO2 treated at 750 °C
Table 4. Summary of the average coefficient of friction (COF) at 23 °C and 75 °C for oil samples with TiO2 nanoparticles thermally treated at different temperatures.
Table 4. Summary of the average coefficient of friction (COF) at 23 °C and 75 °C for oil samples with TiO2 nanoparticles thermally treated at different temperatures.
SampleTreatment TemperatureAvg. COF_23 °CAvg. COF_75 °CObservations
S0HighMediumNo additive
S1UntreatedMedium-HighMediumModest COF drop
S2450 °C↓↓Good performance
S3550 °C↓↓↓↓↓Best performance
S4650 °C↓↓↓↓Still effective
S5750 °CDegraded performance
Table 5. Wear scar area (WSA) on test balls for oil samples with TiO2 nanoparticles thermally treated at various temperatures, measured at 23 °C and 75 °C.
Table 5. Wear scar area (WSA) on test balls for oil samples with TiO2 nanoparticles thermally treated at various temperatures, measured at 23 °C and 75 °C.
SampleTiO2 Treatment TemperatureWSA_23 °C (mm2)WSA_75 °C (mm2)Observations
S0—(base oil)5.3405.075No additive
S1Untreated4.8304.375Moderate reduction
S2450 °C2.7522.350Significant reduction
S3550 °C2.2052.020Best performance
S4650 °C3.3483.075Stable, but less effective
S5750 °C2.2503.010Good at RT, less stable at 75 °C
Disclaimer/Publisher’s Note: The statements, opinions and data contained in all publications are solely those of the individual author(s) and contributor(s) and not of MDPI and/or the editor(s). MDPI and/or the editor(s) disclaim responsibility for any injury to people or property resulting from any ideas, methods, instructions or products referred to in the content.

Share and Cite

MDPI and ACS Style

Birleanu, C.; Cioaza, M.; Suciu, R.-C.; Molea, A.; Pustan, M.; Contiu, G.; Popa, F. Tribological Performance of SAE 10W-40 Engine Oil Enhanced with Thermally Treated TiO2 Nanoparticles. Lubricants 2025, 13, 466. https://doi.org/10.3390/lubricants13110466

AMA Style

Birleanu C, Cioaza M, Suciu R-C, Molea A, Pustan M, Contiu G, Popa F. Tribological Performance of SAE 10W-40 Engine Oil Enhanced with Thermally Treated TiO2 Nanoparticles. Lubricants. 2025; 13(11):466. https://doi.org/10.3390/lubricants13110466

Chicago/Turabian Style

Birleanu, Corina, Mircea Cioaza, Ramona-Crina Suciu, Andreia Molea, Marius Pustan, Glad Contiu, and Florin Popa. 2025. "Tribological Performance of SAE 10W-40 Engine Oil Enhanced with Thermally Treated TiO2 Nanoparticles" Lubricants 13, no. 11: 466. https://doi.org/10.3390/lubricants13110466

APA Style

Birleanu, C., Cioaza, M., Suciu, R.-C., Molea, A., Pustan, M., Contiu, G., & Popa, F. (2025). Tribological Performance of SAE 10W-40 Engine Oil Enhanced with Thermally Treated TiO2 Nanoparticles. Lubricants, 13(11), 466. https://doi.org/10.3390/lubricants13110466

Note that from the first issue of 2016, this journal uses article numbers instead of page numbers. See further details here.

Article Metrics

Back to TopTop