Multidisciplinary Diagnostic Algorithm for Evaluation of Patients Presenting with a Prosthetic Problem in the Hip or Knee: A Prospective Study
Abstract
1. Introduction
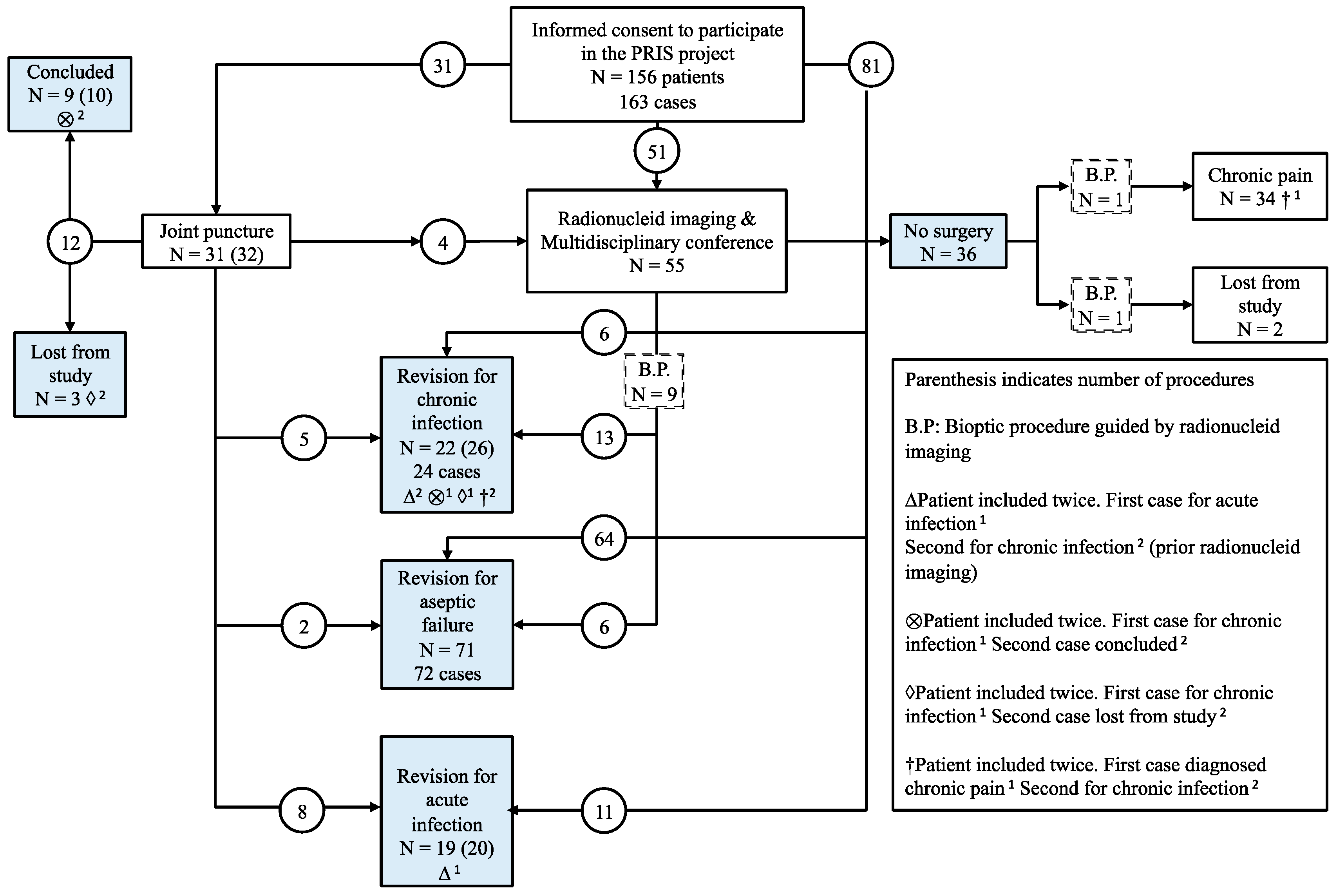
2. Materials and Methods
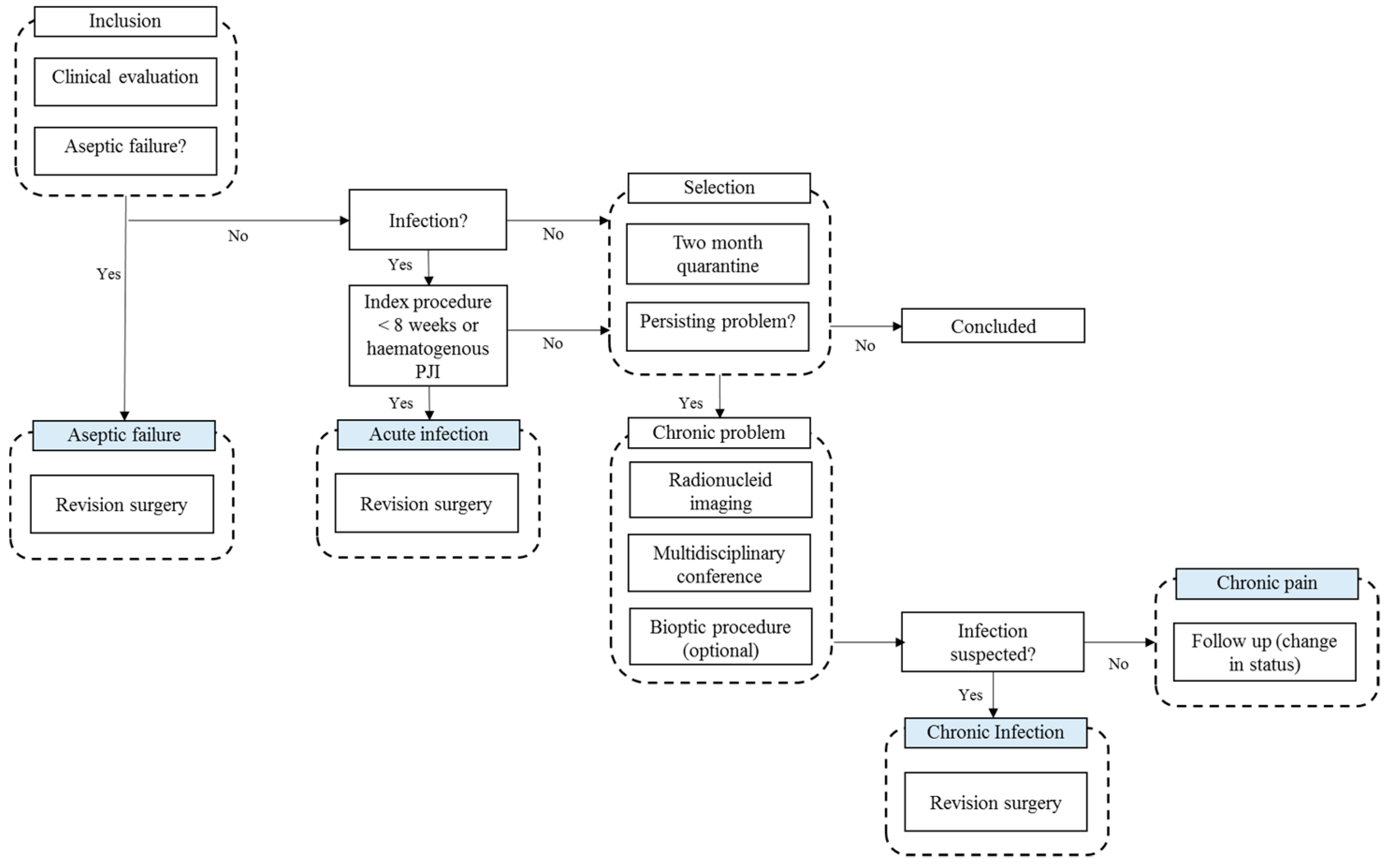
2.1. Inclusion
2.2. Evaluation of a Chronic Problem
2.3. Revision Surgery
2.4. Clinical Follow-Up
2.5. Data Sources
2.6. Diagnosis
2.7. Case Definition and Data Analysis
3. Results
3.1. Aseptic Failure
3.2. Acute Infection
3.3. Chronic Problem
3.4. Chronic Infection
4. Discussion
5. Conclusions
Author Contributions
Funding
Acknowledgments
Conflicts of Interest
Appendix A
- The mean injected activity of 99Tc—HDP was 750 MBq.
- The bone scan acquired approximately 2–3 h after tracer injection.
- Uptake parameters: static uptake 10 min, matrix size 256c × 256, zoom factor 1.00. SPET/CT 20 sec/view, 32 views, matrix size 128 × 128, zoom factor 1.00, iterative reconstruction.
- The mean injected activity of 18F FDG was 370 MBq.
- PET/CT was acquired approximately 60 min after tracer injection.
- The mean injected 111In-labeled WBC activity was 20 MBq.
- The mean injected activity for 99Tc-nanocoll was 500 MBq.
- Simultaneous Dual uptake performed 24 h after 111In-labeled WBC reinjection and 1 h after 99Tc-nanocoll injection.
- Uptake parameters: static uptake 15 min, matrix size 256 × 256, zoom factor 1.00. SPET/CT 45 sec/view, 32 views, matrix size 128 × 128, zoom factor 1.00, iterative reconstruction.
Appendix B
Appendix C
Baseline Data | |
---|---|
Arthroplasty | Indication for primary arthroplasty All other implants including other arthroplasties Revision surgery of any other implants including treatment and microbiological results |
Comorbidities | Inflammatory disease, diabetes (type 1 and 2), cardiovascular disease, pulmonary disease, cancer, biological immunotherapy |
Biochemistry | CRP, erythrocyte sedimentation rate (ESR), white blood cell count (WBC) |
Clinicians’ evaluation | A complete extract was made from the Department of Orthopedic Surgery for the joint in question, including details from clinical examination (pain, local signs of infection) |
Imaging prior to PRIS-study, ‘Prosthetic-Related Infection and Pain’ (Danish acronym) | Extracts of all available descriptions including plain radiographs, ultrasound, magnetic resonance (MR) scan, X-ray computed tomography (CT), radionucleid imaging (beyond PRIS) |
Study period and follow-up | |
Clinicians evaluation | Extracts of records from the Department of Orthopedic Surgery, including clinical evaluation (pain, local signs of infection) and invasive procedures (joint aspiration, revision surgery, surgeon’s intraoperative view). Material regarding PRIS-radionucleid imaging was omitted |
Biochemistry | as above |
Imaging | as above |
Hospital contacts regarding infection (any) | Records for all admissions or ambulatory contacts in North Denmark Region were reviewed. If an infection was noted (regardless of location), data was extracted |
Microbiology | An extract for all received samples (regardless of anatomic site) was made from the database of the Department of Clinical Microbiology in the timespan from primary arthroplasty to study end |
References
- Kurtz, S.M.; Ong, K.L.; Lau, E.; Bozic, K.J. Impact of the Economic Downturn on Total Joint Replacement Demand in the United States. Updated projections to 2021. J. Bone Jt. Surg. Am. 2014, 96, e68. [Google Scholar] [CrossRef] [PubMed]
- Dalury, D.F.; Pomeroy, D.L.; Gorab, R.S.; Adams, M.J. Why are total knee arthroplasties being revised? J. Arthroplast. 2013, 28, 120–121. [Google Scholar] [CrossRef] [PubMed]
- The Danish Hip Arthroplasty Registry. Annual Report. 2018. Available online: http://danskhoftealloplastikregister.dk/wp-content/uploads/2016/04/DHR-%C3%A5rsrapport-2018_til-offentligg%C3%B8relse.pdf (accessed on 5 February 2020).
- Norwegian National Advisory Unit on Arthroplasty and Hip Fracture. National Joint Registry Report 2017. 2017. Available online: http://nrlweb.ihelse.net/eng/Rapporter/Report2017_english.pdf (accessed on 5 February 2020).
- The Swedish Hip Arthroplasty Register Annual Report 2016, The Swedish Hip Arthroplasty Register; 2016. Available online: https://www.researchgate.net/publication/322666327_Swedish_Hip_Arthroplasty_Register_Annual_Report_2016 (accessed on 5 February 2020).
- Gundtoft, P.H.; Overgaard, S.; Schønheyder, H.C.; Møller, J.K.; Kjærsgaard-Andersen, P.; Pedersen, A.B. The “true” incidence of surgically treated deep prosthetic joint infection after 32,896 primary total hip arthroplasties. Acta Orthop. 2015, 86, 1–9. [Google Scholar] [CrossRef] [PubMed]
- Ong, K.L.; Kurtz, S.M.; Lau, E.; Bozic, K.J.; Berry, D.J.; Parvizi, J. Prosthetic Joint Infection Risk After Total Hip Arthroplasty in the Medicare Population. J. Arthroplast. 2009, 24, 105–109. [Google Scholar] [CrossRef]
- Parvizi, J.; Pawasarat, I.M.; Azzam, K.A.; Joshi, A.; Hansen, E.N.; Bozic, K.J. Periprosthetic Joint Infection The Economic Impact of Methicillin-Resistant Infections. J. Arthroplast. 2010, 25, 103–107. [Google Scholar] [CrossRef] [PubMed]
- Kurtz, S.M.; Ong, K.L.; Schmier, J.; Mowat, F.; Saleh, K.; Dybvik, E.; Kärrholm, J.; Garellick, G.; Havelin, L.I.; Furnes, O.; et al. Future clinical and economic impact of revision total hip and knee arthroplasty. J. Bone Jt. Surg. Am. 2007, 89 (Suppl. 3), 144–151. [Google Scholar] [CrossRef]
- Tande, A.J.; Patel, R. Prosthetic joint infection. Clin. Microbiol. Rev. 2014, 27, 302–345. [Google Scholar] [CrossRef]
- Parvizi, J.; Erkocak, O.F.; Della Valle, C.J. Culture-negative periprosthetic joint infection. J. Bone Jt. Surg. Am. 2014, 96, 430–436. [Google Scholar] [CrossRef]
- Ribera, A.; Morata, L.; Moranas, J.; Agulló, J.L.; Martínez, J.C.; Lopez, Y.; García, D.; Cabo, J.; Garcia-Ramiro, S.; Soriano, A.; et al. Clinical and microbiological findings in prosthetic joint replacement due to aseptic loosening. J. Infect. 2014, 69, 235–243. [Google Scholar] [CrossRef]
- Kempthorne, J.T.; Ailabouni, R.; Raniga, S.; Hammer, D.; Hooper, G. Occult Infection in Aseptic Joint Loosening and the Diagnostic Role of Implant Sonication. Biomed. Res. Int. 2015, 2015, 1–8. [Google Scholar] [CrossRef]
- Fernandez-Sampedro, M.; Salas-Venero, C.; Fariñas-Álvarez, C.; Sumillera, M.; Pérez-Carro, L.; Fakkas-Fernandez, M.; Gómez-Román, J.; Martínez-Martínez, L.; Fariñas, M.C. 26 Postoperative diagnosis and outcome in patients with revision arthroplasty for aseptic loosening. BMC Infect. Dis. 2015, 15, 232. [Google Scholar] [CrossRef] [PubMed]
- Tunney, M.M.; Patrick, S.; Gorman, S.P.; Nixon, J.R.; Anderson, N.; Davis, R.I.; Hanna, D.; Ramage, G. Improved detection of infection in hip replacements. A currently underestimated problem. J. Bone Jt. Surg. Br. 1998, 80, 568–572. [Google Scholar] [CrossRef]
- Parvizi, J.; Zmistowski, B.; Berbari, E.F.; Bauer, T.W.; Springer, B.D.; Della Valle, C.J.; Garvin, K.L.; Mont, M.A.; Wongworawat, M.D.; Zalavras, C.G. New Definition for Periprosthetic Joint Infection: From the Workgroup of the Musculoskeletal Infection Society. Clin. Orthop. Relat. Res. 2011, 469, 2992–2994. [Google Scholar] [CrossRef] [PubMed]
- Parvizi, J.; Tan, T.L.; Goswami, K.; Higuera, C.; Della Valle, C.; Chen, A.F.; Shohat, N. The 2018 Definition of Periprosthetic Hip and Knee Infection: An Evidence-Based and Validated Criteria. J. Arthroplast. 2018, 33, 1309–1314.e2. [Google Scholar] [CrossRef]
- Parvizi, J.; Adeli, B.; Zmistowski, B.; Restrepo, C.; Greenwald, A.S. Management of Periprosthetic Joint Infection: The Current Knowledge: AAOS Exhibit Selection. J. Bone Jt. Surg. Am. 2012, 94, e104. [Google Scholar] [CrossRef]
- Corona, P.S.; Goswami, K.; Kobayashi, N.; Li, W.; Llinás, A.; Marín-Peña, Ó.; Monsalvo, D.; Motta, F.; Shope, A.J.; Tarabichi, M.; et al. General Assembly, Diagnosis, Pathogen Isolation: Proceedings of International Consensus on Orthopedic Infections. J. Arthroplast. 2019, 34, S207–S214. [Google Scholar] [CrossRef]
- Gomez, E.; Cazanave, C.; Cunningham, S.A.; Greenwood-Quaintance, K.E.; Steckelberg, J.M.; Uhl, J.R.; Hanssen, A.D.; Karau, M.J.; Schmidt, S.M.; Osmon, D.R.; et al. Prosthetic joint infection diagnosis using broad-range PCR of biofilms dislodged from knee and hip arthroplasty surfaces using sonication. J. Clin. Microbiol. 2012, 50, 3501–3508. [Google Scholar] [CrossRef]
- Li, Z.; Yu, A. Diagnostic value of a PCR-based technique for prosthetic joint infection. J. Clin. Microbiol. 2014, 52, 2281–2282. [Google Scholar] [CrossRef]
- Kamme, C.; Lindberg, L. Aerobic and anaerobic bacteria in deep infections after total hip arthroplasty: Differential diagnosis between infectious and non-infectious loosening. Clin. Orthop. Relat. Res. 1981, 154, 201–207. [Google Scholar] [CrossRef]
- Larsen, L.H.; Xu, Y.; Simonsen, O.; Pedersen, C.; Schønheyder, H.C.; Thomsen, T.R. ‘All in a box’ a concept for optimizing microbiological diagnostic sampling in prosthetic joint infections. BMC Res. Notes 2014, 7, 418. [Google Scholar] [CrossRef][Green Version]
- Trampuz, A.; Piper, K.E.; Jacobson, M.J.; Hanssen, A.D.; Unni, K.K.; Osmon, D.R.; Mandrekar, J.N.; Cockerill, F.R.; Steckelberg, J.M.; Greenleaf, J.F.; et al. Sonication of removed hip and knee prostheses for diagnosis of infection. N. Engl. J. Med. 2007, 357, 654–663. [Google Scholar] [CrossRef] [PubMed]
- Mikkelsen, D.B.; Pedersen, C.; Højbjerg, T.; Schønheyder, H.C. Culture of multiple peroperative biopsies and diagnosis of infected knee arthroplasties. Apmis 2006, 114, 449–452. [Google Scholar] [CrossRef] [PubMed]
- Atkins, B.L.; Athanasou, N.; Deeks, J.J.; Crook, D.W.M.; Simpson, H.; Peto, T.E.A.; Mclardy-Smith, P.; Berendt, A.R.; Benson, M.; Carr, A.; et al. Prospective evaluation of criteria for microbiological diagnosis of prosthetic-joint infection at revision arthroplasty. J. Clin. Microbiol. 1998, 36, 2932–2939. [Google Scholar] [CrossRef] [PubMed]
- Jamar, F.; Buscombe, J.; Chiti, A.; Christian, P.E.; Delbeke, D.; Donohoe, K.J.; Israel, O.; Martin-Comin, J.; Signore, A. EANM/SNMMI Guideline for 18F-FDG Use in Inflammation and Infection. J. Nucl. Med. 2013, 54, 647–658. [Google Scholar] [CrossRef]
- Elgeidi, A.; Elganainy, A.E.; Abou Elkhier, N.; Rakha, S. Interleukin-6 and other inflammatory markers in diagnosis of periprosthetic joint infection. Int. Orthop. 2014, 38, 2591–2595. [Google Scholar] [CrossRef]
- Skou, S.T.; Graven-Nielsen, T.; Rasmussen, S.; Simonsen, O.H.; Laursen, M.B.; Arendt-Nielsen, L. Widespread sensitization in patients with chronic pain after revision total knee arthroplasty. Pain 2013, 154, 1588–1594. [Google Scholar] [CrossRef]
- Fink, B.; Sevelda, F. Periprosthetic Joint Infection of Shoulder Arthroplasties: Diagnostic and Treatment Options. Biomed Res. Int. 2017, 2017. [Google Scholar] [CrossRef]
- Alrashidi, Y.; Galhoum, A.E.; England, M.; Wiewiorski, M.; Herrera-pérez, M.; Hsu, R.Y. How To Diagnose and Treat Infection in Total Ankle Arthroplasty. Foot Ankle Clin. N. Am. 2019, 22, 405–423. [Google Scholar] [CrossRef]
- Høiby, N.; Bjarnsholt, T.; Moser, C.; Bassi, G.L.; Coenye, T.; Donelli, G.; Hall-Stoodley, L.; Holá, V.; Imbert, C.; Kirketerp-Møller, K.; et al. ESCMID∗ guideline for the diagnosis and treatment of biofilm infections 2014. Clin. Microbiol. Infect. 2015, 21, S1–S25. [Google Scholar] [CrossRef]
- Parvizi, J.; Jacovides, C.; Zmistowski, B.; Jung, K.A. Definition of periprosthetic joint infection: Is there a consensus? Clin. Orthop. Relat. Res. 2011, 469, 3022–3030. [Google Scholar] [CrossRef]
- Osmon, D.R.; Berbari, E.F.; Berendt, A.R.; Lew, D.; Zimmerli, W.; Steckelberg, J.M.; Rao, N.; Hanssen, A.; Wilson, W.R. Diagnosis and management of prosthetic joint infection: Clinical practice guidelines by the infectious diseases Society of America. Clin. Infect. Dis. 2013, 56, 1–25. [Google Scholar] [CrossRef] [PubMed]
- Zimmerli, W.; Moser, C. Pathogenesis and treatment concepts of orthopaedic biofilm infections. Fems Immunol. Med. Microbiol. 2012, 65, 158–168. [Google Scholar] [CrossRef] [PubMed]
- Larsen, L.H.; Khalid, V.; Xu, Y.; Thomsen, T.R.; Schønheyder, H.C. Differential Contributions of Specimen Types, Culturing, and 16S rRNA Sequencing in Diagnosis of Prosthetic Joint Infections. J. Clin. Microbiol. 2018, 56, e01351–e01417. [Google Scholar] [CrossRef] [PubMed]
Characteristics | Values |
---|---|
Age, years (median, IQR) | 68.4 (63.0–76.0) |
Sex, number (females) | 80 |
Joint prosthesis (n, %) | |
Hip | 71 (45.5%) |
Knee | 85 (54.5%) |
Comorbidities (n, %) | |
Rheumatic disease | 18 (11.5%) |
Cardiovascular disease | 30 (19.2%) |
Diabetes mellitus | 23 (14.7%) |
Cancer | 16 (10.3%) |
COPD | 5 (3.2%) |
Biological immunotherapy | 17 (10.9%) |
Prosthesis, age, years (median, IQR) | 8.1 (1.6–14.4) |
Indication for previous surgery (n, %) | |
Aseptic failure | 23 (14.7%) |
Prosthetic joint infection | 26 (16.7%) |
Prior antibiotic treatment (n, %)) | 30 (19.2%) |
Algorithm (n, %) | |
Initial joint puncture | 31 (19.9%) |
Radionucleid imaging | 55 (35.3%) |
Bioptic procedure in patients with radionucleid imaging | 11 (20%) |
Assesment by multidisciplinary team (MDT) (n, %) | 55 (35.3%) |
Loss to follow-up including death (n, %) | 5 (%) |
Follow-up period, days (median, range) | 398 (3–1244) |
Key Findings | ||||
---|---|---|---|---|
Preliminary diagnosis. No. of patients (and revisions) | Aseptic failure n = 71 (72) | Acute infection n = 19 * (20) | Chronic infection n = 22 ∆,* (26) | Chronic pain n = 34 |
Age, years (mean, SD) | 70.0 (12.5) | 72.5 (10.8) | 63.5 (11.8) | 66.0 (10.2) |
Sex, number (females) | 40 | 13 | 6 | 16 |
Joint | ||||
Hip | 35 | 7 | 11 | 14 |
Knee | 36 | 12 | 11 | 20 |
Prosthesis, age, years (median, interquartile range (0.25–0.75) | 9.3 (2.8–15.7) | 7.0 (0.5–14.7) | 10.0 (1.5–15.0) | 9.3 (1.6–9.4) |
Blood biochemistry values and antibiotic treatment (within 4 weeks) at inclusion | ||||
CRP (µg/mL, median and range) | 8 (1–92) | 164 (11–394) | 47 (5–345) | 6 (0–19) |
WBC (range 109/L, median and range) | 7 (3–12) | 10 (5–24) | 7 (4–11) | 14 (2–15) |
Prior antibiotic treatment (no.) | 3 | 11 | 8 | 2 |
Confirmed diagnosis based on work up of project samples from revision surgery | ||||
Aseptic failure (confirmed) | 64 (65) | 0 | 1 | - |
Prosthetic joint infection (confirmed) | 5 | 16 (17) | 17 (20) | - |
PJI-culture negative | 0 | 2 | 1 | - |
PJI-indeterminable | 2 | 1 | 3 (4) | - |
Follow-up | ||||
Follow-up period, days (median and range) | 391 (3–1131) | 292 (15–1065) | 498 (21–1031) | 379 (14–1095) |
Indication for revision during follow-up (n) | ||||
Aseptic failure | 4 | 1 | 5 | 2 |
Prosthetic joint infection | 1 | 4 | 4 | 1 ∆ |
© 2020 by the authors. Licensee MDPI, Basel, Switzerland. This article is an open access article distributed under the terms and conditions of the Creative Commons Attribution (CC BY) license (http://creativecommons.org/licenses/by/4.0/).
Share and Cite
Khalid, V.; Schønheyder, H.C.; Larsen, L.H.; Nielsen, P.T.; Kappel, A.; Thomsen, T.R.; Aleksyniene, R.; Lorenzen, J.; Ørsted, I.; Simonsen, O.; et al. Multidisciplinary Diagnostic Algorithm for Evaluation of Patients Presenting with a Prosthetic Problem in the Hip or Knee: A Prospective Study. Diagnostics 2020, 10, 98. https://doi.org/10.3390/diagnostics10020098
Khalid V, Schønheyder HC, Larsen LH, Nielsen PT, Kappel A, Thomsen TR, Aleksyniene R, Lorenzen J, Ørsted I, Simonsen O, et al. Multidisciplinary Diagnostic Algorithm for Evaluation of Patients Presenting with a Prosthetic Problem in the Hip or Knee: A Prospective Study. Diagnostics. 2020; 10(2):98. https://doi.org/10.3390/diagnostics10020098
Chicago/Turabian StyleKhalid, Vesal, Henrik Carl Schønheyder, Lone Heimann Larsen, Poul Torben Nielsen, Andreas Kappel, Trine Rolighed Thomsen, Ramune Aleksyniene, Jan Lorenzen, Iben Ørsted, Ole Simonsen, and et al. 2020. "Multidisciplinary Diagnostic Algorithm for Evaluation of Patients Presenting with a Prosthetic Problem in the Hip or Knee: A Prospective Study" Diagnostics 10, no. 2: 98. https://doi.org/10.3390/diagnostics10020098
APA StyleKhalid, V., Schønheyder, H. C., Larsen, L. H., Nielsen, P. T., Kappel, A., Thomsen, T. R., Aleksyniene, R., Lorenzen, J., Ørsted, I., Simonsen, O., Jordal, P. L., & Rasmussen, S. (2020). Multidisciplinary Diagnostic Algorithm for Evaluation of Patients Presenting with a Prosthetic Problem in the Hip or Knee: A Prospective Study. Diagnostics, 10(2), 98. https://doi.org/10.3390/diagnostics10020098