Dual-Performance Multi-Subpopulation Adaptive Restart Differential Evolutionary Algorithm
Abstract
1. Introduction
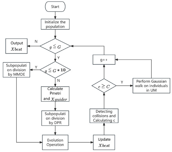
- Proposing a population division mechanism based on dual-performance indicators: Based on the adaptability and renewal frequency of individuals, a dual-performance indicator division method is proposed to divide the population into three subgroups: PM, MM, and UM, and to make different groups perform different duties according to their development potential, so as to achieve the purpose of balanced exploration and development.
- Use of adaptive cross-variation mechanism: The variation factor and crossover probability are dynamically adjusted according to the performance of individuals to achieve a more flexible search strategy. Individuals with excellent performance are given smaller variance factors and larger crossover probabilities to focus on local exploitation, while individuals with poor performance are given larger variances to enhance global exploration.
- Introduction of a collision-based Gaussian wandering restart strategy: a collision-based Gaussian wandering restart mechanism is triggered when the actual collision rate exceeds a dynamically adjusted threshold. This mechanism restarts only the UM sub-population (un-promising individuals) to reduce the extra overhead of restarting the entire population. The spread of Gaussian wandering is dynamically adjusted, which helps to enhance the exploration capability at the beginning of the algorithm and the exploitation capability at a later stage, being able to improve the possibility of jumping out of the local optimum at a later stage by increasing the diversity of the population.
- Validation of the algorithm: The performance of DPR-MGDE in the CEC2017 benchmark and the real engineering problems are experimentally tested, which shows that the algorithm outperforms newer variants of differential evolution algorithms in terms of both solution and accuracy. The effectiveness of DPR-MGDE in complex optimisation tasks is also verified, especially in terms of global exploration, optimisation accuracy and maintaining population diversity, where it shows significant advantages.
- Section 1, Introduction. It mainly describes the background, significance, motivation and content of this paper, and also outlines the research progress of differential evolutionary algorithms.
- Section 2, Related Work. It mainly introduces the research on traditional DE algorithms, multi-subpopulation differential evolutionary algorithms and restart mechanisms.
- Section 3, our proposed DPR-MGDE. mainly details the contents of DPR-MGDE, and gives the related pseudo-code and flowchart.
- Section 4, Experiments. The data of parameter setting experiments of DPR-MGDE, comparison experiments with newer improved differential evolution algorithms and experiments on real engineering problems are mainly given.
- Section 5, Summary. An overview summary of DPR-MGDE is given, and an outlook for future work on DPR-MGDE is given.
2. Related Works
2.1. Classical DE Algorithm
2.1.1. Population Initialisation
2.1.2. Mutation Operations
2.1.3. Crossover Operation
2.1.4. Select Operation
2.2. Differential Evolutionary Algorithms for Multinomial Populations
2.3. Differential Evolutionary Algorithms with Restart Mechanisms
3. The Proposed DPR-MGDE
3.1. Dual-Performance Indicator
3.2. Subpopulation Delineation Based on Dual-Performance Metrics
3.3. Adaptive Mutation Crossover Strategies
3.4. Collision-Based Gaussian Wandering Restart Mechanism
| Algorithm 1 Collision-based Gaussian Walk Restart Mechanism |
| Input: |
| Output: updated population |
|
3.5. DPR-MGDE
| Algorithm 2 DPR-MGDE |
| Input: |
|
| Output: The best individual and its fitness value. |
- Population initialisation: The time complexity of initialising the population is , where is the population size and D is the problem dimension.
- Subpopulation division: The time complexity of subpopulation division mainly depends on the population size NP and the problem dimension D. Specifically, the algorithm needs to calculate the fitness and historical update frequency of each individual, and then divide the population into three subpopulations (PM, MM, UM) based on these indicators. The time complexity of this process is . In each iteration, the subpopulation division operation needs to be repeated, so the time complexity of subpopulation division in the entire iteration process is .
- Iteration process: In each iteration, the algorithm needs to perform mutation, crossover and selection operations on each individual. The time complexity of these operations is . Since the number of iterations of the algorithm is G, the time complexity of the entire iteration process is .
- Population storage: The space complexity of storing the positions and fitness values of individuals in the population is .
- Historical information storage: The space complexity of storing historical update frequency and other information is .
4. Experiments
4.1. Experimental Comparison of Variation Strategies
4.2. Collision Frequency Threshold Parameter Tuning
4.3. Comparison of DPR-MGDE with Current Better Methods
4.4. Real Application
5. Conclusions
Author Contributions
Funding
Data Availability Statement
Conflicts of Interest
References
- Pant, M.; Zaheer, H.; Garcia-Hernandez, L.; Abraham, A.; Bilal. Differential Evolution: A review of more than two decades of research. Eng. Appl. Artif. Intell. 2020, 90, 103479. [Google Scholar]
- Mohamed, A.W. A novel differential evolution algorithm for solving constrained engineering optimization problems. J. Intell. Manuf. 2018, 29, 659–692. [Google Scholar] [CrossRef]
- Wang, D.; Sun, X.; Kang, H.; Shen, Y.; Chen, Q. Heterogeneous differential evolution algorithm for parameter estimation of solar photovoltaic models. Energy Rep. 2022, 8, 4724–4746. [Google Scholar] [CrossRef]
- Sharma, M.; Komninos, A.; López-Ibáñez, M.; Kazakov, D. Deep reinforcement learning based parameter control in differential evolution. In Proceedings of the Genetic and Evolutionary Computation Conference, Prague, Czech Republic, 13–17 July 2019; pp. 709–717. [Google Scholar]
- Sun, X.; Zhang, T.; Xu, J.; Zhang, H.; Kang, H.; Shen, Y.; Chen, Q. Energy efficiency-driven mobile base station deployment strategy for shopping malls using modified improved differential evolution algorithm. Appl. Intell. 2023, 53, 1233–1253. [Google Scholar] [CrossRef]
- Du, J.X.; Huang, D.S.; Wang, X.F.; Gu, X. Shape recognition based on neural networks trained by differential evolution algorithm. Neurocomputing 2007, 70, 896–903. [Google Scholar] [CrossRef]
- Shen, Y.; Chen, Y.; Kang, H.; Sun, X.; Chen, Q. Energy-efficient indoor hybrid deployment strategy for 5G mobile small-cell base stations using JAFR Algorithm. Pervasive Mob. Comput. 2024, 100, 101918. [Google Scholar] [CrossRef]
- Das, S.; Mullick, S.S.; Suganthan, P.N. Recent advances in differential evolution—An updated survey. Swarm Evol. Comput. 2016, 27, 1–30. [Google Scholar] [CrossRef]
- Sá, Â.A.; Andrade, A.O.; Soares, A.B.; Nasuto, S.J. Exploration vs. exploitation in differential evolution. In Proceedings of the AISB 2008 Convention Communication, Interaction and Social Intelligence, Aberdeen, UK, 1–4 April 2008; Volume 1, p. 57. [Google Scholar]
- Ahmad, M.F.; Isa, N.A.M.; Lim, W.H.; Ang, K.M. Differential evolution: A recent review based on state-of-the-art works. Alex. Eng. J. 2022, 61, 3831–3872. [Google Scholar] [CrossRef]
- Deng, W.; Shang, S.; Cai, X.; Zhao, H.; Song, Y.; Xu, J. An improved differential evolution algorithm and its application in optimization problem. Soft Comput. 2021, 25, 5277–5298. [Google Scholar] [CrossRef]
- Al-Dabbagh, R.D.; Neri, F.; Idris, N.; Baba, M.S. Algorithmic design issues in adaptive differential evolution schemes: Review and taxonomy. Swarm Evol. Comput. 2018, 43, 284–311. [Google Scholar] [CrossRef]
- Zhang, J.; Sanderson, A.C. JADE: Adaptive differential evolution with optional external archive. IEEE Trans. Evol. Comput. 2009, 13, 945–958. [Google Scholar] [CrossRef]
- Leon, M.; Xiong, N. Adaptive differential evolution with a new joint parameter adaptation method. Soft Comput. 2020, 24, 12801–12819. [Google Scholar] [CrossRef]
- Wang, H.B.; Ren, X.N.; Li, G.Q.; Tu, X.Y. APDDE: Self-adaptive parameter dynamics differential evolution algorithm. Soft Comput. 2018, 22, 1313–1333. [Google Scholar] [CrossRef]
- Fan, Q.; Yan, X. Self-adaptive differential evolution algorithm with discrete mutation control parameters. Expert Syst. Appl. 2015, 42, 1551–1572. [Google Scholar] [CrossRef]
- Shen, Y.; Li, Y.; Kang, H.; Zhang, Y.; Sun, X.; Chen, Q.; Peng, J.; Wang, H. Research on swarm size of multi-swarm particle swarm optimization algorithm. In Proceedings of the 2018 IEEE 4th International Conference on Computer and Communications (ICCC), Chengdu, China, 7–10 December 2018; pp. 2243–2247. [Google Scholar]
- Wu, G.; Mallipeddi, R.; Suganthan, P.N.; Wang, R.; Chen, H. Differential evolution with multi-population based ensemble of mutation strategies. Inf. Sci. 2016, 329, 329–345. [Google Scholar] [CrossRef]
- Zhu, L.; Ma, Y.; Bai, Y. A self-adaptive multi-population differential evolution algorithm. Nat. Comput. 2020, 19, 211–235. [Google Scholar] [CrossRef]
- Song, Y.; Wu, D.; Deng, W.; Gao, X.Z.; Li, T.; Zhang, B.; Li, Y. MPPCEDE: Multi-population parallel co-evolutionary differential evolution for parameter optimization. Energy Convers. Manag. 2021, 228, 113661. [Google Scholar] [CrossRef]
- Liu, Q.; Pang, T.; Chen, K.; Wang, Z.; Sheng, W. Adaptive multi-subpopulation based differential evolution for global optimization. In Proceedings of the 2022 IEEE Congress on Evolutionary Computation (CEC), Padua, Italy, 18–23 July 2022; pp. 1–7. [Google Scholar]
- Sun, X.; Wang, D.; Kang, H.; Shen, Y.; Chen, Q. A two-stage differential evolution algorithm with mutation strategy combination. Symmetry 2021, 13, 2163. [Google Scholar] [CrossRef]
- Lin, X.; Meng, Z. An adaptative differential evolution with enhanced diversity and restart mechanism. Expert Syst. Appl. 2024, 249, 123634. [Google Scholar] [CrossRef]
- Zhang, Q.; Meng, Z. Adaptive differential evolution algorithm based on deeply-informed mutation strategy and restart mechanism. Eng. Appl. Artif. Intell. 2023, 126, 107001. [Google Scholar] [CrossRef]
- Tian, M.; Gao, X.; Yan, X. An improved differential evolution with a novel restart mechanism. In Proceedings of the 2016 12th International Conference on Computational Intelligence and Security (CIS), Wuxi, China, 16–19 December 2016; pp. 28–32. [Google Scholar]
- Tian, M.; Yan, X.; Gao, X. An enhanced adaptive differential evolution algorithm with dual performance evaluation metrics for numerical optimization. Swarm Evol. Comput. 2024, 84, 101454. [Google Scholar] [CrossRef]
- Shylo, O.V.; Prokopyev, O.A.; Rajgopal, J. On algorithm portfolios and restart strategies. Oper. Res. Lett. 2011, 39, 49–52. [Google Scholar] [CrossRef]
- Cao, Y.; Luan, J. A novel differential evolution algorithm with multi-population and elites regeneration. PLoS ONE 2024, 19, e0302207. [Google Scholar] [CrossRef] [PubMed]
- Chen, D.; Zou, F. A large-scale multi-objective optimization based on multi-population and multi-strategy differential algorithm. Control Decis. 2024, 39, 429–439. [Google Scholar]
- Zhabitskaya, E.; Zhabitsky, M. Asynchronous differential evolution with restart. In Numerical Analysis and Its Applications, Proceedings of the 5th International Conference, NAA 2012, Lozenetz, Bulgaria, 15–20 June 2012, Revised Selected Papers 5; Springer: Berlin/Heidelberg, Germany, 2013; pp. 555–561. [Google Scholar]
- Poláková, R.; Tvrdík, J.; Bujok, P. Controlled restart in differential evolution applied to CEC2014 benchmark functions. In Proceedings of the 2014 IEEE Congress on Evolutionary Computation (CEC), Beijing, China, 6–11 July 2014; pp. 2230–2236. [Google Scholar]
- Kitamura, T.; Fukunaga, A. Duplicate individuals in differential evolution. In Proceedings of the 2022 IEEE Congress on Evolutionary Computation (CEC), Padua, Italy, 18–23 July 2022; pp. 1–8. [Google Scholar]
- Salimi, H. Stochastic fractal search: A powerful metaheuristic algorithm. Knowl.-Based Syst. 2015, 75, 1–18. [Google Scholar] [CrossRef]
- Wu, G.; Mallipeddi, R.; Suganthan, P.N. Problem Definitions and Evaluation Criteria for the CEC 2017 Competition on Constrained Real-Parameter Optimization; Technical Report; National University of Defense Technology: Changsha, China; Kyungpook National University: Daegu, Republic of Korea; Nanyang Technological University: Singapore, 2017. [Google Scholar]
- Wilcoxon, F. Individual comparisons by ranking methods. In Breakthroughs in Statistics: Methodology and Distribution; Springer: New York, NY, USA, 1992; pp. 196–202. [Google Scholar]
- Tian, M.; Gao, X. Differential evolution with neighborhood-based adaptive evolution mechanism for numerical optimization. Inf. Sci. 2019, 478, 422–448. [Google Scholar] [CrossRef]
- Li, Y.; Han, T.; Tang, S.; Huang, C.; Zhou, H.; Wang, Y. An improved differential evolution by hybridizing with estimation-of-distribution algorithm. Inf. Sci. 2023, 619, 439–456. [Google Scholar] [CrossRef]
- Xia, X.; Gui, L.; Zhang, Y.; Xu, X.; Yu, F.; Wu, H.; Wei, B.; He, G.; Li, Y.; Li, K. A fitness-based adaptive differential evolution algorithm. Inf. Sci. 2021, 549, 116–141. [Google Scholar] [CrossRef]
- Wang, K.; Wang, Y.; Tao, S.; Cai, Z.; Lei, Z.; Gao, S. Spherical search algorithm with adaptive population control for global continuous optimization problems. Appl. Soft Comput. 2023, 132, 109845. [Google Scholar] [CrossRef]
- Kumar, A.; Wu, G.; Ali, M.Z.; Luo, Q.; Mallipeddi, R.; Suganthan, P.N.; Das, S. A benchmark-suite of real-world constrained multi-objective optimization problems and some baseline results. Swarm Evol. Comput. 2021, 67, 100961. [Google Scholar] [CrossRef]


| DE/rand/1 | DP-DE/rand/1 | ||||
|---|---|---|---|---|---|
| Mean | Std. Dev | Mean | Std. Dev | ||
| F1 | + | ||||
| F2 | - | - | - | - | = |
| F3 | + | ||||
| F4 | − | ||||
| F5 | − | ||||
| F6 | = | ||||
| F7 | + | ||||
| F8 | + | ||||
| F9 | = | ||||
| F10 | + | ||||
| F11 | + | ||||
| F12 | + | ||||
| F13 | + | ||||
| F14 | + | ||||
| F15 | + | ||||
| F16 | + | ||||
| F17 | + | ||||
| F18 | + | ||||
| F19 | + | ||||
| F20 | + | ||||
| F21 | + | ||||
| F22 | = | ||||
| F23 | + | ||||
| F24 | + | ||||
| F25 | = | ||||
| F26 | + | ||||
| F27 | − | ||||
| F28 | + | ||||
| F29 | + | ||||
| F30 | − | ||||
| Total number of (+/=/−): 21/5/4 | |||||
| DE/current_to_best/1 | DP-DE/current_to_best/1 | ||||
|---|---|---|---|---|---|
| Mean | Std. Dev | Mean | Std. Dev | ||
| F1 | + | ||||
| F2 | - | - | - | - | = |
| F3 | + | ||||
| F4 | − | ||||
| F5 | − | ||||
| F6 | + | ||||
| F7 | + | ||||
| F8 | + | ||||
| F9 | + | ||||
| F10 | + | ||||
| F11 | + | ||||
| F12 | − | ||||
| F13 | − | ||||
| F14 | + | ||||
| F15 | + | ||||
| F16 | + | ||||
| F17 | + | ||||
| F18 | + | ||||
| F19 | − | ||||
| F20 | − | ||||
| F21 | − | ||||
| F22 | + | ||||
| F23 | + | ||||
| F24 | + | ||||
| F25 | = | ||||
| F26 | + | ||||
| F27 | − | ||||
| F28 | + | ||||
| F29 | + | ||||
| F30 | + | ||||
| Total number of (+/=/−): 20/2/8 | |||||
| Methods | Parameter Setting |
|---|---|
| NPADE [36] | |
| IDE-EDA [37] | |
| DADE [38] | , |
| MPEDE [39] | |
| ADE-DMRM [23] | ∼∼, ∼∼, |
| MMDE [21] | ∼ |
| DPMADE [26] | |
| DPR-MGDE | , |
| Func | Statistic | NPADE | IDE-EDA | FADE | MPEDE | ADE-DMRM | MMDE | DPMADE | DPR-MGDE |
|---|---|---|---|---|---|---|---|---|---|
| f1 | Mean Error | (1) | (1) | (8) | (1) | (1) | (1) | (1) | (1) |
| Std Dev | |||||||||
| f2 | Mean Error | - | - | - | - | - | - | - | - |
| Std Dev | - | - | - | - | - | - | - | - | |
| f3 | Mean Error | (1) | (1) | (1) | (7) | (8) | (1) | (1) | (1) |
| Std Dev | |||||||||
| f4 | Mean Error | (1) | (1) | (1) | (6) | (4) | (8) | (7) | (5) |
| Std Dev | |||||||||
| f5 | Mean Error | (3) | (1) | (7) | (5) | (8) | (2) | (6) | (4) |
| Std Dev | |||||||||
| f6 | Mean Error | (5) | (1) | (2) | (6) | (8) | (3) | (7) | (4) |
| Std Dev | |||||||||
| f7 | Mean Error | (3) | (2) | (7) | (6) | (8) | (1) | (4) | (4) |
| Std Dev | |||||||||
| f8 | Mean Error | (3) | (1) | (7) | (6) | (8) | (2) | (5) | (4) |
| Std Dev | |||||||||
| f9 | Mean Error | (1) | (1) | (1) | (1) | (8) | (1) | (1) | (1) |
| Std Dev | |||||||||
| f10 | Mean Error | (5) | (4) | (7) | (6) | (8) | (1) | (3) | (2) |
| Std Dev | |||||||||
| f11 | Mean Error | (5) | (1) | (7) | (2) | (8) | (4) | (6) | (3) |
| Std Dev | |||||||||
| f12 | Mean Error | (2) | (3) | (8) | (6) | (7) | (4) | (5) | (1) |
| Std Dev | |||||||||
| f13 | Mean Error | (3) | (2) | (7) | (8) | (4) | (5) | (6) | (1) |
| Std Dev | |||||||||
| f14 | Mean Error | (8) | (1) | (3) | (6) | (5) | (2) | (7) | (4) |
| Std Dev | |||||||||
| f15 | Mean Error | (2) | (4) | (1) | (8) | (7) | (6) | (5) | (3) |
| Std Dev | |||||||||
| f16 | Mean Error | (1) | (6) | (3) | (7) | (8) | (5) | (4) | (2) |
| Std Dev | |||||||||
| f17 | Mean Error | (3) | (5) | (1) | (6) | (8) | (7) | (4) | (2) |
| Std Dev | |||||||||
| f18 | Mean Error | (3) | (2) | (7) | (6) | (8) | (5) | (1) | (4) |
| Std Dev | |||||||||
| f19 | Mean Error | (4) | (1) | (5) | (8) | (7) | (2) | (6) | (3) |
| Std Dev | |||||||||
| f20 | Mean Error | (1) | (3) | (2) | (7) | (6) | (8) | (5) | (4) |
| Std Dev | |||||||||
| f21 | Mean Error | (7) | (8) | (6) | (1) | (1) | (1) | (1) | (1) |
| Std Dev | |||||||||
| f22 | Mean Error | (6) | (6) | (1) | (5) | (6) | (4) | (3) | (2) |
| Std Dev | |||||||||
| f23 | Mean Error | (4) | (3) | (5) | (6) | (8) | (6) | (1) | (1) |
| Std Dev | |||||||||
| f24 | Mean Error | (1) | (5) | (4) | (6) | (7) | (8) | (2) | (3) |
| Std Dev | |||||||||
| f25 | Mean Error | (4) | (6) | (2) | (7) | (8) | (2) | (5) | (1) |
| Std Dev | |||||||||
| f26 | Mean Error | (4) | (4) | (4) | (3) | (8) | (4) | (2) | (1) |
| Std Dev | |||||||||
| f27 | Mean Error | (3) | (3) | (3) | (6) | (8) | (7) | (2) | (1) |
| Std Dev | |||||||||
| f28 | Mean Error | (6) | (4) | (2) | (5) | (7) | (3) | (8) | (1) |
| Std Dev | |||||||||
| f29 | Mean Error | (4) | (4) | (8) | (7) | (6) | (3) | (2) | (1) |
| Std Dev | |||||||||
| f30 | Mean Error | (6) | (8) | (7) | (5) | (3) | (4) | (2) | (1) |
| Std Dev | |||||||||
| Rank | 3.38 | 3.17 | 4.38 | 5.49 | 6.59 | 3.79 | 3.86 | 2.28 |
| Func | Statistic | NPADE | IDE-EDA | FADE | MPEDE | ADE-DMRM | MMDE | DPMADE | DPR-MGDE |
|---|---|---|---|---|---|---|---|---|---|
| f1 | Mean Error | (5) | (1) | (8) | (7) | (1) | (6) | (1) | (1) |
| Std Dev | |||||||||
| f2 | Mean Error | - | - | - | - | - | - | - | - |
| Std Dev | - | - | - | - | - | - | - | - | |
| f3 | Mean Error | (8) | (3) | (6) | (7) | (1) | (5) | (1) | (4) |
| Std Dev | |||||||||
| f4 | Mean Error | (7) | (8) | (6) | (5) | (1) | (3) | (4) | (2) |
| Std Dev | |||||||||
| f5 | Mean Error | (6) | (4) | (7) | (8) | (1) | (3) | (5) | (2) |
| Std Dev | |||||||||
| f6 | Mean Error | (6) | (4) | (7) | (8) | (5) | (3) | (1) | (2) |
| Std Dev | |||||||||
| f7 | Mean Error | (6) | (2) | (8) | (7) | (4) | (3) | (5) | (1) |
| Std Dev | |||||||||
| f8 | Mean Error | (6) | (5) | (8) | (7) | (3) | (4) | (1) | (2) |
| Std Dev | |||||||||
| f9 | Mean Error | (6) | (1) | (7) | (8) | (1) | (1) | (1) | (1) |
| Std Dev | |||||||||
| f10 | Mean Error | (1) | (5) | (7) | (8) | (3) | (4) | (2) | (6) |
| Std Dev | |||||||||
| f11 | Mean Error | (4) | (1) | (7) | (8) | (2) | (3) | (6) | (5) |
| Std Dev | |||||||||
| f12 | Mean Error | (5) | (1) | (8) | (7) | (6) | (2) | (3) | (4) |
| Std Dev | |||||||||
| f13 | Mean Error | (3) | (1) | (8) | (7) | (5) | (6) | (2) | (4) |
| Std Dev | |||||||||
| f14 | Mean Error | (7) | (3) | (5) | (8) | (4) | (2) | (6) | (1) |
| Std Dev | |||||||||
| f15 | Mean Error | (6) | (1) | (7) | (8) | (4) | (2) | (5) | (3) |
| Std Dev | |||||||||
| f16 | Mean Error | (7) | (1) | (8) | (5) | (4) | (6) | (3) | (2) |
| Std Dev | |||||||||
| f17 | Mean Error | (1) | (2) | (7) | (8) | (4) | (6) | (4) | (3) |
| Std Dev | |||||||||
| f18 | Mean Error | (4) | (2) | (7) | (8) | (6) | (1) | (5) | (3) |
| Std Dev | |||||||||
| f19 | Mean Error | (6) | (1) | (7) | (8) | (5) | (2) | (3) | (4) |
| Std Dev | |||||||||
| f20 | Mean Error | (1) | (2) | (3) | (8) | (7) | (5) | (6) | (4) |
| Std Dev | |||||||||
| f21 | Mean Error | (8) | (6) | (7) | (2) | (4) | (4) | (3) | (1) |
| Std Dev | |||||||||
| f22 | Mean Error | (6) | (6) | (8) | (5) | (3) | (3) | (2) | (1) |
| Std Dev | |||||||||
| f23 | Mean Error | (4) | (7) | (6) | (8) | (5) | (3) | (2) | (1) |
| Std Dev | |||||||||
| f24 | Mean Error | (6) | (4) | (7) | (2) | (8) | (3) | (5) | (1) |
| Std Dev | |||||||||
| f25 | Mean Error | (6) | (2) | (2) | (8) | (7) | (5) | (2) | (1) |
| Std Dev | |||||||||
| f26 | Mean Error | (4) | (2) | (6) | (5) | (8) | (7) | (3) | (1) |
| Std Dev | |||||||||
| f27 | Mean Error | (4) | (2) | (3) | (6) | (7) | (8) | (5) | (1) |
| Std Dev | |||||||||
| f28 | Mean Error | (5) | (2) | (4) | (8) | (7) | (6) | (3) | (1) |
| Std Dev | |||||||||
| f29 | Mean Error | (5) | (7) | (6) | (4) | (1) | (2) | (8) | (2) |
| Std Dev | |||||||||
| f30 | Mean Error | (7) | (6) | (8) | (3) | (5) | (4) | (2) | (1) |
| Std Dev | |||||||||
| b/w/s | 25/5/0 | 17/11/2 | 29/1/0 | 30/0/0 | 23/5/2 | 23/6/1 | 21/7/2 | - | |
| Rank | 5.17 | 3.24 | 6.48 | 6.24 | 4.17 | 3.86 | 3.41 | 2.24 |
| Func | Statistic | NPADE | IDE-DAE | FADE | MPEDE | ADE-DMRM | MMDE | DPMADE | DPR-MGDE |
|---|---|---|---|---|---|---|---|---|---|
| f1 | Mean Error | (3) | (2) | (8) | (6) | (7) | (1) | (4) | (5) |
| Std Dev | |||||||||
| f2 | Mean Error | - | - | - | - | - | - | - | - |
| Std Dev | - | - | - | - | - | - | - | - | |
| f3 | Mean Error | (8) | (3) | (7) | (5) | (6) | (1) | (4) | (2) |
| Std Dev | |||||||||
| f4 | Mean Error | (7) | (4) | (6) | (5) | (8) | (2) | (1) | (3) |
| Std Dev | |||||||||
| f5 | Mean Error | (6) | (4) | (8) | (2) | (4) | (7) | (1) | (3) |
| Std Dev | |||||||||
| f6 | Mean Error | (8) | (4) | (6) | (2) | (7) | (1) | (3) | (5) |
| Std Dev | |||||||||
| f7 | Mean Error | (7) | (6) | (8) | (4) | (5) | (1) | (3) | (2) |
| Std Dev | |||||||||
| f8 | Mean Error | (7) | (5) | (8) | (2) | (4) | (6) | (1) | (3) |
| Std Dev | |||||||||
| f9 | Mean Error | (5) | (1) | (8) | (3) | (4) | (1) | (7) | (6) |
| Std Dev | |||||||||
| f10 | Mean Error | (5) | (7) | (8) | (2) | (3) | (6) | (1) | (4) |
| Std Dev | |||||||||
| f11 | Mean Error | (7) | (1) | (6) | (8) | (2) | (3) | (5) | (4) |
| Std Dev | |||||||||
| f12 | Mean Error | (7) | (1) | (8) | (6) | (3) | (2) | (5) | (4) |
| Std Dev | |||||||||
| f13 | Mean Error | (7) | (2) | (8) | (6) | (4) | (3) | (5) | (1) |
| Std Dev | |||||||||
| f14 | Mean Error | (7) | (2) | (8) | (6) | (1) | (5) | (4) | (3) |
| Std Dev | |||||||||
| f15 | Mean Error | (6) | (2) | (8) | (7) | (1) | (5) | (4) | (3) |
| Std Dev | |||||||||
| f16 | Mean Error | (6) | (4) | (7) | (3) | (5) | (5) | (1) | (2) |
| Std Dev | |||||||||
| f17 | Mean Error | (7) | (5) | (8) | (3) | (2) | (6) | (1) | (4) |
| Std Dev | |||||||||
| f18 | Mean Error | (8) | (1) | (7) | (6) | (4) | (3) | (5) | (2) |
| Std Dev | |||||||||
| f19 | Mean Error | (7) | (1) | (8) | (6) | (2) | (5) | (4) | (3) |
| Std Dev | |||||||||
| f20 | Mean Error | (7) | (1) | (8) | (6) | (2) | (3) | (4) | (5) |
| Std Dev | |||||||||
| f21 | Mean Error | (7) | (6) | (8) | (4) | (1) | (5) | (2) | (3) |
| Std Dev | |||||||||
| f22 | Mean Error | (5) | (6) | (8) | (4) | (3) | (7) | (2) | (1) |
| Std Dev | |||||||||
| f23 | Mean Error | (5) | (3) | (6) | (7) | (8) | (4) | (1) | (1) |
| Std Dev | |||||||||
| f24 | Mean Error | (6) | (4) | (8) | (7) | (3) | (5) | (2) | (1) |
| Std Dev | |||||||||
| f25 | Mean Error | (8) | (3) | (7) | (6) | (5) | (3) | (1) | (1) |
| Std Dev | |||||||||
| f26 | Mean Error | (6) | (4) | (7) | (8) | (2) | (5) | (3) | (1) |
| Std Dev | |||||||||
| f27 | Mean Error | (4) | (3) | (5) | (7) | (8) | (6) | (1) | (2) |
| Std Dev | |||||||||
| f28 | Mean Error | (7) | (4) | (6) | (8) | (3) | (5) | (2) | (1) |
| Std Dev | |||||||||
| f29 | Mean Error | (3) | (4) | (6) | (7) | (8) | (4) | (2) | (1) |
| Std Dev | |||||||||
| f30 | Mean Error | (7) | (6) | (5) | (4) | (3) | (8) | (2) | (1) |
| Std Dev | |||||||||
| 28/2/0 | 20/10/0 | 30/0/0 | 24/6/0 | 20/10/0 | 2010/0 | 18/10/2 | |||
| Rank | 7.60 | 3.41 | 7.21 | 5.17 | 4.37 | 4.07 | 2.80 | 2.66 |
| Func | Statistic | NPADE | IDE-EDA | FADE | MPEDE | ADE-DMRM | MMDE | DPMADE | DPR-MGDE |
|---|---|---|---|---|---|---|---|---|---|
| f1 | Mean Error | (7) | (6) | (8) | (5) | (2) | (3) | (1) | (4) |
| Std Dev | |||||||||
| f2 | Mean Error | - | - | - | - | - | - | - | - |
| Std Dev | - | - | - | - | - | - | - | - | |
| f3 | Mean Error | (8) | (5) | (7) | (4) | (3) | (2) | (1) | (6) |
| Std Dev | |||||||||
| f4 | Mean Error | (2) | (7) | (4) | (1) | (5) | (6) | (8) | (3) |
| Std Dev | |||||||||
| f5 | Mean Error | (6) | (5) | (8) | (6) | (4) | (3) | (1) | (2) |
| Std Dev | |||||||||
| f6 | Mean Error | (2) | (4) | (5) | (8) | (6) | (3) | (1) | (7) |
| Std Dev | |||||||||
| f7 | Mean Error | (6) | (5) | (8) | (7) | (4) | (2) | (1) | (3) |
| Std Dev | |||||||||
| f8 | Mean Error | (6) | (4) | (8) | (7) | (5) | (2) | (1) | (3) |
| Std Dev | |||||||||
| f9 | Mean Error | (6) | (3) | (7) | (8) | (4) | (2) | (1) | (5) |
| Std Dev | |||||||||
| f10 | Mean Error | (8) | (5) | (6) | (7) | (4) | (3) | (2) | (1) |
| Std Dev | |||||||||
| f11 | Mean Error | (8) | (2) | (4) | (7) | (6) | (3) | (1) | (5) |
| Std Dev | |||||||||
| f12 | Mean Error | (7) | (6) | (8) | (5) | (4) | (1) | (2) | (3) |
| Std Dev | |||||||||
| f13 | Mean Error | (5) | (2) | (8) | (7) | (6) | (4) | (1) | (3) |
| Std Dev | |||||||||
| f14 | Mean Error | (6) | (4) | (5) | (8) | (7) | (1) | (3) | (2) |
| Std Dev | |||||||||
| f15 | Mean Error | (6) | (2) | (8) | (5) | (7) | (1) | (4) | (3) |
| Std Dev | |||||||||
| f16 | Mean Error | (8) | (2) | (5) | (6) | (4) | (3) | (7) | (1) |
| Std Dev | |||||||||
| f17 | Mean Error | (8) | (6) | (7) | (4) | (2) | (3) | (5) | (1) |
| Std Dev | |||||||||
| f18 | Mean Error | (6) | (2) | (8) | (5) | (7) | (3) | (1) | (4) |
| Std Dev | |||||||||
| f19 | Mean Error | (5) | (7) | (8) | (6) | (4) | (1) | (1) | (3) |
| Std Dev | |||||||||
| f20 | Mean Error | (8) | (5) | (7) | (6) | (3) | (1) | (4) | (2) |
| Std Dev | |||||||||
| f21 | Mean Error | (7) | (6) | (8) | (2) | (1) | (2) | (5) | (2) |
| Std Dev | |||||||||
| f22 | Mean Error | (5) | (8) | (7) | (4) | (2) | (3) | (6) | (1) |
| Std Dev | |||||||||
| f23 | Mean Error | (4) | (2) | (5) | (8) | (7) | (6) | (3) | (1) |
| Std Dev | |||||||||
| f24 | Mean Error | (7) | (5) | (8) | (4) | (2) | (3) | (6) | (1) |
| Std Dev | |||||||||
| f25 | Mean Error | (6) | (4) | (7) | (8) | (5) | (3) | (2) | (1) |
| Std Dev | |||||||||
| f26 | Mean Error | (6) | (4) | (7) | (3) | (8) | (1) | (5) | (2) |
| Std Dev | |||||||||
| f27 | Mean Error | (3) | (2) | (5) | (6) | (8) | (7) | (4) | (1) |
| Std Dev | |||||||||
| f28 | Mean Error | (8) | (6) | (7) | (2) | (3) | (4) | (5) | (1) |
| Std Dev | |||||||||
| f29 | Mean Error | (6) | (4) | (8) | (5) | (2) | (3) | (7) | (1) |
| Std Dev | |||||||||
| f30 | Mean Error | (4) | (3) | (7) | (2) | (8) | (6) | (5) | (1) |
| Std Dev | |||||||||
| b/w/s | 28/2/0 | 23/7/0 | 28/2/0 | 27/1/2 | 26/4/0 | 16/13/1 | 18/12/0 | - | |
| Rank | 6.00 | 4.69 | 6.82 | 5.37 | 4.59 | 2.93 | 3.24 | 2.52 |
| DPR-MGDE VS | D = 10 | D = 30 | D = 50 | D = 100 | ||||
|---|---|---|---|---|---|---|---|---|
| -Value | = 0.05 | -Value | = 0.05 | -Value | = 0.05 | -Value | = 0.05 | |
| NPADE | 0.0490 | YES | 0.0011 | YES | YES | YES | ||
| IDE-EDA | 0.0299 | YES | 0.1023 | NO | 0.0121 | YES | YES | |
| FADE | 0.0039 | YES | YES | YES | YES | |||
| MPEDE | YES | YES | YES | YES | ||||
| ADE-DMRM | 1.2320 | YES | 0.0013 | YES | 0.0856 | NO | YES | |
| MMDE | 0.0027 | YES | 0.0186 | YES | 0.0118 | YES | 0.2319 | NO |
| DPMADE | 0.4286 | YES | 0.0071 | YES | 0.2297 | NO | 0.0118 | YES |
| Problem | Statistic | NPADE | IDE-EDA | FADE | MPEDE | ADE-DMRM | MMDE | DPMADE | DPR-MGDE |
|---|---|---|---|---|---|---|---|---|---|
| P01 | Mean Error | (7) | (6) | (8) | (3) | (2) | (5) | (4) | (1) |
| Std Dev | |||||||||
| P02 | Mean Error | (8) | (6) | (7) | (3) | (1) | (2) | (5) | (4) |
| Std Dev | |||||||||
| P03 | Mean Error | (6) | (8) | (7) | (4) | (3) | (2) | (1) | (5) |
| Std Dev | |||||||||
| P04 | Mean Error | (7) | (6) | (4) | (8) | (5) | (2) | (3) | (1) |
| Std Dev | |||||||||
| P05 | Mean Error | (6) | (7) | (8) | (4) | (2) | (3) | (5) | (1) |
| Std Dev | |||||||||
| b/w/s | 5/0/0 | 5/0/0 | 5/0/0 | 3/2/0 | 3/2/0 | 3/2/0 | 4/1/0 | - | |
| Rank | 6.6 | 6.6 | 6.6 | 4.4 | 2.6 | 2.8 | 3.6 | 2.4 |
Disclaimer/Publisher’s Note: The statements, opinions and data contained in all publications are solely those of the individual author(s) and contributor(s) and not of MDPI and/or the editor(s). MDPI and/or the editor(s) disclaim responsibility for any injury to people or property resulting from any ideas, methods, instructions or products referred to in the content. |
© 2025 by the authors. Licensee MDPI, Basel, Switzerland. This article is an open access article distributed under the terms and conditions of the Creative Commons Attribution (CC BY) license (https://creativecommons.org/licenses/by/4.0/).
Share and Cite
Shen, Y.; Xie, Y.; Chen, Q. Dual-Performance Multi-Subpopulation Adaptive Restart Differential Evolutionary Algorithm. Symmetry 2025, 17, 223. https://doi.org/10.3390/sym17020223
Shen Y, Xie Y, Chen Q. Dual-Performance Multi-Subpopulation Adaptive Restart Differential Evolutionary Algorithm. Symmetry. 2025; 17(2):223. https://doi.org/10.3390/sym17020223
Chicago/Turabian StyleShen, Yong, Yunlu Xie, and Qingyi Chen. 2025. "Dual-Performance Multi-Subpopulation Adaptive Restart Differential Evolutionary Algorithm" Symmetry 17, no. 2: 223. https://doi.org/10.3390/sym17020223
APA StyleShen, Y., Xie, Y., & Chen, Q. (2025). Dual-Performance Multi-Subpopulation Adaptive Restart Differential Evolutionary Algorithm. Symmetry, 17(2), 223. https://doi.org/10.3390/sym17020223

