Event-Triggered Adaptive Neural Network Tracking Control with Dynamic Gain and Prespecified Tracking Accuracy for a Class of Pure-Feedback Systems
Abstract
:1. Introduction
2. NN Approximation and Problem Statement
2.1. NN Approximation
2.2. Problem Statement
3. ET Tracking Controller and Stability Analysis
3.1. Adaptive Backstepping and ET NN Controller
3.2. Stability Analysis
- (i)
- All the signals are bounded on ;
- (ii)
- , when , , where ϵ is the prespecified tracking accuracy;
- (iii)
- Zeno behaviour is avoided, i.e., .
4. Simulations
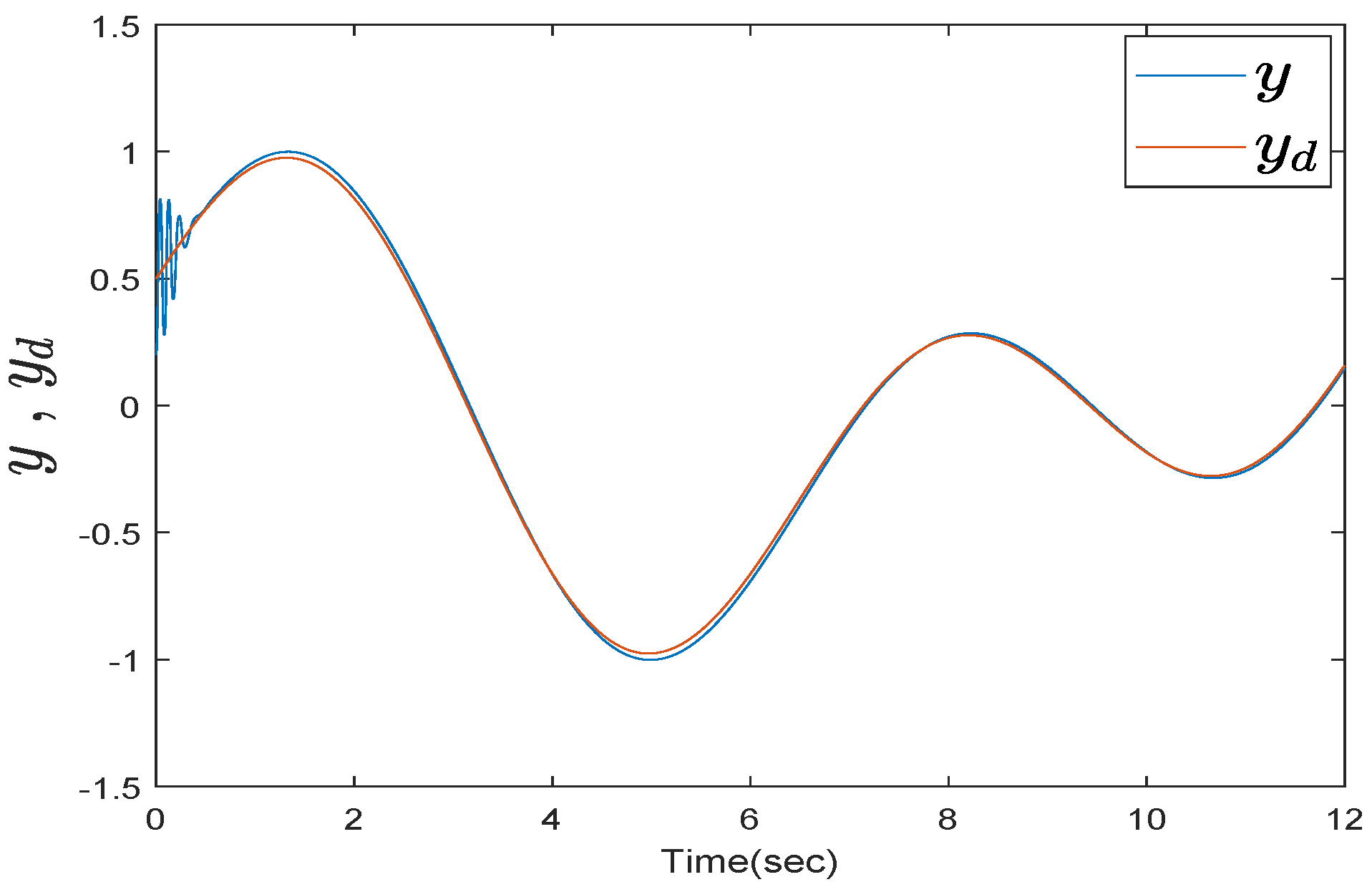
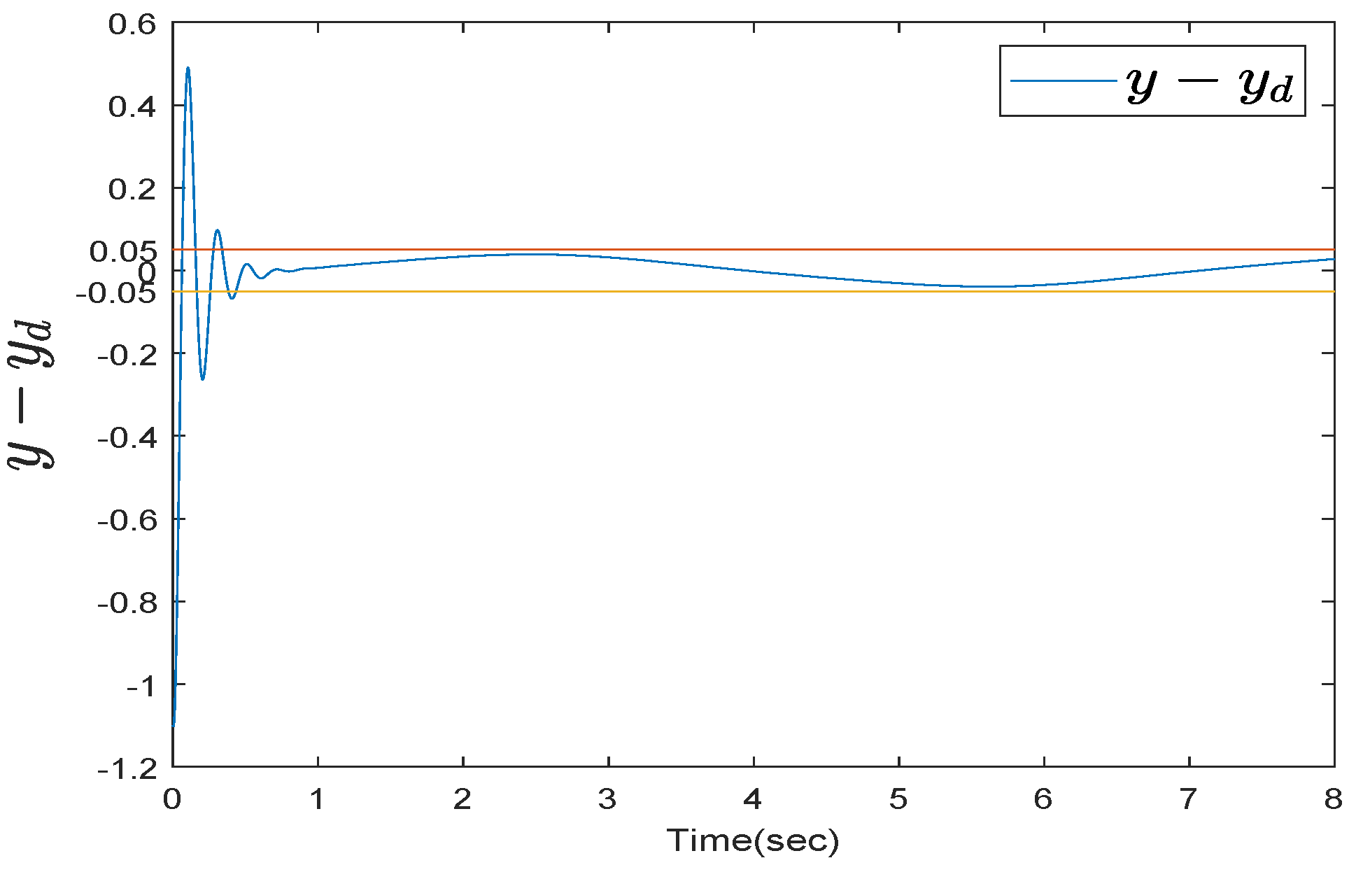
4.1. Numerical Simulation
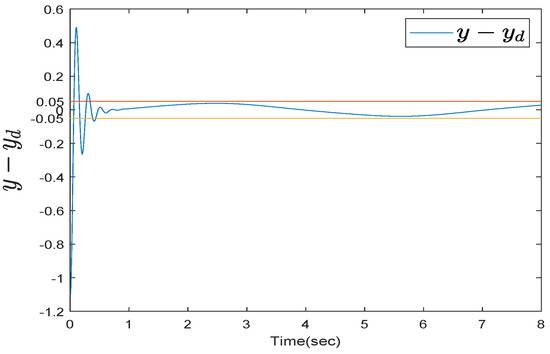
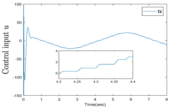
4.2. Simulation of One-Link Robot
5. Conclusions
Author Contributions
Funding
Institutional Review Board Statement
Informed Consent Statement
Data Availability Statement
Conflicts of Interest
References
- Mahmoud, A.; Romain, P.; Jamal, D.; Dragan, N. Stabilization of nonlinear systems using event-triggered output feedback controllers. IEEE Trans. Autom. Control 2016, 61, 2682–2687. [Google Scholar]
- Xing, L.T.; Wen, C.Y.; Liu, Z.T.; Su, H.Y.; Cai, J.P. Event-triggered adaptive control for a class of uncertain nonlinear systems. IEEE Trans. Autom. Control 2017, 62, 2071–2076. [Google Scholar] [CrossRef]
- Dou, R.; Ling, Q. Model-based periodic event-triggered control strategy to stabilize a scalar nonlinear system. IEEE Trans. Syst. Man, Cybern. Syst. 2021, 51, 5322–5335. [Google Scholar] [CrossRef]
- Gao, Y.F.; Du, X.; Ma, Y.; Sun, X.M. Stabilization of nonlinear systems using event-triggered controllers with dwell times. Inf. Sci. 2018, 457, 156–165. [Google Scholar] [CrossRef]
- Li, T.; Yang, J.; Li, S.H. Event-triggered state feedback control for p-normal uncertain nonlinear systems. Int. J. Syst. Sci. 2020, 52, 1284–1296. [Google Scholar] [CrossRef]
- Yang, P.P.; Chen, X.W.; Zhao, X.M.; Song, J.C. Observer-based event-triggered tracking control for large-scale high order nonlinear uncertain systems. Nonlinear Dyn. 2021, 105, 3299–3321. [Google Scholar] [CrossRef]
- Kavikumar, R.; Kwon, O.M.; Lee, S.H.; Lee, R.S. Sakthivel. Event-triggered input-output finite-time stabilization for IT2 fuzzy systems under deception attacks. IEEE Trans. Fuzzy Syst. 2022. [Google Scholar] [CrossRef]
- Deng, Y.; Zhang, X.; Zhang, G.; Han, X. Adaptive neural tracking control of strict-feedback nonlinear systems with event-triggered state measurement. ISA Trans. 2021, 117, 28–39. [Google Scholar] [CrossRef]
- Zhang, C.H.; Yang, G.H. Event-triggered control for a class of strict-feedback nonlinear systems. Int. J. Robust Nonlinear Control 2019, 29, 2112–2124. [Google Scholar] [CrossRef]
- Zerari, N.; Chemachema, M. Event-triggered adaptive output-feedback neural-networks control for saturated strict-feedback nonlinear systems in the presence of external disturbance. Nonlinear Dyn. 2021, 104, 1343–1362. [Google Scholar] [CrossRef]
- Liu, X.; Gao, C.; Chen, M.; Yang, Y. Fixed-time adaptive neural control for strict feedback nonlinear systems via event-triggered mechanism. IEEE Access 2020, 8, 178482–178492. [Google Scholar] [CrossRef]
- Karimi, Z.; Jalali, A.A.; Batmani, Y. Event-triggered dynamic surface control of uncertain nonlinear systems. Int. J. Control. 2022. [Google Scholar] [CrossRef]
- Huang, Y.X.; Liu, Y.G. Practical tracking via adaptive event-triggered feedback for uncertain nonlinear systems. IEEE Trans. Autom. Control 2019, 64, 3920–3927. [Google Scholar] [CrossRef]
- Li, H.; Liu, Y.G.; Huang, Y.X. Event-triggered controller via adaptive output-feedback for a class of uncertain nonlinear systems. Int. J. Control 2020, 94, 2575–2583. [Google Scholar] [CrossRef]
- Dong, X.; Chen, G.; Chen, L. Adaptive control of the uncertain duffing oscillator. Int. J. Bifurc. Chaos Appl. Sci. Eng. 1997, 7, 1651–1658. [Google Scholar] [CrossRef]
- Krstic, M.; Kanellakopoulos, I.; Kokotovic, P.V. Nonlinear and Adaptive Control Design; Wiley and Sons: New York, NY, USA, 1995. [Google Scholar]
- Hunt, R.; Meyer, C. Stable inversion for nonlinear systems. Automatica 1997, 33, 1549–1554. [Google Scholar] [CrossRef]
- Ferrara, A.; Giacomini, L. Control of a class of mechanical systems with uncertainties via a constructive adaptive/second order VSC approach. J. Dyn. Syst. Meas. Control-Trans. ASME 2000, 122, 33–39. [Google Scholar] [CrossRef]
- Zhu, Q.Q.; Niu, B.; Zhang, G.J.; Li, S.T.; Duan, P.Y. Adaptive fixed-time tracking control for a class of nonlinear pure-feedback systems: A relative threshold event-triggered strategy. ISA Trans. 2022, 122, 346–356. [Google Scholar] [CrossRef]
- Shi, X.N.; Li, R.F.; Zhou, Z.G.; Zhou, D. Event-triggered adaptive control for prescribed performance tracking of constrained uncertain nonlinear systems. IEEE Access 2019, 7, 23527–23536. [Google Scholar] [CrossRef]
- Ouyang, X.Y.; Wu, L.B.; Zhao, N.N.; Gao, C. Event-triggered adaptive prescribed performance control for a class of pure-feedback stochastic nonlinear systems with input saturation constraints. Int. J. Syst. Sci. 2020, 51, 2238–2257. [Google Scholar] [CrossRef]
- Wang, T.; Ma, M.; Qiu, J.; Gao, H.J. Event-triggered adaptive fuzzy tracking control for pure-feedback stochastic nonlinear systems with multiple constraints. IEEE Trans. Fuzzy Syst. 2020, 29, 1496–1506. [Google Scholar] [CrossRef]
- Cao, Y.; Wen, C.Y.; Song, Y.D. A unified event-triggered control approach for uncertain pure-feedback systems with or without state constraints. IEEE Trans. Cybern. 2021, 51, 1262–1271. [Google Scholar] [CrossRef] [PubMed]
- Ge, S.S.; Wang, C. Adaptive NN control of uncertain nonlinear pure-feedback systems. Automatica 2002, 38, 671–682. [Google Scholar] [CrossRef]
- Wang, M.; Wang, C. Neural learning control of pure-feedback nonlinear systems. Nonlinear Dyn. 2015, 79, 2589–2608. [Google Scholar] [CrossRef]
- Li, Z.M.; Wang, C.L.; Han, X.D.; Yang, C. Event-triggered adaptive control for a class of nonlinear pure-feedback systems. In Proceedings of the 2019 Chinese Automation Congress (CAC), Hangzhou, China, 22–24 November 2019. [Google Scholar]
- Li, Y.X.; Yang, G.H. Adaptive neural control of pure-feedback nonlinear systems with event-triggered communications. IEEE Trans. Neural Networks Learn. Syst. 2018, 29, 6242–6251. [Google Scholar] [CrossRef] [PubMed]
- Hu, X.Y.; Li, Y.X.; Tong, S.C.; Hou, Z.S. Event-triggered adaptive fuzzy asymptotic tracking control of nonlinear pure-feedback systems with prescribed performance. IEEE Trans. Cybern. 2021. [Google Scholar] [CrossRef] [PubMed]
- Gao, C.; Liu, X.; Yang, Y.; Liu, X.; Li, P. Event-triggered finite-time adaptive neural control for nonlinear non-strict-feedback time-delay systems with disturbances. Inf. Sci. 2020, 536, 1–24. [Google Scholar] [CrossRef]
- Wang, A.; Liu, L.; Qiu, J.; Feng, G. Event-Triggered Adaptive Fuzzy Output-Feedback Control for Nonstrict-Feedback Nonlinear Systems With Asymmetric Output Constraint. IEEE Trans. Cynbernetics 2022, 52, 712–722. [Google Scholar] [CrossRef]
- Liang, H.J.; Liu, G.L.; Zhang, H.G.; Huang, T.W. Neural-network-based event-triggered adaptive control of nonaffine nonlinear multiagent systems with dynamic uncertainties. IEEE Trans. Neural Networks Learn. Syst. 2021, 32, 2239–2250. [Google Scholar] [CrossRef]
- Liu, G.L.; Pan, Y.N.; Lam, H.K.; Liang, H.J. Event-triggered fuzzy adaptive quantized control for nonlinear multi-agent systems in nonaffine pure-feedback form. Fuzzy Sets Syst. 2021, 416, 27–46. [Google Scholar] [CrossRef]
- Qiu, J.; Sun, K.; Gao, H. Finite-time neural network event-triggered dynamic surface control for nonlinear pure-feedback systems. Recent Adv. Intell. Eng. 2019, 14, 21–37. [Google Scholar]
- Gao, C.; Zhang, C.L.; Liu, X.P.; Wang, H.Q.; Wang, L.D. Event-triggering based adaptive neural tracking control for a class of pure-feedback systems with finite-time prescribed performance. Neurocomputing 2020, 382, 221–232. [Google Scholar] [CrossRef]
- Gao, C.; Zhang, C.L.; Liu, X.P.; Wang, H.Q.; Zhao, N.N.; Wu, L.B. Adaptive neural funnel control for a class of pure-feedback nonlinear systems with event-trigger strategy. Int. J. Syst. Sci. 2020, 51, 2307–2325. [Google Scholar] [CrossRef]
- Zhao, Q.; Sun, J.; Bai, Y. Dynamic event-triggered control for nonlinear systems: A small-gain approach. J. Syst. Sci. Complex. 2020, 33, 930–943. [Google Scholar] [CrossRef]
- Karimi, Z.; Batmani, Y.; Khosrowjerdi, M.J.; Konstantinou, C. Data-driven fault-tolerant tracking control for linear parameter-varying systems. IEEE Access 2022, 10, 66734–66742. [Google Scholar] [CrossRef]











| A | 0.01 | 0.02 | 0.05 | 0.1 | 0.2 | 0.3 | 0.4 | 0.5 |
| Triggering times | 559 | 375 | 260 | 261 | 245 | 205 | 226 | 229 |
| A | 0.1 | 0.2 | 0.3 | 0.4 | 0.5 | 0.6 | 0.7 | 0.8 |
| Triggering times | 670 | 460 | 401 | 369 | 371 | 379 | 394 | 397 |
Publisher’s Note: MDPI stays neutral with regard to jurisdictional claims in published maps and institutional affiliations. |
© 2022 by the authors. Licensee MDPI, Basel, Switzerland. This article is an open access article distributed under the terms and conditions of the Creative Commons Attribution (CC BY) license (https://creativecommons.org/licenses/by/4.0/).
Share and Cite
Wu, S.; Liu, H.; Li, X. Event-Triggered Adaptive Neural Network Tracking Control with Dynamic Gain and Prespecified Tracking Accuracy for a Class of Pure-Feedback Systems. Symmetry 2022, 14, 1949. https://doi.org/10.3390/sym14091949
Wu S, Liu H, Li X. Event-Triggered Adaptive Neural Network Tracking Control with Dynamic Gain and Prespecified Tracking Accuracy for a Class of Pure-Feedback Systems. Symmetry. 2022; 14(9):1949. https://doi.org/10.3390/sym14091949
Chicago/Turabian StyleWu, Shuiyan, Han Liu, and Xiaobo Li. 2022. "Event-Triggered Adaptive Neural Network Tracking Control with Dynamic Gain and Prespecified Tracking Accuracy for a Class of Pure-Feedback Systems" Symmetry 14, no. 9: 1949. https://doi.org/10.3390/sym14091949
APA StyleWu, S., Liu, H., & Li, X. (2022). Event-Triggered Adaptive Neural Network Tracking Control with Dynamic Gain and Prespecified Tracking Accuracy for a Class of Pure-Feedback Systems. Symmetry, 14(9), 1949. https://doi.org/10.3390/sym14091949
